螺栓联接的静动态特性
- 格式:doc
- 大小:173.00 KB
- 文档页数:5
实验一 受轴向载荷螺栓联接的静态特性螺栓联接是广泛应用于各种机械设备中的一种重要联接形式,受预紧力和轴向工作载荷的螺栓联接中,最常见的应用实例是气缸盖与气缸体的联接,如图1-1所示。
螺栓受到的总拉力F 0除了与预紧力F '和工作载荷F 有关外,还受到螺栓刚度C 1和C 2被联接件刚度等因素的影响。
图6-2为一螺栓和被联接件的受力与变形示意图。
图1-1 气缸盖与气缸体的联接 图1-2 螺栓和被联接件受力、变形情况(a)螺母未拧紧 (b)螺母已拧紧 (c)螺栓承受工作载荷 图1-2(a)所示为螺栓刚好拧好到与被联接件相接触的的状态,此时螺栓和被联接件均未受力,因此无变形发生。
图1-2(b)所示为螺母已拧紧,但联接未受工作载荷的状态,此时螺栓受预紧力F '的拉伸作用,其伸长量为1δ;而被联接件则在力F '的作用下被压缩,其压缩量为2δ。
图1-2(c)所示为联接承受工作载荷F 时的情况,此时螺栓所受的拉力由F '增大至F 0(螺栓的总拉力),螺栓的伸长量由1δ增大至11δδ∆+;与此同时,被联接件则因螺栓伸长而被放松,其压缩变形减少了2δ∆,减小到2δ''(222δδδ∆-='',2δ''为剩余变形量);被联接件的压力由F '减少至F ''(剩余预紧力)。
根据联结的变形协调条件,压缩变形的减少量2δ∆应等于螺栓拉伸变形的增加量1δ∆,即21δδ∆=∆。
一、 实验目的本实验通过计算和测量螺栓受力情况及静动态特性参数达到以下目的: 1. 了解螺栓联接在拧紧过程中各部分的受力情况; 2. 计算螺栓相对刚度并绘制螺栓连接的受力变形图;3. 验证受轴向工作载荷时,预紧螺栓联接的变形规律,及对螺栓总拉力的影响;4. 通过螺栓的动载实验,改变螺栓联接的相对刚度,观察螺栓动应力幅值的变化,以验证提高螺栓联接强度的各项措施。
螺栓承受晃动计算一、螺栓规格在进行螺栓承受晃动计算之前,首先需要确定螺栓的规格。
螺栓规格包括公称直径、长度和类型。
了解这些参数是进行受力分析的基础,有助于准确计算螺栓能够承受的晃动载荷。
二、连接材料连接材料对螺栓的承载能力有很大影响。
了解连接材料的性质,如抗拉强度、剪切强度和弯曲强度等,对于计算螺栓在晃动状态下的承载能力是至关重要的。
这些参数将决定连接的刚度和强度,进而影响螺栓的受力情况。
三、受力分析受力分析是计算螺栓承受晃动的基础。
需要分析螺栓在晃动过程中所受到的力,包括静态载荷和动态载荷。
静态载荷是恒定的,而动态载荷则随着晃动的频率和幅度而变化。
根据螺栓规格和连接材料,通过受力分析可以确定螺栓所承受的最大载荷。
四、安全系数为了确保螺栓在承受晃动时不会发生断裂或过度变形,需要引入安全系数。
安全系数考虑了各种不确定因素,如材料的质量、制造公差和操作条件等。
选择合适的安全系数值是确保系统安全的关键步骤。
过高的安全系数会导致浪费,而过低则可能引发安全问题。
五、疲劳寿命螺栓在承受晃动时,会受到循环应力的作用,可能导致疲劳断裂。
疲劳寿命是指螺栓在循环应力作用下能够保持正常工作而不发生疲劳断裂的时间或次数。
为了确保螺栓的可靠性,需要对其疲劳寿命进行评估,并在必要时采取相应的预防措施。
六、环境因素环境因素对螺栓的耐久性有很大影响。
例如,腐蚀、温度变化和振动等环境因素可能加速螺栓的疲劳失效。
因此,在计算螺栓承受晃动时,需要考虑这些环境因素对螺栓性能的影响。
根据具体情况采取适当的防护措施,以提高螺栓的耐久性。
七、预紧力预紧力是指螺栓拧紧后施加在连接上的力。
适当的预紧力可以增加连接的刚性和减少晃动量。
然而,过大的预紧力可能导致螺栓断裂或连接松动。
因此,在计算螺栓承受晃动时,需要考虑预紧力的影响。
通过合理选择预紧力的大小,可以平衡连接的稳定性和安全性。
八、防松措施为了防止螺栓松动,采取适当的防松措施是必要的。
常见的防松措施包括自锁、弹簧垫圈和止动垫圈等。
一、实验目的1. 了解动态螺栓连接的基本原理和特性。
2. 掌握动态螺栓连接的实验方法及数据处理技术。
3. 分析动态螺栓连接在受载过程中的应力、应变及变形规律。
4. 评估动态螺栓连接的可靠性和安全性。
二、实验原理动态螺栓连接是机械结构中常用的一种连接方式,其主要特点是连接件在受载过程中会产生动态应力、应变及变形。
本实验通过模拟实际工作条件,对动态螺栓连接进行实验研究,分析其力学性能。
三、实验设备1. 动态螺栓连接实验台:用于施加动态载荷,并实时监测螺栓连接的应力、应变及变形。
2. 力传感器:用于测量螺栓连接的轴向载荷。
3. 电阻应变片:用于测量螺栓连接的应变。
4. 数据采集系统:用于实时采集实验数据。
5. 计算机:用于数据处理和分析。
四、实验步骤1. 将螺栓连接实验台安装好,并连接好力传感器、电阻应变片和数据采集系统。
2. 按照实验要求设置实验参数,如加载速度、加载频率等。
3. 启动实验台,施加动态载荷,同时启动数据采集系统实时采集实验数据。
4. 记录实验过程中螺栓连接的应力、应变及变形数据。
5. 实验结束后,对采集到的数据进行处理和分析。
五、实验结果与分析1. 实验数据表明,动态螺栓连接在受载过程中,其应力、应变及变形均随着加载速度的增加而增大。
2. 当加载速度较慢时,螺栓连接的应力、应变及变形较小,此时螺栓连接的可靠性较高。
3. 当加载速度较快时,螺栓连接的应力、应变及变形较大,此时螺栓连接的可靠性较低,甚至可能发生断裂。
4. 通过分析实验数据,可以得到动态螺栓连接的应力-应变曲线和变形曲线,从而评估其力学性能。
六、结论1. 动态螺栓连接的力学性能受加载速度的影响较大,加载速度越快,其应力、应变及变形越大。
2. 动态螺栓连接在受载过程中,其可靠性较低,容易发生断裂。
3. 在实际工程应用中,应根据具体工况选择合适的螺栓连接方式,并采取相应的防护措施,以提高其可靠性和安全性。
七、建议1. 进一步研究动态螺栓连接的力学性能,为实际工程应用提供理论依据。
预紧载荷下螺栓结合部静特性分析惠烨;黄玉美;李鹏阳;李艳【摘要】结合面的接触变形与构件变形存在耦合关系,为提高整机分析结果的准确性,提出了建立分析模型时在构件间增加虚拟材料层反映结合部非线性特性的假设.基于结合面基础特性参数获得了虚拟材料物理参数,建立了包含结合部特性的分析模型.对预紧力作用下的螺栓结合部进行了一系列不同材料、预紧力及构件厚度的静特性试验.结合分析和试验结果,将结合面变形从整体形变中分离出来,与理论计算比较,验证了本文所提出的建模理论和试验方法的准确性和有效性.【期刊名称】《中国机械工程》【年(卷),期】2019(030)010【总页数】7页(P1149-1155)【关键词】预紧载荷;螺栓结合部;基础特性参数;虚拟材料层【作者】惠烨;黄玉美;李鹏阳;李艳【作者单位】陕西科技大学机电工程学院,西安,710021;西安理工大学机械与精密仪器工程学院,西安,710048;教育部数控机床及机械制造装备集成重点试验室,西安,710048;西安理工大学机械与精密仪器工程学院,西安,710048;教育部数控机床及机械制造装备集成重点试验室,西安,710048;西安理工大学机械与精密仪器工程学院,西安,710048;教育部数控机床及机械制造装备集成重点试验室,西安,710048【正文语种】中文【中图分类】TG500 引言在机床设计阶段,预估整机的特性是当前研究的热点。
对机械系统中各构件单独进行有限元分析均能得到较高的精度,也能与试验数据具有良好的一致性,但构件装配后进行分析时,构件间各种机械结合部的存在及其不相容性、非线性等特性[1-2],使分析的准确性显著降低[3-4]。
机床部件和床身间存在大量的螺栓结合部,螺栓结合部是由多个平面结合面和螺纹结合面组成的复杂结合部,它在受预紧载荷的状态下承受外载荷。
若能提供螺栓结合部的结合条件,在有限元中建立包含结合部特性的分析模型,就能更准确地得到机械系统真实变形情况,有助于确定机床刚度及进行机床性能预测。
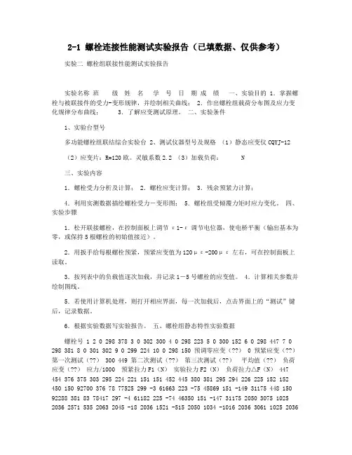
2-1 螺栓连接性能测试实验报告(已填数据、仅供参考)实验二螺栓组联接性能测试实验报告实验名称班级姓名学号日期成绩一、实验目的 1.掌握螺栓与被联接件的受力-变形规律,并绘制相关曲线; 2.作出螺栓组载荷分布图及应力变化规律分布曲线; 3.了解应变测试原理。
二、实验条件1、实验台型号多功能螺栓组联结综合实验台 2、测试仪器型号及规格(1)静态应变仪CQYJ-12(2)应变片:R=120欧。
灵敏系数2.2 (3)加载负荷: N三、实验内容1.螺栓受力分析及计算; 2.螺栓应变计算; 3.残余预紧力计算;4.利用实测数据描绘螺栓受力―变形图; 5.螺栓组受倾覆力矩时应力变化。
四、实验步骤1.松开联接螺栓,在控制面板上调节ε1-ε调节电位器,使电桥平衡(输出基本为零,或保持5根螺栓的初始值接近)。
2.用扳手给每根螺栓预紧,预紧应变值为120με-200με左右,可在控制面板上读取。
3.按列表中的负载值逐次加载,并记录1―5号螺栓的应变值。
4.计算相关参数并绘制图线。
5.若使用计算机处理,则打开相应界面,每一次加载后,点击界面上的“测试”键后,记录数据。
6.根据实验数据写实验报告。
五、螺栓组静态特性实验数据螺栓号 1 2 0 298 378 3 0 302 300 4 0 298 223 5 0 300 152 6 0 298 447 7 0 298 381 8 0 301 302 9 0 299 224 10 0 298 150 预调零应变(??) 0 预紧应变(??)第一次测试(??) 300 449 第二次测试(??)第三次测试(??)平均值(??)负荷应变(??)应力/1000 预紧拉力F1(N)实验拉力F2(N)负荷拉力△F(N) 447 454 376 375 303 295 224 221 151 151 452 445 380 381 295 294 226 225 152 152 450 150 92700 376 78 77525 299 -3 61663 223 -75 45869 151 -149 31175 448 150 92288 381 83 78417 297 -4 61182 225 -74 46350 151 -147 31175 2050 3075 1025 2036 2571 535 2063 2045 -18 2036 1521 -515 2050 1034 -1016 2036 3061 1025 20362601 565 2057 2029 -27 2043 1537 -506 2036 1034 -1002 六、螺栓组联结受力图螺栓号 1、2、3、4、5 6、7、8、9、10 实验曲线理论曲线七、思考题1、螺栓组连接理论计算与实测的工作载荷间存在误差的原因有哪些?原因是因为实验中用的螺栓它是工业产品,它只能保证测试过程当中一个范围范围内不会受到破坏,所测量得到的数据就是一系列离散的数据。
螺栓静态扭矩和动态扭矩螺栓是机械连接中常见的紧固件,广泛应用于各个领域。
螺栓静态扭矩和动态扭矩是螺栓紧固过程中的重要参数,对于螺栓的安全性和可靠性具有重要意义。
螺栓静态扭矩是指在螺栓紧固过程中所施加的扭矩。
静态扭矩是通过旋转螺栓头部,使其受到扭矩作用,从而产生拉力,将连接的两个部件紧密固定在一起。
静态扭矩的大小取决于螺栓的材料、螺纹规格、紧固力要求等因素。
过小的静态扭矩可能导致螺栓松动,而过大的静态扭矩则可能导致螺栓断裂或连接部件损坏。
螺栓动态扭矩是指在螺栓使用过程中所受到的扭矩。
动态扭矩是由于连接部件的振动、冲击等外力作用于螺栓,导致螺栓受到扭矩的力矩。
动态扭矩的大小与螺栓的刚度、工作环境以及外力的频率和幅值等因素有关。
过大的动态扭矩可能导致螺栓松动或断裂,从而影响连接的可靠性。
为了确保螺栓的安全性和可靠性,在螺栓紧固过程中需要控制静态扭矩和动态扭矩的大小。
一般来说,螺栓的紧固力应满足设计要求,既要保证连接的牢固性,又要避免过度紧固导致的螺栓损坏。
在实际操作中,可以借助扭矩扳手等工具来控制静态扭矩的施加,以确保螺栓的紧固力在设计要求范围内。
对于动态扭矩的控制,可以采取以下措施:首先,选择合适的螺栓材料和规格,提高螺栓的刚度和耐疲劳性能;其次,对于受到较大动态扭矩作用的螺栓连接,可以采用增加紧固力、增加螺栓数量等方式来提高连接的可靠性;此外,还可以通过增加防松垫圈、涂覆防松胶等方式来增加连接的抗松动能力。
除了静态扭矩和动态扭矩外,螺栓紧固过程中还需要注意其他因素的影响。
例如,在螺栓紧固之前需要清洁连接面,以确保连接的质量;同时,在紧固过程中需要使用正确的工具和方法,避免造成螺纹损坏或连接部件变形;此外,还需要根据连接部件的材料和工作环境选择合适的螺栓润滑剂,以减小摩擦系数,提高紧固效果。
螺栓静态扭矩和动态扭矩是螺栓紧固过程中需要控制的重要参数。
合理控制静态扭矩和动态扭矩的大小,能够保证螺栓连接的安全性和可靠性。
实验二 LZS螺栓联接综合实验静动态实验一、实验目的:(一)了解螺栓联接在拧紧过程中各部分的受力情况。
(二)计算螺栓相对刚度,并绘制螺栓联接的受力变形图。
(三)验证受轴向工作载荷时预紧螺栓联接的变形规律。
(四)通过螺栓的动载实验,改变螺栓联接相对刚度,观察螺栓动应力幅值的变化,以验证提高螺栓联接强度的各项措施。
二、实验设备及仪器:LZS螺栓联接综合实验台6台,CQYDJ-4静动态测量仪6台,计算机及专用软件等实验设备及仪器6台图1(一)螺栓链接实验台的结构域工作原理(如图2)1.螺栓部分包括M16空心螺栓、大螺母、组合垫片和M8小螺杆组成。
空心螺栓贴有测拉力和扭转的两组应变片。
组合垫片设计成刚性和弹性两用的结构,用以改变被连接件系统的刚度。
2.被连接件组成有:上板、下板和八角环、锥塞。
八角环上贴有一组应变片,测量被连接件受力大小。
3.加载部分由蜗杆、涡轮、挺杆和弹簧组成,挺杆上上贴有应变片,用以测量所加工作载荷的大小,启动电机或转动手轮使挺杆上升或下降改变载荷大小。
(二)CQYDJ-4静动态测量仪的面板按键功能说明:1.校时键:按键后对本仪器时间进行校正。
2.K值键:按该键后进入应变片灵敏系数修改状态。
修改后保存下次生效。
3.设置键:暂无操作功能。
4.保存键:暂无操作功能。
5.背光键:按该键后背光熄灭,再按背光亮。
6.静测键:按该键进入静态电阻应变测量状态。
7.动测键:按该键进入静态电阻应变测量状态。
8.校零键: 按该键进入通道自动校零。
9.C E 键:按该键清除错误输入或退出该功能操作。
10.联机键:静态应变数据采集分析系统(计算机)联机、退出手动测量操作。
11.确定键:按该键确定该功能操作。
12.▲▼键:上下项目选择移动13.0- 9键:为数字键后面板说明:根据顺序链接四个通道,准备好实验采集仪。
三、实验方法及步骤(一)螺栓联接静态实验方法及步骤1.打开测量仪电源开关,启动计算机,进入软件画面,单击“静态螺栓实验”,进入静态螺栓实验主界面。
螺栓联接静、动态特性综合实验报告专业班级 ___________ 姓名 ___________ 成绩 ___________一、实验条件:1、试验台型号及主要技术参数螺栓联接实验台型号:主要技术参数:①、螺栓材料为40Cr、弹性模量E=206000 N/mm2,螺栓杆外直径D1=16mm,螺栓杆内直径D2=8mm,变形计算长度L=160mm。
②、八角环材料为40Cr,弹性模量E=206000 N/mm2。
L=105mm。
③、挺杆材料为40Cr、弹性模量E=206000 N/mm2,挺杆直径D=14mm,变形计算长度L=88mm。
2、测试仪器的型号及规格①、应变仪型号:CQYDJ-4 ②、电阻应变片:R=120Ω,灵敏系数K=2.2二、实验数据及计算结果1、螺栓联接实验台试验项目:空心螺杆(1) 螺栓组静态特性实验实测值理论值螺栓拉力螺栓扭矩八角环挺杆螺栓拉力螺栓扭矩八角环挺杆预紧形变值(μm) 40 135 40 135预紧应变值(με) 211 94 277 -2 250预紧力(N) 6554.5 112.5 6586.2 -31.7 7766 285.2 7766 0预紧刚度(N/mm) 163863 48552 194150.4 57526.1预紧标定值(με/N) 0.0321916 0.1287577 0.0420576 0.0630915 0.0272984 0.3260869 0.035797 0加载形变值(μm) 44 125 44 125加载应变值(με) 231 100 253 50 275加载力(N) 7175.8 117.3 6383 792.8 8542.6 303.4 7190.7 1351.9加载刚度(N/mm) 163862.5 48551.9 194150 57525.9加载标定值(με/N) 0.0321915 0.1287787 0.0396365 0.0630676 0.027275 0.3263019 0.0351843 0.0369849(2)螺栓联接静、动特性应力分布曲线图 (空心螺杆)2、螺栓联接实验台试验项目:空心螺杆加锥塞(1)螺栓组静态特性实验实测值理论值螺栓拉力螺栓扭矩八角环挺杆螺栓拉力螺栓扭矩八角环挺杆预紧形变值(μm) 40 30 40 30预紧应变值(με) 198 93 52 0 250预紧力(N) 6150.7 115.4 6150.7 0 7766 282.1 7766 0预紧刚度(N/mm) 153767.1 205022.8 194150.4 258867.2预紧标定值(με/N) 0.0321915 0.1287766 0.0084543 0.0256245 0.3261254 0.0066958 0加载形变值(μm) 41 25 41 25加载应变值(με) 206 93 41 56 256.25加载力(N) 6399.2 112.3 5511.3 887.9 7960.2 282.1 6471.7 1488.4加载刚度(N/mm) 153767.5 205023.3 194150 258866.7加载标定值(με/N) 0.0321915 0.1287908 0.0074393 0.0630702 0.0258787 0.3332151 0.0064897 0.0376242(2)螺栓联接静、动特性应力分布曲线图 (空心螺杆加锥塞)三、实验结果分析与体会。
动态扭矩、静态扭矩、残余扭矩在生产过程中,大家每天都会与扭矩打交道,有各种不同阶段获得的扭矩值:在生产过程中显示的扭矩值:在拧紧完成后,下线检测的扭矩值:在很多情况下,生产过程中的扭矩值和下线检测出来的扭矩值是不相同的,比如说在控制器上显示的扭矩是35Nm,在拧紧完成后检测的扭矩值就只有30Nm了。
那么哪个扭矩值才是我们所要关注的呢?那我们就先来明确一下不同状态下的扭矩值动态扭矩动态扭矩是指紧固件在被紧固过程中测量得到的峰值,一般来说,是由动力工具施加得到动态扭矩,动态扭矩是在拧紧过程中测量的。
动态扭矩产生的对于螺栓的轴向预紧力满足工程上对预紧力的要求。
动态力矩——生产过程中的扭矩,可以监控、反应拧紧装配过程的状态、结果以及工艺能力等。
静态扭矩(Static torque)一个紧固件被紧固好之后,将其在拧紧方向上继续旋转的瞬间所需要的扭矩。
静态扭矩是在紧固之后测量的。
有的情况下我们也把它叫做残余扭矩。
残余扭矩(residual torque)残余扭矩——拧紧装配完成后,相对稳定的螺栓连接状态。
一般情况下,螺栓从被拧紧之后到再次旋转,斜率会有一个较明显的变化,此时获得的那个扭矩值就是残余扭矩。
那么有了动态扭矩,也有静态扭矩,哪个扭矩值更重要呢?动态扭矩和静态扭矩都重要在实际生产中,可能会遇到这样的情况:工具在线使用的时候,检测出的动态扭矩有35Nm。
过了一段时间之后,使用力矩扳手来检测扭矩,只剩下了30Nm。
这是很常见的扭矩衰减现象,由于连接件本身的材料特性,在拧紧之后会发生形变或者工件和螺栓表面的粗糙度等原因,扭矩衰减的现象非常普遍,特别是软连接的应用。
那么问题来了,多少衰减是可以接受的呢?VDI2230中定义高强度螺栓连接的系统计算:螺栓的扭矩弹性回弹,动态扭矩和静态扭矩的比值范围会较大,范围为0.85-1.3。
中国机械工程CHINA MECHANICAL ENGINEERING第32卷第11期2021年6月Vol.32 No. 11pp.1261-1273螺栓连接微观摩擦到宏观动力学研究综述曹军义刘清华洪军西安交通大学现代设计及转子轴承系统教育部重点实验室,西安,710049摘要:螺栓连接作为一种典型的机械装配结合方式,在航空航天、武器装备、能源化工和交通运输等关键机械装备设计和运行中扮演着至关重要的角色,但螺栓连接也引入了刚度和阻尼非线性因素,给装 备的动力学性能预测和服役可靠性带来了新的挑战,这些促使螺栓连接研究涉及界面微观摩擦到宏观 结构动力学多个学科。
总结分析了螺栓连接界面微观摩擦到宏观动力学研究领域螺栓接头摩擦本构模型的分形表征、统计求和模型和Iwan 模型的建模方法,归纳了目前国际上螺栓连接的几种实验测试基 准系统,概述了螺栓连接宏观动力学问题中涉及的非线性建模、参数辨识、数值仿真技术和结构健康监测等多方面的最新技术进展,展望了未来螺栓连接动力学需要重点开展研究的方向。
关键词:螺栓连接;微观摩擦;宏观动力学;本构模型;实验测试基准中图分类号:TH113DOI :10.3969/j.issn.1004132X.2021.11.001开放科学(资源服务)标识码(O SID ):凰澀觀Overview of Micro Friction to Macro Dynamics for Bolted ConnectionsCAO Junyi LIU Qinghua HONG JunKey Laboratory of Education Ministry for Modern Design and Rotor-bearing System ,Xi'n Jiaotong University ,Xi'n ,710049Abstract : As a typical mechanical assembly method , bolted connections played an important rolein the design and operation of key mechanical equipment in the field of aerospace , military weapons , energy and chemical equipment and transportation industry. Moreover ,due to the introduction of thenonlinear factors of stiffness and damping by bolted connections , new challenges in performance pre- dictionsandoperationreliabilitywerecomeintobeingtopropelustocomprehensivelyunderstandingthecharacteristicsofboltedconnectionsfrominterface microfrictionto macrostructuraldynamics. Therefore ,the micro-macro dynamics of bolted connections reviewed and the fractal characterization modeling ,statisticalsummation modelingandIwan modeling methodsofboltjointfrictionconstitu- tive model were summarized. Several experimental benchmarks for testing the friction energy con- sumptionofboltedconnectionsintheworldwereanalyzedindetail.Thelatestresearchprogressesof nonlinearmodeling ,parameteridentification ,numericalsimulationandstructuralhealth monitoringnthemacrodynamicsofboltedconnectionswerediscussed ,andthedevelopmenttrendofthisfieldwasprospected.Key words : bolted connection ; micro friction ; macro dynamics ; constitutive model ; experimentalbenchmark0引言在国家重点发展制造业的大背景下,机械装备整体动态性能的优化设计和服役可靠性成为未 来中国智能制造发展的重中之重。
螺栓联接静、动态特性实验报告
专业班级 ___________ 姓名 ___________ 日期 2004-12-30
指导教师 ___________ 成绩 ___________
一、实验条件:
1、试验台型号及主要技术参数
螺栓联接实验台型号:
主要技术参数:
①、螺栓材料为40Cr、弹性模量E=206000 N/mm2,螺栓杆外直径D1=
16mm,螺栓杆内直径D2=8mm,变形计算长度L=160mm。
②、八角环材料为40Cr,弹性模量E=206000 N/mm2。
L=105mm。
③、挺杆材料为40Cr、弹性模量E=206000 N/mm2,挺杆直径D=14mm,变形
计算长度L=88mm。
2、测试仪器的型号及规格
①、应变仪型号:CQYDJ-4 ②、电阻应变片:R=120Ω,灵敏系数K=2.2
二、实验数据及计算结果
1、螺栓联接实验台试验项目:
空心螺杆
2、螺栓组静态特性实验
3、螺栓联接静、动特性应力分布曲线图 (空心螺杆)
三、实验结果分析。
JLS- B 螺栓连接动静态综合实验台使实用验说指明导书书温州巨林机械设备有限公司JLS- B螺栓连接的动静态综合实验台实验指导书(兼使用说明书)一、试验目的现代各类机械中,广泛应用螺栓进行联接,如何计算和测量螺栓受力情况及静、动态特性参数,是工程技术人员的一个重要课题。
本试验通过对螺栓的受力进行测试和分析要求达到下述目的。
1.螺栓联接在拧紧过程中各部分的受力情况。
2.计算螺栓相对刚度,并绘制螺栓联接的受力变形图3.验证受轴向工作载荷时,预紧螺栓联接的变形规律,及对螺栓总拉力的影响。
4.通过螺栓的动载试验,改变螺栓联接的相对刚度,观察螺栓动应力幅值的变化,以验证提高螺栓联接强度的各项措施。
二、试验设备及仪器1.螺栓联接试验台的结构与工作原理。
如图1所示。
1-箱体2-电机3-衬套4-深沟球轴承5-蜗杆6-偏心凸轮7-蜗轮8-传动轴9-盖板10-挺杆11-下连接板12-锥塞13-八角环14-表夹杆15-夹紧螺钉16-表夹17-千分表18-M16螺母19-弹性垫圈20-上连接板21-弹簧上支座22-空心试验螺栓23-弹簧24-弹簧下支座25-小螺杆(刚度调节)26-挺杆支座27-小轴承28-小销轴29-端盖30-手轮a.联接部分包括M16空心螺栓(22)、大螺母(18)、垫片(19)组成。
空心螺栓贴有测拉力和扭矩的两组应变片,分别测量螺栓在拧紧时,所受预紧拉力和扭矩。
空心螺栓的内孔中装有双头螺栓,拧紧或者松开其上的小螺母,即可改变空心螺栓的实际受载截面积,以达到改变联接刚度的目的。
垫片组由刚性和弹性两种垫片组成,刚性垫片为割分式。
b.被联接件部件部分由上板(20)、下板(19)和八角环(13)组成,八角环上贴有应变片组,测量被联接件受力的大小,中部有锥形孔,插入或拔出锥塞(12)即可改变八角环的受力,以改变被联接件系统的刚度。
c.加载部分由蜗杆(5)、蜗轮(7)、挺杆(10)和弹簧(23)组成,挺杆上贴有应变片,测量所加工作载荷的大小,蜗杆一端与电机相联,另一端装有手轮,启动电机或转动手轮使挺杆上升或下降,以达到加载、卸载(改变工作载荷)的目的。
螺栓静态扭矩和动态扭矩螺栓的静态扭矩和动态扭矩是两个非常重要的概念。
静态扭矩是指当螺栓紧固件被紧固后,所需的扭矩大小,而动态扭矩是指当螺栓松开或受到外力作用时,所需的扭矩大小。
下面我们将详细了解这两种扭矩。
1. 静态扭矩静态扭矩是指在螺栓紧固件达到预定旋转角度时所需的扭矩力矩。
当紧固件被紧固时,螺栓将扭曲并形成预压力。
这种预压力是必要的,可以确保紧固件连接的紧密性和耐久性。
也就是说,静态扭矩不是因为螺栓扭曲而需施加的扭矩,而是螺栓的初始紧固力拧紧到一定程度所产生的摩擦力矩,这个状态下的扭矩是非常稳定的。
当螺栓被松开之后,静态扭矩也会下降,因为在初始紧固时所产生的摩擦力矩应该减少。
但是,即使静态扭矩下降,有时仍然需要重复加紧以确保紧固件的安全性。
动态扭矩是指在螺栓松开或受到外力作用时所需的扭矩。
动态扭矩通常与螺栓的摩擦,弹性变形和松动状态都有关系。
例如,当螺栓所连接的零件发生振动或受到外力作用时,螺栓松动或产生弹性变形,从而导致动态扭矩的增加。
此时,螺栓可能会转向并松掉。
因此,了解动态扭矩非常重要,可以通过对紧固件的松动检测和预防性维护来避免潜在的安全风险。
评估静态扭矩和动态扭矩是非常重要的,可以确保螺栓紧固件的连接质量和安全性。
一般来说,我们需要通过实验或计算来得到静态扭矩和动态扭矩。
静态扭矩的计算公式主要包括以下几个因素:(1)螺栓的材料和几何参数(2)拧紧螺栓的旋转角度(3)摩擦系数(4)螺栓的初始拉力动态扭矩的计算也需要考虑上述因素,但还需要包括一些其他因素,如松动、弹性变形等。
17 螺栓联接变形协调实验现代各类机械中,广泛应用螺栓进行联接,如何计算和测量螺栓受力情况及静、动态特性参数,是工程技术人员的一个重要课题。
本实验通过对螺栓的受力进行测试和分析,验证预紧螺栓联接受轴向工作载荷作用时,在弹性限度内,螺栓与被联接件受力及变形协调规律,即:测量联接系统刚度等于联接件与被联接件刚度之和。
一、实验目的1. 螺栓与被连接件的受力与变形协调规律轴向工作载荷F 作用下,螺栓拉伸变形增量△1δ等于被联接件压缩变形恢复量△2δ。
即∣△1δ∣=∣△2δ∣符合变形协调规律。
2. 螺栓的总拉力o F 等于被联接件的剩余紧力F ''与轴向工作载荷F 之和,即F F F o +''=3. 系统刚度C 等于螺栓刚度1C 与被联接件刚度2C 之和,即21C C C +=二、设备和工具1. 螺栓联接变形协调实验台LBX-84型。
LBX-84型实验台工作部分简图。
① 联接部分包括螺栓5、被联接件套筒8和手轮形状的螺母4。
螺栓5与套筒8上均贴有应变片,用以测量各自的受力的变形值。
②预拉机构包括件号:1、2、3、4、8.采用予拉机构的目的:清除螺栓扭转变形的影响,使螺栓受单向拉应力作用;操作省力、加载平稳。
采用差动螺旋机构,均为左旋,顺时针旋转手轮1,螺栓受拉伸;反之,螺栓联接松开。
③加载机构螺栓预紧后加载,采用差动螺旋机构,均为左旋,顺时针旋轮手轮13,通过测力环9将工作载荷作用到螺栓上,载荷大小由测力环上百分表示出。
2. 实验仪器、电阻应变仪及其预调平衡箱。
图1 实验设备简图三、应变片接线图:螺栓与套筒的应变片引线接与实验台线板上。
接线柱A 、B 、C 各点之预调平衡箱上对应的A 、B 、C 各点连接;A1、B 、C 及A2、B 、C 分别与予调平衡箱上的A 、B 、C 各点连接,即可进行测量。
接线图如图示。
1—螺栓应变片 2—套筒应变片 3—温度补偿片四、实验步骤1. 检查各仪器连线及仪器上各旋钮位置是否正确;仪器与实验台各接线柱的连接是否正确。
实验一 受轴向载荷螺栓联接的静态特性
螺栓联接是广泛应用于各种机械设备中的一种重要联接形式,受预紧力和轴向工作载荷的螺栓联接中,最常见的应用实例是气缸盖与气缸体的联接,如图1-1所示。
螺栓受到的总拉力F 0除了与预紧力F '和工作载荷F 有关外,还受到螺栓刚度C 1和C 2被联接件刚度等因素的影响。
图6-2为一螺栓和被联接件的受力与变形示意图。
图1-1 气缸盖与气缸体的联接 图1-2 螺栓和被联接件受力、变形情况
(a)螺母未拧紧 (b)螺母已拧紧 (c)螺栓承受工作载荷 图1-2(a)所示为螺栓刚好拧好到与被联接件相接触的的状态,此时螺栓和被联接件均未受力,因此无变形发生。
图1-2(b)所示为螺母已拧紧,但联接未受工作载荷的状态,此时螺栓受预紧力F '的拉伸作用,其伸长量为1δ;而被联接件则在力F '的作用下被压缩,其压缩量为2δ。
图1-2(c)所示为联接承受工作载荷F 时的情况,此时螺栓所受的拉力由F '增大至F 0
(螺栓的总拉力),螺栓的伸长量由1δ增大至11δδ∆+;与此同时,被联接件则因螺栓伸长而被
放松,其压缩变形减少了2δ∆,减小到2δ''(222δδδ∆-='',2δ''为剩余变形量);被联接
件的压力由F '减少至F ''(剩余预紧力)。
根据联结的变形协调条件,压缩变形的减少量2δ∆应等于螺栓拉伸变形的增加量1δ∆,即21δδ∆=∆。
一、 实验目的
本实验通过计算和测量螺栓受力情况及静动态特性参数达到以下目的: 1. 了解螺栓联接在拧紧过程中各部分的受力情况; 2. 计算螺栓相对刚度并绘制螺栓连接的受力变形图;
3. 验证受轴向工作载荷时,预紧螺栓联接的变形规律,及对螺栓总拉力的影响;
4. 通过螺栓的动载实验,改变螺栓联接的相对刚度,观察螺栓动应力幅值的变化,以验证提高螺栓联接强度的各项措施。
二、 实验设备及工作原理
1. 单螺栓连接实验台(如图1-3所示)
图1-3 单螺栓连接实验台结构
1-电机2-箱体3-螺栓扭矩测点4-八角环5-螺栓拉力6-上板
7-千分表(被联接件)8-千分表(螺栓)9-螺栓、螺母、垫片10-八角环压力测点11-锥塞12-挺杆13-挺杆压力测点14-下板15-实心扳手16-手轮
1) 联接部分包括M16空心螺栓、大螺母和垫片组组成。
空心螺栓贴有侧拉力和扭矩的两组应变片,分别测量螺栓在拧紧时所受预紧拉力和扭矩。
空心螺栓的内孔中装有双头螺柱,拧紧或松开其上的小螺母即可改变空心螺栓的实际受载界面积,以达到改变联接件刚度的目的。
2) 被联接件部分有上板、下板和八角环组成,八角环上贴有应变片组,测量被联接件受力的大小,中部有锥形孔,插入或拔出锥塞即可改变八角环的受力,以改变被联接件系统的刚度。
3) 加载部分由蜗轮、蜗杆、挺杆和弹簧组成,挺杆上贴有应变片,用以测量所加工作载荷和大小,蜗杆一端与电机相联,另一端装有手轮,启动电机或转动手轮使挺杆上升或下降,以达到加载、卸载(改变工作载荷)的目的。
2. YJ-25静态电阻应变仪
实验台各被测件的应变量用电阻应变仪测量,通过标定或计算机可换算出各部分的大小。
应变仪采用了包含测量桥和读数桥的双桥结构。
各测点均采用箔式电阻应变片,其阻值为120 ,灵敏系数k=2.20。
三、实验方法及步骤
1. 捋线,顺各测点连线找到应变仪上对应点,并转动转换开关至相应测点,用螺丝刀调节电阻平衡电位器,使各测点的应变显示数字为零。
2. 取出八角环上两锥塞,转动手轮(单方向),使挺杆降下,处于卸载位置,手拧大螺母至刚好与垫片组接触,(预紧初始值)螺栓不能有松动的感觉。
千分表调零,并保证千分
表长指针有一圈的压缩量。
3. 用测力扳手预紧大螺母,当扳手力矩为30N ·m 时,达到预紧力。
此时转动静态应变仪的转换开关,测量各测点的应变值和千分表读数,记录数据、计算。
4. 转动手轮(单方向),使挺杆上升10mm 的高度,再次测量各测点的应变值和千分表读数,记录数据。
根据千分表的读数求出螺栓的变形变化量1δ∆和被联接件的变形变化量2δ∆,用八角
环的应变量求剩余预紧力P
Q ',由挺杆应变值求出工作载荷F ,由螺栓应变值求出总拉力Q ,并绘制在变形图上,用以验证螺栓受轴向载荷作用时符合变形协调规律,以及验证螺栓上总
拉力Q 与剩余预紧力P
Q '和工作载荷F 之间的关系。
四、 已知条件和计算公式
1. 螺栓参数:16M d = 27.142=d
2. 螺纹副摩擦力矩:()v P
d Q T ϕλ+=tan 2
2
1 式中:254.2tan
2
1
==-d L
πλ 15.0tan 1-=v ϕ 3. 扳手力矩:d Q T P 2.0≈ 4. 螺栓相对刚度:
2
11
C C C +
式中:C 1—螺栓刚度 1
1δP
Q C = C 2—被联接件刚度 22δP
Q C =
5. 应变值与力的换算:标
测
测με=
F
实验报告实验名称:
姓名:班级:学号:一、实验目的
二、实验设备
三、实验数据
四、计算螺栓相对刚度
五、绘制螺栓连接变形图
六、简答题
1. 在拧紧螺母时,拧紧力矩要克服那些摩擦力?此时螺栓和被联接件各受怎样载荷?
2. 拧紧后又加工作载荷的螺栓连接中,螺栓所受总拉力是否等于预紧力加工作载荷?应该怎样确定?
3. 从实验中可以总结出那些提高螺栓联接强度的措施?。