运营管理系统方案设计新
- 格式:doc
- 大小:98.00 KB
- 文档页数:17
医院运营管理系统建设方案一、系统建设目标1、提高医疗服务效率通过优化流程,减少患者等待时间,提高医护人员工作效率,从而提升整体医疗服务水平。
2、实现资源的合理配置对医院的人力、物力、财力等资源进行有效管理和调配,确保资源得到充分利用,避免浪费。
3、提升医疗质量和安全建立完善的医疗质量监控体系,及时发现和解决医疗过程中的问题,保障患者的安全。
4、支持决策制定提供准确、及时的数据分析,为医院管理层的决策提供科学依据,促进医院的可持续发展。
二、系统功能需求1、患者管理模块(1)患者信息登记与维护,包括基本信息、病历档案、就诊记录等。
(2)预约挂号系统,支持多种预约方式,如线上预约、电话预约等。
(3)排队叫号功能,实现患者有序就诊。
2、医疗服务管理模块(1)医生工作站,方便医生开具医嘱、书写病历、查询患者信息。
(2)护士工作站,用于护理记录、医嘱执行等操作。
(3)检验检查管理,实现检验检查申请、结果录入与查询。
3、药品与物资管理模块(1)药品库存管理,包括药品的入库、出库、盘点等。
(2)物资采购管理,制定采购计划,记录采购流程。
4、财务管理模块(1)收费管理,包括门诊收费、住院收费、医保结算等。
(2)成本核算,分析各项医疗服务的成本,为定价提供依据。
5、人力资源管理模块(1)员工信息管理,包括个人资料、培训记录、绩效考核等。
(2)排班管理,合理安排医护人员的工作班次。
6、数据分析与决策支持模块(1)数据采集与整合,从各个子系统中提取数据。
(2)数据分析与报表生成,提供各类运营指标的分析报表。
(3)数据可视化展示,以直观的图表形式呈现数据,辅助决策。
三、系统架构设计1、前端应用层包括患者自助终端、医护人员工作界面、管理部门查询界面等,提供友好的用户交互体验。
2、业务逻辑层处理各种业务流程和逻辑,如患者就诊流程、药品管理流程等。
3、数据存储层采用关系型数据库存储结构化数据,如患者信息、财务数据等,同时结合非关系型数据库存储文档、图像等非结构化数据。
智慧医院的运营管理系统设计方案智慧医院是指运用先进信息技术,改进传统医院管理模式,提高医疗服务质量和效率的现代化医院。
智慧医院运营管理系统是实现智慧医院管理目标的重要工具之一。
下面是一个智慧医院运营管理系统的设计方案。
一、系统总体架构智慧医院运营管理系统包括前台管理系统、后台管理系统和数据中心三个模块。
前台管理系统负责接待、门诊挂号、医生排班等工作;后台管理系统负责医院内部的各项管理工作;数据中心负责数据的集中管理和处理。
二、前台管理系统1. 医院门诊挂号前台管理系统提供在线挂号功能,患者可以通过网站或手机APP进行挂号。
挂号过程包括选择科室、医生、时间等信息,并通过支付系统完成挂号费用的支付。
2. 医生排班管理系统通过医生的出诊情况和患者的挂号情况,自动生成医生的排班表,确保患者能够在合适的时间得到医生的诊疗服务。
3. 就诊导引前台管理系统提供就诊导引功能,根据患者的病情和科室情况,为患者提供就诊导引,指导患者从挂号到就诊的全过程。
4. 网上问诊前台管理系统提供在线问诊功能,患者可以通过网站或手机APP向医生咨询疾病相关问题,医生可以根据患者提供的病情信息进行远程诊断和治疗建议。
三、后台管理系统1. 医生管理后台管理系统负责医生信息的管理,包括医生的基本信息、职称、科室分配等。
系统还提供医生的考勤管理功能,记录医生的出勤情况和工作时间。
2. 药品和设备管理后台管理系统负责医院药品和设备的管理,包括药品和设备的采购、库存管理、使用记录等。
系统可以根据药品和设备的使用情况自动进行补货提醒。
3. 电子病历管理后台管理系统负责电子病历的管理,包括病历的存储、查询、打印等功能。
系统可以根据患者的疾病信息和就诊情况,自动生成病历模板,提高医生的诊疗效率。
4. 医院财务管理后台管理系统负责医院财务的管理,包括医疗费用的收支、费用结算、财务报表等。
系统可以实现医保结算和自费结算的自动化处理。
四、数据中心1. 数据集中存储数据中心负责医院所有数据的集中存储,包括患者信息、医生信息、药品信息、设备信息、工作记录等。
公司运营系统规划方案一、背景介绍随着公司业务的不断发展壮大,原有的业务系统已不能满足当前业务需求,各业务之间的数据隔离、信息传递存在瓶颈,为了提高公司整体运营效率,需要对公司运营系统进行升级规划。
二、问题描述1. 版本过老当前公司部门独立自主,各自拥有自己的信息系统,但这些系统版本存在落后,维护成本高、易出错等问题。
2. 数据隔离系统之间数据存在瓶颈、隔离、流转不畅,业务部门之间沟通困难,存在数据冗余。
3. 系统兼容性由于部门间的自主发展,各自采用独立的技术标准,各业务系统之间缺乏一致的技术架构,导致系统兼容性低,维护成本高。
4. 主机性能公司运营系统大量数据存储,原有的主机(Server)性能已经达到瓶颈,处理速度大大降低。
三、解决方案1. 系统架构重构经研究,我们将根据当前业务需求,重新构建一套基于微服务的企业系统架构,其中充分考虑未来系统扩展性、稳定性和可维护性等,实现各个子系统松耦合,便于维护。
2. 建立数据中心在架构重构的基础上,我们将推出一个数据中心,将原有系统数据进行集中管理,实现不同业务之间数据共享,减少数据冗余,优化业务系统间信息传递瓶颈。
3. 是否云平台公司将逐步转移到云平台,实现跨平台部署。
云平台可以提供更好的扩展性、弹性、自动化和监控功能,同时避免系统重复投入。
4. 物理架构调整物理架构是系统运营的基础。
我们将调整原有架构,进一步提高运营系统的性能,将对原有设备进行升级,包括服务器、存储、网络等。
四、预算估算1. 人工费用估算架构设计和实施需要具有深厚业务知识和技术水平的团队,预计团队规模在20-30人左右。
根据市场需求,预计需要从外部公司招募2-3名架构师,预计工时15000小时,总人工成本在2000万元左右。
2. 技术设备费用估算随着系统架构升级,服务器、存储和网络等技术设备需要进行更换。
预计在整体架构设计之后,需要向硬件厂商进行询价,预计硬件成本在2000万左右。
3. 其他费用估算其他费用涉及物业费、管理费、数据中心建设等,预计在1000万元左右。
运营系统设计方案一、背景随着互联网技术的快速发展和普及,越来越多的企业开始注重运营工作,以提升用户体验、拓展市场和增加营收。
而运营工作的高效开展离不开一套稳定、智能和高效的运营系统。
因此,本文将围绕运营系统的设计方案展开讨论。
二、运营系统的定义与功能运营系统是为了帮助企业提高效率,以可视化和智能化的方式进行运营管理的一套综合性系统。
它包括了用户画像分析、产品管理、营销活动、数据分析、客户服务等功能模块,帮助企业实现精细化运营、提高用户留存率和提升综合运营效率。
运营系统的主要功能包括:1. 用户画像分析:通过数据挖掘和分析用户行为,形成用户画像,并为企业提供精准用户定位和个性化推广;2. 产品管理:管理企业的产品信息及库存,以及针对产品的促销活动设计和管理;3. 营销活动:提供多种营销活动方案,并对活动的效果进行监控和分析;4. 数据分析:对用户行为、销售数据等进行分析,帮助企业了解各种业务运营状况;5. 客户服务:提供客户服务的流程及工具,帮助企业提供更好的用户体验。
三、运营系统设计方案1. 架构设计(1)系统架构运营系统采用分布式架构,包括前端展示层、业务逻辑层、数据访问层和后端数据存储层。
前端展示层负责用户交互和数据展示,业务逻辑层处理业务逻辑,数据访问层负责与数据库的交互,后端数据存储层用于存储数据。
(2)技术选型前端展示层采用Vue.js框架进行开发,业务逻辑层采用Spring框架,数据访问层采用MyBatis访问数据库,后端数据存储层采用MySQL进行数据存储。
2. 功能设计(1)用户画像分析用户画像分析模块主要包括用户数据采集、用户画像生成和用户画像应用三个部分。
用户数据采集通过数据挖掘和用户行为数据进行采集,用户画像生成将采集的数据进行整合和分析,生成用户画像,用户画像应用将用户画像应用于个性化推广和运营决策中。
(2)产品管理产品管理模块包括产品信息管理、库存管理、促销活动管理和订单管理四个子模块。
管理服务系统运营方案设计1. 背景和目标管理服务系统是一种用于帮助企业或组织提高管理效率和服务质量的工具。
本文将设计一种管理服务系统运营方案,旨在帮助企业更好地运营管理服务系统,提高客户满意度和组织效益。
2. 系统特点•模块化设计:管理服务系统应该由各个功能模块组成,如用户管理、服务管理、报表分析等,以便根据需求进行定制和扩展。
•数据集成:系统应能够与现有的企业数据源集成,将各个数据源的数据进行整合和分析,提供更准确和全面的管理信息。
•响应迅速:系统应具备快速响应的能力,以便及时处理用户反馈和业务需求,并提供实时数据展示和报告生成功能。
•安全可靠:系统应具备严格的权限管理和数据加密功能,确保用户信息和业务数据的安全性和机密性。
3. 系统模块设计3.1 用户管理模块用户管理模块用于管理系统的用户信息和权限,包括用户注册、登录、权限分配等功能。
3.1.1 用户注册用户注册功能允许新用户通过填写必要的信息注册系统账号,并生成独立的用户身份标识。
3.1.2 用户登录用户登录功能允许已注册的用户通过输入用户名和密码登录系统,并验证用户身份信息。
3.1.3 权限分配权限分配功能允许系统管理员根据用户角色和职责对用户进行权限分配,以限制用户对系统各个功能模块的访问权限。
3.2 服务管理模块服务管理模块用于管理企业或组织提供的服务信息和服务流程,包括服务录入、查询、编辑等功能。
3.2.1 服务录入服务录入功能允许系统用户录入新的服务记录,包括服务类型、服务时间、服务内容等信息,以便跟踪和管理服务过程。
3.2.2 服务查询服务查询功能允许系统用户根据特定条件查询服务记录,包括服务类型、时间范围、服务负责人等,以便快速查找相关的服务信息。
3.2.3 服务统计分析服务统计分析功能允许系统用户生成服务相关的统计报表和图表,包括服务数量、服务质量评分、服务满意度等,以便更好地评估服务质量和效果。
3.3 报表分析模块报表分析模块用于生成各种管理报表和分析图表,帮助企业或组织更好地了解运营情况和提出改进措施。
系统的运营管理方案设计一、市场分析1.1 行业发展趋势随着经济的不断发展,市场竞争日益激烈,企业需要不断提升自身的运营管理水平,不断创新产品和服务,迎合市场需求,才能在竞争激烈的市场中立于不败之地。
1.2 市场需求分析根据对市场的调研分析,我们发现市场需求主要集中在以下几个方面:一是个性化定制服务的需求逐渐增加,客户越来越注重产品的个性化定制;二是品质产品的需求逐渐增加,客户越来越注重产品的品质和性能;三是环保健康产品的需求逐渐增加,客户越来越注重产品的环保和健康。
1.3 市场竞争分析市场上竞争对手众多,但产品同质化现象严重,竞争主要集中在价格竞争和服务竞争上。
对于企业来说,要在激烈的市场竞争中立于不败之地,就需要不断改进产品服务,提升企业竞争优势。
二、运营管理目标2.1 产品的个性化定制通过提供个性化定制服务,满足客户对产品的个性化需求,提升市场竞争力。
2.2 产品品质的提升通过不断提升产品的品质和性能,提升客户对产品的信赖度和认可度,赢得市场份额。
2.3 环保健康产品的开发加大对环保健康产品的研发投入,满足客户对环保健康产品的需求,引领行业潮流。
2.4 成本控制及效率提升通过不断优化生产流程和管理模式,提升企业生产效率,降低生产成本,提升企业整体盈利能力。
2.5 客户服务体验提升提升客户服务水平,增强客户忠诚度和满意度,拓展客户群体,提升企业市场份额。
三、运营管理策略3.1 产品创新策略秉承“以市场为导向,以客户为中心”的理念,通过不断进行市场调研和客户需求分析,开发出满足客户需求的创新产品,并及时对产品进行升级改进,以顺应市场需求变化。
3.2 品质提升策略制定严格的产品品质管理标准,提高产品质量控制水平,关注每一个环节,确保产品品质。
并加大对产品技术创新和研发投入,不断提升产品的性能和品质。
3.3 管理效率提升策略引入先进的管理工具和管理理念,不断优化生产流程和管理模式,提高生产效率,降低生产成本,提升企业整体盈利能力。
场馆运营管理系统方案一、引言随着体育产业的快速发展,各类场馆如体育馆、体育场、游泳馆等在城市中扮演着越来越重要的角色,场馆运营管理成为了一个关键的议题。
如何提高场馆的利用率,优化场馆的管理流程,满足用户的需求,成为了场馆运营管理系统需要解决的主要问题。
本文将提出一个场馆运营管理系统的方案,以解决现实中场馆运营管理中面临的问题。
二、系统需求分析1.用户需求用户需要通过场馆运营管理系统进行场馆预订、使用记录查看等操作,提高场馆使用的便利性和效率。
2.管理需求场馆管理人员需要能够通过系统进行场馆资源的分配和管理,包括场馆设备的维护、场馆活动的安排和管理等,提高场馆资源的利用效率。
3.运营需求场馆运营人员需要通过系统进行场馆的收支管理、用户信息统计等工作,提高场馆的运营效益。
三、系统设计1.系统架构场馆运营管理系统采用客户端/服务器架构,客户端部分提供给用户使用,服务器部分负责数据存储和处理。
系统采用B/S架构,通过浏览器进行访问。
2.功能设计(1)用户管理功能用户需要通过系统进行注册、登录、密码找回等操作,系统可以对用户进行权限管理,分为普通用户和管理员用户。
(2)场馆资源管理功能系统能够对场馆的资源进行分类管理,包括场馆设备管理、场地管理等,管理员可以对场馆资源进行新增、修改、删除等操作。
(3)场馆预订功能用户可以通过系统进行场馆的预订操作,包括选择预订日期、预订时间段等,管理员可以审核预订请求,系统会自动生成预订记录。
(4)收支管理功能系统能够记录场馆的收支情况,包括租金收入、设备维护成本、活动成本等,管理员可以在系统中查看收支情况,进行财务管理。
(5)统计分析功能系统可以通过数据统计对场馆的使用情况进行分析,包括用户预订情况、场馆利用率等,为场馆的运营提供数据支撑。
四、系统实现1.系统架构选择为保证系统的稳定性和安全性,选择采用Java语言作为系统的开发语言,使用Spring框架进行系统的搭建,采用MySQL作为系统的数据存储数据库。
公司运营系统规划方案背景随着公司业务的发展和扩展,原有的运营系统已经无法满足业务需求和扩展要求。
目前公司正处于快速发展阶段,如果不能及时升级和更新运营系统,将会给公司带来很大的影响。
因此,制定一份系统规划方案,成为公司运营系统升级的必要步骤。
目的1.重新审视现有系统的局限性和不足之处2.分析需求,规划一套科学、完整的运营系统3.提升公司的竞争力,满足公司发展需要4.使各业务部门能够更加高效地运营和协作5.提高客户体验和满意度运营系统规划方案系统架构设计当前情况下,公司的运营系统不同业务之间相互独立,缺乏集成。
在升级和更新系统的过程中,我们将要重新考虑系统架构。
对于数据存储,我们决定采用云存储的方式,有效地解决数据共享和问题协同的问题。
在系统架构设计中,我们将专注于以下几点:1.分析现有系统的架构,确定关键业务领域,考虑潜在的架构难点以及影响2.基于业务需求和现有系统的分析,设计合理而可扩展的系统架构3.引入合适的技术和工具,满足系统架构的需求和目标业务逻辑设计为了实现完整、稳定的系统,我们需要重新设计业务逻辑。
通过详细的业务流程分析和功能划分,我们可以更好地完成业务目标。
我们将采用敏捷开发的方法,将业务逻辑拆分为多个模块,实现快速交付并持续迭代。
更具体地讲,我们将遵循以下步骤:1.定义和详细描述各业务模块以及相应的功能特点2.分析业务逻辑,确定业务流程和交互细则3.拆解任务,设计和实现各业务模块详细功能4.不断优化和完善业务逻辑,提高系统的可靠性和扩展性技术选型在升级和更新系统的过程中,技术选型至关重要。
我们将根据架构设计和业务需求的具体情况,选择合适的技术进行整合和使用。
我们将从以下几个方面进行技术选型:1.云计算:我们将探究多种云计算平台和云计算技术,选择稳定、易用、安全的云服务供应商2.数据库和存储:针对大数据存储和处理需求,我们将选择分布式数据库和分布式存储3.消息队列:我们将扩展消息队列的使用,实现业务系统之间的数据共享和互通4.开发框架和技术:我们将选择合适的开发框架和技术,如SpringBoot、Mybatis、React等,实现快速开发和业务逻辑处理5.安全和可靠性:我们将考虑各类安全、可靠性和稳定性问题,如安全防护、容错率、备份与恢复等。
运营管理系统搭建方案第一章:概述随着企业的发展,运营管理系统的重要性日益凸显。
一个高效的运营管理系统可以帮助企业实现资源的最大化利用,提高生产效率,降低成本,提升客户满意度,并且能够提供数据支持,帮助企业做出更加准确的决策。
因此,建立一个先进的运营管理系统对于企业的发展意义重大。
本文将主要介绍运营管理系统搭建的方案,包括需求分析、系统架构设计、开发与测试、上线运营和维护等环节。
通过本文的介绍,帮助企业更好地了解如何搭建一套符合自身需求的运营管理系统。
第二章:需求分析在搭建运营管理系统之前,企业需要对自身的运营管理需求进行充分的分析和梳理。
需求分析阶段的工作主要包括以下几个方面:1.1 业务需求分析首先,企业需要对自身的业务流程进行全面的调研,包括生产、采购、仓储、销售、客户服务等各个环节。
通过深入了解和分析各个环节的业务流程,明确各个环节存在的问题和痛点,确定运营管理系统需要解决的核心问题。
1.2 数据需求分析其次,企业需要充分了解自身的数据需求,包括数据的来源、类型、格式、使用频率等。
通过对数据的归类、整合和分析,确定运营管理系统需要支持的数据处理能力和数据分析能力。
1.3 功能需求分析最后,企业需要明确自身对运营管理系统的功能需求。
例如,是否需要支持生产计划的编制和执行、是否需要支持库存管理和调度、是否需要支持销售订单和采购订单的管理等。
通过对功能需求的细化和梳理,确定运营管理系统需要具备的基本功能和特色功能。
第三章:系统架构设计在需求分析的基础上,企业需要对运营管理系统的技术架构进行设计,包括系统整体架构、模块设计、数据库设计等。
2.1 系统整体架构根据需求分析的结果,企业需要设计运营管理系统的整体架构。
整体架构的设计需要考虑系统的可扩展性、稳定性、安全性和性能等方面的要求,合理划分系统的前端和后端,确定系统采用的技术栈和开发框架,并且确定系统的部署方式和维护方式。
2.2 模块设计根据功能需求分析的结果,企业需要设计系统的各个功能模块。
智慧运营管理系统介绍设计方案智慧运营管理系统(Smart Operation Management System)是一种基于信息技术的智能化管理系统,旨在提升企业运营效率、降低运营成本、提高决策能力,提供全面的数据分析和决策支持。
一、总体设计思路:智慧运营管理系统采用模块化设计,以实现系统高可靠性、高性能和易用性为目标。
系统主要分为以下几个模块:数据采集模块、数据分析模块、决策支持模块、运营控制模块和用户管理模块。
每个模块都有相应的功能和接口,以实现数据的流动、分析和决策支持。
二、功能介绍:1. 数据采集模块:负责从企业各个层面收集数据,包括销售数据、供应链数据、财务数据等,通过各种方式(如传感器、RFID等)将数据传输到系统中,并进行实时分析和处理。
2. 数据分析模块:对采集到的数据进行实时分析和处理,提取关键指标和趋势,生成报表和图表,并提供数据挖掘和机器学习等功能,帮助企业快速发现问题和优化运营。
3. 决策支持模块:基于分析结果,为管理层提供决策支持。
该模块提供多种决策模型和场景模拟,可以根据不同问题和情况进行数据模拟和决策建议,帮助企业制定科学的决策方案。
4. 运营控制模块:根据企业的运营目标和策略,对运营过程进行控制和优化。
该模块包括运营计划制定、资源调度、风险管理和问题处理等功能,以实现企业运营的高效和稳定。
5. 用户管理模块:对系统的用户进行管理和权限控制,保证不同层级的用户能够按需获取和使用系统的数据和功能。
三、系统优势:1. 数据集成:系统能够集成企业内部各个部门和系统的数据,实现全面的数据分析和决策支持,帮助企业实现信息共享和协同。
2. 实时分析:系统能够实时采集和分析运营数据,提供及时的运营状态监测和预警,迅速反应和处理运营问题,降低损失风险。
3. 决策支持:系统提供多种决策模型和场景模拟,为管理层提供准确的数据和建议,帮助企业做出科学的决策,提高运营效率和盈利能力。
4. 智能优化:系统通过数据挖掘和机器学习等技术,自动分析和发现运营问题,提供优化建议,帮助企业实现自动化运营和持续优化。
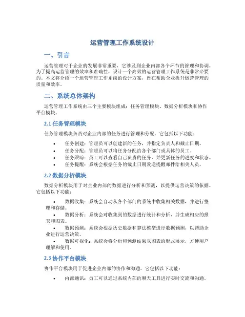
运营管理工作系统设计一、引言运营管理对于企业的发展非常重要,它涉及到企业内部各个环节的管理和协调。
为了提高运营管理的效率和准确性,设计一个高效的运营管理工作系统是非常必要的。
本文将介绍一个运营管理工作系统的设计方案,旨在帮助企业提升运营管理的质量和效率。
二、系统总体架构运营管理工作系统由三个主要模块组成:任务管理模块、数据分析模块和协作平台模块。
2.1 任务管理模块任务管理模块负责对企业内部的任务进行管理和分配。
它包括以下功能:•任务创建:管理员可以创建新的任务,并指定负责人和截止日期。
•任务分配:管理员可以将任务分配给各个部门或具体的员工。
•任务跟踪:员工可以查看自己负责的任务,并更新任务的进度和状态。
•任务提醒:系统会根据任务的截止日期发送提醒邮件给相关人员。
2.2 数据分析模块数据分析模块用于对企业内部的数据进行分析和预测,以提供运营决策的依据。
它包括以下功能:•数据收集:系统会自动从各个部门的系统中收集相关数据,并进行整理和存储。
•数据分析:系统会对收集到的数据进行统计和分析,并生成相应的报表和图表。
•数据预测:系统会根据历史数据和算法模型进行数据预测,以帮助企业进行运营决策。
•数据可视化:系统会将分析和预测结果以图表的形式展示,方便用户理解和使用。
2.3 协作平台模块协作平台模块用于促进企业内部的协作和沟通。
它包括以下功能:•内部通讯:员工可以通过系统内部的聊天工具进行实时交流和沟通。
•文件共享:员工可以将文件上传到系统中,方便其他员工共享和查看。
•日程安排:系统可以帮助员工管理和安排日程,包括会议和任务的安排。
•团队协作:系统可以将员工分组为不同的团队,方便团队成员之间的协作。
三、系统实现方案3.1 技术选型为了实现运营管理工作系统,可以采用以下技术:•后端开发:使用Java语言和Spring框架实现系统的后端逻辑。
•前端开发:使用HTML、CSS和JavaScript实现系统的前端界面。
工厂运营管理系统设计方案一、引言随着工厂规模的不断扩大和生产流程的复杂化,工厂运营管理面临着诸多挑战。
为了提高工厂的生产效率和产品质量,必须建立一套科学合理的工厂运营管理系统。
本文将介绍一种基于信息技术的工厂运营管理系统设计方案,以提高工厂的管理水平和业务效率。
二、系统需求分析1. 系统整体目标该工厂运营管理系统的整体目标是提高生产效率、减少生产成本、改善产品质量、增加企业竞争力。
2. 功能需求(1)生产计划管理:能够根据市场需求和原材料情况,自动生成合理的生产计划,并与供应链系统进行集成,实现生产与供应的有效衔接。
(2)物料采购管理:通过与供应商进行电子化交易,实现对物料采购的统一管理,包括供应商选择、采购订单的生成与跟踪、库存管理等。
(3)生产执行管理:包括生产任务的派工、生产订单的跟踪、生产状况的监控和异常处理等。
(4)质量管理:实现从原材料入厂、在制品检验到成品出厂的全过程质量控制,包括质检计划的制定、质量问题的处理等。
(5)设备维护管理:对生产设备进行维护计划的制定和执行跟踪,实现对设备的及时保养和维修,确保设备的正常运行。
(6)人力资源管理:包括员工档案管理、考勤管理、薪资管理等。
3. 性能需求(1)系统响应时间:用户提交请求后,系统需要在合理的时间内响应用户。
(2)系统稳定性:系统需要保持长时间的稳定运行,减少出现故障的概率。
(3)系统安全性:确保系统数据的安全和保密,防止未授权的访问和数据泄露。
(4)系统易用性:系统需要具备良好的用户界面和用户体验,减少用户的培训成本和使用难度。
三、系统架构设计1. 系统总体架构本工厂运营管理系统采用B/S架构,即浏览器与服务器的交互模式,实现系统的跨平台和远程访问。
系统分为前端和后端两部分,前端通过浏览器访问后端服务器的应用程序。
2. 前端设计前端设计主要包括用户界面设计和用户交互设计。
用户界面设计应简洁明了,布局合理,符合用户习惯。
用户交互设计应方便用户操作,减少用户的学习成本。
公司运营系统规划方案公司运营系统规划方案一、背景和目标随着公司业务的不断发展,传统的手工操作已经无法满足公司日益增长的运营需求。
为了提高运营效率,减少人力成本和错误率,我们计划引入一套先进的公司运营系统。
该系统旨在实现公司内部各部门之间的数据共享、信息沟通和协同办公,提高工作效率,优化公司运营流程和管理水平。
二、系统功能模块1. 人力资源管理模块:该模块包括员工信息管理、薪资管理、绩效考核等功能,可以实现员工信息的全面管理和统计分析,方便HR部门进行人力资源规划和决策。
2. 销售管理模块:该模块包括客户信息管理、销售订单管理、销售业绩统计等功能,可以实时掌握销售情况,帮助销售团队进行销售计划和业绩分析。
3. 采购管理模块:该模块包括供应商信息管理、采购订单管理、库存管理等功能,可以实现采购流程的自动化和供应链管理的优化,提高采购效率和降低库存成本。
4. 财务管理模块:该模块包括财务报表生成、费用管理、资金管理等功能,可以实现财务数据的及时记录和分析,方便财务部门进行财务决策和管理。
5. 项目管理模块:该模块包括项目计划、任务分配、进度跟踪等功能,可以实现项目进程的监控和协同办公,提高项目执行效率和质量。
三、系统实施步骤1. 需求分析阶段:与各部门进行沟通,了解其需求和问题,明确系统功能模块和数据流程。
2. 系统设计阶段:根据需求分析结果,制定系统设计方案,包括系统架构、界面设计、数据库设计等。
3. 系统开发阶段:根据系统设计方案,进行系统的编码和测试,确保系统的稳定性和可靠性。
4. 系统上线阶段:对开发完成的系统进行测试和调试,确保系统的正常运行,然后进行系统的上线和推广。
5. 系统维护阶段:定期对系统进行维护和更新,根据用户反馈和需求变化进行系统的优化和改进。
四、预期效益1. 提高运营效率:通过系统的自动化和流程优化,减少人工操作,节约时间和成本,提高工作效率。
2. 提高决策效果:通过系统的数据分析和统计功能,提供数据支持和决策分析,提高决策质量和效果。
医院运营管理系统设计方案引言随着医疗领域的不断发展和进步,医院运营管理系统成为现代医院管理的重要工具之一。
该系统能够优化医院的运营流程,提高工作效率,减少运营成本,并为医院提供数据支持,帮助决策者做出科学、合理的决策。
本文将介绍医院运营管理系统的设计方案,包括系统的功能模块、技术架构和实施计划。
功能模块1. 患者管理模块患者管理模块是医院运营管理系统的核心模块之一,用于管理患者的基本信息、病历、就诊记录等。
该模块的主要功能包括:•患者信息管理:包括患者基本信息录入、查询和修改;•病历管理:记录患者的病历信息,包括症状、诊断结果、医嘱等;•就诊记录管理:记录患者的就诊日期、科室、医生、治疗方案等信息;•电子处方管理:医生可以在系统中开具电子处方,并生成药品清单。
2. 医生排班模块医生排班模块用于管理医院医生的排班信息,确保医生在适当的时间段内进行工作。
该模块的主要功能包括:•医生排班管理:包括医生的出勤时间、休息时间、加班信息等;•排班调整:允许管理员对医生的排班信息进行调整;•班次管理:定义医生班次和工作日的时间段。
3. 资源管理模块资源管理模块用于管理医院的资源,包括人力资源、物资资源和设备资源。
该模块的主要功能包括:•人力资源管理:包括员工的招聘、培训、绩效考核和薪酬管理;•物资资源管理:包括医院的药品、耗材的采购、库存和使用情况;•设备资源管理:包括医疗设备的维护、维修和更新。
4. 财务管理模块财务管理模块用于管理医院的财务收支情况,实现对财务流程的全面监控和控制。
该模块的主要功能包括:•收费管理:包括患者的费用结算和收费记录管理;•成本控制:监控医院各项费用,提供费用分析和预算管理功能;•统计报表:生成财务统计报表,包括收入、支出和利润等。
技术架构医院运营管理系统采用分布式架构,包括前端、后端和数据库三个层次。
具体技术架构如下:•前端:采用HTML、CSS和JavaScript技术实现,通过浏览器访问系统;•后端:使用Java或Python等编程语言,通过业务逻辑处理和数据操作;•数据库:采用关系型数据库(如MySQL)存储系统的数据。
新系统运营方案一、项目背景随着信息化时代的发展,各行各业都在积极推进数字化转型,在企业中,新系统的运营管理对于提高企业效益、降低成本具有重要意义。
本文将就新系统运营方案进行详细阐述,以期为企业的运营管理提供参考和指导。
二、新系统运营目标1. 提高系统利用率:将新系统充分利用起来,以提高企业效率和竞争力。
2. 降低系统运营成本:通过合理的运营管理,降低系统的运营成本,提高企业的盈利能力。
3. 完善系统管理:建立完善的运营管理机制,确保系统稳定运行和安全可靠。
三、新系统运营方案1. 建立完善的系统运营管理机制(1)成立系统运营管理团队:由公司内部人员和外部专业人士组成,称为“系统运营管理团队”,负责新系统的日常运营管理和技术支持。
(2)建立运营管理规章制度:制定系统运营管理的规章制度,包括运营管理流程、绩效考核标准等,建立管理制度,并确保每位成员严格遵守。
2. 提高系统利用率(1)员工培训:对公司员工进行系统培训,提高员工对新系统的认知度和使用能力,确保系统得到充分利用。
(2)推广系统功能:定期举办系统功能推广会议,让员工了解系统的最新功能和优势,鼓励员工积极使用系统。
3. 降低系统运营成本(1)资源合理配置:对系统运营所需的人员、技术和资金进行合理配置,降低系统的运营成本。
(2)优化系统运维管理:采用最先进的系统运维技术,降低系统的维护成本,延长系统的使用寿命。
4. 完善系统管理(1)建立监测系统:建立系统监测平台,对系统的运行情况进行实时监测,确保系统的稳定运行。
(2)安全管理:加强系统的安全管理,定期开展系统安全检查,及时排除潜在的安全隐患。
(3)问题处理:建立问题处理机制,对系统运行中的问题进行及时处理和解决,确保系统的正常运行。
四、新系统运营方案实施计划1. 新系统运营管理团队成立日期:2020年5月1日。
2. 系统运营规章制度的建立和完善时间:2020年5月1日-2021年1月1日。
3. 员工系统培训计划实施时间:2020年6月1日-2020年12月31日。
智慧运营管理系统介绍设计方案智慧运营管理系统是一种基于先进信息技术和管理理念的管理系统,旨在帮助企业实现高效运营、提升竞争力和降低成本。
以下是一个智慧运营管理系统的设计方案,包括系统目标、功能模块、技术架构和实施计划等。
一、系统目标智慧运营管理系统的主要目标是为企业提供全面的运营管理支持,将企业的各个环节整合起来,实现信息的流动和共享,提升工作效率和质量,提供数据驱动的决策依据,推动企业的持续发展。
二、功能模块1. 生产管理模块:包括计划排产、物料管理、生产监控、质量控制等功能,实现生产过程的追踪和控制。
2. 采购管理模块:包括供应商管理、采购计划、采购订单、采购合同等功能,提供全面的采购管理支持。
3. 销售管理模块:包括客户管理、销售订单、销售合同、销售报价等功能,实现全面的销售管理和客户关系管理。
4. 仓储管理模块:包括仓库管理、库存管理、物流管理等功能,实现物料的追踪和管理。
5. 财务管理模块:包括财务报表、成本核算、预算控制等功能,提供财务管理支持和决策依据。
6. 人力资源管理模块:包括员工信息管理、组织管理、薪酬管理、绩效管理等功能,实现全面的人力资源管理和员工发展支持。
三、技术架构智慧运营管理系统采用分布式架构,包括前端、后端和数据库三层。
1. 前端:采用Web页面和移动端App的方式实现用户的操作界面,提供友好的用户体验。
2. 后端:采用Java或Python等语言开发,采用Spring、SpringMVC和Hibernate等框架实现系统的业务逻辑和数据处理。
3. 数据库:采用关系型数据库或者NoSQL数据库存储系统数据,如MySQL、Oracle等。
四、实施计划1. 需求分析:对企业的运营管理需求进行全面的分析和调研,明确系统的功能和性能要求。
2. 系统设计:根据需求分析的结果,进行系统的总体设计和详细设计,包括数据库设计和界面设计等。
3. 系统开发:按照设计文档进行系统的开发,包括前端、后端和数据库的开发工作。
运营管理方案设计一、文档目的本文档旨在建立一套全面有效的运营管理方案,以提高企业的运营效率和管理水平,确保企业的长期发展和持续盈利能力。
二、背景随着市场竞争的日益激烈,企业迫切需要建立一套完善的运营管理方案,以增强自身竞争力,提高产品和服务质量,降低成本,增加收益,实现可持续发展。
因此,制定一套综合的运营管理方案,对企业的发展至关重要。
三、运营管理方案设计1.运营目标确定明确的运营目标和指标,在整个企业范围内明确目标和责任分工。
在此基础上,制定运营计划和实施方案,全面推动企业的运营活动。
2.供应链管理建立健全的供应链体系,掌握供应链的动态信息,降低供应链成本,提高供应链效率和服务水平,确保产品的及时交付和质量保障。
3.生产管理优化生产工艺和流程,提高生产效率,降低生产成本,提高产品质量,确保生产线的安全和稳定运行。
4.质量管理建立严格的质量管理体系,加强对原材料和生产过程的质量控制,确保产品达到国家标准和客户要求,提高产品的市场竞争力。
5.人力资源管理建立科学的人力资源管理制度,加强员工培训和激励机制,发挥员工的潜力,提高员工的工作积极性和效率,推动企业的持续发展。
6.营销管理加强市场调研,了解客户需求和市场动态,制定合理的营销策略和销售计划,扩大市场份额,提高产品销售额,确保企业的收入和利润。
7.成本管理加强成本控制和管理,降低企业的经营成本,提高企业的盈利能力,增强企业的市场竞争力。
8.风险管理识别并评估企业的风险,制定相应的风险防范和应对措施,降低风险的发生概率和影响程度,确保企业的稳健发展。
四、实施方案1.建立综合协调的运营管理团队,明确责任和权利,确保运营管理方案的顺利实施。
2.制定详细的实施计划和时间表,分阶段、分步骤地推进运营管理方案的实施。
3.加强对相关人员的培训和激励,增强他们的敬业精神和执行力,推动运营管理方案的顺利实施。
4.建立健全的监督检查机制,定期评估和改进运营管理方案,确保其持续有效和顺利实施。
某某某房地产开发某某《运营管理方案》一、组织架构公司组织架构图二、部门设置和职能配置公司层设置8个职能部门,各部门的职能配置如下:•运营部:负责集团公司日常行政和办公管理、计划管理、会议管理、信息管理、企业策划、印章管理、档案管理、法务、接待、外联公关和车辆后勤管理等工作,公司运营体系的构建和实施,部门内部的协调和总经理办公会议决议的执行落实与监视跟进,督促、检查和指导各项目分公司的项目运营管理,监视落实公司相关政策的执行。
•人力资源部:负责制定公司人力资源规划、薪酬、招聘、培训、绩效考核、劳动合同管理、社保与相关政策,指导各项目分公司人力资源管理活动,监视各成员企业相关政策的执行。
•财务部:负责制定公司财务制度和政策,全面预算管理、财务状况分析,本钱管控,税务筹划,合并报表,统筹安排财务活动,统筹公司资金的调控,集中统一合理调配公司内部系统资源,提高工作效率;对各项目分公司财务活动进展检查、指导、规X、考核和评价;对项目分公司内部管理审计稽核,并与时监控整改。
•营销部:负责制定公司营销系统的管理政策与执行监控,产品定价与市场、营销管理政策的制定与实施,产品营销监控与事件处理;各项目营销策划方案的审核。
导入统一的标准化的操作模式,使整个公司的营销体系的工作规X化、标准化、制度化;加强营销各个环节的计划与控制,包括市场定位环节〔产品定位〕、营销策划环节〔项目CI、广告、推广〕、销售环节〔价格、销控、销售情况〕、后期服务〔客户满意度测量、客户服务〕和营销费用的控制,加强对各项目分公司的监控和指导;负责产品牌定位、规划以与宣传、维护,通过各个项目环节控制来统一对外宣传的品牌形象,提升企业无形资产,建立品牌效应。
•客服部:负责制定公司客服和会员系统的管理制度、规X与执行监视。
主要包括:售后服务、会员管理和业主投诉监视跟进工作。
参与房地产项目定位与产品规划方案;销售过程中客户按揭办理跟进,催款等销售辅助工作和客户回访、销售满意度调查等工作;销售后到交付前的客户关怀工作,包括定期的房屋进度通告、客户活动,交付后期客户的维修接待以与投诉处理,以与会员系统相关管理工作等。
•工程部:负责制定公司工程系统的管理制度、规X与执行监控,工程管理监控与事件的处理,制定符合本公司开展的工程项目管理模式和业务流程,构建和完善公司项目预算体系,导入统一的标准化的项目管理操作模式,检查、监控和指导各成员企业项目工程的实施,推动公司工程管理体系的工作规X化、标准化、制度化。
•采招部:负责制定公司采购系统的管理制度、规X与执行监控,建立和完善供给商信息库并规X管理好供给商;组织承建商、供给商考察、考评活动,建立并维护承建商、供给商名册;组织并实施各项大宗建材的招标和采购;推动公司采招体系的工作规X化、标准化、制度化。
•开发部:负责制订项目开发相关证件手续办理的流程、规X并组织实施。
做好项目开发前期的信息收集,开发项目的立项、申报,负责办理土地证、房地产证、销售证等各类证件,协助做好前期工程的服务工作,协助办理企业注册等各项审批工作,并协助做好与相关政府部门的关系。
三、公司总部管理层人员配置〔一〕公司经营班子1、公司经营领导班子由总经理、副总经理、总监〔或总工〕构成。
〔1〕公司设置总经理1人〔2〕副总总经理、总监假如干名:运营副总1人,分管公司运营管理系统,直接主管运营部、人力资源部、开发部工作,负责公司日常事务。
财务总监1人,负责主管和统筹公司财务管理、本钱管控体系工作,主管财务部。
营销总监1人,负责主管和统筹公司营销体系工作,主管公司营销部、客服部。
工程总监或总工1人,负责主管和统筹公司项目工程管理和技术,主管公司工程部、采招部。
〔二〕各职能部门定岗定编1、运营部:经理1人,运营主管∕或专员1人,信息管理主管∕或专员1人2、人力资源部:经理1人,人事主管∕或专员1人3、开发部:经理1 人,主管或专员1人4、财务部:财务经理兼会计1人,出纳1人5、营销部:营销部经理1人,营销主管∕或专员1人6、客服部:经理1人,客服主管∕或专员3人、平面设计1人、会务助理1人7、采招部:经理1人,采招主管∕或专员2人8、工程部:工程部经理1人,预算主管或专员1人,工程技术人员1人四、运营管理的含义、内容和管控模式〔一〕运营管理的含义和内容1、含义。
房企项目运营管理,重点聚焦房地产项目开发的全生命周期,从项目进度、质量、本钱和现金流四条主线实现对整个项目的全面管理,覆盖项目开展〔包括项目论证、项目策划〕、规划设计、项目建设〔包括采购招标、施工等〕和销售与服务等项目运营管理的重要阶段,从而实现对整个项目规X 化、流程化和精细化的全方位运营管理。
2、内容。
房地产项目运营管理管什么?简而言之,就是“管目标〞、“控进度〞、“防风险〞,实现项目运营的“可知〞、“可控〞、“可预测〞。
〔1〕管目标:承接经营计划管理,实现指标的PDCA循环管理管目标重点抓好以下几方面工作:1〕做好经营目标下的项目运营维度分解2〕《年度经营目标责任书》的编制和管理跟进3〕建立和健全“4+1〞管理指标体系4大类管理指标:经营类、销售类、现金类、财务类四大类管理指标细分见下表:四大类管理指标4〕目标与指标追踪——经营计划的跟踪,建立运营视角的产销匹配重点关注:生产进度〔主要跟进开工、开盘、交房等关键节点〕、销售进度、回款进度、利润完成进度、存货指标。
〔2〕控进度:“七控〞强化协同与防X风险,实现开发项目的过程监控①项目关键节点的管控,实现开发目标的过程监控。
②专业能力比拟弱、影响品牌和利润的重要节点管控。
③涉与多部门、跨层级协同频繁的关键节点管控。
④控制项目关键路径上的重要工作项,把控项目开发周期。
⑤与收入达成休戚相关的关键节点和专项计划的管控。
⑥受外部政府影响的证件管理的管控。
⑦类似质量停止检查点的特殊管控点的管控。
〔3〕防风险:强化价值链前端管控、构建投资收益跟踪管理体系1〕事前组织监控——价值链前端的阶段性成果管理。
项目运营按时段依次分为:项目论证、土地获取、项目策划、方案设计、工程建设、营销管理、客户服务等七大标准环节。
七大环节分为:利润规划区〔投资策划〔即项目论证〕、土地获得和项目策划〕和利润实现区〔方案设计、工程建设、营销管理、客户服务等〕。
七大环节中,对利润贡献和风险表现为从前端向后端影响力依次递减。
项目利润的可能实现关键取决于项目利润规划区的管控,对项目前端成果的管控,将直接影响项目过程的可控性和项目的成败。
因此,我们要规X并强化措施,对项目前端的“项目策划、方案设计〞等关键成果进展严格的审核评定后,才能继续推进项目。
设立项目成功标尺,标尺的内容包含多维度的项目本钱、项目收入、项目利润、IRR、一次性交房通过率等指标。
2〕事中过程监控——构建投资收益过程跟踪体系。
①要站在项目全局的高度,跨职能线、全盘考虑和平衡项目运营问题。
②建立定期回顾机制,构建投资收益跟踪体系一是以时间为周期〔如按半年或季度〕定期回顾;二是以事件为触发的不定期回顾,通常是以关键节点。
③项目投资收益跟踪管理的回顾要点主要是通过对项目基准成功指标比照、月度报告回顾模型比照、各项指标比照评估。
在收益跟踪回顾内容上,按月度〔或季度〕对本钱执行、进度执行、销售回款、资金计划执行四大维度进展分析和汇报。
并通过比照偏差,引导每个项目都成为合格的项目。
3、项目运营能力。
项目运营能力,是以项目开发能力、项目经营能力、项目现金流完成能力三个指标加权平均构成。
项目运运能力指标作为考核和衡量项目团队的评价指标构成内容。
项目能力指数=A1×项目开发能力指数+A2×项目经营能力指数+A3×项目现金流季度完成指数能力〔二〕运营管控模式结合公司的实际,公司采用以集权为主、集权与分权相结合的运营管理为主、战略管理为辅的综合模式。
在组织架构上,采用的是职能型与矩阵型相结合,表现纵向管控和横向关联协同。
五、构建运营管控平台根据众多标杆房企的实践和探索,一个套卓越项目运营管理高效落地,需要构建一个“144〞管理平台。
一个经营目标:即充分聚集项目运营的全生命周期,并构建以投资收益的全过程跟踪管理体系,实现项目运营既定经营目标。
四大核心要素:项目运营最核心在于构建规X高效的计划管理体系、本钱管理体系、销售管理体系和资金管理体系。
四大支撑体系:构建以高效项目运营管理体系、成果管理体系、绩效驱动体系和信息化支撑平台,最终有效支撑和推动高效运营管理的落地。
〔一〕一个经营目标——项目运营围绕经营目标,聚集项目全生命周期项目运营管理本身是基于企业年度经营目标的分解和落地支撑,侧重在外部市场环境和内部环境双重变化下能够始终围绕经营目标落地执行。
具体项目运营首先要基于纵向的“企业经营目标——投资收益管理——业务单元落地〞展开,在这条线中,投资收益管理是重心。
其次,项目运营管理需要横向聚集项目全生命周期,即从项目投资论证、拿地、规划设计、工程建设、策划销售、竣工入伙全过程管控。
〔二〕四大核心要素——计划、本钱、销售、资金1、计划管理:聚集经营,强化协同,实现开发项目的过程监控计划管理的根本目标在于打通企业内部纵向、横向的协同,将项目经营目标任务分解,赋予各工作任务明确的时间限制,责任落实。
各责任方围绕经营目标,加强工作的计划性和系统性,加强公司总部与各项目分公司之间、业务部门之间、上游部门和下游部门的协同,促进项目运营效率的整体提升。
〔1〕贯彻并实现项目的四级管控体系:公司总部关键节点、项目主项计划、项目专项计划、部门月度计划。
其中关键节点计划由公司总部确定和编制,项目主项计划由项目分公司负责人组织编制,项目专项计划由项目职能负责人编制,部门月度计划由各相应职能部门负责编制。
1〕关键节点:从运营视角保障企业经营目标的达成。
关键节点:通常,“开工、开盘、交房〞三个节点是绝大局部房企作为关键节点重要组成,结合实际,我们将公司运营管控的关键节点设定为:①取得国有土地使用证②完成方案设计③完成施工图设计④项目开工⑤销售中心开业〔开放〕⑥开盘⑦竣工验收⑧交房关键节点计划是公司决策层管控“项目经营目标〞的工具。
项目运营管理是一个进展规划、组织、实施、监视、协调、控制的过程,对于决策层和管理层来说,对项目的过程管理主要集中在对关键节点的计划目标下达、过程监视与控制、事后考核等手段上。
具体操作上采取如下步骤推进:①根据开展需求设定公司的经营目标,并结合公司的项目进展资源盘点,将经营目标分解为几个项目的经营目标,这几个经营目标表现销售指标。
②根据销售指标明确各项目的开盘节点和交房时间要求,并结合工期反推出项目建设各主要节点的时间要求。
③项目团队对上述节点进展研讨提出建议,并达成共识后,由项目团队对项目开发节点或经营目标进展确认〔或做出承诺〕,经公司批准后形成项目开发关键节点计划。