2020高考语文语言运用24个答题技巧总结
- 格式:docx
- 大小:277.75 KB
- 文档页数:6
2020高考语文答题攻略及口诀龙章凤姿高考语文考试150分钟,做题140分钟,余下约10分钟灵活调整。
第一部分、现代文阅读(35分,用时40分钟)一、论述类文本阅读总原则:根据文体特点阅读;客观忠实于文本。
1.读懂文章看文章出处,明确话题。
核心:论点、论据、论证2.科学答题(1)认真勾画题干关键词,(2)根据勾画的关键词,将选项逐一在文中锁定对应的信息。
需要注意的是一些题目会出现一个选项在文中有多个对应信息。
注意文字表述上区别越细微越要小心。
(3)勾画找到的对应文字,尤其注意文中对应文字至少是一个完整的句子。
精准到词语,明确错在哪里(5)注意如下词语:A表示范围、程度的词语:全部、都、一些、部分、相关、所有、人人、每个、必须、一定、严重、非常、可能、似乎……B表示时间、空间的词语:已经、将要、正在、完成、结束、成功、应该、了……C表示指代的词语:之、其、这、那、这些、那些、此、哪……D表示肯定、否定的词语:没有、无、无非、拒绝、妨碍、防止、肯定……E表示各种逻辑关系的词语:①因果关系:因为、由于、从而、导致、说明、因而②转折关系:但、然而、只是、不过、倒、竟然③条件关系:只要……就(充分)、只有……才(必要)、不管……都④假设关系:如果……就、假如、倘若、万一、要是⑤并列关系:不是……而是、也、还、既……又、同样、⑥递进关系:不但……而且、甚至、更、尚且……何况⑦顺承关系:先、接着、然后、继而、跟着、后来、终于⑧解说(总分)关系:即或冒号⑨让步关系:即使……也(假设兼让步)、哪怕……也就算……也、纵然……也⑩选择关系:或者、要么……要么、与其……不如(选择兼递进)、不是……就是、宁可……也不、也许⑾目的关系:为了、以便、用以、为的是、以免、免得、省得、以、好F结构性词语:首先、其次、最后、一方面……另一方面,有的……有的、更、又、再加上G角度性词语:从……方面、在……方面、为什么、怎样、如何、……是……(6)错误选项错误类型识记:A答非所问、B张冠李戴、C无中生有D偷换概念 E以偏概全 F混淆时空 G或必颠倒 H因果倒置、强加因果I混淆是非(否定不当)J指代有误H观点与论据不搭,或者论证逻辑错误。
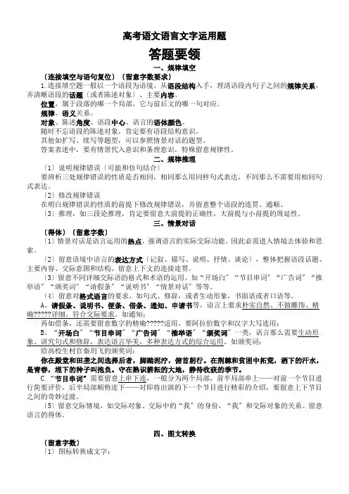
高考语文语言文字运用题答题要领一、规律填空〔连接填空与语句复位〕〔留意字数要求〕1.连接填空题一般以一个语段为语境。
从语段结构入手,理清语段内句子之间的规律关系,弄清晰语段的话题〔或者陈述对象〕、主要内容。
位置,属于段落的哪一个局部,它与前后文的哪一句对应。
规律、语义关系。
对象、陈述角度、语段中心、语言的语体颜色。
随时不忘语段的陈述对象,肯定要有语段结构意识。
其他如扩写、续写等题型,可以参照情景对话的题型。
答案表述中,要有情景代入意识和条理意识,特殊留意规律性。
二、规律推理〔1〕说明规律错误〔可能和仿句结合〕要辨析三处规律错误的性质是否相同,相同那么用同样句式表达,不同那么不需要用相同句式表达。
〔2〕修改规律错误在明白规律错误的性质的前提下修改规律错误,并留意整个语段的连贯、通顺。
〔3〕推理,如三段论推理,肯定要留意大前提的正确性,大前提与小前提的周延性。
三、情景对话〔得体〕〔留意字数〕〔1〕情景对话是语言运用的热点,强调语言的实际交际功能。
因此必需进入情境去体验和思索。
〔2〕留意语境中语言的表达方式〔记叙、描写、说明、抒情、谈论〕,整体把握语段话题、主要内容、交际意图和结构。
留意上下文的连接连贯。
〔3〕留意不同详细交际语的格式和术语的运用。
如“开场白〞“节目串词〞“广告词〞“推举语〞“颁奖词〞“请假条〞“说明书〞“情景对话〞等等。
〔4〕留意对格式语言的要求,如句式、修辞,或者生动形象,书面语或者口语等。
A、请假条、说明书、便条、借条、通知、申请书等,语言上要求朴实自然、不做雕饰、精确详细、符合交际要求。
如通知:再如借条,还需要留意数字的精确适用,要阿拉伯数字和汉字大写连用:B、“开场白〞“节目串词〞“广告词〞“推举语〞“颁奖词〞一类,语言那么需要生动形象、讲究句式和修辞,表达语言华美,多种表达方式的综合运用。
如颁奖词:给高校生村官秦玥飞的颁奖词:你在殿堂和田垄之间选择后者,脚踏泥泞,俯首躬行。
2020高考语文答题技巧集锦/汇总/完整版一、语文基础题答题策略:1.看清题干要求。
选的是正确的还是错误的项,有没有其他可供答题参考的信息等,务必看仔细,看清楚。
2.先排除最有把握排除的选择项。
如“词语、成语(含熟语)辨析题”可从感情色彩、范围大小、程度轻重、搭配得当与否、是否重复累赘等方面考虑。
3.几点常规的提醒。
读音正误辨别时,注意越是你平常最有把握、人人似乎都这么读的字越要谨慎;错别字正误辨别,看题不宜太长久,时间长了原本是正确的反而会觉得像是错的,如无把握,可先放一放不去做它;选词填空题宜用“排除法”,而且要注意“搭配”问题;成语使用题忌“望文生义”的理解,越是想要你字面理解的成语越要注意陷阱,有时试题中那“特别陌生”的成语往往是对的。
这两部分的内容考查,一般采用单项选择的形式,共设四个小题。
做好这四道题,要注意以下几点:1.注意思考的严密、周详。
2.务必找到与试题选项对应的词、句、段,反复对照理解,仔细判断选项正误;依据原句进行推理要合理,否则成为“无中生有”。
3.了解设置干扰项的几种情况:偷换概念,以偏概全,无中生有,扩大或缩小概念的范围,缺乏依据,因果颠倒,先后错乱,张冠李戴等。
4.自然科学类文章阅读有时选文可能枯燥,要保持大脑清醒。
静下心仔细阅读,力求准确理解。
答题技巧:一是锁定题目的阅读区间,在第几段第几行,特别是涉及到第一、第二自然段的词语、句子的理解题。
二是一般第1、2题比较容易,可以直接找到原文中的位置,根据题干指向。
表述一般与原文一致的,大都正确。
三是第3、4题的设题难度稍微大一点。
设题的错误项大都与原文有些偏差。
细微处要搞清楚。
三、文言文阅读针对文言文阅读试题多以叙述性文字为主的特点,在进行整体性阅读时,要用心去查找文中的人和事,尽量把文中下列相关的内容圈点出来:人有几位,如何称谓;主角是谁,与他人关系怎样;事有几件,由几人所干;事件关系,有何意义,大体分分层次。
接着审清题目,带着这些问题再去研读文段,不在无关处纠缠,要在紧要处下工夫。
2020高考语文答题技巧集锦汇总完整版记叙文阅读一.修辞方法1.比喻:生动形象2.拟人:形象生动3.夸张:突出特征4.排比:加强语气5.反问:态度鲜明,增强语气二.表达方式1.记叙2.议论3.抒情4.描写5.说明小说阅读环境描写:1.渲染气氛2.烘托情感3.表现任务性格或主题4.推动情节发展议论文阅读论证方法1举例论证:具体有力2.道理论证:具有权威性3.比喻论证:生动形象4.对比论证:全面深刻句子作用是:(1)总领全文【在开头】(2)承上启下(3)引出下文(4)提纲挈领【在最后】二、表现手法从广义上来讲也就是作者在行文措辞和表达思想感情时所使用的特殊的语句组织方式.分析一篇作品,具体地可以由点到面地来抓它的特殊表现方式.【不同文体的表现手法】抒情散文的表现手法丰富多彩,借景抒情、托物言志、抑扬结合、象征等手法;记叙文的写作手法如首尾照应、画龙点睛、巧用修辞、详略得当、叙议结合、正侧相映等;议论文写作手法如引经据典、巧譬善喻、逆向求异、正反对比、类比推理等;小说的描写手法、烘托手法、伏笔和照应、悬念和释念、实写与虚写等。
三、话的含义:就是联系上下文,解释这句话。
注意:无论什么阅读题,解答时都要做到在“字不离段,段不离章”,答案一定要有{文章中的语句},因为答案就在文章中,自己编的总赶不上作者说的吧。
二、第一部分1.二种常见叙事线索:物线、情线。
2.二种语言类型:口语、书面语。
3.二种论证方式:立论、驳论。
4.二种说明语言:平实、生动。
5.二种说明文类型:事理说明文、事物说明文。
6.二种环境描写:自然环境描写--烘托人物心情,渲染气氛。
7.社会环境描写--交代时代背景。
8.二种论据形式:事实论据、道理论据。
第二部分1.三种人称:第一人称、第二人称、第三人称。
1. 三种感情色彩:褒义、贬义、中性。
2. 小说三要素:人物(根据能否表现小说主题思想确定主要人物)情节(开端/发展/高潮/结局)环境(自然环境/ 社会环境。
2020年高考语文答题技巧大集锦语文基础题答题套路1.看清题干要求。
选的是正确的还是错误的项,有没有其他可供答题参考的信息等,务必看仔细,看清楚。
2.先排除最有把握排除的选择项。
如“词语、成语(含熟语)辨析题”可从感情色彩、范围大小、程度轻重、搭配得当与否、是否重复累赘等方面考虑。
3.几点常规的提醒。
读音正误辨别时,注意越是你平常最有把握、人人似乎都这么读的字越要谨慎;错别字正误辨别,看题不宜太长久,时间长了原本是正确的反而会觉得像是错的,如无把握,可先放一放不去做它;选词填空题宜用“排除法”,而且要注意“搭配”问题;成语使用题忌“望文生义”的理解,越是想要你字面理解的成语越要注意陷阱,有时试题中那“特别陌生”的成语往往是对的。
文言阅读题答题技巧如何读懂文言文文段:对文段用心地默读三遍。
注意文段后的注释,很多时候有提示作用。
对文段中的人名、地名、官名、物名、典章等要尽可能地排除。
对理解文段起关键作用的词句要联系上下文进行推导。
认真阅读最后一道有关内容分析的题目,把握文段主旨。
古今异义题:古代多单音节词,所以看到类似于现代汉语双音节的词,古义尽可能分开理解。
要具体、形象。
分开解释的含义放在具体的语言环境中,与上下文保持一致。
四个选项比较、权衡,增强准确性。
文言实词题:分析字形,辨明字义。
从字音相同推测通假字。
用互文见义对照解释前后词。
用成语比较推导词义。
联系上下文,前后照应,保持一致。
内容归纳题:找出文段中与选项解释相对应的语句,一一对应。
中心、主旨重点分析议论的语句。
总体把握文意。
叙述或分析的错误只在某一小点,主要是顺序的颠倒、无中生有等。
文言虚词题:翻译这个文言虚词成现代汉语进行比较,看是否翻译成同一个词。
先理解翻译所学课文中的虚词,再比较文段中的虚词。
联系文句的整体意义和上下文的意义,注意辨明上下文的关系。
借助语句的结构,看两句中该虚词词性和所作的成分是否相同。
信息筛选题:看清题目要求,一字一词地琢磨。
2020高考语文各题型答题技巧总结第Ⅰ卷(选择题共36分)(一)语言文字运用1.【字音辨析题】常见字注音正确的可能性小;生僻字一般不会标错音。
审清题干,用排除法是较好的选择。
2.【字形辨析题】常出现“形近而音不同“的别字;生僻字一般不会错。
平时要注意多积累。
3.【词语运用题】凭语感去选择自己认为对的最佳答案,一般有两种类型:(1)对词义的理解,先拿你最会的词语去排除,对词语的运用,一定要在上下文中找到相应的信息,重点是使用场合上的搭配。
(2)注意采用排除的方法,将最容易辨析的词语先排除,逐渐减少选项。
4. 【熟语(成语)辨析题】第一,逐字解释熟语(成语),运用熟语(成语)结构特点把握熟语(成语)大意,但要注意不能望文生义;第二,体会熟语(成语)的褒贬义等感情色彩;第三,要注意熟语使用范围、搭配的对象;第四,尽可能找出句中相关联的信息。
第五,四个选项权衡比较,选出认为最符合要求的。
要正确理解熟语(成语)的整体意义,要注意语境的组合与搭配情况,越是想让你在字面上理解的熟语越要注意。
往往特别陌生的熟语是对的。
5. 【病句辨析题】病句类型:语序不当、搭配不当、成分残缺或赘余、结构混乱、表意不明(歧义)、不合逻辑等。
判断病句用排除法居多,试着回忆那些常见病句的标志。
做题的思路通常是:检查句子的主干,看是否缺成分——推敲词语运用,看是否搭配得当——心里默读,看是否有不同的句式混用——综合思考,看是否符合逻辑思维——凭借语感。
特别注意以下几种情况:(1)以介词“关于”“对于”“对”等开头的句子,要注意看是否存在主语残缺的情况。
(2)类似于“A”是“B”的句子,注意“A”“B”的协调,有可能是句式杂糅。
(3)动词后有很长的修饰词语,注意看是否存在宾语残缺的情况。
(4)用"和""或"以及顿号连接的并列成分,注意看是否存在歧义,或者看其内在逻辑顺序是否失当,又或者看看是否存在意义上的从属关系。
2024年高中语文语言文字运用答题技巧一、语境分析语境分析是语言文字运用答题的基础。
在答题时,要认真通读语段,理解其大意,并注意分析上下文之间的联系和暗示。
二、词语辨析词语辨析是语言文字运用中非常重要的一环。
在选择和使用词语时,要注意词语的词义、词性、感情色彩和使用场合等方面的差异。
常用的辨析方法包括:1.词义辨析:根据词义的差异进行辨析,如近义词辨析、反义词辨析等。
2.词性辨析:根据词性的不同进行辨析,如名词、动词、形容词等。
3.感情色彩辨析:根据词语的感情色彩进行辨析,如褒义词、贬义词、中性词等。
4.使用场合辨析:根据词语的使用场合进行辨析,如口头语、书面语等。
三、词语选用在语言文字运用中,选用恰当的词语非常重要。
选用的原则是根据语境和表达的需要进行选择。
常用的选用方法包括:1.动词选用:根据语境选择合适的动词,如表达行为动作、状态变化等。
2.形容词选用:根据语境选择合适的形容词,如表达事物的性质、状态等。
3.名词选用:根据语境选择合适的名词,如表达具体事物、概念等。
4.关联词选用:根据语境选择合适的关联词,如表达转折、递进、因果等关系。
四、句子修改句子修改是语言文字运用中非常重要的一环。
在修改句子时,要注意语法、修辞和表达等方面的规范性和准确性。
常用的修改方法包括:1.调整句子结构:根据需要调整句子结构,如调整语序、增删冗余部分等。
2.修改用词不当:根据语境和表达的需要修改用词不当之处,如使用不当的形容词、动词等。
3.修正语法错误:修正语法错误,如主谓不一致、时态错误等。
4.润色修辞手法:运用修辞手法润色句子,如使用比喻、排比等修辞手法增强表达效果。
5.精简语言表达:精简语言表达,去除冗余部分,使句子更加简洁明了。
五、标点使用标点使用是语言文字运用中非常重要的一环。
在书写文本时,要注意标点的规范性和准确性。
常用的标点使用方法包括:1.句末标点使用:根据语境和表达的需要选择正确的句末标点符号,如句号、问号、感叹号等。
高考语文语言文字运用必知技巧一:多音字识记技巧1.多音字要做到据义定音。
多音字的意义不同,读音也相应改变。
因此要根据一个字在具体语境中的意义去判定它的读音,依照“据义定音,音随义转”的特点,将音义结合起来进行记忆。
2.注意区分一般词语与专用词语。
如“巷”在与采矿业有关的“巷道”中读“hàng”,而一般情况下读“xiàng”,如“小巷”、“街谈巷议”、“万人空巷”等。
3.运用记少去多的方法。
“少”是指使用范围较小、涉及词语少的读音,“多”则指使用范围广、涉及词语多的读音。
考生只要记住涉及词语少的读音,就可以准确区分一些多音字了。
如“迫”字有两个读音“pò”和“pǎi”,只有在“迫击炮”这个词中时,“迫”才读“pǎi”,其余的都读“pò”。
因此考生只要记住“迫”在“迫击炮”中读“pǎi”,就知道了它在其余词语中的读音了。
4.依据词性辨别读音。
有一部分多音多义字因词性的不同而有着不同的读音。
如“处”,读“chǔ”时多为动词,读“chù”时多为名词,所以,像“处理”、“处罚”、“处世”、“处变不惊”、“处心积虑”等词语中的“处”都读“chǔ”。
5.要注意平时的积累。
普通话的常用字中有许多多音多义字,主要是因为词性不同和词义不同而产生了异读。
所以,考生最好准备一个本子,把平常遇到的多音多义字分类记录下来,并经常翻阅。
二:修改病句的口诀病句修改有诀窍,方法步骤要记牢。
基本成分先找到,主谓宾语是否少。
成分不缺看搭配,主谓动宾可搭好。
搭配恰当读句子,重复之处不能要。
词序不当须重排,用词不妥应换掉。
再看逻辑乱不乱,自相矛盾不可靠。
感情色彩别弄反,事情次序勿颠倒。
对症下药仔细改,切莫信手胡乱搞。
三:扩展语句的解题技巧1.看清要求,弄清语体。
考生在做题时,要看清需要扩写的语段是什么语体,弄清其究竟是记叙性的、描写性的、说明性的,还是议论性的。
2.辨明情境。
准确识别题目中提供的具体情境及其所体现的具体氛围,扩写的语句要符合题目规定的情境。
高考语用题新题型解题技巧一、基本技巧1、认真阅读材料:语用题的材料比较独特,是一种语言设计上的背景,题目提出的情景通常比较简洁,而且有时会有一些手法对语言的施加,例如:反问、设问、夸张、修辞等,因此,需要在认真研读材料的基础上,对词语、句子的意思及其推测进行逐一解读,去深化理解前文的上下文,以使自己正确理解题意,从而判断出本题的解题思路,并找到正确答案。
2、多加思考:语用题,给出的不仅仅是一个语言设计的背景,其中也蕴含着社会文化的内涵,而文化的内涵常常对语言的使用起着指导作用,考生针对这种语言现象,应当加强思考,通过对文化背景的判断,来深入理解语言表达的意义,从而找到正确答案。
3、了解背景:要想正确解答语用题,除了对文化背景的熟悉外,考生还应该对每一道语用题的背景了解清楚。
仅仅凭借自己对文化熟悉程度,考生是无法确定题目的正误的,应该根据题目所提供的背景,以及文章中出现的事实、习惯、数字等细节,把握准确的语言现象,从而正确得出题目的答案。
二、具体策略1、压缩句法:即要把句子压缩成一个个最小的记号表达,可以帮助考生快速理解题目,能够很快地发现句子的结构缺陷、逻辑缺陷等,这也是语用题解答中的常用方法。
2、句子形式填空:填空式语用题要求考生将句子填充,或修改后正确表达。
填空前,考生要对句子的上下文知识有充分的了解,通过对既定句子进行剖析,确定填空处能表达的句子结构特点和所用词语的词性,以便通过解析找到正确的填空答案。
3、单句翻译:这类题目多用于比较难度较高的语文题中,需要考生把复杂句式的原句翻译到新句式中。
此时,考生要理解原文的句型,找出正确的句子结构,从而把原文翻译成新句式,以确定正确答案。
因此,在翻译时,要尽量多的理解原文,跳出例句抽象出概念,从而把原句翻译到新句式中,并找到正确答案。
2020高考语文答题技巧集锦汇总完整版记叙文阅读一.修辞方法1.比喻:生动形象2.拟人:形象生动3.夸张:突出特征4.排比:加强语气5.反问:态度鲜明,增强语气二.表达方式1.记叙2.议论3.抒情4.描写5.说明小说阅读环境描写:1.渲染气氛2.烘托情感3.表现任务性格或主题4.推动情节发展议论文阅读论证方法1举例论证:具体有力2.道理论证:具有权威性3.比喻论证:生动形象4.对比论证:全面深刻句子作用是:(1)总领全文【在开头】(2)承上启下(3)引出下文(4)提纲挈领【在最后】二、表现手法从广义上来讲也就是作者在行文措辞和表达思想感情时所使用的特殊的语句组织方式.分析一篇作品,具体地可以由点到面地来抓它的特殊表现方式.例如:表现手法(托物言志写景抒情叙事抒情直抒胸臆顺叙倒叙插叙对比衬托卒章显志象征用典想象联想照应寓情于景反衬烘托托物起兴渲染虚实结合侧面描写正面描写直接抒情间接抒情等);【不同文体的表现手法】抒情散文的表现手法丰富多彩,借景抒情、托物言志、抑扬结合、象征等手法;记叙文的写作手法如首尾照应、画龙点睛、巧用修辞、详略得当、叙议结合、正侧相映等;议论文写作手法如引经据典、巧譬善喻、逆向求异、正反对比、类比推理等;小说的描写手法、烘托手法、伏笔和照应、悬念和释念、实写与虚写等。
三、话的含义:就是联系上下文,解释这句话。
注意:无论什么阅读题,解答时都要做到在“字不离段,段不离章”,答案一定要有{文章中的语句},因为答案就在文章中,自己编的总赶不上作者说的吧。
二、第一部分1.二种常见叙事线索:物线、情线。
2.二种语言类型:口语、书面语。
3.二种论证方式:立论、驳论。
4.二种说明语言:平实、生动。
5.二种说明文类型:事理说明文、事物说明文。
6.二种环境描写:自然环境描写--烘托人物心情,渲染气氛。
7.社会环境描写--交代时代背景。
8.二种论据形式:事实论据、道理论据。
第二部分1.三种人称:第一人称、第二人称、第三人称。
2020高考语文答题技巧集锦汇总完整版(一)某句话在文中的作用:1、文首:开篇点题;渲染气氛(散文),埋下伏笔(记叙类文章),设置悬念(小说),为下文作辅垫;总领下文;2、文中:承上启下;总领下文;总结上文;3、文末:点明中心(散文);深化主题(记叙类文章文章);照应开头(议论文、记叙类文章文、小说)(二)修辞手法的作用:(1)它本身的作用;(2)结合句子语境。
1、比喻、拟人:生动形象;答题格式:生动形象地写出了+对象+特性。
2、排比:有气势、加强语气、一气呵成等;答题格式:强调了+对象+特性3;设问:引起读者注意和思考;答题格式:引起读者对+对象+特性的注意和思考反问:强调,加强语气等;4、对比:强调了……突出了……5、反复:强调了……加强语气(三)句子含义的解答:这样的题目,句子中往往有一个词语或短语用了比喻、对比、借代、象征等表现方法。
答题时,把它们所指的对象揭示出来,再疏通句子,就可以了。
(四)某句话中某个词换成另一个行吗?为什么?动词:不行。
因为该词准确生动具体地写出了……形容词:不行。
因为该词生动形象地描写了……副词(如都,大都,非常只有等):不行。
因为该词准确地说明了……的情况(表程度,表限制,表时间,表范围等),换了后就变成……,与事实不符。
(五)一句话中某两三个词的顺序能否调换?为什么?不能。
因为:(1)与人们认识事物的(由浅入深、由表入里、由现象到本质)规律不一致。
(2)该词与上文是一一对应的关系。
(3)这些词是递进关系,环环相扣,不能互换。
(六)段意的概括归纳1.记叙类文章:回答清楚(什么时间、什么地点)什么人做什么事。
格式:(时间+地点)+人+事。
2.说明类文章:回答清楚说明对象是什么,它的特点是什么。
格式:说明(介绍)+说明对象+说明内容(特点)3.议论类文章:回答清楚议论的问题是什么,作者观点怎样。
格式:用什么论证方法证明了(论证了)+论点(七)表达技巧表达技巧在古代诗歌鉴赏中占有重要位置,表现手法诸如用典、烘托、渲染、铺陈、比兴、托物寄情、情景交融、借景抒情、动静结合、虚实结合、委婉含蓄、对比手法、讽喻手法、象征法、双关法等等。
2020高考语文答题技巧集锦一、高三生必知高考语文答题公式(一)某句话在文中的作用:1、文首:开篇点题;渲染气氛(散文),埋下伏笔(记叙类文章),设置悬念(小说),为下文作辅垫;总领下文;2、文中:承上启下;总领下文;总结上文;3、文末:点明中心(散文);深化主题(记叙类文章文章);照应开头(议论文、记叙类文章文、小说)(二)修辞手法的作用:(1)它本身的作用;(2)结合句子语境。
1、比喻、拟人:生动形象;答题格式:生动形象地写出了+对象+特性。
2、排比:有气势、加强语气、一气呵成等;答题格式:强调了+对象+特性3;设问:引起读者注意和思考;答题格式:引起读者对+对象+特性的注意和思考反问:强调,加强语气等;4、对比:强调了……突出了……5、反复:强调了……加强语气(三)句子含义的解答:这样的题目,句子中往往有一个词语或短语用了比喻、对比、借代、象征等表现方法。
答题时,把它们所指的对象揭示出来,再疏通句子,就可以了。
(四)某句话中某个词换成另一个行吗?为什么?动词:不行。
因为该词准确生动具体地写出了……形容词:不行。
因为该词生动形象地描写了……副词(如都,大都,非常只有等):不行。
因为该词准确地说明了……的情况(表程度,表限制,表时间,表范围等),换了后就变成……,与事实不符。
(五)一句话中某两三个词的顺序能否调换?为什么?不能。
因为:(1)与人们认识事物的(由浅入深、由表入里、由现象到本质)规律不一致。
(2)该词与上文是一一对应的关系。
(3)这些词是递进关系,环环相扣,不能互换。
(六)段意的概括归纳1.记叙类文章:回答清楚(什么时间、什么地点)什么人做什么事。
格式:(时间+地点)+人+事。
2.说明类文章:回答清楚说明对象是什么,它的特点是什么。
格式:说明(介绍)+说明对象+说明内容(特点)3.议论类文章:回答清楚议论的问题是什么,作者观点怎样。
格式:用什么论证方法证明了(论证了)+论点(七)表达技巧表达技巧在古代诗歌鉴赏中占有重要位置,表现手法诸如用典、烘托、渲染、铺陈、比兴、托物寄情、情景交融、借景抒情、动静结合、虚实结合、委婉含蓄、对比手法、讽喻手法、象征法、双关法等等。
2020高考语文语言运用24个答题技巧总结
语言运用在高考语文中所占的分值并不高,但是对于考生能力的考察是很重要的部分,因此高考语文语言运用答题技巧大家一定要认真学习哦~~~
一共24个技巧,真心建议学生家长打印出来方便学习,
一、修辞格与体会文章表达。
1、读出佳句在文章中的位置及地位。
2、公式:
①比喻:……采用了比喻的修辞手法,地描写了……,表现了作者对……的感情,形象生动。
②拟人:……采用了拟人的修辞手法,将……赋与人的情感与性格来写,表现了作者对……的感情,十分形象,生动(或栩栩如生,逼真)。