教育信息化示范学校申报材料
- 格式:doc
- 大小:34.50 KB
- 文档页数:5
2024年信息化学校申报方案
在2024年,信息化学校申报方案将秉承以创新为核心的理念,全面推进信息化教育的发展,以建设数字化、智能化、智能校园为目标,实现教育教学、管理服务的数字化转型。
一、推动信息技术与教育深度融合,充分发挥信息技术在教育领域的作用,提升教学质量和效率。
引入最新的技术手段,如人工智能、大数据分析、虚拟现实等,打造个性化、智能化的教学环境,提供多元化、个性化的学习资源和服务。
二、建设信息学习平台和在线学习资源库,拓展学生的学习渠道,推动“互联网+教育”的深度结合。
打造数字化的教学和学习环境,支持教师、学生实时互动、在线学习、作业提交等功能,提高教学效率和学习成果。
三、加强信息技术在学校管理和服务中的应用,建设信息化管理系统,提升学校管理效率和服务水平。
通过信息化手段实现学校各项管理工作的精细化、智能化,提高学校运行效率和服务质量。
四、促进信息技术人才培养和教师专业发展,加强信息技术教育培训,提升教师信息化教学能力和技术水平。
鼓励学生参与信息技术竞赛和实践活动,培养信息化人才,满足社会对信息技术人才的需求。
五、加强信息安全管理和教育,保障网络安全和信息安全,防范网络信息泄露、网络攻击等安全威胁。
加强学生网络安全教育,提高学生信息素养和安全意识,建立健全的网络安全管理机制。
六、建立信息化学校管理体系和评估机制,定期评估学校信息化水平和效果,及时调整和优化信息化建设方案,不断提升信息化学校的整体发展水平。
发展信息化教育,提高教育质量和效益,实现信息化学校的可持续发展,助力培养具有创新精神和信息化能力的现代化国际化人才。
教育信息化示范学校申报材料教育信息化示范学校是指具有一定规模、一定经济实力,注重信息技术应用、教师信息素养和创新能力培养,建立一套适应学校实际和教育教学改革发展需要的教育信息化管理体系和教育信息化应用模式,以推动教育教学改革和创新的先进学校。
申报教育信息化示范学校需要提交的材料,要体现学校信息化建设的全面性和深度,以下列举了一些常见的材料:1. 学校基本情况介绍:包括学校名称、地址、所属教育局、办学类型、学生人数和师资力量等。
要着重介绍学校的信息化建设情况和成果。
2. 学校信息化建设规划:学校应提交完整的三年信息化建设规划,重点描述学校信息化阶段性目标和规划、实施情况、管理模式、人员配备和经费保障。
在规划中需要注重教师开展信息技术应用的培训和专业化研修。
3. 教育信息化应用情况:主要内容是介绍学校开始信息化建设以来,所采用的技术手段和应用,包括教育资源建设、教学管理平台、虚拟实验室、数学建模平台、开放式课程及在线授课等。
重点阐述技术应用产生的贡献和效果,如学生成绩提升情况和教师信息化意识和应用水平提高显著情况。
4. 教师信息化应用情况:主要涵盖教师信息化应用培训和在教学实践中的应用情况。
说明特别重视教师教育信息素养提升,通过定期培训和讲座、自主学习等方式,全方位交流教育信息化教学心得和经验,以及教师是否建立个人信息化课件或微课程等教学应用资源。
5. 教育信息化建设经费情况和保障:要说明学校信息化项目建设的各阶段经费投入的总额及合理性,如何保障整个项目的实施和维护费用。
包括教室设备、网络建设、教学软件应用及管理人员的补贴等,且要说明经费来源及如何使用透明、合规和科学的。
6. 教育信息化评价体系及成果:说明建立教育信息化建设的评价体系和科学、规范的评价方法和结果,采取的案例或量化指标,如教师教学质量、教学效果等。
同时还应当说明如何督促教学过程的监督和管理,重点描述怎样通过各种评估方法对教育信息化实施进行评估反馈,在期中、期末、举办班会、讲座等各种场合中如何加强各级管理单位的支持和对该项目发起的支持。
尊敬的校领导:为加强新校区校园综合治理安全管理工作,保障校园安全无事故,有以下两项申请:1:用扁铁加强围栏,确保围栏的稳固性。
2:在西门安装大灯,方便夜间保安看清来往车辆。
敬请领导审批!篇二:关于建立校园网络和校园广播系统的请示报告关于购置网络设备和完善室内广播系统的申请报告区教育体育局:二十一世纪的今天,学校管理和教育教学工作不断向着信息处理计算机化、信息交流网络化、信息管理数据库化、信息服务电子化方向发展。
使计算机网络技术在学校管理、辅助教学、科研活动和通讯中显示出其独特的优势,校园网的建设势在必行。
目前我校各楼宇接入点的光纤熔接以及综合传输设备的安装工作已完成,要实现校园局域网的互通以及与互联网的接入,还需购置相关网络设备。
先行在三栋楼内完成各自接入层系统的设施建设,然后在综合办公楼核心机房内实现各接入层的汇聚,以进行有效的统一管理,需投入的设备购置及建设资金为xxxx元。
校园室内广播是校园文化传播的重要载体之一,是校园广播系统的重要组成部分及有益补充。
由于初期工程建设未将三栋楼宇之间的室内广播进行互联互通,为完善室内广播系统这一工程建设需要投入的设备购置及建设资金为xxxx元。
根据网络设备购置和室内广播系统完善工程预算,总共需要投入资金xxxx元,才能完成这两项工程建设。
以我校目前的财力状况,是无法实现的。
因此,特申请教育体育局再次伸出援助之手,帮助我们完成此两项工程的建设。
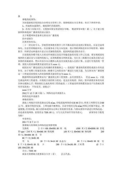
(工程建设所需购置设备及产生的相关费用详见附表)不知妥否,请批示!xxxx小学2012年12月20日篇三:网络改造申请报告1 网络改造申请报告尊敬的领导:我校上网现在用的是移动无线wlan,学校连接网络的电脑60多台,所需上网费用为2400元/年。
随着学校的发展,上网电脑不断增加,目前学校的无线wlan网络已经极不稳定,网速缓慢,经常掉线,极大的影响老师办公和正常的教学需求。
今特向领导申请进行网络改造,改造成有线网络,需要资金7330.00元,大写人民币柒仟叁佰叁拾元。
安陆市府城紫金路小学“百所数字校园示范校建设项目学校”申请报告新的发展时期,面对信息技术快速发展对教育教学改革带来的革命性影响,以先进的教育理念为指导,利用新的信息技术,推进我校数字校园示范校建设势在必行,开展“百所数字校园示范校建设项目”,对于推进我校教育信息化,实现教育现代化,具有重要的现实意义。
一、学校基本情况简介我校位于市府城中心地带,校园占地面积12269㎡,建筑面积10111㎡。
现有35个教学班,学生2459人,教职工135人,学校先后被评为“全国语文教改示范学校”“全国中华经典诗文诵读实验学校”“湖北省电化教育试点学校”“孝感市示范学校”等荣誉称号。
二、学校信息化建设的发展在市教育局的正确领导下,在装备站的支持协助下,学校坚持“抢抓学校发展机遇,努力提高教育质量,打造学校品牌,争创特色名校”的办学目标,按照“高起点规划、规范化建设、标准化配备,跨越式发展”的办学思路,多方筹措资金,确保学校信息化建设在学校快速发展过程中的重要地位,规范完善了学校信息化建设实施工程,在打造“省电化教育先进学校”品牌方面取得了可喜得效果。
学校目前装备计算机教室两个,一个电子白板多功能教室,多功能音乐教室一个,三十五个教学班全部建成多媒体教室;电子备课室一个,建有信息技术中心,网络中心各一个。
建立校园网络,已接入20M光纤宽带网。
楼与楼之间光纤联接。
“班班通”工程全面覆盖。
每个办公室、教室、微机室都有节点,真正实现了全校网络化。
建有FTP资源服务器,学校的任何一台计算机都可以实现网络共享,最大限度的发挥网路信息化的独特作用。
学校现有学生电脑85台,教师电脑50台。
构建网站,提供平台。
学校有独立的校园网站,并建有高质量并受师生欢迎的主页。
内容更新及时,通过网络进行校内通知、新闻发布、信息交流,实现人事管理信息化、学生信息电脑化、课时安排网络化等。
教师是实现教育信息化的主导力量,建设一支适应教育信息化需要的师资队伍,是推进教育信息化、实现教育现代化的关键。
2024信息化校园示范校建设汇报材料尊敬的领导们:大家好!我是XX学校信息化建设项目组的成员,今天非常荣幸能够给各位领导汇报我们学校在信息化校园示范校建设方面所取得的进展和成果。
一、背景介绍信息化校园建设是学校面向未来的发展方向,是促进学校教育现代化、推动教育变革的重要举措。
我校作为信息化校园示范校建设的参与学校,从2024年开始开展了一系列的信息化建设工作,包括基础设施建设、教育资源建设、教学管理系统建设等方面。
二、信息化建设的成果1.基础设施建设为了提供稳定可靠的网络环境,我们学校对校园网络进行了升级改造,现在我们学校已经实现了无线网络全覆盖,学生和教师可以在任何地方都能够接入网络进行学习和教学活动。
2.教育资源建设我们积极整合各类优质教育资源,建设了数字图书馆,购买了大量电子图书和期刊,让学生可以通过网络阅读和借阅图书,充分利用数字资源提高学习效率。
同时,我们建设了教育资源共享平台,教师可以将自己的教学资源共享给其他教师,提高教学质量和效果。
3.教学管理系统建设我们学校建设了教学管理系统,实现了学生成绩等教学信息的电子化管理。
学生和家长可以通过系统查询学生成绩、请假和获得教育资源等。
这种方式既方便了学生和家长,也提高了教师的教学管理效率。
4.教师培训和支持为了使教师能够更好地运用信息技术进行教学,我们组织了多次教师培训和交流活动,邀请专家讲解信息化教育的最新理念和技术,提升教师的信息化教学能力。
同时,我们建立了技术支持团队,为教师提供技术支持和帮助,保证信息化设备和系统的正常运行。
三、取得的经验和问题在这一过程中,我们学校不断探索,积累了一些经验教训。
首先,信息化建设需要充分调动校内资源,加强各个环节的协同配合。
其次,教师培训和支持是信息化建设的关键,要始终把教师作为关注重点,为其提供全方位的培训和支持。
同时,要注重与家长和学生的沟通和互动,让他们积极参与到信息化教育中来。
然而,我们也面临一些问题和困难。
信息化标杆校项目申报书项目名称:信息化标杆校申报单位:[学校名称]项目负责人:[负责人xxx]一、项目背景教育信息化是教育现代化的重要支撑,是职业教育高质量发展的必然要求。
近年来,[学校名称]高度重视教育信息化工作,积极推进信息化基础设施建设、应用平台开发、资源建设、人才培养等工作,取得了显著成效。
学校已经形成了较为完善的信息化建设体系,为人才培养和教育教学改革提供了有力支撑。
为进一步提升学校教育信息化水平,推动学校高质量发展,[学校名称]决定申报信息化标杆校项目。
二、项目目标通过信息化标杆校项目建设,[学校名称]将实现以下目标:1. 基本建成“数字校园”,实现教育信息化基础设施互联互通、资源共享、业务协同。
2. 深化教育信息化应用,全面推进智慧教学、智慧管理、智慧服务。
3. 提升师生信息化素养,促进教育教学改革和创新。
三、项目实施内容[学校名称]信息化标杆校项目实施内容主要包括以下方面:1. 基础设施建设:完成校园网络、数据中心、云计算中心、智慧教室、虚拟仿真实验室等基础设施建设,实现校园网络全覆盖,网络带宽达到10Gbps,数据中心容灾能力达到99.99%,智慧教室实现智能化教学管理和服务。
2. 应用平台开发:开发校园信息化管理平台、教学资源平台、师生协同平台、学生成长平台等应用平台,实现教育管理、教学资源、师生协同、学生成长等业务的数字化、智能化。
3. 资源建设:建设优质教育资源库,涵盖教学资源、教学案例、专业课程标准等,满足师生教学、学习、科研等需求。
四、项目保障措施[学校名称]将加强组织领导,明确责任分工,确保项目顺利实施。
学校将投入专项经费,保障项目建设需要。
学校将加强宣传交流,总结推广项目经验,发挥示范引领作用。
五、项目预期效果[学校名称]信息化标杆校项目的实施,将进一步提升学校教育信息化水平,促进教育教学改革和创新,为学校高质量发展提供有力支撑。
项目预期效果1. 实现教育信息化基础设施互联互通、资源共享、业务协同,为学校教育教学和管理提供有力支撑。
2024年信息化学校申报方案一、背景概述随着信息技术的飞速发展和社会对信息化教育的需求日益增加,我校决定在2024年申报信息化学校。
本方案旨在通过全面推进信息技术在教育中的应用,提高教学质量和学生综合素质,为学生未来发展提供更好的平台。
二、申报目标1.成为信息化教育的典范校:通过建设先进的信息化教育平台和系统,打造信息化教育的典范校,引领和推动全区信息化教育的发展;2.提升教师信息化教育能力:通过培训和学习,提高教师对信息技术应用于教育的能力和水平,充分发挥信息技术在教育中的作用;3.加强学生信息素养培养:通过开展信息技术课程和活动,培养学生的信息素养和创新精神,更好地适应信息时代的发展需求;4.优化校内信息化基础设施:更新校园网络设备,建设智慧教室,提供良好的信息化学习环境,满足教学和学生发展的需求;5.推进家校合作,形成良好的信息化教育氛围:鼓励家长参与学生信息化教育,形成学校、教师、家长共同推进信息化教育的局面。
三、申报内容1.教师信息化培训在申报的过程中,组织教师参加信息化教育培训,包括教师信息技术应用水平提升、教育教学理论与实践结合、信息化教学设计与实施等方面的培训。
培训内容包括但不限于在线教学平台的使用、电子课件的制作、网络资源的查询和评价等。
培训形式可以采用线上线下相结合的方式,利用学校组织和第三方培训机构资源,提供系统的培训计划和学习资源。
2.学生信息化教育项目为学生提供信息化教育项目,培养他们的信息素养和创新能力。
具体项目可以包括但不限于科技创新大赛、编程教育、人工智能课程、科技社团等。
学校可以组织专业人员进行教学指导和辅导,引导学生参与项目研究和实践,提高他们的综合素质和创新能力。
3.校园网络设施建设对校园网络设施进行优化和改善,提高网络带宽和稳定性,配备更先进的路由器和交换机设备。
建设智慧教室,提供投影仪、互动白板、多媒体设备等信息化教学设备,使教学环境更加智能化和便捷化。
教育信息化示范学校申报材料尊敬的评审委员会:您好!我校_____,一直致力于推动教育信息化的发展,并在实践中取得了显著的成果。
在此,我们满怀信心地向您提交教育信息化示范学校的申报材料,希望能够得到您的认可和支持。
一、学校概况我校始建于_____年,位于_____,是一所_____学校。
学校占地面积_____平方米,建筑面积_____平方米。
现有_____个教学班,学生_____人,教职工_____人。
学校始终秉持“_____”的办学理念,以“_____”为校训,努力培养具有创新精神和实践能力的高素质人才。
在教育信息化的浪潮中,我校积极探索,不断创新,将信息技术与教育教学深度融合,为学生的成长和发展提供了更加优质的教育服务。
二、教育信息化基础设施建设1、网络环境我校建成了覆盖全校的高速校园网络,实现了千兆到楼宇、百兆到桌面的网络接入。
校园内无线网络全覆盖,为师生随时随地获取信息提供了便利。
同时,学校还配备了网络防火墙、入侵检测系统等安全设备,确保网络安全稳定运行。
2、多媒体教学设备学校所有教室均配备了多媒体教学设备,包括交互式电子白板、投影仪、电脑等。
教师可以通过这些设备灵活地展示教学内容,提高教学效果。
此外,学校还建有多个多媒体教室、录播教室和计算机教室,满足了不同学科的教学需求。
3、信息化资源库学校建立了丰富的信息化资源库,包括教学课件、试题库、电子图书等。
教师可以根据教学需要,方便地获取和使用这些资源,提高备课效率和教学质量。
同时,学校鼓励教师自主开发教学资源,并将优秀的资源上传到资源库中,实现资源共享。
三、教育信息化应用情况1、教师信息技术应用能力提升学校高度重视教师信息技术应用能力的提升,定期组织教师参加信息技术培训和研修活动。
通过培训,教师掌握了多媒体教学设备的使用方法,学会了运用教育信息化平台进行教学管理和资源共享,能够熟练运用信息技术开展教学活动。
2、信息化教学模式创新我校积极探索信息化教学模式的创新,将信息技术与学科教学深度融合。
小学智慧校园示范校申报汇报材料济南市胜利大街小学在“创生”理念指引下利用多年来积累的良好的校园设施与条件,自2004年开始进行智慧校园的规划与建设。
通过技术手段汇聚业务、资源、信息等各方数据,植入管理者的教育教学理念,培养“学习”能力和“思考”能力,输出带有校园文化基因的“服务”能力。
将学校物理空间和数字空间有机衔接起来,为师生建立智能开放的教育教学环境和便利舒适的生活环境,改变师生与学校资源、环境的交互方式,开展以人为本的个性化创新服务,实现学校的智慧运行,为学校的“宽基教育”特色注入了活力,于2020 被评为济南市首批智慧校园,借此契机,学校在2021年上半年在原有基础上又对智慧校园进行了不断的升级,现总结如下:一、继续通过学校自建的智慧校园体系及APP系统打造智慧管理和智慧教学环境。
1、学校智能管理环境及应用情况:从智慧管理方面来说,通过多方面的调研,将智慧管理系统进行了更加的完善。
目前管理模块主要包含以下方面:①智能值勤排版一开学初按学期值勤计划,提醒每位教师值勤倒计日期,通过APP进行值勤签到、小饭桌值班签到、课后服务记录、自由换班。
按月生成统计报表,自动计算值勤工资等;②智能考勤一在校门及办公室设有刷脸终端,既实现了智能门禁,又可以记录进出时间作为考勤,教师也可通过APP发起请假。
系统自动生成统计报表,计算考勤工资;③教师评价--对师德安全、教学质量、岗位任务、加班代课等相关的12 项指标教进行评价,自动汇总每月评价成绩,实现过程性评价及期末终结性评价;④一日常规--对班级卫生、早读、午间、课间操、路队的状况,值勤教师可随手点评,实现班级一日常规的数据收集及汇总统计;⑤智能工资信息推送--系统自动汇总值勤、加班、班主任等8 项校园工资数据,结合财政工资,并自动计算个人所得税,按月形成教师工资,将主要指标推送给教师个人;⑥日常办公--通知公告、工作周程的发布、传达;⑦放学--家长APP能自行了解放学情况,并接收放学通知;⑧后勤安全--实现设备、设施、物品报修及维修的有序、规范管理,实现卫生、安全隐患的巡检管理;人人可报送安全隐患和维修相关信息并一键推送后勤人员。
创建教育信息化示范学校汇报材料冯家镇第二实验学校现有教学班18个,学生808人,教职工71人。
在县教育局和镇党委政府的正确领导下,我校以”提高教育质量、振兴冯家教育”为己任,认真贯彻党的教育方针,全面实施素质教育,恪尽职守,廉洁自律,团结务实,以”办社会满意的教育、做人民满意的教师、育祖国需要的人才”为目标,细化学校管理,优化教师队伍,改善办学条件,坚定不移地坚持”教育要面向现代化、面向世界、面向未来”的办学方向,不断推进教育现代化工程,以教育信息化推动教育现代化,经过我们不懈地努力,学校已拥有一流的硬件设施和现代教育技术本领过硬的教师队伍。
校园网站已经开通,并已服务于日常的管理、教育教学。
基本上实现了教育信息化。
现将学校教育信息化自评情况作如下汇报:一、统一思想认识,加强领导管理。
当今的社会对信息教育提出了更高要求,对我们教育工作者提出了必须培养面向信息化社会的创新人才的新课题。
基于教育信息化的重要性和迫切性,我们在实现教育现代化的高度,以现代教育思想和课程改革精神为指导,以现代教育技术在教育教学中的应用为主阵地,以现代教育技术的软硬件建设为基础,以信息管理改革为方向,循序渐进,全面推进教育信息化工作。
为此,学校专门成立了教育信息化领导小组,由李思满校长担任组长,分管副校长、教导主任、、政教主任、网络管理员为组员,教职工全员参与。
为保证全校的教育信息化工程的正常运作,学校制定了教育信息化实施的具体规化,并每年都根据教育信息化规划制定教育信息化具体工作计划,定期召开会议,及时商讨落实学校信息化工作。
在资金非常困难的情况下,每年都要想方设法在教育现代化工作上投入一定资金,保证教育信息化工程的顺利进展。
我校按规定开设了信息技术课。
目前,共有专职教师2名,两位教师都能按照要求出色完成教学工作,都有运用信息技术的热情。
信息技术在全校各部门办公和教师的教育教学工作得到了充分地运用。
二、狠抓硬件建设对教育现代化工程中的硬件建设,学校领导非常重视。
教育信息化示范学校申报材料教育信息化示范学校申报材料XX城关中学是一所全日制初级中学,隶属XX教育局,位于新华路西端,交通便利,地理位置优越。
学校占地X平方米,现有教职工X人,专任教师X人,37个教学班,学生X人。
在教育教学实践中,我校全面贯彻教育方针,积极开展教育信息化建设,始终把更新教育教学观念作为推进教育现代化工程的前提;把提高学生综合素质作为教育现代化的出发点和归宿;把教师队伍的现代化建设作为教育现代化的关键。
在制定学校中长期发展规划和每学期工作计划时将教育信息化工作纳入其中,使学校的教育信息化发展有了保障。
我校充分意识到以信息化带动教育现代化的重要性,并把教育信息化作为推进教育现代化的重点工程来建设,学校开展教育信息化实施情况如下:一、健全组织,科学规划,构建学校信息化管理网络。
为了更快地推进学校信息化建设,我校成立了由焦XX校长任组长,沟XX副校长任副组长,学校办公室主任、专职教师、骨干教师为成员的学校信息化建设领导小组。
组内成员明确分工,责任到人,全面指导、督促、检查学校信息技术工作。
信息中心由校办公室刘XX主任分管,信息技术教师邓XX老师具体负责。
建立健全各项现代教育技术管理制度,如《计算机机房管理制度》《多媒体教室管理制度》《电教设备管理制度》以及各类专用教室的管理制度等。
每个年级每个班有一位学生负责班级的信息化工作,信息技术教师适时地对各班的负责学生进行培训,使他们能配合各学科教师做好班级电教方面的工作。
我校配备了足额数量的专职教育技术人员,学校信息化建设领导小组每学期定期召开会议,确定阶段性工作目标,布置工作任务。
学校将信息技术工作纳入年度教学实绩考核,与评优、职称晋升相挂钩,极大地调动了教师参与学校教育信息化工作的积极性和主动性,从而有效提高了教育信息化工作的效率,提升了学校教育信息化工作的管理水平。
二、加大投入,创建良好的信息化环境。
学校充分认识到教育信息化在教育教学中的重要作用,持续加大投入。
示范小学申请报告尊敬的示范小学领导:我作为示范小学的一员,荣幸地向贵校提交申请报告。
我热爱教育事业,对示范小学的办学理念和优秀的教学环境深感钦佩,希望能成为贵校的一员,为学校的发展贡献自己的力量。
本人简介:我叫张婷婷,今年30岁,是一名教师。
毕业于北京师范大学,拥有学士学位和硕士学位。
在我师范大学的学习和实习期间,我对教育事业充满了热情,并取得了优秀的成绩。
我特别注重学生的全面发展,积极参与学生综合素质教育的实践工作,对于培养学生的创新能力和综合素养非常重视。
教育理念:作为一名教师,我坚信每个学生都是独特的个体,应该得到平等的关注和发展机会。
我注重培养学生良好的学习习惯和自主学习能力,鼓励学生积极参与课堂及课外活动,培养他们的合作精神和领导潜质。
我希望通过丰富多样的教学方法和教育资源,让学生在求知的道路上不断成长,实现自身的潜能。
教学实践:我有多年的教学实践经验,曾在不同学校和年级担任过多个教学岗位。
通过这些实践,我积累了丰富的教学经验和管理能力。
我注重针对学生的个体差异设计课程教学,灵活运用多种教学方法和工具,提高学生的学习热情和参与度。
在班级管理上,我也注重培养学生的自律能力和团队协作精神,倡导积极向上的学习氛围。
教育研究:除了教学工作,我也积极参与教育研究和学术交流。
在过去的几年里,我积累了一些教学研究成果,并发表了多篇论文。
这些研究对于改进教学方法和提高学生学习效果具有积极意义。
我相信通过不断的学习和实践,我能够为示范小学带来新的理念和方法。
加入示范小学的原因:示范小学作为一所优秀的学校,拥有高质量的教学资源和先进的教育理念。
我希望能够加入示范小学这个大家庭,提升自己的专业水平,并与优秀的教师们共同成长。
我相信在示范小学的平台上,我能够充分发挥自己的教育才能,为学校的发展贡献力量。
希望得到的支持:如果能够加入示范小学,我将尽职尽责,兢兢业业地履行教育使命。
同时,我也希望学校能够给予我必要的支持和培训,帮助我不断提升自己的教育教学水平。
信息化标杆校项目申报书评审指南与标准解读随着信息技术的快速发展和广泛应用,信息化已经成为教育发展的重要方向之一。
为了推动学校信息化建设,我国教育部于20XX年启动了信息化标杆校项目。
该项目旨在鼓励学校利用信息技术提升教学质量和管理效率,打造具有示范引领作用的信息化校园。
申报书是学校参与信息化标杆校项目的重要材料,评审指南与标准则是评审委员会评估申报书的依据。
本文将对信息化标杆校项目申报书的评审指南与标准进行解读,帮助学校更好地理解和准确准备申报书。
首先,评审指南详细说明了申报书的结构和内容。
申报书应包含学校的基本情况介绍、信息化发展规划、现有信息化建设情况、未来信息化建设计划等内容。
申报书中每个部分的要求和格式也在评审指南中有专门说明。
学校在准备申报书时,应仔细研读评审指南,确保申报书的结构完整、内容全面。
其次,评审指南对申报书的评审标准进行了明确,并细分为不同的评审要点。
评审标准主要包括目标明确性、规划科学性、基础建设完善性、应用创新性和成果丰满性等方面。
评审要点对每个标准进行了进一步的细化,例如目标明确性评审要点包括目标的明确性、可行性、定量化等。
学校在准备申报书时,应根据评审要点的指导,有针对性地准备相关材料,以满足评审标准的要求。
然后,评审指南对申报书的评分方法进行了说明。
评分方法采用综合评分法,根据每个评审要点的重要性和权重,对每个要点进行评分,最终得到综合得分。
评审指南中明确了不同得分范围所对应的评价等级,例如90分以上为优秀,70-89分为合格,60-69分为基本合格,60分以下为不合格。
学校在准备申报书时,应清楚了解评分方法,重视每个评审要点,争取获得更高的综合得分。
最后,评审指南对评审程序和申报书的补正规定进行了说明。
评审程序主要包括初评、复评和终评三个环节。
初评主要对申报书的形式和结构进行核查,复评对申报书的内容进行细致评审,终评则是对复评结果的综合评定。
评审过程中评审委员会可能会根据申报书的实际情况提出修改意见,学校在收到修改意见后应及时进行修改和补正。
示范学校申报材料4篇本文目录示范学校申报材料交通安全示范学校事迹申报材料语言文示范学校申报材料教育信息化示范学校申报材料xx,位于x、x、x三省交汇处,自古就有“一脚踏三郡,天下也太平”的美誉。
今日的xx,在改革开放的春风吹拂下,特别是在党的十八届三中全会精神的阳光照耀下,更是勃勃生机,百花齐放。
记者专访xx县北门小学,深深地感知到这座城市的魅力和xx教育的欣欣向荣。
xx县北门小学是一所集幼儿教育、小学教育于一体的一校两区综合性城区中心小学,是xx县示范学校、xx市优秀学校、省市艺术教育先进学校。
近年来,特别是XX年以来,xx县北门小学在校长卢大东的带领下,团结全校全体师生,紧紧围绕xx县教育局李xx局长提出的“突出一个中心、打好两场战役、推荐四大活动”的总体思路,确立“规范管理彰显特色,促进教育均衡发展”的学校工作目标,突出“做学生喜爱的老师,建家长信赖的学校,办人民满意的教育”的发展主题,抓住机遇,开拓创新,团结拼搏,与时俱进,打造学校品牌,提升办学品味,努力促进学校的健康、快速和可持续发展。
以深化教育改革为切入点,着力“三个管理”,推进学校品味的提升。
一是以学校制度管理为保障,彰显良好校风。
俗话说:“不依规矩,不成方圆”。
为了强化学校管理,实现“依法治校,从严治校”,坚持“理事在制,管事在人,重在实用,提高效果”的原则,狠抓了整章建制。
先后制定出台了《北门小学奖励性绩效工资分配方案》、《北门小学教学教研工作考核评分细则》、《北门小学教学效果奖惩方案》等管理制度,逐步形成“思想教育为主导,常规教学为基础,质量目标为核心,规章制度做保证”的教学管理体系和“职责为基础,质量为核心,考核为依据,奖惩为动力”的绩效挂钩管理办法,使学校各项工作有章可依,有规可循,下大力气解决了以言代法、感情用事的问题,为教学工作的开展提供了良好的制度保障。
二是以教师人本管理为基础,彰显办学内涵。
学校加大对教师队伍的管理力度,紧紧围绕“做一个学生喜爱的好老师”为主题,狠抓教师队伍工作作风的转变,扎实开展倡导以“人文关怀”为出发点的师爱活动,弘扬“恪尽职责”的师风,营造起民主、尊重、和谐、愉悦的新型师生关系,引导教师牢固树立“以学生为本”的育人观念。
学校教育信息化工作汇报材料(3篇)依据市、区教育局文件精神,按《关于加快___市教育信息化建立的实施意见(20___—20___)》相关要求,紧紧围绕天宁区教育局中心工作,结合学校实际和当前的疫情,制定本规划,详细工作汇报如下:一、加强组织建立,活动有序推动信息化工作涉及面广,校领导高度重视,成立了以校长为组长的信息化领导小组,明确人员职责。
学校教师进展中心负责教育信息化工作,抓好现代信息技术在课堂教学中的应用,校信息中心负责技术上的支撑。
本学期受疫情影响,开学进校时间较晚,线上教学方式被逼上架,在尝试中推动着,问题接二连三,但教师们通过沟通、共享和学习也都一一克制困难,在实践中提升个人与小组信息技术力量,把线上教学开展得有条不紊。
二、组织教师培训,优化应用力量开学以来,教师进展中心及学校屡次组织了教学手段、方式方面的培训,聚焦教师对信息技术技能的把握。
依据学校教师状况,进一步推动教育信息化的团队建立,构建基于教育技术的人才培育模式。
提升设施设备的统整、维护及日常治理、效劳的力量。
充分发挥教师、学生和家长应用信息技术,用技术助力教学活动、师生沟通、家校互通等各个环节。
三、优化网络环境,保障教学活动学校本学年进一步优化了教育教学网络环境,校园实现了无线网络全掩盖升级。
平常加强学校多媒体、网络、播送系统等设施设备的维护和修理,为学校教育教学工作的正常开展供应了坚实保障。
改善了10间教室的多媒体设备,换上了更智能的“才智黑板”,课上交互活动更轻松、便捷。
下学期,学校方面争取把全部一般教室多媒体设备进展升级更换,为师们创设更好的教学环境。
四、基于网络环境,探究教与学的创新这学期受到疫情影响,开学前一段时间及开学来校后的教学教研活动怎样有保障、有秩序、有质量地完成,如何突破时间、地点、空间限制,让大家在一块沟通、共享。
鼓舞教师利用在线平台(群文件、群视频、企业微信直播、飞书视频等)、群进展线上环境的沟通模式,为师生供应安全的学习时空。
教育信息化示范学校申报材料
XX城关中学是一所全日制初级中学,隶属XX教育局,位于新华路西端,交通便利,地理位置优越。
学校占地X平方米,现有教职工X人,专任教师X人,37个教学班,学生X人。
在教育教学实践中,我校全面贯彻教育方针,积极开展教育信息化建设,始终把更新教育教学观念作为推进教育现代化工程的前提;把提高学生综合素质作为教育现代化的出发点和归宿;把教师队伍的现代化建设作为教育现代化的关键。
在制定学校中长期发展规划和每学期工作计划时将教育信息化工作纳入其中,使学校的教育信息化发展有了保障。
我校充分意识到以信息化带动教育现代化的重要性,并把教育信息化作为推进教育现代化的重点工程来建设,学校开展教育信息化实施情况如下:
一、健全组织,科学规划,构建学校信息化管理网络。
为了更快地推进学校信息化建设,我校成立了由焦XX校长任组长,沟XX副校长任副组长,学校办公室主任、专职教师、骨干教师为成员的学校信息化建设领导小组。
组内成员明确分工,责任到人,全面指导、督促、检查学校信息技术工作。
信息中心由校办公室刘XX主任分管,信息技术教师邓XX老师具体负责。
建立健全各项现代教育技术管理制度,如《计算机机房管理制度》《多媒体教室管理制度》《电教设备管理制度》以及各类专用教室的管理制度等。
每个年级每个班有一位学生负责班级
的信息化工作,信息技术教师适时地对各班的负责学生进行培训,使他们能配合各学科教师做好班级电教方面的工作。
我校配备了足额数量的专职教育技术人员,学校信息化建设领导小组每学期定期召开会议,确定阶段性工作目标,布置工作任务。
学校将信息技术工作纳入年度教学实绩考核,与评优、职称晋升相挂钩,极大地调动了教师参与学校教育信息化工作的积极性和主动性,从而有效提高了教育信息化工作的效率,提升了学校教育信息化工作的管理水平。
二、加大投入,创建良好的信息化环境。
学校充分认识到教育信息化在教育教学中的重要作用,持续加大投入。
学校建有学生用机房1个,内有计算机57台,现有教学班37个均能实现网络班班通,配备多媒体教学设备,能够完全满足师生教与学的需求。
宽带通达所有普通教室和所有办公室,实现校园网络全覆盖。
校园网络系统、自动广播音响系统等设计到位,图书电脑管理系统齐全,这些设备为广大师生教育教学活动,实施新课程改革提供了有力的支撑。
校产、教务、学籍等均实现电子化管理。
学校为丰富广大教师的现代教育信息资源特订阅了《电脑报》,扩大了教师们的视野。
学校建有教学资源平台,与省市县教育资源网能够实现互联,有资源管理制度。
我校在资源共建共享方面,能够积极组织教师注册省、市教育资源网,引导、鼓励教师上传、下载和应用教学资源,研发、管理、存储校本资源。
各年级备课组积极整合资源,设计本学科导学案,备课
组电脑上及时存储本学科教学课件、教案、导学案等资源,为我校校本资源的建设提供了大量优质资源。
以上设施的建设,使得学校形成了现代化教育系统,为学校教育信息化工作的顺利推进,奠定了坚实的物质基础。
学校重视校园网站的建设,将之视为满足信息化教学环境的一项重要基础工程和广大师生顺利接收现代远程教育所依托的设施。
学校也高度重视校本资源库的建设,并把”共享合作”作为丰富校本资源的重要方法。
一线教师原创的教案、课件、试卷是我校宝贵的教学资源,我们将这些内容经过一定的加工、整理,分工合作有效的上传到资源库中,以备教师调用共享,有效节约人力资源。
三、强化应用,促进整合,提高教育教学质量。
1、加大培训力度,提高教育教学质量。
为确保教师运用多媒体手段进行教学,我们在每次的课堂大比武、课堂展示等活动中,鼓励各年级、各学科教师使用多媒体教学,活动结束后写出多媒体课堂教学反思。
通过这一措施的实施,老师们对多媒体教学有了重新的认识:”原来多媒体并非神秘,只要好好学,咱也能应用”“很不错,的确能提高学生学习的积极性,学生比以前爱学习了”“我们相互学习交流的比以前多了,我又学会了一项操作程序。
”运用现代教育技术开展教育教学活动,硬件是基础,教师掌握现代教育技术的能力是关键。
实施高水平的素质教育,就必须有一支掌握现代
教育信息技术高水平的教师队伍。
在制定教学计划时,我们把教师多媒体技术应用培训列为重要的工作,根据”培训在先、重在应用”的原则,有计划地对全体教师进行培训,内容包括计算机基础知识、WindowsXP、PowerPoint、多媒体素材的采集、多媒体设备的使用等。
培训实行签到签退,做到培训内容由易到难、由浅到深,培训方式也是多样化:集体讲解,教师互学、能者为师,培训地点由集中到分散、由集体到小组。
经过培训,大多数教师都已掌握了使用多媒体教学应具备的能力,为确保教师顺利使用多媒体教学,对教师们应用起到促进作用。
经过一系列的培训、考核,加上制度保障,我校教师的备课方式,课堂教学方式,教导处教学常规检查方式等进入信息化新时代。
为更好的方便老师们的交流,在腾迅QQ上建立了XX城关中学教师群。
鼓励老师建立自己的博客和微博。
2、积极使用多媒体教学,取得良好成绩。
在每学期实行多媒体教学期间,教师们的教育教学手段发生了根本的变化,鼠标轻轻一点,所有教学内容就活灵活现的展现在同学们的面前,声、图、文并茂,繁杂的知识变得简单了,学生学习积极性、学习兴趣大为提高,”连以前不爱听课的学生也在认真听讲了”,这是老师们在交流时常说的一句话。
学校现有X%以上的教师懂得教育科研的基础理论和方法,具有一定的教育教学理论水平,能够运用新媒体新技术的校本教研探索实践公开课。
3、提高应用水平,实现管理信息化
在教师人事管理和学生管理方面,建立学校完备的教师人事档案和学生学籍档案,对教师的学历、职称、及考核获奖等情况进行管理,对学生的毕业升学及平时表现等进行管理。
利用计算机进行教务管理,实现对学校教学基本信息、教学计划、学生成绩、学科和课程、课表和课务等管理功能。
在课题管理方面,对学校科研课题的申报、过程研究、中期评估、结题等工作实行数字化管理。
综上所述,我校的教育信息化应用水平已取得了一些成果,但我们清醒的认识到,随着教育现代化的不断推进,教育信息化将越来越多地影响学校的整体工作水平,我们将继续开拓进取,不断提升教师的观念和能力,增强学生的信息技术应用能力,为师生的成长搭建更多的信息化交流展示平台,促进师生的可持续发展。
总之,我校在教育信息化工作方面,已经打开了一个很好的局面,相信在上级部门的领导与指导下,会取得更大的成绩。