胶粉聚苯颗粒外墙外保温系统JG
- 格式:doc
- 大小:181.50 KB
- 文档页数:19
胶粉聚苯颗粒外墙外保温系统JG158—2004 中华人民共和国建设部发布标题内容1.前言2.引言3.范围4.规范性引用文件5.术语和定义6.分类和标记7.技术要求8.试验方法9.检验规则10.标志和标签11.包装、运输和贮存12.附录A(规范性附录)系统耐候性试验方法13.附录B(规范性附录)系统吸水量试验方法试验方法14.附录C (规范性附录) 系统抗风荷载性能试验方法15.附录D (规范性附录) 系统不透水性试验方法16.附录E (规范性附录) 系统耐磨损试验方法17.附录F (规范性附录) 系统抗拉强度试验方法18.附录G (规范性附录) 系统抗震性能试验方法19.附录H (规范性附录) 材料透水性试验前言本标准按照GB/T 1.1—2000《标准化工作导则第1部分:标准的结构和编写规则》和GB/T 1.2—2002《标准化工作导则第2部分:标准中规范性技术要素内容的确定方法》的规定编写。
本标准非等效采用DIN 18550 第三部分《灰浆——由矿物胶凝剂和聚苯乙烯泡沫塑料(EPS)作骨料制成的绝热灰泥》。
根据我国国情,调整和增加了组成材料的部分技术性能指标。
在试验方法上,本标准非等效采用EIMA 101.86《外保温与装饰系统抗快速变形冲击标准试验方法》、EIMA 105.01《耐碱玻璃纤维增强网外保温与装饰系统类》、ASTM D 968—1993《系统涂层下落法磨损测试耐磨性的标准试验方法》。
本标准 5.1中“面砖饰面外保温系统抗震性能应满足要求”为强制性条款。
本标准的附录A、附录B、附录C、附录D、附录E、附录F、附录G、附录H为规范性附录。
本标准由建设部标准定额研究所提出。
本标准由建设部建筑制品与构配件产品标准化技术委员会归口。
本标准主要负责起草单位:北京振利高新技术公司、中国建筑标准设计研究所。
本标准参加起草单位:建设部科技发展促进中心、北京市恒岳新技术发展中心、中国建筑科学研究院物理所、中国建筑科学研究院工程抗震研究所、国家发展和改革委员会国家投资项目评审中心、北京建工集团有限责任公司、新疆建筑标准设计办公室、天津市建筑标准设计办公室、济南市墙体改革办公室、北京市昌平区建委、北京市第五建筑工程公司、北京市第六建筑工程公司、北京住总集团住一分部。
胶粉聚苯颗粒保温材料外墙外保温体系胶粉聚苯颗粒保温材料外墙外保温体系是⼀种采⽤胶粉聚苯颗粒保温浆料、耐碱涂塑玻璃纤维⽹格布、⽔泥抗裂砂浆、抗裂柔性耐⽔腻⼦、弹性底层涂料等系统材料(简称聚苯颗粒保温材料)在现场成型的新型墙体保温体系。
⼀、适⽤范围胶粉聚苯颗粒保温材料外保温做法适⽤于多层及⾼层建筑的钢筋混凝⼟、加⽓混凝⼟、砌块、烧结砖和⾮烧结砖等的外墙保温⼯程。
也适⽤于混凝⼟复合聚苯板(有⽹或⽆⽹)现场浇注成型的外保温⼯程及各类既有建筑的节能改造⼯程。
⼆、⼯艺特点1 聚苯颗粒保温浆料保温体系胶粉聚苯颗粒保温材料外墙外保温体系的构造设计采⽤外层变形量⾼于内层的变形量,各层弹性模量变化指标匹配,逐层渐变的理念。
满⾜允许变形,诱导变形的技术路线,遵循允许变形与限制变形相统⼀的原则,各材料之间能分散和消解变形应⼒,通过增强纤维改变应⼒传递⽅向,使系统具有良好的保温隔热、抗裂、抗变形、抗渗等综合性能。
2 胶粉聚苯颗粒保温层聚苯颗粒具有容重轻、导热系数⼩的良好保温性能,颗粒本⾝具有⼀定弹性,在保温胶粉料的包裹下形成具有⼀定强度的亚弹性体,可以减少受外界⾃然条件影响产⽣的膨胀、收缩变形。
3 抗裂砂浆复合耐碱涂塑玻璃纤维⽹格布防护层⽔泥抗裂砂浆和含锆耐碱性好的增强玻纤⽹格布形成⼀层能适应墙体变形、避免产⽣裂缝的防护层。
其中⽹格布经纬向抗拉强度⼀致,所受变形应⼒均匀向四⾯分散,增强砂浆的抗拉性能;抗裂砂浆的软化系数⾼,耐⽔性好,耐冻融、耐候性好;与基层适应性强,整体性好,⼲缩率低;⼲燥快,施⼯⽅便;耐⽕等级⾼。
4 ⾼弹底涂耐⽔抗渗层采⽤⾼分⼦弹性底层涂料涂刷在防护层表⾯,形成⼀层具有憎⽔、透⽓、⾼弹涂层,使保温层既有很好的防⾬功能,⼜能排出保温层的⽔份,呼吸功能强。
5 饰⾯层采⽤涂料、⾯砖、⼲挂⽯材等多种饰⾯材料,在保温体系的最外层形成饰⾯层,不同的材料性能,起不同的保护、装饰等效果。
三、施⼯流程1 保温层厚度≤ 60mm 、饰⾯为涂料作法的⼯艺流程基层墙体处理→墙体基层界⾯处理→吊垂直、套⽅正、弹控制线→⽤保温浆料作灰饼、冲筋、作⼝→抹胶粉聚苯颗粒保温浆料→平整度、垂直度验收 , 晾置⼲燥→划分格线、开⾊带分格槽、门、窗⼝滴⽔槽→抹抗裂砂浆、铺压耐碱⽹格布→⾸层墙阳⾓安装钢护⾓、抹第⼆遍抗裂砂浆、压⼊第⼆层玻纤⽹格布→抗裂防护层验收→⾼分⼦防⽔弹性底层涂料→刮抗裂柔性耐⽔腻⼦→保温施⼯整体验收→外墙涂料施⼯2 保温层厚度> 60mm 且建筑物⾼度≥ 30m ,饰⾯为涂料作法的⼯艺流程基层墙体处理→钉射钉(或锚固胀栓)→墙体基层界⾯处理→吊垂直、套⽅正、弹控制线→⽤保温浆料作灰饼、冲筋、作⼝→抹胶粉聚苯颗粒保温浆料低于设计厚度 20mm →绑扎六⾓钢丝⽹→抹 20mm 厚胶粉聚苯颗粒保温浆料找平→平整度、垂直度验收 , 晾置⼲燥→划分格线、开⾊带分格槽、门、窗⼝滴⽔槽→抹抗裂砂浆、铺压耐碱⽹格布→⾸层墙阳⾓安装钢护⾓、抹第⼆遍抗裂砂浆、压⼊第⼆层玻纤⽹格布→抗裂防护层验收→涂刷⾼分⼦防⽔弹性底层涂料→刮抗裂柔性耐⽔腻⼦→保温施⼯整体验收→外墙涂料施⼯3 饰⾯为粘贴⾯砖作法的⼯艺流程基层墙体处理→钉射钉(或锚固胀栓)→墙体基层界⾯处理→吊垂直、套⽅正、弹控制线→⽤保温浆料作灰饼、冲筋、作⼝→抹胶粉聚苯颗粒保温浆料 , 晾置⼲燥→⽤预埋镀锌铅丝绑牢四⾓⽹,抹抗裂砂浆并将⽹含在抗裂砂浆内,平均聚合物抗裂砂浆厚度 3 -4mm →采⽤专⽤粘结砂浆按粘贴⾯砖⼯艺进⾏粘贴⾯砖施⼯四、施⼯准备1 胶粉聚苯颗粒保温层施⼯⼀ . 施⼯机具与⼯具1 吊篮或装修⽤爬升脚⼿架安装完毕,经调试运⾏安全⽆误、可靠,满⾜施⼯作业要求,并配备专职安全检查和维修⼈员。
建筑外墙外保温系统施工质量验收要点第一条本要点根据《外墙外保温工程技术规程》(JGJ144)、《膨胀聚苯板薄抹灰外墙外保温系统》(JG149)、《胶粉聚苯颗粒外墙外保温系统》(JG1 58) 、《建筑工程施工质量验收统一标准》(GB50300)等相关规范并结合本地实际情况编写。
第二条参与工程建设各方不得任意变更建筑节能施工图设计。
当确实需要变更时,应与设计单位洽商,办理设计变更手续。
当变更可能影响节能效果时,设计变更应获得原审查机构的审查同意。
第三条单位工程的施工组织设计应包括建筑节能工程施工内容。
建筑节能工程施工前,施工企业应编制建筑节能工程施工技术方案并经监理单位(建设单位)审批。
施工现场应对从事建筑节能工程施工作业的专业人员进行技术交底和必要的实际操作培训。
第四条外墙外保温工程施工前,应在现场采用相同材料和工艺制作样板件,经有关各方确认后方可进行施工。
第五条本要点所称的外墙外保温常用材料主要是指外墙外保温系统组成的各类材料。
外墙外保温常用检测分为型式检验和现场抽样复检。
所称的外墙外保温施工质量是指外墙外保温系统中各工序完成后的工程质量。
第六条材料和设备进场时应对其品种、规格、包装、外观和尺寸进行验收并应经监理工程师(建设单位代表)检查认可,形成相应的质量记录。
材料和设备应有产品合格证、中文说明书、出厂检验报告、有效期二年的型式检验报告,并必须现场抽样进行复试。
外墙外保温常用材料的型式检验项目及进场复检的项目见附件。
第七条外墙外保温工程应按附表进行检验批、分项、分部工程验收。
施工过程中应重点检查下列项目:(一)基层墙面必须清理干净,无油污及妨碍粘结的附着物,垂直度、平整度须满足规范要求,找平层与基层必须粘结牢固,无脱层、空鼓、裂缝;(二)保温板系统中板材粘贴面积及粘贴强度;(三)保温砂浆系统中的保温砂浆厚度及粘贴强度;(四)硬质泡沫聚氨酯保温系统中保温层的厚度;(五)固定锚栓件的规格、安装数量、抗拔强度,耐碱网格布的性能指标及热镀锌钢丝网网孔大小、丝径和镀锌层质量;(六)外墙面砖粘贴的粘贴强度;(七)当现场存在以下情况时应对外墙外保温保温系统完成后的现场进行保温墙体传热阻、自然条件下外墙内表面温度的检测。
胶粉聚苯颗粒外墙外保温施工方案编制人:________________审核人:________________批准人:________________BV1 胶粉聚苯颗粒保温砂浆外保温系统施工方案一、施工依据1、《外墙外保温工程技术规程》JGJ144-2004;2、《建筑装饰装修质量验收规范》GB50210-2001;3、《建筑节能标准,民用建筑节能工程施工质量验收规程》DGJ32/J19-2006;4、《胶粉聚苯颗粒外墙外保温系统》JG158-2004;5、《外墙外保温建筑构造(一)》02J121-1;二、工程概况乐江新村三标段工程采用胶粉聚苯颗粒外墙外保温系统,技术要求:1、涂料饰面:20mm 厚的聚苯颗粒保温层(平均厚度)+160g/m2 耐碱网格步+EVI-473 聚合物抗裂砂浆+涂料饰面;三、施工准备1、基层预处理:经过工程验收达到质量标准的结构承重墙面或非承重墙面即可进行外墙保温施工。
2、基层验收:注意:新建建筑建议混凝土基层至少养护28天;2.1、如果基层墙面的平整度和垂直度不符合上述要求,或者灰饼的平均厚度超过2cm,在保温施工前应用水泥砂浆对基层进行补糙,否则材料的用量会增加;3、作业条件:3.1外墙基层墙体外表面平整,垂直度及外门窗口安装均应满足有关施工验收规范的要求,如果窗框暂时不能及时安装,保温层施工到距离洞口100mm 左右,待窗框安装完毕后施工保温系统。
3.2窗边框与墙体连接应预留出抗裂砂浆层的厚度(4mm),缝隙应分层添塞,作好门窗表面保护。
3.3墙面上的雨水管卡、预埋铁件、设备穿墙管道等提前安装完毕,并预留出外保温系统的厚度。
3.4施工用外脚手架搭设牢固,安全检验合格,脚手架横竖杆距离墙面,墙角适度,脚手架铺设与外墙合格相适应。
4、施工工具:(1)拌和设备;强制式砂浆搅拌机、水桶、剪刀、铲刀。
(2)运输设备;小斗车,垂直运输设备;(3)施工设备与工具;脚手架、电锤、壁纸刀、剪刀、抹子、线锥、砂纸、墨斗、阴阳角抿子;(4)检测设备:2m 靠尺、塞尺、方尺、卷尺等。
外墙外保温工程质量监理要点(一)膨胀聚苯板(EPS)薄抹灰外墙外保温系统国家现行外墙外保温的做法有许多种,在《外墙外保温建筑构造(一)》(02J121-1)就有7种之多,在《外墙外保温工程技术规程》(JGJ144-2004)中归纳为5类,而夏热冬冷地区主要应用了三种做法:膨胀聚苯板(EPS)薄抹灰外墙外保温系统、挤塑聚苯板(XPS)薄抹灰外墙外保温系统、胶粉聚苯颗粒外墙外保温系统。
故监理细则针对这三种做法分别编制。
一、施工前期工作质量监理要点1、施工图核查。
设计文件应明确节能保温工程的具体要求和节点构造,并对特殊部位提出相应处理措施,(或选用现行施工图集)。
2、工程变更须经设计同意签认,总监理工程师审查签认,方可实施。
3、审查保温工程施工单位。
应具备相应的施工资质;施工管理人员应按规定取得岗位证书;施工人员应经专业培训,并通过考核。
4、施工方案审查。
在节能保温工程施工前,施工应编制具体的施工方案(含安全技术措施,冬、雨季施工措施),经工程项目的总监理工程师和有关部门专项审查通过后方可采用。
5、开工申请审查。
开工前主体结构墙已经验收合格,变形稳定;保温系统构配件、原材料已验收合格;施工方案已审批通过;施工样板经有关各方确认。
二、材料质量监理要点1、节能保温工程所用材料、产品,应符合施工图设计要求和国家有关标准的规定。
2、所用材料应有质量合格证、产品相关性能检验报告;材料进场应按《建筑节能工程施工验收规范》(国家标准)规定项目的复检。
有:(1)保温板材的导热系数,材料密度、压缩强度、阻燃性;粘结材料的粘结强度;增强网的力学性能、抗腐蚀性能;其他设计或合同约定的项目。
(2)规定复验项目中应有≥30%为见证取样送检。
3、膨胀聚苯板(EPS)外保温系统各组成材料及系统的技术性能应符合JGJ149-2003的要求。
出厂前应经过陈化42d,不应堆放在露天,密度不得小于18kg/m3。
(饰面层为面砖时,不应小于25kg/m3)4、胶粘剂应符合质量要求,严格按产品说明配制,拉伸粘结强度:与水泥砂浆≥0.6MPa 与保温层≥0.1MPa。
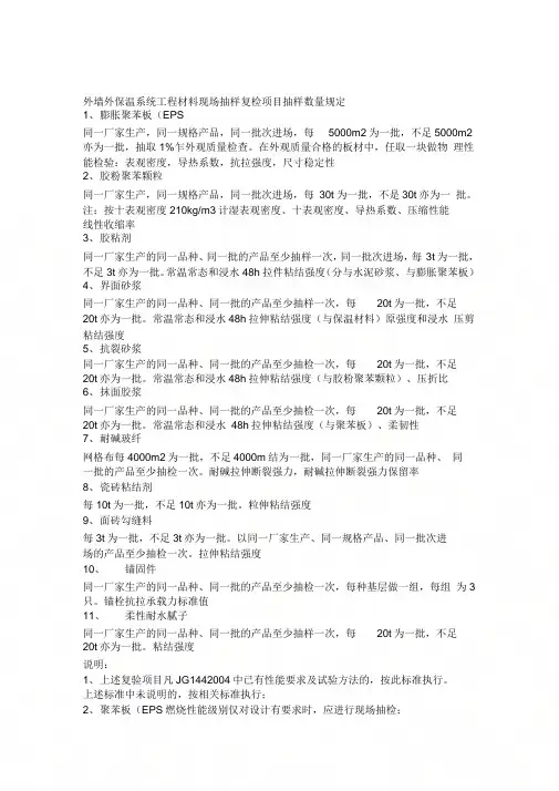
外墙外保温系统工程材料现场抽样复检项目抽样数量规定1、膨胀聚苯板(EPS同一厂家生产,同一规格产品,同一批次进场,每5000m2为一批,不足5000m2亦为一批,抽取1%乍外观质量检查。
在外观质量合格的板材中,任取一块做物理性能检验:表观密度,导热系数,抗拉强度,尺寸稳定性2、胶粉聚苯颗粒同一厂家生产,同一规格产品,同一批次进场,每30t为一批,不是30t亦为一批。
注:按十表观密度210kg/m3计湿表观密度、十表观密度、导热系数、压缩性能线性收缩率3、胶粘剂同一厂家生产的同一品种、同一批的产品至少抽样一次,同一批次进场,每3t 为一批,不足3t亦为一批。
常温常态和浸水48h拉件粘结强度(分与水泥砂浆、与膨胀聚苯板)4、界面砂浆同一厂家生产的同一品种、同一批的产品至少抽样一次,每20t为一批,不足20t亦为一批。
常温常态和浸水48h拉伸粘结强度(与保温材料)原强度和浸水压剪粘结强度5、抗裂砂浆同一厂家生产的同一品种、同一批的产品至少抽检一次,每20t为一批,不足20t亦为一批。
常温常态和浸水48h拉伸粘结强度(与胶粉聚苯颗粒)、压折比6、抹面胶浆同一厂家生产的同一品种、同一批的产品至少抽检一次,每20t为一批,不足20t亦为一批。
常温常态和浸水48h拉伸粘结强度(与聚苯板)、柔韧性7、耐碱玻纤网格布每4000m2为一批,不足4000m结为一批,同一厂家生产的同一品种、同一批的产品至少抽检一次。
耐碱拉伸断裂强力,耐碱拉伸断裂强力保留率8、瓷砖粘结剂每10t为一批,不足10t亦为一批。
粒伸粘结强度9、面砖勾缝料每3t为一批,不足3t亦为一批。
以同一厂家生产、同一规格产品、同一批次进场的产品至少抽检一次。
拉伸粘结强度10、锚固件同一厂家生产的同一品种、同一批的产品至少抽检一次,每种基层做一组,每组为3只。
锚栓抗拉承载力标准值11、柔性耐水腻子同一厂家生产的同一品种、同一批的产品至少抽样一次,每20t为一批,不足20t亦为一批。
胶粉聚苯颗粒外墙外保温系统材料胶粉料——ZY117J:干粉、由无机胶凝材料、进口高分子聚合物、增强及抗裂材料等多组分组成的通过预混合干拌制成。
在施工现场与聚苯颗粒轻骨料加水混合制成的用于外墙保温的胶粉聚苯颗粒保温浆料。
执行标准:《JG158-2004胶粉聚苯颗粒保温浆料》5.3条.产品为25公斤/袋包装,一袋配一袋200L的聚苯颗粒.5袋胶粉料配5袋1000L颗粒为1立方胶粉聚苯颗粒保温浆料.●聚苯颗粒轻骨料:由聚苯乙烯泡沫塑料品破碎的材料,颗粒的堆积密度要求达到12-21公斤/立方米,粒度(5mm筛孔筛余)≤5%。
●中岩海之蓝胶粉聚苯颗粒保温砂浆由胶粉聚苯颗粒和胶粉料组成的保温浆料.导热系数为0.059W/m·K,湿表观密度要求小于420kg/m³,干表观密度180 kg/m³-250 kg/m³,聚苯颗粒体积比不小于保温浆料的80%。
执行标准:《JG158-2004胶粉聚苯颗粒保温浆料》5.5条.产品包装:产品每袋约200L与1袋胶粉料,每立方5袋共1000L颗粒与5袋胶粉料配成1方。
保温浆料制备方法:在强制式砂浆搅拌机中先加入34-38公斤水,再加一袋净重量为25公斤的胶粉料,搅拌2-3分钟后,加入1袋体积为200L的聚苯颗粒轻骨料,再继续搅拌3-5分钟。
搅拌好的浆料须在4小时内用完。
保温浆料的施工:用抹子进行涂抹。
施工前找好基准点,用搅拌好的浆料做帖饼、冲筋,保温浆料每遍抹20mm厚,每遍间隔时间为24小时以上。
落地灰可以清理重复使用。
施工温度不得低于5°C,保温层固化干燥5天后(用手掌按不动为宜),再进行防护层的施工。
产品的贮运:防潮、防雨,保质保期6个月;●ZY抗裂砂浆:聚合物改性水泥基复合材料。
由中岩海之蓝抗裂砂浆母料与425#普通硅酸盐水泥和含泥量不超过3%的水洗中砂按0.70:1:2.5(重量)的比例配合而成,与耐碱玻璃纤维网格布(镀锌钢丝网)复合,起对保温层的防护作用。
行业标准《胶粉聚苯颗粒外墙外保温系统》JG 158-2004该标准是根据建设部建标[2001]243号文件《关于印发2001年建设部归口工业产品国家标准和2001年第一批行业产品标准制(修)订项目的通知》的要求进行编制的。
该标准的编制是为了进一步规范和完善外墙外保温节能技术,提高和保证其行业生产技术水平的质量,使之得以更好更快的发展。
该标准规定了胶粉聚苯颗粒外墙外保温系统的构造、系统和组成材料的性能指标、检验试验方法、检验规则、产品包装、运输和贮存。
该标准对胶粉聚苯颗粒外墙外保温系统的性能要求主要有两个强制性条款,即系统大型耐候性试验和面砖饰面外保温系统抗震性能。
系统大型耐候性试验的试验目的和方法与《外墙外保温工程技术规程》(JGJ 144-2004)相同。
外保温系统粘贴面砖安全性是首要因素,因此该标准将面砖饰面外保温系统的抗震性能规定为强制性条款。
具体要求为:对于面砖饰面外保温系统,还应经抗震试验验证其在设防烈度等级地震作用下面砖饰面及外保温系统无脱落。
该标准对系统的要求还有:吸水量、抗冲击强度、抗风压值、耐冻融、水蒸汽湿流密度、不透水性、耐磨损、系统抗拉强度、饰面砖粘结强度和火反应性。
该标准试验方法大量参考了国外标准,主要有:欧盟标准EOTA ETAG 004《带有饰面层的外墙外保温系统》、奥地利标准B 6100《外墙组合绝热系统的检验方法》、美国标准ASTM D 2794-93 《有机涂层抗快速变形(冲击)标准试验方法》、EIMA 101.86《外保温与装饰系统抗快速变形冲击标准试验方法》、prEN 13497《建筑保温产品--外墙外保温复合系统的抗冲击性规定》、ICBO ES AC 24《外墙保温及饰面系统的评判标准》、ASTME96—1995《材料水蒸汽渗透性能标准试验方法》、ASTME 331—1993《在一定的静态大气压差下,测试外窗、幕墙以及外门的渗水性的标准测试方法》和ASTM D968—93《有机涂层表面耐磨损试验方法》。
1、胶粉聚苯颗粒保温砂浆指标:(JG158一2004标准)项目标准指标干表观密度(kg/m3) 180~250湿表观密度(kg/m3) ≤420导热系数〔W/(m·K)〕≤0.060抗压强度(kPa) ≥200软化系数≥0.5压剪粘接强度(kPa) ≥50线性收缩率(%)≤0.32、聚苯颗粒轻骨料组分(组分二):3、组分一∶组分二=30kg/袋∶0.15~0.2m3(150L相当于1.68kg)/袋。
说明:组分二的袋子中的聚苯颗粒物,重量为1.5~1.8kg(当聚苯颗粒密度:11.163kg/m3时)。
5、有关标准摘录:《JG158一2004胶粉聚苯颗粒外墙外保温系统》5.3条。
胶粉料的技术标准:项目技术指标初凝时间/h ≥4终凝时间/h ≥12 拉伸粘结强度/Mpa ≥0.6浸水拉伸粘结强度/Mpa ≥0.4《JG158一2004胶粉聚苯颗粒外墙外保温系统》5.5条。
胶粉聚苯颗粒技术标准:项目技术指标湿表观密度/kg/m3 ≤420干表观密度/kg/m3 180-250 导热系数/w/(m.k) ≤0.060蓄热系数/w/(m2.k) ≥0.95抗压强度/KPa ≥200 压剪粘结强度/Kpa ≥50线性收缩率 /% ≤0.3软化系数≥0.5难燃性 B1级JG149—2003《膨胀聚苯板薄抹灰外墙外保温系统》标准:项目检验项目抹面砂浆拉伸粘结强度(MPa)砂浆—聚苯板常温状态(MPa)≥0.10 或聚苯破坏耐水(MPa)≥0.10或聚苯破坏耐冻融(MPa)≥0.10或聚苯破坏水蒸气透过湿流密度 g/(m.h) ≥0.85可操作时间,h ≥2不透水性试样防护层内侧无水渗透初期干燥抗裂性情(6h)无裂纹粘结强度,标准状态,MPa ≥0.6冻融循环(5次),MPa ≥0.46、参考数据:●保温砂浆胶粉料成本620~755元/吨(胶粉成本12元/kg、水泥280元/吨、石英砂350元/吨时)。
中华人民共和国建筑工业行业标准JG 158—2004胶粉聚苯颗粒外墙外保温系统External thermal insulating rendering systems made of mortar withbonding powder and using expanded polystyrene granule as aggregate2004—08—1发布2004—12—1实施中华人民共和国建设部发布目次前言1 范围2 规范性引用文件3 术语和定义4 分类和标记5 技术要求6 试验方法7 检验规则8 标志和标签9 包装、运输和贮存附录A(规范性附录)系统耐候性试验方法附录B(规范性附录)系统吸水量试验方法附录C (规范性附录) 系统抗风荷载性能试验方法附录D (规范性附录) 系统不透水性试验方法附录E (规范性附录) 系统耐磨损试验方法附录F (规范性附录) 系统抗拉强度试验方法附录G (规范性附录) 系统抗震性能试验方法附录H (规范性附录) 火反应性试验附录J (规范性附录) 材料透水性试验前言JG 158—2004本标准按照GB/T 1.1—2000《标准化工作导则第1部分:标准的结构和编写规则》和GB/T 1.2—2002《标准化工作导则第2部分:标准中规范性技术要素内容的确定方法》的规定编写。
本标准非等效采用DIN 18550 第3部分《灰浆和面涂——由矿物胶凝剂和聚苯乙烯泡沫塑料(EPS)颗粒复合而成的保温浆料系统》。
根据我国国情,调整和增加了组成材料的部分技术性能指标。
在试验方法上,本标准非等效采用了EOTA ETAG 004《有饰面层的复合外墙外保温系统欧洲技术认证指南》、EIMA 101.86《外保温与装饰系统抗快速变形冲击标准试验方法》、EIMA 105.01《耐碱玻璃纤维增强网外保温与装饰系统类》、ASTM D 968—1993《系统涂层下落法磨损测试耐磨性的标准试验方法》。
住房和城乡建设部公告第73号――关于发布行业产品标准《胶粉聚苯颗粒外墙外保温系统材料》的公告
文章属性
•【制定机关】住房和城乡建设部
•【公布日期】2013.06.25
•【文号】住房和城乡建设部公告第73号
•【施行日期】2013.12.01
•【效力等级】部门规范性文件
•【时效性】现行有效
•【主题分类】标准定额
正文
住房和城乡建设部公告
(第73号)
关于发布行业产品标准《胶粉聚苯颗粒外墙外保温系统材料》的公告现批准《胶粉聚苯颗粒外墙外保温系统材料》为建筑工业行业产品标准,编号为JG/T158-2013,自2013年12月1日起实施。
原《胶粉聚苯颗粒外墙外保温系统》JG/T158-2004同时废止。
本标准由我部标准定额研究所组织中国标准出版社出版发行。
住房城乡建设部
2013年6月25日。
企业标准 Q/HJZ029-2007胶粉聚苯颗粒保温体系技术标准(适用于一、二类项目) 标准编号:Q/HJZ029-2007 编制单位:技术中心 实施日期:2007-5-1 实施相关部门:技术中心、经营成本中心、事业部、质量监督中心及相关 部门 正文第一条 为了规范公司胶粉聚苯颗粒保温体系的技术标准,根据国家有关规范、法规,结合本公司情况,制定本技术标准。
第二条 验收指导。
第三条 促并反馈意见。
第四条 招标技术要求内容 本技术标准由相关中心或部门领导组织实施, 相关副主任委员指导和督 本技术标准适用于公司新开发、扩建的所有项目的设计、招标、施工及1 胶粉聚苯颗粒保温体系应符合以下规范标准要求 1.1 《外墙外保温工程技术规程》 (JGJ144-2004) 1.2 《胶粉聚苯颗粒外墙外保温系统》 (JG158-2004) 1.3 《外墙外保温建筑构造(一)(02J21-1) 》 1.4 《TS20 外墙保温隔热节能构造图集》 (川 04J111-2004) 2 胶粉聚苯颗粒保温体系是设置在外墙外侧,由界面层 2、胶粉聚苯颗粒保温层 3、 抗裂防护层 4、饰面层 5 构成,为成套外保温系统,基本构造如图 1。
第 1 页 共 9 页企业标准 Q/HJZ029-2007图1胶粉聚苯颗粒外墙外保温体系的基本构造3 胶粉聚苯颗粒保温体系的分为 C 型(涂料饰面) 型(面砖饰面)两种,在构 、T 造层次做法及材料性能要求上有所区别。
表1 类型 适用范围 胶粉聚苯颗粒保温体系的分类 C 型(涂料饰面) 用于饰面为涂料的胶粉聚苯 颗粒外保温体系 T 型(面砖饰面) 用于饰面为面砖的胶粉聚苯 颗粒外保温体系4 主要技术指标要求 4.1 系统整体性能要求表2 试 验 项 目 胶粉聚苯颗粒外保温系统 性能指标 性 能 指 标 经 80 次高温(70℃)—淋水(15℃)循环和 20 次加热(50℃)—冷 冻(-20℃)循环后不得出现开裂、空鼓或脱落。
胶粉聚苯颗粒浆料抗压强度及软化系数内容及方法本方法适用于聚苯颗粒、胶粉料为主要原料与水搅拌均匀的胶粉聚苯颗粒浆料。
依据标准:《胶粉聚苯颗粒外墙外保温系统》JG158-2004检测程序:1、抗压强度:1.1、设备仪器:a)、钢质有底试模IOOmmX1OOmmXIOOmm,应具有足够的刚度并拆装方便。
试模的内表面不平整度应为每IOOmm不超过0.05mm,组装后各相邻面的不垂直度小于0.5度;b)>捣捧:直径IOmm,长35Omm钢棒,端部应磨圆;c)、压力试验机:精度(示值的相对误差)小于±2%,量程应选择在材料的预期破坏荷载相当于仪器刻度的20%~80%之间;试验机的上、下压板的尺寸应大于试件的承压面,其不平整度应为每IOOmm不超过0.02mm。
1.2、试件制备:成型方法:将金属模具内壁涂刷脱模剂,向试模内注满标准浆料并略高于试模的上表面,用捣捧均匀由外向里按螺旋方向插捣25次,为防止浆料留下孔隙,用油灰刀沿模壁插数次,然后将高出的浆料沿试模顶面削去用抹子抹平。
须按相同的方法同时成型10块试件,其中5个测抗压强度,另5个用来测软化系数。
养护方法:试块成型后用聚乙烯薄膜覆盖,在试验室温度条件下养护7d后去掉覆盖物,在试验室标准条件下继续养护48d。
放人(65±2)。
C的烘箱中烘24h,从烘箱中取出放入干燥器中备用。
1.3、试验步骤:抗压强度:从干燥器中取出的试件应尽快进行试验,以免试件内部的温湿度发生显著的变化。
取出其中的5块测量试件的承压面积,长宽测量精确到Imm,并据此计算试件的受压面积。
将试件安放在压力试验机的下压板上,试件的承压面应与成型时的顶面垂直,试件中心应与试验机下压板中心对准。
开动试验机,当上压板与试件接近时,调整球座,使接触面均衡受压。
承压试验应连续而均匀地加荷,加荷速度应为每秒钟(0.5〜15)kN,直至试件破坏,然后记录破坏荷载No。
14、结果计算:抗压强度按下式计算:f。
胶粉聚苯颗粒外墙外保温系统JG158—2004外墙涂料Technical specification for external thermal insulation on wallsJGJ 144-2004J 408-2005批准部门:中华人民共和国建设部施行日期:2 0 0 5年3月1日中华人民共和国建设部公告第305号建设部关于发布行业标准《外墙外保温工程技术规程》的公告现批准《外墙外保温工程技术规程》为行业标准,编号为JCJ l44—2004,自2005年3月1日起实施。
其中,第4.0.2、4.0.5、4.0.8、4.0.10、5.0.11、6.2.7、6.3.2、6.4.3、6.5.6、6.5.9条为强制性条文,必须严格执行。
本规程由建设部标准定额研究所组织中国建筑工业出版社出版发行。
中华人民共和国建设部2005年1月13日目次1 总则2 术语3 基本规定4 性能要求5 设计与施工6 外墙外保温系统构造和技术要求6.1 EPS板薄抹灰外墙外保温系统6.2 胶粉EPS颗粒保温浆料外墙外保温系统6.3 EPS板现浇混凝土外墙外保温系统6.4 EPS钢丝网架板现浇混凝土外墙外保温系统6.5 机械固定EPS钢丝网架板外墙外保温系统7 工程验收附录A 外墙外保温系统及其组成材料性能试验方法附录B 现场试验方法本规程用词说明条文说明1 总则1.0.1 为规范外墙外保温工程技术要求,保证工程质量,做到技术先进、安全可靠、经济合理,制定本规程。
1.0.2 本规程适用于新建居住建筑的混凝土和砌体结构外墙外保温工程。
1.0.3 外墙外保温工程除应符合本规程外,尚应符合国家现行有关强制性标准的规定。
2 术语2.0.1 外墙外保温系统 external thermal insulation system由保温层、保护层和固定材料(胶粘剂、锚固件等)构成并且适用于安装在外墙外表面的非承重保温构造总称。
2.0.2 外墙外保温工程 external thermal insulation on walls将外墙外保温系统通过组合、组装、施工或安装固定在外墙外表面上所形成的建筑物实体。
2.0.3 外保温复合墙体 wall composed with external thermal insulation由基层和外保温系统组合而成的墙体。
2.0.4 基层 substrate外保温系统所依附的外墙。
2.0.5 保温层 thermal insulation layer由保温材料组成,在外保温系统中起保温作用的构造层。
2.0.6 抹面层 rendering coat抹在保温层上,中间夹有增强网,保护保温层,并起防裂、防水和抗冲击作用的构造层。
抹面层可分为薄抹面层和厚抹面层。
用于EPS板和胶粉EPS颗粒保温浆料时为薄抹面层,用于EPS钢丝网架板时为厚抹面层.2.0.7 饰面层 finish coat外保温系统外装饰层。
2.0.8 保护层protecting coat抹面层和饰面层的总称。
2.0.9 EPS板expanded polystyrene board由可发性聚苯乙烯珠粒经加热预发泡后在模具中加热成型而制得的具有闭孔结构的聚苯乙烯泡沫塑料板材。
2.0.10 胶粉EPS颗粒保温浆料 insulating mortar consisting of gelatinous powder and expanded polystyrene pellets由胶粉料和EPS颗粒集料组成,并且EPS颗粒体积比不小于80%的保温灰浆。
2.0.11 EPS钢丝网架板 EPS board with metal network由EPS板内插腹丝,外侧焊接钢丝网构成的三维空间网架芯板。
2.0.12 胶粘剂 adhesive用于EPS板与基层以及EPS板之间粘结的材料。
2.0.13抹面胶浆 rendering coat mortar在EPS板薄抹灰外墙外保温系统中用于做薄抹面层的材料。
2.0.14抗裂砂浆 anti-crack mortar以由聚合物乳液和外加剂制成的抗裂剂、水泥和砂按一定比例制成的能满足一定变形而保持不开裂的砂浆。
2.0.15界面砂浆 interface treating mortar用以改善基层或保温层表面粘结性能的聚合物砂浆。
2.0.16 机械固定件 mechanical fastener用于将系统固定于基层上的专用固定件。
3 基本规定3.0.1 外墙外保温工程应能适应基层的正常变形而不产生裂缝或空鼓。
3.0.2 外墙外保温工程应能长期承受自重而不产生有害的变形。
3.0.3 外墙外保温工程应能承受风荷载的作用而不产生破坏。
3.0.4 外墙外保温工程应能耐受室外气候的长期反复作用而不产生破坏。
3.0.5 外墙外保温工程在罕遇地震发生时不应从基层上脱落。
3.0.6 高层建筑外墙外保温工程应采取防火构造措施。
3.0.7 外墙外保温工程应具有防水渗透性能。
3.0.8 外保温复合墙体的保温、隔热和防潮性能应符合国家现行标准《民用建筑热工设计规范》CB 50176、《民用建筑节能设计标准(采暖居住建筑部分)》JCJ 26、《夏热冬冷地区居住建筑节能设计标准》JCJl34和《夏热冬暖地区居住建筑节能设计标准》JCJ 75的有关规定。
3.0.9 外墙外保温工程各组成部分应具有物理—化学稳定性。
所有组成材料应彼此相容并应具有防腐性。
在可能受到生物侵害(鼠害、虫害等)时,外墙外保温工程还应具有防生物侵害性能。
3.0.10 在正确使用和正常维护的条件下,外墙外保温工程的使用年限不应少于25年。
4 性能要求4.0.1 应按本规程附录A第A.2节规定对外墙外保温系统进行耐候性检验。
4.0.2外墙外保温系统经耐候性试验后,不得出现饰面层起泡或剥落、保护层空鼓或脱落等破坏,不得产生渗水裂缝。
具有薄抹面层的外保温系统,抹面层与保温层的拉伸粘结强度不得小于0.1MPa,并且破坏部位应位于保温层内。
4.0.3 应按本规程附录A第A.7节规定对胶粉EPS颗粒保温浆料外墙外保温系统进行抗拉强度检验,抗拉强度不得小于0.1MPa,并且破坏部位不得位于各层界面。
4.0.4 EPS板现浇混凝土外墙外保温系统应按本规程附录B第B.2节规定做现场粘结强度检验。
4.0.5EPS板现浇混凝土外墙外保温系统现场粘结强度不得小于0.MPa,并且破坏部位应位于EPS板内。
4.0.6 外墙外保温系统其他性能应符合表4.0.6规定。
表4.0.6外墙外保温系统性能要求4.0.8胶粘剂与水泥砂浆的拉伸粘结强度在干燥状态下不得小于0.6MPa,浸水48h后不得小于0.4MPa;与EPS板的拉伸粘结强度在干燥状态和浸水48h后均不得小于0.1MPa,并且破坏部位应位于EPS板内。
4.0.9 应按本规程附录A第A12.2条规定对玻纤网进行耐碱拉伸断裂强力检验。
4.0.10玻纤网经向和纬向耐碱拉伸断裂强力均不得小于750 N/50mn,耐碱拉伸断裂强力保留率均不得小于50%。
4.0.11 外保温系统其他主要组成材料性能应符合表4.0.11规定。
4.0.7 应按本规程附录A第A.8节规定对胶粘剂进行拉伸粘结强度检验。
4.0.12 本章所规定的检验项目应为型式检验项目,型式检验报告有效期为2年。
5 设计与施工5.0.1 设计选用外保温系统时,不得更改系统构造和组成材料。
5.0.2 外保温复合墙体的热工和节能设计应符合下列规定:1 保温层内表面温度应高于0℃;2 外保温系统应包覆门窗框外侧洞口、女儿墙以及封闭阳台等热桥部位;3 对于机械固定EPS钢丝网架板外墙外保温系统,应考虑固定件、承托件的热桥影响。
5.0.3 对于具有薄抹面层的系统,保护层厚度应不小于3mm并且不宜大于6mm。
对于具有厚抹面层的系统,厚抹面层厚度应为25~30mm。
5.0.4 应做好外保温工程的密封和防水构造设计,确保水不会渗入保温层及基层,重要部位应有详图。
水平或倾斜的出挑部位以及延伸至地面以下的部位应做防水处理。
在外墙外保温系统上安装的设备或管道应固定于基层上,并应做密封和防水设计。
5.0.5 除采用现浇混凝土外墙外保温系统外,外保温工程的施工应在基层施工质量验收合格后进行。
5.0.6 除采用现浇混凝土外墙外保温系统外,外保温工程施工前,外门窗洞口应通过验收,洞口尺寸、位置应符合设计要求和质量要求,门窗框或辅框应安装完毕。
伸出墙面的消防梯、水落管、各种进户管线和空调器等的预埋件、连接件应安装完毕,并按外保温系统厚度留出间隙。
5.0.7 外保温工程的施工应具备施工方案,施工人员应经过培训并经考核合格。
5.0.8 基层应坚实、平整。
保温层施工前,应进行基层处理。
5.0.9 EPS板表面不得长期裸露,EPS板安装上墙后应及时做抹面层。
5.0.10 薄抹面层施工时,玻纤网不得直接铺在保温层表面,不得干搭接,不得外露。
5.0.11外保温工程施工期间以及完工后24h内,基层及环境空气温度不应低于5℃。
夏季应避免阳光暴晒。
在5级以上大风天气和雨天不得施工。
5.0.12 外保温施工各分项工程和子分部工程完工后应做好成品保护。
6 外墙外保温系统构造和技术要求6.1 EPS板薄抹灰外墙外保温系统6.1.1 EPS板薄抹灰外墙外保温系统(以下简称EPS板薄抹灰系统)由EPS板保温层、薄抹面层和饰面涂层构成,EPS板用胶粘剂固定在基层上,薄抹面层中满铺玻纤网(图6.1.1)。
图6.1.1 EPS板薄抹灰系统点击此处查看全部新闻图片1一基层;2 —胶粘剂;3一EPS板;4—玻纤网;5一薄抹面层;6—饰面涂层;7一锚栓6.1.2 建筑物高度在20m以上时,在受负风压作用较大的部位宜使用锚栓辅助固定。
6.1.3 EPS板宽度不宜大于1200mm,高度不宜大于600mm。
6.1.4 必要时应设置抗裂分隔缝。
6.1.5 EPS板薄抹灰系统的基层表面应清洁,无油污、脱模剂等妨碍粘结的附着物。
凸起、空鼓和疏松部位应剔除并找平。
找平层应与墙体粘结牢固,不得有脱层、空鼓、裂缝,面层不得有粉化、起皮、爆灰等现象。
6.1.6 应按本规程附录B第B.1节规定做基层与胶粘剂的拉伸粘结强度检验,粘结强度不应低于0.3MPa,并且粘结界面脱开面积不应大于50%。
6.1.7 粘贴EPS板时,应将胶粘剂涂在EPS板背面,涂胶粘剂面积不得小于EPS板面积的40%。
6.1.8 EPS板应按顺砌方式粘贴,竖缝应逐行错缝。
EPS板应粘贴牢固,不得有松动和空鼓。
6.1.9 墙角处EPS板应交错互锁(图6.1.9a)。
门窗洞口四角处EPS板不得拼接,应采用整块EPS板切割成形,EPS板接缝应离开角部至少200mm(图6.1.9b)。
点击此处查看全部新闻图片6.1.10 应做好系统在檐口、勒脚处的包边处理。