奥美沙坦酯项目简介
- 格式:doc
- 大小:118.50 KB
- 文档页数:6
奥美沙坦酯的功能主治什么是奥美沙坦酯奥美沙坦酯是一种常见的药物,属于血管紧张素Ⅱ受体拮抗剂(angiotensin II receptor antagonists)。
奥美沙坦酯通过抑制血管紧张素Ⅱ的受体结合,从而放松血管,改善血液循环。
它被广泛应用于临床治疗高血压和心血管疾病。
奥美沙坦酯的功能奥美沙坦酯具有多种功能,主要包括以下几个方面:1.降低血压:奥美沙坦酯能够阻断血管紧张素Ⅱ受体,使血管放松,减少血管收缩,从而降低血压。
它是一种高效、长效的降压药物,可以有效控制高血压病患者的血压水平。
2.改善心脏功能:奥美沙坦酯通过降低心脏的后负荷,减轻心肌负担,改善心脏功能。
它可用于治疗心力衰竭,缓解症状,改善患者的生活质量。
3.保护肾脏功能:奥美沙坦酯具有保护肾脏功能的作用,可以减轻肾脏的负担,减少尿蛋白的排泄,延缓肾脏疾病的进展。
对于患有糖尿病肾病和高血压性肾损害的患者,奥美沙坦酯是一种常用的治疗药物。
4.预防心血管疾病:奥美沙坦酯可以减少心血管事件的发生,包括心脏血管疾病和脑血管疾病。
它能够降低冠心病、心肌梗死和中风的风险,对于已经患有心血管疾病的患者,奥美沙坦酯可作为辅助治疗药物。
使用注意事项在使用奥美沙坦酯时,需要注意以下几点:1.服用剂量:奥美沙坦酯的剂量应根据医生的建议进行调整。
一般来说,初始剂量为每天20毫克,可以根据个体情况逐渐增加至40毫克或更高剂量。
2.服药时间:奥美沙坦酯可以一次服用或分两次服用,一般建议在餐后服用,以提高吸收率。
3.注意禁忌症:奥美沙坦酯对于过敏患者和孕妇禁用。
同时,有肝功能损害的患者、严重肾功能损害的患者以及低血容量和钠血症的患者应慎用。
4.可能的副作用:奥美沙坦酯的副作用较少,在临床应用中较为安全。
可能的副作用包括头晕、乏力、低血压等,一般不会对患者的生活产生严重影响。
5.与其他药物的相互作用:在使用奥美沙坦酯时,需要告知医生当前正在服用的其他药物,包括非处方药和保健品,以避免与奥美沙坦酯发生相互作用。
奥美沙坦酯合成新方法研究【摘要】奥美沙坦酯是一种重要的药物,具有广泛的应用价值。
本文针对奥美沙坦酯合成过程中存在的问题,通过优化合成路线、测试催化剂性能、优化反应条件等步骤,提出了一种新的合成方法。
实验结果表明,新方法具有高效、环保的特点,并且能够提高反应产率和减少副产物的生成。
通过对实验结果的分析和机理探讨,揭示了新方法的合成机理和优势。
综合总结本文研究成果,展望了未来的研究方向,为奥美沙坦酯的合成提供了新的思路和方法。
本研究具有重要的理论和实用意义,有望为药物合成领域的发展贡献新的思路和方法。
【关键词】奥美沙坦酯, 合成新方法, 研究背景, 研究意义, 研究目的, 合成路线优化, 催化剂性能测试, 反应条件优化, 实验结果分析, 机理探讨, 总结, 展望未来研究方向.1. 引言1.1 奥美沙坦酯合成新方法研究背景奥美沙坦酯是一种重要的药物成分,被广泛应用于高血压和心血管疾病的治疗中。
传统的奥美沙坦酯合成方法存在着一些问题,如反应条件苛刻、产率低以及副产物多等。
寻找新的合成方法以提高奥美沙坦酯的合成效率成为当前研究的热点之一。
通过对目前合成方法进行分析和总结,发现需要寻找一种更简单、更高效的合成路线来替代现有的合成方法。
进行奥美沙坦酯合成新方法研究具有重要的理论和实际意义。
该研究旨在优化合成路线、测试催化剂性能、优化反应条件,并探讨反应机理,从而为新型奥美沙坦酯的合成提供理论基础和技术支持。
通过这一研究,预计能够发现一种更高效、更环保的奥美沙坦酯合成新方法,并推动相关领域的发展和进步。
1.2 研究意义奥美沙坦酯是一种常用的抗高血压药物,具有显著的降压效果和较低的副作用。
在当今社会中,高血压已经成为一种普遍的健康问题,给人们的健康造成了严重影响。
寻找一种高效、低毒的奥美沙坦酯合成新方法具有重要的研究意义。
当前合成奥美沙坦酯的方法存在着一些问题,例如合成步骤繁琐、反应过程中产生废物较多、反应时间长等。
奥美沙坦酯片(傲坦)的说明书为什么中年以上的人群容易得血管病呢?心脏和血管是传输人体能量的纽带,心脏动力足,血液流通的财会,血管通常,才能顺利供血,因此治疗心血管疾病很重要,那么老年人应该如何选择用药呢?现在有一款叫做奥美沙坦酯片(傲坦)的治疗心脑血管疾病的药物在众多药物中效果突出,那么它到底好在哪呢?【药品名称】通用名称:奥美沙坦酯片商品名称:奥美沙坦酯片(傲坦)拼音全码:AoMeiShaTanZhiPian(AoTan)【主要成份】奥美沙坦酯。
化学名:4-(1-羟基-1-甲基乙基)-2-丙基-1-{4-[2-(四唑-5-基)苯基]苯基}甲基咪唑-5-羧酸(5-甲基-2-氧代-1,3-二氧杂环戊烯-4-基)甲基酯。
分子式:C29H30N6O6分子量:558.59【性状】傲坦为白色或类白色片。
【适应症/功能主治】本品适用于高血压的治疗。
【规格型号】20mg*7s【用法用量】剂量应个体化。
在血容量正常的患者中作为单一治疗的药物,通常推荐起始剂量为20mg,每日一次。
对进行2周治疗后仍需进一步降低血压的患者,剂量可增至40mg。
剂量大于40mg没显示出更大的降压效果。
当日剂量相同时,每日2次给药与每日1次给药相比没有显示出优越性。
无论进食与否,傲坦都可以服用。
傲坦可以与其他利尿剂合用,也可以与其他抗高血压药物联合使用。
儿童:还没有在18岁以下人群中进行奥美沙坦药代动力学研究。
老年人:奥美沙坦的最大血浆浓度在年轻成人和老年人(≥65岁)中相似。
在多次用药的老年人中观察到了奥美沙坦的轻度蓄积;平均稳态药时曲线下面积(AUCss)在老年人中要高33%,相应的肾清除率(CLR)则减少30%。
肝功能不全:中度肝功能损害患者的AUC0→∞和最大血药浓度(Cmax)都增高,AUC增加了约60%。
肾功能不全:严重肾功能损害(肌酐清除率小于20ml/分钟)的患者多次给药后的药时曲线下面积(AUC)大约为肾功能正常人的3倍。
奥美沙坦酯合成新方法研究
奥美沙坦酯(olmesartan medoxomil)是一种用于高血压治疗的药物。
它是奥美沙坦(olmesartan)的前体药物,通过口服转化为奥美沙坦。
目前奥美沙坦酯通常采用酯交换反应来合成,即将苯甲酸与2,3-二甲氧基苯甲醇通过特定催化剂反应,得到奥美沙坦酯(图1)。
然而,这种合成方法需要使用二甲氧基苯甲醇较大的剂量作为原料,并且合成工艺复杂,生产成本较高。
因此,研究人员开始探索新的奥美沙坦酯合成方法,以提高合成效率和降低生产成本。
近年来,一些新的合成方法逐渐被发现并应用:
1. 氧气氧化法。
该方法将苯甲醛和苯甲酸通过氧气氧化反应,生成奥美沙坦酯(图2)。
该方法具有原料来源广泛,操作简单,且产率高的优点。
研究表明,该方法的产率可以达
到90%以上。
2. 分子筛促进法。
分子筛是一种具有高空间分子结构的催化剂,能够促进化学反应
的发生。
该方法将苯甲醇和苯甲酸加入分子筛中反应,得到奥美沙坦酯(图3)。
该方法具有反应时间短,无需添加副反应物等优点。
3. 纳米铜催化还原法。
该方法使用纳米铜作为催化剂,将苯甲醛和苯甲酸在酒精溶
液中反应,得到奥美沙坦酯(图4)。
该方法具有催化剂重复利用能力高,产率稳定,对环境友好等优点。
总体来看,新的奥美沙坦酯合成方法不仅提高了合成效率,减少了生产成本,更重要
的是对环境友好,符合可持续发展的理念。
随着科技的不断进步,相信会有更多的优质合
成方法被发现并广泛应用。
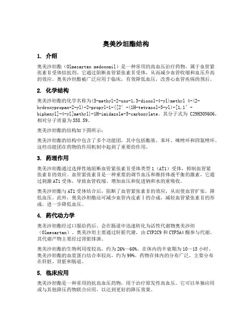
奥美沙坦酯结构1. 介绍奥美沙坦酯(Olmesartan medoxomil)是一种常用的高血压治疗药物,属于血管紧张素Ⅱ受体拮抗剂。
它通过阻断血管紧张素Ⅱ受体,从而减少血管收缩和血压升高的效应。
奥美沙坦酯被广泛应用于临床,有效降低血压,改善心血管疾病的预后。
2. 化学结构奥美沙坦酯的化学名称为(5-methyl-2-oxo-1,3-dioxol-4-yl)methyl 4-(2-hydroxypropan-2-yl)-2-propyl-1-{[2’-(1H-tetrazol-5-yl)-[1,1’-biphenyl]-4-yl]methyl}-1H-imidazole-5-carboxylate。
其分子式为C29H30N6O6,相对分子质量为558.59。
奥美沙坦酯的结构如下图所示:奥美沙坦酯的结构中包含了多个功能团,其中包括酯基、苯环、咪唑环和四氮唑环。
这些功能团在药物的作用机制中起到了重要的作用。
3. 药理作用奥美沙坦酯通过选择性地阻断血管紧张素Ⅱ受体类型1(AT1)受体,抑制血管紧张素Ⅱ的效应。
血管紧张素Ⅱ是一种重要的调节血压和维持体液平衡的激素,它通过刺激AT1受体,导致血管收缩、增加血压和促进钠和水的重吸收。
奥美沙坦酯与AT1受体结合后,阻断了血管紧张素Ⅱ的效应,从而使血管扩张,降低血压。
此外,奥美沙坦酯还可减少血管内皮素Ⅰ的合成,减轻血管紧张素Ⅱ的形成,进一步降低血压。
4. 药代动力学奥美沙坦酯经过口服给药后,会在肠道中迅速转化为活性代谢物奥美沙坦(Olmesartan)。
奥美沙坦主要通过肝脏代谢,由CYP2C9和CYP3A4酶参与代谢。
其代谢产物主要经过肾脏排泄。
奥美沙坦酯的生物利用度较高,约为26%~60%。
在体内的半衰期为10~15小时。
奥美沙坦酯的血浆蛋白结合率较高,约为99%。
药物在体内的分布广泛,主要分布在肝脏、肾脏和肠道。
5. 临床应用奥美沙坦酯是一种常用的抗高血压药物,用于治疗原发性高血压。
傲坦(奥美沙坦酯片)【药品名称】商品名称:傲坦通用名称:奥美沙坦酯片英文名称:Olmesartan Medoxomil Tablets【成份】奥美沙坦酯。
【适应症】本品适用于高血压的治疗。
【用法用量】剂量应个体化。
在血容量正常的患者中作为单一治疗的药物,通常推荐起始剂量为20mg,每日一次。
对进行2周治疗后仍需进一步降低血压的患者,剂量可增至40mg。
剂量大于40mg没显示出更大的降压效果。
当日剂量相同时,每日2次给药与每日1次给药相比没有显示出优越性。
无论进食与否,本品都可以服用。
本品可以与其他利尿剂合用,也可以与其他抗高血压药物联合使用。
儿童:还没有在18岁以下人群中进行奥美沙坦药代动力学研究。
老年人:奥美沙坦的最大血浆浓度在年轻成人和老年人(≥65岁)中相似。
在多次用药的老年人中观察到了奥美沙坦的轻度蓄积;平均稳态药时曲线下面积(AUCss)在老年人中要高33%,相应的肾清除率(CLR)则减少30%。
肝功能不全:中度肝功能损害患者的AUC0→∞和最大血药浓度(Cmax)都增高,AUC增加了约60%。
肾功能不全:严重肾功能损害(肌酐清除率小于20ml/分钟)的患者多次给药后的药时曲线下面积(AUC)大约为肾功能正常人的3倍。
没有对接受血透析的患者进行研究。
【不良反应】在多达3275例患者的对照临床试验中评价了奥美沙坦酯的安全性,其中约900例患者至少接受了6个月的治疗,525例以上患者接受了1年的治疗。
结果显示,奥美沙坦酯有很好的耐受性,不良事件发生率与安慰剂组相似。
不良事件通常轻微且短暂,并与剂量、年龄、及种族差异无关。
在安慰剂对照临床试验中,接受奥美沙坦酯治疗的患者中唯一的一项发生率大于1%且高于安慰剂治疗组的不良事件是头晕(3%vs1%);发生率与安慰剂相似,大于1%的不良事件有:背痛、支气管炎、肌酸磷酸激酶升高、腹泻、头痛、血尿、高血糖症、高甘油三酯血症、咽炎【禁忌】对本品所含成分过敏者禁用。
奥美沙坦酯片的功能主治1. 什么是奥美沙坦酯片?奥美沙坦酯片是一种用于治疗高血压和心力衰竭的药物。
它属于一类称为血管紧张素Ⅱ受体拮抗剂的药物。
2. 奥美沙坦酯片的功能奥美沙坦酯片具有以下多种功能和药理作用:•降低血压:奥美沙坦酯片通过阻断血管紧张素Ⅱ的受体,能够放松和扩张血管,从而降低血压。
它可用于治疗高血压,有效地控制血压的升高。
•保护肾脏:奥美沙坦酯片可减少肾脏受损的风险。
高血压病患者往往存在肾脏功能异常的风险,奥美沙坦酯片能够减轻肾脏负担,保护肾脏功能。
•改善心力衰竭症状:奥美沙坦酯片可以减轻心力衰竭患者的症状。
心力衰竭是一种心脏无法有效泵血以满足机体需求的疾病。
奥美沙坦酯片能够扩张血管,减轻心脏负担,改善心力衰竭患者的症状如疲劳、呼吸困难等。
•预防心血管疾病:奥美沙坦酯片被认为是一种预防心血管疾病的药物。
它可以减少心血管事件的发生,如心脏病发作和中风等。
•减少左心室肥厚:奥美沙坦酯片可以减少左心室肥厚。
高血压患者常伴有左心室肥厚,这对心脏功能产生负面影响。
奥美沙坦酯片的使用可以减轻左心室负担,预防进一步的心脏结构改变。
3. 奥美沙坦酯片的主治疾病奥美沙坦酯片主要用于以下疾病的治疗:•高血压:高血压是一种常见的心血管疾病,奥美沙坦酯片能够有效地降低高血压患者的血压,预防并减少心血管事件的发生。
•心力衰竭:心力衰竭是心脏功能障碍导致机体无法满足需求的疾病。
奥美沙坦酯片通过改善心脏功能和减轻心脏负荷,可以改善心力衰竭患者的症状和生活质量。
•肾脏疾病:高血压患者往往伴有肾脏功能异常的风险,奥美沙坦酯片具有保护肾脏的作用,可以预防和减少肾脏受损的风险。
•预防心血管疾病:奥美沙坦酯片被广泛用于预防心血管疾病的发生,如心脏病发作和中风等。
4. 如何正确使用奥美沙坦酯片?•在使用奥美沙坦酯片之前,请务必咨询医生,并按照医生的指示使用药物。
•一般情况下,奥美沙坦酯片每天一次口服,建议在饭后服用。
•请遵守医生开具的剂量和用药时长。
奥美沙坦酯降血压效果强,保护心肾,有助于改善提高男性功能说到降压药许多人都不陌生,毕竟高血压在人群中的发病率非常高,五个人中至少有一个人患有高血压。
高血压的可怕不仅在于其难以被控制,更在于容易使人患上其他疾病,比如心脑血管疾病和高血糖,以及高血脂。
每个高血压患者都会吃各种各样的降压药,目前,降压药一共分为五大类,分别为钙通道阻滞剂类药物,普利类药物,沙坦类降压药,利尿剂类降压药和β受体阻滞剂类降压药。
这篇文章就让我们探索一下常用的降压药——奥美沙坦酯。
一、沙坦类降压药——奥美沙坦酯在大类上,奥美沙坦酯属于沙坦类降压药,本质上属于血管紧张素受体阻滞剂类药物,通过作用在醛固酮系统,抑制血管紧张素与受体的结合,从而起到舒张血管,降低血压的作用。
奥美沙坦酯受到了许多人的喜欢,不仅对心脏,脑部,肾脏有一定的保护作用,还适用于各种高血压患者。
比如左心室肥厚的高血压患者,患有慢性肝脏疾病的高血压患者,心率衰竭的高血压患者,心率过快的高血压患者。
为什么奥美沙坦酯能够在多种降压药物中脱颖而出呢?这来源于奥美沙坦酯本身具有几个特点。
第一,奥美沙坦酯在人体内的起效快。
一般情况下,奥美沙坦酯在服药的两小时后就可以达到浓度高峰期,半衰期长,在人体内长达14个小时的作用时间,起效快,一天只用服用一次奥美沙坦酯就可以了,可以把服用的剂量放在20mg。
服用一次奥美沙坦酯就可以在人体内达到24小时的持续降压作用,而且奥美沙坦酯不像其他的降压药物那样受到食物的影响。
奥美沙坦酯在人体内的发挥不会受到食物的影响,无论有没有进食都可以服用奥美沙坦酯。
(奥美沙坦酯分解时间)第二,小剂量的奥美沙坦酯就可以发挥出显著的效果。
临床医学者通常推荐高血压患者服用的剂量为20毫克,两周为一个疗程,两周后奥美沙坦酯就可以展现出明显的降压效果。
对于仍然需要降压的患者来说,可以把服用剂量提升到40毫克,把服用的次数定为每日一次。
据一项研究数据证明,奥美沙坦酯在人群中的降压达标率高达42%,显著地高过其他沙坦类药物,比如氨氯沙坦和缬沙坦。
奥美沙坦,是一种新型血管紧张素ⅡAT受体阻断剂,奥美沙坦酯为一种取代的咪唑类药物,在降低舒张压总体疗效方面明显优于其他同类产品如洛沙坦、缬沙坦等,而且该药服药方面、剂量小、耐受性好,与血管紧张素转化酶抑制剂相比不产生咳嗽副作用,对不同程度的高血压均有明显的降压作用,被视为一线降压药的最佳选择。
奥美沙坦代表了高血压治疗的一大进步,凭借其优点,奥美沙坦必能抢占大量市场份额,成为抗高血压药的主力军。
对奥美沙坦的研制和开发,将会具有较大的社会效益和经济效益。
本研究成果以酒石酸为起始原料,探索出一条反应条件温和、操作简便、成本低、收率高且适合工业化生产的奥美沙坦的生产工艺,这对我国的医药工业有着重大贡献,必将带来较大的社会效益和经济效益。
目前上市的奥美沙坦产品主要是包衣片,为进一步提高药物疗效降低其毒副作用,对其新剂型的开发和研究必将具有十分广阔的发展前景。
药物载体是人们转换药物剂型的一种有效方式,新型药物载体的研究和应用是目前国内外药剂领域的一个重要研究课,为新药的开发以及提高药物疗效降低其毒副作用具有重要意义.微乳液具有较好的生物相容性及生物利用度,是自发形成的澄清透明的热力学稳定体系,在微乳液的形成过程中可以有选择地选用某些组分,从而使体系达到无毒、无副作用和无刺激性的目的,从而满足药物载体体系的要求。
微乳液型药物载体相较于其它体系,最突出的一个特点就是可以增溶药物。
不管是水溶性还是油溶性的药物,在微乳液中都可以达到很大的增溶量,改变微乳液的界面膜结构可以达到对药物控制释放的目的,而且可以避免药物释放入人体内出现血药浓度的”峰谷”现象,因此以微乳液作为药物载体对于药物的缓释和控释具有十分重要的意义。
目前,微乳作为药物载体,可用于口服液体制剂、经皮给药制剂、眼用制剂和注射剂中。
随着对微乳透皮机制的研究深人, 不断出现微乳透皮制剂应用的新亮点。
微乳具有良好的透皮及局部皮肤给药等特性, 部分微乳透皮制剂正处于研究中。
新型降压药奥美沙坦酯
杨瑞虹
【期刊名称】《临床医药实践》
【年(卷),期】2005(014)009
【摘要】血管紧张素Ⅱ受体阻断剂(ARB)通过阻断肾素-血管紧张素-醛固酮系统(RAS)而在当前抗高血压治疗中起着重要的作用,是目前新一类极具竞争力的高血压治疗药,自1994年第一个非肽类ARB氯沙坦(Losartan)问世至今,该类药物发展极为迅速.奥美沙坦酯(Olmesartan medoxomil,代码CS-866)是由日本三共(Sankyo)和美国(Forest Laboratories)共同开发的新型血管紧张素Ⅱ受体拮抗剂类降血压药,2002年5月以Benicar之名首次在美国上市,规格为5 mg、20 mg和40 mg.同年8月在德国获批准并在10月初以商品名Olmetec上市.目前奥美沙坦酯原料和片剂在我国作为三类新药正在申报之中。
【总页数】3页(P645-647)
【作者】杨瑞虹
【作者单位】山西职工医学院,山西,太原,030012
【正文语种】中文
【中图分类】R9
【相关文献】
1.新型降压药——直接肾素抑制剂阿利吉仑的降压及靶器官保护效应 [J], 申晨;龚开政
2.新型降压药物LCZ696挑战传统心力衰竭治疗 [J], 李文鹏(综述);赵虹(审校)
3.新型ARB类抗高血压药物——奥美沙坦酯临床应用概况 [J], 刘国树
4.新型降压药奥美沙坦酯 [J], 杨瑞虹
5.认识新型沙坦类降压药――阿利沙坦酯 [J], 方健
因版权原因,仅展示原文概要,查看原文内容请购买。
奥美沙坦酯一、基本信息1、项目名称:奥美沙坦酯原料药、片剂英文名称:Olmesartan Medoxomil Tablets商品名称:傲坦(上海第一三共制药)化学名称:4-(1-羟基-1-甲基乙基)-2-丙基-1-{4-[2-(四唑-5-基)苯基]苯基}甲基咪唑-5-羧酸(5-甲基-2-氧代-1,3-二氧杂环戊烯-4-基)甲基酯分子式:C29H30N6O6分子量:558.592、剂型:原料药、片剂3、注册分类:化药6+64、规格:20mg、40mg5、适应症:适用于高血压的治疗。
6、用法用量:剂量应个体化。
在血容量正常的患者中作为单一治疗的药物,通常推荐起始剂量为20mg,每日一次。
对进行2周治疗后仍需进一步降低血压的患者,剂量可增至40mg。
剂量大于40mg没显示出更大的降压效果。
当日剂量相同时,每日2次给药与每日1次给药相比没有显示出优越性。
无论进食与否,本品都可以服用。
本品可以与其他利尿剂合用,也可以与其他抗高血压药物联合使用。
7、是否医保:否8、零售价:20mg*7片¥/盒58.80元二、国内外上市申报情况国外上市情况由日本DAIICHI Sankyo公司研发,于2002年5月获得美国FDA批准上市,商品名为Banicar。
2002年8月在德国获批准上市,商品名Olmetec。
三、政策法规行政保护:无新药保护:无专利保护:化合物专利是1991年由日本三共株式会社申请的,专利号为:EP0503785,专利优先国为日本;国内无化合物专利。
四、产品特点:【药理作用】在血管紧张素转化酶(ACE,激酶Ⅱ)的催化下,血管紧张素I(ATⅠ)转化形成血管紧张素Ⅱ(ATⅡ)。
血管紧张素Ⅱ是肾素-血管紧张素系统的主要升压因子,其作用包括收缩血管、促进醛固酮的合成和释放、刺激心脏以及促进肾脏对钠的重吸收。
奥美沙坦酯是一种前体药物,经胃肠道吸收水解为奥美沙坦。
奥美沙坦为选择性血管紧张素Ⅱ1型受体(AT1)拮抗剂,通过选择性阻断血管紧张素Ⅱ与血管平滑肌AT1受体的结合而阻断血管紧张素Ⅱ的收缩血管作用,因此它的作用独立于ATⅡ合成途径之外。
奥美沙坦与AT1的亲和力要比与AT2的亲和力大12,500多倍。
利用ACE抑制剂阻断肾素-血管紧张素系统(RAS)是许多治疗高血压药物的一个机制,但ACE抑制剂也同时抑制了缓激肽的降解,而奥美沙坦酯并不抑制ACE,因此它不影响缓激肽,这种区别是否有临床相关性尚不清楚。
对血管紧张素Ⅱ受体的阻断,抑制了血管紧张素Ⅱ对肾素分泌的负反馈调节机制。
但是,由此产生的血浆肾素活性增高和循环血管紧张素Ⅱ浓度上升并不影响奥美沙坦的降压作用。
【药代动力学】无论奥美沙坦酯单次口服给药(最大剂量至320mg)或多次口服给药(最高剂量可至80mg/次),奥美沙坦均呈线性药代动力学特性。
在3~5天之内可以达到稳态血药浓度,每日一次给药血浆内无蓄积。
[吸收]奥美沙坦酯口服后经胃肠道吸收,迅速、完全地酯化水解为奥美沙坦,绝对生物利用度大约是26%,口服给药1~2小时之后即达血药峰值浓度。
进食不影响奥美沙坦地生物利用度。
[分布]奥美沙坦的血浆蛋白结合率高达99%,不穿透红细胞,稳态分布容积约为17升。
大鼠实验中,奥美沙坦不易通过血脑屏障,但可通过胎盘屏障并分布到胎鼠中,也可少量分布于大鼠乳汁之中。
[代谢和排泄]奥美沙坦酯迅速、完全地转化为奥美沙坦后,不再进一步代谢。
奥美沙坦按双相方式被消除,最终消除半衰期约为13小时,总血浆清除率是1.3L/小时,肾清除率是0.6L/小时。
大约有35%~50%吸收的药物从尿液中排出,其余经胆汁从粪便中排出。
五、临床疗效:7个安慰剂对照、给药剂量范围为2.5~80mg、疗程为6~12周的临床试验,总共研究了2693例原发性高血压患者(2145例服用奥美沙坦酯,548例服用安慰剂),证实每日一次奥美沙坦酯可降低舒张压和收缩压,血压峰值和血压谷值都有统计学意义的显著性降低。
奥美沙坦酯的降压作用与剂量呈相关性。
每日20mg奥美沙坦酯可致坐位血压谷值较安慰剂多下降10/6mmHg;每日40mg奥美沙坦酯可致坐位血压谷值较安慰剂多下降12/7mmHg。
降压作用在一周内起效,在二周后达到明显的效果。
并可在长达1年的治疗中维持相同的降压效果,且不会出现耐药,停药后不出现血压反跳。
年龄和性别并不影响奥美沙坦酯的降压作用。
奥美沙坦酯与氢氯噻嗪合用可增强降血压效果。
每日一次口服奥美沙坦酯片,降压效果可维持24小时,收缩压和舒张压下降的谷峰比值在60~80%。
六、立项依据:疾病背景高血压是最常见的心血管病,是全球范围内的重大公共卫生问题。
近年来,随着国民生活水平不断提高以及老龄化社会的到来,高血压也成为一种患病率极高、危害性极大的常见病。
由于目前全球尚无有效的药物和治疗方法可以治愈高血压,此病一旦患上,将引发很多心脑血管方面的相关疾病,如脑卒中、心肌梗死、心力衰竭及慢性肾脏病等。
据卫生部疾病预防挖掘避和卫生部心血管防治研究中心联合发布的《2009年高血压日宣传读本》显示,我国心血管病现患人数至少约2.3亿,每10个成年人中有2人是心血管病。
估计每年新发脑卒中至少2000万人,现患脑卒中至少700万人,新发心肌梗死至少50万人,现患心肌梗死至少200万人。
据国家卫生部统计,2008年中国居民高血压患病菌率为54.9%,其中城市居民高达10 0.8%,农村居民为38.5%,患病率之高居各种慢性病之首。
高血压患病率近年来在中国呈明显上升趋势,从2003年至2008年,几乎翻了一倍,农村居民患病率更是增长一倍有余。
2007年卫生部统计资料表明,我国城市人口心脑血管疾病粗死亡率为212.08/10万人,农村为206.7/10万人,分别占死亡人数构成的34.33%和35.39%,居死亡原因首位;而我国高血压医疗费也随之上涨,每年达到366亿元人民币,相当于每天要花费1亿元。
可见,高血压正严重危害着人类的健康。
而“一次得病,终身用药” 的特点和庞大的患病人群也为降压药物市场提供巨大的潜力。
市场分析沙坦类降压药是血管紧张素Ⅱ受体拮抗剂(ARBs)的简称,是近20年全球上市并陆续进入我国临床使用的降压药。
沙坦类药物在七大类抗高血压药物中是上市较晚的一类,但是却是成长最快的,并且已成为与钙拮抗剂(CaA)、血管紧张素转换酶抑制剂(ACEI)、β受体阻滞剂,并驾齐驱的四大主力抗高血压药物。
在品种数量上,沙坦类药物虽然只有6、7种,却占据30%以上的销售额份额,而另外几类品种数量都超过十几种,可见沙坦类药物实际上是全球应用最普遍的药物。
沙坦药物的重要地位将人们寻找市场增长点的目光吸引过来,成为近年来抗血压的成长最快的品类。
在全世界巨大的抗高血压药物市场中,非肽类血管紧张素Ⅱ(AngⅡ)受体抑制剂已成为钙拮抗剂(CaA)、血管紧张素转化酶(ACEI)抑制剂三足鼎立中的主要角色。
2008年统计全球销售额230亿美元,近年增长率16-17%,所占抗高血压市场总份额的40%,据首位。
在中国它的份额占32%列第二位,近五年平均增长51%,表现出强势的增长,推算全国市场规模60-70亿元。
在中国市场颁上,缬沙坦最高达到33%;近三年复方厄贝沙坦增长速度最快;氯沙坦钾进入市场最早,销售增长似乎已有停滞。
厄贝沙坦、替米沙坦作为成长性品种已占有市场份额19%和12%。
可以预计未来国内这四种沙坦类药物成为主要品种。
作为ARB家族的优秀一员,奥美沙坦酯强效、快速和持久的抗高血压疗效和安全性逐渐被众多大型临床研究所证实,同样得到各国专家和相关部门的认可:2002年于美国、德国上市,2003年于英国上市,2004年于日本、西班牙、法国和其他8个国家上市,2005年登陆韩国、意大利和其他14个国家,2006年登陆马来西亚、中国和其他3个国家,2009年于加拿大、乌克兰上市。
如今,奥美沙坦酯已惠及全球,美国的商品名是Benicar,美国以外国家的商品名是Olmetec、傲坦。
2008年IMS公布的数据证实,奥美沙坦酯已覆盖全球超过90%的医药市场。
2006年7月,上海三共制药有限公司正式推出了奥美沙坦,以商品名“傲坦”在中国上市。
汇总美国、日本和欧洲主要五国的ARB市场细分数据显示,奥美沙坦酯自2002年上市以来,7年间的单药制剂销量由0升至9.9%;连同复方制剂,总市场份额猛增至15.3%,不仅继缬沙坦和氯沙坦之后跻身前三甲,并成为ARB全球应用拓展的主要和新增长点。
2008年,奥美沙坦酯全球性销售额已达到了21.57亿美元,同比上一年增长了14.01%,是一个快速增长的品种。
奥美沙坦酯与其他ARBs相同,是通过选择性拮抗RAAS 的主要升压因子血管紧张素Ⅱ与血管平滑肌AT1受体的结合而发挥降压作用。
多项临床表明其降压效果和预防靶向器官的损伤作用更为理想,该药无论单独使用或与其他药物合用,均有较好的降压效果,且耐受性良好,显示出很好的应用前景。
七、产品优势:奥美沙坦酯是日本Sankyo公司研制开发的一种口服有效的非肽类血管紧张素II受体拮抗剂。
该药于2002年5月获得美国FDA批准上市,商品名为Banicar,规格为5毫克、20毫克和40毫克。
同年8月在德国获批准并在10月初以商品名Olmetec上市。
其突出特点是半衰期较长,一天服用一次,即可以在一天内有效控制血压,因此服用较为方便。
同时奥美沙坦酯与其他的血管紧张素II受体拮抗剂类药物相比,该药的剂量小、起效快,服用方便,降压作用更强而持久,不良反应的发生率低(小于1%),具有明显的优点。
临床研究表明:奥美沙坦酯还可以与其他的降压药同时服用以达到更理想的治疗效果。
因此开发奥美沙坦酯这种高效、长效、低毒的抗高血压药物具有非常重要的意义,本产品必将为广大医生和患者提供更理想的治疗手段,创造可观的社会效益和经济效益。
八、技术分析产品和技术开发论述原辅料分析:质量标准:进口标准九、合作方式:我公司负责全部的申报资料及原始记录,交接大生产工艺,包括对厂家人员的技术培训指导,协调省局的现场考核,负责国家局的阶段审评跟踪协调。
我方向您提供申报资料中的全部色谱图谱的电子版本,保证贵公司顺利通过本项目的现场考核。