墩身预埋件
- 格式:doc
- 大小:368.50 KB
- 文档页数:7
钢柱下的水泥墩预埋件的施工方法
施工方法如下:
1. 钢柱定位:根据设计要求,在地面上标出钢柱的位置和高程,确认钢柱的中心位置。
2. 钢柱安装:将钢柱放置在预先挖好的基坑中,并使用水平仪检查其竖直性和水平性。
确保钢柱与地面接触均匀,无明显倾斜。
3. 水泥墩预埋件制作:根据设计要求,制作预先锚设在水泥墩中的预埋件。
预埋件可以是直径较大的螺栓、抗剪钢筋或钢板等形式。
4. 水泥墩制作:按照设计要求和施工图纸,在钢柱周围和底部搭设余量较大的模板,将混凝土浇筑到模板内。
在浇筑混凝土前,应根据设计要求,在模板内放置预埋件,并根据设计要求固定预埋件的位置和数量。
5. 混凝土浇筑:将混凝土均匀地浇入模板中,并使用振动棒振动混凝土以排除空隙和使混凝土均匀密实。
6. 养护和固化:混凝土浇筑完成后,采取适当的措施进行养护和固化,以确保混凝土的强度和稳定性。
通常情况下,需要对浇筑的混凝土进行喷水养护,并覆盖防潮膜以防止混凝土过早干燥。
7. 完工验收:待混凝土完全固化后,进行完工验收,检查水泥墩和预埋件的位置和质量是否符合要求。
如有问题,及时修复和整改。
注意事项:
1. 施工前应确认钢柱的尺寸和位置是否符合设计要求。
2. 在进行混凝土浇筑前,应检查预埋件的位置和数量是否符合设计要求。
3. 混凝土的配合比应符合设计要求,以保证混凝土的强度和稳定性。
4. 混凝土的浇筑要均匀,避免出现空隙和不均匀的情况。
5. 在进行混凝土浇筑后,应及时进行养护和固化,以保持混凝土的质量。
6. 施工完成后,应进行验收并及时修复和整改,确保施工质量符合要求。
墩身施工质量控制要点(一)引言概述:墩身施工质量是保证桥梁工程安全稳定的重要因素之一。
本文将从施工质量控制的角度,详细阐述墩身施工中需要注意的要点。
包括基础筏板施工、钢筋混凝土墩台施工、墩身拔模、立柱施工、横梁施工等五个大点,每个大点分别包含五至九个小点。
通过本文的阐述,读者将会了解到墩身施工质量控制的关键要点,从而提高施工质量,确保桥梁的安全稳定。
正文:一、基础筏板施工1. 定位控制:准确测量墩身基准点位置,确保基础筏板准确定位。
2. 强度控制:选用强度合格的混凝土,控制混凝土浇筑过程中的振捣时间和振捣强度。
3. 平整度控制:合理使用振捣器,确保基础筏板表面平整度符合规范要求。
4. 抗渗性控制:在混凝土浇筑后进行适当养护,使用防水材料进行防渗处理。
5. 基础检测控制:进行基础筏板的质量检测,包括平整度、强度等方面的检查。
二、钢筋混凝土墩台施工1. 钢筋预埋件控制:确保钢筋预埋件的数量、位置和质量符合设计要求。
2. 模板安装控制:按照施工图纸和规范要求进行模板的安装,保证墩台的几何形状和尺寸准确。
3. 钢筋绑扎控制:严格按照设计要求进行钢筋的绑扎,保证墩台的受力性能。
4. 混凝土浇筑控制:控制混凝土浇筑的速度和质量,避免出现凝结不良或夹杂物等问题。
5. 养护控制:进行适当的养护,保证墩台混凝土强度的提高和抗渗性能的增强。
三、墩身拔模1. 拔模前准备控制:确保混凝土达到拔模条件,且模板、模背板等设备完好。
2. 拔模顺序控制:先拔除模板,再拔除模背板,避免墩身受力过大导致损坏。
3. 拔模速度控制:均匀缓慢地拔出模板,避免出现墩身开裂或损坏的情况。
4. 拔模后处理控制:对拔出的模板进行清理和维修,确保下次使用时完好无损。
5. 拔模检查控制:对拔模后的墩身进行检查,发现问题及时修复,确保墩身质量。
四、立柱施工1. 立柱浇筑控制:将钢筋预埋件嵌入墩台后进行混凝土浇筑,保证混凝土质量。
2. 立柱水平控制:通过调整支撑和测量标高,控制立柱的水平度。
实体墩预埋件一、墩顶围栏1.桥墩围栏在灌注顶帽混凝土时须预留立柱圆孔,直径2.5cm,孔深20cm.待立柱钢筋安装好后用水泥砂浆填塞。
2.根据桥梁工点图设计说明以及桥跨布置的不同,围栏结构形式分为锚柱和非锚柱两种,而非锚柱又分为等跨和不等跨(详见下图)不等跨非锚柱等跨非锚柱二、接触网支柱1、(a)根据工点图设计说明,选择锚柱和非锚柱,当设计无说明时,表示全桥为非锚柱;接触网支柱分别设置于桥墩两侧。
(b)等跨时,接触网支柱按位于桥墩小里程侧设置;不等跨距时,接触网支柱位于桥墩32m梁侧设置。
(c)施工误差:孔间距±2mm,孔深±20mm。
非锚柱预留孔三、墩顶检查梯(a) 由于所有桥墩两侧均设置避车台,故墩顶两侧均需设置避车台检查梯。
为安装桥上下到墩顶的梯子,在墩顶两侧均需预留孔洞。
(b) 预留孔按照和接触网支柱相反侧里程设置,即支柱位于小里程侧时,检查梯预留孔位于大里程侧,支柱位于32m梁侧时,检查梯预留孔位于24m梁侧。
(c)检查梯预留孔位15×15(cm)方孔,待安装检查梯时,再用强度等级为M10干硬性水泥砂浆填塞捣实。
(d)预留孔位置的确定预留孔位置按下图办理。
Δ表示梁缝宽度,根据桥梁施工图确定。
正面图(单侧)梁缝中心线侧面图(单侧)四、墩顶接地端子1、每个墩顶需预留4个接地端子,两个位于顶帽加宽接触网支柱处,另外两个位于相反侧;2、接地钢筋应为直径Φ16;3、接地钢筋连接时,可根据需要选择“直线”或“L形”;焊接要求:双面焊搭接长度不小于55mm,焊缝厚度不小于4mm;单面焊搭接长度不小于100mm,焊缝厚度不小于4mm。
4、接地端子布置按下图办理。
墩顶接地端子立面图墩顶接地端子平面图注:图中黑点处设置接地端子距墩体边缘均为10cm五、墩顶吊蓝1、墩顶吊篮根据工点图工程数量表确定某墩是否需要设置吊篮;2、墩顶吊篮双侧均需要设置;3、墩顶吊篮根据下图1预埋。
图中空心圆预埋Φ20U型螺栓,实心圆预埋Φ16圆钢。
目录一.计算总说明: (2)二.数据准备: (2)三.荷载计算: (2)四.φ25钢筋验算: (3)五.焊缝验算: (3)(1). φ25钢筋与钢板连接焊缝验算: (3)(2).钢板与钢板焊缝验算: (4)一.计算总说明:本计算书是验算墩身预埋件的刚度及强度。
本墩身预埋件由扁钢(δ=6mm)和(φ25)钢筋组成。
二.数据准备:钢材弹性模量MpaE5101.2⨯=泊松比3.0=u容许应力[]Mpa170=σ角焊缝容许应力[]80f M p aτ=三.荷载计算:墩身预埋件承受模板受自重及施工荷载的作用。
1. 直线段模板自重:4.8*2m钢模质量:972.34kg通用大桁架质量:1083.87kg一根拉杆质量:30.2kg2m[14桁架支撑件质量:33.4 kg连接板质量:3.3kgφ22配双螺母螺栓质量:3.06kg()=1083.8716+972.348+33.416+3.312+30.2816781688 3.0626332.08kg⨯⨯⨯⨯⨯+⨯+⨯+⨯⨯=∑2.施工荷载:作业层取均布荷载23/kNm 4.8 1.2317.3F kN =⨯⨯=3.总受力:263.3217.3280.62kN =+=∑ 一个预埋件所受力280.62140.311412F kN ===四.φ25钢筋验算:321412822141431012.13j j kV kNkM kN m-=⨯==⨯⨯⨯= 3460110.850.85150102 4.909102151026.912.13s st j h A f kN m kM kN m--=⨯⨯⨯⨯⨯⨯⨯=>= 4611224 4.9091021510422.17282s st s st j A f A f kN kV kN-+=⨯⨯⨯⨯=>= 五.焊缝验算:(1). φ25钢筋与钢板连接焊缝验算:有效焊缝高度8mm,有效焊缝长度190-10=180mm3660110.850.85150102818010801029.3712.13s st j h A f kN m kM kN m--=⨯⨯⨯⨯⨯⨯⨯⨯=>= 66112248180108010460.8282s st s st j A f A f kN kV kN-+=⨯⨯⨯⨯⨯=>=(2).钢板与钢板焊缝验算:66212824010384010A m --=⨯⨯⨯=⨯ 66222819010304010A m --=⨯⨯⨯=⨯3840 5.7523040100.7561.75230403840y m m ⨯+⨯⨯==⨯+ 1261.75 5.7556100.7561.7539y m my m m=-==-= 3412241124082204801238405612042240I m m A y m m⨯=⨯==⨯= 34222422819029145333123040394623840I m m A y m m⨯=⨯==⨯= 2241112222239601067I I A y I A y m m =+++=总61.7519011.561.75139.75y m my m m==+-=上下 339601067283370.8139.75I W m m y ===总下33366.0651021.40.2833708101411036.722240810M V M M pa W V M pa A ττ--⨯===⨯⨯===⨯⨯⨯42.5M pa τ===。
墩台身及垫石施工技术交底1施工预备1.1施工放样由测量人员复核墩身预埋件的位置,经确定无误后,在承台上定出墩身模板的位置,放样时留意留够保护层。
1.2平坦场地在墩身施工前,应使用挖掘机和装载机平坦好施工场地,便利钢模板的装运、吊装及双排脚手架搭设,同时要留够浇筑混凝土时砼罐车和吊车〔泵车〕的停放位置。
1.3凿毛清理施工前,在测量放样完成后应对承台外表进展凿毛处理,墩身位置要全部凿毛,务必要凿到颖混凝土,后准时清理杂物,并用清水冲刷干净。
2墩身施工2.1墩台身模板(1)墩台身模板承受吊车吊装,人工关心定位,施工时在墩身模板下方抹 1cm 厚砂浆以利于脱模。
拉杆螺母要求扭紧,受力均匀,以防止混凝土灌注时模型跑模;拉杆使用前要进展调直,严禁踩踏拉杆,以防 PVC 管裂开和拉杆弯曲使拉杆无法取出。
大块定型钢模板原则上在外侧加固,不能在墩台身上留拉杆孔洞。
(2)墩台身模板承受吊车协作撤除。
非承重局部侧模板在混凝土强度到达2.5Mpa 后开头撤除,托盘及顶帽模板在混凝土强度到达设计强度的 70%后撤除。
模板撤除后对其外表灰浆、脱模剂块去除干净,检查修理和整理,分类妥当存放。
(3)模板进展整体拼装,模板接缝应严密,不得漏浆,尺寸符合要求后用吊车整体吊装模板一次成型。
脱模剂涂抹均匀,一个墩台只能使用同一品种脱模剂。
(4)拆模时,不能硬拉硬拔,以免影响墩身倒角的混凝土外观质量。
2.2钢筋安装制作2.2.1钢筋统一在钢筋加工场制作,承受整体焊接拼装,规格尺寸符合要求后运到现场直接安装。
所用钢筋、焊条品种、焊条规格(必需承受“5”字头的焊条,如502、506)、性能和质量均满足设计及标准要求;盘筋和弯曲的钢筋,承受冷拉法调直,冷拉率不大于 1%;钢筋加工过程中必需按规定设置弯钩,钢筋焊接接头设置必需满足标准要求,质量符合验收标准。
2.2.2钢筋安装(1)钢筋骨架绑扎是要严格掌握保护层。
保护层垫块每平方米不得少于 4 个,以保持钢筋在模板中的准确位置,施工最外侧钢筋的净保护层厚度不小于4cm,且必需保证在混凝土外表看不到垫块痕迹,因此侧模安装可承受的塑料垫块或钢筋骨架外侧绑扎特别造型的同级混凝土垫块。
新建铁路北京至沈阳客运专线施工技术交底纪要JSTJ-7 标段工程项目:墩身预埋件施工编号:记录者:(签字)交底者:(签字)技术负责:(签字)技术部门:(盖章)日期:单位:中铁十六局集团第二工程有限公司京沈客专二工区交底记录工程名称桥梁工程分部(分项)工程墩身交底项目墩身预埋件施工图纸名称、图号京沈施桥-187 桥通-13、-22、-26交底记录:一、墩身预埋件及预留孔施工预埋件及预留孔施工是墩身施工的一个重要组成部分,施工墩身模板时应对墩身预埋件进行正确的预埋,以保证后续施工的正常进行。
1、吊篮预埋件安装:墩身施工时在顶帽对应位置预埋吊篮U型螺栓。
每个墩身预埋U型螺栓数量为22个,U型螺栓预埋要求位置一定要准确,U型螺栓一定要垂直于顶帽侧面预埋,上下保证在同一水平面。
U型螺栓外露长度要相等,同一个U型螺栓上下两个外露丝头必须保证在一个垂直面上,以保证后续施工的墩身吊篮的垂直度。
预埋U型螺栓时,若U型螺栓与墩帽钢筋相抵触时,可适当移动顶帽钢筋的位置。
直线部分每侧布置六个U型螺栓,间距1.06m,圆端部分每30°设置一处预埋U型螺栓,每侧设置5个,共10个。
2、U型螺栓的预埋具体位置详见京沈桥通-13,所有钢构件必须符合《铁路钢桥保护涂装》第V套防腐涂装体系。
吊篮U型螺栓预埋侧面图吊篮U型螺栓预埋立面图U型螺栓大样图2、支座锚栓预留孔:墩身施工时在支撑垫石顶对应位置预留支座锚栓孔,一个支座做4个预留孔(预留孔位置及规格详见TJQZ-8306)。
锚栓孔施工时采用预埋直径140mm的硬质PVC管进行预留。
预埋PVC管时,如与垫石钢筋相抵触,可适当移动垫石钢筋位置,但严禁将钢筋截断。
支座锚栓孔预留深度不小于45cm。
预埋PVC管时应将下端用胶带密封,防止进入混凝土,堵塞预留孔。
锚栓孔预留时一定要保证其位置的正确性,其中心及对角线偏差不得大于1cm,并严格控制预留孔的垂直度。
3、检查梯下端固定角钢预埋:墩身施工时需在墩顶预埋检查梯角钢,以用于固定墩顶(设置在固定支座的梁端)检查梯。
石济铁路客运专线施工过程控制标准化管理手册编号:2014-06-15-01墩身预埋件施工作业指导书单位:中铁十八局集团石济铁路客运专线项目经理部一分部编制:审核:批准:2014年06月15日发布2014年06月16日实施中铁十八局集团有限公司石济铁路客运专线项目经理部墩身预埋件施工作业指导书1.适用范围适用于石济铁路客运专线六标段项目经理部一份部平禹特大桥改DK352+672.3~改DK364+723.73里程段和走行线大桥ZK0+227~ZK+370.95桥梁工程墩身施工。
2.作业准备2.1内业技术准备作业指导书编制后,应在开工前组织技术人员认真学习实施性施工组织设计,阅读、审核施工图纸,澄清有关技术问题,熟悉规范和技术标准。
制定施工安全保证措施,提出应急预案。
对施工人员进行技术交底,对参加施工人员进行上岗前技术培训,考核合格后持证上岗。
2.2外业技术准备施工作业层中所涉及的各种外部技术数据收集。
修建生活房屋,配齐生活、办公设施,满足主要管理、技术人员进场生活、办公需要。
现场施工管理及作业人员满足架子队管理要求,材料经试验检验合格后方可使用。
3.技术要求3.1预埋件的品种、规格、间距、接头及焊接等均符合设计图纸和施工规范的要求,并严格做好原材料焊接检验。
3.2预埋钢筋的加工以及现场绑扎焊接符合规范要求,尺寸偏差符合规范要求。
3.3预埋件安装预埋位置正确,尺寸符合设计要求。
3.4垫石施工支座螺栓预留孔标高控制符合设计要求。
4.施工程序与工艺流程4.1施工程序在墩身钢筋绑扎的过程中安装预埋件。
预埋件包括预埋接地钢筋、沉降观测标、测温线、检查梯、吊篮、垫石钢筋、电缆上下桥槽道、集中排水设施预埋。
预埋件相关施工程序为:施工准备→测量放线→钢筋加工与安装→预埋件安装→模板加工与安装。
4.2 工艺流程主要施工工艺流程图5.施工要求5.1施工准备材料进场前,需根据施工图纸及施工方案进行材料计划。
物资部门根据工程部提供的工程量和试验室试验情况,确定材料进场。
施工安全技术交底记录工程名称高家梁铜匠川特大桥编号02QL010*******分部分项预埋件交底单位中铁三局准鄂项目二分部交底内容1#墩身预埋件交底日期2014.3.22交底内容:一、综合接地综合接地系统由贯通地线、接地装置及引接线等构成,在综合接地系统中,建筑物、构建物及设备在贯通地线接入处的接地电阻不应大于1Ω.接地装置应通过结构物内预埋的接地端子与贯通地线可靠连接。
接地端子应直接浇注在混凝土结构内,表面与结构面齐平。
结构物内兼有接地功能(含连接)的结构钢筋和专用接地钢筋应满足:接触网短路电流不大于25KA时,钢筋截面不应小于120mm²(或直径不小于14mm);接触网短路电流大于25KA 时,钢筋截面不应小于200mm²(或直径不小于16mm)。
当结构物内兼有接地功能(含连接)的结构钢筋的截面不满足要求时,可将相邻的二根钢筋并接使用或局部更换直接为14mm或16mm的钢筋。
结构物内的接地筋之间均要求可靠焊接,保证电气连接。
焊接要求:双面搭接焊长度不小于55mm;单面搭接焊长度不小于100mm;焊缝厚度不小于4mm。
钢筋间十字交叉时采用“L”形钢筋进行焊接,焊接长度同前。
桥墩中有二根接地钢筋,都在墩身纵向大里程侧,与顶帽处的接地端子相连。
接地端子采用桥隧型接地端子,设置在桥墩终点的侧立面。
墩身及顶帽处接地端子示意图二、高家梁铜匠川特大桥位于曲线桥上,桥墩(台)顶帽预埋件共分为4种,分别为墩台检查设备、避车台、支座和桥台道碴槽。
1、墩1.1、墩检查设备墩检查设备分为:围栏、吊篮、踏梯三种。
1.1.1、围栏:围栏预埋钢筋为φ20圆钢,每个桥墩预埋12根,钢筋下料长度为1.2m,其在顶帽上的埋深为0.2m。
钢筋在顶帽上的平面布置图如下:墩中心线墩中心线说明:图中所示尺寸以米计。
1.1.2、吊篮:吊篮预埋件有U型螺栓、U型螺栓分布钢筋和N29吊栏栏杆连接钢筋。
U 型螺栓钢筋规格为Φ20圆钢如图中N25,每个下料长度为0.82m,钢筋制作参照图三,每个桥墩预埋6个。
工程技术交底表
本表一式二份 中铁五局天兴洲南岸引桥工程指挥部工程部
交底: 复核: 签收:
普客线单线T 梁墩身及支座垫石预埋件技术交底
1、说明:
随着施工图纸的陆续到位及施工向前展开,普客线即将进行墩身施工,为保证墩身施工各预埋件的正确埋设,特进行本次技术交底。
本次交底是针对普客单线简支T 梁墩身,其它墩身预埋件另行交底。
2、墩身预埋件交底内容:
⑴检查梯
墩顶检查梯:检查梯安装须在墩顶安装L75X 75X 8的检查梯角钢,埋入深度25cm 安装采用先在墩顶预留直径140mm勺预留孔,待角钢安装好后用水泥砂浆填塞。
具体参考《肆桥设(2005)4062-54,55》
⑵墩顶吊篮围栏预埋件
①墩顶吊篮预埋件为U型螺栓。
U型螺栓采用© 20的钢筋加工制作。
制作安装图参考《肆桥设(2005)4062-52》。
②除预埋件外,在墩顶还应预留安装围栏立柱孔,孔深20cm直径2.5cm, 待安装好立柱后用水泥砂浆堵塞。
在墩身侧面处还应预埋© 22的踏梯圆钢,具体参考《肆桥设(2005)4062-51 》。
⑸支座垫石预埋锚栓孔: 待支座型号确定后单独交底。
3、施工注意事项:各预埋件的位置应确保正确,当预埋件位置于墩身钢筋位置冲突时,可适当调整钢筋间距,但必须保证预埋件位置正确。
中铁五局天兴洲大桥南引桥指挥部工程部
2007年4月5日。
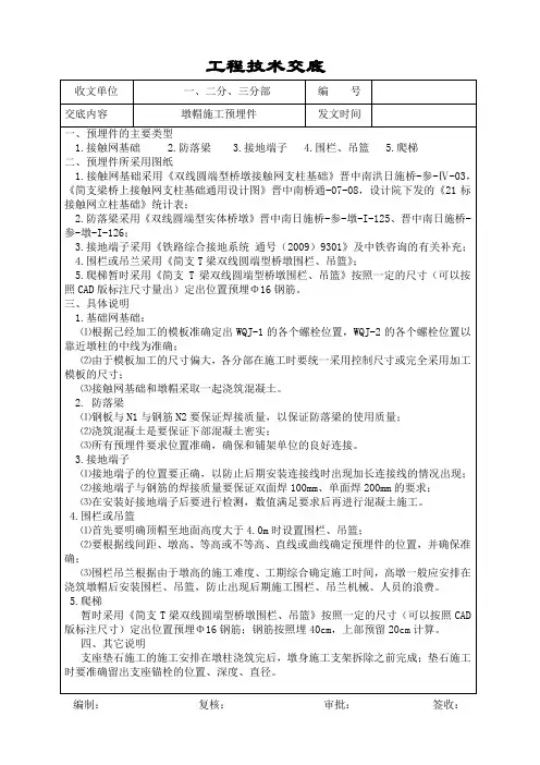
工程名称: 郑徐客专铁路工程施工协议段: ZXZQ03 编号: ZXZQ03-4-Q-26
工程名称: 郑徐客专铁路工程施工协议段: ZXZQ03 编号: ZXZQ03-4-Q-26
工程名称: 郑徐客专铁路工程施工协议段: ZXZQ03 编号: ZXZQ03-4-Q-26
工程名称: 郑徐客专铁路工程施工协议段: ZXZQ03 编号: ZXZQ03-4-Q-26
工程名称: 郑徐客专铁路工程施工协议段: ZXZQ03 编号: ZXZQ03-4-Q-26
工程名称: 郑徐客专铁路工程施工协议段: ZXZQ03 编号: ZXZQ03-4-Q-26
工程名称: 郑徐客专铁路工程施工协议段: ZXZQ03 编号: ZXZQ03-4-Q-26
工程名称: 郑徐客专铁路工程施工协议段: ZXZQ03 编号: ZXZQ03-4-Q-26
工程名称: 郑徐客专铁路工程施工协议段: ZXZQ03 编号: ZXZQ03-4-Q-26
工程名称: 郑徐客专铁路工程施工协议段: ZXZQ03 编号: ZXZQ03-4-Q-26。