五大电动车充电接口标准详解
- 格式:pdf
- 大小:1.92 MB
- 文档页数:10
世界主要车企电动车充电接口标准近年来,随着环保意识的逐渐增强,电动汽车逐渐成为汽车行业的热门话题。
作为新能源汽车的代表,电动车给人们带来了更环保、更经济、更便利的出行方式。
然而,尽管电动汽车的市场前景非常广阔,但由于不同的车企采用了不同的充电标准,造成了充电乱象,给使用者带来了不便。
世界主要车企间的电动车充电接口标准成为了一个备受关注的话题。
一、基本情况1.1 目前,世界主要车企的电动车充电接口标准主要有哪些?在全球范围内,美国的SAE J1772、欧洲的CCS(组合充电系统)以及我国的GB/T是主要的电动汽车充电接口标准。
日本还有CHAdeMO(特斯拉汽车用)标准,由于特斯拉公司的特殊定位,该标准主要是用于特斯拉汽车充电。
而我国还在尝试推行自己的国家标准,但由于不断变化的政策和技术标准,目前来看,GB/T标准更具有发展前景。
1.2 不同标准的优缺点是什么?SAE J1772标准充电插座结构较为简单,易于使用和维护,但其最大输出功率相对较低。
而CCS标准则是在SAE J1772标准的基础上增加了两根直流充电线,使得其最大输出功率和兼容性得到了提升,但充电插座和连接线较为复杂,也增加了使用者的成本。
GB/T标准在设计上充分吸收了欧美标准的优点,具有较高的充电功率和较好的兼容性,但在使用的实践中也暴露出一些不足之处。
而CHAdeMO标准由于主要用于特斯拉汽车,市场份额较小,使用范围不如前三个标准广泛。
二、主要车企的态度2.1 特斯拉在电动车充电标准方面的立场是什么?特斯拉公司一直坚持采用自家的独立CHAdeMO标准,因此特斯拉车主需要在其它充电站使用电动车充电时,需要使用充电适配器。
2.2 其他主要车企对于电动车充电标准的看法如何?目前,大部分主流车企都倾向于使用CCS标准,因为其在兼容性、充电功率和技术上都更为先进,较好地满足了市场需求。
但在我国市场,由于政策和市场状况的影响,部分主流车企也在尝试使用GB/T标准。
电动自行车充电标准
电动自行车的充电标准可能因国家和地区而异,不同地区可能有不同的标准和规定。
以下是一些通用的电动自行车充电标准的可能方面:
1.电池规格:包括电池类型、电压、容量等。
不同型号的电动自
行车可能使用不同规格的电池。
2.充电器规格:充电器的额定电压、电流和功率等参数。
充电器
必须与电动自行车的电池规格相匹配,以确保安全充电。
3.充电插座标准:插头和插座的设计应符合相关的国家或地区标
准,以确保充电设备的互操作性和安全性。
4.充电时间:指定充电设备的充电时间,以确保电池在安全范围
内充电。
5.充电模式:是否支持快充、慢充或其他充电模式。
快充通常能
够更快地完成电池充电,但需要更高的功率和特定的设备支持。
6.充电安全性:包括充电过程中的温度控制、过充过放保护等安
全性能,以确保充电过程中不会发生意外或损坏电池。
7.充电设备的符号和标识:充电设备上应有相应的标识和说明,
以指导用户正确使用,并包含一些必要的警告标志。
8.环境影响:充电设备的设计应考虑到环境影响,例如能耗、材
料的可回收性等。
这些标准通常由国家或国际标准组织、电动自行车行业协会等制定,并根据技术和市场的发展而进行更新。
在购买电动自行车或充电
设备时,建议查阅相关的国家或地区标准,以确保所购设备符合安全和性能要求。
新能源汽车充电接口标准
新能源汽车充电接口标准是为了规范充电设备和汽车之间的接口和通信标准,促进新
能源汽车行业的发展和普及。
以下是该标准的主要内容:
1. 接口类型:该标准规定了新能源汽车充电接口的类型,包括插头形状、尺寸和接
线规范等。
2. 电源参数:标准规定了充电设备的电源参数,包括电压、电流和功率等,以确保
充电设备能够提供稳定和安全的充电电能。
3. 通信协议:为了实现充电设备和汽车之间的通信,标准规定了通信协议的要求,
包括通信速率、数据格式和错误处理等。
4. 充电过程控制:标准对充电过程进行了控制,规定了开始充电、停止充电和状态
监测等操作的要求,以确保充电过程的安全和高效。
5. 安全性要求:标准强调了充电设备和汽车的安全性要求,包括过载保护、断电保
护和短路保护等,以防止电池过充、过放和故障引发的安全事故。
6. 兼容性:为了保证充电设备和新能源汽车的互操作性,标准规定了充电接口的兼
容性要求,以便不同厂商的充电设备和汽车能够互相兼容和共享。
该新能源汽车充电接口标准旨在改善新能源汽车充电设备的安全性、可靠性和兼容性,为用户提供更加便捷和可靠的充电服务,促进新能源汽车的普及和推广。
该标准也为充电
设备制造商提供了统一的设计和生产依据,降低了成本和风险。
电动车充电器标准电动车充电器标准是指用于电动车充电的设备所需满足的技术规范和安全要求。
充电器的标准化对于保障电动车的安全性、提高充电效率和充电设备的通用性具有重要意义。
下面将重点介绍电动车充电器的相关参考内容,以推动充电器标准的制定和落地。
1. 功率和电压标准:充电器的充电功率和电压需满足特定的标准。
例如,欧洲标准(IEC 61851-1)规定了三个不同的充电功率标准,即2 kW、3.6 kW和7 kW。
这些功率标准适用于家庭和公共充电设备,并确保了充电效率和充电时间的合理性。
2. 充电插头标准:为了保障不同型号和品牌的电动车都能够使用相同的充电设备,充电插头的标准化是非常重要的。
例如,欧洲标准(IEC 62196)规定了一种称为“Mennekes”插头的标准,该插头适用于交流充电和直流快充。
此外,还有其他标准,例如中国标准(GB/T 20234.3)规定了一种称为“T”型插头的标准,该插头适用于交流充电。
3. 安全要求:充电器的设计和制造必须满足一定的安全要求,以保障用户的安全。
例如,欧洲标准(IEC 61851-1)规定了充电器需要具有防火、防电击等安全功能。
此外,充电器应具备对输入和输出电压、电流的监测和保护功能,以避免过载、短路等安全问题。
4. 兼容性要求:为了提高充电设备的通用性,充电器应具备一定的兼容性要求。
例如,充电器应适配不同型号和品牌的电动车,无论是国产还是进口的电动车。
此外,充电器的接口应设计合理,方便用户使用,并且应采用标准化的通信协议,以便与电动车进行通信和数据传输。
5. 效率和能量管理:充电器的效率和能量管理是电动车充电的重要指标。
标准应规定充电器的最小效率要求,以提高充电效率和降低能量损耗。
此外,充电器应具备智能能量管理功能,能够根据电动车的需求进行动态调整,提高充电效率和减少充电时间。
6. 质量控制和测试方法:标准应规定充电器的质量控制要求和测试方法,以保证充电器的质量和性能。
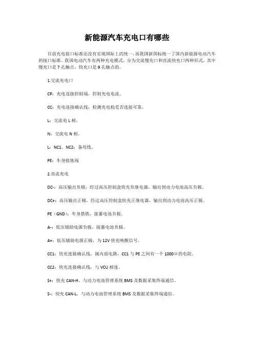
新能源汽车充电口有哪些
目前充电接口标准还没有实现国际上的统一,而我国新国标统一了国内新能源电动汽车的接口标准。
我国电动汽车有两种充电模式,分为交流慢充口和直流快充口两种形式,其中慢充口是7孔触点,快充口是9孔触点的。
1.交流充电口
CP:充电连接控制端,控制充电电流。
CC:充电连接确认线,检测充电枪是否连接可靠。
L:交流电L相。
N:交流电N相。
L:NC1、NC2:备用线。
PE:车身接地端
2.直流充电
DC-:高压输出负极,经过高压控制盒快充负继电器,输出到动力电池高压负极。
DC+:高压输出正极,经过高压控制盒快充正继电器,输出到动力电池高压正极。
PE(GND):车身搭铁,接蓄电池负极。
A-:低压辅助电源负极,接蓄电池负极。
A+:低压辅助电源正极,为12V快充唤醒信号。
CC1:快充连接确认线,属内部电路,CC1与PE之间有一个1000Ω的电阻。
CC2:快充连接确认线,与VCU相连。
S+:快充CAN-H,与动力电池管理系统BMS及数据采集终端通信。
S-:快充CAN-L,与动力电池管理系统BMS及数据采集终端通信。
详解5项国家电动车充电接口及通信协议标准质检总局、国家标准委联合国家能源局、工信部、科技部等部门,在京发布新修订的电动汽车充电接口及通信协议5项国家标准。
中国于2011年12月22日颁布了自己的电动汽车充电接口和通信协议4项国家标准。
但是,对充电时的电流、电压、功率等细节并未进一步地做出详尽要求。
此次5项标准修订电动车充电接口在硬件和软件层面最终实现了统一,全面提升了充电的安全性和兼容性。
本文将对新国标做详细解读。
充电接口标准几经修订中国在2006年就发布了《电动汽车传导充电用插头、插座、车辆耦合器和车辆插孔通用要求》(GB/T20234-2006),这个国家标准详细规定了充电电流为16A、32A、250A交流和400A直流的连接分类方式,主要借鉴了国际电工委员会(IEC)2003年提出的标准,但是这个标准并未规定充电接口的连接针数、物理尺寸和接口定义。
2011年,中国又推出了GB/T20234-2011推荐性标准,替换了部分GB/T20234-2006中的内容,其中规定:交流额定电压不超过690V,频率50Hz,额定电流不超过250A;直流额定电压不超过1000V,额定电流不超过400A。
此次新国标的充电接口标准提高了电压和电流等级,并且调整了信号针和机械锁的部分尺寸,明确了电子锁的有关要求等。
另一方面,新标准对充电设备是有很大好处的,对充电设备的推广应用有很大帮助。
在此前充电设备面临谁建谁用的问题,国标重点统一了充电桩通信协议,这意味着电动车充电接口在硬件和软件的标准层面最终实现了统一,这将提高充电设备的利用率。
新国标都有哪些改变相对于旧标准,新标准改动很多,有一些是细节上优化,譬如充电接口标准本次修订提高了电压和电流等级,从而提高了充电功率,缩短了充电的时间,并且调整了信号针和机械锁的部分尺寸,优化了连接时序等。
1.通用要求此次新国标要求在直流充电枪内安装电子锁,同时预留车辆插座加装电子锁的机械结构。
你知道新能源充电接口的定义吗?
国标GB/T 20234.3-2015《电动汽车传导充电用连接装置第3部分:直流充电接口》标准
规定了直流充电接口的要求、功能定义及结构和尺寸,目前各电动汽车车载的直流充电口都属于国标件,国标标准规定车载的直流充电口插座使用母针,充电枪插头使用公针。
直流充电接口定义如下:
其中DC+和DC-为直流供电正负极,PE为地线,保证充电桩和车辆共用一个地线。
CC1是充电桩端连接确认信号,CC2是车辆端充电连接确认信号,A+和A-为低压12V辅助电源,由充电桩供电,用来给车辆的电池管理系统BMS做唤醒用。
S+和S-为充电桩和车辆端CAN通信接口,用来提供充电桩和车辆控制器之间的握手信号,确认彼此身份,进行充电桩内高压绝缘和安全检测,根据动力电池的实际剩余电量SOC参数,确定合适的充电电压和电流,为开始充电做好充分准备。
END
卡车维学院
学卡车维修上卡车维学院
学卡车维修团队管理上卡车维学院
学商用车后市场运营还上卡车维学院
扫码添加
扫码添加小维
和小维一起了解维修知识
由于公众号平台改变了推送规则。
如果您想经常看到卡车维学院文章
记得点一下在看、星标哦
同时也可以把干货转发给有需要的朋友
关注公众号,学习更多商用车维修干货
点。
新能源汽车充电标准随着环保意识的增强和能源消耗问题的日益凸显,新能源汽车作为替代传统燃油汽车的重要选择逐渐走入人们的生活。
然而,新能源汽车充电问题一直是制约其普及和发展的重要因素之一。
为了规范新能源汽车充电行为,提高其使用效率和安全性,制定与之相关的充电标准是非常关键和必要的。
一、充电设备标准新能源汽车充电设备是实现汽车充电的重要设备,其标准对于充电效率和安全性起着决定性作用。
充电设备应满足以下标准:1. 充电接口标准充电接口标准主要涉及充电插头形状和接口规格,确保兼容性和安全性。
如欧洲标准的Type 2,美国标准的J1772等。
同时,还需要考虑充电设备的防水、防尘等功能。
2. 充电功率标准充电设备的功率标准主要包括交流充电功率和直流快充功率。
交流充电功率一般为3.3千瓦至22千瓦,直流快充功率则需要达到50千瓦以上。
充电设备的功率标准应根据车辆型号和充电需求进行合理确定。
3. 充电安全标准充电设备应符合相关安全标准,确保用户的充电安全。
包括过流保护、过压保护、过热保护等,同时充电设备应具备地面漏电保护装置,确保使用的安全。
二、充电站建设标准新能源汽车充电站的建设也是新能源汽车充电体系的重要组成部分。
为了提高充电效率和解决用户充电难题,充电站建设标准应包括以下内容:1. 充电桩布局标准充电站应合理设置充电桩布局,包括小区、社区、商业区、高速公路服务区等不同场所。
布局标准需要考虑充电设备的数量、功率、类型等要素,以满足不同场所的充电需求。
2. 充电设施配备标准充电站的配备标准主要涉及充电桩数量、功率和类型。
根据预测充电需求和充电设备的兼容性,确定不同类型充电桩的数量和功率,确保用户充电时的便捷性和效率。
3. 充电服务标准充电站应提供完善的服务,包括充电设备状态监测、客户查询、故障排除等。
充电服务标准还应包括收费标准、支付方式、充电桩管理等内容,方便用户进行充电操作和支付。
三、充电操作规范为了确保用户的安全和充电效率,充电操作规范也是非常重要的一环。
交流充电桩接口标准
交流充电桩接口标准有以下几种:
1. J1772:这是美国国家标准,主要用于电动汽车和混合动力汽车的充电。
它有两种类型,CHADEKO和SAE J1772。
2. CCS(Combined Charging System):这是一种国际通用的快速充电标准,主要用于电动汽车和混合动力汽车的充电。
CCS充电接口有三种不同的版本,分别是CCS 1、CCS 2和CCS 3。
3. Type 1和Type 2:这是两种常见的特斯拉充电桩接口标准。
Type 1主要用于欧洲市场,Type 2主要用于美国和中国市场。
此外,国标规定交流充电接口有7个触头,除了正常交流电的L1、L2、L3三根相线、中性线N和地线PE之外,充电枪接口中还有两个小孔,其中的触头叫做CC、CP。
根据标准的定义,CC接口用于判断充电枪与车上的插座是否完全接合。
在充电枪插入插座的过程中,因为充电枪的设计是地线导电体最长,最先与插座接合,其次是相线和零线,最后是CC、CP,当车辆的充电控制装置检测到CC接通之后便可以明白插头已经插到位了。
以上信息仅供参考,如需获取更多详细信息,建议咨询电动汽车生产厂商。
电动汽车充电口标准(一)
电动汽车充电口标准
引言
•电动汽车充电口标准是指电动汽车用于充电的接口标准。
•标准的制定是为了保证不同品牌、不同型号的电动汽车能够兼容各种充电设备。
充电口标准的重要性
•充电口标准的统一,方便了电动汽车的充电服务,提高了用户体验。
•不同的充电设备可以通过标准接口与车辆进行连接,简化了充电设备的设计和制造。
主要充电口标准
1.AC充电口标准
–市电交流充电口标准(J1772、Mennekes Type 2)
•主要用于家庭充电桩、公共充电桩等场景。
•提供低功率充电,适用于日常充电需求。
–高功率交流充电口标准(GB/T、CCS)
•适用于商业充电站、高功率充电桩等场景。
•可以提供更快的充电速度,缩短充电时间。
2.DC快充口标准
–CHAdeMO
•日本电动汽车充电口标准。
•主要用于日本品牌的电动汽车。
–CCS Combo
•欧美电动汽车充电口标准。
•采用了J1772和CCS标准的结合。
•适用于欧美品牌的电动汽车。
充电口标准的发展趋势
•随着电动汽车市场的不断发展,充电口标准也在不断更新和演进。
•充电速度的提升是未来的发展方向,高功率交流充电和快充口标准会更加普及。
•国际间充电口标准的统一化也是未来的趋势,便利了全球用户的充电体验。
结论
•电动汽车充电口标准的统一化为用户提供了方便、快速的充电服务。
•充电口标准的不断发展和升级将推动电动汽车市场的进一步发展和壮大。
电动车到底有几种充电标准?不要傻傻分不清楚前段时间,特斯拉中国宣布未来将支持国标充电标准。
人们随机推断,这样一来,特斯拉是否就可以在国家电网的充电站充电了?不一定。
除了充电接口的匹配,还要看充电桩功率是否匹配特斯拉的电池。
这其中充电标准的不统一是个困扰很多人的现实问题,以市场在售的电动车为例:特斯拉、腾势、比亚迪纯电、北汽新能源、荣威等品牌的车型,充电接口均不一样,充电技术也存在差异。
本文将借特斯拉的充电接口为例,来探讨关于充电标准统一的问题。
目前全球范围内以接口为准,充电标准大致分为三类:一类是美标,一类是欧标,一类是国标。
根据充电技术区分,无非就是直流充电(DC)标准与交流充电(AC)标准。
从接口上,所谓的“美标”指的是SAE J1772交流充电标准。
这一标准目适用于北美地区的特斯拉充电。
而“欧标”,则是指特斯拉在欧洲采用的Mennekes Type 2接口。
这两种标准,在造型上最明显的区分是“插孔”的数量。
所谓的“插孔”是充电接口的一个“极”,每个“极”都承担一定的工作,并不是所有的都用来传输电能。
SAE J1772只是一个总称,它包括4个细分标准,有3种不同的充电接口造型。
其中,交流充电标准与直流充电标准,均分别区分Level 1与Level 2两种规格,这两种规格主要是输出功率的不同。
顺便提一句,SAE是美国汽车工程协会的缩写,也是很多汽车工业标准的制定者。
当然,如同中国的“国标”,SAE的标准只是推荐性的,而非强制标准。
另外一种“欧标”,被称作Type 2充电标准,与“美标”Type 1对应。
这是特斯拉的欧规车采用的标准,也分为交流与直流两种。
当然,特斯拉只能用交流充电。
这里简单解释下,由于特斯拉的电机是交流感应电机,所以需要一个逆变器将电池组中直流电转换为交流电,这个零件必不可少。
但在充电时,充电枪输入的交流电又要转化为直流电,这项任务就交给特斯拉的车载充电器解决。
特斯拉Model S默认配备一个10kW的车载充电器,也可以选装2个,总功率达21kW。
新能源汽车充电头标准1.充电头外观尺寸新能源汽车充电头的外观尺寸应符合设计要求,造型美观大方,易于使用和携带。
充电头的尺寸应与充电插座相匹配,保证能够正常插入和拔出。
2.充电头接口类型新能源汽车充电头应具备符合国家标准的接口类型,如交流充电桩的接口为AC220V或AC380V,直流充电桩的接口为DC300V或DC600V等。
同时,充电头应具备相应的通讯接口,如CAN总线接口、以太网接口等,以便与新能源汽车进行通讯。
3.充电电压和电流新能源汽车充电头的充电电压和电流应符合车辆要求,一般分为快充和慢充两种方式。
快充充电电流大,充电速度快,但会对电池寿命有一定影响;慢充充电电流小,对电池寿命影响较小,但充电时间相对较长。
充电头的输出功率应根据新能源汽车的电池容量和充电需求进行选择。
4.充电操作方式新能源汽车充电头应具备易于使用的操作方式,如触摸屏操作、按键操作等。
同时,充电头应具备相应的安全保护装置,如急停按钮、过流保护装置等,保证操作安全可靠。
5.安全保护装置新能源汽车充电头应配备完善的安全保护装置,确保使用安全。
这些装置包括但不限于过电压保护、欠电压保护、过电流保护、短路保护、漏电保护等。
在出现异常情况时,保护装置应能及时动作,切断电源,防止故障扩大和设备损坏。
6.电磁兼容性新能源汽车充电头应具有良好的电磁兼容性,以避免对周围环境造成电磁干扰。
其应符合国家相关标准的电磁兼容性要求,包括传导干扰、辐射干扰、静电放电抗扰度、电快速瞬变脉冲群抗扰度等方面的要求。
7.环境适应性新能源汽车充电头应能在各种环境条件下正常工作。
其应符合国家相关标准的环境适应性要求,包括高温、低温、湿热、盐雾、霉菌等环境条件下的使用性能要求。
此外,充电头还应具备防雷击、防尘、防水等能力。
8.耐久性要求新能源汽车充电头应具备足够的耐久性,以保证在规定的使用寿命内能够正常工作。
其应能经受住正常使用条件下的机械磨损、电气磨损、化学腐蚀等引起的损耗,同时应具有相应的防老化和维护措施以延长其使用寿命。
(完整版)国标交流充电桩接⼝和直流充电桩接⼝标准分析国标交流充电桩接⼝和直流充电桩接⼝标准分析本⽂将介绍两种国标充电桩接⼝——交流充电桩接⼝和直流充电桩接⼝,并围绕常⽤的交流充电接⼝,介绍相关的接⼝技术。
⼀、充电桩接⼝基本介绍跟传统油车相⽐,纯电动车有很多优点,这⾥就不⼀⼀列举,但纯电动车有⼀个⿇烦的地⽅是需要考虑充电时间长短和电池使⽤寿命。
混合动⼒领域有好多折中⽅案⽐如插电式,增程式等,这样不需要较⼤的电池容量,相⽐于纯电动车,缩短了充电等待时间(并且使⽤汽油/柴油⽽提⾼了续航⾥程)。
⽽在纯电动车领域,很难单⽅⾯优化充电时间或电池使⽤寿命,鱼和熊掌不可兼得,因为电池的寿命和充电倍率⼤⼩有关,⼀般情况下充放电倍率越⼤,循环使⽤次数就越⼩。
为了保证电池的循环充电次数能在800~1000之间,通常充电倍率应该在0.5C~0.25C之间,采⽤国家电⽹供电,利⽤车载充电机为动⼒电池充电,这属于慢充⽅案,配套的公共设施是交流充电桩。
交流充电桩接⼝为了应对紧急情况,希望在15~30min分钟内能把电池充满到最⼤容量的80%,对应的充电倍率应该在2C~4C之间,这属于快充⽅案,配套的公共设施是直流充电桩。
直流充电桩对电池损害⽐较⼤,车主花费在更换电池上的成本就会增⼤,所以如果不是很紧急的情况,应该尽量减少直流充电桩的使⽤(⼟豪随意)。
直流充电桩接⼝国内外的充电桩原理⼤同⼩异,但外形略有区别,如下:⼆、详解交流充电桩的接⼝技术交流充电桩通过车载充电机为电池充电,相对于直流充电桩⽽⾔,交流充电桩成本低,结构简单,对蓄电池更友好,适合⼤范围⾯积进⾏普及推⼴,接下来将由浅⼊深介绍⼀下交流充电桩的接⼝技术。
交流充电桩(包括国标和⾮国标)的主要功能就是将单相电或者三相电引出来,充电桩只起到电流中转站的作⽤,后续的整流+DC/DC变换都是由车载充电机完成。
国标交流充电桩就是在上图所⽰的原始交流充电桩基础上,添加了⼀些商业化模块(⽐如⼈机交互界⾯、计费模块、报警模块等)和控制引导电路,控制引导电路是交流充电桩接⼝技术的核⼼内容。
交流充电桩接口标准
充电桩接口标准主要有以下几种:
1. J1772:这是美国国家标准,主要用于电动汽车和混合动力汽车的充电。
它有两种类型,CHADEKO和SAE J1772。
2. CCS(Combined Charging System):这是一种国际通用的快速充电标准,主要用于电动汽车和混合动力汽车的充电。
CCS充电接口有三种不同的版本,分别是CCS 1、CCS 2和CCS 3。
3. Type 1和Type 2:这是两种常见的特斯拉充电桩接口标准。
Type 1主要用于欧洲市场,Type 2主要用于美国和中国市场。
4. CHAdeMO:这是一种日本研发的快速充电标准,主要用于电动汽车和混合动力汽车的充电。
5. GB/T 20234:这是中国的国家标准,主要用于电动汽车和混合动力汽车的充电。
以上就是目前主要的几种充电桩接口标准。
不同的电动汽车和充电桩可能支持的充电标准不同,因此在充电时需要注意匹配正确的充电器和充电桩。
2023电动车新国标充电器的国家标准是什么2023电动车新国标充电器的国家标准是什么2023年7月1日,GB42296-2022《电动自行车用充电器安全技术要求》(以下简称:标准)将正式实施。
该标准还与另一部强制性国家标准GB 42295-2022《电动自行车电气安全要求》同时发布、同时实施,两部标准相互配合、相互协调。
该标准的推出有望统一电动自行车充电接口一改过去充电接口的混乱现象《电动自行车用充电器安全技术要求》中规定,因铅酸蓄电池与锂离子蓄电池的电压、充电算法完全不同,所以新国标设计了两种插头形式,且物理上不通用避免误用。
铅酸蓄电池插头采用两根电力插针、两根通讯插针(2+2)的形式,锂离子蓄电池则采用两根电力插针、四根通讯插针(2+4)的形式。
电动车新国标充电器的国家标准,主要有两个方面的要求:(1)充电口要统一符合国家标准。
(2)要具备满足EMC标准,有延时保护。
《电动自行车用充电器安全技术要求》参考了手机与新能源汽车统一物理接口、不同统一模式的做法。
第 5.5.5 条规定,充电器与被充电电池组(系统)应有互认协同协议。
锂离子蓄电池组充电器或其他蓄电池组充电器应先与被充电电池组(系统)互认协同,确认蓄电池组的技术参数,再开始充电。
__在这条规定中,充电器插头插入电动自行车充电插孔后,通讯线芯先尝试进行沟通握手,当电压等符合要求时才给予电池充电,减少甚至杜绝了因电压等原因,造成的安全隐患,避免或减少火灾、电击等的发生。
电动车自行车充电器通用吗相同功率大小的充电器可以通用,不同功率的则不能通用。
电动自行车充电器能否通用主要看电压和电流是否一致,一般同一个品牌的充电器通用的可能性大一些,但是在使用的时候仍需要检查电压和电流是否匹配。
很多车主觉得只要插上能亮灯就可以通用充电了,其实这样子很容易充坏蓄电池。
★比如用60V的充电器给48V的电动车充电,连接之后,电源指示灯也会亮,但是长期使用,容易造成电池发热、失水、膨胀变形,缩短电池寿命。
充电桩接口标准
目前,充电桩的接口标准主要有以下三种:
1. CHAdeMO标准:由日本汽车制造商、电气公司和充电设备供应商共同开发。
该标准允许快速充电(50kW),适用于特定的电动车型,如日产LEAF、三菱i-MiEV等。
2. CCS标准:由欧美汽车制造商、电气公司和充电设备供应商共同开发。
该标准允许快速充电(50kW-350kW),适用于大部分电动车型,如宝马i3、福特福克斯、大众e-Golf等。
3. Tesla标准:由特斯拉公司自主开发,适用于特斯拉电动车系列,允许超级充电(120kW)和高功率充电(72kW)。
以上三种接口标准均属于快速充电桩的标准,而普通充电桩的接口标准则有更多种类型,如CHAdeMO慢速充电、AC充电、GB/T标准等。