2017-2018上 考务手册(1.30)
- 格式:doc
- 大小:200.50 KB
- 文档页数:13
考试说明一、监考注意事项1.签到、领到试卷——监考教师提前15分钟到考务室签到。
甲监考到考务室领取试卷,并在试卷领送表上签名。
考务室为教学楼A4514,保密室A514。
2.清理考场,安排学生就坐——乙监考提前15分钟到考场,进行考场清理。
并指挥学生按考号就坐,宣读考场纪律。
3.检查学生证件,监考教师检查学生证件(学生证、校园卡、身份证有一即可)。
无证件者或证件与考生不符者一律不准考试。
4.分发试卷——开始考试前5分钟,甲监考开始发放试卷和草稿纸,乙监考将本场考试科目、试卷页数、考试起止时间写在黑板上。
5.如发卷时发现试卷数量不够,应先到隔壁考场询问,如仍不够,应立即向考务室汇报,请考务组解决。
6.考生签到——开始考试后,乙监考指导学生正确填写考生签到表。
缺考学生填入考场记录。
7.监考——甲乙两位监考老师要一前一后站立监考,对违反考试纪律的学生进行及时处理。
8.填写考场记录——根据考场情况如实填写考场记录。
考场记录要求填写的内容必须填写完整,作弊试卷书写“作弊”字样。
9.收取试卷——考试结束,考试试卷、答题纸全收。
甲监考负责学生试卷的收取,乙监考负责收卷期间考试秩序的维持。
试卷收取完毕后两位监考教师要对试卷、答题纸进行整理,清点。
二、考试指令:考试时间:20**年**月**日、**日、**日上午。
每天考试时间:第一场考试8:00-9:40第二场考试10:10-11:50第三场考试14:00-15:40第四场考试16:10-17:50考试结束前半小时方可允许学生交卷。
三、考场的卫生清理**月**日下午开始,全院所有涉及考试的教室进行全面的卫生清理工作,要求各个班级的教室务必做到五清(桌面、地面、墙面、桌洞、黑板面)。
下午5:00学院组织人员进行检查,对清理工作不到位的班级将按卫生管理规定扣分。
四、考前动员会**月**日,各学院利用晚自习时间安排各个考试班级召开考前动员会。
参考主题:1.公布期末考试安排。
xxx学校20 -20 学年度x学期期末考试考务安排按照县教体局统一安排,2016-2017学年度上学期1-6年级期末考试将于2017年1月10日-11日进行,为组织好本次考试,现将有关事宜安排如下:一、考试组织(一)领导小组(二)考务工作组(三)纪检小组(四)保密小组(五)安全保卫小组(六)宣传、后勤服务小组1.考前10分钟预备铃-----------------单打2.提前5分钟发卷--------------------吹哨3.开考------------------------双打4.考试结束铃------------------------单打四、考试有关规定(一)考点注意事项1.考场安排。
各考点按教研室给定的考号安排考场,第一天四、五年级混编1考场,六年级单人单桌,第二天一、二年级混编考场,三年级单人单桌,桌洞一律向前,考生背对桌洞;根据教室空间合理排列桌子,保持一定距离;不准使用凳子代替桌子,考号按“S”型粘贴。
2.各完小校长为本单位主考,要提前召开考务会,学习考试的有关规定,备好考务用具:固体胶、钉书机、小刀、打草纸等,张贴《考场安排分布表》、《考试时间、科目安排表》、《信号规定》、《考生守则》等。
校内要张贴有关考试标语、口号等,营造考试氛围,用警戒线划定考区,考试期间禁止无关人员入内。
要保持校园内清洁卫生。
3.各考点要切实做好考试期间安全工作,要让学生告知家长考试时间、接送时间,并安排专门人员送考;要求全体学生写好安全保证书,严禁学生乱买零食,切实采取得力措施,把好各个环节,确保考试期间的安全。
4.考试期间,各考点严格执行封校制度,关闭大门,无关人员一律不得进入考区。
5.各考点要安排责任心强的教师负责信号,严格执行考试时间,不得任意提前和拖后。
6.各考点设立存放试卷的保密室或保密专柜,钥匙交给督考人员管理。
7.督考每天考试前1小时到中心校领取试卷,下午1点前将试卷交教研室。
监考教师提前30分钟到达考点点名,参加考前考务会。
2013—2014 学年度学年质量检测考务工作手册试卷运送、保管和发放一、全县统一考试的试题,在启封前都属于保密级材料, 在考务工作的各个环节要严格执行保密制度,做好保密工作,任何失密、泄密行为都要按教育局有关规定追究有关人员的责任并进行处理。
二、学校领取试卷时, 要按照试卷订单认真清点试卷袋数、核实试卷袋封面上的学科和年级情况。
村级小学特别要注意英语试卷。
三、试卷安全到达目的地后, 各校要明确责任心强、工作细致的专门人员2人保密。
保密人员在主考的监督下, 立即根据领卷清单, 核对年级、科目和袋数, 检查密封、包装无误后,分科存放在保密柜内,1 人负责保密柜钥匙,另1人负责保密室钥匙。
相互牵制,相互监督, 共同负责。
做好试卷保密值守工作。
四、启用试卷保密柜必须严格按照规定执行, 两名保密员同时在场,共同开启保密柜。
五、试卷交接、发放、回收过程中, 发卷人和接卷人要认真仔细核对试卷科目严格交接手续。
考点设置及考场布置一、各乡镇(校)在教育局的统一领导下, 组织实施和管理本校的考试工作。
二、每个考点【各乡镇(校)】设考点主任1 人(校长)、考点副主任1—2 人。
三、每个考点设考务办公室、后勤组、保卫组、保密室。
四、组织考试1、小学: 三、六年级由县教育局组织交叉监考;其他年级由乡镇(印山民族小学、县第二小学、大屯小学,兴隆、长岭、彰寨学校小学部由学校)组织交叉监考, 即乡镇(校)内交叉监考。
2、初中(含九年制学校初中部)、高中: 由学校组织校内交叉监考。
各乡镇(校)要拟订考务手册,每个考场2名监考教师,必须于检测前一天下午召开考务会, 安排布置考场。
五、考场布置1、考场门上标示考场号和学生考号及姓名, 课桌左上角贴考号及学生姓名。
考前教室内全部清场。
2、考点、考场要做到清洁卫生, 桌椅摆放合理整齐。
3、学生座位实行单人单桌单行排列, 课桌口背向考生,相邻两桌之间的桌间距在80 厘米以上。
行间距均匀排列, 最边的两组靠墙。
XXXX中学考试管理考务手册一、组织机构设置及工作人员安排1考务领导小组;2.考务组;3.保密组保密员;4.信息技术组:(1)信息技术负责人:(总体负责考务信息化支持,包括考号编排、考生信息录入、试题扫描、考试铃声设置、阅卷技术支持等)(2)成员:(好分数平台负责人,提供技术支持与指导及疑难问题解决)(具体负责试题扫描工作)(负责考试信号管理)二、笔试考试科目与时间安排三、考场安排(I)考点提前对视频监控及防作弊设备、铃声信号系统进行检查、调试和试播、试用。
(2)信号及指令管理宋晓林老师专门负责信号及指令工作。
在考场适当位置安装信号设施,保证全部考场均能听清信号。
考前对信号设备进行检查、试用。
考生入场信号为铃声30秒,开考为铃声10秒,结束为铃声10秒。
哨声为备用信号。
每科考试开始前和结束前5分钟由副主考在信号播放室监督校对一次标准时间。
考试期间每半小时校对一次。
(3)采取二次安检模式。
考生进入考点考生5月19日7:00可以开始进入考点,考点工作人员应检查考生信息。
二次安检各考点要使用金属探测器在封闭区入口和考场入口对考生分别进行安检,严禁考生将手机及其他电子设备、书包等与考试无关的物品带入封闭区、考场。
考点可在封闭区外设置物品存放点为考生提供物品存放服务。
物品存放点尽量分考场设置,并应做到全程视频监控、专人看管、配备防雨设施等。
要在封闭区入口和考场入口审验考生测试通知单。
禁止与考试无关人员进入封闭区。
考生过一次安检后,应该随身只有测试通知单、文具、水杯。
对考生进行违规物品检测时要做到:按照自上而下、先前而后的顺序进行全方位探测,包括头部(含耳朵)、躯干、四肢(含脚部)。
若金属探测器报警,查明原因再次探测。
中途离开,再次入场的考生要重新进行探测。
在封闭区入口处进行随身物品检查时,应同时核查考生本人、测试通知单等信息。
在考场入口进行检查时,应同时进行三核对(考生本人、测试通知单、考场照片存根)。
考生可携带测试通知单、文具、饮用水进入考场,饮用水的水杯须为透明非金属材质,饮用水可放置在考生座位课桌桌腿范围内的地面上,要避免误碰沾湿答题卡或试卷,并主动接受监考员、考务人员的检查。
全国中小学教师教育技术水平考试考务工作手册53页考务工作手册(试行)教育部考试中心制订2006年6月讲明本《考务手册》对全国中小学教师教育技术水平考试的考务工作作了具体规定,各省级考试承办机构、考点和评卷点应按本手册的规定,按时完成有关工作。
考务实施机构省级考试承办机构省级考试承办机构在教育部考试中心的指导下,按照本省(自治区、直辖市)教育厅(教委)的部署,负责本省(自治区、直辖市)该项考试的组织治理工作。
省级考试承办机构要紧职责是:1、按照教育部考试中心的有关规定,结合本省(自治区、直辖市)教育厅(教委)的规划以及本省自考有关专业学生参加该项考试的规模,合理测算当次考试的考生规模。
并按照教育部考试中心公布的考试日程安排,估算当次考试需要的机器数量,对考点进行布局,在此基础上审批、设置考点,确保考点能够满足考生报考需要。
2、按《全国中小学教师教育技术水平考试治理规则》规定的考点条件和审批程序审批考点,对审批合格的考点颁发《全国中小学教师教育技术水平考试(NIT-NTET)考点资格证》,并按《全国中小学教师教育技术水平考试信息标准》的规定编号后,报教育部考试中心备案(同时,按规定的格式上报电子备案数据)。
省级考试承办机构应于规定的日期之前(见第六章“考试工作日程”)将考点名单、地址、联系电话、负责人姓名等信息抄报本省(自治区、直辖市)教育厅(教委),并公告考点名单、地址、联系电话。
••3、配置考务及技术工作人员,同意教育部考试中心组织的有关培训和考核。
4、治理并指导考点工作,在考前对考点工作人员进行业务培训、考核,对考核合格的考务治理员和系统治理员颁发上岗证(式样见附录)。
5、具体考务环节:汇总本省各考点考生报名数据;配置省级考试专用运算机(不低于考点机器设备验收标准)用于考试期间对所属考点的考试情形进行宏观监控;审核汇总考试数据,对需要人工评卷的试卷,组织评卷、登分;负责本省考试数据的上报、存档;转发考试成绩、合格证书;负责本省考试数据的统计分析;负责将每次考试考生原始数据集中存档半年备查(从全国统考终止之日起运算),期满后统一销毁。
考生须知1、参加实验操作考试的考生必须遵守考场纪律和学生实验规则。
2、考生携准考证于开考前30分钟在指定地点等待。
开考前10分钟,考生须凭准考证由检录员检录、抽签、组织入场。
迟到5分钟不得检录入场考试。
缺考或不及格者不予补考。
3、考生持准考证进入考场,允许带钢笔、圆珠笔、铅笔、橡皮和直尺,不准携带任何书籍和其它物品,进入考场后凭抽签号,对号入座。
考试一律用蓝、黑色钢笔或圆珠笔填写实验报告单,字迹要工整、清楚。
4、考生对号入座后,将准考证放在实验台的左上角,仔细检查实验台上的仪器、药品与试题上规定的是否一致,若有缺损,立即向监考教师报告,以得到补充。
5、考生要服从统一安排,按实验要求认真、仔细、规范操作——填写实验报告单——清理实验现场——最后将实验报告交监考教师,可当场知道自己考试成绩,并签名,得到监考教师允许后方可离开考场。
离开考场时不得将试题和实验报告单带走。
6、每场考试时间为20分钟。
考生必须按要求在规定的时间内完成以下全过程:选用器材、连接组装、分步操作、观察现象、填写实验报告、清理实验现场。
考试必须独立自主完成,考试结束时间一到,必须停止操作,如发现作弊,按照招生考试有关规定处理。
7、物理、化学每场考试设6组实验,分别为A、B、C、D、E、F 6组试题,每个考场设主考教师1名,监考教师6名。
考生单人单桌,考场封闭。
8、考生要爱护仪器、药品,无故损坏仪器要按价赔偿。
实验时每个考生必须按实验操作规定进行操作,注意安全,不出事故。
(以上一张)考试守则1、考生参加理化实验操作考试,必须按要求在规定的时间内完成以下全过程:选用器材、连接组装、分步操作、观察现象、填写实验报告、清理实验现场。
考试终了时间一到,必须停止操作。
2、开考前,学生在检录处进行检录,并抽签决定考试科目及题号。
在考务人员的组织下,有秩序地进入考场,参加考试。
3、考生要携带准考证、同时允许带钢笔(或蓝黑圆珠笔)、铅笔和直尺、不允许带任何书籍和其它用品进入考场。
2018—2019学年度第一学期占城镇小学期末学业质量检测考务手册一、考试年级、时间、科目二、考试工作组织与实施1.考试组织领导。
本次测试,中心校成立以校长石晓让同志为组长,全体领队和考点小学校长为成员的考试工作领导小组。
巡考、试卷保管等工作实行中心校领队包点负责制;考点校考试组织、考场布置、师生教育安保等实行考点小学校长负责制。
领队要熟悉考试流程,全面监控考点考风情况,阻止该校任课教师考试期间进入考场,及时制止和处理考试违规情况,负责试卷的领取、分发、回收及保管、保密。
各校根据考场规模,可设2-6名考务工作人员,做好考试时间、考试信号、广播宣告,英语听力设备检查、播放,场外监察,试卷密封,看门开锁,安全保卫,茶水供给保障服务等工作。
2.考场设置。
①各考点按照已核准的考生考场编排信息表规范设置考场。
②考号座次:按已经核定的各班学生学籍顺序号安排考号座次,打印一份考场座次表给监考教师。
准考证号编排规则:准考证号为六位数字,第一、二位为入学年份,即:一年级“18”、二年级“17”……六年级“13”;第三位为学校代码,即:占小“1”、李元“2”、许集“3”、毛山“4”、陆井“5”、甘白山“6”、石匣“7”;第四位为本校班级代码;第五六位为班级流水号,从“01”开始。
③场内:单人单桌(双人桌的均坐右侧),课桌两边靠墙,设4列或5列,中间尽最大等间距拉开,按照“教室前门口为小号,最里面为大号”S型编排座位号,反向就坐。
④场外:前门外设物品摆放处,书籍、资料等不得带进考场。
3、试卷的管理。
所有试卷的领取、分发、回收、保管、上缴等均由中心校派出的领队严格负责,考点校安排人员查验封卷。
上午7:50各考点领队到中心校领取试卷。
英语听力音频文件,在开考前半小时发至办公QQ群中。
请严格按照在每场开考前10分钟将试卷袋分发到监考教师。
测试结束,及时回收清点试卷、试卷密封牛皮纸和封条,并按照每本试卷不超过30份,使用订书机按照正三反四均匀装订,安全保管,带回中心校。
计算机等级考试考务手册考务手册的主要目的是为了确保计算机等级考试的公平性和规范性。
在考试中,考务人员负责组织和监督考试过程,以确保考生能够在公正的环境下进行。
考务手册包括了以下内容:1.考务组织:考务手册首先应该明确考务组织的职责和任务。
考务组织应该由经过培训和授权的工作人员组成,他们负责安排考试场地、设备和材料,制定考试日程表,并在考试期间负责考生的登记、分配座位等工作。
2.考场准备:考务手册应该明确考场的要求和准备工作。
首先,考场应设有足够的座位以容纳所有考生。
其次,考务组织应提供必要的设备,如计算机、打印机、网络等,以确保考生可以正常完成考试。
另外,考场应保持安静、干净,以提供一个良好的考试环境。
3.考生注册:考务手册应明确考生注册的流程和要求。
考务组织应提供注册表格,考生需要填写个人信息,并缴纳考试费用。
注册过程应确保考生的身份和资格,以避免非法考试的发生。
4.考试过程:考务手册应详细说明考试过程和规则。
包括考试时间、考试科目、题型、答题方式等。
考务组织应合理安排考生的座位,以确保考生之间的距离和隐私。
并提供必要的考试材料,如试卷、答题纸等。
5.考试安全:考务手册应明确考试安全的措施。
考务组织应加强对考场的监控,以预防作弊行为的发生。
同时,应明确考生的行为规范,包括不得使用通讯工具,不得与其他考生交流等。
考务组织还应定期巡查考场,确保考试过程的安全和秩序。
6.考试评分:考务手册还应包括考试评分的标准和流程。
考务组织应指定专业人员进行试卷评阅,并确保评分的公正和准确。
评分过程应保密,以免泄露考生的个人信息。
7.考试成绩:考务手册应明确发布考试成绩的时间和方式。
考务组织应及时将考试成绩通知给考生,以便他们了解自己的考试情况。
同时,应提供成绩申诉的渠道和流程,以保障考生的权益。
考务手册的编制和实施对于保证计算机等级考试的公平性和规范性至关重要。
只有在严格遵守考务手册的规定下,才能保证考试的合法性和准确性。
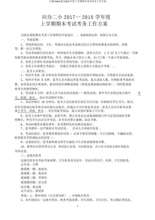
应办二小 2017— 2018 学年度上学期期末考试考务工作方案为保证我校期末考务工作顺利有序地进行,依据我校实质,特拟订本方案。
一、考场部署:1、考场所面洁净、卫生,考场内凡波及考试相关的文字资料和课桌内的废纸、杂物等,都一定完全消除。
2、考试考场推行同年级不一样班级学生交错搭配,请班主任在 1 月 22 号上午最后一节课依据考场安排的要求部署考场,考号一致贴在桌子的左上角,从门口第一个桌子开始张贴。
3、各班主任要在考试前将本班学生带到考场,让学生熟习考场。
4、各班主任部署完考场后,待楼层考场负责人查收后才能走开考场。
二、监考人员职责:1、每科开考前 15 分钟各监考教师到考务办公室签到并领取试卷,不得提早启封试卷袋。
2、每科开考前 5 分钟,监考人员应抵达所监考试场,盘点试场人数,仔细检查考场的布置。
如发现未切合要求的,要实时组织调整或消除(特别是课桌椅间的距离),同时检查清理考生的禁带物件。
3、考试前 3 分钟,监考人员当众启封试卷袋――散发试卷,重申考生在指定地方填写考号、班级、姓名,保证考试准时开始。
4、考试开始后 10 分钟内,监考人员应按考生座位号次序逐一仔细查对学生考号、姓名,若有差错或出缺考者应实时报告巡视员,经确认不可以参加考试者,监考人员应在缺考试卷填上考号、班级、姓名,并注明缺考原由,装订试卷时要装上空白卷。
5、监考人员要严肃仔细、态度平和,禁止任意走出试场或脸朝门外与近邻试场监考教师聊天,听任学生自由无序考试。
在考室内禁止抽烟,阅念书报。
6、考试时期若有偶发事件,监考教师实时向教务处报告。
7、监考教师一定严格恪守考试时间,任何人不得提早收卷。
8、考试结束后,监考教师要收好试卷(注意不要首尾倒置、不正反颠倒、不漏收试卷,检查能否有特别标志的试卷)。
9、试卷收好后,监考教师要安排学生搞好卫生并将桌椅摆放齐整。
10、整理以后到考务办公室密封装订试卷,交给教务处,次日各小组组长准时领取各学科试卷。
XX 高中X 年级9月联考考务手册二、非考试时间安排1、X 月X 日(周X )晚上21:20班主任进班向学生说明考试事宜并强调考试纪律后开始布置考室,课桌调转方向,多余的课桌椅整齐码放在走廊教室墙边,班主任需强调本班同学,保护好课桌上的考试号。
2、早、晚自习安排: X 日到X 日早读、晚自习按课表正常上课,早读7:00开始。
注:每日正常跑操3、X 日上午考试结束后,各班整理打扫本班教室,第5节开始按课表正常上课。
4、考试期间学生中午提前20分钟进考场,下午考试结束后最后一节课当堂有课老师进班维持纪律。
三、考场安排及打扫布置。
1、考场为教学楼一楼、四楼、五楼,详见考室分布表。
2、高一年级各班打扫布置本班教室,另:5班负责打扫布置 1号考室; 6班负责打扫布置2号考室; 7班负责打扫布置3号考室; 8班负责打扫布置4号考室;3、第1考室按(9、9、9、9、9、9)布置,第2-15考室按(6、6、7、7、6、6)布置,第16考室按(6、6、6、6、6、6)布置.(XX 老师负责考评)4、考场分布图考务办公室:4楼高一年级组办公室 1号考室:1楼阶梯教室 四、监考要求 1、监考教师提前15分钟到考务办公室报到;考前10分钟进入考室,先在黑板写上考试科目、考试时间和试卷页数,然后强调考试纪律,并分发答题卡、草稿纸,条形码。
督促考生贴上条形码、填上相关考试 2、信息(学校、班级、姓名、考室号、座位号等),同时逐一核对考生信息填写完成;遵照广播提示提前5分钟分发试卷,提醒考生浏览试卷,不得提前答题。
英语科考试提前15分钟分发答题卡、条形码;提前10分钟分发试卷。
3、严格监考,监考教师不得带手机进入考场。
除因阳光、风雨等影响,考场前后门、窗帘必须开启。
监考教师要严格遵守监考纪律,不得做与监考无关的事情。
学生不得如厕,学生如厕,该科总分扣20分。
4、英语考试迟到、其它科目迟到30分钟以上的考生,不得进入考场;考生不得提前交卷。
考务手册(完整资料).doc【最新整理,下载后即可编辑】XXXXXXXX中心考务手册(2011年8月)目录一、考务工作的重要性二、考务工作职责1.主监考职责2.巡考人员职责3.监考老师职责三、考前准备1.考试预约2.考生通知3.考场考点布置4.监考与巡查安排四、考试实施1. 考试过程注意事项2. 答题卡填涂说明3. 试卷的封装与验收五、其他管理规定1.考场考生管理2.考试违规处理办法六、相关表格附表一:《考试工作安排表》示例表附表二:《监考分组表》示例表附表三:《考生考试安排表》示例表附表四:《考生考场安排表》示例表附表五:《考生考试注意事项》示例表附表六:《考场情况记录表》示例表附表七:《巡考情况登记表》示例表附表八:《考试重大问题记录表》示例表一、考务工作的重要性及安排考务管理工作是学校办学的一项重要工作,是检验、评价教学质量和服务质量的一个重要手段。
严格考试管理,加强考风考纪建设,使考试管理工作科学化、制度化、规范化,是树立良好学风及学校良好的社会形象,确保教学质量,达到培养目标的重要措施和手段。
每次的考务工作由教务管理部负责组织,各部门协助。
考试期间全体员工参与监考工作,不得请假。
考场工作实行责任制归口管理、责任到人,违者必究。
二、考务工作职责1、主监考职责1)主监考是考点考试工作的第一负责人,在校长的领导下,严格执行考务工作的各项规章制度和工作要求,保证考试公正、顺利。
2)全面负责考点的考试组织和管理工作,组织制定工作安排和实施方案,选聘监考老师和其它工作人员。
3)根据各高校安排制定每学期课程考试日程安排总表。
4)及时与主考高校联系了解考试要求及相关安排。
5)及时传达各高校发布的有关考务方面的各项规定及相关信息,并安排工作人员及时准确的传达到每位学员。
6)根据考试情况提前一周制定《考试工作安排表》,将每件工作分配到人、责任到人,制定完成时间并监督执行。
7)学校考务人员考前动员会的组织召开,介绍考试情况布置考试任务。
2018年能力认证考新手册2018年能力认证考新手册为规范能力认证考试考场行为,保证评定结果的公正、公正,特制定本手册。
参加技术评定考生应仔细阅读本手册,并于考试过程中依照执行。
一、考场纪律(一)考生应自觉听从监考人员管理,不得以任何原因阻碍监考人员执行职责,不得搅乱考场及其余考试工作地址的次序。
(二)考生须在开考前30分钟凭身份证或工作证进场,对号入坐。
入坐后将身份证、工作证放在桌面左上角,以备监考人员检查。
(三)考试开始10分钟后禁止入场,已经交卷离场的考生不得在考场邻近停留,不得重返考场续考。
(四)禁止将任何资料、计算器及各种无线通信工具等带入考场,如已携带,一定在试卷发放前按监考人员要求将随身携带的物件放在指定地址。
挪动电话一定关机,并在指定地点寄存。
(五)考试所有采纳上机操作的方式,考试人员应依据考试管理系统的提示进行考试。
考试过程中禁止退出,退出超出规定次数考试将自动结束,违规操作造成的结果责任自负。
(六)参照人员要自觉保护考场次序,禁止吵闹,禁止低声密语、东张西望、打手式、做暗号,禁止滥竽充数,禁止夹带、旁窥、剽窃或存心让别人剽窃,禁止传抄答案。
(七)考试时间一到,所有参照人员应该立刻交卷走开考场,底稿纸不同意将带出考场。
(八)遇考试平台错误,可举手咨询;波及试题内容的疑问,不得向监考人员咨询。
(九)考试时期有以下行为之一,将视为舞弊,并撤消考试成绩:(1)夹带、偷看或传达纸条;(2)低声密语、互打手式、传达信号等接传相关考试内容信息;(3)答题时东张西望,剽窃别人答题结果者;(4)由别人在考场外辅助答题;(5)自己未在集中考场参加现场考试;(6)辅助别人答题,传达相关考试内容的信息,或让别人剽窃答案。
二、考试环境要求(一)网络环境:稳固的外网登录环境,保证登录考试程序的电脑端可以与服务器保持网络通畅;(二)考试电脑硬件配置:一般pc机或笔录本电脑,cpu为p41.8ghz以上,内存大于于2g,硬盘空间无特别要求;l 操作系统: windows7以上;l 阅读器:只好使用ie9、ie11阅读器、谷歌阅读器。
2017至2018学年度上学期期末检测郧阳区城关镇第三完全小学2018年1月30日城关三小2017至2018学年度上学期期末检测考务工作安排为了了解我校教育教学现状,切实提高教育教学质量,客观科学地评价我校各学科教学,全面贯彻教育方针,落实课程计划,执行课程标准,深化课堂教学改革,促进教育质量不断提升,现根据郧教函(2017)118号文件《关于组织2017至2018学年度上学期期末教学质量调研检测的通知》和城关镇中心学校《关于组织2017至2018学年度上学期期末教学质量调研检测交叉监考、统一阅卷的通知》之精神,结合我校实际,特制订《城关镇第三完全小学2017至2018学年度上学期教学质量调研检测考务工作手册》,具体安排如下:一﹑考务工作领导小组组长:杨刚副组长:柯红霞成员:赵久安孙均宏孙照伟黄健杨万军黄浩张林海王云云何宗龙刘玉平索明涛王华敏马琴洪海龙二﹑考务工作小组1、巡视督导组:张贵成、杨刚2、考试联络组:考点办公室联系人:柯红霞张林海负责考试期间考点办公室分发、验收以及其他临时工作等事宜。
英语听力播放组:三年级:张霞(1--3班)、马芳(4--7班);四年级:朱丹(1--4班)、郑丽(5--7班);五年级:王玺(1—4班)、郑静(5—7班);六年级:李桂英(1--3班)、陆瑞(4--6班);3、司时﹑播音组:杨荣林4、安全保卫组:何宗龙5、后勤保障组:徐晓红(1)负责购买或准备考务工作所需各种用品,如:钉书机(钉)、胶水等。
(2)学校准备一些常用药品,做好安全防范工作,确保学生安全考试、平安离校。
(3)负责监考、阅卷期间茶水供应、阅卷场地布置、后勤保障服务等各项工作。
(4)协助考点办公室做好试卷装订及其他临时性工作等。
(5)督促本考点学生按时进入考场和按时放学,维持好正常教学秩序。
(6)参加区教研室网上阅卷的16名教师(艾勇任组长):六年级语文:洪海龙高志孔灵霞李萍刘阳凌健六年级数学:刘郧马琴陈勇强艾勇张芹张郧梅六年级英语:陆瑞李桂英六年级科学:李正权李勇试卷扫描员:胡万全以上人员于2月1日上午7时40分准时在我校计算机室(2)进行网上阅卷(艾勇事先准备好钥匙)。
三﹑考试科目、时间及组织程序(见附件1、附件2)四、考场布置①45人以上排六列;37—45人排五列;其余均排四列;一二年级混合考室按年级分别排在两边,各考室安排布置要规范有序。
②学生考号按顺序贴在课桌的左上角,从前门口第一纵列的第一张桌子开始,从前.第 2 页共13 页往后依次由小号到大号粘贴,其他纵列雷同。
行、列座位要保持均衡的距离。
③1月30日16:30前,各班班主任按要求布置好考室,各年级包片领导、年级主任统一组织落实,教务处组织统一检查。
五﹑监考安排1、监考教师必须于1月31日(一、二、六年级)、2月1日(三、四、五年级)上午7:40、下午13:30前到相应的考点办公室报到,考点办公室清点人数,对监考人员进行培训,交待相关注意事项。
2、监考人员安排表(见附件3)3、考室布置:①45人以上排六列;37—45人排五列;其余均排四列;各考室安排布置要规范有序。
②学生考号按顺序贴在课桌的左上角,从前门口第一纵列的第一张桌子开始,从前往后依次由小号到大号粘贴,其他纵列雷同。
行、列座位要保持均衡的距离。
4、31日上午一二年级语文考试结束后到数学开考前有1小时的时间,请各班班主任安排学生留在教室复习,并有序安排学生上厕所,不得在室外乱窜、喧哗。
数学考完后一二年级按学校要求安排学生有序离校。
三至六年级在下午考完最后一科后按学校要求安排学生有序离校(学生放寒假)。
5、巡视员职责:①监督、检查考试实施情况,协助考点做好考试工作。
②组织考点工作人员的考前培训;检查考点布置、考场设置等考前各项准备工作;③检查监考人员履行职责情况,协助考点处理各种违纪作弊行为和突发事件。
④领、交试卷,要妥善保管试卷。
6、主监考职责:领、交取试卷,组织考生学习《考生守则》,分发试卷;二年级读题一遍,一次读完,一年级依学生答题速度逐题读,一题读两遍,终场前二十分钟必须读完;播放英语听力;解答考生提问;考试结束铃响,向考生下达“本场考试结束,请全体起立,停止答题,如继续答题,将作违纪处理。
”的指令;逐个验收考生试卷,按从小号到大号顺序(小号在上)整理好,请副监考审核后,按每班每三十份一卷装订(每一卷试卷钉四个钉),不足三十份的装订一卷;在前台监视,不能离开考场。
7、副监考职责:组织学生进(离)考场,按考号就坐,逐个检查指导学生填写姓名、考号,检查完后在考场后面监视;如有异常可离开考场向考点办公室反映本考场情况,落实考点办公室安排的临时考务工作,但时间不能超过五分钟;考试期间不能与学生对话;审核主监考是否按要求整理考生试卷,协助主监考装订、密封试卷、试卷袋;开锁考场。
六﹑阅卷、评价分析、成绩统计:1、阅卷教师必须于2月1日(六年级)、2月2日(一至五年级)上午7:40在所第 3 页共13 页.在的阅卷地点集中点名。
(新区、三小六年级阅卷教师在本校微机室进行网络阅卷)阅卷教师不得拆开密封签阅卷,每科阅卷小组组长要对教师阅卷、统分分工情况进行登记,阅卷教师要对自身阅卷工作负责到底。
2、教务处安排人于2月3日上午8:30到中心学校刘小芬处领取试卷,教师在上午9:00到教务处查看试卷,若有阅卷、总分、登分错误,请报教务处集中收集后于2月3日上午11:00以前带试卷到中心学校更正,逾期不予更正。
3、阅卷人员安排(阅卷时间一天):六年级采用网上阅卷,一至五年级详见附件4.4、阅卷要求:阅卷教师自带红水笔,阅卷期间试卷统一管理,不得将试卷带出阅卷地点,不得帮学校或个人查分,阅卷后要在试卷上签名,谁批阅的谁负责。
5、我校阅卷点成绩汇总:柯红霞张林海。
6、评价分析、成绩统计要求:成绩统计、成绩分析完成后要上交中心学校一份,并报电子文档,各阅卷组长、统分人、总分人要在成绩统计、成绩分析表上签名。
七、有关要求1、在监考和阅卷期间,若无极特殊情况,所有教师严禁请假。
2、每位教师要以高度认真、负责的态度慎重对待本次期末考试,端正考风,严肃考纪,不得弄虚作假、徇私舞弊。
3、各位教师按照指定时间、指定地点,按照城关镇中心学校期末检测有关通知精神认真履行考务职责,按照监考、阅卷安排准时到达指定地点参加监考阅卷工作。
4、阅卷期间各考点除值班人员外,其他人员全力以赴参加阅卷。
5、督促本考点学生按时进入考场和按时放学,维持好正常教学秩序。
6、其他未尽事宜,均以《城关镇关于组织2017至2018学年度上学期期末教学质量调研检测交叉监考、统一阅卷的通知》为准。
附件1:2017至2018学年度上学期一至六年级期末调研检测科目、时间安排表.第 4 页共13 页附件2:监考教师操作程序第 5 页共13 页.附件3:城关三小2017至2018学年度上学期期末检测监考人员安排(一、二、六年级)协助装订试卷:张学琴范小红艾勇.第 6 页共13 页城关三小2017至2018学年度上学期期末检测监考人员安排(三、四、五年级)协助装订试卷:马富斌肖明军闫雨校红瑞第7 页共13 页.第 8 页 共 13 页.阅卷人员安排(阅卷时间一天)第9 页共13 页.考生守则1、考生入场,携带钢笔、圆珠笔、铅笔、圆规、直尺、三角板、橡皮等必须文具用品,其它任何物品(手机、快译通等)不准带入考场。
考场内不得自行传递文具用品等。
2、考生进入考室,对号入座。
3、分发试卷时,考生不得离座,接卷后,先检查试卷是否缺页、漏印、字迹是否清晰,凡不涉及试题内容的问题,可举手向监考教师询问,检查无误后,在试卷指定的位置填写准考证号、姓名等有关栏目内容,不得做其它任何标记。
4、开考铃响后,考生方可开始答题。
5、考生交卷后才能出场。
交卷出场后,不得再进考场,也不得在考场附近逗留或交谈。
6、考生在考场内必须保持安静,集中思想,独立思考。
考生对试题内容有疑问时,不得向监考人员询问。
答案写在草稿纸上一律无效。
7、考试结束铃响,考生应立即停止答卷。
全体起立,根据监考员指令依次退出考场,不准在考场逗留。
8、考生必须严格遵守考试纪律,不准交头接耳、左顾右盼、打手势、做暗号、不准夹带、旁窥、抄袭或有意让他人抄袭,不准传抄答案或交换试卷,不准撕毁试卷,不准将试卷或草稿纸带出考场,不得扰乱考场秩序。
.第10 页共13 页考生违纪、舞弊处罚规定一、有下列情况之一的违纪行为当次考试科目扣10分1、携带规定以外的物品进入考室或未放在指定位置的;2、未在规定的座位参加考试的;3、考试开始信号发出前答题或考试结束信号发出后继续答题的;4、在考场实施其他影响考场秩序行为的;5、未经考试工作人员同意在考试过程中擅自离开考场的;6、其他违反考场规则但尚未构成作弊行为的。
二、有下列情况之一作弊行为,当次考试科目扣20分1携带与考试内容相关的文字材料(开卷考试科目除外)或者存储有与考试内容相关资料的电子设备参加考试的;2、在试卷规定以外的地方填写姓名、考号或者以其他方式在答卷或答题卡上标记信息的;3、在考试过程中旁窥、交头接耳、互打暗号或手势的、传递纸条、夹带的;5、将自己的试卷;6、在答卷上填写与本人身份不相符的姓名、考号等信息的。
三、有下列情况之一作弊行为,当次考试科目扣40分1、传、接物品或者交换试卷、答卷、草稿纸的;2、雷同试卷。
四、有下列情况之一的,应当终止其继续参加本科目考试,本科目作0分处理。
1、故意损毁、带走他人试卷的;2、扰乱考室秩序,经劝阻无效的;第11 页共13 页.城关镇第三完全小学数学阅卷点阅卷人员安排说明:电脑登分集中在计算机室(1)(杨荣林先准备好开门钥匙) 一年级:1042÷70≈15(人)二年级:995÷65≈15(人)三年级:985÷60≈16(人)四年级:991÷55≈18(人)五年级:920÷50≈19(人)六年级:231÷45≈5(人)88(人)=15+15+16+18+19+5.第12 页共13 页几点要求一、明确几个时间节点1、1月30日:班主任填写学生素质报告单评语。
下午第三节课按要求布置考室:排布考生座位、张贴考号、考室号,在前黑板书写激励性标语和考试日程安排。
年级主任进行检查验收,教务处进行抽查。
2、1月31日(一、二、六年级)、2月1日(三、四、五年级)早7时40分、下午1时30分在考场办公室点名。
考试期间按正常放学时间由班主任组织放学。
3、2月1日(六年级)、2月2日(一至五年级)早7时40分在指定阅卷点统一点名,参与阅卷。
4、2月3日上午8时30分,教务处到中心学校领取试卷。
上午9时至10时30分,教师到教务处查阅试卷,收集错改试卷汇总到教务处,在上午11时前交中心学校统一更改。