片式固定电阻器的全面介绍
- 格式:doc
- 大小:22.00 KB
- 文档页数:1
片式固定电阻-回复什么是片式固定电阻?片式固定电阻是一种电子元件,用来控制电路中的电流、电压和阻抗。
它由固定电阻值和两个连接端子组成,通常采用石墨、金属或合金材料制成。
片式固定电阻的特点是电阻值稳定,尺寸小巧,可靠性高,并且能够在广泛的温度范围内工作。
它广泛应用于各种电子设备和电路中,如计算机、通信设备、汽车电子等。
片式固定电阻的工作原理是通过材料的电阻特性来限制电流的流动。
当电流通过固定电阻时,它会在片式固定电阻中产生电压降。
根据欧姆定律,电压和电流之间的关系可以表示为V = I ×R,其中V是电压,I是电流,R是电阻。
根据这个公式,我们可以通过改变电阻值来控制电路中的电流和电压。
片式固定电阻的电阻值可以通过一系列的工艺步骤来确定,其中包括选择合适的材料、设计电路板布局、沉积导线和电阻材料、镀金。
这些工艺步骤旨在确保电阻值的精确性和稳定性。
为了保证片式固定电阻的性能和可靠性,厂商通常会进行严格的质量控制和测试。
一些常见的测试方法包括电压和电流特性测试、温度系数测试、热耐久性测试和湿热循环测试。
这些测试可以验证片式固定电阻的性能是否符合设计要求,并且可以帮助厂商提供符合质量标准的产品。
在实际应用中,片式固定电阻通常被使用在需要稳定电阻值的场合。
例如,在电流传感器、电压稳压器、电流限制器和电路保护器等电子设备中经常会找到片式固定电阻的身影。
此外,在各种精密仪器、测量设备和通信设备中,片式固定电阻也有重要的作用。
在选择片式固定电阻时,需要考虑的因素包括电阻值、功率、温度系数、尺寸和价格。
不同的应用场景和需求会决定选用何种类型的片式固定电阻。
一些常见的片式固定电阻系列包括精密金属薄膜电阻、金属氧化物膜电阻和金属箔电阻等。
总之,片式固定电阻是一类常见的电子元件,用于控制电路中的电流、电压和阻抗。
它具有电阻值稳定、尺寸小巧和可靠性高等优点,并且在各种电子设备和电路中得到广泛应用。
通过了解片式固定电阻的工作原理和选用准则,我们可以更好地理解和应用这一重要的电子元件。
本文主要介绍贴片电阻(加大功率) 1206 100Ω ±5% 1/2W型号详情,贴片电阻(SMD Resistor)又名片式固定电阻器(Chip Fixed Resistor) ,是金属玻璃釉电阻器中的一种。
贴片电阻是将金属粉和玻璃釉粉混合,采用丝网印刷法印在基板上制成的电阻器,耐潮湿和高温,温度系数小,可大大节约电路空间成本,使设计更精细化。
贴片电阻(加大功率) 1206 100Ω ±5% 1/2W商品信息
商品编码06SUP034006
原厂编码RR3216(1206)L101JTU
品牌美隆(SUP)
毛重0.03
封装规格1206(3216)
阻值100Ω
精度±5%
功率1/2W
商品型号贴片电阻(加大功率) 1206 100Ω ±5% 1/2W
贴片电阻(加大功率) 1206 100Ω ±5% 1/2W型号,全部来自原厂,10PCS起订,贴片电阻(加大功率) 1206 100Ω ±5% 1/2W型号价格0.0365。
以上就是贴片电阻(加大功率) 1206 100Ω ±5% 1/2W型号详情,希望对各位有帮助。
koa片式电阻(原创版)目录1.引言2.koa 片式电阻的定义和特点3.koa 片式电阻的结构和工作原理4.koa 片式电阻的应用领域5.koa 片式电阻的优缺点6.结论正文1.引言在电子元器件领域,电阻是一种常见的元件,用于限制电流流动和调节电压。
随着科技的不断发展,电阻的种类和性能也在不断提升。
其中,koa 片式电阻凭借其优异的性能和广泛的应用领域,成为电阻市场的一大热门。
本文将详细介绍 koa 片式电阻的相关知识,包括其定义、特点、结构、工作原理以及应用领域等。
2.koa 片式电阻的定义和特点koa 片式电阻,全称 Knowles-Anderson Over-Molded Array,是一种新型的片式电阻,由美国 Knowles 公司研发成功。
koa 片式电阻具有以下特点:- 高精度:koa 片式电阻的精度可以达到±0.05%,满足高精度电子设备的需求。
- 低温度系数:koa 片式电阻的温度系数仅为±5ppm/℃,可在宽温范围内使用。
- 宽阻值范围:阻值范围为 100Ω~1MΩ,满足各种应用场景的需求。
- 小体积:koa 片式电阻体积小,节省空间,便于安装。
- 高可靠性:具有优良的抗振动、抗冲击性能,适用于恶劣环境。
3.koa 片式电阻的结构和工作原理koa 片式电阻的结构由电阻体、电极和绝缘层组成。
电阻体采用金属薄膜制作,具有高电阻率和低电阻温度系数;电极由金属材料制成,与电阻体紧密接触,保证优良的导电性能;绝缘层起到隔离电阻体和电极的作用,防止短路。
koa 片式电阻的工作原理是利用电阻体的线性电阻特性,通过改变电阻体的长度、宽度等参数,实现不同阻值的电阻。
4.koa 片式电阻的应用领域koa 片式电阻广泛应用于各类电子设备,如通信设备、计算机、家电、汽车电子等。
其优异的性能和可靠性,使得 koa 片式电阻成为众多行业的优选元器件。
5.koa 片式电阻的优缺点优点:- 高精度、低温度系数,满足高精度电子设备的需求。
贴片电阻规格、封装、尺寸ChipR Dimensions 、Footprint创建时间:2005-12-30 最后修改时2006-我们常说的贴片电阻 (SMD Resistor)叫"片式固定电阻器"(Chip Fixed Resistor),又叫"矩形片状电阻"(Rectangular Chip Resistors),是由公司发明并最早推出市场的。
特点是耐潮湿,耐高温,可靠度高,外观尺寸均匀,精确且温度系数与阻值公差小。
按生产工艺分厚膜(Thick Film Chip Resistors)、薄膜(Thin Film Chip Resistors )两种。
厚膜是采用丝网印刷将电阻性材料淀积在绝缘基体(例如玻璃或氧化铝陶瓷)上,然后烧结形成的。
我们通常所见的多为厚膜片式电阻,精度范围±% ~ 10%,温度系数:±50PPM/℃~ ±400PPM/℃。
薄膜是在真空中采用蒸发和溅射等工艺将电阻性材料淀积在绝缘基体工艺(真空镀膜技术)制成,特点是低温度系数(±5PPM/℃),高精度(±%~±1%)。
封装有:0201,0402,0603,0805,1206,1210,1812,2010,2512。
其常规系列的精度为5%,1%。
阻值范围从欧姆到20M欧姆。
标准阻值有E24,E96系列。
功率有1/20W、1/16W、1/8W、1/10W、1/4W、1/2W、1W。
特性:体积小,重量轻适合波峰焊和回流焊机械强度高,高频特性优越常用规格价格比传统的引线电阻还便宜生产成本低,配合自动贴片机,适合现代电子产品规模化生产使用状况:由于价格便宜,生产方便,能大面积减少PCB面积,减少产品外观尺寸,现在已取代绝大部分传统引线电阻。
除一些小厂或不得不使用引线电阻的设计,各种电器上几乎都在使用。
目前绝大部分电子产品,以0603、0805器件为主;以手机,PDA为代表的高密度电子产品多使用0201、0402的器件;一些要求稳定和安全的电子产品,如医疗器械、汽车行驶记录仪、税控机则多采用1206、1210等尺寸偏大的电阻。
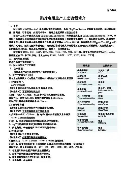
精心整理贴片电阻生产工艺流程简介一、引言贴片电阻(SMDResistor)学名叫片式固定电阻器,是从ChipFixedResistor直接翻译而来的,特点是耐潮湿、耐高温、可靠度高、外观尺寸均匀,精确且温度系数与阻值公差小。
按生产工艺分厚膜片式电阻(ThickFilmChipResistor)和薄膜片式电阻(ThinFilmChipResistor)两种。
厚膜贴片电阻是采用丝网印刷将电阻性材料淀积在绝缘基体(例如氧化铝陶瓷)上,然后烧结形成的。
我们常见且我司在大量使用的基本都是厚膜片式电阻,精度范围在±0.5%~10%之间,温度系数在±200ppm/℃~±400ppm/℃。
薄膜片式电阻,通常为金属薄膜电阻,是在真空中采用蒸发和溅射等工艺将电阻性材料溅镀(真空镀膜技术)二、1.2CTQ2.1Ag膏—1206/08052.2Ag/Pd膏—>850°CTQ:12、32.3【功能】电阻主要初R值决定。
【制造方式】电阻层印刷烘干高温烧结R膏(RuO2)—>140°C/10min—>850°C/40min烧结固化CTQ:1、R膏的目标阻值(目标阻值的R膏是通过多种原纯膏按一定比例混合调配而成,常见原纯膏有1R、4R7、10R、47R、100R、1K、4K7、47K等);2、电阻层印刷的位置(印刷机定位要精确);3、R膏印刷厚度(通过钢网厚度进行控制);4、R膏的解冻搅拌及使用时间(1周使用完);5、炉温曲线,传输链速。
2.4一次玻璃保护【功能】对印刷的电阻层进行保护,防止下道工序镭射修整时对电阻层造成大范围破坏。
【制造方式】一次保护层印刷烘干高温烧结玻璃膏—>140°C/10min—>600°C/35min烧结CTQ:1、玻璃膏印刷的位置(印刷机定位要精确);2、玻璃膏印刷厚度(通过钢网厚度进行控制);3、炉温曲线,传输链速。
贴片电阻的特点与结构贴片电阻是片式固定电阻器(矩形片状电阻)的简称,是金属玻璃釉电阻器的一种。
贴片电阻的结构是由四部分组成的。
贴片电阻的结构:1、基片:基片材料一般为96%的三氧化二铝陶瓷,这不仅需要具有良好的电绝缘,而且需要具有优良的导热性、电能和良好的高温机械强度。
其中,底板也必须平整划出,以保证电阻和电极膏能印刷到位。
2、电阻膜:在具有一定电阻性的陶瓷基片上印刷具有一定电阻的浆料,然后烧结。
其中,电阻浆料通常为二氧化钌。
3.保护膜:为了保护电阻把保护膜覆盖在电阻膜上。
它能起到机械保护的作用。
同时能使电阻体表面绝缘,避免电阻与相邻导体接触而失效。
在电镀中间电极的过程中,电镀液对电阻膜的腐蚀也可以防止电极的电阻性能下降。
保护膜通常是由低熔点玻璃糊通过印刷和烧结而成。
电极:一般电极结构有三层电极结构是为了让电阻具有良好的可焊性和可靠性,是内、中、外三层电极。
内层是连接电阻体的内部电极(银钯合金印刷烧结而成)。
中间层是镀镍层又称阻挡层,它的作用是提高电阻的耐热性,缓冲焊接时的热冲击(避免造成内部电极被焊料所熔蚀)。
外层为锡铅层,又称可焊层是用锡铅合金电镀而成的,它的作用是使电极具有良好的可焊性,延长电极(锡铅合金电镀)的寿命。
贴片电阻又可分为薄膜型电阻、厚膜电阻。
它们的优缺点大同小异:①体积小,重量轻,安装密度高②适合波峰焊和回流焊,抗干扰能力强③机械强度很高,高频特性很好④具有较高的耐高温、耐潮湿性能⑤常规价格比传统的老式引路电阻要便宜⑥生产成本低,配合自动贴片机,适合现代电子产品规模化生产,广泛应用于计算机、手机、电子医疗产品等电子产品中。
贴片电阻资料大全简述:我们常说的贴片电阻(SMD Resistor)学名叫:片式固定电阻器,是从Chip Fixed Resistor直接翻译过来的。
特点是耐潮湿,耐高温,可靠度高,外观尺寸均匀,精确且温度系数与阻值公差小。
按生产工艺分厚膜(Thick Film Chip Resistors)、薄膜(Thin Film Chip Resistors)两种。
厚膜是采用丝网印刷将电阻性材料淀积在绝缘基体(例如玻璃或氧化铝陶瓷)上,然后烧结形成的。
我们通常所见的多为厚膜片式电阻,精度范围±0.5% ~ 10%,温度系数:±50PPM/℃~ ±400PPM/℃。
薄膜是在真空中采用蒸发和溅射等工艺将电阻性材料淀积在绝缘基体工艺(真空镀膜技术)制成,特点是低温度系数(±5PPM/℃),高精度(±0.01%~±1%)。
封装有:0201,0402,0603,0805,1206,1210,1812,2010,2512。
其常规系列的精度为5%,1%。
阻值范围从0.1欧姆到20M欧姆。
标准阻值有E24,E96系列。
功率有1/20W、1/16W、1/8W、1/10W、1/4W、1/2W、1W。
特性:∙体积小,重量轻∙适合波峰焊和回流焊∙机械强度高,高频特性优越∙常用规格价格比传统的引线电阻还便宜∙生产成本低,配合自动贴片机,适合现代电子产品规模化生产使用状况:由于价格便宜,生产方便,能大面积减少PCB面积,减少产品外观尺寸,现在已取代绝大部分传统引线电阻。
除一些小厂或不得不使用引线电阻的设计,各种电器上几乎都在使用。
目前绝大部分电子产品,以0603、0805器件为主;以手机,PDA为代表的高密度电子产品多使用0201、0402的器件;一些要求稳定和安全的电子产品,如医疗器械、汽车行驶记录仪、税控机则多采用1206、1210等尺寸偏大的电阻。
市场状况:目前,在全球的市场份额中,排名依次是台湾、日本、中国、韩国,欧美几乎不再生产。
贴片电阻规格、封装、尺寸ChipR Dimensions 、Footprint简述基本结构分类规格、封装、尺寸额定功率及工作电压阻值,标准阻值标识规格书、生产厂家命名方法价格、报价创建时间:2005-12-30 最后修改时2006我们常说的贴片电阻(SMD Resistor)叫"片式固定电阻器"(Chip Fixed Resistor),又叫"矩形片状电阻"(Rectangular Chip Resistors),是由ROHM公司发明并最早推出市场的。
特点是耐潮湿,耐高温,可靠度高,外观尺寸均匀,精确且温度系数与阻值公差小。
按生产工艺分厚膜(Thick Film Chip Resistors)、薄膜(Thin Film Chip Resistors )两种。
厚膜是采用丝网印刷将电阻性材料淀积在绝缘基体(例如玻璃或氧化铝陶瓷)上,然后烧结形成的。
我们通常所见的多为厚膜片式电阻,精度范围±0.5% ~ 10%,温度系数:±50PPM/℃~ ±400PPM/℃。
薄膜是在真空中采用蒸发和溅射等工艺将电阻性材料淀积在绝缘基体工艺(真空镀膜技术)制成,特点是低温度系数(±5PPM/℃),高精度(±0.01%~±1%)。
封装有:0201,0402,0603,0805,1206,1210,1812,2010,2512。
其常规系列的精度为5%,1%。
阻值范围从0.1欧姆到20M欧姆。
标准阻值有E24,E96系列。
功率有1/20W、1/16W、1/8W、1/10W、1/4W、1/2W、1W。
特性:•体积小,重量轻•适合波峰焊和回流焊•机械强度高,高频特性优越•常用规格价格比传统的引线电阻还便宜•生产成本低,配合自动贴片机,适合现代电子产品规模化生产使用状况:由于价格便宜,生产方便,能大面积减少PCB面积,减少产品外观尺寸,现在已取代绝大部分传统引线电阻。
片式电阻器
片式电阻器(简称片阻)是一种由耐高温材料(如陶瓷)制成的电器元件,它可以克服电路热量、容量,阻止电压波动和降低负载的噪音等功能。
它使用自然的空气为冷却媒介,通过导体(如金属丝)将一层金属箔与另一层金属箔连接起来,从而形成一个稳定的电阻量。
片式电阻器一般有两种结构:剥制型和压接型。
剥制型在一块树脂基底上利用金属箔剥离而成,压接型则是采用压接系统,在树脂基底上把两层金属箔定型,形成各种不同的参数,并在金属箔上接上镀金。
片式电阻器有很多优点,它的容量小、功耗低,外形小巧美观,噪音更小,而且传导热能损耗更小,还可预防因电压波动而引发的问题。
比起其他电子元件,它的维护起来也更方便,由于其寿命较长,因而可以节约使用费用和管理费用。
片式电阻器的常见应用范围包括消费电子产品、家用电器、无线和通信系统、汽车电子设备、灯具及照明设备、电源、和电动机等。
此外,片式电阻器还可以用来过滤掉可能存在的脉冲,帮助获得更好的脉冲控制,电路设计者可以根据不同的参数选用片式电阻器,以达到合理便捷的应用效果。
贴片电阻器–电阻值及工作电压封装尺寸片式固定电阻器,从Chip Fixed Resistor直接翻译过来的,俗称贴片电阻(SMD Resistor) ,是金属玻璃铀电阻器中的一种。
是将金属粉和玻璃铀粉混合,采用丝网印刷法印在基板上制成的电阻器。
耐潮湿和高温,温度系数电阻值小。
可大大节约电路空间成本,使设计更精细化,国内贴片电阻的命名方法:1、5%精度的命名:RS-05K102JT2、1%精度的命名:RS-05K1002FTR -表示电阻S -表示功率0402是1/16W、0603是1/10W、0805是1/8W、1206是1/4W、1210是1/3W、1812是1/2W、2010是3/4W、2512是1W。
05 -表示尺寸(英寸):02表示0402、03表示0603、05表示0805、06表示1206、1210表示1210、1812表示1812、10表示2010、12表示2512。
K -表示温度系数为100PPM,102-5%精度阻值表示法:前两位表示有效数字,第三位表示有多少个零,基本单位是Ω,102=1000Ω=1KΩ。
1002是1%阻值表示法:前三位表示有效数字,第四位表示有多少个零,基本单位是Ω,1002=10000Ω=10KΩ。
J -表示精度为5%、F-表示精度为1%。
T -表示编带包装贴片电阻阻值误差精度有±1%、±2%、±5%、±10%精度,常规用的最多的是±1%和±5%,±5%精度的常规是用三位数来表示例例512,前面两位是有效数字,第三位数2表示有多少个零,基本单位是Ω,这样就是5100欧,1000Ω=1KΩ,1000000Ω=1MΩ为了区分±5%,±1%的电阻,于是±1%的电阻常规多数用4位数来表示,这样前三位是表示有效数字,第四位表示有多少个零4531也就是4530Ω,也就等于4.53KΩ0805封装尺寸/0402封装尺寸/0603封装尺寸/1206封装尺寸封装尺寸与功率关系:0201 1/20W0402 1/16W0603 1/10W0805 1/8W1206 1/4W封装尺寸与封装的对应关系0402=1.0mmx0.5mm0603=1.6mmx0.8mm0805=2.0mmx1.2mm1206=3.2mmx1.6mm1210=3.2mmx2.5mm1812=4.5mmx3.2mm2225=5.6mmx6.5mm贴片电阻的功率是指通过电流时由于焦耳热电阻产生的功率。
本文主要介绍贴片电阻0603 100MΩ ±5% 1/10W型号详情,贴片电阻(SMD Resistor)又名片式固定电阻器(Chip Fixed Resistor) ,是金属玻璃釉电阻器中的一种。
贴片电阻是将金属粉和玻璃釉粉混合,采用丝网印刷法印在基板上制成的电阻器,耐潮湿和高温,温度系数小,可大大节约电路空间成本,使设计更精细化。
贴片电阻0603 100MΩ ±5% 1/10W商品信息
商品编码06SUP005612
原厂编码RR1608(0603)L107JT
品牌美隆(SUP)
毛重0.023
封装规格0603(1608)
阻值100MΩ
精度±5%
功率1/10W
商品型号贴片电阻0603 100MΩ ±5% 1/10W
贴片电阻0603 100MΩ ±5% 1/10W型号,全部来自原厂,10PCS起订,贴片电阻0603 100MΩ ±5% 1/10W 型号价格0.0148。
以上就是贴片电阻0603 100MΩ ±5% 1/10W型号详情,希望对各位有帮助。
贴片电阻规格、封装、尺寸ChipR Dimensions 、Footprint创建时间:2005-12-30 最后修改时间:2006-10-29我们常说的贴片电阻(SMD Resistor)叫"片式固定电阻器"(Chip Fixed Resistor),又叫"矩形片状电阻"(Rectangular Chip Resistors),是由公司发明并最早推出市场的。
特点是耐潮湿,耐高温,可靠度高,外观尺寸均匀,精确且温度系数与阻值公差小。
按生产工艺分厚膜(Thick Film Chip Resistors)、薄膜(Thin Film Chip Resistors )两种。
厚膜是采用丝网印刷将电阻性材料淀积在绝缘基体(例如玻璃或氧化铝陶瓷)上,然后烧结形成的。
我们通常所见的多为厚膜片式电阻,精度范围±% ~ 10%,温度系数:±50PPM/℃~ ±400PPM/℃。
薄膜是在真空中采用蒸发和溅射等工艺将电阻性材料淀积在绝缘基体工艺(真空镀膜技术)制成,特点是低温度系数(±5PPM/℃),高精度(±%~±1%)。
封装有:0201,0402,0603,0805,1206,1210,1812,2010,2512。
其常规系列的精度为5%,1%。
阻值范围从欧姆到20M欧姆。
标准阻值有E24,E96系列。
功率有1/20W、1/16W、1/8W、1/10W、1/4W、1/2W、1W。
特性:•体积小,重量轻•适合波峰焊和回流焊•机械强度高,高频特性优越•常用规格价格比传统的引线电阻还便宜•生产成本低,配合自动贴片机,适合现代电子产品规模化生产使用状况:由于价格便宜,生产方便,能大面积减少PCB面积,减少产品外观尺寸,现在已取代绝大部分传统引线电阻。
除一些小厂或不得不使用引线电阻的设计,各种电器上几乎都在使用。
目前绝大部分电子产品,以0603、0805器件为主;以手机,PDA为代表的高密度电子产品多使用0201、0402的器件;一些要求稳定和安全的电子产品,如医疗器械、汽车行驶记录仪、税控机则多采用1206、1210等尺寸偏大的电阻。
贴片电阻规格、封装、尺寸ChipR Dimensions 、Footprint简述基本结构分类规格、封装、尺寸额定功率及工作电压阻值,标准阻值标识规格书、生产厂家命名方法价格、报价创建时间:2005-12-30 最后修改时间:2006-10-29贴片电阻套件为方便学生、研发人员试验和产品试制,特推出片式电阻系列套件。
简述我们常说的贴片电阻(SMD Resistor)叫"片式固定电阻器"(Chip Fixed Resistor),又叫"矩形片状电阻"(Rectangular Chip Resistors),是由ROHM公司发明并最早推出市场的。
特点是耐潮湿,耐高温,可靠度高,外观尺寸均匀,精确且温度系数与阻值公差小。
按生产工艺分厚膜(Thick Film Chip Resistors)、薄膜(Thin Film Chip Resistors )两种。
厚膜是采用丝网印刷将电阻性材料淀积在绝缘基体(例如玻璃或氧化铝陶瓷)上,然后烧结形成的。
我们通常所见的多为厚膜片式电阻,精度范围±0.5% ~ 10%,温度系数:±50PPM/℃~ ±400PPM/℃。
薄膜是在真空中采用蒸发和溅射等工艺将电阻性材料淀积在绝缘基体工艺(真空镀膜技术)制成,特点是低温度系数(±5PPM/℃),高精度(±0.01%~±1%)。
封装有:0201,0402,0603,0805,1206,1210,1812,2010,2512。
其常规系列的精度为5%,1%。
阻值范围从0.1欧姆到20M欧姆。
标准阻值有E24,E96系列。
功率有1/20W、1/16W、1/8W、1/10W、1/4W、1/2W、1W。
特性:•体积小,重量轻•适合波峰焊和回流焊•机械强度高,高频特性优越•常用规格价格比传统的引线电阻还便宜•生产成本低,配合自动贴片机,适合现代电子产品规模化生产使用状况:由于价格便宜,生产方便,能大面积减少PCB面积,减少产品外观尺寸,现在已取代绝大部分传统引线电阻。
片式膜固定电阻器封装材料片式膜固定电阻器是一种常见的电子元器件,它有着广泛的应用范围,可以用于计算机、通信、家电等领域。
而其封装材料则是给这种元器件提供保护和固定的关键因素之一。
下面,我们将分步骤阐述片式膜固定电阻器封装材料的相关知识。
一、了解片式膜固定电阻器的封装特点片式膜固定电阻器是一种小型化的电子元器件,其在封装时需要用到特别的材料。
这种材料主要需要具备以下特点:1. 耐高温性能:片式膜固定电阻器在工作时会产生大量的热量,因此其封装材料需要能够承受高温环境。
2. 耐腐蚀性能:片式膜固定电阻器封装材料需要具备一定的耐腐蚀性能,以防止其在使用过程中被腐蚀。
3. 机械强度:片式膜固定电阻器封装材料需要具备较高的机械强度,以保证其在运输和使用过程中能够经受住外部环境的冲击。
二、常见的片式膜固定电阻器封装材料1. 热塑性材料:这种材料具有优异的抗高温性能和机械强度,而且加工性能也很好。
因此,热塑性材料是目前使用最广泛的片式膜固定电阻器封装材料之一。
2. 硅酮橡胶材料:这种材料具有优异的耐高温性能和耐腐蚀性能,但其机械强度比较弱,容易受到外界的压力损坏。
3. 玻璃材料:这种材料具有优异的耐高温性能和机械强度,但其加工难度相对较大,不适合大规模生产。
三、如何选择合适的片式膜固定电阻器封装材料在选择片式膜固定电阻器封装材料时,需要考虑以下因素:1. 工作温度:需要根据片式膜固定电阻器的工作温度来选择合适的封装材料。
2. 环境条件:需要考虑封装后的片式膜固定电阻器将会处于怎样的环境中,以避免因材料不适用而引起的问题。
3. 封装方式:不同的封装方式需要使用不同的封装材料,因此需要根据实际情况来选择合适的材料。
综上所述,片式膜固定电阻器封装材料是保障其正常工作和长久使用的重要因素之一。
在选择合适的材料时需要考虑多种因素,并结合实际情况做出合理的选择,以确保其正常工作和使用寿命。
片式电阻器的作用片式电阻器是一种常用的被动电子元件,它的作用是限制电流或者改变电路中的电压,以控制电路的工作。
一、限制电流在电路中,如果需要限制电流的大小,就可以使用片式电阻器。
电阻器是阻抗电路的一部分,当电流通过电阻器时会遇到阻力,这就会导致电流大小的减小,从而达到限制电流的效果。
片式电阻器的额定电阻值可以根据需要来选择,从而控制电路中通过电阻器的电流大小。
二、改变电路中的电压片式电阻器也可以用来改变电路中的电压。
在电路中,电压是由电流和电阻共同决定的,如果电阻变化了,那么电路中的电压也会相应地发生变化。
如果需要在电路中产生一个特定的电压值,可以使用一个片式电阻器来调整电路中的总阻值,从而达到所需的电压。
三、分压作用另外,片式电阻器还可以用来实现电路的分压作用。
具体来说,当电路中有两个或多个电阻器时,每个电阻器所占的电路总阻值就会有所不同。
通过调整每个片式电阻器的电阻大小,就可以实现电路中某个电阻器所占的总阻值相对于其他电阻器更小或更大的效果,从而实现电路中的分压作用。
四、调整电路阻值在电路设计中,有时会需要对电路阻值进行调整,以达到一定的工作效果。
此时,可以使用片式电阻器来调整电路阻值,从而满足电路的工作要求。
例如,如果一个电路需要的总阻值比设计时预期的小,就可以使用一个片式电阻器来调整电路的总阻值,从而达到预期的工作效果。
总之,片式电阻器在电路设计和应用中具有非常重要的作用,它可以用来限制电流、改变电路中的电压、实现分压作用和调整电路阻值等。
因此,在电子电路的工作中,片式电阻器被广泛运用。
片式固定电阻器:
是从Chip Fixed Resistor直接翻译过来的,也就是我们俗称的贴片电阻(SMD Resistor),是金属玻璃铀电阻器中的一种。
是将金属粉和玻璃铀粉混合,采用丝网印刷法印在基板上制成的电阻器。
耐潮湿,高温,温度系数小。
贴片电阻的特点:
1.体积小,重量轻;
2.适应再流焊与波峰焊;
3.电性能稳定,可靠性高;
4.装配成本低,并与自动装贴设备匹配;
5.机械强度高、高频特性优越。
1.尺寸系列贴片电阻系列一般有7种尺寸,用两种尺寸代码来表示。
一种尺寸代码是由4位数字表示的EIA(美国电子工业协会)代码,前两位与后两位分别表示电阻的长与宽,以英寸为单位。
另一种是米制代码,也由4位数字表示,其单位为毫米。
不同尺寸的电阻,其功率额定值也不同。
7种电阻尺寸的代码和功率额定值。
2.阻值系列标称阻值是按系列来确定的。
各系列是由电阻的允差来划分的(允差越小则阻值划分得越多),其中最常用的是E-24(电阻值的允差为±5%),如表2所示。
贴片电阻表面上用三位数字来表示阻值,其中第一位、第二位为有效数,第三位数字表示后接零的数目。
有小数点时用“R”来表示,并占一位有效位数。
标称阻值代号表示方法。
3.允差贴片电阻(碳膜电阻)的允差有4级,即F级,±l%;G级,±2%;J级,±5%;K级,±10%。
4.温度系数贴片电阻的温度系数有2级,即w级,±200ppm/℃;X级,±lOOppm/℃。
只有允差为F级的电阻才采用x级,其它级允差的电阻一般为w级。
5.包装主要有散装及带状卷装两种。
贴片电阻的工作温度范围为-55--+125℃,最大工作电压与尺寸有关:0201最低,0402及0603为50V,0805为150V,其它尺寸为200V。