2015麻醉药品、第一类精神药品处方点评表
- 格式:xls
- 大小:62.50 KB
- 文档页数:2
2015年“三基三严”复习题一、单选题1.2015年5月,根据《麻醉药品和精神药品管理条例》的有关规定,国家食品药品监管总局、公安部、国家卫生计生委决定将列入第二类精神药品管理。
(C)A含伪麻黄碱的复方口服制剂B含咖啡因复方口服液体制剂C含可待因复方口服液体制剂D含东莨菪碱的复方口服制剂2.下列抗菌药物中儿童不宜使用的是(D)A庆大霉素B左氧氟沙星C氯霉素D以上都是3.某药半衰期为36h,若每日给予维持量,则达到稳态血药浓度约需(C)A3dB5dC7dD10d4.下列何种抗菌药物常规剂量即可在骨组织或关节腔中达到有效的治疗浓度(D)A头孢呋辛A青霉素C.庆大霉素 D.克林霉素5.下列哪种药物是浓度依赖性抗菌药物,应用时宜一日1次给药(C)A青霉素类B头孢菌素类C氨基糖苷类D碳青霉烯类6.根据《中华人民共和国药品管理法》规定,药品成份的含量不符合国家药品标准的,为劣药。
有下列哪种情形的药品不能按劣药论处。
(B)A不注明或者更改生产批号的B所标明的适应症或者功能主治超出规定范围的C直接接触药品的包装材料和容器未经批准的D未标明有效期或者更改有效期的7.下列关于我院对医师抗菌药物处方权限的规定,不正确的是(A)A未获得处方权的医师,但经医院抗菌药物临床应用知识和规范化管理培训并考核合格者,亦可授予非限制使用级抗菌药物处方权B具有高级专业技术职称医师,授予特殊使用级及以下各级别抗菌药物处方权C具有中级专业技术职称的医师,授予限制和非限制使用级抗菌药物处方权D经医院抗菌药物临床应用知识和规范化管理培训并考核合格8.糖皮质激素的冲击疗法需具有_____以上专业技术职务任职资格的医师决定。
紧急情况下临床医师可以权限使用糖皮质激素,但仅限于内用量,并严格记录救治过程。
(D)A主治医师、3日B主治医师、1日C副主任医师、3日D副主任医师、1日9.药品调剂按照先进先用、近期先用、按批号发药原则,同一药品不得超过批号.(B)A2个B3个C4个D5个10.《医院处方点评管理规范(试行)》规定门急诊处方的抽样率不应少于总处方量的_____,且每月点评处方绝对数不应少于100张。
处方点评工作表医疗机构名称:点评人:填表日期:序号处方日期(年月日)年龄(岁)诊断药品品种抗菌药(0/1)注射剂(0/1)国家基本药物品种数药品通用名数处方金额处方医师审核、调配药师核对、发药药师是否合理(0/1)存在问题(代码)1 2 3 4 5 6 7 8 910111213号(年月日)(岁) 品种(0/1)(0/1)本药物品种数用名数金额医师药师药师合理(0/1)(代码)14151617181920212223242526272829号(年月日)(岁) 品种(0/1)(0/1)本药物品种数用名数金额医师药师药师合理(0/1)(代码)30313233343536373839404142434445号(年月日)(岁) 品种(0/1)(0/1)本药物品种数用名数金额医师药师药师合理(0/1)(代码)46474849505152535455565758596061号(年月日)(岁) 品种(0/1)(0/1)本药物品种数用名数金额医师药师药师合理(0/1)(代码)62636465666768697071727374757677号(年月日)(岁) 品种(0/1)(0/1)本药物品种数用名数金额医师药师药师合理(0/1)(代码)78798081828384858687888990919293号(年月日)(岁) 品种(0/1)(0/1)本药物品种数用名数金额医师药师药师合理(0/1)(代码)949596979899100总计A= C= E= G= I= K= O=平均B= L= P=%D= F= H= J=注:1.有=1 无=0;结果保留小数点后一位。
A:用药品种总数; B:平均每张处方用药品种数 = A/处方总数;C:使用抗菌药的处方数; D:抗菌药使用百分率= C/处方总数;E:使用注射剂的处方数; F:注射剂使用百分率= E/处方总数;G:处方中基本药物品种总数; H:国家基本药物占处方用药的百分率= G/A;I:处方中使用药品通用名总数; J:药品通用名占处方用药的百分率=I/A;K:处方总金额; L:平均每张处方金额=K/处方总数。
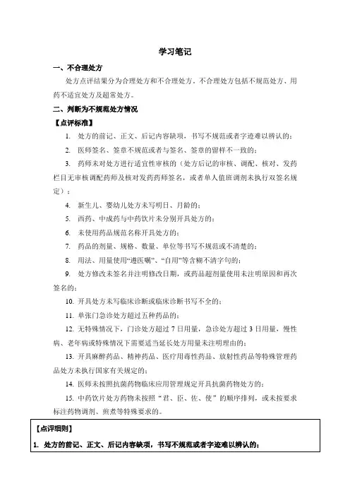
学习笔记一、不合理处方处方点评结果分为合理处方和不合理处方。
不合理处方包括不规范处方、用药不适宜处方及超常处方。
二、判断为不规范处方情况【点评标准】1.处方的前记、正文、后记内容缺项,书写不规范或者字迹难以辨认的;2.医师签名、签章不规范或者与签名、签章的留样不一致的;3.药师未对处方进行适宜性审核的(处方后记的审核、调配、核对、发药栏目无审核调配药师及核对发药药师签名,或者单人值班调剂未执行双签名规定);4.新生儿、婴幼儿处方未写明日、月龄的;5.西药、中成药与中药饮片未分别开具处方的;6.未使用药品规范名称开具处方的;7.药品的剂量、规格、数量、单位等书写不规范或不清楚的;8.用法、用量使用“遵医嘱”、“自用”等含糊不清字句的;9.处方修改未签名并注明修改日期,或药品超剂量使用未注明原因和再次签名的;10.开具处方未写临床诊断或临床诊断书写不全的;11.单张门急诊处方超过五种药品的;12.无特殊情况下,门诊处方超过7日用量,急诊处方超过3日用量,慢性病、老年病或特殊情况下需要适当延长处方用量未注明理由的;13.开具麻醉药品、精神药品、医疗用毒性药品、放射性药品等特殊管理药品处方未执行国家有关规定的;14.医师未按照抗菌药物临床应用管理规定开具抗菌药物处方的;15.中药饮片处方药物未按照“君、臣、佐、使”的顺序排列,或未按要求标注药物调剂、煎煮等特殊要求的。
【点评要点】【点评要点】【点评要点】【点评要点】【点评要点】【点评要点】【点评要点】【点评要点】【点评要点】【点评要点】【点评要点】【点评要点】【点评要点】【点评要点】三、判断为不适宜处方情况【点评标准】1. 适应证不适宜的;2.遴选的药品不适宜的;3.药品剂型或给药途径不适宜的;4.无正当理由不首选国家基本药物的;5.用法、用量不适宜的;6.联合用药不适宜的;7.重复给药的;8.有配伍禁忌或者不良相互作用的;9.其它用药不适宜情况的。
【点评要点】【点评要点】【点评要点】【点评要点】【点评要点】【点评要点】【点评要点】【点评要点】【点评要点】四、判断为超常处方情况超常处方点评方法参照“专项处方点评指南十一-超说明书用药处方点评指南”【点评标准】1.无适应证用药;2.无正当理由开具高价药的;3.无正当理由超说明书用药的;4.无正当理由为同一患者同时开具2种以上药理作用相同药物的。
绥棱县人民医院依据:2010年《医院处方点评管理规范》(试行)处方书写的规范性(合法性):2007年《处方管理办法》2005年《医疗机构麻醉药品、第一类精神药品管理规定》药品临床使用的适宜性(合理性):2007年《麻醉药品临床应用指导原则》2011年《成人癌痛临床实践指南》2016年《黑龙江省临床合理用药督导检查》(麻醉、精神药品2016版)结合我院实际特制订麻醉、精一药品专项点评制度。
点评方法:麻醉药品、精神药品管理组织每月对药房麻醉、精神药品的管理情况进行检查,抽取门(急)诊麻醉、精一处方20张,处方基本信息、诊断、药物通用名、规格、用法用量、处方量应符合《处方管理办法》规定。
每六个月对临床科室麻醉、精神药品的使用情况进行检查,规范管理,并做好检查记录。
检查时包括的内容有处方是否严把关、专用帐册登记是否完全、专册登记是否完整、管理是否做到日清月结、安全措施是否落实、各种记录是否齐全、回收情况是否良好、帐物批号是否相符、出入库管理是否严格、报损程序是否符合规定、销毁程序是否符合规定、值班时是否巡查、各个岗位人员是否尽职尽责等等。
检查中发现的问题现场提出,现场记录,及时解决存在的问题和隐患。
各科室要积极配合各项检查,发现问题及时报告,及时解决。
2016年9月绥棱县人民医院依据:2010年《医院处方点评管理规范》(试行)处方书写的规范性(合法性):2007年《处方管理办法》2005年《医疗机构麻醉药品、第一类精神药品管理规定》药品临床使用的适宜性(合理性):2007年《麻醉药品临床应用指导原则》2011年《成人癌痛临床实践指南》2016年《黑龙江省临床合理用药督导检查》(麻醉、精神药品2016版)结合我院实际特制订麻醉、精一药品专项点评制度。
点评方法:麻醉药品、精神药品管理组织每月对药房麻醉、精神药品的管理情况进行检查,抽取门(急)诊麻醉、精一处方20张,处方基本信息、诊断、药物通用名、规格、用法用量、处方量应符合《处方管理办法》规定。
麻醉药品处方点评制度1、药品用法用量应当按照药品说明书规定的常规用法用量使用,特殊情况需要超剂量使用时,应当注明原因并再次签名。
2、药品用法应当准确规范,可用规范的中文、英文、拉丁文或者缩写体书写,但不得使用“遵医嘱”、“自用”等含糊不清字句。
3、药品用量应当根据患者的年龄、体重、性别、病情等因素进行科学合理的计算和调整。
4、药品用法用量应当与临床诊断相符合,不得超出所需范围或者与其他药品相互作用。
四)药品配伍1、药品配伍应当遵循药理学原理和临床实践,避免不良反应和药物相互作用。
2、药品配伍应当根据患者的病情、年龄、体重、性别等因素进行科学合理的选择和调整。
3、药品配伍应当注明药品的名称、剂量、用法、用量和配伍原因等相关信息。
二、评价标准一)处方书写评价标准1、患者一般情况、临床诊断填写清晰、完整,并与病历记载相一致。
2、每张处方限于一名患者的用药。
3、字迹清楚,不得涂改;如需修改,应当在修改处签名并注明修改日期。
4、药品名称应当使用规范的中文名称书写,没有中文名称的可以使用规范的英文名称书写;医师、药师不得自行编制药品缩写名称或者使用代号;书写药品名称、剂量、规格、用法、用量要准确规范,药品用法可用规范的中文、英文、拉丁文或者缩写体书写,但不得使用“遵医嘱”、“自用”等含糊不清字句。
5、患者年龄应当填写实足年龄,新生儿、婴幼儿写日、月龄,必要时要注明体重。
6、药品的数量应当与用药天数相符合,不得超出所需范围。
7、药品的剂量应当根据患者的年龄、体重、性别、病情等因素进行科学合理的计算和调整。
8、药品用法用量应当按照药品说明书规定的常规用法用量使用,特殊情况需要超剂量使用时,应当注明原因并再次签名。
9、除特殊情况(患者隐私需保密)外,应当注明临床诊断,“取药”不能作为诊断。
10、开具处方后的空白处划一斜线以示处方完毕。
11、处方医师的签名式样和专用签章应当与院内药学部门留样备查的式样相一致,不得任意改动,否则应当重新登记留样备案。
门诊麻醉药品处方点评及不合理处方分析王莹;易明南【摘要】目的:分析我院门诊麻醉药品处方点评,探讨不合理处方发生的原因。
方法根据《麻醉药品与精神药品管理条例》等规程中的相关内容,随机选择我院2013年6月~2015年5月2800张门诊麻醉药品处方进行分析,找到不合理处方的原因。
结果2800张门诊麻醉药品处方中不合理处方有69例,占所有处方的2.46%。
主要不合理内容表现为内容缺项41例、用量不规范7例、用法不合适8例、其他3例;主要麻醉药品类型为吗啡注射液与吗啡缓释片,此外还有少数哌替啶注射液、布桂嗪注射液用法用量错误的现象。
结论门诊麻醉药品处方不合理用药类型还较多,为了进一步保证麻醉用药的安全有效性,医院还应当进一步提高对麻醉药品处方监管的力度,促进用药安全。
%Objective To analysis the hospital outpatient service narcotic drugs prescription reviews, discusses the unreasonable prescription. MethodsAccording to the regulations on the administration of narcotic drugs and psychotropic drugs and other related procedures in the content, randomly selected from June 2013 to May 2015, 2 800 outpatient service narcotic drugs prescription analysis, find the reasons of unreasonable prescription.Results2 800 unreasonable prescriptions in outpatient service narcotic drugs prescription with 69 cases, accounting for 2.46% of all prescriptions. Main content of unreasonable content of 41 cases, is not appropriate 7 cases, usage, dosage, 8 cases, other 3 cases, Major types of narcotic injection of morphine and morphine zyban, and there are a handful of pethidine injection, cassia oxazine injection usage and dosage errorphenomenon.Conclusion The outpatient service narcotic drugs prescription irrational drug use type is more, in order to further ensure the safety of anesthesia drug effectiveness, hospital should also further enhance the strength of supervision on narcotics prescription medication safety.【期刊名称】《中国继续医学教育》【年(卷),期】2016(008)016【总页数】2页(P59-60)【关键词】门诊;麻醉药品;不合理处方【作者】王莹;易明南【作者单位】新疆喀什地区泽普县人民医院麻醉科,新疆泽普 844800;新疆喀什地区泽普县人民医院麻醉科,新疆泽普 844800【正文语种】中文【中图分类】R197.31医院中麻醉药品所指的是连续使用之后可能产生身体依赖性、成瘾的药品,这类药品在临床治疗过程中具有不可替代的作用,在手术治疗中非常重要;但是不规范用药很可能导致患者产生依赖[1-2]。
麻醉精神药品处方点评总结是对麻醉精神药品处方进行定期评价和总结的过程。
通过对处方的评价,可以发现处方中存在的问题和不足之处,为改进处方质量提供依据。
以下是一份示例的麻醉精神药品处方点评总结:处方统计在本次处方点评中,共收集了100份麻醉精神药品处方,涉及患者50人。
其中,男性患者30人,女性患者20人。
年龄范围为18-65岁。
处方评价经过评价,发现以下问题:(1)处方格式不规范:部分处方格式不符合医院规定,如未注明药品名称、规格、用法用量等信息。
(2)药品使用不规范:部分药品使用不符合规定,如使用方法不当、用药剂量过大等。
(3)处方签字不规范:部分处方未有医生签字或签字模糊不清,存在安全隐患。
(4)处方审核不严格:部分处方未经审核或审核不严格,存在用药安全风险。
改进措施针对以上问题,提出以下改进措施:(1)加强处方格式规范管理:医院应制定更加严格的处方格式规定,对不符合规定的处方进行整改和处罚。
(2)加强药品使用规范管理:医生应加强对药品使用的学习和培训,确保用药安全、有效、经济。
(3)加强处方签字规范管理:医生应重视处方签字的重要性,确保签字清晰、可辨认。
(4)加强处方审核力度:医院应建立处方审核制度,确保每份处方都经过严格审核,保障患者用药安全。
总结建议通过本次麻醉精神药品处方点评总结,发现医院在麻醉精神药品管理方面还存在一些问题。
建议医院加强对麻醉精神药品的管理和监督,建立健全的药品管理制度和审核制度,提高医生的专业素养和责任心,确保患者用药安全有效。
同时,也希望医院能够重视本次总结中提出的问题和建议,积极采取措施进行改进和完善。