电大秋季财务管理复习题后附答案
- 格式:docx
- 大小:12.19 KB
- 文档页数:5
电大财务管理试题及答案一、单项选择题(每题2分,共20分)1. 财务管理的核心是()。
A. 利润最大化B. 股东财富最大化C. 企业价值最大化D. 成本控制答案:C2. 下列哪项不是流动资产?()。
A. 现金B. 应收账款C. 存货D. 固定资产答案:D3. 企业进行长期投资的主要目的是()。
A. 增加短期收益B. 扩大生产规模C. 降低经营风险D. 获得长期收益答案:D4. 财务杠杆效应是指()。
A. 通过借款来增加企业的收益B. 通过增加销售来增加企业的收益C. 通过增加成本来增加企业的收益D. 通过减少成本来增加企业的收益答案:A5. 以下哪项不是财务分析的方法?()。
A. 比率分析B. 趋势分析C. 因素分析D. 历史分析答案:D6. 企业进行资本结构调整的目的是什么?()A. 增加企业资产B. 降低企业成本C. 提高企业盈利能力D. 增加企业负债答案:C7. 以下哪项不是企业筹资的方式?()A. 发行股票B. 发行债券C. 银行贷款D. 政府补贴答案:D8. 企业进行财务预算的目的是()。
A. 提供决策依据B. 控制成本C. 增加收入D. 以上都是答案:D9. 企业进行现金管理的主要目的是()。
A. 确保企业有足够的现金支付B. 增加企业的现金储备C. 降低企业的现金成本D. 以上都是答案:A10. 以下哪项不是企业风险管理的内容?()A. 市场风险管理B. 信用风险管理C. 操作风险管理D. 人力资源管理答案:D二、多项选择题(每题3分,共15分)1. 以下哪些属于财务报表的组成部分?()A. 资产负债表B. 利润表C. 现金流量表D. 所有者权益变动表答案:ABCD2. 企业进行财务预测的方法包括()。
A. 定性分析法B. 趋势外推法C. 比例分析法D. 回归分析法答案:ABCD3. 以下哪些因素会影响企业的资本成本?()A. 市场利率B. 企业信用等级C. 企业经营风险D. 通货膨胀率答案:ABCD4. 企业进行财务分析时,主要关注以下哪些方面?()A. 盈利能力B. 偿债能力C. 营运能力D. 发展能力答案:ABCD5. 企业进行财务决策时需要考虑的外部环境因素包括()。
电大财务管理试题及答案一、单项选择题(每题1分,共10分)1. 资产负债表是反映企业在某一特定日期的财务状况的报表,其主要内容包括()。
A. 资产B. 负债C. 所有者权益D. 所有选项2. 以下哪项不是流动资产的特点?()。
A. 易于变现B. 价值稳定C. 期限短D. 风险高3. 利润表的主要作用是()。
A. 反映企业的盈利能力B. 反映企业的资产状况C. 反映企业的负债情况D. 反映企业的现金流量4. 财务杠杆效应是指()。
A. 企业通过债务融资来增加收益B. 企业通过增加销售来提高利润C. 企业通过减少成本来提高利润D. 企业通过增加资产来提高收益5. 以下哪项不是长期负债的特点?()。
A. 期限长B. 利息低C. 风险低D. 偿还压力大6. 现金流量表的主要作用是()。
A. 反映企业的现金流动情况B. 反映企业的盈利情况C. 反映企业的资产负债情况D. 反映企业的经营成果7. 以下哪项是流动负债的特点?()。
A. 期限长B. 利息低C. 风险高D. 偿还期限短8. 财务分析的主要目的是什么?()A. 评价企业的财务状况B. 确定企业的经营策略C. 制定企业的财务计划D. 所有选项9. 以下哪项不是非流动资产的特点?()。
A. 易于变现B. 期限长C. 风险较高D. 价值稳定10. 企业进行财务预测的主要目的是()。
A. 提供决策依据B. 增加企业利润C. 减少企业成本D. 提高企业知名度二、多项选择题(每题2分,共10分)11. 资产负债表的构成包括()。
A. 流动资产B. 非流动资产C. 流动负债D. 非流动负债E. 所有者权益12. 利润表中包括的主要项目有()。
A. 营业收入B. 营业成本C. 投资收益D. 营业外支出E. 净利润13. 现金流量表的分类包括()。
A. 经营活动产生的现金流量B. 投资活动产生的现金流量C. 筹资活动产生的现金流量D. 非经常性项目产生的现金流量E. 所有选项14. 财务分析的方法包括()。
电大财务管理期末考试试题题库及答案第一部分:选择题1. 以下哪个是财务管理的定义?- A. 物质资源的获取、分配和利用过程- B. 公司经营活动的规划和控制- C. 确保公司财务稳定和可持续发展- D. 以上都是答案:D. 以上都是2. 财务报表的主要组成部分包括:- A. 资产负债表、利润表、现金流量表- B. 资产负债表、利润表、股东权益变动表- C. 现金流量表、股东权益变动表、利润表- D. 资产负债表、现金流量表、财务状况表答案:A. 资产负债表、利润表、现金流量表3. 现金流量表主要用于:- A. 评估公司经营能力和盈利能力- B. 衡量公司债务偿还能力- C. 分析公司的投资决策- D. 分析公司的财务稳定性答案:B. 衡量公司债务偿还能力第二部分:简答题1. 请简述财务预算的作用和意义。
答案:财务预算是指对公司未来一定期间的预期收入、支出和资产负债等进行规划和预测的过程。
它的主要作用是帮助公司管理者制定合理的经营目标和计划,并为公司的经营决策提供依据。
财务预算可以帮助公司有效分配资源、控制成本、评估盈利能力等,对于提高公司的经济效益和财务稳定性具有重要意义。
2. 简述财务风险管理的方法和步骤。
答案:财务风险管理是指通过对公司的财务风险进行识别、评估和控制,保护公司的财务利益和资金安全。
其中,主要的方法和步骤包括:- 风险识别:识别公司可能面临的各类财务风险,包括市场风险、信用风险、流动性风险等。
- 风险评估:对已识别的财务风险进行评估,确定其严重程度和可能的影响范围。
- 风险控制:采取相应的措施和策略,通过风险转移、风险分散、风险防范等方式控制财务风险。
- 风险监控:持续监测和评估财务风险的发展态势,及时调整和完善风险管理策略。
第三部分:计算题1. 某公司资产负债表中,资产总额为100,000元,负债总额为60,000元。
求该公司的所有者权益。
答案:所有者权益 = 资产总额 - 负债总额 = 100,000 - 60,000 = 40,000元2. 某公司在某一期间的营业收入为200,000元,成本费用为150,000元,税金为10,000元,其他费用为5,000元。
财务管理复习资料(下载文档:用“Ctrl+F”键,将搜索关键词输入,进行快速检索题目)一、单项选择题题目1企业财务管理目标的最优表达是( )。
正确答案是:股东财富最大化题目2某人在2015年1月1日将现金10 000元存入银行,其期限为3年,年利率为10%,则到期后的本利和为()元。
已知银行按复利计息,(F/P,10%,3)=1.331.正确答案是:13310题目3与其他企业组织形式相比,公司制企业最重要的特征是()。
正确答案是:所有权与经营权的潜在分离题目4现有A、B、C三种证券投资可供选择,它们的期望收益率分别为12.5%、25%、10.8%,它们的标准差分别为6.31%、19.52%、5.05%,标准离差率分别为50.48%、78、08%、46.76%,则对这三种证券选择的次序应当是()。
正确答案是:B,A,C题目5普通年金终值系数的倒数称为( )。
正确答案是:偿债基金系数题目6某投资方案贴现率为9%时,净现值为3.6;贴现率为10%时,净现值为-2.4,则该方案的内含报酬率为( )。
正确答案是:9.6%题目7投资决策的首要环节是()。
正确答案是:估计投入项目的预期现金流量题目8下列各项中不属于项目投资“初始现金流量”概念的是( )。
正确答案是:营业现金净流量题目9某项目的贝塔系数为1.5,无风险报酬率为10%,所有项目平均市场报酬率为14%,则该项目的必要报酬率为()。
正确答案是:16%题目10公司的所有者同其管理者之间的财务关系反映的是()。
正确答案是:公司与股东之间的财务关系二、多项选择题题目11由资本资产定价模型可知,影响某资产必要报酬率的因素有()。
正确答案是:无风险资产报酬率, 该资产的风险系数, 市场平均报酬率题目12与股票内在价值呈同方向变化的因素有()。
正确答案是:年增长率, 年股利题目13企业财务管理的组织模式可以分为()。
正确答案是:合一模式, 分离模式, 多层次、多部门模式, 集团财务资源集中配置与财务公司模式题目14财务活动是围绕公司战略与业务运营展开的,具体包括()几个方面。
国家开放大学年秋季学期电大考试企业财务管理试题及答案题库及答案txt多选题:(共10 题每题3 分)1.下列关于企业利润最大化的说法,其中正确的有( abcd )。
A.没有考虑时间价值因素B.是个绝对数,不能全面说明问题C.没有考虑风险因素D.不一定体现股东利益2.单笔现金流量的折算,需要用到的系数有()。
B.复利现值系数D.复利终值系数3.β系数是衡量风险大小的重要指标,对于某股票来说,下列有关其表述正确的有()。
A.β系数=0,则该股票无风险B.β系数=1,则该股票风险等于市场平均风险C.β系数<1,则该股票风险小于市场平均风险D.β系数>1,则该股票风险大于市场平均风险4.下列属于债务筹资方式的有()。
A.融资租赁B.商业信用E.长期借款5.下列选项中,用于长期资本筹集的是()。
B.吸收直接投资C.发行股票D.发行长期债券6.影响债券发行价格的因素有()。
A.债券面额B.市场利率C.票面利率D.债券期限E.通货膨胀率7.总杠杆具有如下性质()。
A.能够起到财务杠杆和经营杠杆的综合作用B.能够表达企业边际贡献与税后利润的比率C.能够部分估计出销售额变动对每股收益的影响8.下列属于资本成本低财务风险高的筹资方式有( )。
C.发行债券D.长期借款E.融资租赁9.根据静态资本成本计算公式,其由()组成。
B.筹资费用D.使用费用10.影响企业综合资本成本大小的因素主要有( )。
A.资本结构B.个别资本成本的高低C.筹资费用D.所得税税率(针对负债)多选题单选题判断题多选题:(共10 题每题3 分)1.下列关于企业利润最大化的说法,其中正确的有()。
A.没有考虑时间价值因素B.是个绝对数,不能全面说明问题C.没有考虑风险因素D.不一定体现股东利益E.有助于财务主管洞悉各种问题2.单笔现金流量的折算,需要用到的系数有()。
A.金现值系数B.复利现值系数C.年金终值系数D.复利终值系数E.β系数3.β系数是衡量风险大小的重要指标,对于某股票来说,下列有关其表述正确的有()。
电大财务管理试题及答案电大财务管理试题及答案财务管理是企业管理的一个组成部分,它是根据财经法规制度,按照财务管理的原则,组织企业财务活动,处理财务关系的一项经济管理工作。
简单的说,财务管理是组织企业财务活动,处理财务关系的一项经济管理工作。
一、单项选择题(请从下列各题的备选答案中选出一个正确答案,每小题1分,共8分)1.会计学形成的主要标志是( )。
A.15世纪末的《数学大全》一书的出版B.19世纪20年代到20世纪初期的会计循环理论C.20世纪初期到第二次世界大战前的成本理论D.20世纪60年代后财务会计管理会计分支形成答案:A2.对会计对象的具体内容进行科学分类的项日是( )。
A.会计科目B.账户C.会计要素 D .A、B、C均是答案:A3.为了全面核算企业净利润的形成,需要设置的账户是( )。
A.投资收益B.营业外收入C.本年利润D.主营业务收入答案:C4.采用借贷记账法时,不同账户哪方记增加、哪方记减少的确定依据是( )。
A.借方记增加贷方记减少的通用规则B.贷方记增加借方记减少的通用规则C.某账户提供信息的人为要求D.某账户反映内容的经济实质答案:D5.在采用计划成本核算库存产成品成本情况下,如果产成品的实际成本小于计划成本,则库存产成品的实际成本等于( )。
A.生产成本账户余额加产品成本差异账户借力余额B.生产成本账户余额减产品成本差异账户贷方余额C.产成品账户余额加产品成本差异账户借方余额 D.产成品账户余额减产品成本差异账户贷方余额答案:B6.总分类账户发生额及余额对照表中本期借方与贷方发生额合计相等,可以断定的情形是( )。
A.账户发生额的记录肯定没有错误B.账户发生额的记录也许会有错误C.账户发生额的记录肯定会有错误D.账户发生额的记录不会存在错误答案:B7.若企业的存货种类及数量较多、但单位价值不大时,较为适用的计价方法是( )。
A.先进先出法B.后进先出法C.加权平均法D.成本与市价孰低法答案:D8.我国及国际通行会计处理惯例中对财产物资核算所选择的计量属性主要是( )。
国家开放大学电大专科《财务管理》2023-2024期末试题及答案(试卷代号:2038)一、单项选择(在下列各题的备选答案中选择一个正确的,并将其序号字母填入题后的括号里。
每小题2分,计20分)1.股东财务最大化作为企业财务管理目标,其主要优点是( )。
A. 考虑了时间价值因素B. 有利于明确企业短期利润目标导向C.无需考虑风险与报酬间的均衡关系D.无需考虑投入与产出的关系2.某一股票的市价为10元,该企业同期的每股收益为0.5元,则该股票的市盈率为( )。
A. 20B.30C.5D.103.假定某公司普通股预计支付股利为每股2.5元,每年股利预计增长率为10%,必要收益率为15%,则普通股的价值为( )元。
A. 10.9B.36C.19.4D.504.普通股融资具有的优点是( )。
A. 成本低B.增加资本实力C.不会分散公司的控制权D.融资费用低5.某投资方案的年营业收入为10000元,年付现成本为6000元,年折旧额为1200元,所得税率为25%,该方案的每年营业现金流量为( )元。
A. 1680B.2680C.3300D.43206.下列各项融资方式中,资本成本最低的是( )。
A.发行股票B.发行债券C.长期贷款D.国库券7.下面对现金管理目标的描述中,正确的是( )。
A.现金管理的目标是维持资产风险性和盈利性之间的最佳平衡B.持有足够的现金可以降低或避免财务风险和经营风险,因此现金越多越好C.现金是一种非盈利资产,因此不该持有现金D.现金变现能力最强,因此不必要保持太多的现金8.定额股利政策的“定额”是指( )。
A. 公司股利支付率固定B.公司每年股利发放额固定C.公司剩余股利额固定D.公司向股东增发的额外股利固定9.某企业单位变动成本5元,单价8元,固定成本2000元,销量600元,欲实现利润400元,可采取措施( )。
A. 提高销量100件B.降低固定成本400元C.降低单位变动成本0.5元D.提高售价1元10.存货周转率是一定时期内企业( )与存货平均余额的比率,用来反映企业存货周转能力,即公司在购、产、销之间的经营协调能力。
2027-2028国家开放大学电大专科《财务管理》期末试题及答案(试卷号2038)2027-2028国家开放大学电大专科《财务管理》期末试题及答案(试卷号:2038)一、单项选择(在下列各题的备选答案中选择一个正确的,并将其序号字母填入题后的括号里。
每小题2分,共20分)1.某投资项目于建设期初一次投入原始投资400万元,现值指数为1.35。
则该项目净现值为()。
A.540万元B.140万元C.100万元D.200万元2.下述有关现金管理的描述中,正确的是()。
A.现金变现能力最强,因此不必要保持太多的现金B.持有足够的现金可以降低或避免财务风险和经营风险,因此现金越多越好C.现金是一种非盈利资产,因此不该持有现金D.现金的流动性和收益性呈反向变化关系,因此现金管理就是要在两者之间做出合理选择3.假定某公司普通股预计支付股利为每股1.8元,每年股利预计增长率为10%,必要收益率为1s%,则普通股的价值为()。
A.10.9B.36C.19.4D.74.主要依靠股利维持生活的股东和养老基金管理人员最不赞成的股利政策是()。
A.定额股利政策B.定率股利政策C.低定额加额外股利政策D.剩余股利政策5.应收账款周转次数是指()与应收账款平均余额的比值,它反映了应收账款回收的快慢。
A.销售收入B.营业利润C.赊销净额D.现销收入6.与其他企业组织形式相比,公司制企业最重要的特征是()。
A.创办费用低B.无限责任C.筹资容易D.所有权与经营权的潜在分离7.每年年底存款100元,求第5年末的价值,可用()来计算。
A.复利现值系数B.复利终值系数C.年金现值系数D.年金终值系数8.企业以赊销方式卖给客户甲产品100万元,为了客户能够尽快付款,企业给予客户的信用条件是(10/10,5/30,N/60),则下面描述正确的是()。
A.信用条件中的10、30、60是信用期限B.N表示折扣率,由买卖双方协商确定C.客户只要在60天以内付款就能享受现金折扣优惠D.客户只要在10天以内付款就能享受到10%的现金折扣优惠9.某公司发行5年期,年利率为12%的债券2500万元,发行费率为3.25%,所得税为25%,则该债券的资本成本为()。
最新国家开放大学电大《财务管理》期末题库及答案考试说明:本人针对该科精心汇总了历年题库及答案,形成一个完整的题库,并且每年都在更新。
该题库对考生的复习、作业和考试起着非常重要的作用,会给您节省大量的时间。
做考题时,利用本文档中的查找工具,把考题中的关键字输到查找工具的查找内容框内,就可迅速查找到该题答案。
本文库还有其他网核及教学考一体化答案,敬请查看。
《财务管理》题库及答案一一、单项选择题1.下列各项中不属于企业财务活动范围的是( )A. 向银行借款 B.对外股权投资C.加强对客户回款的管理 D.代缴个人所得税2.下列哪个项目不能用刁:分派股利( )A. 盈余公积金B. 资本公积C. 税后利润D. 上年未分配利润3.下列哪类有价证券的收益率最接近于无风险状态下的收益率( )A.国库券 B.大公司发行的股票C. 公司债券 D.银行发行的金融债券4.某公司资本报酬率为15%,当期每股股利为3元。
假定公司的增长率为6%,则该股票的内在价值为( )A.33.33元 B.40元C.35.33元 D.45元5.企业以赊销方式卖给客户甲产品100万元,为了客户能够尽快付款,企业给予客户的信用条件是(10/10,5/30,N/60),则下面描述正确的是( )A.信用条件中的10、30、60是信用期限。
B.N表示折扣率,由买卖双方协商确定。
C. 客户只要在60天以内付款就能享受现金折扣优惠。
D. 客户只有在10天以内付款,才能享受10%的现金折扣优惠。
6.当两个投资方案为独立选择时,应优先选择( )A. 净现值大的方案B.项目周期短的方案C. 投资额小的方案D. 现值指数大的方案7,某投资方案当贴现串为16%时,净现值为6.12;当贴现串为18%时,净现值为-3.17,则该方案的内含报酬率为( )A.17.32% B. 18.32%C. 16.68% D.14.68%8.下列筹资行为中,能够加大财务杠杆作用的是( )A.增发普通股B.增发优先股C. 吸收直接投资D.留存收益转增资本9.采用销售百分比率法预测资金需要时,下列项目中被视为不随销售收入的变动而变动的是( ) A.应收账款 B. 应付账款C. 应收票据 D.长期借款10.将1000元钱存人银行,利息率为10%,在计算10年后价值时应采用( )A. 年金终值系数B. 年金现值系数C. 复利终价系数D.复利现值系数二、多项选择题1.下面各项中,会降低企业的流动比率的选项是( )A.赊购存货 B.出售存货的损失C. 股利支付D. 冲销坏账E. 将现金存入银行2.一般认为,公司发放股票股利会造成各种有利或不利的影响。
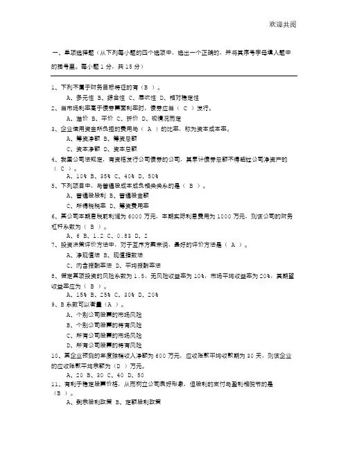
欢迎共阅一、单项选择题(从下列每小题的四个选项中,选出一个正确的,并将其序号字母填入题中的括号里。
每小题1分,共15分)1、下列不属于财务目标特征的有(B )。
A 、多元性B 、综合性C 、层次性D 、相对稳定性2、当市场利率高于债券票面利率时,债券应当( C )发行。
3 4 5 6 7 8 9 D 、所有公司股票的特有风险10、某企业预测的年度赊销收入净额为600万元,应收账款平均收款期为30天,则该企业的应收账款平均余额为(D )万元。
A 、20B 、30C 、40D 、5011、有利于稳定股票价格,从而树立公司良好形象,但股利的支付与盈利相脱节的是(B )。
A 、剩余股利政策B 、定额股利政策C、梯度上升股利政策D、正常股利加额外股利政策12、某公司发行普通股股票600万元,筹资费用率5%,上年股利率为14%,预计股利每年增长5%,所得税率为32%,则该普通股成本率为( C )。
A、14.74%B、9.87%C、19.74%D、14.87%13、当某一项目的净现值大于零时,其内含报酬率(C )。
A、可能小于零B、一定大于零C、一定大于设定的折现率D、可能等于设定的折现率A、信用期限B、信用等级C、折扣期限D、现金折扣21、在存货管理的ABC法中,对存货进行分类的标准包括( AD )。
A、数量标准B、质量标准C、重量标准D、金额标准22、下列项目中不能用于支付股利的有(ABC )。
A、原始投资B、实收资本C、股本D、上年未分配利润23、实现企业目标利润的单项措施有(ABD )。
A、降低固定成本B、降低变动成本C、降低销售单价D、提高销售数量24、应收账款日常管理措施主要包括( BCD )。
A、客户信用等级分析B、应收账款坏账准备制度四、名词解释(每小题3分,共15分)35、财务重整--是指对陷入财务危机,但仍有转机和重建价值的企业根据一定程序进行重新整顿,使公司得以维持和复兴的做法。
这是对已到破产界限的企业的一种挽救措施。
电大财务管理试题及答案财务管理是现代企业中不可或缺的一部分,它涵盖了企业的资金管理、投资决策、财务分析等重要内容。
电大财务管理试题和答案是学习和了解财务管理的一个重要途径。
本文将提供一些典型的电大财务管理试题,并附上详细的答案解析。
一、选择题1. 财务管理者主要关注的是:A. 经济利益最大化B. 社会责任履行C. 长期发展规划D. 资金募集答案:A解析:财务管理的核心目标是实现企业经济利益的最大化。
2. 投资决策中,哪项指标可以用来评估投资方案的盈利能力?A. 静态投资回收期B. 净现值C. 投资回报率D. 内部收益率答案:C解析:投资回报率可以评估投资方案的盈利能力。
3. 下列哪项是负债?A. 股东权益B. 应付账款C. 存货D. 现金答案:B解析:应付账款是负债,表示企业所欠供应商或债权人的款项。
4. 资本结构指的是企业:A. 资产负债表上的长期负债与所有者权益之比B. 盈余公积与股本之比C. 资产总额与负债总额之比D. 固定资产投资与流动资产投资之比答案:A解析:资本结构指的是企业资产负债表上的长期负债与所有者权益之比。
二、填空题1. 资本预算决策方法中,净现值为正时,表示该投资项目是________。
答案:可行的解析:净现值为正表示该投资项目的现金流入大于现金流出,即该项目可行。
2. 财务分析中,流动比率可以评估企业的________。
答案:偿付能力解析:流动比率反映了企业短期偿债能力,即企业能否及时偿还流动负债。
三、问答题1. 请简述财务管理的基本职能。
答:财务管理的基本职能包括资金筹措、投资决策、资金运营和业绩评价四个方面。
资金筹措是指财务管理者通过各种渠道筹措企业所需的资金,包括债务融资和股权融资。
投资决策是指财务管理者根据企业的发展战略和市场状况,选择最佳的投资项目和投资规模。
资金运营是指财务管理者根据企业的资金情况,进行资金配置、资金周转和资金监控等活动。
业绩评价是指财务管理者通过财务报表分析和财务指标评估,对企业的经营状况和财务健康状况进行评价。
计算题复习题
1、假设你准备买一套公寓住房, 总计房款为100 万元, 如首付款20%, 年利率为8%, 银行提供20 年按揭贷款, 则每年应付款多少? 如果每月不计复利, 每月付款是多少? 20 年共向银行还了多少钱?
2 假设某公司董事会决定自今年起建立偿债基金, 即在今后5 年内每年末存入银行等额款项,用来偿还该公司在第 6 年初到期的公司债务1000000 元. 若银行存款利率为9%,每年复利一次.试问该公司每年末需存入银行多少等额款项?
3、刘为将6000 元存入银行, 存为五年定期, 银行的利率为
4%,假如按照单利法,五年之后这笔钱是多少。
假如按照复利五年之后这笔钱是多少。
4、某企业租入一栋厂房准备使用五年, 如果每年初付租金, 则
要每年初付1 . 5万元,如果一次性付请,则要6 . 2万元,假
如市场的利率为5% ,则这家企业选择那种付租金的方式是比
较合算的。
5、某高校希望用创收收入存入银行要设立一项永久奖学金, 银行利率是5%, 如果学校希望每年的奖学金是10万元, 则学校应该一次性存入银行多少钱? (永久年金)
6、小红家现有5.5 万元的存款, 明年此时小红就是小红上大学的日
期。
假若大学的每年的学费为 1.5 万, 银行利率是8%, 学制是四年, 请问这笔钱够不够支付小红上大学的费用。
7、张婷每年收到父母的压岁钱都是200 元, 她每次收到压岁钱时都存入银行。
假如银行的利率是5%, 张婷今年8 岁, 请问后的春节, 张婷的银行存款是多少? (年金终值)
8、刘新的工商行帐簿上有500 元, 她准备用这笔钱交纳电视费, 电视费是每个月底交, 金额是14 元, 请问这笔钱够交多少期的电视费? 银行利率是6%。
(年金现值)
9、假定有一张票面面额为1000 元的公司债券, 票面利率为10%, 9 年后到期, 若投资者要求的报酬率(即市场利率)是12%, 计算债券的价值(即发行价格) , 若投资要求的报酬率(即市场利率)为8%, 求发行价格。
10、某企业1995年1月向租赁公司租入设备一套, 价值100万元。
租期为 6 年, 预计残值为5 万元(归出租方所有) , 租期年利率为10%, 租赁手续费为设备价值的3%。
租金为每年末支付一次, 则该设备每年支付的租金为:
11、某企业1995年1月向租赁公司租入设备一套, 价值100 万元。
租期为 6 年, 租期年利率为10%, 租赁手续费为设备价值的
3%, 且不考虑残值。
采用每年末支付租金, 则租金计算为:
12、某企业按” 2/10 、N/30 ”的条件购入货物20 万元, 如果企业延至第30 天付款, 其放弃现金折扣的机会成本是多少?
13、某企业按年利率10%向银行借款100 万元, 银行要求保留20%的补偿性余额, 企业实际能够动用的借款只有80 万元, 试计算该项借款的实际利率。
14、某周转信贷协议额度为0 万元, 承诺费率2%, 借款费率2%, 借款利率为6%, 借款企业年度内使用了18000 万元, 试计算企业银行支付的承诺费是多少?
1、购房总共需贷款额=100X (1 -20%)=80(万元)
每年分期付款额= 80*( A/P, 8%, 20) = 80/9.8181=8.15( 万元)
其中9.8181 为期限20 年、年利率为8%的年金现值系数, 故每月付款额=8.15/12=0.68( 万元)
共向银行还了: 8.15*( F/A, 8%, 20)
=8.15*45.752=372.88( 万元)
2、A=1000000*( A/F, 9%, 5)
1 = 1 000 000 X 5. 9847 =167 092.75( 元)
3、单利计算: 6000*( 1+4%*5) =7200( 元)
复利计算:6000*( 1+4%) 人5=6000*( F/P, 4%, 5)
=6000*1.2167=7300.2 元
4、如果每年年初付租金: 1.5*( P/A, 5%, 5) *( 1+5%)
=1.5*4.3295*1.05=6.62( 万元)
因一次性付租金是62 万元, 相比之下应选择一次付租金较
划算
5、应一次存入银行: 10/5%=200(万元)
6、四年学费的现值=1.5*( P/A, 8%, 4) =1 .5*3.3121=4.97( 万元)
因小红现有存款 5.5 万元, 大于学费的现值勤 4.97 万元, 因此够交学费
7、200*( F/A, 5%, 10) =200*12.578=2515.6 元
8、免做
9、1000*10%*( P/A, 12%, 9) +1000*( P/F, 12%, 9)
=100*5.3282+1000*0.3606=893.42 元
应折价发行
1000*10%*( P/A, 8%, 9) +1000*( P/F, 8%, 9)
=100*6.2469+1000*0.5002=1124.89 元
应溢价发行
10、每年支付的租金为=( 100-5) +( 100*( 1+10%)
人6-100) +100*3% =29.19 万元
6
11、将题目中的手续费改为设备价值的4%
每年支付的租金为=100/( P/A, 14%, 6) =25.71 万元
12、2%/( 1-2%) *360/( 30-10) *100%=36.73%
13、实际利率=100*10%/100*( 1-20%) =12.5%
14、( 18000*6%+ *2%) /( 18000*( 1-2%) ) =6.35%。