第一章 机械制造过程概述
- 格式:ppt
- 大小:1.48 MB
- 文档页数:28
机械制造过程概述1. 介绍机械制造是指通过机械设备和材料加工工艺,将原材料转化为最终产品的过程。
机械制造涉及多种制造工艺和技术,包括铸造、锻造、车削、铣削、钻削、磨削、焊接等。
在本文中,我们将概述机械制造的过程以及各个工艺的基本原理和特点。
2. 铸造铸造是将熔化的金属或其他物质倒入预先制作好的模具中,通过冷却凝固形成所需形状的工艺。
铸造可以分为压力铸造和重力铸造两种类型。
压力铸造适用于制造较为复杂的零件,如铝合金汽车零件。
重力铸造适用于制造较大且较简单的零件,如铸铁管道件。
锻造是通过对金属或其他材料施加压力使其变形并改变其外形和内部结构的工艺。
锻造可以分为冷锻和热锻两种类型。
冷锻适用于制造较小的零件,如螺栓和螺母。
热锻适用于制造较大的零件,如曲轴和齿轮。
4. 数控加工数控加工是一种通过计算机控制机床进行加工的工艺。
数控加工可以实现高精度和复杂形状的零件加工。
常见的数控加工包括车削、铣削、钻削和磨削。
数控加工不仅提高了生产效率,还提高了产品质量和一致性。
焊接是将两个或多个金属或热可塑性材料通过熔融的方法连接在一起的工艺。
常见的焊接方法包括电弧焊、气体焊和激光焊等。
焊接可以用于制造各种结构和零件,如钢结构、油罐和船舶。
6. 总结机械制造过程涉及多种工艺和技术,每种工艺都有其独特的特点和应用范围。
通过铸造、锻造、数控加工和焊接等工艺,原材料可以被加工成最终产品。
机械制造工艺的发展推动了制造业的进步和创新,为社会经济的发展做出了重要贡献。
以上是对机械制造过程的概述,希望对读者有所帮助。
如果有需要深入了解各个工艺的文章,可以参考相关的专业文献和资料。
机械制造技术基础教案第一章:机械制造概述1.1 教学目标了解机械制造的基本概念、分类和流程。
掌握机械制造的主要工艺方法和工艺系统。
理解机械制造技术的应用和发展趋势。
1.2 教学内容机械制造的基本概念:机械制造业的定义、作用和重要性。
机械制造的分类:批量生产、单件生产和自动化生产。
机械制造的流程:设计、加工、装配和检测。
机械制造的主要工艺方法:铸造、焊接、切割、铣削、磨削等。
机械制造的工艺系统:机床、刀具、夹具、量具等。
机械制造技术的应用和发展趋势:数字化制造、精密加工、绿色制造等。
1.3 教学方法采用讲授和案例分析相结合的方式,介绍机械制造的基本概念和分类。
通过实物展示和实验室实践,讲解机械制造的工艺方法和工艺系统。
利用多媒体教学,展示机械制造技术的应用和发展趋势。
1.4 教学评估课堂讨论和提问,了解学生对机械制造基本概念的理解。
课后作业,要求学生绘制机械制造流程图和工艺路线图。
实验室实践报告,评估学生对机械制造工艺系统的掌握情况。
第二章:机械加工工艺2.1 教学目标掌握机械加工工艺的基本概念和分类。
理解机械加工工艺参数的选择和计算方法。
熟悉机械加工工艺规程的制定和执行。
2.2 教学内容机械加工工艺的基本概念:机械加工工艺的定义、作用和重要性。
机械加工工艺的分类:常规加工、特种加工和复合加工。
机械加工工艺参数的选择和计算:切削参数、热处理参数等。
机械加工工艺规程的制定:工艺路线、工艺参数、工艺条件等。
机械加工工艺规程的执行:加工顺序、工艺过程、质量控制等。
2.3 教学方法采用讲授和案例分析相结合的方式,介绍机械加工工艺的基本概念和分类。
通过实验室实践,讲解机械加工工艺参数的选择和计算方法。
利用多媒体教学,展示机械加工工艺规程的制定和执行过程。
2.4 教学评估课堂讨论和提问,了解学生对机械加工工艺基本概念的理解。
课后作业,要求学生计算机械加工工艺参数并制定工艺规程。
实验室实践报告,评估学生对机械加工工艺规程的制定和执行情况。
机械制造工艺学电子教案第一章:机械制造工艺学概述1.1 课程介绍了解机械制造工艺学的定义、内容、目的和意义。
理解机械制造工艺学在工程领域的应用。
1.2 机械制造工艺过程介绍机械制造工艺过程的基本概念。
理解工艺过程的分类和特点。
1.3 机械制造工艺参数学习工艺参数的定义和作用。
掌握主要工艺参数的计算和应用。
第二章:铸造工艺2.1 铸造工艺基础了解铸造工艺的定义、特点和应用。
学习铸造工艺的基本原理和过程。
2.2 铸造工艺参数掌握铸造工艺参数的定义和作用。
学习主要铸造工艺参数的计算和应用。
2.3 铸造工艺设计理解铸造工艺设计的意义和目的。
学习铸造工艺设计的步骤和方法。
第三章:金属塑性成形工艺3.1 金属塑性成形工艺基础了解金属塑性成形工艺的定义、特点和应用。
学习金属塑性成形工艺的基本原理和过程。
3.2 金属塑性成形工艺参数掌握金属塑性成形工艺参数的定义和作用。
学习主要金属塑性成形工艺参数的计算和应用。
3.3 金属塑性成形工艺设计理解金属塑性成形工艺设计的意义和目的。
学习金属塑性成形工艺设计的步骤和方法。
第四章:焊接工艺4.1 焊接工艺基础了解焊接工艺的定义、特点和应用。
学习焊接工艺的基本原理和过程。
4.2 焊接工艺参数掌握焊接工艺参数的定义和作用。
学习主要焊接工艺参数的计算和应用。
4.3 焊接工艺设计理解焊接工艺设计的意义和目的。
学习焊接工艺设计的步骤和方法。
第五章:机械加工工艺5.1 机械加工工艺基础了解机械加工工艺的定义、特点和应用。
学习机械加工工艺的基本原理和过程。
5.2 机械加工工艺参数掌握机械加工工艺参数的定义和作用。
学习主要机械加工工艺参数的计算和应用。
5.3 机械加工工艺设计理解机械加工工艺设计的意义和目的。
学习机械加工工艺设计的步骤和方法。
第六章:机械装配工艺6.1 机械装配工艺基础了解机械装配工艺的定义、特点和应用。
学习机械装配工艺的基本原理和过程。
6.2 装配工艺参数掌握装配工艺参数的定义和作用。
机械制造技术基础教案第一章:机械制造概述1.1 教学目标让学生了解机械制造的基本概念、分类和特点。
让学生掌握机械制造过程的基本步骤。
让学生了解机械制造技术的发展趋势。
1.2 教学内容机械制造的基本概念:机械、制造、机械制造等。
机械制造的分类:批量生产、单件生产、成套生产等。
机械制造的特点:精度、表面质量、强度等。
机械制造过程的基本步骤:设计、加工、装配、检测等。
机械制造技术的发展趋势:数字化、自动化、智能化等。
1.3 教学方法采用讲授法,讲解机械制造的基本概念、分类和特点。
采用案例分析法,分析机械制造过程的基本步骤。
采用课堂讨论法,讨论机械制造技术的发展趋势。
1.4 教学评价课堂问答:了解学生对机械制造基本概念的掌握情况。
课后作业:让学生完成机械制造过程的基本步骤的案例分析。
第二章:机械制造工艺2.1 教学目标让学生了解机械制造工艺的基本概念、分类和特点。
让学生掌握机械制造工艺的基本方法。
让学生了解机械制造工艺的选用原则。
2.2 教学内容机械制造工艺的基本概念:工艺、工艺路线、工艺参数等。
机械制造工艺的分类:铸造、焊接、热处理、机加工等。
机械制造工艺的特点:加工质量、加工效率、加工成本等。
机械制造工艺的基本方法:切削、磨削、抛光等。
机械制造工艺的选用原则:工艺可行性、工艺经济性、工艺稳定性等。
2.3 教学方法采用讲授法,讲解机械制造工艺的基本概念、分类和特点。
采用实验法,演示机械制造工艺的基本方法。
采用案例分析法,分析机械制造工艺的选用原则。
2.4 教学评价课堂问答:了解学生对机械制造工艺基本概念的掌握情况。
实验报告:评估学生对机械制造工艺的基本方法的掌握情况。
课后作业:让学生完成机械制造工艺的选用原则的案例分析。
第三章:机械制造装备3.1 教学目标让学生了解机械制造装备的基本概念、分类和特点。
让学生掌握机械制造装备的选择和使用方法。
让学生了解机械制造装备的发展趋势。
3.2 教学内容机械制造装备的基本概念:机床、工具、夹具等。
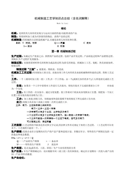
机械制造工艺学知识点总结(含名词解释)Made by Lucy绪论机械:是利用其几何形状实现力与运动方面的性能/功能要求的产品.制造:将原材料加工成为可供使用的物品、获得产品的过程.机械制造:用机械的方法制造机械产品.关键是获得几何形状和位置。
目的:T --时间,效率Q——质量C--成本S—-服务E--环保第一章机械制造过程生产过程:从确定生产需求之后,到得到产品的过程。
包括产品开发过程、产品制造过程和产品销售过程。
到现在,生产过程扩充到服务。
制造过程:直接把原材料和毛坯转换为成品的过程.包括毛坯制造、机械加工工艺、装配、热及表面处理、检验过程.制造过程“三流”:能量流、物质流、信息流.机械加工工艺过程:用切削加工的方法,直接改变工件几何形状及表面机械物理性能的过程。
简称工艺过程.工序:一个(或同时加工的一组)工件,在一个工作地,由一个(或相互协作的多个)工人所连续完成的工艺过程。
安装:如果在一个工序中需要对工件进行几次装夹,则每次装夹下完成的那部分工序内容成为一个安装.工位:在工件的一次安装中,通过分度装置,使工件相对于机床床身变换加工位置,则把每一个加工位置上的安装内装内容称为工位。
工步:加工表面,切削刀具,切削速度和进给量都不变的情况下所完成的工位内容.走刀:切削刀具在加工表面上切削一次所完成的工步.工步、走刀、工位和安装之间的关系:走刀<工步<工位<安装一次安装可以有多个工位、工步和多次走刀一个工位可以有多个工步和多次走刀,但一般在一次安装下完成;一个工步只能在一次安装和一个工位下完成,但可多次走刀.可以规范工艺、保证质量工艺规程:工艺过程的书面表达形式和文字记录,用法律文件形式规定下来的工艺过程。
(工艺过程可以有多个,工艺规程只能有一个。
)生产纲领:是指企业在计划期内应生产的产品产量和进度计划,多数以年计,零件的生产纲领还包括一定的备品和废品数量。
N=n(1+α)(1+β)QQ—-—产品的生产纲领α-—-备品率N———零件的生产纲领β---废品率生产类型:是企业(或车间、工段、班组)生产专业化程度的分类生产批量:年生产纲领确定后,还应根据车间(或工段)的具体情况,确定在计划期内一次投入或产出的同一产品/零件的数量.生产自动化:为什么生产自动化:批量法则、需求、历史发展含义:加工成型自动化、物料输送自动化、系统控制自动化目的:满足企业最大利润,满足工人劳动要求,以TQCSE为目标满足需求方法:生产设备自动化-——-单机自动化解决成型成型自动化问题生产过程自动化—-物流自动化解决传输自动化问题生产信息自动化——系统自动化解决管理与控制自动化问题质量:质量是除去性能/功能之外,产品对社会造成的损失的度量产品质量=装配质量+零件质量(加工质量+材料质量)加工质量:几何形状、位置实际值与理论值的符合程度(加工精度+表面质量)。
《机械制造基础》课程教学大纲课程类别:专业基础课适用专业:机电一体化适用层次:高起专适用教育形式:网络教育/成人教育考核形式:考试所属学院:制造科学与工程学院先修课程:《画法几何与机械制图》、《机械制造工艺学》、《工程材料》、《计算机文化基础》、《机械设计基础》、《数控机床与编程》、《先进制造技术》、《特种加工》一、课程简介《机械制造基础》是机械工程学科的一门专业课程,它系统地介绍了机械制造生产过程及主要工艺方法,分析了制造新工艺、新技术、新材料及其发展趋势。
为学习者解决机械制造方面的实际问题提供了理论基础。
本课程学习需要掌握的前续知识主要包括工程材料学、机械制图和机械制造工艺学等。
学习本课程对于开展机械设计和机械制造过程具有不可替代的功能和作用。
二、课程学习目标本课程主要进行机械产品的制造方法、生产工艺和加工质量控制的教育,帮助学生建立起正确的生产制造观念,培养学生运用新技术、新工艺和新方法去发现问题、分析问题和解决问题的能力。
三、课程主要内容和基本要求本课程将工程材料、金属材料热加工工艺和机械制造工艺等多方面的理论基础知识和实践知识有机结合,形成完整的教学训练系统。
主要内容分为以下几个模块:模块一:机械制造概述具体包括机械的概念、机械制造的一般过程、机械制造的基本环节和现代制造技术等内容。
主要介绍机械的定义、机械产品分类、自动化制造系统、零件的生产过程和装配过程、机械加工方法和数控技术等相关概念。
一方面让初学者对机械制造有一个初步的认识,另一方面也为后续课程的学习奠定基础。
要求掌握机械产品的分类、自动化制造系统、零件的生产过程和现代加工技术,熟悉机械产品加工方法,了解CAD/CAM/CAPP/CAE/PDM技术。
模块二:材料的力学性能及选用具体包括金属材料的力学性能、铁碳合金金相图、钢的热处理、常用金属材料和非金属材料的选用等内容。
本部分是机械产品生产制造应当掌握的基本知识,是机械加工的基础之一。
机械制造过程概述简介机械制造是制造业中的重要一环,涵盖了大量的行业和领域,包括汽车制造、机床制造、航空航天、家电制造等。
机械制造的过程可以简单地概括为设计、加工和组装三个主要阶段。
本文将对这三个阶段进行概述,并介绍一些常用的加工方法和工艺。
设计阶段设计是机械制造的起点,它包括产品的概念设计、结构设计、零部件设计等。
在设计阶段,工程师通常使用计算机辅助设计(CAD)软件来进行建模、分析和优化。
CAD软件可以帮助工程师快速创建和修改产品模型,使得设计过程更加高效和精确。
此外,工程师还需要考虑材料选择、产品功能和性能要求等因素,在设计过程中引入工程经验和专业知识,确保产品的质量和可靠性。
加工阶段加工是指将设计好的产品模型转化为实际的零部件或组件的过程。
在加工过程中,常用的方法有数控加工、铣削、车削、钻孔、切割等。
数控加工是一种使用计算机控制的自动化加工方式,可以实现高精度和高效率的加工。
铣削是通过旋转刀具对工件表面进行加工,常用于制造平面、槽口或曲面零件。
车削则是通过刀具在工件上旋转,将工件表面削掉一部分,用于制造圆柱形零件。
钻孔是用钻头在工件上加工孔径,常用于制造各种孔和螺纹。
切割是在工件上运用锯子、割刀等切割工具进行切割,常用于分离大型零件。
组装阶段组装是将加工好的零部件按照设计要求进行合理的装配,形成成品的过程。
组装涉及到零部件的装配顺序、安装方法、检验标准等方面的考虑。
在组装过程中,工人需要根据图纸或指令将各个零部件正确地安装到一起,并进行相应的固定和调整。
组装过程还需要进行相关的检测和测试,以确保产品的质量和性能符合要求。
对于大型产品或设备,组装过程可能还包括现场安装和调试的环节。
常用加工方法和工艺除了上述提到的数控加工、铣削、车削等常见加工方法外,机械制造过程中还有一些特殊的加工方法和工艺,如焊接、塑性成形、表面处理等。
焊接是将两个或多个金属材料熔化并连接在一起的过程。
焊接可以分为气焊、电弧焊、激光焊等多种方式,根据不同的材料和要求选择相应的焊接方法。
《机械制造技术基础》教学大纲及教案全套第一章:机械制造概述教学目标:1. 了解机械制造的基本概念、分类和特点。
2. 掌握机械制造过程的基本步骤。
3. 熟悉机械制造中的常见问题和解决方案。
教学内容:1. 机械制造的基本概念和分类。
2. 机械制造过程的基本步骤。
3. 机械制造中的常见问题和解决方案。
教学方法:1. 讲授法:讲解机械制造的基本概念、分类和特点。
2. 案例分析法:分析机械制造过程中的实际案例,讨论常见问题和解决方案。
教学资源:1. 教材:《机械制造技术基础》。
2. 课件:机械制造过程的图片和视频。
教学评估:1. 课堂讨论:评估学生对机械制造过程的理解和分析能力。
2. 课后作业:评估学生对机械制造基本概念和步骤的掌握程度。
第二章:金属切削原理教学目标:1. 了解金属切削的基本概念和原理。
2. 掌握金属切削过程中刀具与工件的相互作用。
3. 熟悉金属切削过程中切削力、切削热和切削变形的基本规律。
教学内容:1. 金属切削的基本概念和原理。
2. 刀具与工件的相互作用。
3. 切削力、切削热和切削变形的规律。
教学方法:1. 讲授法:讲解金属切削的基本概念和原理。
2. 实验法:观察和分析刀具与工件的相互作用。
3. 数值分析法:计算切削力、切削热和切削变形。
教学资源:1. 教材:《机械制造技术基础》。
2. 实验设备:刀具、工件和切削实验机。
3. 课件:金属切削过程的动画和图表。
教学评估:1. 课堂讨论:评估学生对金属切削原理的理解。
2. 实验报告:评估学生对刀具与工件相互作用实验的分析能力。
第三章:金属切削机床及刀具教学目标:1. 了解金属切削机床的分类和结构。
2. 掌握金属切削机床的工作原理和操作方法。
3. 熟悉刀具的类型、结构和选用原则。
教学内容:1. 金属切削机床的分类和结构。
2. 金属切削机床的工作原理和操作方法。
3. 刀具的类型、结构和选用原则。
教学方法:1. 讲授法:讲解金属切削机床的分类和结构。
《机械制造技术》习题集第1章机械制造过程概述一、填空题。
1、机械加工工艺系统的组成部分有_________、__________、_________和__________。
2、根据生产专业化程度的不同,生产组织类型可分为:_________、__________和__________。
3、工件在夹具上________和__________的过程称为安装。
4、工件的装夹方法主要有_____ ___、___ _______和用专用夹具装夹等三中方法。
5、某种零件的年生产量通常称为零件的__________。
6、机械制造系统是在__________上以整个机械加工车间为整体的更高一级的系统。
7、企业根据市场需求和自身的生产能力决定的在计划生产期内产品的产量称为_________。
8、切削时最基本、最主要的运动,也是消耗动力最多的运动称为_________。
9、刀具与工件之间产生的附加运动,使切削工作能够连续地进行的运动称为_________。
10、形成发生线的方法有_________、__________、_________和__________四种。
11、利用对工件进行加工的方法称为成形法。
12、用成法在铣床加工齿轮时所使用的铣刀是铣刀。
13、用展成法加工齿轮时,是利用原理进行齿面加工。
14、刨削加工时的主运动是。
二、选择题。
1、在下面的材料中,制成的刀具切削效率最高的材料是()A、通用高速钢B、高性能高速钢C、粉末冶金高速钢D、硬质合金2、下面只适用于单件或小批量生产的加工方法是()A、设备保证法B、定尺寸刀具法C、试切法D、调整法3、机械加工工艺系统的核心是()。
A、机床B、夹具C、刀具D、工件4、机械加工工艺系统包括()。
A、机床、刀具、夹具和工件B、工人、刀具、夹具和工件C、机床、刀具、工人和工件D、机床、刀具、夹具和工人5、在机械加工中直接改变工件的形状,尺寸和表面性能使之变成所需零件的过程称为()。
机械制造技术基础课程教案第一章:机械制造概述1.1 课程简介介绍机械制造技术的基础知识和课程目标。
强调机械制造在工程领域中的重要性。
1.2 机械制造的定义和分类解释机械制造的概念和过程。
讨论机械制造的分类和不同类型的制造过程。
1.3 机械制造的流程和步骤介绍机械制造的基本流程和步骤。
解释设计和加工过程中的关键环节。
1.4 机械制造技术的应用领域探讨机械制造技术在不同工程领域的应用。
强调机械制造技术在制造业中的广泛应用。
第二章:机械设计基础2.1 机械设计的基本原则和方法介绍机械设计的基本原则和目标。
解释机械设计的方法和步骤。
2.2 机械零件的设计和选材讨论机械零件的设计要求和考虑因素。
介绍选材的原则和常用材料的特点。
2.3 机械结构的设计和分析解释机械结构的设计要求和步骤。
探讨机械结构的分析和计算方法。
2.4 机械设计的实例分析分析典型的机械设计实例,如齿轮传动系统和联轴器。
强调机械设计的实际应用和重要性。
第三章:机械加工基础3.1 机械加工的定义和分类解释机械加工的概念和过程。
讨论机械加工的分类和不同类型的加工方法。
3.2 机械加工设备和工具介绍常用的机械加工设备和工具。
讨论机械加工设备的选择和使用注意事项。
3.3 机械加工工艺和参数选择解释机械加工工艺的概念和重要性。
探讨加工参数的选择和优化方法。
3.4 机械加工质量和精度控制讨论机械加工质量和精度的重要性。
介绍常用的质量控制方法和精度测量工具。
第四章:金属切削加工4.1 金属切削加工的基本概念解释金属切削加工的定义和过程。
讨论金属切削加工的分类和特点。
4.2 金属切削刀具和机床介绍常用的金属切削刀具和机床。
讨论刀具的选择和使用注意事项。
4.3 金属切削加工参数的选择解释金属切削加工参数的概念和重要性。
探讨加工参数的选择和优化方法。
4.4 金属切削加工质量和精度控制讨论金属切削加工质量和精度的重要性。
介绍常用的质量控制方法和精度测量工具。
第五章:机械装配基础5.1 机械装配的定义和目的解释机械装配的概念和目的。
机械制造技术基础教案第一章:机械制造概述1.1 教学目标了解机械制造的基本概念、分类和流程。
掌握机械制造的主要工艺方法及其应用。
理解机械制造技术的发展趋势。
1.2 教学内容机械制造的定义和分类。
机械制造的基本流程:设计、加工、装配、检验。
常见机械制造工艺方法:铸造、锻造、焊接、切削、磨削等。
机械制造技术的发展趋势:精密制造、自动化制造、绿色制造。
1.3 教学方法采用讲授法,介绍机械制造的基本概念和工艺方法。
通过案例分析,使学生了解不同工艺方法的应用。
利用多媒体演示,展示机械制造的流程和实例。
1.4 教学评估课堂问答:了解学生对机械制造基本概念的理解。
课后作业:要求学生绘制一个简单的机械零件图。
第二章:金属切削原理2.1 教学目标了解金属切削的基本概念、过程和类型。
掌握金属切削参数的选择和计算。
理解金属切削过程中刀具的磨损和更换。
2.2 教学内容金属切削的定义和过程。
切削力的计算和影响因素。
切削参数的选择:切削速度、进给量、切削深度。
刀具的磨损和更换:磨损类型、磨损规律、更换时机。
2.3 教学方法采用讲授法,介绍金属切削的基本原理和参数选择。
通过实验演示,使学生了解切削过程中刀具的磨损情况。
利用计算机软件,模拟金属切削过程,帮助学生理解切削参数的选择。
2.4 教学评估课堂问答:了解学生对金属切削原理的理解。
实验报告:评估学生对切削过程的观察和分析能力。
第三章:机械加工工艺规程设计3.1 教学目标了解机械加工工艺规程的作用和内容。
掌握机械加工工艺规程的设计方法和步骤。
能够根据零件的加工要求,设计合理的工艺规程。
3.2 教学内容机械加工工艺规程的作用和内容。
工艺规程的设计方法:工序设计、工艺路线设计、工艺参数设计。
工艺规程设计的步骤:分析零件加工要求、确定加工方法、设计工艺规程、验证工艺规程。
3.3 教学方法采用讲授法,介绍工艺规程的作用和设计方法。
通过案例分析,使学生掌握工艺规程设计的步骤。
利用计算机软件,辅助学生进行工艺规程设计。
机械制造大纲1引言机械制造是现代工业中的重要领域之一,涉及到各种机械设备的设计、制造、装配和维护等方面。
本文档主要介绍机械制造的基本概念、工艺流程以及常用的机械制造技术。
机械制造的定义机械制造是指利用各种机械设备进行产品加工和生产的过程。
它涉及到从产品设计到生产制造的各个环节,包括材料选择、零部件加工、装配调试等。
机械制造是工业生产的重要环节,它对于提高生产效率和产品质量具有重要意义。
机械制造的基本流程机械制造的基本流程包括产品设计、零部件加工、装配调试和产品验收等环节。
下面分别介绍这些环节的主要内容。
1. 产品设计产品设计是机械制造的起点,它决定了产品的功能、结构和外观等方面。
产品设计需要考虑到用户需求、技术可行性和市场竞争等因素,通过使用CAD软件进行三维建模、工程图纸的绘制等方式,完成产品设计。
2. 零部件加工零部件加工是将设计好的零部件进行材料选择、数控加工等工艺,使其达到设计要求的精度和表面质量。
常用的加工工艺有车削、铣削、钻孔、切割等,通过使用数控机床等现代加工设备,提高加工效率和加工精度。
3. 装配调试装配调试是将加工好的零部件按照设计要求进行组装,并进行功能测试和调试的过程。
在装配调试过程中,需要注意零部件之间的配合精度,确保装配的稳定性和工作效果。
4. 产品验收产品验收是对最终制造的产品进行质量检测和性能测试的过程。
通过使用各种检测设备和工具,检测产品的尺寸精度、材料性能、功能可靠性等指标,确保产品符合设计要求和标准。
常用的机械制造技术机械制造涉及到众多的技术和方法,下面介绍几种常用的机械制造技术。
1. 数控加工技术数控加工技术是利用计算机控制机床进行零部件加工的一种技术。
与传统的手工操作相比,数控加工具有高精度、高效率和稳定性好等优点,适用于各种复杂形状和高精度要求的零部件加工。
2. 焊接技术焊接技术是将金属材料通过热熔和冷却的方法进行连接的技术。
常用的焊接方法有电弧焊、气体保护焊、激光焊等。
机械制造技术教案课程情况简介课程性质:专业基础课任教班级:模具051、052计辅051五年专数控031周课时:4节总学时:80节教材:《机械制造技术》华主编焕峰副主编⾼等教育教学课题:第1章机械制造过程概述教学⽬的:1、了解课程的性质和容2、了解机械制造技术的发展现状3、了解先进制造技术及其发展⽅向4、了解课程的⽬的和要求5、熟悉⽣产过程和机械制造过程6、掌握机械制造过程的分析教学重点:机械制造过程的基本概念教学难点:⽣产过程和机械制造过程授课时间:课时安排:2节课教学⽅法:讲授教学、多媒体教学教学过程:绪论⼀、本课程的性质和容本课程所讲的机械制造技术主要是指机械冷加⼯技术和机械装配技术。
容包括:(1)掌握⾦属切削过程的基本规律和机械加⼯的基本知识。
合理选择机械加⼯⽅法与机床、⼑具、夹具及切削加⼯参数,并初步具备制订机械加⼯⼯艺规程的能⼒。
(2)掌握机械加⼯精度和表⾯质量的基本理论和基本知识。
初步具备分析和解决现场⼯艺问题的能⼒。
⼆、机械制造技术的发展现状我国的制造业得到长⾜发展,但还存在阶段性的差距。
1、数控机床在我国机械制造领域的普及率不⾼。
2、国产先进数控设备的市场占有率较低。
3、数控⼑具、数控检测系统等数控机床的配套设备不能适应技术发展的需要。
4、机械制造⾏业的制造精度、⽣产效率、整体效益等都不能满⾜市场经济发展的要求。
三、先进制造技术的及其发展⽅向先进制造技术是传统制造业不断吸收机械、电⼦、信息、材料及现代管理等⽅⾯的最新成果,将其综合应⽤于制造的全过程以实现优质、⾼效、低消耗、敏捷及⽆污染⽣产的前沿制造技术的总称。
先进制造技术的主要发展趋势(1)制造技术向⾃动化、集成化和智能化的⽅向发展(CNC)机床、加⼯中⼼(MC)、柔性制造系统(FMS)以及计算机集成制造系统(CIMS)等⾃动化制造设备或系统的发展适应了多品种、⼩批量的⽣产⽅式,它们将进⼀步向柔性化、对市场快速响应以及智能化的⽅向发展,敏捷制造设备将会问世,以机器⼈为基础的可重组加⼯或装配系统将诞⽣,智能制造单元也可望在⽣产中发挥作⽤。