5700测井技术介绍
- 格式:pdf
- 大小:1.58 MB
- 文档页数:26
ECLIPS5700测井系统自然电位测量解析关键词:自然电位信号传输干扰一、前言自然电位与井中岩层的岩性有密切的关系,能以明显的异常差异来显示渗透层。
自然电位曲线可以用来判断岩性和划相、确定渗透层、求地层水电阻率、估计地层泥质含量和判断水淹层等。
并确定地层水的含盐浓度,后者直接与地层水电阻率rw有关系,而地层水电阻率是计算地层含油气浓度的主要参数。
由于测量方法简单,并且能够提供主要的参数,它一直是测井作业中的一项必需的内容。
二、5700自然电位sp测量解析一直以来自然电位被认为是简单稳定的测井项目,无论在测井理论和处理方法上都很容易理解。
但是5700成像测井系统里面对它们的不同处理方式,对它们的不同命名,原本简单的自然电位测井变的扑朔迷离。
1. 5700常见的自然电位名称1.1sp在通常状况下记录的曲线,由仪器的自身测量电极测量如1515和1503;1.2spch通常由电极马龙头环测量,在我们通常的服务表中以3069xa出现,1.3spbr由双侧向长橡胶电极测量而得,长度至少85ft,也就是我们说的加长电极。
1.4spsb以仪器的绝缘电极上的电极环作为参考环,也就是绝缘短接上的电极环。
2.自然电位信号的传输在5700测井中,用两种方式来对自然电位进行处理:一是它作为模拟的测井信号上传到地面系统。
二是它直接在井下被数字化后,经由模式2上传到地面数据采集。
模拟的sp即传统意义上的sp。
是以我们放在地面的“泥浆池”电极棒为参考电位的,远电极取决于在井下运行的是感应仪器还是双侧向仪器。
仪器供电后它的默认选择是仪器上的测量电极环。
模拟信号由模式5的中心抽头上传,到lcp里面的模式5的中心抽头接受,由dasp板处理成sp曲线数值。
同时,自然电位sp在3510里也被处理成数字信号如spdh,它的参考远电极是电缆钢缆外皮而不是地表的“泥浆池”。
用3514作为传输短节时,模拟信号可以由缆芯7上传,如感应类的测井仪器,但测双侧向的时候,sp必须在井下数字化,然后由3514通过模式2送到地面采集,这是由于缆芯7作为双侧向的回路信号,而模式5的中心抽头又被其他占用。
5700井壁成像测井—CBIL &STAR5700-ECLIPS井壁成像测井5700井壁成像测井原理简介CBIL测井原理l CBIL仪器包括:声波发射-接收探头、电子线路、扶正器和定向器.旋转式半球型聚焦换能器按顺时针以脉冲回波的方式对井孔的整个井壁进行3600扫描测量,仪器将记录的地层的回波幅度及回波时间经定向后得到井周声波幅度和传播时间图像.用以识别、描述地层特征.l图像的井眼覆盖率可达100%。
CBIL仪器技术指标STAR测井原理l STAR测井仪是在六臂地层倾角仪基础上发展起来的。
仪器采用6个独立的极板,每个极板上分两排分布24个微电极,可测量144条微电阻率(微电导率)曲线.经数字处理可得到彩色或灰度刻度的高分辨率地层微电阻率非均质变化图像.对地层沉积、构造等地质特征进行描述。
l在8英寸井眼中,图像覆盖率可达60%。
STAR测井仪技术指标CBIL、STAR成像测井质量控制Œ测井前对CBIL仪器探头、STAR极板纽扣电极及井径进行刻度、核实检查。
对方位短节应检查井斜角、方位角以及相对方位角等变化是否灵敏,测量的数值是否可靠。
•了解记录井位所在地区的磁偏角、磁倾角等信息。
Ž成像图方位刻度正确、颜色刻度合理,图像清晰、特征明显、易辨认,反映的裂缝、溶洞、层界面等地层特征清晰,相应的方位曲线无异常变化,不得出现台阶,井斜无负值。
•同一地层常规测井曲线与成象测井图象的变化特征应有良好的一致性,曲线、图象不应出现与地层特征和井眼状况无关的抖动、跳动等异常现象。
对于由于仪器遇卡等原因而造成的图象异常,应视井眼情况进行补测。
测井中不能出现严重的由于数据通讯中断等原因造成的图象、曲线数据缺失。
•CBIL—STAR组合一起测井时,二者深度要一致。
CBIL、STAR成像测井质量控制‘进行CBIL测井时,要求井眼泥浆性能要合适,泥浆密度不能太高,尽可能减少悬浮颗粒对超声波的衰减吸收影响。
’测井过程中要求仪器居中,按井眼条件选择使用扶正器,保证仪器探头聚焦良好(对CBIL测井尤为重要),电缆张力曲线显示仪器在井下运动平稳规则。
5700系统仪器性能指标一、5700系列井下仪器技指标:1、1239XA (DLL-S)数字双侧向1串技术指标最大温度: 2O4℃ 1小时最大压力: 137.9Mpa直径: 92.lmm最小井眼直径: 139.7mm最大井眼直径: 406.4 mm组装长度: 5.512m重量: 126.1kg最大测速: 18.3米/分钟测量范围: 0.2~25000Ω·m精度: 0.2~ 10Ω·m,士 2%或 0.1Ω·m10~ 1000Ω·m,士 2%或0.1Ω·m稳定性:读数的土5%(内部零和刻度均在最大温度条件下设置)可靠性:98%(在适当的保护性维修条件下)探测半径:深侧向一1.14m,浅侧向一0.432m。
垂直分辨率:0.610m功能可同时测量深探测电阻率和浅探测电阻率;双侧向测井两条曲线的分离,反映了渗透率;地层评价,包括烃/水界面。
2、 1515XA (HDIL) 高分辨率感应1串技术指标耐温: 204℃ 9.45米耐压: 137.9MPa井眼测量范围: 7.5″ ---13″测量环境要求:地层电阻率: ≥0.15Ω.M泥浆电阻率:≥0.02Ω.M工作温度: -25 到155℃最高测速: 9米/分钟重复误差: 5%探测深度: 10″,20″,30″,60″,90″,120″纵向分辨力: 1′,2′,4′功能利用径向电阻率变化定性判断油层、水层、油水界面;利用径向电阻率变化定性判断储集层渗透性好坏;一维反演确定冲洗带电阻率Rxo和原状地层电阻率Rt以及侵入半径r、r1、r2。
成像显示侵入类型和侵入深度;二维反演确定地层界面、层状冲洗带电阻率Rxo和原状地层电阻率Rt以及侵入深度,成像显示结果。
3、1329XA (SLII)数字伽马能谱1支技术指标耐温: 204℃耐压: 137.3MPa井眼测量范围:4.5″ ---16″最高测速: 9.1米/分钟测量精度: (当测速为3米/分钟时)GR : 100±1.5APIK: 2±0.26%U: 6±0.51PPMTH: 12±1.78PPM重复误差:±7%探测深度: 12″纵向分辨力: 15″功能确定泥岩含量和泥岩类型;定量测定自然伽马放射性;矿物识别;相关对比;有助于裂缝探测。
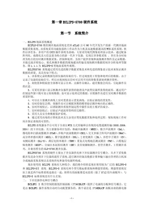
第一章ECLIPS-5700硬件系统第一节系统简介一、ECLIPS地面系统概述ECIPLS-5700数控测井地面系统是美国ATLAS公司90年代开发生产的新一代测井地面数据采集系统。
该系统采用功能很强的工作站作为主机及高速数据通讯的WTS遥传系统。
软件以多任务、多用户的UNIX操作系统为基础,大量采用现代图象处理显示技术。
通过配备阵列化、成像化及大信息量为特点的新一代井下仪器,实现以多参数采集 、多任务分时处理为特点的实时测井数据采集、控制和处理。
为客户提供常规和成像测井图件及记录数据,并能完成井壁取心、射孔和测井数据的现场通讯传输及现场测井数据的初步分析处理等服务。
图1.1.1为 ECLIPS-S型地面系统外观图。
ECLIPS5700系统通过采用先进的数字数据采集技术和先进的图象显示技术来保证测井数据的质量。
其具有如下特点:1、该系统记录的数据包括仪器的原始信号、经过刻度的工程值和处理后的数据。
由于记录了仪器的原始信号,所以出现刻度误差时可以用不同的参数重新处理测井资料。
2、刻度值和校验值全部都可显示出来,由操作员确认,超差数值会闪亮,引起操作员的注意。
3、可采用多窗口显示核测井仪器所获得的能谱及声波类仪器所获得的波形。
通过用户控制这些窗口既可显示原始数据,也可显示处理过的数据,以便操作员进行实时测井数据的质量控制。
4、可以在主要测井曲线上实时重叠显示重复曲线,以验证曲线的重复性。
5、实时绘制交会图,使操作员可以根据预期的模型验证测井响应的正确性。
6、实时环境校正,以消除测井质量控制过程中操作员的主观评估成分。
7、实时相似校正,以验证声波波形资料的完整性。
8、采用人员安全和数据保护系统。
9、通过采用高端的计算机技术及冗余设计简化数据采集和处理过程,缩短现场工作时间并保证系统的可靠性。
ECLIPS系统服务平台可用于全部以WTS方式传输和以传统的电缆遥测传输(3508,3506,3504)的下井仪器。
ECLIPS5700成像测井系统系统概述ECLIPS—5700(E nhanced C omputerised L ogging and I nterpretative P rocessing S ystem)测井系统由ATLAS 公司于上世纪90年代初推出的新一代成像测井系统,ECLIPS—5700成像测井系统是一种增强型计算机化的测井评价处理系统。
该系统满足了现代测井仪器阵列化、谱分析化、成像化的大规模数据处理的要求。
系统主机为2台HP C3600工作站,软件建立于分布式处理及多任务的UNIX 系统平台上,提供真正的多用户/多任务系统,允许下井仪器处理、记录、储存、显示、传送等同时进行。
具有现场快速直观处理解释功能。
经过十年的应用和发展,ECLIPS—5700成像测井系统日趋成熟,配备了较为完善的下井仪器系列,其资料采集和处理水平很高,是目前最先进的测井系统之一。
ECLIPS—5700成像测井系统,该系统是胜利测井公司于1997年由美国Wester Atlas公司引进的。
ECLIPS—5700成像测井系统又称增强型计算机测井与解释处理系统,3700系统下井仪通过改进扩展可与其兼容。
它采用菜单驱动,具备“help”功能,便于操作,ECLIPS可提供广泛的诊断,如为用户提供的可选择的电源和遥传系统诊断程序。
通过图形显示和数据处理的实时显示可不断地监视测井质量。
ECLIPS—5700成像测井系统,它代表着目前世界的最新测井技术,具有广阔的应用前景,但是由于其昂贵的售价及收费标准,在胜利油田只使用于重点探井和重点开发井。
ECLIPS—5700成像地面测井系统照片系统构成ECLIPS—5700成像测井系统主要可分为六部分一、 5753 HP3600 工作站:基于HP—UNIX操作系统的计算机,根据用户指令对输入数据完成各种处理并将其输出到各种外围设备。
二、人机交互设备(HIL):包括键盘、鼠标和双显示器等完成用户和计算机之间的联系。
5700测井系统智能绞车黑匣子的工作原理及实际应用汪 松(中石化华北石油工程有限公司测井分公司,河南南阳 457001) 摘 要:本文阐述了5700测井系统智能绞车黑匣子在测井过程中对井下张力、深度、速度等数据进行实时记录的工作原理。
介绍了两种黑匣子(“软件”黑匣子和“硬件”黑匣子)在延长市场的应用,对“硬件”黑匣子在使用过程中的常见问题进行了分析。
关键词:5700测井系统;智能绞车黑匣子;软件;硬件 中图分类号:P631.8 文献标识码:A 文章编号:1006—7981(2020)03—0032—05 近年来,随着各大油田勘探开发的不断深入,钻井提速、水平井、大斜度井、小井眼、气体钻井等工艺的采用使井眼情况日益复杂,进而导致测井施工的风险越来越大。
由于井况越来越复杂,所以在测井过程中出现遇阻遇卡等突发事件的概率增大,在处理遇阻遇卡等情况时,测井队一般都是停止记录井下仪器的运行状态,从而导致井下张力、深度、速度等数据没能实时记录。
如果在处理过程中发生仪器落井等测井事故后,由于没有相关数据的记录,就会导致无法鉴定事故的责任。
为了解决这一难题,5700测井系统智能绞车黑匣子应运而生。
绞车黑匣子可以实时采集和存储地面张力、深度、井下张力等数据,它不受测井模式的限制,只要5753服务器和5752采集箱开机就能将相关数据存储。
绞车黑匣子能够记录测井过程中仪器的运行状态,有提醒员工规范操作的用途,同样也为测井事故的分析、鉴定提供了科学依据。
1 5700测井系统智能绞车黑匣子简介目前,5700测井系统智能绞车黑匣子有两种。
一种是“软件”黑匣子,也就是在UNIX服务器中安装一个具有不间断记录功能的软件,且不需要添加任何硬件,通过软件就能把张力、深度、井下张力等数据实时记录。
另一种是“硬件”黑匣子,它不需要在服务器中安装软件,而是直接把5700采集箱发给5712绞车面板的信号经过设计好的硬件电路进行处理后,存储在SD卡上。
自然电位测井在泥砂岩剖面淡水泥浆井眼中,划分储集层和非储集层工作中具有非常好的效果,在碳酸盐剖面不是很咸的盐水泥浆中也多有应用。
通过对其电位曲线的分析,可以用来划分储集层、判断岩性和进行沉积相的研究、估算泥质含量、确定地层水电阻率。
ECLIPS5700测井系统1 ECLIPS5700测井系统的简要介绍ECLIPS5700测井系统由世界著名的公司阿特拉斯公司研制,该系统可以完成常规和成像测井的数据采集和处理编辑工作,该系统主要包括的设备类型为:井下仪器、计算机地面数据采集系统、测井电缆。
其内部集成有多种用途的测井仪器,可以兼容多达3700种常规的测井仪器。
其提供的基本功能有:提供井下360°的井壁成像、提供方位角、确定倾角值、确定裂缝、确定薄层的砂页比、提供高分辨率声波井径数据。
该系统采用先进的UNIX电脑系统控制,因此对此操作非常方便,操作人员只需输入一些简单的控制命令,就可以让系统自动化得开始工作,在新一代的系统中,更是完全实现了全电脑界面操作,这大大降低了对其操作的难度。
2 ECLIPS5700测井系统自然电位测量分析SP信号是它的自然电位信号,该信号的测量是以地面电极为参考的,其测量电极在沿着井轴的上下移动过程中,会产生自然的变化。
如果参考电极不同,其表达的含义也会有很大的差别,产生的自然电位也不相同。
我们常见的自然电位有:SP,地面电极和井下仪器的自然电位环之间的测量;SPDH,井下仪器的SP环和电缆外皮之间的测量。
SPBR信号,用于马笼头电极的8号电极和地面电极之间的电位的测量,采集到的信号,可以直接由地面系统所接收。
SP-BRDH信号,由马笼头的8号电极与电缆表皮之间的电位差产生的测量信号。
3 测试SP信号是否正常的方法模拟通道的检测方法,首先进入OTC,在进入1515HDIL仪器操作界面,在5756LCP接线面板的‘PANEL’一排的7芯和8芯之间加自制模拟盒,并输入100mV~1350mV的输入电压,必须注意7芯为正8芯为负,切勿接反。
ECLIPS-5700现场操作技术要点勘探开发测井分公司2006-2-8ECLIPS-5700现场操作技术要点ECLIPS-5700成像测井技术在各区域已广泛应用,在使用过程中,由于区域要求、甲方需求以及技术人员操作技能等多方面因素影响,5700测井技术在现场应用中还存在着一些问题,根据已经出现过的问题以及一些工程、质量要求,特制定出ECLIPS-5700现场操作技术要点,望全体5700操作工程师遵照执行。
一、高分辨率感应测井1、为满足仪器居中测量,尽量减少井眼状况对浅探测电阻率曲线的影响,仪器必须加装扶正器,扶正器加在仪器探头两端,底部的可以用4341代替。
2、高分辨率感应必须和井径并测,如因井况原因无法并测的,必须征得公司与甲方同意。
3、测高分辨率感应时必须将自然电位地面电极线接好,并测出两条自然电位,其中模拟道上传的自然电位要求3514内的MODE7/SP继电器接通,因此,在仪器供电通讯正常后,必须将此继电器手动连接一次。
应选用没有3516的OCT进行测井,否则,自然电位信号干扰很大。
4、如有可能,尽量用3981所测泥浆电阻率参数进行校正。
5、仪器在搬运过程中切记不可磨碰自然电位环及玻璃钢外壳。
二、双侧向,微侧向/微球测井1、在仪器供电正常通讯后,必须进行仪器初始化操作,否则,深侧向值不对。
2、必须保障马笼头以及电缆的通断绝缘,尤其是7芯的绝缘,必须在100M欧以上,另外,10芯对外壳绝缘也必须大于500K欧以上。
3、在用3516测井时只有一条井下自然电位,不用接地面自然电位电极线,用3506测井时只有一条地面自然电位,必须接地面电极线。
地面接地线必须远离车体与地接触良好。
4、微球/微侧向推靠臂的收推必须断交流电。
在刻度微球/微侧向井径时必须将档位跳至测井档。
5、必须根据双侧向线路内的档位情况确定正确的处理参数(增强或者标准),如用增强档测量,必须在仪器组合中加上3992和3967。
6、必须在双侧向电极系两端加装扶正器、以保护电极系,另外,如井况允许,在微球/微侧向接近推靠处加装扶正器。
5700系统仪器性能指标一、5700系列井下仪器技指标:1、1239XA (DLL-S)数字双侧向1串技术指标最大温度:2O4℃1小时最大压力:137.9Mpa直径:92.lmm最小井眼直径:139.7mm最大井眼直径:406.4 mm组装长度:5.512m重量:126.1kg最大测速:18.3米/分钟测量范围:0.2~25000Ω·m精度:0.2~10Ω·m,士2%或0.1Ω·m10~1000Ω·m,士2%或0.1Ω·m稳定性:读数的土5%(内部零和刻度均在最大温度条件下设置)可靠性:98%(在适当的保护性维修条件下)探测半径:深侧向一1.14m,浅侧向一0.432m。
垂直分辨率:0.610m功能可同时测量深探测电阻率和浅探测电阻率;双侧向测井两条曲线的分离,反映了渗透率;地层评价,包括烃/水界面。
2、1515XA (HDIL) 高分辨率感应1串技术指标耐温:204℃9.45米耐压:137.9MPa井眼测量范围:7.5″---13″测量环境要求:地层电阻率: ≥0.15Ω.M泥浆电阻率:≥0.02Ω.M工作温度: -25 到155℃最高测速:9米/分钟重复误差:5%探测深度:10″,20″,30″,60″,90″,120″纵向分辨力:1′,2′,4′功能利用径向电阻率变化定性判断油层、水层、油水界面;利用径向电阻率变化定性判断储集层渗透性好坏;一维反演确定冲洗带电阻率Rxo和原状地层电阻率Rt以及侵入半径r、r1、r2。
成像显示侵入类型和侵入深度;二维反演确定地层界面、层状冲洗带电阻率Rxo和原状地层电阻率Rt以及侵入深度,成像显示结果。
3、1329XA (SLII)数字伽马能谱1支技术指标耐温:204℃耐压:137.3MPa井眼测量范围:4.5″---16″最高测速:9.1米/分钟测量精度:(当测速为3米/分钟时)GR : 100±1.5APIK: 2±0.26%U: 6±0.51PPMTH: 12±1.78PPM重复误差:±7%探测深度:12″纵向分辨力:15″功能确定泥岩含量和泥岩类型;定量测定自然伽马放射性;矿物识别;相关对比;有助于裂缝探测。
5700测井项目介绍ECLIPS5700成像测井系统可提供常规测井项目和成像测井项目。
常规测井项目包括:双侧向—微球型聚焦、双感应—八侧向等电阻率测井项目,补偿声波、补偿中子、补偿Z密度等孔隙度测井项目,以及自然伽玛、自然电位、井径、数字自然伽玛能谱等测井项目。
成像测井服务项目包括:数字井周声波成象测井(CBIL)、微电阻率井壁扫描成象测井(STAR,EMI、EXMI)、磁共振成象测井(MRIL-C,MRIL-P)、正交偶极子阵列声波测井(XMACII)、高分辨率阵列感应测井(HDIL,HRAI)、薄层电阻率测井(TBRT)、套管分区水泥胶结测井(SBT)等。
1、常规测井项目1)双侧向—微微球型聚焦(或双感应—八侧向)等三电阻率测井:用于测量冲洗带、侵入带和原状地层的电阻率;井间的地层对比;确定冲洗带、原状地层的含水(油)饱和度;估算地层水、泥浆滤液电阻率;阐明地层的泥质含量、致密程度等地质特征。
2)补偿中子、补偿密度(或岩性密度)、补偿声波等三孔隙度测井:确定储层的总孔隙度、有效孔隙度;并通过它们间的组合确定地层的岩性、识别气层等。
3)自然伽玛能谱测井:确定地层的粘土性质、含泥量,指示沉积环境、生油岩的有机物富集程度以及分析确定复杂岩性地层裂缝的有效性,提高地层的评价效果。
4)自然电位测井:确定地层的泥质含量、地层水电阻率;识别岩性、划分渗透性地层;用于井间地层的相关对比等。
5)自然伽玛测井:估算地层的泥质含量、指示地层的粘土变化、识别岩性、划分渗透性地层等。
6)井径测井:测量井眼变化特征,用于电阻率、孔隙度等测井资料的影响校正以及在固井时计算水泥用量。
7)井斜测井:通过对其数据的计算处理,绘制井眼轨迹图、确定井底位置。
2、新技术测井项目(成像测井项目)1)核磁共振成象测井(MRIL-C型和MRIL-P型)核磁共振成象测井仪是一种新的测井技术。
该仪器所提供的地层参数的数值,要比常规测井所提供的数值精确度高出一个数量级。
5700测井系统双侧向与自然电位并测的研究摘要双侧向、自然电位(SP)测井是裸眼井完井测井中常用的测井项目,双侧向测井主要测量地层的深浅电阻率,自然电位测井是利用井内泥浆与地层的电化学作用产生的自然电场来研究岩层的测井方法。
原装5700测井系统由于其自身设计的原因,双侧向与自然电位一直都无法实现并测,这给施工小队在现场施工增添了较大的工作量和施工风险。
通过对5700双侧向和自然电位测井机理的分析,制定出了科学的改造方案,实现了双侧向与自然电位的并测。
关键词:双侧向,自然电位,并测前言河南油田测井公司自2002年进口了第一套5700测井系统,双侧向与自然电位并测效果一直不好,为了取得较好的资料,就要在测放射性时用加长电极再测一条自然电位曲线。
这既增大了野外施工人员的工作量,也增加了仪器遇卡的风险。
通过立项公关,使得这一技术难题得以有效解决,促进了生产,节约了能源,降低了风险,更好的发挥5700测井系统的技术优势,为我油田的勘探开发服务。
1.5700双侧向与自然电位的测井机理及方法5700测井系统使用的是1239型双侧向仪,该仪器组合测井时井下仪器上端接专用绝缘短节、通讯短节及加长电极(或硬电极)马龙头,仪器下端接电极系,电极系下端接双侧向屏蔽电极或其它微电阻率仪器,如果需要并测自然电位,则需要使用加长电极马龙头(或硬电极+短马龙头)。
1.1 1239双侧向测井仪的工作原理1239双侧向仪器【1】是一种强聚焦型双侧向仪器,用于测量地层电阻率,研究地层径向电阻率变化。
随着石油勘探开发的不断发展,大井眼、高矿化度钻井越来越多,而国内外常规的双侧向仪器由于浅侧向为单层屏蔽电极聚焦、深侧向双层屏蔽聚焦,其探测深度不够深,大井眼、盐水泥浆情况下测井由于受井眼影响大,效果不好,特别是浅侧向在大井眼偏心影响下不能反映地层真实电阻率变化。
1239双侧向仪器不但具有常规双侧向仪的工作特性,而且对浅侧向增加了聚焦模式。
5700成象测井系统第11卷第1期1996年2月国外测井技术FOREIGNELLLC~GINGTECHNOLOGYVOL.11N0.1FEB.19965700成象测井系统熊永立李官华(四川石油测井公司5700验收组)【摘要】本文介绍了5700或Eclips成像测井系统具有多任务,多功能的特点,为现场操作和测井资料的处理提供了许多方便,5700成像系统实际上地面是一个单系统,为保证系统的安全,系统中采用了紧急电源.说明了地面系统的硬件结构,Eclips中几种先进的计算机软件_和井下仪器的配置情况.一,Eclips系统的特点西方阿特拉斯研制的5700或Eclips(英文"增强型计算机测井解释处理系统")数控成像系统采用现代最新技术,综合数据采集,多任务计算和绘图为一体,有效地提高了测井质量和工作效率.系统还利用WTS(电遥测系统)和数字遥测系统来建立下井仪器的工作平台.地面系统具有多任务,多用户和菜单驱动的优点,以实现质量的全面控制,给现场带来从未有过的处理能力.具体体现在以下几个方面:(一)测量的完整性和数据的高质量Eclips系统软硬件在研制过程中,考虑了测井数据的精确性,一致性和可靠性.使用X—Window程序控制,使所有命令和控制都可用鼠标(跟踪球)执行,工程师不必知道任何命令行语言和软件的内部结构便能成功地完成作业.采用了可视刻度/校验允许误差指示,如刻度值超过允许误差,读数会用红色边柜显示出来.在测井过程中,Eclips系统能将下井仪器采集到的原始数据全部记录下来,以便对仪器的响应进行再处理,对测井曲线进行再记录.处理时能进行实时环境校正和实时数据交绘,使工作师能对测井数据质量进行跟踪,并可在屏幕上同时显示重复曲线,相关曲线或邻近测井曲线.Eclips系统的深度单位由5700(绞车处理器)面板确定,根据1/100mm(即10mm)的基本增量来推导,这样,在英制和公制单位转换中可根据这一基本测量单位来算得,避免了由高级到低级换算时可能出现四舍五人和进位造成的误差,从而保证数据的完整性. (二)设备安全的防护和数据安全的保证来自深度系统和地面电缆张力仪的信号送到5702和5712(绞车显示器)面板处理后,如26?国外测井技术第11卷张力超出设置的最大值(遇卡)和最小值(遇阻)时,绞车能自动刹车,有效地保证了施工的安全.EcIips系统一旦启动后,供给计算机系统的电源不能突然断悼,否则会导致采集数据和文件的丢失,系统软件的混乱,因此,该系统设计了紧急电源(VPS电源)来保证电源的继续提供和给系统以于净的关机,以及保证测井数据的安全.地面系统中4416井口电位监视器提供了井口电磁频率,接地电缆好坏的监视,一旦超过极限值就会发出警报,提醒操作工程师.(三)先进的技术平台Eclips系统采用X.25数据传输格式提高了信息量的传输能力;采用"开放系统"软件结构,能与第三方软件兼容和硬件的改进更容易些i采用第二个高分辨监视器和键盘能让用户观察记录的数据,进行测井曲线的注解,数据编辑和分析等工作.它还可向用户提交多种格式的电子数据成果,包括标准的3.5软盘,1.2京兆的DAT带,和九轨磁带机以LIS格式提交资料.在软件设计上,使用菜单驱动和开窗口式的工作方式,让操作者更容易完成测井作业.(四)工作效率Eclips系统的计算机具有多任务能力,允许相关和无相关的任务同时执行,提高了井场工作时效.系统还设计了模拟电缆,在井下仪器不工作时,能对地面的第二支仪器串进行刻度和校验,在同一串仪器中,可让不同的仪器拥有各自的采样率来进行测井数据的采样.使用X—Window/Motif接口让操作者能集中精力完成作业,GUI(图形用户接口)降低了对系统程度了解的要求,提高了操作的透明度.二,Eclips地面系统的硬件配置Eclips系统配有三台计算机和两个l9英寸的彩色显示器来实现对系统软件的控制,每个显示器都有键盘和跟踪球做输入设备(参见图1).来自井下仪器的数据通过线控面板3765和线路适配面板5716进入wTS(电缆遥测系统)数据采集面板5710,5710用作井下仪器和地面仪器与中央处理器(CPU,CPU,CPU)之间的接口,它为示波器的显示提供电缆通讯,摸拟信号恢复及仪器信号的选择.将下井仪器送来的数据通过以太网络总线送到系统中心:三个计算机.Eclips系统的心脏是由三个HP/Appoi!o9000730计算机组成的.其中一个计算机被指定为光栅发生器,用来控制系统的绘图;一个用于数据处理,另一个用于数据显示,后两者可以根据需要任意调换和配置.采集数据要分别送到处理器cPU,显示器CPU.和光栅器CPU,以及灰度绘图仪3797或彩色绘图仪5725进行绘图,然后将原始数据和处理后的数据送到数据库存储于多媒体中.数据存储由三个多媒体机架5705提供,机架内有两个机柜,里面可放2.1京兆字节的硬盘驱动器5728,或1.2京兆的DAT(数字音频磁带)驱动器5729.这些驱动器通过SCSI总线与三个计算机相连.多媒体机架5705里共装有三个5728硬盘驱动器和一个5729DAT驱动器,一个HP园盘式磁带驱动器5703可作额外的数据存储.第1期5700成象测井系统?27?一嚣与I;阻冒&!IH匠28?国外测井技术第1l卷来自电缆的深度和张力信号,送到绞车处理器5702和绞车显示器5712,用以对绞车系统的状态控制.此外,该系统还配置了井口势差监视器4416,用于监测井口势差;井场通讯面板;3005;交流供电面板2061;直流供电面板2085;FMT供电面板1969;射孔面板3957以及紧急电源的控制器2040XB和电瓶包2087面板.从图1中可以看出,Eclips系统在仪器刻度,测井过程中以及后期的资料处理时,都同时启用了三个计算机系统CPU,CPU.,CPUs,因此,Eclips系统实际上是一个单系统.这三个计算机都不能直接关掉电源来实现计算机系统的关机,必须使用软件命令或窗口中的关机菜单来关机,以保证有秧序地关闭操作系统的软件,保存好数据库和文件,让系统干净地关机,因此,系统中设置了UPS紧急电源.三,Eclips系统软件结构的特点1,选进的操作软件Eclips系统软件是以分布处理多任务式UNIX系统为基础开发的.这意味着软件任务可分派给三个CPU,即任何一个时候都可同时执行许多任务.使用X—window/Motif 环境几乎可以选择控制所有软件.软件和测井功能控制几乎都是通过图形用户接口(GUI)实现.使用跟踪球和键盘,GUI可控制所有井下仪器的监测,刻度,校验,测井,数据处理及绘图等.采集系统可由5710获得数据驱动,也可出记录的原始数据驱动.一个操作控制表(OCT)用于配制硬件和软件,以适应某一特定仪器组合,另一个采集控制表(ACT)则控制将采集的测井信号及选择的采样率.图件显示格式(PDF)文件用于配制屏幕显示并产生必要的硬拷贝图,OCT和PDF可在现场根据需要进行修改.程序通过Eclips"主菜单"起动,每一个选项都可单独操作,采集菜单下的程序控制数据采集过程,包括仪器控制命令,亥4度校验步骤,数据记录,屏幕数据显示和深度确定等."输入/输出"程序执行文件转换,文件扫描和文件拷贝功能."数据管理"程序包括环境校正程序,井眼管理,深度校正等程序."处理程序"包括CRA和SAND分析软件包以及DIPLOG方位测量软件."数据通讯"软件提供发送/接收文件的软件控制,含加密程序.图头的产生,仪器示意图,测井图件格式,曲线绘图控制,取心报道则在"图件显示"程序里处理.'2,先进的分析解释软件EXPRESS(即EnhanccdX—WindowPctrophysicalRcservdrEvaluationSoftwareSystem)是阿特拉斯测井分司开发的新一代测井分析软件系统.该系统能顺利完成5700测井仪的所有测井资料的处理,又能完成数据记录格式相同的其它测井系列资料的处理.它运行于UNIX工作站上,并采用工业标准--OFS/Motif和X窗口界面.该系统集裸眼井分析和套管分析于一体,可对储层进行静态特征的描述,又可对油(气)藏的动态特征进行规律性的研究.提高了测井分析家对单井和多井进行油气藏描述的能力.Eclips系统由基本模块和先进模块组成.基本模块由四个部分组成:数据加载,数据显示,第1期5700成象测并系统?29?数据预处理,数据的常规处理,即复杂岩性处理(CRA处理)以及砂岩分析处理(SAND处理)等.先进模块由采用优化方法进行资料处理的复杂岩性统计分析程序(Optima),波形分析程序(Wave),井周成像分析程序(Vision),先进的地层倾角分析程序(Stratagon),原程序生成器(Genisis)以及动态测井分析程序(Profio)等七大部分组成.整个系统具有比较清晰的用户界匾.人机交互功能强,同时有完善的数据输入输出功能;能完成多种数据格式的相互转挨;而且具有完美的屏幕图形,图象显示以及交互式屏幕图形编辑功能,在多种绘图仪上进行彩色或灰度图形(图象)输出.其软件的先进性可在如下几个方面体现出来:(1)方便灵活的数据预处理Express软件系统中几乎所有分析处理都有预处理,它主要包括以下几个部分: ENCORR--环境校正,其校正原理基于"阿特拉斯解释图板"一书(1992出版),其校正主要包括井眼校正,泥饼校正和温度校正等.DEPTHMANULATIONs一深度校正.包括同次测并不同仪器组合的深度校正,以及同次测井由于仪器遇阻或遇卡的深度校正和斜井的垂直井深校正等. AUXILIARYCURVECALCULATION一辅助曲线计算,该程序利用原始测井资料按用户定义的函数计算其它辅助曲线.例如:累计井眼体积的计算曲线,地层因子曲线,交绘图孔隙度曲线以及声波孔隙度曲线等.RESOLUTIONMA TCHINGANDDESPU<ING一分辨率匹配,主要进行三种权值,十一点滤波处理以及褶积和反褶积处理以提高线的分辨率.ILE一交互式测井数据编辑器,通过三种方式完成测井数据的显示与编辑,即分道显示,直方图显示,交绘图显示等.每种显示均可进行数据的编辑与处理,同时还可进行曲线拟合,,敷据分组,归位以及分层等,对CRA,SAND,OPTIMA等处理工作是非常有用的工具.(2)先进的井下声波电视分析程序VISION一井下声波电视成像处理程序,井周成像仪(CBIL)使用以脉冲方式工作的旋转式换能器,实现对井周扫描.而VISION则采用人机联作方式完成对井下电视资料的处理,并对地层各种特征信息的提取,所用资料主要是振幅和传播时间.其主要成果是提供360.的方位图象资料;确定孔隙,裂缝,溶洞,结核,团块,冲蚀段等发育的情况;确定地层和裂缝的产状及井眼几何形状;探测并评价套管井壁腐蚀,机械损伤,套管变形等情况.(3)功能齐备的波形分析程序.wAVE一全波分析软件包,通过人机联作方式完成对数字声波,数字阵列声波,多极子阵列声波的分析处理.主要成果是从偶极子声波等原始数据中提取纵横波和斯通利波,进行振幅和相位分析,输入的原始数据可以是单极子声波数据,也可是偶极子声波数据,及其它格式相同的非阿特位斯的波形数据.主要处理有:W A VEFIL--滤波,由于输入的原始声波数据中存在有由于井壁等影响因素出现的跳波和一些高,低频噪音的影响,因而需进行滤波处理.W A VECOR--波形相关分析处理,根据用户需要进行单窗相关分析和多窗相关分析,如只提取某种类型的波速,则只需进行单窗相关分析,若同时提取多种波速,则需进行多窗相关分析.30国外测井技术第l1卷W A VELAI--特征波标记处理,利用上面的相关分析结果,根据纵波,横波,斯通滤波等频率和速度上的差异,进行标记判断,去掉套管波及泥浆波的影响.为扩大W AVE处理结果的应用范围,程序还包括对纵波,横波,斯通利波进行振幅及相位分析处理,用于判断地层的裂缝及渗透率,同时还用纵波,横波资料,结合地层密度资料,计算地层的基本岩石力学参数,以便提供各种地层的纵波,横波,斯通利波的时差,速度,振幅及衰减情况,提供滤波后的波形图,频谱图,纵横波时差比,杨氏模量,体积模量,剪切模量,毕奥特弹性系数,初始剪切应力,有效剪切应力,有效径向应力,压裂缝闭合压力;提供砂岩破裂压力梯度,理论泥浆比重以及最小泥浆比重;提供地层渗透率指数及渗透值提供声波孔隙度和地层含气指示.(4)高质量的优化处理程序OPTIMA一优化处理,其原理是应用权值最~Jx--乘法(WSSE)将测井值,仪器理论值组成一个目标函数,采用连续迭代法淡测井值与理论值趋于最小,从而得到最可靠解答,它考虑了测井仪器本身固有的误差以及环境因素和地层的各项异性等影响因素.其解答受多种约束条件控制,最后优化出解答的置信区间.OPTEMA不固定用某一指定的测井系列及某些测井仪器的组合,也不局限于某一特定的解释方法,任何时候新开发的测井方法及对应的响应方程都能非常方便地引入解释模型中.OPTIMA的处理结果,可对每个深度点计算出多达6种矿物含量,地质泥质含量,冲洗带及原状地层的含水饱和度的值.同时还输出对应的理论值及其不确定的范围,置信区间.这样可以随时进行质量监控,因而,它既避免了SAND,CRA 等处理程序只能处理一种或两种矿物的不足,又避免了其处理精度不够的缺限.(5)功能独特的地层倾角处理程序地层倾角资料处理程序采用交互式图象显示和数据处理,可进行人工"点对点"处理拾取地层或裂缝产状,也可进行"层段相关对比处理",还可进行计算机自动处理.数学方法采用BIASING方法,探索角高达85.以上,克服了以前倾用处理中最大探索角仪为2×35.的缺陷.同时BIASING方法采用变窗长的方法自动由大到小逐步相关,使计算结果更加完善.具体包括:预处理和倾角处理.预处理含电缆加速度校正,深度校正,对自由臂式倾角仪进行SWING校正即共面校正,第二次深度校正即DSHIFT处理,如有必要还需进行滤波处理,即FILTER处理.倾角处理含交互式倾角处理和自动倾角处理..(6)动态测井分析(Proflo)动态测井分析以生产测井为对象,其分析程度一PR0FLO以流量计曲线为主,结合温度,压力,流体蜜度等计算井内流体的PVT,同时进行流量计刻度,计算流体成份,流速,流量.评价井下各地层总产量的贡献,判断油,气,水的层位,解释结果以产层剖面出图,直观明了.四,Eclips系统下井仪器配置简介Eciips系统配置了许多先进的下井仪器,与3700井下仪器比较,5700井下仪器作了更多的改进,其裸眼井和生产测井使用的先进下并仪器材如下:第1期5700成象测井系统?31?(1)双相量感应测井仪(1507DP)+双相置感应测井仪具有三种探测深度的电导率和电阻率测量,它能测量9o.相移信号即异相信号和180.相移信号即同相信号;其深感应探测深度为62英寸(1.57m),中感应径向探舅深度3l英寸(0.79m),球形聚焦的探测深度为16英寸(o.41m)左右.该仪器具有根据目地层可选取三种工作频率:10KHz,20KHz,40KHz,能在高阻薄层的沉积环境中测量,具有较高的,膏度与稳定性和更大的动态范围,能绘出侵入带剖面并求出准确的地层真电导率,改善现场评价.(2)薄层电阻率测井仪(TBRt)薄层电阻率测井仪具有高的垂直分辨(5厘米),又有较深的探测深度(33—53厘米),而现场测试结果表明它能探测到小于0.5英寸(1.2厘米)的地层厚度,并至少能提供1英寸的薄层电阻率的测量.TBRt仪器为改进油气储量的估算提供了广泛的应用领域,特别是在含有薄交互层的地质沉积环境.而且还用于厚层且不受围岩影响,比常规深电阻率仪器具有更大的优势来决定突变的层交界.(3)数字井周成象测仪(DCBIL)DCBIL仪器用一个旋转的换能器,以脉冲回波的方式对井眼的整个井壁进行扫描,提供一幅完整的井周图象.脉冲回波的幅度与传播时间按井眼内360.方位显示成象图,即可看到井下岩性和几何界面的变化.DCBIL仪器能在比重较大的水基泥浆和油基泥浆中工作,仪器使用两个25OKHz 的半球形聚焦换能器,这两个换能器有不同的焦距(直径为1.5和2.0英寸)能用于不同的大小井眼中测量.换能器每秒旋转六周,每周采250个样,能获得丰富的数据和较高的垂直分辨率,对裂缝,孔洞,冲蚀段的识别,薄层分析,探测并评价套管内壁的腐蚀,机械磨损,射孔孔眼等特别有用.(4)六臂倾角测井仪(HEXDII))该仪器采用六个独立的井径臂,上面带有钮扣电极,六个井径臂彼此独立.控制极板推靠臂的极板张力连续可调(从.一1oo%),井径臂下还有电动推靠臂来保证仪器的居中,能在大斜度井也能让仪器的居中性良好.它用于计算构造倾角和地层倾角,分辨薄层和裂缝..(5)数字阵列声波(DAC)和多极阵列声波(MAC),数字阵列声波测井仪采用两个低频发射器和一列(12个)井下接收器,在裸眼井和套管中能同时记录纵波,横波,斯通利波,通过先进的测井处理程序进行处理,以评价裂缝,出砂和岩石机械特性,对原始资料处理后,能绘制合成地震图,也用于声波测井和水泥胶结评价.多极阵列声波测井仪(MAC)将一个单极阵列和一个偶极阵列组合在一起,但彼此完全独立.在一次测井过程中能采集到全套纵波,横波和斯通利波数据.MAC的偶极发射器的工作频率带比其它同类仪器要低(单极发射器带宽为2一l5KHZ,接收带宽为l一2oKHZ;偶极子发射器带宽为1—3KHz,接收器带宽为1—1oKz),低频偶极子发射器可确保横波测量的精确.保证在广泛的条件下绕曲波的校正量最小.该仪器使用六节刚性隔声体允许在时差超过600us/英尺(1968微秒/米)地层进行测量.(6)数字磁测井(DMAG)32国外测井技术第11卷数字磁测井具有三种频率的发射器,三种间距的探测器,允许选择和设置最合适的工作频率和接收线圈间距.能测量多达四层套管的壁厚,并能确定直径大于2英寸(5厘米)的井跟位置,确定外层套管柱的底座位置,测量壁厚的分辨率可达0.01英寸,内径的分辨率达0.02英寸.(7)篮式流量计(FMBK)除连续流量计和折叠叶片流量计外,还有篮式流量计,它使井中流体汇集人狭窄的仪器通道,流体的流动使涡轮叶片转动,把叶片的转速换为流量,适用于射孔段内或之间的测量以及裸眼井的测量,用于绘制注人或开采剖面,检漏,识别层问串流或漏失层的位置.此外,Eclips系统井下仪器还有:1329能谱仪,2228Z一蜜度仪,2438补偿中子仪,8262生产测井的伽马仪,8230电动扶正器,824oX—Y井径仪,8248/8250遥测仪2735PDK~IO0型中子寿命仪和HP石英压力计.柬Eclips系统借助于功能强大的软件来实现多任务;uPs紧急电源作为地面单系统运行的安全保证.阿特拉斯测井公司对地面系统软件的开发几乎每两周要更新一次,使得对仪器的刻度,测井和后期处理更简单,透明.但下井仪器中微球,薄层电阻率和双侧向作为非wTS仪器其中,双侧向的更新较慢,该公司正在投入较大的资全和人力加快双侧向的发展.参考文献AtlasWirellnecompany,({Systemoperatingguide:~V olume4"Eclips"Pl~=3俄罗斯下院通过修改后的石油产量分成法俄罗期杜马以242对18票通过了修改后的石油产量分成法,有15票弃权.这~法案需经过上院批准,由总统签字后方可成为法律.这一法案起草者说,新的法案并不是没有问题,解决办法正在讨论中.新的法案中规定了主要税收及权限等问题,这些问题对于外国公司来说很重要a外国公司在几十亿美元项目开始前,等待着这一法案被通过.。
ECLIPS-5700测井服务项目
l数字井周声波成像测井
l微电阻率井壁扫描成像测井
l磁共振成像测井
l薄层电阻率测井
l多极阵列声波测井
l正交偶极声波测井
l高分辨率阵列感应测井
l分区水泥胶结测井
薄层电阻率测井——TBRT
耐压(M P A)最大井眼
(m m)
最小井眼
( m m)
138558.6152
TBRT应用实例
l Q14井:
l利用RTBR-RMLL
交会图直观识别
油气层。
TBRT应用实例l Q14井:
l对于厚层,薄层电阻率与深侧向电阻
率二者基本相同,
但致密钙层在这类
砂泥岩厚层的细分
上利用薄层电阻率
测井可以很容易识
别,高阻致密钙层
的RTTB远大于RD。
TBRT应用实例l Q14井:
l对于厚度薄的油气层,RTTB的值远
远大于深侧向电阻
率RD。
l40、b1、41层RD为
12-30Ωm,三孔隙
度曲线没有可靠的
油气指示,但
RTTB达60-70Ωm
以上。
三层试油,
日产气51396方,累
计产气39519方。
应用TBRT识别、评价薄油气层的局限
l在泥浆侵入不太深的一般情况下,薄层电阻率测井对油气层有着更为优越的识别能力。
l但在泥浆侵入较深层段,由于受探测范围限制,薄层电阻率与原状地层电阻率相差较多。
这时应使用横向探测深度较大的常规双侧向测井值计算地层流体饱和度。
耐压(MPa)最大井眼
(mm)
最小井眼
(mm)
137.9533114 137.9533123
MAC全波列采集
l MAC仪器的单极阵列和偶极阵列各由8个接收
器构成,其发射器各有
两个. 在全波列测井
方式下,可同时记录两
套全波列和两条时差
△t曲线(2ft和6in分
辨率). 由单极全波
列可提取纵波、横波、
斯通利波等;由偶极阵
列的全波列可提取地
层挠曲横波.
l W60-38-46井:
l MAC记录的2ft时差曲线及6in时差曲线
与常规声波时差曲
线的直观对比。
MAC 应用实例l S116井:
l利用MAC的全波列提取纵波、横波、斯通利波等的慢度、
波形幅度、波至时间及衰减等,据此可以评价地层的岩性、裂缝、渗透性等特征。
l本井为石灰岩潜山地层,可以看出:4003-4006m 、4011-4013m、
4016-4018m、4021-4023m等层段裂缝较发育,渗透性较好。
MAC 应用实例l S116井:
l利用MAC的全波列数据进行岩石强度分析,可以提供杨氏模
量、体积模量、剪切模量、泊
松比及综合模量等岩石机械特
性参数。
同时预测了地层径向、切向方向上的有效应力及初始
剪切强度,并可估算在当前应
力条件下保证地层既不破裂也
不出砂的理想泥浆比重及最大、最小泥浆比重。
l地层各向异性是由地层裂缝、破裂等产生,横波沿井眼方向传播时发生分裂,平行于裂缝走向极化的横波(快横波)比垂直于裂缝走向极化的横波(慢横波)传播得快些。
XMAC 测井通过处理得到地层方位各向异性按井周360度展开显示,图象颜色变化反映地层横波速度的各向异性差异大小。
到的快、慢横波的
能量差异增大;快、
慢横波的传播时间
差异及慢度差异也
相应增大。
横波方位角从315度转到25度,指示,无明显的各向异性显示,可能是一个断层存在的指示;该区的顶部及下部,能量各向异性、时差各向异性、时间各向异性指示均明显增大,表明
岩石中存在裂缝。
l SHU1-06-08井
10-120in六种探测深度的真分辨率、2ft、4ft分辨率
HDIL电阻率曲线.
l SHU1-06-08井
软件聚焦处理
后的1ft、2ft、
4ft分辨率的电
阻率曲线对比.
一维电阻率模型
反演可提供地层
真电阻率、冲洗
带电阻率及侵入
半径.
利用二维电阻率
反演模型, 由一
组分辨率匹配的
HDIL电阻率曲
的原状地层真电
阻率、冲洗带电
阻率及钻井液侵
入半径.
两个方向分六个区测量、评价套管水泥
l以图像形式直水泥胶结情况.
l比较有效地传统水泥胶结测井仪测量的多解性.
l HN8井:l SBT 测井仪克服了普通CBL 仪器信号贡献为井周平均贡献及资料解释多解性的缺点,以图象的形式直观、精确地评价整个套管周边的水泥胶结质量。
SBT 应用实例。