职业卫生管理人员培训内容 (1)
- 格式:doc
- 大小:38.50 KB
- 文档页数:7
上岗前职业卫生培训内容
上岗前职业卫生培训是为了确保员工在工作环境中的健康与安全。
培训的内容通常包括以下方面:
1.职业病知识:员工需要了解与其工作相关的潜在职业病因素,包括可能的危害物质、化学品、尘埃、噪音、振动等。
培训将介绍这些因素可能对健康造成的影响以及防护方法。
2.个人防护装备(PPE):培训应包括对适当的个人防护装备的介绍和使用方法,以确保员工在工作时能够最大限度地保护自己免受潜在危害。
3.工作场所卫生:包括工作区域的清洁和维护,以及员工在工作过程中应该采取的卫生措施,以避免交叉感染和传染病的传播。
4.紧急情况应对:培训应该涵盖如何在紧急情况下采取适当的行动,包括火警、泄漏、意外伤害等。
5.职业卫生法规和政策:培训中会介绍适用于特定行业和工作的法规和政策,以确保员工了解并遵守相关法规。
6.健康监测:有些工作环境可能需要定期进行健康监测,以检测潜在的健康问题。
培训中可能包括这方面的信息,以及员工应如何参与和理解这些监测程序。
7.职业健康心理:职业卫生培训可能还包括有关职业健康心理方面的内容,包括工作压力管理、心理健康支持等。
8.工作场所文化:提倡一种积极的工作场所文化,强调团队合作、相互支持以及对健康与安全的共同责任。
这些培训内容可能会根据具体的行业、工作环境和法规要求而有所不同。
培训的目标是让员工充分了解潜在的职业卫生风险,并学会有效的预防和应对方法,以确保工作场所的健康与安全。
职业卫生管理知识培训概述随着企业发展壮大,职业卫生管理逐渐成为企业应进行的必要工作之一,确保员工的健康安全和保持生产力。
为了有效开展职业卫生管理,提高员工卫生健康素质,培训管理人员和工作人员的卫生现状和卫生管理知识是必备的。
培训对象职业卫生管理知识培训主要面向企业卫生管理人员和从事卫生管理工作的工作人员,包含企业的安全、电子商务、生产药品和配料等职业类型。
培训内容1.职业健康知识•职业病检测和监管措施•职业病预防和治疗•职业健康记录管理2.卫生安全知识•卫生安全法规条款•健康卫生常识普及•卫生安全意识的培养3.环境工程知识•卫生工程设施的管理和维护•化学药品的安全使用及管理•环保与消毒4.危险品安全知识•危险品存放与分配•危险品手册的管理•危险品应急处置方法和演习5.事故应急管理•事故应急管理制度•事故应急处理流程•突发事件通报与应对措施效果测评通过开展职业卫生管理知识培训,管理人员和工作人员能够更好地了解职业卫生管理知识,提高员工卫生健康素质,制定并落实相关卫生管理制度,增强应急处理能力,提高企业应对卫生事件的能力,减少事故发生概率。
常见问题Q1:职业卫生管理知识培训的具体安排是怎样的? A1:可以根据培训对象的实际问题制定培训计划,设置具体培训科目,培训形式可以包括教学课程、讲座、研讨会、现场考察、实际操作演练等。
Q2:如何评价培训效果? A2:可以通过考试、综合分析、展示和实践操作等方式进行评价,并做出结果反馈和未来改进计划。
结论职业卫生管理知识培训能够提高企业卫生管理水平、保护员工健康,保障企业的经营与发展。
开展此类培训,需制定详细的培训计划并实施,积累宝贵经验不断丰富培训内容,有效科学管理企业卫生与安全并不断提高企业员工和管理人员的能力素质水平。
煤矿管理人员职业卫生培训资料1. 背景介绍煤矿是一种充满潜在危险的工作环境,因此煤矿管理人员需要接受专门的职业卫生培训来确保工作场所的安全和职员的健康。
本文档旨在提供煤矿管理人员职业卫生培训所需的相关资料,包括基本概念、法律法规、危险因素、预防措施等内容。
2. 职业卫生基本概念2.1 职业卫生的定义职业卫生是指以预防为主,通过在工作环境中识别、评估和控制有害因素,保护和促进员工身体和心理健康的学科领域。
2.2 关键术语解释•有害因素:指工作环境中可能对员工造成伤害的物质、能量或生物因素。
•职业病:指由于工作环境中的有害因素引起的、与特定工种、特定工作环境或特定工作条件相关的疾病。
3. 职业卫生法律法规3.1 中国职业病防治法根据《中国职业病防治法》,雇主有责任确保工作场所的安全和健康,并采取预防措施来减少工作环境中的有害因素对员工的影响。
煤矿管理人员需要了解这些法律法规,并确保其合规性。
3.2 煤矿安全与健康管理规定煤矿管理人员还需要熟悉《煤矿安全与健康管理规定》,该规定规定了煤矿安全与健康管理的要求和措施。
4. 煤矿职业卫生危险因素4.1 煤尘煤尘是煤矿作业中的主要危险因素之一,长期暴露在煤尘环境中可能导致煤尘肺和其他呼吸系统疾病。
4.2 二氧化硫煤矿中可能存在二氧化硫,长期暴露在高浓度的二氧化硫环境中可能导致呼吸系统和心血管系统疾病。
4.3 噪音煤矿作业中的机械设备和爆破声音可能导致噪音污染,长期暴露在高强度噪音环境中可能导致听力损伤和其他相关疾病。
4.4 放射性物质煤矿中可能存在放射性物质,长期暴露在放射性物质环境中可能导致放射性疾病。
4.5 其他危险因素除了上述因素外,煤矿作业中还可能存在火灾、爆炸、化学品等其他危险因素,需要进行全面的风险评估和控制。
5. 职业卫生预防措施5.1 环境控制采取必要的措施,控制和减少工作环境中的有害因素,例如煤尘的过滤、排风系统的安装等。
5.2 个体防护提供适当的个体防护装备,例如口罩、耳塞、防护服等,以最大程度地减少员工暴露在有害因素下的风险。
职业卫生培训内容一、引言随着我国经济的快速发展,工业化和城市化进程不断加快,职业病问题日益突出。
为了提高企业职业健康管理水平,保障劳动者身体健康,我国政府高度重视职业卫生培训工作。
本文将对职业卫生培训内容进行详细阐述,以期为职业健康管理提供有益参考。
二、职业卫生基础知识1.职业病概念:职业病是指劳动者在职业活动中,接触职业性有害因素,导致的疾病。
职业病具有病因明确、发病机制明确、诊断标准明确等特点。
2.职业性有害因素:职业性有害因素包括化学因素、物理因素、生物因素、劳动生理因素和劳动心理因素等。
了解这些有害因素的种类、来源、危害和防控措施,有助于提高劳动者自我保护意识。
3.职业病危害因素识别与评价:通过对工作场所进行调查、监测和评估,识别职业病危害因素,评价其危害程度,为企业制定职业病防治措施提供依据。
4.职业病诊断与鉴定:掌握职业病诊断标准、诊断程序和鉴定方法,提高职业病诊断与鉴定能力。
5.职业病防治法律法规:了解我国职业病防治法律法规体系,熟悉相关法律法规的主要内容,增强法律意识。
三、职业卫生管理1.职业卫生管理制度:建立健全职业卫生管理制度,包括职业病防治责任制、职业病危害项目申报制度、职业病危害因素监测与评价制度等。
2.职业卫生管理机构与职责:明确企业职业卫生管理机构设置、职责分工,确保职业卫生工作落到实处。
3.职业卫生管理措施:制定职业病防治措施,包括工程技术措施、个体防护措施、职业健康监护措施等。
4.职业卫生档案管理:规范职业卫生档案的建立、保管和使用,确保职业卫生信息的完整性、准确性和可追溯性。
四、职业健康监护1.职业健康检查:了解职业健康检查的种类、周期、内容和标准,确保劳动者及时接受职业健康检查。
2.职业健康监护档案管理:建立和维护劳动者职业健康监护档案,为职业病诊断、鉴定和治疗提供依据。
3.职业禁忌症与职业限制作业:掌握职业禁忌症和职业限制作业的定义、范围和判定标准,合理调整劳动者工作岗位。
职业卫生年度培训计划范文
根据公司的职业卫生管理要求,制定今年度的职业卫生年度培训计划。
培训内容和具体安排如下:
一、培训内容
1. 职业病防护知识
2. 职业卫生法规政策
3. 职业卫生风险评估和控制
4. 职业病诊断与治疗
5. 职业卫生管理制度与技术标准
二、培训方式
1. 线上学习:利用公司内部网络平台进行在线学习和考核。
2. 线下培训:邀请职业卫生专家进行现场讲解和互动交流。
三、培训对象
1. 公司所有员工,特别是与职业卫生相关工作的人员。
2. 相关部门负责人,需要深入了解和掌握职业卫生管理知识和技能。
四、培训时间
1. 每月安排一次线上学习,每次学习时间为2小时。
2. 每季度安排一次线下培训,每次培训时间为1天。
通过以上的培训计划,希望能够提高员工的职业卫生意识,加强对职业卫生管理法规的理解和遵守,保障员工的身体健康和工作环境的安全。
年度职业卫生培训计划内容
本年度职业卫生培训计划主要包括以下内容:
1. 职业卫生基础知识培训:包括职业病防治法律法规、职业病危害因素和防护措施等内容的讲解,使全体员工了解职业卫生的基本知识和重要性。
2. 职业病防治技术培训:安排专业医生和职业卫生专家进行职业病防治技术培训,包括职业病的诊断、预防和治疗等方面的知识,使相关人员具备相关技能。
3. 职业健康监测培训:安排专业技术人员进行职业健康监测培训,包括职业病危害因素检测方法、人体健康监测技术等内容的培训,提高员工对职业卫生监测的认识和能力。
4. 个人防护用品使用培训:针对需要接触职业危害因素的员工,开展个人防护用品使用培训,包括呼吸防护、皮肤防护等方面的培训,确保员工正确使用个人防护用品。
5. 应急预案和处置培训:组织职业安全管理人员进行应急预案和处置培训,包括职业事故的应急处理程序、急救知识等内容的培训,提高员工的应急处置能力。
6. 知识测试和实操演练:对培训内容进行知识测试,对培训后台实操演练,加深员工对职业卫生知识的理解和掌握能力。
以上为本年度职业卫生培训计划的具体内容,希望全体员工能够积极参与,提高职业卫生意识和技能。
职业卫生宣传教育培训制度一、制度背景和目的随着社会经济的发展和职业分工的细化,各行各业面临的职业危害也愈加严重。
职业卫生是保护职工身体健康、提高生产效率的重要举措。
为提高职工对职业卫生的认识和意识,培养职业卫生意识,有必要建立职业卫生宣传教育培训制度。
该制度的目的是通过宣传教育培训,增强职工对职业卫生的认识和重视程度,使其在工作中能够正确使用劳动保护用品,遵守相关安全操作规程和工作流程,减少职业危害的发生,保障职工身体健康。
二、培训内容和方式1. 培训内容:(1)职业卫生基础知识:介绍职业卫生的概念、作用、重要性和基本原理,使职工了解职业卫生的基本知识。
(2)职业危害防护知识:介绍主要的职业危害因素及其防护措施,包括化学物质、物理因素、生物因素、人因因素等,使职工了解职业危害的种类和防护方法。
(3)职业健康检查:介绍职业健康检查的目的、意义和流程,使职工了解职业健康检查的重要性并积极参与。
(4)劳动保护用品使用与维护:介绍各类劳动保护用品的正确使用方法和维护知识,提高职工对劳动保护用品的认识和使用能力。
2. 培训方式:(1)宣传教育:通过张贴宣传海报、播放宣传视频等形式,向职工宣传职业卫生知识。
(2)培训讲座:组织专业人员开展职业卫生知识的培训讲座,包括理论知识的讲解和案例分享,鼓励参与讨论和提问。
(3)在线学习:提供在线学习平台,为职工提供职业卫生知识的学习材料和在线测试,定期开展线上培训。
(4)实地考察:组织职工参与职业卫生实地考察活动,加深对职业卫生问题的认知和理解。
三、培训目标和计划1. 培训目标:(1)提高职工对职业卫生重要性的认识和理解,提高职业卫生意识。
(2)使职工了解职业危害的种类和预防措施,掌握相关防护知识和技能。
(3)培养职工正确使用劳动保护用品的习惯,保障职业健康。
(4)提高职工对职业卫生法规和政策的了解和遵守意识。
2. 培训计划:(1)建立培训计划,包括培训内容、培训时间、培训地点和培训方式等。
职业卫生培训制度是指为了提高职场员工的职业卫生意识和技能,确保职工在工作过程中健康和安全的一套培训措施和规定。
职业卫生培训制度的目标是:1.提高职工对职业病危害的了解和认识,增强职业卫生意识;2.培养职工采取正确的防护措施,预防职业病的发生;3.提高职工对工作环境的评估和改善能力;4.加强职工的安全操作技能,避免事故和伤害的发生。
职业卫生培训制度一般包括以下内容:1.职业病知识培训:向职工传授职业病的分类、病因、症状、防护措施等相关知识;2.安全操作技能培训:培训职工正确的操作方法,避免危险因素造成的伤害;3.职业危害评估:培训职工评估工作环境中存在的危害因素,采取相应的措施进行改善;4.紧急救援培训:培训职工常见的急救方法和应急处理措施,提高应对突发事件的能力;5.职业卫生管理制度培训:培训职工遵守企业职业卫生管理制度和规章制度的意识,确保职业卫生管理工作的顺利进行。
职业卫生培训制度的实施可以通过内部培训、外部培训、在线培训等形式进行,企业应根据具体情况和需要制定相应的培训计划和安排。
同时,企业还应定期进行培训效果评估,不断优化培训内容和方法,提高培训的有效性。
职业卫生培训制度(2)职业卫生是指通过科学的方法和措施,预防、识别和控制工作环境中的有害因素,保护工人的身体健康与工作环境的良好状态。
职业卫生培训制度的建设和实施,是保障职业卫生工作良好开展的重要保障,也是各类企事业单位,尤其是存在一定职业卫生风险的单位应当遵守的法律法规。
一、职业卫生培训制度的意义1.提高职业卫生意识和素质:职业卫生培训制度的建立可以帮助职工了解职业病的危害性和预防方法,增强职业卫生意识,提高职业卫生知识和技能,从而能够自觉遵守职业卫生规章制度,预防职业病的发生。
2.建立职业卫生管理机制:职业卫生培训制度可以规范职业卫生工作的管理,明确职业卫生工作的责任和义务,加强对职业卫生系统的管理监督,提高职业卫生工作的主动性和创造性。
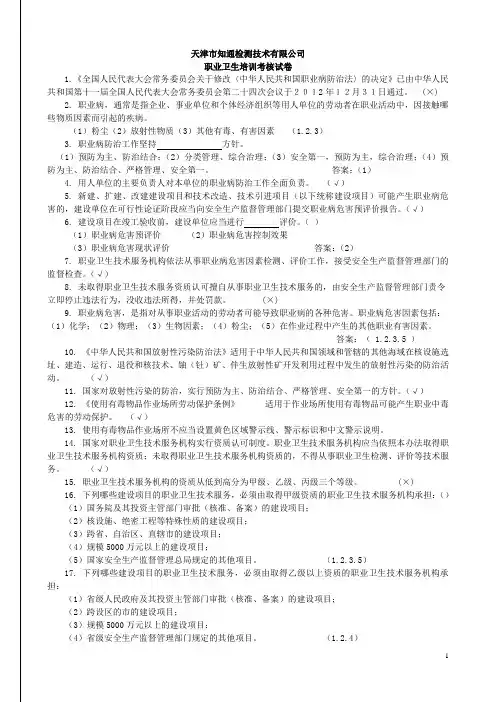
天津市知通检测技术有限公司职业卫生培训考核试卷1.《全国人民代表大会常务委员会关于修改〈中华人民共和国职业病防治法〉的决定》已由中华人民共和国第十一届全国人民代表大会常务委员会第二十四次会议于2012年12月31日通过。
(×)2. 职业病,通常是指企业、事业单位和个体经济组织等用人单位的劳动者在职业活动中,因接触哪些物质因素而引起的疾病。
(1)粉尘(2)放射性物质(3)其他有毒、有害因素(1.2.3)3. 职业病防治工作坚持方针。
(1)预防为主、防治结合;(2)分类管理、综合治理;(3)安全第一,预防为主,综合治理;(4)预防为主、防治结合、严格管理、安全第一。
答案:(1)4. 用人单位的主要负责人对本单位的职业病防治工作全面负责。
(√)5. 新建、扩建、改建建设项目和技术改造、技术引进项目(以下统称建设项目)可能产生职业病危害的,建设单位在可行性论证阶段应当向安全生产监督管理部门提交职业病危害预评价报告。
(√)6. 建设项目在竣工验收前,建设单位应当进行评价。
()(1)职业病危害预评价(2)职业病危害控制效果(3)职业病危害现状评价答案:(2)7. 职业卫生技术服务机构依法从事职业病危害因素检测、评价工作,接受安全生产监督管理部门的监督检查。
(√)8. 未取得职业卫生技术服务资质认可擅自从事职业卫生技术服务的,由安全生产监督管理部门责令立即停止违法行为,没收违法所得,并处罚款。
(×)9. 职业病危害,是指对从事职业活动的劳动者可能导致职业病的各种危害。
职业病危害因素包括:(1)化学;(2)物理;(3)生物因素;(4)粉尘;(5)在作业过程中产生的其他职业有害因素。
答案:( 1.2.3.5 )10.《中华人民共和国放射性污染防治法》适用于中华人民共和国领域和管辖的其他海域在核设施选址、建造、运行、退役和核技术、铀(钍)矿、伴生放射性矿开发利用过程中发生的放射性污染的防治活动。
2024年度职业卫生培训计划职业卫生工作的服务对象是职工,根据各工种不同的职业特点,对其所接触的职业危害因素进行职业健康卫生培训,使职工个人和群体都能提高自我保健意识的水平。
对职工进行职业健康卫生培训规划,是职业卫生预防的一项重要内容。
为认真____国家、省市的相关法律法规及要求规定,同时结合本企业工作的实际情况,切实做好劳动卫生和职业病防治工作,特制订此职业卫生培训计划。
一、职业卫生培训计划目的(1)让职工了解自己周围的环境,包括生产和生活环境可能接触的各种职业危害因素及其对自己的影响,以及个人的行为和生活方式在预防职业危害中的作用。
(2)认真____、落实和实施《____职业病防治法》,结合本公司工作的实际情况,加强公司劳动卫生职业病管理,建立健全劳动卫生职业病管理的标准体系,以此保障员工的身体健康,提高工作效率和职业病管理水平。
(3)切实把企业职业卫生工作落实到实处,积极配合职业卫生监督机构做好职业卫生的监督和检查工作,日常工作实行闭环管理,及时消除职业卫生监督工作中隐患,决不留死角,从而确保企业持续、健康地发展。
二、职业卫生培训的内容根据第三十一条、三十六条明确规定:企业负责人和劳动者必须接受职业卫生培训。
基本内容如下:(1)职业卫生法制培训内容内容包括国家、政府所颁布的职业卫生法律、法规和劳动保护、劳动安全政策,企业的安全生产方针、规章制度和安全操作规程等。
同时,公司负责人在职业病防治中承担主要责任,应当接受职业卫生培训,自觉遵守职业病防治法律、法规。
依法承担本公司的职业病防治工作的责任。
职工要在培训中不断提高自我保护意识,自觉抵制违____律、法规的行为。
职工有义务接受职业卫生知识培训、学习掌握相关的知识,有义务遵守职业病防治法规、规章和操作规程,正确使用、维护防护用品、及时发现并报告职业病危害事故隐患。
(2)三级预防培训让职工和管理者确立“预防为主”的观念,全面了解“三级预防”的原则,掌握职业危害发生的“作用条件”,以预防着手,从根本上消除或控制职业性有害因素,创造安全,卫生的作业环境,加强健康监护和应急救援措施,防止职业危害发生。
职业健康平安培训教案2021年《中华人民共和国职业病防治法》实施至今,职业卫生相关工作的开展也在踊跃的推动中,最近几年,从张海超开胸验肺事件到施秉恒盛公司发生的建国以来最大的职业病群发事件,凸显出职业卫生工作仍存在较多的问题,明显没有跟上国家进展的步伐。
平安生产监督治理部门在此刻接手职业卫生监督治理工作,应该说也是临危受命。
如何做好职业卫生工作,在进展经济的同时有效的珍惜劳动者的健康,平安监督部门、职业卫生技术效劳机构、企业业主均肩负着国家的期望和人民的期待。
第一部份:我国职业病现状2021年4月28日,卫生部向社会发布了《2021年全国职业病报告情形》:2021年新发各类职业病18128例。
职业病病例数列前3位的行业依次为煤炭、有色金属和冶金,别离占总病例数的41.38%、9.33%和6.99%。
2021年共报告尘肺病新病例1.4万例,死亡病例748例。
在尘肺病新病例中,煤工尘肺和矽肺占91.89%。
目前尘肺病仍是我国最严峻的职业病,2021年报告尘肺病例数占职业病报告总例数的79.96%;尘肺病发病工龄缩短,群发性尘肺病时有发生;中、小型企业尘肺病发病形势严峻,超过半数的尘肺病散布在中、小型企业。
职业中毒方面,2021年共报告各类急性中毒272起,中毒552例,死亡21例。
引发急性职业中毒的化学物质近50种,引发中毒例数最多的物质为一氧化碳,要紧散布在冶金、煤炭、建设和建材行业。
66.74%的急性职业中毒病例发生在小型企业。
2021年全国共报告慢性职业中毒1912例。
引发慢性职业中毒的化学物质排在前3位的别离是铅及其化合物、苯、砷及其化合物,只要散布在冶金、有色金属和机械行业。
新中国成立以来至2021年末,累计报告职业病722730例。
有专家指出,由于此刻发布的职业病新发病例数是从覆盖率仅达10%左右的职业健康监护中觉察的,因此实际病例远远高于有关报告数字。
一、职业性有害因素来源及其分类职业性有害因素按其来源可分为以下三类:(一)生产工艺进程中产生的有害因素(二)劳动进程中的有害因素(三)生产环境中的有害因素(一)生产工艺进程中产生的有害因素1.化学因素(1)有毒物质:如铅、汞、锰、苯、一氧化碳、硫化氢、有机磷农药等;(2)生产性粉尘:如矽尘、石棉尘、煤尘、水泥尘、有机粉尘等。
2024年度职业卫生培训计划____职业卫生培训计划南宁市白马矿业投资有限责任公司____职业卫生培训计划根据《中华人民共和国职业病防治法》规定,结合本公司实际,组织对员工进行职业卫生法规、职业卫生知识、操作规程、职业病防护设备和个人使用的职业病防护用品的正确使用、维护的培训,特制定本制度。
一、公司职业卫生管理部门和人力资源管理部门负责职业卫生教育培训监督管理工作,并指定专业的职业卫生培训人员,负责本公司的职业卫生知识教育培训。
二、教育培训内容1、职业卫生法律、法规与标准;2、职业卫生基本知识;3、职业卫生管理制度和操作规程;4、正确使用、维护职业病防护设备和个人使用的职业病防护用。
5、发生事故时的应急救援措施三、教育培训的对象与方式1、新员工的培训。
新员工在上岗前应进行三级职业卫生培训,分别为矿级、部门]级和班组级。
矿级培训由矿职业健康安环部组织进分别为矿级、部门]级和班组级。
矿级培训由矿职业健康安环部组织进行,部门级由部门负责人组织,班组级由班组长组织。
培训后应进行考核,合格后方能上岗。
2、员工在调动岗位时,应进行针对性的职业卫生培训,培训后进行考核,合格者方能上岗。
3、外来临时工人,应进行针对性的职业卫生培训,确保其从事劳动时不受到危害。
4、各单位对其在职员工应进行定期的职业卫生教育学习,生产单位每____个月进行一次职业卫生知识教育学习,辅助单位每季度应进行一次职业卫生知识教育学习,并有教育学习记录。
5、所有的职业卫生培训应有记录,记录内容包括时问、日期、培训内容、培训老师、培训地点、受培训人签名等。
6、公司定期邀请卫生、安监、疾控等部门职业卫生专业人员对各单位职业卫生负责人、管理人员进行全面的职业卫生培训,提高职业卫生管理业务能力。
7、所有的培训资料要设立职业卫生培训台账,并有专人保管,各生产单位培训情况应每年____-____月报公司职业卫生管理部门备案。
8、未进行职业卫生培训的员工或考核不合格的员工不得上岗作业。
职业卫生管理人员培训大纲本大纲规定了用人单位的主要负责人和职业卫生管理人员培训的目的、要求和具体内容。
一、培训对象用人单位的主要负责人和职业卫生管理人员。
二、培训目的通过培训,使培训对象熟悉有关用人单位职业卫生管理的法律、法规、规章和国家标准,掌握用人单位职业卫生管理的基本内容、方法和要求,熟悉职业病危害预防与控制的基本专业知识,具备与本单位所从事的生产经营活动相适应的职业卫生管理能力,达到要求。
三、培训内容(一)职业卫生基本知识1.职业卫生名词术语;2.职业卫生工作方针和工作原则;3.职业卫生工作目标和工作任务。
(二)职业卫生法规体系1.职业卫生法规框架;2.职业卫生相关的法律、法规;3.职业卫生标准;4.职业卫生法制化管理。
(三)用人单位职业卫生管理责任1.基本要求;2.对存在职业危害企业的要求;3.对供应商的要求;4.劳动者职业卫生权利与义务。
(四)工作场所职业危害申报1.申报的目的;2.申报的方法;3.申报的内容;4.申报的要求。
(五)职业卫生安全许可证1.职业卫生安全许可证颁发管理原则;2.职业卫生安全许可证颁发条件;3.申办职业卫生安全许可证应提交的材料。
(六)职业病危害识别1.职业病危害因素识别的作用;2.职业病危害因素分类;3.职业病相关知识。
(七)职业病危害因素检测方法1.工作场所粉尘浓度的检测方法;2.工作场所空气中化学性有毒物质检测方法;(八)粉尘的职业危害与防控1.生产性粉尘1.1生产性粉尘来源;1.2生产性粉尘的分类;1.3生产性粉尘的理化特性及其卫生学意义;1.4生产性粉尘进入机体的途径。
2.生产性粉尘对健康的影响2.1对呼吸系统的影响;2.2局部作用;2.3中毒;2.4致癌;2.5粉尘沉着症等。
3.生产性粉尘与尘肺病3.1尘肺病定义;3.2尘肺病种类;3.3尘肺病临床表现;3.4尘肺的病理变化;3.5尘肺病的*线表现;3.6尘肺病的诊断;3.7尘肺病治疗;3.8尘肺病患者伤残鉴定与安置。
职业卫生管理人员
培训大纲
本大纲规定了用人单位的主要负责人和职业卫生管理人员培训的目的、要求和具体内容。
一、培训对象
用人单位的主要负责人和职业卫生管理人员。
二、培训目的
通过培训,使培训对象熟悉有关用人单位职业卫生管理的法律、法规、规章和国家标准,掌握用人单位职业卫生管理的基本内容、方法和要求,熟悉职业病危害预防与控制的基本专业知识,具备与本单位所从事的生产经营活动相适应的职业卫生管理能力,达到要求。
三、培训内容
(一)职业卫生基本知识
1.职业卫生名词术语;
2.职业卫生工作方针和工作原则;
3.职业卫生工作目标和工作任务。
(二)职业卫生法规体系
1.职业卫生法规框架;
2.职业卫生相关的法律、法规;
3.职业卫生标准;
4.职业卫生法制化管理。
(三)用人单位职业卫生管理责任
1.基本要求;
2.对存在职业危害企业的要求;
3.对供应商的要求;
4.劳动者职业卫生权利与义务。
(四)工作场所职业危害申报
1.申报的目的;
2.申报的方法;
3.申报的内容;
4.申报的要求。
(五)职业卫生安全许可证
1.职业卫生安全许可证颁发管理原则;
2.职业卫生安全许可证颁发条件;
3.申办职业卫生安全许可证应提交的材料。
(六)职业病危害识别
1.职业病危害因素识别的作用;
2.职业病危害因素分类;
3.职业病相关知识。
(七)职业病危害因素检测方法
1.工作场所粉尘浓度的检测方法;
2.工作场所空气中化学性有毒物质检测方法;(八)粉尘的职业危害与防控
1.生产性粉尘
生产性粉尘来源;
生产性粉尘的分类;
生产性粉尘的理化特性及其卫生学意义;
生产性粉尘进入机体的途径。
2.生产性粉尘对健康的影响
对呼吸系统的影响;
局部作用;
中毒;
致癌;
粉尘沉着症等。
3.生产性粉尘与尘肺病
尘肺病定义;
尘肺病种类;
尘肺病临床表现;
尘肺的病理变化;
尘肺病的X线表现;
尘肺病的诊断;
尘肺病治疗;
尘肺病患者伤残鉴定与安置。
4.粉尘危害的主要防控措施
防护原则;
法律措施;
综合防尘的“八字方针”;
主要技术措施;
个体防护措施;
卫生保健措施及健康监护。
(九)化学毒物职业危害与防控
1.毒物概述
毒物概念;
生产性毒物的来源和接触机会;
生产性毒物在生产环境中的存在形态;
生产性毒物的分类;
生产性毒物侵入人体的途径;影响毒物对机体作用的因素。
2.毒物的危害
毒性指标;
毒性程度评价;
毒物的危害性分级。
3.常见化学毒物
金属与类金属;
刺激性气体;
窒息性气体;
有机溶剂;
苯的氨基和硝基化学物;
高分子化合物;
农药。
4.化学毒物的防控措施
工程技术措施;
个人防护措施;
(十)噪声职业危害与防控
1.生产性噪声;
2.噪声对人体的影响;
3.影响噪声对机体危害的因素;
4.噪声危害的防控措施。
(十一)振动职业危害与防控1.振动的分类;
2.振动对人体的危害;
3.振动危害的防控措施;
4.手传振动职业接触限值。
(十二)高温职业危害与防控
1.高温环境作业的主要类型;
2.高温环境作业对机体生理功能的影响;
3.高温作业引起的疾病;
4.中暑的现场处理;
5.高温危害的防控措施。
(十三)非电离辐射职业危害与防控
1.射频辐射危害与防控;
2.红外辐射危害与防控;
3.紫外辐射危害与防控;
4.激光危害与防控。
(十四)电离辐射职业危害与防控
1.电离辐射的定义
2.电离辐射的分类;
3.电离辐射的危害;
4.电离辐射的防控。
(十五)重点行业职业危害与防控
1.石油炼制过程中的职业危害与防控;
2.重金属冶炼和加工过程中的职业危害与防控;
3.机械制造行业职业危害与防控;
4.矿山开采过程中的职业危害与防控;
5.胶黏剂生产和使用过程中的职业危害与防控;
6.家具制造行业的职业危害与防控。
(十六)职业中毒急救
1.职业中毒的特点与原因;
2.急性职业中毒的现场调查;
3.急性职业中毒的现场急救。
(十七)职业中毒事故应急救援
1.应急救援的基本原则和任务;
2.应急救援体系建设;
3.应急救援预案的内容及编制方法。
(十八)个人防护用品
1.特种劳动防护用品简介;
2.呼吸道防毒用品的类别和选用;
3.防尘用品的类别和选用;
4.防噪声用品的种类和选用;
5.防护眼镜的种类和选用;
6.皮肤防毒用品的类别和选用;
7.其他防护用品的选用。
(十九)职业危害案例分析
附表:。