江苏省书法等级水平考试标准
- 格式:doc
- 大小:32.50 KB
- 文档页数:5
硬笔书法考级简介1级:自选创作。
要求点画基本正确,字形结构较为平正,无错别字。
字体为楷书,字数为40-50字,时间为1.5小时。
2级:自选创作。
要求点画基本正确,字形结构较为平正,章法比较合理,无错别字。
字体为楷书,字数为40-50字,时间为1.5小时。
3级:自选创作。
要求点画用笔有轻重之分,结构安排较为合理,能初步协调作品内容与落款位置的关系,整体布局较为统一和完整。
字体为楷书,字数为40-50字,时间为1.5小时。
4级:命题创作。
要求能掌握用笔的多种技法,结构安排合理,且能通过点画的伸缩、避让来丰富变化,字与字之间关系处理得当,能在布局上与落款的位置相协调。
字体为楷书,字数为60-70字,时间为1.5小时。
5级:命题创作。
要求点画较为流畅,无明显败笔,结构较为端正、安稳,并且生动有变化,章法有序,主次分明,落款与正文较为协调,无明显不妥。
字体为楷书,字数为60-70字,时间为1.5小时。
6级:命题创作。
点画爽朗,用笔精到,结构能按照书法结构的法则,讲究字型的美观,并且有丰富的变化,章法讲究虚实相生,章法美观,落款合理完整。
字体为楷书一件,其他书体一件,字数为各60-70字,时间为1.5小时。
7级:命题创作。
点画遒劲,结构巧妙,在动态中见平衡,疏密关系处理得体,章法错落有致,虚实相生,落款和正文之间的关系和谐美观。
字体为楷书一件,其他书体一件,字数为各60-70字,时间为1.5小时。
8级:自选临摹、命题创作。
有较高的硬笔临摹古帖和创作的能力,笔法有变化、结构生动、章法美观,落款和谐完整,能基本代表全国少儿较高的硬笔书法水准。
一幅临摹古帖,一幅创作,考两种书体,楷书一件,其他书体一件,临作、创作需为不同书体,临摹古帖、创作各70字以上,时间为1.5小时。
9级:自选临摹、命题创作、书法常识。
有较高的硬笔临摹古帖和创作的能力,笔法有变化、结构生动、章法美观,落款和谐完整,能代表全国少儿较高的硬笔书法水准,并掌握书法常识。
江苏省书法水平等级证书考试形式及要求江苏省书法水平等级证书考试形式及要求为保证书法水平等级证书考试的顺利进行,进一步体现公平公正原则,经研究决定,现将江苏省书法水平等级证书考试形式及要求公布如下:一、临摹创作范围及要求(一)毛笔书法水平等级证书考试1-3级毛笔考试为自选临摹,其余级别毛笔考试形式分别为自选临摹和命题创作两部分。
毛笔考试不用标点符号,繁体、简体不限,一律竖幅。
临摹部分必须为古代字帖,不可临摹当代书法或以创作取代。
落款不得书写考生姓名(包括笔名、化名、字号)。
1.毛笔1-3级自选临摹:字帖不限,楷书、隶书自选一种,字数10字以上(中楷、小楷应自行增加)四尺四开,竖式。
2.毛笔4-7级自选临摹:字帖不限,楷书、隶书、篆书、行书自选一种,字数20字以上(小楷应自行增加)四尺三开,竖式。
命题创作:五言诗一首,楷书、隶书、篆书、行书自选一种(可以与临摹字体相同,也可不同)。
考试范围为以下ABCD四套试题,考试前由省书法水平等级证书考试书法评审专家委员会抽取其中一套作为正式考题。
A卷:白日依山尽,黄河入海流。
欲穷千里目,更上一层楼。
(王之涣《登鹳雀楼》)B卷:终南阴岭秀,积雪浮云端。
林表明霁色,城中增暮寒。
(祖咏《终南望余雪》)C卷:小时不识月,呼作白玉盘。
又疑瑶台镜,飞在青云端。
(李白《古朗月行》)D卷:乱烟笼碧砌,飞月向南端。
寂寞离亭掩,江山此夜寒。
(王勃《江亭夜月送别》)3.毛笔8-10级考察两种书体。
楷书、隶书必选一种(临摹或创作),篆书、行书、草书必选一种(临摹或创作)。
自选临摹:须为古代书法字帖(自备),字数28字以上(小楷应自行增加),四尺对开,竖式。
命题创作:七言诗一首,字数28字。
(二)硬笔书法水平等级证书考试1-3级、4-7级、8-10级硬笔考试形式分别为自选临摹,命题创作,自选临摹古帖和命题创作两部分。
1-5级建议使用规范字,6-10级繁简体不限。
硬笔书法标点符号可占一个,也可不用。
为保证书法水平等级证书考试地顺利进行和公平公正地原则,今年考试将范围予以公布.为避免考生完全为考试而突击专练一首诗词,使得考试地目地失去,又不增加考级地难度,经研究决定,公布本年命题创作地四份试题(自选临摹部分不用范围),本年度两次考试前由主考学校决定其中一份作为正式考题,而高级(—级)层次不再提前公布范围.毛笔级自选临摹:字帖不限,楷书、隶书自选一种,字数字以上(中楷、小楷应自行增加)四尺四开,竖式.毛笔级自选临摹:字帖不限,楷书、隶书、篆书、行书自选一种,字数字以上(小楷应自行增加)四尺三开,竖式.命题创作:五言诗一首,楷书、隶书、篆书、行书自选一种(可以与临摹字体相同,也可不同).卷: 海客乘天风,将船远行役.譬如云中鸟,一去无踪迹.(李白《估客行》)卷: 绿蚁新醅酒,红泥小火炉.晚来天欲雪,能饮一杯无.(白居易《问刘十九》)卷:众鸟高飞尽,孤云独去闲.相看两不厌,只有敬亭山.(李白《独坐敬亭山》)卷:独坐幽篁里,弹琴复长啸.深林人不知,明月来相照.(王维《竹里馆》)毛笔级自选临摹:字帖不限,字数字以上(小楷应自行增加),四尺对开,竖式.命题创作:七言诗一首,字数字.要求:楷书、隶书必选一种(临摹或创作).篆书、行书、草书必选一种(临摹或创作.)计写两种书体.注:毛笔书法考试不用标点符号,繁体、简体不限,一律竖幅.注:临摹部分必须临摹古代字帖,不可以临摹当代书法或以创作取代.注:落款不得书写考生姓名(包括笔名、化名、字号),否则以作弊论处.注:级另加试《书法常识》,范围为《书法常识百题》,见《书法考级实用教程》(级),金丹执行主编,中有《书法常识百题》,江苏科学技术出版社出版.文档收集自网络,仅用于个人学习硬笔级自选创作:楷书一件.字数字左右,内容不限(自带打印稿).开,个方格(号考试专用纸).文档收集自网络,仅用于个人学习硬笔级命题创作:楷书一件.字数字左右.开,个方格(号考试专用纸).卷: 子曰:巧言令色,鲜仁矣.曾子曰:吾日三省吾身.为人谋而不忠乎?与朋友交而不信乎?传不习乎?子曰:道千乘之国,敬事而言,节用而爱人,使民以时.子曰:弟子入则孝,出则弟,谨而信,汎爱众,而亲仁,行有余力,则以学文.(《论语》)文档收集自网络,仅用于个人学习卷: 又北二百里,曰发鸠之山,其上多柘木,有鸟焉,其状如乌,文首,白喙,赤足,名曰精卫,其鸣自詨.是炎帝之少女,名曰女娃.女娃游于东海,溺而不返,故为精卫,常衔西山之木石,以堙于东海.漳水出焉,东流注于河.(《山海经》)文档收集自网络,仅用于个人学习卷: 壬戌之秋,七月既望,苏子与客泛舟游于赤壁之下.清风徐来,水波不兴.举酒属客,诵明月之诗,歌窈窕之章.少焉,月出于东山之上,徘徊于斗牛之间.白露横江,水光接天.纵一苇之所如,凌万顷之茫然.(《赤壁赋》)文档收集自网络,仅用于个人学习卷:固一世之雄也,而今安在哉?况吾与子渔樵于江渚之上,侣鱼虾而友麋鹿.驾一叶之扁舟,举匏樽以相属.寄蜉蝣于天地,渺沧海之一粟.哀吾生之须臾,羡长江之无穷.挟飞仙以遨游,抱明月而长终.知不可乎骤得,托遗响于悲风.(《赤壁赋》)文档收集自网络,仅用于个人学习硬笔级命题创作:楷书一件,其他字体一件,书写内容相同.字数各字左右.开.一张为横条格(号纸),一张为个方格(号考试专用纸).文档收集自网络,仅用于个人学习卷: 千古涟漪清绝地,海岱楼高,下瞰秦淮尾.水浸碧天天似水,广寒宫阙人间世.霭霭春和生海市,鳌戴三山,顷刻随轮至.宝月圆时多异气,夜光一颗千金贵.(米芾《蝶恋花》)文档收集自网络,仅用于个人学习卷: 庭院黄昏春雨霁,一缕深心,百种成牵系.青翼蓦然来报喜,鱼笺微谕相容意.待月西厢人不寐,帘影摇光,朱户犹慵闭.花动拂墙红萼坠,分明疑是情人至.(赵令畤《蝶恋花》)文档收集自网络,仅用于个人学习卷: 槛菊愁烟兰泣露,罗幕轻寒,燕子双飞去.明月不谙离恨苦,斜光到晓穿朱户.昨夜西风凋碧树,独上高楼,望尽天涯路.欲寄彩笺无尺素,山长水远知何处.(晏殊《蝶恋花》)文档收集自网络,仅用于个人学习卷:记得画屏初会遇.好梦惊回,望断高唐路.燕子双飞来又去,纱窗几度春光暮. 那日绣帘相见处,低眼佯行,笑整香云缕.敛尽春山羞不语,人前深意难轻诉.(苏轼《蝶恋花》)文档收集自网络,仅用于个人学习硬笔级自选临摹:字帖不限,须为古帖(自备),字体不限.字数字左右.开.一张为个方格(号纸).一张为竖条格(号考试专用纸).文档收集自网络,仅用于个人学习命题创作:字体不限,字数字左右.开专用纸.(临摹和创作中必须有一件是楷书,不可以与临摹字体相同)文档收集自网络,仅用于个人学习注:级建议使用规范字,级简体、繁体不限.注:硬笔书法标点符号可占一格,也可不用.注:临摹部分必须临摹古代毛笔字帖,不可以临摹当代书法和以创作取代.注:落款不得书写考生姓名(包括笔名、化名、字号),否则以作弊论处.注:级另加试《书法常识》,见《书法考级实用教程》(级),金丹执行主编,中有《书法常识百题》,江苏科学技术出版社出版.文档收集自网络,仅用于个人学习书法常识考试样题(不是范围)请将一个正确答案地字母填在每题地挂号内,每题分.(分为通过)(书法常识通过者方可决定考生级地等级)文档收集自网络,仅用于个人学习.殷商时期刻在龟甲和兽骨上地文字,被称为()甲骨文金文石鼓文瓦当文.“瘦金体”地创造者是()宋徽宗宋高宗唐太宗唐玄宗.钟繇是著名地书法家,他生活地时代是()殷商三国汉代唐代.传世小楷名作《黄庭经》地作者是()索靖王羲之王献之苏轼.“初唐四家”除了虞世南、禇遂良、薛稷之外,还有一位是()智永欧阳询颜真卿李邕文档收集自网络,仅用于个人学习.被称为天下第二行书地是()王羲之《兰亭序》苏轼《黄州寒食诗帖》颜真卿《祭侄稿》米芾《蜀素帖》.祝允明、文徵明、陈淳、王宠在书法史上被称为()宋四家吴门四家楷书四大家元四家.董其昌地书法风格是()浑厚淡雅古拙苍茫.下面有一个碑不属于汉隶()《张迁碑》《乙瑛碑》《峄山碑》《礼器碑》.下面有一个帖不属于乾隆皇帝“三希堂”地三希之一.()王羲之《快雪时晴帖》王羲之《兰亭序》王献之《中秋帖》王珣《伯远帖》江苏省教育考试院南京艺术学院年月。
您了解吗?书法水平等级考试各个等级对应的考级要求!书法等级考试要求,一级至三级都是临摹,自选楷书或隶书其中一种即可;四级到七级是四种书体,即楷书、隶书、篆书、行书自选一种,同时,除了临摹,还需要完成命题创作;八级以上则需要考理论及两种书体,一幅临作,一幅创作,楷书、隶书自选一种,篆书、行书、草书自选一种,而且临作、创作需为不同书体。
证书图片一级:自选临摹。
要求与原贴大致相似。
字体为楷书、隶书自选一种,字数在10字以上,时间为60分钟。
二级:自选临摹。
要求与原贴基本相似且懂得一定的临摹方法,比例协调。
字体为楷书、隶书自选一种,字数在10字以上,时间为60分钟。
三级:自选临摹。
要求基本掌握原贴的笔法、结构,初步具有协调作品整体布局的意识,字体为楷书、隶书自选一种,字数在10字以上,时间为60分钟。
罗庆武书法四级:自选临摹、命题创作。
临摹作品要求较好地掌握原贴的基本技法;创作作品要求笔法正确、结构平正、章法得当,初步具备创作作品的整体布局意识。
字体为楷书、隶书、篆书、行书自选一种,临摹20字以上,创作8字以上词句或五言诗(20字),作品形式不限,时间为90分钟。
五级:自选临摹、命题创作。
临摹作品要求较好地掌握原贴的基本技法,笔法讲究,结构准确,初具原贴风格特征;创作作品要求笔法正确、结构平正、章法得当,能正确处理创作作品落款和正文之间的关系。
字体为楷书、隶书、篆书、行书自选一种,临摹20字以上,创作8字以上词句或五言诗(20字),作品形式不限,时间为90分钟。
六级:自选临摹、命题创作。
临摹作品要求较好地掌握原贴的技法和风格特征,并表现原贴的精神面貌;创作作品要求笔法正确、结构平正、章法得当,作品落款和正文之间的关系合理美观。
字体为楷书、隶书、篆书、行书自选一种,临摹20字以上,创作8字以上词句或五言诗(20字),作品形式不限,时间为120分钟。
七级:自选临摹、命题创作。
临摹作品要求较好地掌握原贴的技法和风格特征,并表现原贴的精神面貌;有较高的创作能力,用笔精到、结构生动、章法美观,落款和谐完整。
江苏省文联书画艺术水平考级参考标准
素描
备注:使用材料不限,如铅笔、木炭笔、炭精条或木炭条等,但后者应自备定画液并进行固定。
中国画·花鸟(写意或工笔)
备注:工笔画①画纸规格减半;②七至十级只需画一幅;③时间延长30分钟
中国画·山水
中国画·人物(写意或工笔)
备注:工笔画①画纸规格减半;②时间延长30分钟。
色彩
备注:所用色彩材料与工具不限,如水彩、水粉、油画或丙烯等。
书法
注:所有级别作品须用实名落款,6级及以上作品应加盖印章,其它书体指行、隶、篆、草四种字体,1-3级临摹限用正规出版古人字帖。
儿童画
备注:1、注意考生自身感觉以及想象力的发挥,逐级体现孩子的观察力和创造力。
2、3-5级实行两种考法:即文字命题和图形命题,考生可任选一种方法进行创作。
3、允许考生自带各种工具、材料(例8开大小的色纸、吹塑纸等)进行多种形式的创作,但不能带参考资料。
篆刻
注:每次临场考完,考生都要将印花(9、10级还要将边款)沿边剪下,粘贴在33c m×22cm的宣纸上(直式),以便评级。
硬笔书法
注:报考1-3级者,可带字帖;报考4级以上(含4级)者,不得携带字帖、字典或词典等。
考题自选各级别的考试字数应不少于30字。
其他书体指行、隶、篆、草四种书体。
各级的考核重点为:1-3级,着重为点画方面;4-5级,着重为结构方面;6-8级,着重为章法及风格方面;6-10级,着重为意境及神韵等方面。
江苏省书法水平等级证书考试形式范围为保证书法水平等级证书考试的顺利进行,经研究决定,公布本年命题创作的ABCD四份试题(自选临摹部分不用范围),本年度两次考试前由主考学校决定其中一份作为正式考题,而高级(8—10级)层次不再提前公布范围。
毛笔1-3级自选临摹:字帖不限,楷书、隶书自选一种,字数10字以上(中楷、小楷应自行增加)四尺四开,竖式。
毛笔4-7级自选临摹:字帖不限,楷书、隶书、篆书、行书自选一种,字数20字以上(小楷应自行增加)四尺三开,竖式。
命题创作:五言诗一首,楷书、隶书、篆书、行书自选一种(可以与临摹字体相同,也可不同)。
A卷:玉阶生白露,夜久侵罗袜。
却下水晶帘,玲珑望秋月。
(李白《玉阶怨》)B卷:白玉谁家郎,回车渡天津。
看花东陌上,惊动洛阳人。
(李白《洛阳陌》)C卷:海客乘天风,将船远行役。
譬如云中鸟,一去无踪迹。
(李白《估客行》)D卷:红豆生南国,春来发几枝?愿君多采撷,此物最相思。
(王维《相思》)毛笔8-10级自选临摹:字帖不限,楷书、隶书、篆书、行书、草书自选一种。
字数28字以上(小楷应自行增加),四尺对开,竖式。
命题创作:七言诗一首,楷书、隶书、篆书、行书、草书自选一种。
(临摹和创作中必须有一件是楷书或隶书,不可以与临摹字体相同)注1:毛笔书法考试不用标点符号,繁体、简体不限,一律竖幅。
注2:临摹部分必须临摹古代字帖,不可以临摹当代书法或以创作取代。
注3:落款不得书写考生姓名(包括笔名、化名、字号),否则以作弊论处。
注4:8-10级另加试《书法常识》,范围为《书法常识百题》,见《书法考级教程》(毛笔8-10级),金丹主编,江苏教育出版社出版。
硬笔1-3级自选创作:楷书一件。
字数70字左右,内容不限(自带打印稿)。
用16开70个方格考试专用纸考试。
硬笔4-5级命题创作:楷书一件。
字数100字左右。
用16开108个方格考试专用纸考试。
A卷:冰肌玉骨,自清凉无汗,水殿风来暗香满。
江苏省书法水平等级考试(样卷)硬笔(1—3级)样卷自选创作一幅1.字体:楷书。
2.内容:自选(自备)。
3.字数:40字以上。
4.可以落款,但不得书写考生姓名。
硬笔(4—5级)样卷命题创作一幅1.字体:楷书,60字以上。
2.工具:钢笔、圆珠笔、签字笔、美工笔均可。
纸张统一发放。
3.要求落款(可用词作者和题目),但不得书写考生姓名。
4.建议使用规范字,标点符号用否均可。
5.以下面提供的内容创作:南歌子秦观玉漏迢迢尽,银潢淡淡横。
梦回宿酒未全醒,已被邻鸡催起、怕天明。
臂上妆犹在,襟间泪尚盈。
水边灯火渐人行,天外一钩残月、带三星。
(姓名、考号由监考老师贴条形码)硬笔(6—7级)样卷命题创作两幅1.字体:楷书一件,其他字体一件,60字左右。
2.工具:钢笔、圆珠笔、签字笔、美工笔均可。
纸张统一发放。
3.要求落款(可用词作者和题目),但不得书写考生姓名。
4.规范字、繁体字均可,标点符号用否均可。
5.以下面提供的内容创作:江城子密州出猎苏轼老夫聊发少年狂,左牵黄,右擎苍。
锦帽貂裘,千骑卷平冈。
欲报倾城随太守,亲射虎,看孙郎。
酒酣胸胆尚开张,鬓微霜,又何妨!持节云中,何日遣冯唐?会挽雕弓如满月,西北望,射天狼。
(姓名、考号由监考老师贴条形码)硬笔(8-10级)样卷[说明]考两种字体:楷书必选(临摹或创作)篆书、隶书、行书、草书选一种(临摹或创作)一、自选临摹一幅1.字帖不限,考生自备。
2.硬笔临古帖,临摹70字左右。
3.要求落款(所临字帖名和原作者),但不得书写考生姓名。
二、命题创作一幅1.字体:不可以与临摹选择相同字体。
2.要求落款(诗文作者和题目),但不得书写考生姓名。
3.以下面提供的内容创作(规范字、繁体字均可):江城子密州出猎苏轼老夫聊发少年狂,左牵黄,右擎苍。
锦帽貂裘,千骑卷平冈。
欲报倾城随太守,亲射虎,看孙郎。
酒酣胸胆尚开张,鬓微霜,又何妨!持节云中,何日遣冯唐?会挽雕弓如满月,西北望,射天狼。
(姓名、考号由监考老师贴条形码)毛笔(1—3级)样卷自选临摹一幅1.楷书、隶书自选一种。
2011年江苏省书法水平等级证书考试形式和范围为保证书法水平等级证书考试的顺利进行和公平公正的原则,今年考试将范围予以公布。
为避免考生完全为考试而突击专练一首诗词,使得考试的目的失去,又不增加考级的难度,经研究决定,公布本年命题创作的ABC三份试题(自选临摹部分不用范围),本年度两次考试前由主考学校抽出其中一份作为正式考题。
毛笔1-3级自选临摹:字帖不限,楷书、隶书自选一种,字数10字以上(中楷、小楷应自行增加)四尺四开,竖式。
毛笔4-7级自选临摹:字帖不限,楷书、隶书、篆书、行书自选一种,字数20字以上(小楷应自行增加)四尺三开,竖式。
命题创作:五言诗一首,楷书、隶书、篆书、行书自选一种(可以与临摹字体相同,也可不同)。
A卷:乱烟笼碧砌,飞月向南端。
寂寞离亭掩,江山此夜寒。
(王勃《江亭夜月送别》)B卷:红豆生南国,春来发几枝?愿君多采撷,此物最相思。
(王维《相思》)C卷:物外山川近,晴初景霭新。
芳郊花柳遍,何处不宜春。
(王勃《登城春望》)硬笔1-3级自选创作:楷书一件。
字数70字左右,内容不限(自带打印稿)。
16开,70个方格(1号纸)。
硬笔4-5级命题创作:楷书一件。
字数100字左右。
16开,108个方格(2号纸)。
A卷:西出苍龙门,南登白鹿原。
欲寻商山皓,犹恋汉皇恩。
水国远行迈,仙经深讨论。
洗心向溪月,清耳敬亭猿。
筑室在人境,闭门无世喧。
多君枉高驾,赠我以微言。
交乃意气合,道因风雅存。
别离有相思,瑶瑟与金樽。
(李白《别韦少府》)B卷: 独自上孤舟,倚危樯目断。
难成暮雨,更朝云散。
凉劲残叶乱,新月照,澄波浅。
今夜里,厌厌离绪难销遣。
强来就枕,灯残漏水,合相思眼。
分明梦见如花面。
依前是、旧庭院。
新月照,罗幕挂,珠帘卷。
渐向晓,脉然睡觉如天远。
(欧阳修《踏莎行慢》)C卷:别馆寒砧,孤城画角,一派秋声入寥廓。
东归燕从海上去,南来雁向沙头落。
楚台风,庾楼月,宛如昨。
无奈被些名利缚,无奈被它情耽阁,可惜风流总闲却!当初谩留华表语,而今误我秦楼约。
2012年江苏省书法水平等级证书考试形式范围硬笔8-10级自选临摹:字帖不限,须为古帖(自备),字体不限。
字数80字左右(用8开共3页的考试专用纸考试,第1页为84个方格,第2页为竖条格,第3页是书法常识试题)。
命题创作:字体不限,字数70字左右。
(临摹和创作中必须有一件是楷书,不可以与临摹字体相同)注1:1-5级建议使用规范字,5-10级简体、繁体不限。
注2:硬笔书法标点符号可占一格,也可不用。
注3:临摹部分必须临摹古代毛笔字帖,不可以临摹当代书法和以创作取代。
注4:落款不得书写考生姓名(包括笔名、化名、字号),否则以作弊论处。
注5:8-10级另加试《书法常识》,范围为《书法常识百题》,见《书法考级教程》(毛笔8-10级),金丹主编,江苏教育出版社出版。
(考硬笔8-10级者理论部分也以此书为准。
)书法常识考试样题(不是范围)请将一个正确答案的字母填在每题的挂号内,每题10分。
(60分为通过)(书法常识通过者方可决定考生8-10级的等级)1.殷商时期刻在龟甲和兽骨上的文字,被称为()A 甲骨文B 金文C 石鼓文D 瓦当文2.“瘦金体”的创造者是()A 宋徽宗B 宋高宗C 唐太宗D 唐玄宗3.钟繇是著名的书法家,他生活的时代是()A 殷商B 三国C 汉代D 唐代4.传世小楷名作《黄庭经》的作者是()A 索靖B 王羲之C 王献之D 苏轼5.“初唐四家”除了虞世南、禇遂良、薛稷之外,还有一位是()A 智永B 欧阳询C 颜真卿D 李邕6.被称为天下第二行书的是()A 王羲之《兰亭序》B 苏轼《黄州寒食诗帖》C 颜真卿《祭侄稿》D 米芾《蜀素帖》7.祝允明、文徵明、陈淳、王宠在书法史上被称为()A 宋四家B 吴门四家C 楷书四大家D 元四家8.董其昌的书法风格是()A 浑厚B 淡雅C 古拙D 苍茫9.下面有一个碑不属于汉隶()A 《张迁碑》B 《乙瑛碑》C 《峄山碑》D 《礼器碑》10.下面有一个帖不属于乾隆皇帝“三希堂”的三希之一。
省教育考试院关于认真做好2011年江苏省书法水平等级证书考试工作的通知各市考办(考试院、招考中心):为了进一步全面推进素质教育,提高国民素质和少年儿童的基本文化素质和美育水平,做好2011年江苏省书法水平等级证书考试报名和考试等工作,现就相关事项通知如下:一、开考项目、级别2011年江苏省书法水平等级证书考试,开考硬笔书法和毛笔书法两个项目,每个项目考试均开考1~10级。
二、考试时间1.上半年5月21日上午。
2.下半年11月19日上午。
3.具体考试时间安排:硬笔、毛笔1~7 级:上午8:30~10:00。
硬笔、毛笔8~10级:上午8:30~11:00。
其中,硬笔、毛笔8~10级(高级)的考试,都含1小时的书法常识考试时间。
三、考试报名工作及有关要求1.考试报名时间及报名方式(1)考试报名时间:上半年:3月10日至4月10日。
下半年:9月10 日至10月10日。
(2)报名方式:全面实行网上报名,省教育考试院书法水平等级证书考试网络服务器开通及关闭时间:上半年:3月8日开通,4月11日关闭。
下半年:9月8日开通,10月11日关闭。
请各市严格按照规定时间组织好考试报名的相关工作。
2.报名要求(1)考生可根据自己的爱好,报考硬笔书法或毛笔书法其中一个项目的考试。
(2)考生报名时须上交1张1寸清晰的蓝底或白底彩色正面免冠证件照(用于采集照片信息制作准考证和打印证书)。
(3)小学生首次报名最高只能报考3级;中学生(中专)首次报名最高只能报考4级;大专以上的学生首次报名最高只能报考6级;特别优秀的可根据实际情况报考。
首次报考7级及以上的考生,须经有江苏省书法水平等级证书考试高级培训教师聘书老师的推荐。
(4)考生取得相应的合格证书后,再次报考时应根据上次考试的成绩逐级报考,成绩优秀者,可越一级报考。
(5)部分集中报名的培训点,报名时仍需填写书法水平等级证书考试报名登记表(附件2)的,可继续使用报名登记表。
(6)从2011年5月起,参加硬笔书法1~3级和4~5级考试的考生,使用16开考试专用纸;参加硬笔书法6~7级考试的考生使用8开考试专用纸(共2页);参加硬笔书法8~10级考试的考生使用8开考试专用纸(共3页,第3页为书法常识考试试题),请各市在报名宣传时提醒考生。
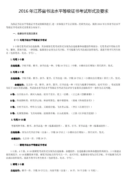
2016年江苏省书法水平等级证书考试形式及要求为保证书法水平等级证书考试的顺利进行,进一步体现公平公正原则,经研究决定,现将2016年江苏省书法水平等级证书考试形式及要求公布如下:一、临摹创作范围及要求(一)毛笔书法水平等级证书考试1-3级毛笔考试为自选临摹,其余级别毛笔考试形式分别为自选临摹和命题创作两部分。
毛笔考试不用标点符号,繁体、简体不限,一律竖幅。
临摹部分必须为古代字帖,不可临摹当代书法或以创作取代。
落款不得书写考生姓名(包括笔名、化名、字号)。
1.毛笔1-3级自选临摹:字帖不限,楷书、隶书自选一种,字数10字以上(中楷、小楷应自行增加)四尺四开,竖式。
2.毛笔4-7级自选临摹:字帖不限,楷书、隶书、篆书、行书自选一种,字数20字以上(小楷应自行增加)四尺三开,竖式。
命题创作:五言诗一首,楷书、隶书、篆书、行书自选一种(可以与临摹字体相同,也可不同)。
考试范围为以下ABCD四套试题,考试前由省书法水平等级证书考试书法评审专家委员会抽取其中一套作为正式考题。
A卷:白日依山尽,黄河入海流。
欲穷千里目,更上一层楼。
(王之涣《登鹳雀楼》)B卷:终南阴岭秀,积雪浮云端。
林表明霁色,城中增暮寒。
(祖咏《终南望余雪》)C卷:小时不识月,呼作白玉盘。
又疑瑶台镜,飞在青云端。
(李白《古朗月行》)D卷:乱烟笼碧砌,飞月向南端。
寂寞离亭掩,江山此夜寒。
(王勃《江亭夜月送别》)3.毛笔8-10级考察两种书体。
楷书、隶书必选一种(临摹或创作),篆书、行书、草书必选一种(临摹或创作)。
自选临摹:须为古代书法字帖(自备),字数28字以上(小楷应自行增加),四尺对开,竖式。
命题创作:七言诗一首,字数28字。
(二)硬笔书法水平等级证书考试1-3级、4-7级、8-10级硬笔考试形式分别为自选临摹,命题创作,自选临摹古帖和命题创作两部分。
1-5级建议使用规范字,6-10级繁简体不限。
硬笔书法标点符号可占一个,也可不用。
临摹部分须为古代字帖,不可临摹当代书法或以创作取代。
告家长书
(关于开展“书法水平等级考试”的通知)
尊敬的家长:
“书法等级水平”考试是对学生书法审美能力和美育知识的评价,是对学生美育专项技能水平资格认定的专门考试,以此作为检验学生具备一定书法专项技能的权威认定依据。
我校积极鼓励有兴趣、爱好和特长的学生,本着学生自愿、家长同意的原则,自主参加由江苏省教育考试院、南京艺术学院举办的“书法等级考试”,为学生的特长发展提供平台。
报名时间:3月20--22日
考试时间及安排:5月19日上午9:30--10:00
报名收费:
“书法水平等级考试”收费按《省物价局关于社会艺术水平考级收费标准的复函》(苏价费函【2003】80号)执行。
具体收费标准为:55元/人。
证书发放:考试合格证书原则上于考后40天内发放。
注:考生报名时须上交1张1寸清晰的蓝底或白底彩色正面免冠证件照(用于采集照片信息制作准考证和打印证书)。
报名同学请认真、准确填好报名表
班级:姓名:家长签名:。
江苏省书法水平等级证书考试形式及要求江苏省书法水平等级证书考试形式及要求为保证书法水平等级证书考试的顺利进行,进一步体现公平公正原则,经研究决定,现将江苏省书法水平等级证书考试形式及要求公布如下:一、临摹创作范围及要求(一)毛笔书法水平等级证书考试1-3级毛笔考试为自选临摹,其余级别毛笔考试形式分别为自选临摹和命题创作两部分。
毛笔考试不用标点符号,繁体、简体不限,一律竖幅。
临摹部分必须为古代字帖,不可临摹当代书法或以创作取代。
落款不得书写考生姓名(包括笔名、化名、字号)。
1.毛笔1-3级自选临摹:字帖不限,楷书、隶书自选一种,字数10字以上(中楷、小楷应自行增加)四尺四开,竖式。
2.毛笔4-7级自选临摹:字帖不限,楷书、隶书、篆书、行书自选一种,字数20字以上(小楷应自行增加)四尺三开,竖式。
命题创作:五言诗一首,楷书、隶书、篆书、行书自选一种(可以与临摹字体相同,也可不同)。
考试范围为以下ABCD四套试题,考试前由省书法水平等级证书考试书法评审专家委员会抽取其中一套作为正式考题。
A卷:白日依山尽,黄河入海流。
欲穷千里目,更上一层楼。
(王之涣《登鹳雀楼》)B卷:终南阴岭秀,积雪浮云端。
林表明霁色,城中增暮寒。
(祖咏《终南望余雪》)C卷:小时不识月,呼作白玉盘。
又疑瑶台镜,飞在青云端。
(李白《古朗月行》)D卷:乱烟笼碧砌,飞月向南端。
寂寞离亭掩,江山此夜寒。
(王勃《江亭夜月送别》)3.毛笔8-10级考察两种书体。
楷书、隶书必选一种(临摹或创作),篆书、行书、草书必选一种(临摹或创作)。
自选临摹:须为古代书法字帖(自备),字数28字以上(小楷应自行增加),四尺对开,竖式。
命题创作:七言诗一首,字数28字。
(二)硬笔书法水平等级证书考试1-3级、4-7级、8-10级硬笔考试形式分别为自选临摹,命题创作,自选临摹古帖和命题创作两部分。
1-5级建议使用规范字,6-10级繁简体不限。
硬笔书法标点符号可占一个,也可不用。
附件42016年江苏省书法水平等级证书考试形式及要求为保证书法水平等级证书考试的顺利进行,进一步体现公平公正原则,经研究决定,现将2016年江苏省书法水平等级证书考试形式及要求公布如下:一、临摹创作范围及要求(一)毛笔书法水平等级证书考试1-3级毛笔考试为自选临摹,其余级别毛笔考试形式分别为自选临摹和命题创作两部分。
毛笔考试不用标点符号,繁体、简体不限,一律竖幅。
临摹部分必须为古代字帖,不可临摹当代书法或以创作取代。
落款不得书写考生姓名(包括笔名、化名、字号)。
1.毛笔1-3级自选临摹:字帖不限,楷书、隶书自选一种,字数10字以上(中楷、小楷应自行增加)四尺四开,竖式。
2.毛笔4-7级自选临摹:字帖不限,楷书、隶书、篆书、行书自选一种,字数20字以上(小楷应自行增加)四尺三开,竖式。
命题创作:五言诗一首,楷书、隶书、篆书、行书自选一种(可以与临摹字体相同,也可不同)。
考试范围为以下ABCD四套试题,考试前由省书法水平等级证书考试书法评审专家委员会抽取其中一套作为正式考题。
A卷:白日依山尽,黄河入海流。
欲穷千里目,更上一层楼。
(王之涣《登鹳雀楼》)B卷:终南阴岭秀,积雪浮云端。
林表明霁色,城中增暮寒。
(祖咏《终南望余雪》)C卷:小时不识月,呼作白玉盘。
又疑瑶台镜,飞在青云端。
(李白《古朗月行》)D卷:乱烟笼碧砌,飞月向南端。
寂寞离亭掩,江山此夜寒。
(王勃《江亭夜月送别》)3.毛笔8-10级考察两种书体。
楷书、隶书必选一种(临摹或创作),篆书、行书、草书必选一种(临摹或创作)。
自选临摹:须为古代书法字帖(自备),字数28字以上(小楷应自行增加),四尺对开,竖式。
命题创作:七言诗一首,字数28字。
(二)硬笔书法水平等级证书考试1-3级、4-7级、8-10级硬笔考试形式分别为自选临摹,命题创作,自选临摹古帖和命题创作两部分。
1-5级建议使用规范字,6-10级繁简体不限。
硬笔书法标点符号可占一个,也可不用。
江苏省书法水平等级证书考试形式、范围及样卷为保证书法水平等级证书考试的顺利进行和公平公正的原则,本次考试将考试范围予以公布。
为避免考生完全为考试而突击专练一首诗,使得考试的目的失去,又不增加考级的难度,经研究决定,在每次考试前一个月公布命题创作的ABC三份试题(自选临摹部分不用范围),考试前由主考学校抽出其中一份作为正式考题。
毛笔1-3级自选临摹:字帖不限,楷书、隶书自选一种,字数10字以上(小楷应自行增加)四尺四开,竖式。
毛笔4-7级自选临摹:字帖不限,楷书、隶书、篆书、行书自选一种,字数20字以上(小楷应自行增加)四尺三开,竖式。
命题创作:五言诗一首(楷书、隶书、篆书、行书自选一种,可以与临摹字体相同,也可不同)A卷:空山不见人,但闻人语响。
返景入深林,复照青苔上。
(王维《鹿柴》)B卷:春眠不觉晓,处处闻啼鸟。
夜来风雨声,花落知多少。
(孟浩然《春晓》)C卷:众鸟高飞尽,孤云独去闲。
相看两不厌,只有敬亭山。
(李白《独坐敬亭山》)毛笔8-10级自选临摹:字帖不限,楷书、隶书、篆书、行书、草书自选一种。
字数20字以上(小楷应自行增加),四尺对开,竖式。
命题创作:七言诗一首,楷书、隶书、篆书、行书、草书自选一种。
(临摹和创作中必须有一件是楷书或隶书,不可以与临摹字体相同)A卷:寒雨连江夜入吴,平明送客楚山孤。
洛阳亲友如相问,一片冰心在玉壶。
(王昌龄《芙蓉楼送辛渐》)B卷: 岐王宅里寻常见,崔九堂前几度闻。
正是江南好风景,落花时节又逢君。
(杜甫《江南逢李龟年》)C卷: 朱雀桥边野草花,乌衣巷口夕阳斜。
旧时王谢堂前燕,飞入寻常百姓家。
(刘禹锡《乌衣巷》)注1:毛笔书法考试不用标点符号,繁体、简体不限。
注2:9-10级另加试《书法常识》,暂不提供范围。
硬笔1-3级自选创作:楷书一件。
字数40字左右,内容不限(自备)。
32开。
硬笔4-5级命题创作:楷书一件。
字数60字左右。
16开。
A卷: 参差烟树灞陵桥。
风物尽前朝。
衰杨古柳,几经攀折,憔悴楚宫腰。
夕阳闲淡秋光老,离思满蘅皋。
一曲阳关,断肠声尽,独自凭兰桡。
(柳永《少年游》)B卷: 长安古道马迟迟。
高柳乱蝉栖。
夕阳岛外,秋风原上,目断四天垂。
归云一去无踪迹,何处是前期。
狎兴生疏,酒徒萧索,不似去年时。
(柳永《少年游》)C卷: 明月别枝惊鹊,清风半夜鸣蝉。
稻花香里说丰年,听取蛙声一片。
七八个星天外,两三点雨山前。
旧时茅店社林边,路转溪桥忽见。
(辛弃疾《西江月夜行黄沙道中》)硬笔6-7级命题创作:楷书一件,其他字体一件,书写内容相同。
字数各60字左右。
16开。
A卷: 江南好,风景旧曾谙。
日出江花红胜火,春来江水绿如蓝。
能不忆江南?江南忆,最忆是杭州。
山寺月中寻桂子,郡亭枕上看潮头。
何日更重游?(白居易《忆江南》)B卷: 枕簟溪堂冷欲秋。
断云依水晚来收。
红莲相倚浑如醉,白鸟无言定自愁。
书咄咄,且休休。
一丘一壑也风流。
不知筋力衰多少,但觉新来懒上楼。
(辛弃疾《鹧鸪天鹅湖归病起作》)C卷: 何处望神州?满眼风光北固楼。
千古兴亡多少事?悠悠!不尽长江滚滚流。
年少万兜鍪,坐断东南战未休。
天下英雄谁敌手?曹刘!生子当如孙仲谋。
(辛弃疾《南乡子登京口北固亭有怀》)硬笔8-10级自选临摹:字帖不限,须为古帖(自备),字体不限。
字数70字左右。
16开。
命题创作:字体不限,字数70字左右。
16开专用纸。
(临摹和创作中必须有一件是楷书,不可以与临摹字体相同)A卷: 花褪残红青杏小。
燕子飞时,绿水人家绕。
枝上柳绵吹又少,天涯何处无芳草!墙里秋千墙外道。
墙外行人,墙里佳人笑。
笑渐不闻声渐悄,多情却被无情恼。
(苏轼《蝶恋花》)B卷: 灯火钱塘三五夜。
明月如霜,照见人如画。
帐底吹笙香吐麝,此般风味应无价。
寂寞山城人老也。
击鼓吹箫,乍入农桑社。
火冷灯稀霜露下,昏昏雪意云垂野。
(苏轼《蝶恋花》)C卷: 记得画屏初会遇。
好梦惊回,望断高唐路。
燕子双飞来又去,纱窗几度春光暮。
那日绣帘相见处,低眼佯行,笑整香云缕。
敛尽春山羞不语,人前深意难轻诉。
(苏轼《蝶恋花》)注1:1-5级建议使用规范字,5-10级简体、繁体不限。
注2:硬笔书法标点符号可占一格。
注3:9-10级另加试《书法常识》,暂不提供范围。
[样卷]:毛笔(1—3级)样卷自选临摹一幅1.楷书、隶书自选一种。
2.字帖不限,考生自备。
3.临摹字数根据所临字帖情况决定,但不得少于10字。
(如写小楷可大量增加字数)4.要求落款,但不得书写考生姓名。
(姓名、考号由监考老师贴条形码)毛笔(4—7级)样卷一、自选临摹一幅1.楷书、隶书、篆书、行书自选一种。
2.字帖不限,考生自备。
3.临摹20字以上(字数可增加不可减少,如写小楷可大量增加字数)。
4.要求落款,但不得书写考生姓名。
二、命题创作一幅1.楷书、隶书、篆书、行书自选一种(可以与临摹字体相同)。
2.要求落款,但不得书写考生姓名。
3.以下面提供的内容创作(规范字、繁体字均可):登鹳雀楼王之涣白日依山尽,黄河入海流。
欲穷千里目,更上一层楼。
(姓名、考号由监考老师贴条形码)毛笔(8-10级)样卷[说明]考两种字体楷书、隶书必选一种。
(临摹或创作)篆书、行书、草书必选一种(临摹或创作)一、自选临摹一幅1.字帖不限,考生自备。
2.临摹20字以上(字数可增加不可减少,如写小楷可大量增加字数)。
3.要求落款,但不得书写考生姓名。
二、命题创作一幅1.字体:不可以与临摹选择相同字体。
2.要求落款,但不得书写考生姓名。
3.以下面提供的内容创作(规范字、繁体字均可):凉州词王之涣黄河远上白云间,一片孤城万仞山。
羌笛何须怨杨柳,春风不度玉门关。
(姓名、考号由监考老师贴条形码)硬笔(1—3级)样卷自选创作一幅1.字体:楷书。
2.内容:自选(自备)。
3.字数:40字左右。
4.工具:用铅笔或钢笔(自备)。
纸张统一发放。
5.可以落款,但不得书写考生姓名。
(姓名、考号由监考老师贴条形码)硬笔(4—5级)样卷命题创作一幅1.字体:楷书。
2.工具:钢笔、圆珠笔、签字笔、美工笔均可。
纸张统一发放。
3.要求落款(可用词作者和题目),但不得书写考生姓名。
4.建议使用规范字,标点符号用否均可。
5.以下面提供的内容创作:南歌子秦观玉漏迢迢尽,银潢淡淡横。
梦回宿酒未全醒,已被邻鸡催起、怕天明。
臂上妆犹在,襟间泪尚盈。
水边灯火渐人行,天外一钩残月、带三星。
(姓名、考号由监考老师贴条形码)硬笔(6—7级)样卷命题创作两幅1.字体:楷书一件,其他字体一件。
2.工具:钢笔、圆珠笔、签字笔、美工笔均可。
纸张统一发放。
3.要求落款(可用词作者和题目),但不得书写考生姓名。
4.规范字、繁体字均可,标点符号用否均可。
5.以下面提供的内容创作:江城子密州出猎苏轼老夫聊发少年狂,左牵黄,右擎苍。
锦帽貂裘,千骑卷平冈。
欲报倾城随太守,亲射虎,看孙郎。
酒酣胸胆尚开张,鬓微霜,又何妨!持节云中,何日遣冯唐?会挽雕弓如满月,西北望,射天狼。
(姓名、考号由监考老师贴条形码)硬笔(8-10级)样卷[说明]考两种字体楷书必选(临摹或创作)篆书、隶书、行书、草书选一种(临摹或创作)一、自选临摹一幅1.字帖不限,考生自备。
2.硬笔临古帖,临摹70字左右。
3.要求落款(所临字帖名和原作者),但不得书写考生姓名。
二、命题创作一幅1.字体:不可以与临摹选择相同字体。
2.要求落款(诗文作者和题目),但不得书写考生姓名。
3.以下面提供的内容创作(规范字、繁体字均可):江城子密州出猎苏轼老夫聊发少年狂,左牵黄,右擎苍。
锦帽貂裘,千骑卷平冈。
欲报倾城随太守,亲射虎,看孙郎。
酒酣胸胆尚开张,鬓微霜,又何妨!持节云中,何日遣冯唐?会挽雕弓如满月,西北望,射天狼。
(姓名、考号由监考老师贴条形码)(9—10级)书法常识试题样卷请将一个正确答案的字母填在每题的挂号内,每题10分。
(60分为通过)(书法常识通过者方可决定考生9-10级的等级)1.殷商时期刻在龟甲和兽骨上的文字,被称为()A 甲骨文B 金文C 石鼓文D 瓦当文2.“瘦金体”的创造者是()A 宋徽宗B 宋高宗C 唐太宗D 唐玄宗3.钟繇是著名的书法家,他生活的时代是()A 殷商B 三国C 汉代D 唐代4.传世小楷名作《黄庭经》的作者是()A 索靖B 王羲之C 王献之D 苏轼5.“初唐四家”除了虞世南、禇遂良、薛稷之外,还有一位是()A 智永B 欧阳询C 颜真卿D 李邕6.被称为天下第二行书的是()A 王羲之《兰亭序》B 苏轼《黄州寒食诗帖》C 颜真卿《祭侄稿》D 米芾《蜀素帖》7.祝允明、文徵明、陈淳、王宠在书法史上被称为()A 宋四家B 吴门四家C 楷书四大家D 元四家8.董其昌的书法风格是()A 浑厚B 淡雅C 古拙D 苍茫9.下面有一个碑不属于汉隶()A 《张迁碑》B 《乙瑛碑》C 《峄山碑》D 《礼器碑》10.下面有一个帖不属于乾隆皇帝“三希堂”的三希之一。
()A 王羲之《快雪时晴帖》B 王羲之《兰亭序》C 王献之《中秋帖》D 王珣《伯远帖》(姓名、考号由监考老师贴条形码)转自《江苏自考网》。