包装作业指导书模板
- 格式:xls
- 大小:50.00 KB
- 文档页数:1
包装部作业指导书【作业指导书】包装部作业指导书一、任务背景和目的包装部作为公司的重要部门之一,负责产品的包装工作,对于保证产品质量和提升产品形象具有重要作用。
本作业指导书旨在明确包装部的工作内容和标准,提高包装工作的效率和质量,确保产品包装符合公司要求。
二、作业指导书内容1. 包装部职责和组织架构1.1 包装部的职责:负责产品包装设计、包装材料采购、包装操作和包装质量检验等工作。
1.2 包装部的组织架构:包装部由部门经理、包装设计师、包装操作员和包装质检员等人员组成。
2. 包装设计2.1 包装设计要求:包装设计应符合产品特点和市场需求,确保产品在运输、存储和销售过程中的安全性和形象。
2.2 包装设计流程:(1) 了解产品特点和市场需求;(2) 制定包装设计方案;(3) 进行包装设计评审;(4) 优化设计方案;(5) 提交最终设计方案。
3. 包装材料采购3.1 采购流程:(1) 根据包装设计方案确定所需包装材料;(2) 寻觅供应商并进行比价;(3) 与供应商签订采购合同;(4) 确保包装材料的质量和交货时间。
4. 包装操作4.1 包装操作要求:包装操作员应按照标准操作流程进行包装,确保包装质量和效率。
4.2 包装操作流程:(1) 准备包装材料和工具;(2) 按照包装要求进行包装;(3) 检查包装质量;(4) 完成包装记录。
5. 包装质量检验5.1 检验要求:包装质检员应按照质量标准进行包装质量检验,确保产品包装符合公司要求。
5.2 检验流程:(1) 检查包装材料的质量;(2) 检查包装操作的准确性;(3) 检查包装质量是否符合要求;(4) 记录检验结果。
6. 包装部绩效考核6.1 绩效考核指标:包装部绩效考核应包括包装质量、包装效率和包装成本等指标。
6.2 考核方法:可以采用定期检查、抽样检验和绩效评估等方法进行绩效考核。
三、总结通过本作业指导书的制定和执行,包装部将能够明确工作内容和标准,提高工作效率和质量,确保产品包装符合公司要求。
包装作业指导书包装作业指导书:一:操作包装分四个责任定位:1车间主任——主要负责组织实施生产计划,负责本车间的人事、培训、指导、生产流程布置,制造现场的管理,与各车间各工序的协调、产品质量、督查等日常工作,并保质保量按时完成生产计划。
2组长——主要负责对车间主任安排包装的产品、泡沫、纸箱和配件进行集中、点数,负责本组的人事、培训、安排组员分工工作并指导,与各组各工序的协调,保质保量按时完成生产任务。
3配料员——主要负责对车间主任安排包装的产品所需的气泡垫的切割,螺丝包、扳手等配件的点数并装包;配合原料库跟进纸箱、泡沫等包材的及时入库并分类摆放,做好产品的报缺、流程表(生产交接表)的整理等工作。
4包装员——主要负责对产品的点数、试装、分套包装、审外观缺陷、报缺陷、标签的核对,贴标签、包装货物归类等工作,并对包装质量负主要责任。
5包装前应认真检查上道工序,质量和数量与流程表(生产交接单)相符;并把该流程表(生产交接单)收集好,放到指定地点;6包装时应做到对产品结构非常了解,不能盲目去包装;7检查五金配件与所包产品是否相符,如有工艺改动,配件是否有改正;8包装应按纸箱报制单的包装要求,贴标、吊牌、配件包、说明书等要按要求统一位置张贴、系挂、摆放。
产品装箱数严格按要求装箱,不能少装或多装;要特别注意产品易扎破纸箱的部位的包装保护;要求摔箱的先试装一箱,送质检试摔检验,合格后再继续包大货。
9纸箱是否与包装产品相符;10每批次的第一件产品必须试装,合格后再继续包剩余部分,每第一个完整产品必须送质检检验;11产品有泡沫包装,泡沫摆放一定要整齐、无碎泡沫垃圾、泡沫以填充满不摇晃为准;12在包装时要检查孔位、预埋件,要是发现质量问题,数量问题,应及时通知并作复检;封箱胶带要打得合理,并保证纸箱整洁;包装好的产品摆放合理,不宜过高,保证在入库过程中安全;流水号要书写清楚正确,标签要贴正、贴牢、无破损;每包完一种产品要做好记录,保证再次包装时能够不犯同样的错误;谁搞错谁补单或跟单,如包装时发现补数(因为时间问题、材料问题不能补齐和配齐的),一定要在包装箱外用大头笔写张醒目的纸条,注明缺件情况,并放在指定区域;后面补到和配齐时,应认真测量检查孔位或试装,在确定无误后方可入包并拉到指定区域,并及时填好入库单;打好包装应及时归位到成品仓库;每包完一种产品岗位要清洁干净,为下一次包装做好准备,下班时切断电源和气阀,做好作业区卫生和余料、辅料的归类归位回收。
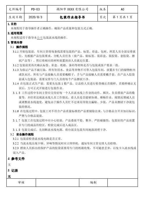
1.目的本规程用于指导操作者正确操作,确保产品质量和包装方式正确。
2.适用范围本规程适用于指导本公司包装流水线的操作。
3.管理内容3.1 操作规程3.1.1 开始包装前,车间主管将每条线需要包装的产品、标签、彩盒、包材、所需人员全部安排就位,先根据产品包装要求,分配人员任务(放产品、贴标签、装彩盒、装胶筒、套胶袋、擦拭产品等)。
然后将相应的材料放置到该人员就近位置。
3.1.2 包装前需再次确认标签、彩盒、纸箱、条码等材料是否与包装或客户要求一致。
3.1.3 为保证产品不被污染,所有饮用水、食品等异物不可带入包装车间,放置在专门的储物柜内或饮水区,所有与产品接触人员需要戴帽子,手与产品接触人员需要戴手套,在产品入胶袋前或入包装前,需要安排专门人员将每个产品擦拭干净。
3.1.4 在包装正式生产前,需要先包装1箱产品,让品检人员进行检查确认首箱样,首箱样确认无误后,方可正式开始进行包装作业。
3.1.5 工作过程中车间主管应交待好每一个人在流水线上作业的动作、频次、负责摆放产品的数量等,并经常巡视流水线人员工作情况,看人员是否能够协调、顺畅作业,视情况增减人员或调整流水线速度,避免由于操作人员忙不过来而导致出漏贴、少装、产品未擦拭干净就包装的情况。
3.1.6 在包装过程中,包装工对不符合产品质量标准的产品要剔除出来,与合格品分开并加以标识,严禁与合格品混放。
3.1.7 包装工在包装过程中应小心轻放,产品叠放平稳、整齐、严防碰撞伤,包装好的产品放置在专门的成品待检区,检验完成后送入成品区。
3.1.8 包装完成后,先切断流水线电源,将台面及包装车间地面清理干净。
3.2 安全操作规程3.2.1 包装前检查流水线电路是否正常。
3.2.2 当流水线出现卡顿、异响等情况时应立即停机,通知车间主管安排人员检修。
3.2.3 摆放人员拆出的保护产品的胶袋需要用专门的纸箱收集,不可随意丢弃,以免卡入流水线或混入产品。
4 参考文件无5 记录无。
包装作业指导书(通⽤5篇)包装作业指导书 包装作业是指针对货物的不同点所进⾏的包装及运输指导,以下是⼩编为⼤家带来的包装作业指导书(通⽤5篇)希望能帮助到你,欢迎⼤家阅读和收藏! 包装作业指导书1 ⼀:操作要点 1.包装分四个责任定位: a、车间主任——主要负责组织实施⽣产计划,负责本车间的⼈事、培训、指导、⽣产流程布置,制造现场的管理,与各车间各⼯序的协调、产品质量、督查等⽇常⼯作,并保质保量按时完成⽣产计划。
b、组长——主要负责对车间主任安排包装的产品、泡沫、纸箱和配件进⾏集中、点数,负责本组的⼈事、培训、安排组员分⼯⼯作并指导,与各组各⼯序的协调,保质保量按时完成⽣产任务。
c、配料员——主要负责对车间主任安排包装的产品所需的⽓泡垫的切割,螺丝包、扳⼿等配件的点数并装包;配合原料库跟进纸箱、泡沫等包材的及时⼊库并分类摆放,做好产品的报缺、流程表(⽣产交接表)的整理等⼯作。
d、包装员——主要负责对产品的点数、试装、分套包装、审外观缺陷、报缺陷、标签的核对,贴标签、包装货物归类等⼯作,并对包装质量负主要责任。
2.包装前应认真检查上道⼯序,质量和数量与流程表(⽣产交接单)相符;并把该流程表(⽣产交接单)收集好,放到指定地点; 3.包装时应做到对产品结构⾮常了解,不能盲⽬去包装; 4.检查五⾦配件与所包产品是否相符,如有⼯艺改动,配件是否有改正; 5.包装应按纸箱报制单的包装要求,贴标、吊牌、配件包、说明书等要按要求统⼀位置张贴、系挂、摆放。
产品装箱数严格按要求装箱,不能少装或多装;要特别注意产品易扎破纸箱的部位的包装保护;要求摔箱的先试装⼀箱,送质检试摔检验,合格后再继续包⼤货。
6.纸箱是否与包装产品相符; 7.每批次的第⼀件产品必须试装,合格后再继续包剩余部分,每第⼀个完整产品必须送质检检验; 8.产品有泡沫包装,泡沫摆放⼀定要整齐、⽆碎泡沫垃圾、泡沫以填充满不摇晃为准; 9.在包装时要检查孔位、预埋件,要是发现质量问题,数量问题,应及时通知并作复检; 10.封箱胶带要打得合理,并保证纸箱整洁; 11.包装好的产品摆放合理,不宜过⾼,保证在⼊库过程中安全; 12.流⽔号要书写清楚正确,标签要贴正、贴牢、⽆破损; 13.每包完⼀种产品要做好记录,保证再次包装时能够不犯同样的错误; 14.谁搞错谁补单或跟单,如包装时发现补数(因为时间问题、材料问题不能补齐和配齐的),⼀定要在包装箱外⽤⼤头笔写张醒⽬的纸条,注明缺件情况,并放在指定区域;后⾯补到和配齐时,应认真测量检查孔位或试装,在确定⽆误后⽅可⼊包并拉到指定区域,并及时填好⼊库单; 15.打好包装应及时归位到成品仓库; 16.每包完⼀种产品岗位要清洁⼲净,为下⼀次包装做好准备; 17.下班时切断电源和⽓阀,做好作业区卫⽣和余料、辅料的归类归位回收。
薄膜包装作业指导书薄膜包装作业指导书(一)嘿,咱今儿个来说说薄膜包装这事儿。
就像我上次给我那心爱的手办包装一样,那可真是个精细活儿。
咱先得准备好家伙事儿。
包装薄膜得选对,就像给手办选合适的衣服似的。
不能太薄,不然包起来就跟没穿衣服似的,容易坏;也不能太厚,厚了就显得臃肿,还浪费材料。
我那手办是个小巧可爱的动漫人物,我挑薄膜的时候那叫一个纠结,在一堆薄膜里翻来覆去,就像在给它挑婚纱一样。
然后是包装的地方,得干净整洁,不能有那些个小石子儿、小碎屑啥的。
要是有,那包的时候就可能把薄膜划破,就像手办的衣服破了个洞,多难看呀。
我当时专门找了个大桌子,先用湿布擦了好几遍,那认真劲儿,就差拿个放大镜找灰尘了。
包装的时候,动作要轻。
把要包装的东西慢慢放在薄膜上,就像把宝宝放在小床上一样。
我放我那手办的时候,手都不敢抖,小心翼翼地,眼睛都不敢眨,就怕一个不小心把手办碰倒了。
然后呢,开始拉薄膜,要拉得均匀,不能一边多一边少。
我拉薄膜的时候,感觉自己就像个裁缝,在给手办量身定制衣服呢,拉得那叫一个仔细,还时不时停下来看看两边是不是一样长。
最后,用胶带或者热封啥的把薄膜固定好。
这就像给手办的衣服系上扣子或者拉上拉链,得弄结实喽。
我用小胶带粘的时候,一条一条地贴,贴得那叫一个齐整,边边角角都不放过,就怕手办从“衣服”里掉出来。
这薄膜包装啊,看着简单,其实每一步都得用心,就像对待自己最宝贝的东西一样。
薄膜包装作业指导书(二)咱接着唠薄膜包装这事儿。
还说我包手办那次,那可还有好多好玩的细节呢。
在选好薄膜和准备好场地后,咱得看看要包装的东西有没有啥特殊要求。
我那手办啊,有个小配件,是个特别小的魔法棒。
这魔法棒可不能丢,也不能被薄膜压坏了。
所以在放的时候,我得先把它放在手办旁边一个安全的位置,就像给它专门安排了个小座位似的。
这就提醒咱啊,要是包装的东西有小零件啥的,得先想好咋放,别到时候找不到或者弄坏了。
拉薄膜的时候呢,我发现一个小窍门。
包装部作业指导书【包装部作业指导书】一、任务背景随着公司业务的不断扩大,包装部门的工作也变得愈发重要。
为了确保包装工作的高效、标准化进行,制定本作业指导书,旨在提供详细的操作流程和标准要求,以确保包装部门的工作质量和效率。
二、任务目标1. 确保包装工作符合公司的质量要求,保证产品在运输过程中不受损。
2. 提高包装工作的效率,减少浪费和时间成本。
3. 统一包装工作的标准,确保各个岗位的工作一致性。
4. 保证包装部门的工作环境安全、整洁。
三、任务内容及要求1. 包装材料的准备a. 根据产品的特性和尺寸,选择合适的包装材料。
b. 确保包装材料的质量符合国家标准,并进行必要的检验和测试。
c. 统一包装材料的规格和型号,减少库存管理的复杂性。
2. 包装流程的规范a. 根据产品的特性和包装要求,制定详细的包装流程。
b. 严格按照包装流程执行,确保每个环节的操作正确无误。
c. 强调包装过程中的安全操作,避免事故和伤害的发生。
3. 包装质量的控制a. 制定包装质量检查标准,并进行培训,确保包装工人能够正确执行。
b. 建立包装质量检查记录,对每个批次的包装进行抽检,并记录结果。
c. 针对包装质量问题,及时进行整改和改进,确保不同批次之间的一致性。
4. 包装设备的维护a. 定期对包装设备进行检查和保养,确保设备的正常运转。
b. 建立设备维护记录,对每次维护进行记录,以便追踪设备的使用情况和维修历史。
c. 培训包装工人正确使用和维护包装设备,提高设备的利用率和寿命。
5. 包装作业的效率改进a. 分析包装作业的瓶颈和问题,制定改进措施,提高作业效率。
b. 使用合理的作业排程和工作分配,确保包装作业的流畅进行。
c. 培训包装工人使用工具和技术,提高作业效率和质量。
6. 包装部门的安全管理a. 制定包装部门的安全操作规程,确保工作环境的安全和健康。
b. 培训包装工人正确使用个人防护装备,并进行定期检查。
c. 定期开展安全教育和培训,提高包装工人的安全意识和应急能力。
包装部作业指导书【作业指导书】一、任务概述:本作业指导书旨在为包装部门员工提供操作指导和流程规范,确保产品包装工作的高效、标准化进行。
二、作业流程:1. 准备工作:a. 确保包装材料齐全,如纸箱、胶带、泡沫等;b. 清理工作区域,确保无杂物和污渍;c. 检查包装设备的正常运转情况。
2. 包装操作:a. 根据产品类型和规格,选择适当的包装材料;b. 将产品放置在包装材料上,注意保护产品外观和安全;c. 使用胶带固定包装材料,确保包装坚固;d. 在包装上标注产品信息,如型号、数量等;e. 检查包装是否完整、坚固。
3. 记录和报告:a. 记录包装过程中的异常情况,如损坏、缺失等;b. 及时向主管报告异常情况,并商议解决方案;c. 完成包装任务后,填写包装记录表,并提交相关部门。
4. 清洁和维护:a. 包装工作完成后,清理工作区域,保持整洁;b. 定期检查和维护包装设备,确保其正常运行;c. 及时更换损坏或者过期的包装材料。
5. 安全注意事项:a. 在操作过程中,注意个人安全,佩戴必要的防护装备;b. 注意包装材料的质量和使用寿命,避免使用损坏或者过期材料;c. 遵守包装操作规范,避免操作失误导致意外伤害。
三、质量要求:1. 包装外观整洁,无明显破损或者变形;2. 包装材料坚固,保护产品免受外界冲击和挤压;3. 标注信息准确、清晰可辨,无含糊或者错误。
四、常见问题及处理方法:1. 包装材料不足:处理方法:及时向主管报告,申请补充所需材料。
2. 包装过程中浮现产品损坏:处理方法:即将住手操作,向主管报告,商议解决方案。
3. 包装材料过期:处理方法:定期检查包装材料的有效期,及时更换过期材料。
4. 包装记录表填写错误:处理方法:及时发现错误,即将更正并重新填写。
五、工作责任:包装部门负责人负责监督包装工作的执行情况,并对包装质量负责。
员工需按照作业指导书的要求进行操作,如发现问题及时报告,并积极配合解决。
六、总结:通过本作业指导书的执行,可以确保包装工作的高效、标准化进行,提高产品包装质量和客户满意度。
包装作业指导书包装岗位作业指导书1.0范围适用于本公司膜卷等产品的包装作业。
2.0包装流程检验---称秤---装箱---抽检---入库3.0装箱岗位操作规范及注意事项3.1检验3.1.1按照下列要求对产品进行严格检验3.1.2印刷:产品不允许有墨疵、水纹,不干版、不拖墨、无严重刮刀墨线,不允许有浮脏,文字要清晰、完整。
主要部位跑版小于等于0.5mm,次要部位小于等于1 mm,主要部位指画面上反映的主题部分,如图案.文字.标志等。
3.1.3复合:不允许有剥离现象,气泡、杂质、胶粒、杂物,可允许有复合活折,不允许有复合死折。
3.1.4分切:不允许带分切线,尺寸切偏现象。
3.1.5制袋:不允许有虚封现象、漏封现象,嘴部不允许有严重的变形,不允许有烫伤、烫皱现象,热封线宽度最低极限大于、等于1.5mm,容量,舌头不要偏差太大。
3.1.6模切:要符合袋形,模切后肩膀要对称,撕裂口要按要求对应,不允许有切偏、切破和没切去的毛边,底部热封线要整齐,距离肩膀的热封线的宽度大于或等于1.5 mm。
3.1.7卫生:不允许有蚊虫、头发、油污等异物。
3.2称秤3.2.1在称秤时将需要称重的(PVC膜卷)产品进行称秤计量。
3.2.2注意a.产品须放置平稳在秤台中央。
b.电子台秤工作范围c.电子台秤放置在指定位置,不要移动,保证台面水平。
d.电子台秤用前数字归零。
e.电子台秤用后清理干净。
3.3装箱3.3.1在进行包装时,先保持包装台面干净整洁。
3.3.3包装PVC产品有保温特殊要求的,应加装泡沫保温箱,包装产品应避免直接接触泡沫保温箱。
3.3.4包装膜卷产品时,要使用专用形状泡沫塑料填塞空间,避免产品散装、破损。
3.3.5合格证张贴或书写相应在外箱一侧。
字体书写工整,商品名称、批号、包装日期等内容完整。
相关信息应与生产传票相一致。
3.3.7装箱封装要求:a.外箱封装严实紧密,无缝隙。
勿外露产品及内包装袋。
b.装箱产品按产品尺寸放置适量的产品,保证外箱及内部产品的平整,避免外箱爆裂。
包装作业指导书1、目的以提高生产三层板、五层板的平整度、粘合性能和水分,保证纸板的合格率。
2、适应范围适用于本企业瓦楞纸板生产过程质量控制。
3、职责3.1、认真做好班前“三准备”,班中“三坚持”,班后“三做到”。
3.2、坚持质量第一,认真做好标记,做到“三对”、“三检”、“三要”。
对不合格产品不转不接,发生质量问题及时查找原因采取措施。
3.3、熟悉设备的结构性能,安全操作、维护保养规定。
严格遵守“五好”、“五精细”。
3.4、搞好安全生产,出现事故保护现场,及时报告、及时分析,找出原因,吸取教训。
3.5、搞好岗前练兵,严格执行产品交货期。
4、程序4.1、a、b 机操作要点:4.1.1、开机前对设备进行清洁卫生,检查瓦棍及各旋转部位是否有杂物掉入,各连接处是否有松动现象,对各润滑部位进行保养。
4.1.2、认真核对将加工的产品和工艺、原材料及质量要求。
4.1.3、准备工作就绪后开动电机低速运转,正常后投入生产。
4.1.4、蒸汽预热,阀门开关由小、慢到大,预防瓦棍急热变形损坏,停止生产时,先关主汽阀,待瓦棍温度降下后方可停机。
4.1.5、设备运行中,严禁手及身体靠近旋转部位,设备发生异常现象或故障时,应立即停机,待排除后方可开机。
4.2、双重涂胶,双重预热,纵横切机操作要点:4.2.1、开机前进行检查,旋转部份是否有杂物掉入,紧固件是否有松动,薄刀是否对中,各处调整间隙是否符合要求,认真核对加工产品工艺、材料及质量要求。
4.2.2、设备预热时,阀门由小慢到大,板带应升离加热板。
4.2.3、开机运行前,必须按三响警铃报警通知, 30 秒钟后方可开机运行,并调整上、下板带的偏移量到居中位置 , 生产过程中随时纠正(按板带使用技术要求操作)。
4.2.4、运行中严禁人靠进旋转部位,当设备发生异常现象时应立即停机,待排除故障后方可开机。
4.2.5、停机生产后将板带升离加热板关掉主汽阀。
4.3、上纸、喂纸、接纸。
4.3.1、上纸前核对原料要求,上机原纸及时调整原纸偏移量。
包装作业指导书包装作业指导书范本1. 范围本规程描述了包装工序的工艺流程及岗位配置、生产前的准备、操作步骤、、故障处理、安全卫生、记录等。
本规程适用于产品从包装物领出、产品分检、包装、装箱、入库的生产规程的指导。
2. 名称类别 2.1名称类别:2.1.1按照产品类型分为:餐碗类、水杯类、餐盒类、托盘类等。
2.1.2按照产品销售去向分为:批发市场、ka商超、常规客户等。
2.1.3按照产品特性分为:低温产品、常规产品。
3. 工艺流程、片材特征、设备原理 3.1工艺流程将经过生产部、质检部共同确认,要求回收利用的片材或废品根据其不同的分类要求使用粉碎机进行粉碎、称重、做标识、记录、入库。
即片材或制品——分类粉碎——装袋称重——扎口——标识——入库 3.2片材特征见表33.3设备原理:片材或制品通过高速旋转的粉碎机动刀与静刀之间的切割,成为细碎的小片,由于离心力的作用碎片向筛网边缘飞渐,较小的碎料透过筛网孔落到料箱中,较大的碎料在旋转的风向的作用下重新被带入动刀和静刀中继续被切割。
3.4设备构造由粉碎机主体、粉碎刀、电机、筛网等组成。
3.5设备参数4.岗位配置4.1人员配置及主要职责见表54.2上述岗位人员的共同职责4.2.1熟悉本生产线生产规程,确保生产处于最佳运行状态。
4.2.2明确本岗位具体的成本任务,不得有异常的落地料。
4.2.3明确本岗位具体的质量要求,严格分清粉碎料类别。
4.2.4明确本岗位具体的环境卫生要求,卫生责任区为操作的粉碎机台、叉车、料箱、托盘或料车、地面、窗台、管路、工器具。
4.2.5坚持“自检”“互检”“巡检”的原则,确保本岗位制品的质量 4.2.6做好设备设施的维护保养,确保本岗位设备良好运行5.操作步骤 5.1清理环境5.1.1地面的清理:将本操作区附近不用的设备、物品放到指定地点,机修工具或生产零件须放在指定的区域。
用扫帚将地面的杂物、灰尘清理干净,用干净的拖布擦拭,,清理后的地面应无杂物、污物、灰尘、积水、拖布印。
1. 实施目标规范打包作业,确保饲料打包质量符合规定要求。
2. 基本要求2.1准备工作2.1.1 打包班长查看日生产计划,明确打包任务:待生产饲料的品种(配方)、数量与包装规格。
2.1.2查看交接班记录,通过《仓存报告》与中控员核实成品仓的存料情况。
检查打包仓内是否有残存料并清理。
2.1.3 领取生产相应料号数量的编织袋、标签、缝包线,分放指定地点,以防错用并妥善保管。
标签要加盖当日生产日期。
2.1.4打包员应经常清理打包秤。
保养缝包机、加油,检查气路并排水。
检查输送带等是否正常。
2.1.5提前打开打包秤电源,使其具备可工作状态。
2.1.6 接中控员通知后,根据设定好的打包秤程序按所需的的重量打包。
同时要校验复查用电子秤,并做好《电子秤校验记录》。
2.2打包/缝包2.2.1 挂包时,编织袋正面应朝向打包工,以便核对料号。
2.2.2 灌包后,标签放在编织袋的左上角与编织袋相平行、日期向上,整理袋口自动缝包后,再挂第二个编织袋进行打包。
缝包时做到料号、编织袋、标签相符,二边的线头不超过1.5-3CM之间。
缝口要严实、平直、无跳线。
2.2.3 打包时对每种料号头5包应检查质量,并及时将质量稳定前的料回机或堆放至指定地点2.2.4 打包必须过复称电子秤,如果计量不准时调整打包秤,直到准确为止。
2.3检验与标识2.3.1 打包过程中打包组长应检查打包感官质量,做到料号、编织袋、标签相符,并挂好标识。
2.3.2打包班长对每种料号查看外观质量,同时配合品管人员检查打包中饲料质量,对不合格的及时用旧编织袋打出隔离,及时上报生产主管并处理。
2.4打包设备维护2.4.2保持观察缝包机油位,及时补油。
随时清理。
2.4.3打包秤、打包平台随时清理,保证最佳工作状态。
2.4.4正确使用打包秤,不得私自调节打包秤,保持机器清洁。
2.4.5停缝包机时,及时停止传送带。
2.5清理2.5.1对打包完所剩的编织袋、标签分别分类及时点清,每天打包工作结束后,应将剩余编织袋退回编织袋库,由编织袋库保管员在《包装袋耗用日报表》上签署确认。
上海工艺职业学院视觉传达系包装专业示范专业建设方案履历表版数变更时间变更理由作成审核批准A/1 2022-11-2 格式变更1.目的指导工人正确完成对成品的包装操作,以及确保操作安全及包装质量2.适用范围全部成品的包装操作流程指导3.产品编号5g 冲压件10g 冲压件VSA080/081〔钢制挂钩式平衡块,钢毂,涂层〕V SK080/081〔钢制挂钩式平衡块,钢毂,涂层〕V SK090/091〔钢制挂钩式平衡块,铝毂,涂层〕V ZK030〔锌制挂钩式平衡块,钢毂,涂层〕 VZK040〔锌制挂钩式平衡块,铝毂,涂层〕4.操作内容及流程№步骤标准要求1图示5g/10g 冲压件1.双层托盘,托盘铺上缠绕膜2.PE 袋摆放正中,袋口扎紧3.加纸护脚,四条钢带捆紧4.整个托盘加缠绕膜,放上出货单5.814.5+/-0.5kg2 0.25oz 钢制粘贴式平衡块1. 一层 77 盒,8 层,共计 616 盒2.实木熏蒸托盘,托盘铺上缠绕膜3.用纸护脚和缠绕膜紧紧包实货品,加枯燥剂4.加纸围边,纸盖板,用打包带横纵共 5 道打紧5.加附出货单3 窗帘钢 3;5;9 Inch1. 3 Inch 80盒/层,5 层,400 盒2. 5 Inch 50盒/层,5 层,240 盒3. 9 Inch 30盒/层,5 层,150 盒4.实木熏蒸托盘,托盘铺上缠绕膜5.用纸护脚和缠绕膜紧紧包实货品,加枯燥剂6.加纸围边,纸盖板,用打包带横纵共 5 道打紧7.加附出货单45g+10g 钢制粘贴式平衡块〔中国〕1.留意区分不同的产品说明2.正面加盖类型和生产日期3.每盒 50 条4.每盒放入一张产品说明5.封好包装盒6.10 盒/箱7.每个托盘最多只能放 2 层8.托盘要求用纸护脚,缠绕膜紧紧包扎5钢制挂钩式平衡块〔钝化〕1.用PE 袋塑封2.贴上标签3.每包数量见包装标准4.留意区分不同的产品说明5.正面加盖类型和生产日期6.在包装纸箱上部防上产品说明7.按当时发货要求装箱8.每个托盘最多只能放 2 层9.托盘要求用纸护脚,缠绕膜紧紧包扎6钢制/锌制挂钩式平衡块〔涂层〕1.留意区分不同的产品说明2.正面加盖类型和生产日期3.用PE 袋塑封4.贴上标签5.放入产品说明6.每包数量见包装标准7.封好包装盒8.按当时发货要求装箱9.每个托盘最多只能放 2 层10.托盘要求用纸护脚,缠绕膜紧紧包扎7 品质事项质量问题处理方式1.包装盒破损更换盒2.包装时觉察产品质量问题准时通知质检人员8 特别事项1.每次调整/停机启动后记录调整结果及检验结果2.消灭无法解决或重大故障马上报告班组长或生产经理。
包装作业指导书Packaging n ManualPurpose:To standardize the n and packaging of products。
and to regulate the nal res of packaging workers。
in order to achieve uniformity。
aesthetics。
and n of goods.Scope:All identified products.Responsibilities:3.1 Technical Department: Packaging designers provide all n related to packaging。
including packaging drawings。
packaging methods。
and packaging requirements.3.2 Technical Department: Responsible forformulating/changing process ns for us processes.3.3 n Department: Responsible for carrying out relevant ns according to process ns.3.4 Quality Control Department: Packaging inspectors are responsible for confirming and supervising the packaging process of packaging workers。
as well as inspecting the packaged products.3.5 Packaging Workers: Responsible for specific packaging ns of goods.ns:4.1 Packaging: Includes inner packaging。
产品包装作业指导书DL 包装作业指导书Q/Q/ 包装作业指导书1. 目的及适用范围是针对货物(设备和材料)的不同特点所进行的包装及运输指导,规定货物运输、运输文件编制、国内包装和供货商运输包装的一般要求。
本指导书适用于我公司向买方提供产品、设备的运输包装,亦适用供货商对我公司采购物资的运输包装要求。
2。
相关规范GB/T191 包装储运图示标志GB/T1413系列1集装箱分类尺寸和额定质量 GB/T4879 防锈包装GB/T5048 防潮包装GB/T5398 大型运输包装件试验方法 GB/T6388 运输包装收发货标志 GB/T7384 框架木箱 GB/T8266 缓冲包装设计方法 GB/T12464 普通木箱GB/T12268 危险货物品名表GB/T13384 机电产品包装通用技术条件 GB/T18925 滑木箱JB/ 重型机械通用技术条件第13部分:包装 3. 术语货物—指项目所有消耗或非消耗材料和设备、危险的或非危险的、按照或不按照采购订单供货的,或作为采购订单分项部分供货的物品。
装运条款-定义装运或交货条款,定义货权转移的概念及各方的责任。
卖方有义务按照采购订单装运或交货条款的规定进行供货。
包装-指在货物存储和运输过程中为保护货物,方便储运,按一定技术方法采用的容器,材料及辅助物等的总体名称.如:箱子,柳条箱,板条箱,桶,罐,绑扎或其它设施,其目的是为了避免损失或在运输链起始至仓库中发生损失和损害.1 / 30DL 包装作业指导书Q/集装箱-集装箱是一种运输设施,应满足:具有耐久性,其坚固强度足以反复使用;便于商品运送而专门设计;在一种或多种运输方式中运输时无需中途换装;设有便于装卸和搬运的装置,特别是便于从一种运输方式转运到另一种运输方式;(5)设计时应注意到便于货物装满或卸空;注:集装箱一词不包括车辆或传统包装。
超重或超大件超过表任何标准的单件设备为超重件。
表长米超过表标准的单件设备为超大件表长 12米危险品-指在运输过程中,可能危害人身的安全、健康或者损害运输工具、设备以及其它财产的物品或者物质。