2018人力资源管理师三级真题及答案
- 格式:docx
- 大小:51.37 KB
- 文档页数:39
一、简答题1. 简述行为锚定等级评价法的优点和不足。
(15 分)(教材P249-250)答: 行为锚定等级评价法也称行为定位法、行为决定性等级量表法或行为定位等级法。
这法是关键事件法的进一步拓展和应用。
其优点和不足如下:(1 分)( 一) 优点:(1) 对员工绩效的考量更加精确。
(2 分)(2) 绩效考评标准更加明确。
(2 分)(3) 具有良好的反馈功能。
(2 分)(4) 具有良好的连贯性和较高的信度。
(2 分)5) 考评的维度清晰, 各绩效要素的相对独立性强, 有利于综合评价判断。
(2 分)( 二) 不足:(1) 设计和实施的费用高。
(2 分)(2) 费时费力。
(2 分)2. 简述员工沟通的程序。
(15 分)( 教材P365)答: 员工沟通的方式多种多样, 一个完整的员工沟通, 总是包括信息的发出者、信息、沟通渠信息的接受者等要素。
员工沟通的具体程序如下:(1 分)(1) 形成概念, 进行信息沟通的第一步是信息发送者想要传输什么信息, 即形成, 确定概念或思想。
(2 分)(2) 选择与确定信息传输的语言、方法和时机。
根据欲要传输信息的内容, 选择与确定信息传输的语言、方法和时机。
(2 分)(3) 信息传输, 通过选择并确定的传输方式、时机实施信息的传输, 即发送信息。
(2 分)(4) 信息接收。
信息发出者将信息借助一定的信息传输手段、利用一定的信息传输方式传递给信息接收者。
(2 分)(5) 信息说明、解释。
信息传输过程中形成或建立信息说明或解释机制, 使信息接收者正确理解与认识信息的含义。
(2 分)(6) 信息利用。
信息接收者利用信息以实现信息发送者传输信息的目的。
(2 分)(7) 反馈。
根据传输信息的性质, 以及信息传输所要实现的目的, 信息传输者选择与确定信息反馈形式及反馈渠道。
(2 分)二、计算题某大型企业新成立的生产车间拟推行“五班四运转”的工作轮班制,即以10 天为一个循环期,组织A、B、C、D、E五个工作班,实行早班(8:00-16:00 )、夜班(0:00- 8:00 )三班轮流生产(工作班内工人轮流替班,午餐不得超过 1 小时),以保障生产设备运行的连续性。
2018助理人力资源管理师(国家职业资格三级)(理论)
第一部分职业道德
(第1~25题,共25道题)
一、职业道德基础理论与知识部分(一)单项选择(第1~8题)
1、关于职业道德,正确的说法是(A)
A、职业道德在有些情况下可以借助立法手段来加以贯彻实施
B、职业道德是决定一个从业人员职业生涯的唯一因素
C、职业道德只是从业人员在职业活动中应遵循的行为准则
D、提高职业道德素养,靠的是自觉而非组织教育和培训
2、我国社会主义职业道德的基本要求是( B )
A、爱国守法、勤俭自强
B、爱祖国、爱人民、爱劳动、爱科学、爱社会主义
C、诚信、敬业、公道、守纪
D、忠诚、审慎、勤勉
3、在社会主义核心价值体系中,时代精神的核心是( A )
A、改革创新
B、爱岗敬业
C、民主科学
D、以人为本
4、职业化包含三个层次的内容,其核心层是( D )
A、职业化技能
B、职业化语言
C、职业化礼仪
D、职业化素养
5、职业技能的特点是( C )
A、科学性、专业性、人为性、复合性。
2018年11月人力资源管理师三级专业技能真题及答案解析(1/2)简答题第1题简述行为锚定等级评价法的优点和不足。
下一题(2/2)简答题第2题简述员工沟通的程序。
上一题下一题(3~4/共2题)计算题某大型企业新成立的生产车间拟推行“五班四运转”的工作轮班制,即以10天为一个循环期,组织A、B、C、D、E五个工作班,实行早班(8:00~16:00)、中班(16:00~24:00)、夜班(0:00~8:00)三班轮流生产(工作班内工人轮流替班,午餐不得超过1小时),以保障生产设备运行的连续性。
同时,每天安排一个班休息,并安排一个副班上白班(6小时),即上午(8:00~11:00)、下午(14:00~17:00)负责清洗保养设备、打扫环境卫生等辅助服务性工作,如下表所示。
五班轮休制倒班表班组/班次日期1 2 3 4 5 6 7 8 9 10A 早B 中C 夜D 副E 休注:早——早班,中——中班,夜——夜班,副——副班,休——休息请根据上述条件回答以下问题。
第3题设计出10天为一个循环期的五班轮休制倒班方案,并填入表中。
第4题计算实行五班轮休制员工全年制度工作时间并说明其合法性。
上一题下一题(1/4)分析题第5题年初,某行业主管部门对本行业内的50家重点企业的定编定岗定员定额等项基础工作进行了一次全面调查,结果发现在这50家企业中,大多数依然执行五年前企业自行制定的劳动定员定额标准,仅有15%的企业对原有定员定额标准做过局部的调整。
各类企业劳动定员定额的水平参差不齐,“一线紧、二线松、三线臃”问题十分突出。
根据本次调查反馈的意见,行业主管部门拟在下半年组织专家队伍,在深入调查研究的基础上,出台本行业的劳动定员标准(试行方案),并在广泛征求意见的基础上,力争在年底前正式颁布执行。
请结合本案例说明行业劳动定员标准应当包括哪些基本内容?上一题下一题(2/4)分析题第6题某公司是一家高科技生产企业,随着公司生产规模的不断扩大,公司高层越来越感觉到现有员工的综合素质无法满足公司发展的需要,已成为制约公司可持续发展的一大瓶颈。
【导语】2018年5⽉⼈⼒资源管理师三级考试已结束,⽆忧考⼈⼒资源管理师考试频道特别整理了2018年5⽉⼈⼒资源管理师三级考试真题及答案,仅供参考。
2018年5⽉⼈⼒资源管理师三级理论知识真题(友版) 单选题 9、关于“节约”,正确的说法有() A.节约是企业兴盛的重要保证 B.节约是从业⼈员⽴⾜企业的品质 C.节约是从业⼈员事业成功的法宝 D.节约是企业嵌得利润的最关键⼿段 10、从“合作”⾓度来看,⼀个优秀团队的表现在于() A.成员对团队具有强烈的归属感 B.团队对成员具有强⼤的凝聚⼒ C.成员必须依较团队才能⽣存发展 D.团队排斥成员个体性的思想和⾏为 11、关于“尊重集体”的含义.理解正确的有() A.处处为企业着想 B.坚持企业利益⾼于⼀切 C.尊重集体,核⼼就是尊重领导 D.忠诚所属企业 12、我国社会主义职业道德建设() A.以为⼈民服务为核⼼ B.以集体主义为原则 C.以爱祖国、爱⼈民、爱劳动,爱科学、爱社会主义为基本要求 D.以敬业、奉献、和谐、享受为导向 13、关于职业化,正确的说法有() A.职业化就是职业的终⾝化、固定化 B.职业化也称专业化 C.职业道德、职业荣普感、职业责任感是职业化素养中的根本内容 D.职业化是全球职场的通⽤语⾔和职场⽂化 14、职业技能的特点包括() A.个体性 B.专业性 C.层次性 A.倡导个性.逐渐淡化职业道德要求 B.加强职业道德⽴法 C)注重信⽤档案体系建设 D.适应络化和扁平化办公的需要,逐渐减少在岗培训 16、从业⼈员加强职业道德修养的途径和⽅法有() A.⾃我教育、⾃我改造、⾃我磨砺、⾃我完善 B.加强“慎独”,积善成德 C.向英雄模范⼈物学习 D.处理同事关系时宽容⼤度,⼀切不放在⼼上 17、如果你的上司总是要求员⼯固守岗位,⽆私奉献,但他⾃⼰却很少做到,你的看法是() A.上司对线束提出各种要求,这是天经地义的事⼉ B.⼀般不会相信上司的话 C.很⽓愤,但也没有办法 D.这样的上司难以服众,也让⼈看不起 18、在同事们看来,张某是⼀个⼗分⾃私贪婪⽽⼜嫉妒⼼很强的⼈。
2018年5月企业人力资源管理师(三级)真题及详解(专业能力)一、简答题(本题共2题,第1小题15分,第2小题16分,共31分)1.简述企业建立绩效管理信息原始记录登记制度的具体要求。
(15分)答:在绩效管理的实施阶段,无论是从宏观上看,由企业整体到各个业务、职能部门,还是从微观上看,具体到每个绩效管理的单元,在绩效管理系统运行的过程中会产生大量的新信息,这些信息既可能涉及考评指标和标准体系,也可能涉及某些部门或个人。
因此,需要各级主管注意定期或不定期地采集和存储这些相关信息,以便为下一个阶段的考评工作提供准确、翔实和可靠的数据资料。
有些企业为了保证绩效管理信息的有效性和可靠性,建立了原始记录的登记制度,该制度提出了以下具体要求:(1)所采集的材料尽可能以文字的形式证明所有的行为,应包括有利和不利的记录。
(2)所采集的材料,应当说明是考评者直接观察的第一手资料,还是间接的由他人观察的结果。
(3)详细记录事件发生的时间地点以及参与者。
(4)所采集的材料在描述员工的行为时,应尽可能对行为过程、行为的环境和行为的结果作出说明。
(5)在进行考评时,应以文字描述记录为依据,可以保证考评的质量。
2.简述员工满意度调查的基本步骤。
(16分)答:员工满意度调查就是通过一定的方法,了解员工对组织运行的某一方面的主观心理感觉,对调查结果进行评估,分析并提出相关判断的活动。
它是企业组织内部环境研究的组成部分,为企业制定发展战略、调整企业组织结构、完善内部劳动规则提供依据。
员工满意度调查的基本步骤如下:(1)确定调查对象调查对象可以分为生产工人、办公室工作人员、管理人员等。
对人员还可以进行更细的分类。
调查对象的确定与调查方法的其他内容要相互协调。
(2)确定满意度调查指向(调查项目)根据员工满意度调查的目的确定调查内容,包括薪酬制度、考核制度、培训制度、组织结构及效率、管理行为方式、工作环境、人际关系、员工发展等。
(3)确定调查方法员工满意度调查方法通常为问卷调查法和访谈法。
2018年11月三级人力资源管理师考试理论知识真题(总分:100.00,做题时间:90分钟)一、单项选择题(总题数:60,分数:60.00)1.以下关于零基定员法的表述,不正确的是()。
(分数:1.00)A.对于工作量不饱和的岗位,实行并岗或由一人兼职兼岗B.以某一类人员人数为基础,按比例核算定员人数(正确答案)C.主要用来测定二、三线人员的定员人数D.以岗位劳动量为依据,一切从零开始解析:B项以某一类人员人数为基础,按比例核算定员人数,属于按比例定员。
2.()是当前我国调整劳动关系的主要依据。
(分数:1.00)A.宪法B.劳动法律C.国务院劳动行政法规(正确答案)D.劳动规章解析:国务院劳动行政法规是当前我国调整劳动关系的主要依据,规范性文件数量多,覆盖劳动关系的各个方面,例如《工伤保险条例》《企业劳动争议处理条例》《职工奖惩条例》《劳动保障监察条例》《女职工劳动保护规定》《国务院关于建立统一的企业职工基本养老保险制度的决定》等。
3.劳动法律关系的主要形态是()。
(分数:1.00)A.劳动行政法律关系B.劳动合同关系(正确答案)C.劳动服务法律关系D.集体合同关系解析:劳动合同关系为劳动法律关系的主要形态。
其他劳动法律关系的存在与运行是以劳动合同法律关系为目的。
通常所说的劳动法律关系一般为劳动合同关系。
4.在市场营销学中,市场是()购买者需求的总和。
(分数:1.00)A.显性和隐性B.男性和女性C.城市和农村D.现实和潜在(正确答案)解析:市场是现实和潜在购买者需求的总和。
5.就业量所生产产品的总供给价格称为()。
(分数:1.00)A.最低收益B.最低预期收益(正确答案)C.最低成本D.最低预期成本解析:最低预期收益,就是该就业量所生产产品的总供给价格。
6.在处理劳动争议时,如果没有准确适用的法律条款,()可以直接适用。
(分数:1.00)A.劳动法的首要原则B.劳动法律规范C.劳动法的基本原则(正确答案)D.劳动纪律制度解析:在处理劳动争议时,极有可能出现没有准确适用的法律条款,此时,劳动法的基本原则可以直接适用,补充劳动法律制度的不足等。
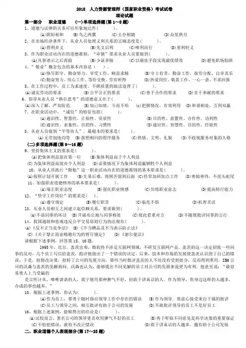
2018 人力资源管理师(国家职业资格)考试试卷理论试题第一部分职业道德 (一)单项选择题(第1~8题)l、道德与法律的关系可以形象地比作( )。
(A)阴阳相和(B)鸟之两翼 (C)主仆相随(D)众星拱月2、在市场经济条件下,从业人员处理义利关系的正确态度是( )。
(A)得利弃义(B)先义后利 (C)唯利而行(D)重利轻义3、作为职业活动内在的道德准则,“审慎”要求从业人员要做到( )。
(A)凡事请示之后再做(B)少说多做 (C)以最佳手段实现最优绩效(D)避免职场陷阱4、”敬业”概念包含的基本内容是()。
(A)恪尽职守、勤奋努力、享受工作、精益求精 (B)守土有责、勤奋工作、按劳分配、自享其乐(C)勤奋努力、用心工作、等价交换、劳有所得 (D)热爱岗位、敬畏工作、一心一意、不求回报5、在工作过程中,员工为求速度、不顾质量的做法违背了( )。
(A)诚实劳动的要求(B)公平公正的要求 (C)善于合作的要求(D)甘于奉献的要求6、倡导从业人员“换位思考”的道德意义在于( )。
(A)深入了解,严加防范(B)知己知彼,斗而不殆 (c)把握情况,有效利用(D)和谐相处,互利双赢7、在职业活动中,“诚信”的特征包括( )。
(A)通识性、智慧性、止损性、资质性 (B)目的性、前置性、合作性、功利性(C)通识性、表象性、目的性、习惯性 (D)通识性、智慧性、目的性、经验性8、从业人员做到“平等待人”,最根本的要求是( )。
(A)无差别地均等(B)按照相同的程序服务 (C)热情、文明、礼貌 (D)不歧视服务对象的人格(二)多项选择题(第9~16题)9、坚持集体主义的要求是( )。
(A)把集体利益放在第一位(B)集体利益高于个人利益(C)为集体利益而放弃个人利益 (D)必要情况下为集体利益赢牺牲个人利益10、从业人员践行“勤勉”这一职业活动内在的道德准则的基本要求是( )。
(A)按照计划开展工作(B)先易后难,将困苦留到后面 (C)经常加班加点工作 (D)善始善终,不虎头蛇尾11、加强职业道德修养的基本要求是( )。
2018年人力资源管理师三级考试试题及答案一、简答题1、如何运用无领导小组讨论进行人员选聘?(14分)答案:【解析】(1)无领导小组讨论法是对一组人同时进行测试的方法。
(2) 讨论小组一般由4~6 人组成。
(3) 不指定谁充当主持讨论的组长,也不布置议题与议程。
(4)在小组讨论的过程中,测评者不出面干预。
(5) 测评过程中由几位观察者给每一个参试者评分。
(6) 评分的维度通常是主动性、沟通能力、人际协调能力、自信、心理承受力等。
(7) 要考察的素质和能力可以通过被测者在讨论中所扮演角色(如主动发起者、指挥者、鼓动者、协调者等)的行为来表现的。
2、劳动法对确定和调整最低工资标准需考虑的因素做了哪些原则性规定?(15分)答案:【解析】确定和调整最低工资标准应考虑的因素:(1) 劳动者本人及平均赡养人口的最低生活费用。
(2) 社会平均工资水平。
(3) 劳动生产率。
(4) 就业状况。
(5) 地区之问经济发展水平的差异。
二、计算题3、某公司上年度相关费用如下表所示,上一年度净产值为9780 万元,本年度确定目标净产值为12975 万元,目标劳动分配率同上一年。
请根据上述资料,分别计算出该企业本年度目标人工成本总额及其目标人工成本的增长率。
答案:【解析】(1)由于:人工成本费用(总额)=企业在岗人员工资总额+不在岗员工工资总额+社会保险费用+福利费用+教育经费+劳动保护费用+住房费用+工会经费+招聘费用+解聘费用(2)则上一年度人工成本费用总额=2300+81+678+219+44+58+127+30+22+21=3580(万元)(3) 又因:劳动分配率=人工费用总额/净产值,则:上一年度劳动分配率=3580÷9780=36.61%(4) 根据已知条件.本年目标劳动分配率与上一年相同,则:本年度目标劳动分配率一36.61%(5) 由于:目标劳动分配率=目标人工成本费用/目标净产值即:36.61%=目标人工成本费用/12975则:本年度目标人工成本=l2975×36.61%=4750.15(万元)(6)本年度目标人工成本增长率=4750.15÷3580-100%=32.69%三、综合分析题4、A 公司是一家具有独立生产能力的、中等规模的医药股份公司,在国内拥有十几家分公司和办事处,经济效益较好,技术研发实力较强。
2018年5月三级人力资源管理师理论知识真题及答案单选一、单项选择题(第26~85题,每题1分,共60分。
每小题只有一个最恰当的答案,请在答题卡上将所选答案的相应字母涂黑) 第1题单选当劳动力供给弹性( ),表示劳动力供给富有弹性。
A.小于0B.大于0C.小于1D.大于1参考答案:D参考解析:D(基础P6)【解析】劳动力供给无弹性表示为ES=0;供给有无限弹性表示为E S→∞;单位供给弹性表示为ES=1;供给富有弹性表示为ES>1;供给缺乏弹性表示为ES<1。
第2题单选以改善生产方法和管理而造成的失业,称为( ) 。
A.摩擦性失业B.结构性失业C.技术性失业D.季节性失业参考答案:C参考解析:C(基础P20)【解析】在生产过程中,由于引进先进技术代替人力,以及改善生产方法和管理而造成的失业,称为技术性失业。
第3题单选( )是当前我国调整劳动关系的主要依据。
A.宪法B.劳动法律C.国务院劳动行政法规D.劳动规章参考答案:C参考解析:C(基础P33)【解析】国务院劳动行政法规是当前我国调整劳动关系的主要依据,规范性文件数量多,覆盖劳动关系的各个方面,例如《工伤保险条例》《企业劳动争议处理条例》《职工奖惩条例》《劳动保障监察条例》《女职工劳动保护规定》《国务院关于建立统一的企业职工基本养老保险制度的决定》等。
第4题单选( )包括工作时间和休息休假制度、工资制度、劳动安全卫生制度以及女职工和未成年工特殊保护制度等。
A.劳动标准制度B.促进就业法律制度C.职业培训制度D.社会保险和福利制度参考答案:A参考解析:A(基础P37)【解析】劳动标准制度包括工作时间和休息休假制度、工资制度、劳动安全卫生制度以及女职工和未成年工特殊保护制度等。
第5题单选企业撤退战略的主要方式,不包括( ) 。
A.分包B.特许经营C.买断D.资产互换参考答案:C参考解析:C(基础P56)【解析】企业撤退战略的主要方式有:(1)特许经营。
2018人力资源三级考试真题及答案2018年企业人力资源管理师考试第一部分职业道德(第1~25题,共25道题)一、职业道德基础理论与知识部分(第1~16题)答题指导:该部分均为选择题,每题均有四个备选项,其中单项选择题只有一个选项是正确的,多项选择题有两个或两个以上选项是正确的。
请根据题意的内容和要求答题,并在答题卡上将所选答案的相应字母涂黑。
错选、少选、多选,则该题均不得分。
一)单项选择题(第1~8题)1、关于道德,正确的说法是(C)。
A.道德属于上层建筑B.人们的道德观念是与生俱来的C.道德与社会经济关系变化无关D.道德非人类社会所特有2、与法律比较,道德在调节社会关系时的特点是(B)。
A.事后性、柔和性B.自觉性、事前性C.广泛性、强制性D.自发性、自由性3、职业道德的特征是(A)。
A.鲜明的行业性B.适用范围上的广泛性C.快速变动性D.利益无关性4、社会主义道德反对享乐主义的基本依据在于(A)。
A.享乐既不是个人的人生目的,也不是社会主义社会的目的B.承认或者纵容享乐会削弱人们的进取精神C.享乐主义之“乐”是简单的个人之乐D.享乐主义忽视人的社会性,损害了社会利益5、职业道德活动内在的道德准则是(B)。
A.忠诚、敬业、无私B.爱岗、敬业、无私C.忠诚、审慎、勤勉D.真诚、慎微、自勉6、“敬业”的特征是(A)。
A.主动、务实、持久B.从一而终C.上司分配什么就干什么D.忠诚老实7、关于“诚信”的说法中,正确的是(B)。
A.诚信是双方为着共同目标而临时达成的合作条件B.诚信的确立以维护自身利益为前提C.诚信是不可测度的,只能作为交往技巧使用D.诚信包含着一种生活的谋略和技能8、关于职业道德修养的方法,正确的是(A)。
A.从业人员要树立正确的义利观,坚持不以利取义B.凡利己之事必包含利人之义,坚持己欲利而利人C.“慎独”就是小心谨慎,坚持多请示多汇报,避免擅自处理重大事务D.在原则问题上决不让步,不出卖良心二)多项选择题(第9~16题)9、下列要素中,属于道德评价的是(C)。
2018上半年人力资源管理师三级专业能力真题及答案一、简答题1、建立绩效管理信息原始记录登记制度的具体要求(15分)答案:①所采集的材料尽可能以文字的形式证明所有的行为,应包括有利和不利的记录。
②所采集的材料,应当说明是考评者直接观察的第一手资料,还是间接的由他人观察的结果。
③详细记录事件发生的时间、地点以及参与者。
④所采集的材料在描述员工的行为时,应尽可能对行为过程、行为的环境和行为的结果作出说明。
⑤在进行考评时,应以文字描述记录为依据,可以保证考评的质量。
2、员工满意度调查的基本步骤(16分)答案:①确定调查对象。
调查对象可以分为生产工人,办公室工作人员,管理人员等。
②确定满意度调查指向(调查项目)。
③根据员工满意度调查的目的确定调查内容。
④确定调查方法。
通常为问卷调查法和访谈法。
调查问卷一般分为目标型调查和描述型调查。
⑤确定调查组织。
调查组织可以由企业内部的有关管理人员组成,也可以聘请相关咨询公司的专家实施。
⑥调查结果分析。
⑦汇总调查问卷。
运用统计分析方法判断组织员工满意的总体水平,概括组织运行中的主要问题,写出调查报告并提出对策建议。
⑧结果反馈。
最终形成的调查结果可以自上而下,根据不同对象逐层地进行相关信息的反馈,以激发日后员工参与此类工作的热情,提升员工对企业的认同感。
⑨制定措施落实,实施方案跟踪。
企业决策者和部门等不同层面根据反馈结果,制定相应的解决措施并加以落实。
还应该设计相应的跟踪方案,对具体落实情况进行跟踪。
二、计算题某机床工业公司下属制造分厂铸锻车间和机加工车间计划期的统计资料如表1、表2所示。
请根据已知数据,分别核算出2017年该分厂和两个车间的定员人数。
表12017年铸锻车间计划产量与工时定额统计表表22017年机加工车间计划产量与工时定额统计表答案:①2017年铸锻车间的定员人数=∑(单位产品工时定额*年度计划产量)/年制度工日*8*该车间劳动定额完成率*出勤率*(1-废品率)=24000/2048.2=11.7≈12人②2017年机加工车间的定员人数=∑(单位产品工时定额*年度计划产量)/年制度工日*8*该车间劳动定额完成率*出勤率*(1-废品率)=76000/2186.38=34.7≈35人③2017年该分厂的定员人数=12+35=47人三、综合题某公司在本地召开专场招聘会,拟招聘15名销售部门经理。
2017年11月人力资源管理师三级理论知识真题及答案一、职业道德基础理论与知识部分(第1~16题)(一)单项选择题(第1~8题)1.在有关范畴中,属于道德评价的是()A.“正常”与“不正常”B.“应该”与“不应该”C.“明白”与“不明白”D.“满意”与“不满意”2.职业道德具有“利益相关性”特征,其根本含义是()A.没有个人利益,就无所谓职业道德B.把个人利益放在首位,职业道德才有存在的现实可能性C.职业道德体现的是从业人员责、权、利的有机统一D.从业人员个人利益越大,职业道德的精神内涵就越加丰富3.我国社会主义职业道德的核心是()A.爱岗敬业B.童叟无欺C.开拓创新D.为人民服务4.社会主义职业道德反对享乐主义的基本根据是()A.快乐不是社会主义社会所倡导的人生追求B.享乐与幸福层次不同,我们主张追求幸福但不是享乐C.享乐主义,把握了人的感官属性,忽略了人的社会属性和责任D.享乐主义只图个人之乐,忽视他人之乐5.在职业道德内在的道德准则中,“忠诚”的含义是()A.认真担负职责,寻求实现职责最优效果的强烈态度和意向B.从不欺骗自己,内心是怎样想的就要怎样行动C.在企业内部,企业怎样要求职工,职工就应该怎样行动D.从不违背老板的意愿和要求是忠诚的最高境界6.从业人员坚持“信誉至上”,需要践行的职业要求是() A.理智信任、积淀个人信誉、维护职业集体的荣誉B.充分信任、积淀个人信誉、庇护职业集体的荣誉C.理智信任、淡化个人信誉、突出职业集体的荣誉D.半信半疑、彰显个人信誉、增强职业集体的荣誉7.符合“诚信”作为职业道德规范的“智慧性”要求的做法是() A.没有点子和智慧,任何人是难以做到真正的诚信的B.在诚实前提下,说话办事可以采用适当的方式和策略C.诚信是人生的大智慧,但往往在现实生活中碰壁D.把双方合作事宜事先以法律文书形式规定清楚、明白8.关于“公道”的理解中,正确的是()A.付多少钱办多少事B.对所有服务对象按照同一标准给予服务C.给每个人以应得的服务D.扶弱抑强是公道的本质(二)多项选择题(第9~16题)9.社会主义核心价值体系包括()A.马克思主义指导思想B.中国特色社会主义共同理想C.以爱国主义为核心的民族精神D.以反对邪教为核心的科学精神10.《公民道德建设实施纲要》提出的从业人员应该遵循的职业道德要求包括()A.以人为本B.诚实守信C.保护环境D.奉献社会11.从业人员在职业技能上“勇于进取”的品质要求包括()A.树立远大的奋斗目标B.自信坚定,持之以恒C.勇于创新D.抛弃书本知识和权威12.符合比尔·盖茨十大优秀员工准则的说法有()A.对公司的产品具有寻根究底的好奇心B.以传教士般的热情和执着打动客户C.乐于思考,让客户更加贴近自己的产品D.跟随上司的目标,把握自己努力的方向13.关于“职业纪律”,说法正确的有()A.严格执行职业纪律有助于职业道德水准不断提高B.防得了君子防不了小人,职业纪律只对遵守它的人才起作用C.所有从业人员都能遵守职业纪律,职业纪律就失去了存在价值D.职业纪律不仅关系到企业形象,也关系到员工个人发展14.关于作为职业道德规范的“节约”,理解正确的有() A.任何人、事、物形成浪费的,均属于不道德行为B.小气、吝啬与节约是一对不可调和的矛盾C.时代发展对节约提出了不同的要求,是节约的时代表征性D.价值差异性并不否定节约的社会规定性要求15.作为职业道德规范,“合作”的特征包括()A.单边性B.社会性C.互利性D.平等性16.关于“奉献”,正确的认识有()A.奉献是自愿行为,当权者无权要求员工奉献B.他人是否奉献不是决定“我”是否奉献的依据C.在假冒坑蒙现象普遍存在的条件下,不宜提倡奉献D.努力奉献的人获得了比他人更多的锻炼成长机会二、职业道德个人表现部分(第17~25题)17.W是某市职业道德标兵,他以厂为家的事迹一直广为流传,最近有消息说W“大奸似忠”,过去的一切都是装出来的。
对于这样的说法,你会() A.不相信,也不传播B.大家都在谈论,自己会注意观察C.当前这个社会什么事情都可能发生,估计是真的D.有点儿相信,因为这年头好人越来越少了18.来自甲、乙、丙、丁四个地方的四个人在一起交谈,对于他们的谈话,你能认可的观点是()A.甲:“领导叫我们发家致富,不管啥法子能挣到钱就是有本事”B.乙:“钱多钱少没关系,只要生活过得去就行了”C.丙:“有钱好办事,没有钱啥事儿都办不成”D.丁:“只要能够多给钱,叫干啥都成”19.隔壁大嫂没工作,嗓门大,爱吵嚷,影响周围人休息,你也觉得别扭。
对此,你会()A.当面告诉她,希望她改掉毛病B.找机会跟她聊聊天,委婉地劝一劝她C.既然周围的邻居们没人理会,自己只好忍受了D.与几个邻居一起去提醒、劝说20.你跟一个同事约好了下班后去看电影,临近下班,工会主席跑过来拉你去见上司,说上司要他找几个职工谈谈心,你会()A.向工会主席说明情况,和同事一起去看电影B.告诉同事情况有变化,不能一起去看电影了C.向工会主席说自己家里有要紧事情做,请个假D.虽不愿意但也无奈,只得去参加谈心会21.某大学毕业生来到公司,三年期间连升四级,从一个普通员工一直坐上了分公司经理的位置,这在公司的历史上是绝无仅有的,然而,对他的表现却是众说纷纭、评价迥异。
你对这个年轻人的看法是()A.他和高层决策者可能有着难以对外公开的特殊关系B.年轻人潜力巨大,这是出于培养年轻人的需要C.不管怎样,希望他珍惜机会,D.这样的年轻人难以服众,估计干不长22.公司明天要开全体员工大会,假如你只负责印刷材料,材料印刷完毕,马上就要分发下去。
这时你无意中发现材料中的某个地方可能存在严重错误,对此你会()A.按计划分发B.寻思可能自己弄错了,按计划分发C.向相关负责人汇报D.按照自己认为对的方式重新印刷23.关于学雷锋,你的看法是()A.雷锋已经“死”了B.人问处处有雷锋C.学雷锋有风险D.每个人都町以成为雷锋24.现实生活中,员工之间要想赢得彼此好感,你认为通常最有效的方式是()A.经常送礼B.多说一些赞美的话C.做好分内之事,也多对同事的成绩表示肯定D.多在一起搞一些活动25.对于某些员工的说法,你能够认同的是()A.“天下老板一般黑,如果自己有钱了,一定做个好老板”B.“要想当老板,一定要心肠黑”C.“老板不一定都想黑,但不黑赚不到钱”D.“黑心的老板终究会良心不安的”·第二部分理论知识·(第26~125题,共100道题.满分为100分)一、单项选择题(第26~85题,每题1分,共60分。
每小题只有一个最恰当的答案,请在答题卡上将所选答案的相应字母涂黑)26.()在经济周期中劳动力参与率变动幅度较大。
A.一级劳动力市场B.二级劳动力市场C.三级劳动力市场D.四级劳动力市场27.有关福利的实物支付的表述,不正确的是()A.增加实物支付,企业可以减少社会保险的上缴额B.实物支付变相地提高了个人所得税的纳税起点C.实物支付可以满足企业员工实际生活消费的需要D.从社会角度看,实物支付可增加就业,改善生活质量28.政府制定和调整重大劳动关系标准应当贯彻“三方原则”,“三方”不包括()A.政府B.劳动者C.工会D.企业家协会29.《最高人民法院关于审理劳动争议案件适用法律的若干问题的解释》属于()A.立法解释B.任意解释C.司法解释D.行政解释30.技术环境因素不包括()A.科学新发现B.管理新方法C.技术新发明D.产业新结构31.衰退行业战略的影响因素不包括()A.需求的状况B.技术更新的程度C.退出的障碍D.竞争格局的变化32.市场营销组合中的基本变量不包括()A.顾客B.产品C.价格D.地点33.()是指个体对其他个体的知觉,即我们如何认识他人。
A.个体知觉B.社会知觉C.群体知觉D.他人知觉34.在亨利·明茨伯格的经理角色理论中,决策类角色不包括() A.领导者B.障碍处理者C.企业家D.资源分配者35.有关四种人性假设理论的表述,不正确的是()A.四种人性假设及其管理的主张和措施,有其合理科学性B.四种人性假设有其片面、非科学一面,不能一概照搬C.四种人性假设随着历史发展而先后出现,是历史发展的必然D.四种人性假设代表同一时期不同学者的观点36.在管理技术上,现代人力资源管理()A.强调制度管理B.追求科学性和艺术性C.以事为中心D.追求精确性与系统性37.对组织来说,绩效管理的作用不包括() A.是组织变革与组织发展的有力措施B.有助于规范企业员工的行为C.是提高企业生产效率的主要途径D.是企业人事决策的基础38.企业组织机构设置的原则不包括() A.精简及有效跨度的原则B.统一领导、权力制衡的原则C.合理性和先进性相结合的原则D.稳定性和适应性相结合的原则39.()是表示某个机构或岗位主要功能的图。
A.组织机构图B.组织职能图C.组织职务图D.组织功能图40.管理岗位培训规范的内容不包括()A.资格要求B.指导性培训计划C.推荐教材D.参考性培训大纲41.企业劳动定额的发展趋势不包括()A.逐步实现科学化、标准化和现代化B.逐步替代其他种类的管理方式方法C.逐步转向劳动定额定员一体化管理D.实现以效率为中心的全员,全面、全过程管理42.()统计汇总产品实耗工时的方法,适用于生产稳定、大批大量生产的企业采用。
A.按产品投入批量B.按产品零件逐道工序C.按照生产单位和生产者个人D.按照重点产品、重点零部件和主要工序43.企业定员必须以实现()为依据。
A.企业生产经营目标B.劳动生产率提高C.企业人员结构合理D.企业人才的发展44.()不适合用工作岗位方法核算其定员人数。
A.清洁工B.信访人员C.警卫员D.医务人员45.企业人力资源管理费用不包括()A.招聘费用B.日常行政管理费用C.培训费用D.劳动争议处理费用46.企业参加招聘会的主要步骤包括:①招聘会的宣传工作;②招聘会后的工作;③招聘人员的准备;④与协作方沟通联系;⑤准备展位;⑥准备资料和设备。
下列排序正确的是()A.⑤⑥③④①②B.⑥③④⑤②①C.⑥①③④⑤②D.③①⑥④⑤②47.一般来说,企业对工作经验少于3年的专业人员的需求主要通过()的方式获得。
A.网络招聘B.猎头公司C.校园招聘D.借助中介48.在现代企业人员招聘中,面试是以()为基础,引入答辩式、演讲式、讨论式等多样化的辅助形式。
A.面谈问答B.案例分析C.模拟操作D.数据计算49.()是漫谈式的,面试考官与应聘者随意交谈。
A.初步面试B.结构化面试C.诊断面试D.非结构化面试50.()是测评者不布置议题,只发给一个简短的案例,在测评的过程中也不出面干预的情景模拟测试方法。