【期末复习】秦始皇统一与汉武帝大一统复习练习题及答案
- 格式:doc
- 大小:269.00 KB
- 文档页数:3
秦统一中国同步练习(含参考答案)第三单元秦汉时期:统一多民族国家的建立和巩固第9课秦统一中国知识管理知识点1:秦灭六国秦国通过战争,实力超过东方六国,具备了统一六国的条件。
秦王XXX为灭亡六国进行了充分的准备。
公元前221年,秦国完成统一大业,建立秦朝,定都咸阳,建立起我国历史上第一个统一的、多民族的国家。
知识点2:确立中央集权制度中央:国家的最高统治者称为皇帝,拥有至高无上的权威,总揽全国一切军政大权。
XXX自称“XXX”,史称XXX。
皇帝之下,设有中央政治机构,由丞相、御史大夫、太尉统领,分别掌管行政、军事和监察事务,最后的决断权由皇帝掌控。
地方:建立由中央直接管辖的郡县制。
全国分为36郡,郡下设县,郡县的长官都由朝廷直接任免。
郡县制的实行,开创了此后我国历代王朝地方行政的基本模式。
知识点3:巩固统一的措施统一文字:命丞相XXX等人划一文字,制定笔画规整的小篆,作为通用文字颁行全国。
统一货币:以秦国的圆形方孔钱作为标准货币,在全国流通。
统一度量衡:以秦制为基础,统一度量衡制度,所有度量衡器由国家统一监制。
车同轨:统一车轮和车轨的宽窄,修筑贯通全国的道路,使秦朝的陆路交通四通八达。
开灵渠、修长城:派人开凿灵渠,沟通湘江和漓江,便利了南北的水运交通。
XXX派大将XXX北击匈奴,并修建了西起临洮,东到辽东的“万里长城”。
秦朝的疆域:东至黄海,西到崑崙山,北至戈壁沙漠一带,南达交趾半岛,是当时世界上的大国之一。
基础过关知识点1:秦灭六国1.XXX:“天下之统一,势也。
不统于秦,亦统于他国。
”天下“统于秦”发生在(C)公元前221年。
2.XXX想要参观我国历史上第一个统一的多民族的中央集权国家都城遗址,那么他应该去下列哪个地方(C)陕西咸阳。
3.有一首诗歌这样写道:“他驱动XXX点燃遍地烽烟/……/诸侯割据/十年间便成了无影无踪的旧梦/——这是中国大陆上第一次真正的统一/”文中的“他”是(B)XXX。
考点解析考点26:概述秦始皇、汉武帝为巩固国家统一采取的主要措施(b)(历史与社会八上P48—51、55—57)(一)秦始皇为巩固国家统一采取的主要措施1.秦朝的建立公元前230年到公元前22 1年,秦王赢政陆续灭掉六国,建立起一个疆域辽阔、统一的中央集权大帝国一一秦朝,定都咸阳。
2.秦始皇为巩固国家统一采取的主要措施主要内容影响政治(1)确立了皇帝至高无上的地位,建立起一套中央集权的官僚制度;(2)推行郡县制;(3)中央和地方的主要官员由皇帝任免有利于巩固国家统一,促进经济和文化的发展经济(1)统一货币,以圆形方孔钱为全国货币;(2)统一度量衡便于各地经济交流文化统一文字:以小篆作为标准文字,推行全国,后又演变成“隶书”方便政今推行,促进地区间的经济文化交流;统一的文字成为维系中华民族历史发展的重要因素思想实施“焚书坑儒”21世纪教育网版权所有虽然当时有利于统一,但摧残了文化,禁锢了思想交通(1)修驰道,排路障,统一全国车辆两轮之间的距离;(2)开凿灵渠改善了陆路、水路交通,促进南北经济文化交流边疆治理北击匈奴,修筑“万里长城”巩固了边防,但也加重了人民的负担3.积极影响:秦朝一统结束了春秋战国以来诸侯割据的分裂局面,为我国统一多民族国家的发展奠定了基础,符合历史发展的要求和人民的愿望。
秦朝是我国历史上第一个统一的多民族国家。
(二)汉武帝为巩固国家统一采取的主要措施1.西汉的建立公元前202年,刘邦建立汉朝,定都长安,史称西汉。
刘邦为汉高祖。
2.汉武帝的主要活动及影响主要内容影响政治(1)颁布“推恩令”大大削弱诸侯王原来的封地和势力,加强了中央集权(2)加强监察制度21世纪教育网版权所有对中央和地方的各级官员进行监督,以加强皇帝的权威经济将地方的铸币权和盐铁经营权收归中央,由中央统一铸造货币,经营盐铁的生产和销售。
抑制了大商人牟取暴利,大大增加了中央的财政收入,实现了经济上的大一统思想文化采纳了董仲舒提出的“罢黜百家,独尊儒术”的建议;大力推行儒学教育,在长安设立太学,在地方设立官学实现了思想统一,保证了皇帝的权威和朝廷政令的推行,使儒家思想逐渐成为中国古代社会的正统思想21世纪教育网版权所有边疆治理派大将卫青、霍去病率兵反击匈奴;在河西走廊陆续设郡;还把长城延伸到敦煌以西的地区有利于北部边疆的巩固和发展派张骞两次出使西域开通了“丝绸之路”,与西域各国建立起友好关系汉武帝时期,汉朝在政治、经济、军事和思想上实现了大一统,开始进入鼎盛时期。
初一历史大一统的汉朝试题1.西汉初期“文景之治”这一盛世景象出现的主要原因有①吸取秦亡的教训,轻徭薄赋②发展农业生产,奖励耕作,劝诫百官关心农桑③文帝、景帝提倡节俭,并以身作则④重视“以德化民”,社会安定A.②④B.②③④C.①②③D.①②③④【答案】D【解析】本题考查的是文景之治的相关内容。
西汉初期“文景之治”这一盛世景象出现的主要原因有:吸取秦亡的教训,轻徭薄赋;发展农业生产,奖励耕作,劝诫百官关心农桑;文帝、景帝提倡节俭,并以身作则;重视“以德化民”,社会安定。
所以答案选D。
【考点】北师大版七年级上册·大一统的秦汉帝国·汉武帝推进大一统格局·文景之治2.太学是我国古代的大学,它开设于A.汉高祖时B.汉武帝时C.汉文帝时D.汉景帝时【答案】B【解析】结合所学可知,汉武帝采纳儒家代表董仲舒的建议,“罢黜百家,独尊儒术”,任用精通儒学的人为官,大力发展儒学教育,在长安设立太学,在地方设立官学,改革了选拔官员的制度。
故选B项。
【考点】人教新课标七年级上册·统一国家的建立·大一统的汉朝3.汉武帝采纳大臣董仲舒的什么建议?A.罢黜百家,独尊儒术B.顺其自然,无为而治C.知己知彼,百战不殆D.仁政治国,轻徭薄赋【答案】A【解析】本题考查汉武帝大一统的措施。
西汉到汉武帝时期,国力强大,为巩固统治,加强思想控制,汉武帝采纳儒家代表人物董仲舒的建议,任用精通儒家学问的人为官,推行“罢黜百家,独尊儒术”的政策,以适应政治上大一统的需要,巩固中央集权。
B项属于道家的主张,C项属于兵家的主张,D项“轻徭薄赋”主要推行于西汉初期。
故选A项。
【考点】人教新课标七年级上册·统一国家的建立·大一统的汉朝4.西汉初年,在文帝和景帝的治理下,汉朝出现了一个社会稳定,国家繁荣的时期,历史上把这段时期称为“文景之治”。
你认为形成文景之治局面的原因有哪些()①皇帝提倡节俭,以身作则②政府减轻人民的各种负担③注重农业的发展④重视“以德化民” ⑤推行儒学教育A.①②B.①②③C.①②③④D.①②③④⑤【答案】C【解析】本题主要考查文景之治的相关内容,联系已学知识可知汉高祖和他的后继者汉文帝、汉景帝等,吸取秦亡的教训,减轻农民的要义、兵役和赋税负担,注重发展农业生产,他们还提倡节俭,并以身作则,重视“以德化民”,社会比较安定,北行富裕起来,历史称这一时期的统治为“文景之治”,据此①②③④符合题意,故选C。
2017年秋新人教版(部编版2016)七年级历史上册秦始皇统一与汉武帝大一统复习练习题考试时间:60分钟;注意事项:1.答题前填写好自己的姓名、班级、考号等信息2.请将答案正确填写在答题卡上一、选择题1. “秦王扫六合;虎视何雄哉?挥剑决浮云。
诸侯尽西来……”这是诗人李白对哪一历史事件的形象描述A. 陈胜、吴广起义B. 楚汉之争C. 商鞅变法D. 秦统一六国【答案】D【解析】依据题干信息:秦王扫六合可知,这是诗人李白对秦统一六国的形象描述。
公元前230年---公元前221年嬴政先后灭掉韩、赵、魏、楚、燕、齐、六国,统一全国。
D项符合题意,故此题选D。
2. 我国自古就有“三皇五帝”的传说,后来皇帝成为了封建国家最高统治者的称谓。
请问它的出现与谁有直接关系A. 秦始皇嬴政B. 汉高祖刘邦C. 隋文帝杨坚D. 宋太祖赵匡胤【答案】A【解析】试题分析:本题主要考查学生运用所学知识解决问题的能力,依据所学知识可知,秦朝秦始皇建立了一套专制主义中央集权制度:最高统治者称“皇帝”,秦始皇自称始皇帝.在中央设立丞相、太尉、御史大夫.在地方实行郡县制。
所以答案选A考点:人教版新课标七年级历史上册•统一国家的建立•“秦王扫六合”3. 秦始皇为加强中央集权.巩固和维护国家统一所采取的措施有①推行郡县制②统一货币、度量衡、文字③焚书坑儒④修筑长城A. ①②④B. ①③④C. ②③④D. ①②③④【答案】D【解析】试题分析:本题考查的是秦始皇加强中央集权措施的相关知识。
根据所学知识可知,秦始皇为了加强中央集权,建立了统一的中央集权的国家;在全国推行郡县制度;统一了货币,度量衡和文字,促进了各民族各地区的经济文化交流;为了防御匈奴的进攻,修筑了长城;焚书坑儒,摧残文化。
由此可以看出①②③④项都符合题意,故选D。
考点:人教版七年级上册·统一国家的建立·“秦王扫六合”4. 图示法可以使分散的知识系统化,直观地呈现整个知识骨架。
专题12 汉武帝巩固大一统王朝知识讲解1.汉武帝期间西汉王朝在政治、经济、军事和思想上实现了大一统,进入了鼎盛时期。
汉武帝促进大一统采取的措施有哪些?①政治上,接受主父偃建议,实行“推恩令”。
下令允许诸王将自己的封地分给子弟,建立较小的侯国;②在思想上,接受董仲舒的建议,“罢黜百家,独尊儒术”,推行儒学教育,举办太学;③在经济上,将地方铸币权和盐铁经营权收归中央,统一铸造五铢钱;④在军事上,对匈奴实行大规模的反击,夺取了河套和河西走廊。
综合练习一.选择题(共15小题)1.汉初诸吕叛乱时,郡县官吏消极观望,未闻有讨伐诸吕者。
是齐王刘襄、琅琊王刘泽等刘氏子弟发兵讨伐,一举诛灭了诸吕,维护了刘氏统一政权。
这表明()A.汉初封国制度严重威胁了中央政权的统治B.汉初封国制度与郡县制度间存在严重冲突C.汉初封国制度一定程度上维护了政权稳定D.汉初封国实力强大完全可以取代郡县制度【分析】本题主要考查了汉武帝巩固大一统的措施,重点掌握汉武帝的推恩令相关知识。
【解答】根据材料“汉初诸吕叛乱时,郡县官吏消极观望,未闻有讨伐诸吕者。
是齐王刘襄、琅琊王刘泽等刘氏子弟发兵讨伐,一举诛灭了诸吕,维护了刘氏统一政权。
”可知,这表明汉初封国制度一定程度上维护了政权稳定,C符合题意,ABD表述错误。
故选:C。
2.“罢黜百家、独尊儒术”……使汉代儒家经学得到重大发展,……它又桎梏民族思维,使学术自由从此成为后代士子的奢望。
这说明()A.思想的统一有利于维护封建统治B.“独尊儒术”摧残了学术的自由发展C.汉武帝用儒家学说巩固“大一统”D.儒家“大一统”适应当时形势的需要【分析】本题主要考查了汉武帝巩固大一统的措施,重点掌握“罢黜百家,独尊儒术”的措施。
【解答】“罢黜百家、独尊儒术”……使汉代儒家经学得到重大发展,……它又桎梏民族思维,使学术自由从此成为后代士子的奢望。
这说明思想的统一有利于汉代儒家经学的发展,但是“独尊儒术”摧残了学术的自由发展,也束缚了人们的思想,这实际上是文化专制主义的一种表现。
《中国法制史》复习题2及答案一、填空题。
1. 秦始皇和李斯等人取消了世卿世禄的分封制,在全国实行了(郡县制)。
2. 汉武帝时期,为了加强皇权,以“天人合一”思想位皇帝制度制造一套理论,提出了(君权神授)说。
3. 三国两晋南北朝时期,建立了皇帝直接领导的独立的监察机关,即(御史台)。
4. 北齐律的篇目为(十二)篇。
5. 北魏、北齐将(流刑)列为法定刑,作为死刑与徒刑的中间刑。
6. 曹魏高贵乡公规定:“在室之女,从父母之诛,”已嫁之妇,“(从夫家之罚)”。
7. 秦始皇乐以“刑杀为威”,后人评价“秦法繁于(秋荼),而网密于(凝脂)。
”8. 亲亲得相首匿是指直系三代血亲之间和夫妻之间,除犯(谋反)和(大逆)外,均可互相隐匿犯罪行为,而不受法律追究或减免刑罚。
二、单项选择题。
1. 北齐时,将廷尉改为(D)。
A. 秋官大司寇B. 明法掾C. 律博士D. 大理寺2. 第一次将儒家的“服制”列入律典的是(B)。
A. 魏律B. 晋律C. 北齐律D. 北周律3. 秦朝有一种以极端残忍的死刑与肉刑并用的刑罚,是( D )。
A. 定杀B. 醢C. 枭首D. 具五刑4. “君权神授”理论的最早提出者是(D )。
A. 秦始皇B. 李斯C. 刘邦D. 董仲舒5. 改具律为刑名,冠于律首的法典是(A)。
A. 魏律B. 晋律C. 北齐律D. 北周律6. 封建法典的(A)源于“重罪十条”。
A. 十恶B. 叛逆罪C. 危害国家根本利益的犯罪D. 不属于“八议”论赎范围的犯罪7. 北周的中央审判机关叫做( D )。
A. 廷尉B. 大理寺C. 大理院D. 秋官大司寇8. 中国古代设置“登闻鼓”始于(B)。
A. 曹魏B. 西晋C. 北魏D. 隋9. 秦朝的鬼薪适用于男犯,它的刑期为(C)。
A. 五年B. 四年C. 三年D. 二年10. 汉武帝之后,法制指导思想的核心是(B)。
A. 约法省刑B. 德主刑辅C. 秋冬行刑D. 德刑并用三、多项选择题。
【单选题】秦始皇的政策与措施中,对后世影响深远的有(D) 1建立专制主义中央集权的政治制度2修筑万里长城3统一文字、货币、度量衡4开凿灵渠A. ①②B. ①②③C. ②③④D. ①②③④2.“六合之内,皇帝之土;乃今皇帝,一家天下。
”这则纪功石刻说的是()A.周天子分封天下B.秦始皇统一六国C.汉武帝开拓疆土D.忽必烈建立元朝3.《史记·秦始皇本纪》记载:“因地形,用制险塞,起临洮,至辽东,延袤万余里。
”这段文字记载的是()A.弛道B.阿房宫C.万里长城D.骊山陵墓4.自秦朝建立中央集权制度以来,其内部始终存在着中央和地方、皇权与相权两大矛盾,据此回答:唐代文学家柳宗元说:“周之失,在于制;秦之失,在于政,不在制”。
材料中的两个“制”分别是指()A.分封制和郡县制B.宗法制和郡县制C.分封制和专制主义中央集权制D.宗法制和专制主义中央集权制5.公元前221年,秦灭六国,建立起我国历史上第一个统一的多民族的中央集权的封建国家。
这种专制主义中央集权制度的思想来源于()A.儒家思想B.墨家思想C.道家思想D.法家思想6.“一法度衡石丈尺,车同轨。
书同文字。
”这一现象出现在()A.战国B.秦朝C.西汉D.东汉7.在2018 年新设立的国家和地方各级监察委员会,为我国反腐败斗争打造了一把利剑。
秦始皇为监察官员而设立的官职是()A.丞相B.太尉C.御史大夫D.刑部8.秦朝为巩固统一,采取“车同轨、书同文”的政策,当时作为全国通用文字的是( )A.大篆B.小篆C.楷书D.隶书9.秦朝创立了大一统的中央集权制度,在皇帝之下设有中央政权机构,其中专门负责管理军事的是()A.丞相B.太尉C.御史大夫D.郡守10.“六合之内,皇帝之土;乃今皇帝,一家天下”。
这则纪功石刻记录了秦始皇的统一伟业。
秦朝统一后,全国使用的货币是()A.圆形方孔半两钱B.交子C.蚁鼻钱D.刀币11.秦朝是我国历史上第一个统一的多民族的中央集权国家,下列史实与其不符的是()A.推行郡县制B.罢黜百家,独尊儒术C.修筑长城D.统一文字12. 统一全国后,秦始皇在中央设置的太尉一职曾“虚设其位”。
七年级上册历史第12课汉武帝巩固大一统王朝同步练习题(含答案)一、选择题1. 西汉初年,政论家贾谊指出,当下形势就像是一个病人,小腿肿得像腰,脚趾肿得像大腿,不能屈伸自如,不及时治疗,就不可医治了。
上述言论针对的问题是() A.农民起义B.匈奴的威胁C.王国问题D.统治者的腐败2. 下面漫画反映的是加强中央集权的措施。
下列选项中,该措施与其实施者对应正确的是()A.轻徭薄赋——汉景帝B.“推恩令”——汉武帝C.休养生息——汉高祖D.“以德化民”——汉文帝3. 汉武帝时期,身为重臣的主父偃曾提议:“愿陛下令诸侯得推恩分子弟,以地侯之。
彼人人喜得所愿,上以德施,实分其国,不削而稍弱矣。
”这一提议旨在()A.巩固郡国并行制B.加强中央集权C.强化宗室血缘D.以德治理国家4. 董仲舒非常强调“大一统”,从这个观点出发,他主张政治上必须统一于天子,思想上也必须统一。
由此可知,“罢黜百家,尊崇儒术”的出发点是()A.推动教育发展B.促进文化繁荣C.改善儒生地位D.巩固国家统一5. 汉武帝即位时……从政治上进一步强化专制主义中央集权制度已经成为封建统治者的迫切需要,主张清静无为的道家思想已不能满足上述政治需要……儒家学说终于取代了道家学说成为正统思想。
这表明儒家学说成为正统思想的原因是()A.政治发展的需要B.诸子学说的流行C.社会经济的发展D.诸侯王势力强大6. 以下是某同学整理的有关汉武帝的大事年表(部分),据此可知汉武帝()A.推崇诸子百家学说B.奉行无为而治政策C.加强国家经济控制D.重视儒学人才培养7. 据《史记》记载,“汉大兴兵伐匈奴,山东水旱”“民多饥乏,于是天子遣使者虚郡国仓廥以振贫民。
犹不足,又募豪富人相贷假。
富商大贾……冶铸煮盐,财或累万金,而不佐国家之急,黎民重困”。
这表明,当时()A.官营盐铁积弊严重B.经济政策亟须调整C.重农抑商政策松弛D.王国势力不断加强8. 《盐铁论》中记载,汉武帝时实行币制的彻底改革,集中货币发行权,禁止各地方政府铸钱,同时把盐铁经营权也收归中央。
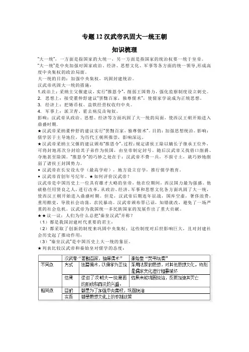
专题12汉武帝巩固大一统王朝知识梳理“大一统”,一方面是指国家的大统一,另一方面是指国家的统治权要一统于皇帝。
“大一统”是中央加强对国家政治、经济、思想文化、军事等各方面的统一领导,形成高度中央集权的政治局面。
大一统的目的:加强中央集权,巩固封建统治。
汉武帝巩固大一统的措施:1.政治上:采纳主父偃建议,实行“推恩令”,削弱王国势力,强化监察制度设立刺史。
2. 思想上:接受董仲舒建议“罢黜百家,独尊儒术”,使儒家学说成为正统思想。
3. 经济上:把铸币权、盐铁经营权收归中央。
4. 军事上:派卫青、霍去病反击匈奴。
影响:汉武帝从政治、思想、经济等方面巩固了大一统的局面,使西汉王朝开始进入鼎盛时期.★汉武帝采纳董仲舒的建议实行“罢黜百家,独尊儒术”。
目的:加强思想统治。
影响:儒学居于主导地位,为历代王朝所推崇,影响深远。
★汉武帝采纳主父偃的建议颁布“推恩令”。
过程:规定诸侯王除以嫡长子继承王位外,可将封地再次分封给其子弟作为侯国,由皇帝制定封号。
随后汉武帝又找借口削爵、夺地甚至除国。
“推恩令”的巧妙之处在于:汉武帝不费一兵,不损寸土,就巧妙地削弱了诸侯王封国势力。
◆汉武帝在长安设太学(最高学府),地方设立官学,推行儒学教育。
◆汉武帝首创年号纪年。
★如何评价汉武帝?汉武帝是中国历史上一位具有雄才大略的皇帝,他在位期间,西汉国力最为强盛。
他破格任用贤良之人,进行改革,从政治、经济、军事和思想文化各方面巩固了大一统,使西汉王朝开始进入鼎盛时期。
但是,汉武帝后期连年征战,国库空虚,奢侈浪费,重用酷吏,导致社会动荡,农民暴动。
汉武帝颁布罪已诏,知错就改,避免了一场严重的社会危机。
汉武帝为我国统一多民族国家的发展作出了重大贡献。
★★议一议:人们为什么总把“秦皇汉武”并称?(1)都是我国封建时代重要的君主;(2)都采取了创新的制度来巩固中央集权;这些制度对后世影响巨大,且对封建社会历史起了推动作用;(3)“秦皇汉武”是中国历史上大一统的象征。
第9课秦统一中国练习题一、选择题1.作为“千古一帝”的秦始皇,下列属于他的功绩的是()①灭掉六国,实现统一②创立了一套封建专制主义的中央集权制度③统一文字、货币、度量衡④实行分封制⑤焚书坑儒⑥修建灵渠A.②③⑤⑥B.①②③⑥C.①③④⑤⑥D.②④⑤⑥2.假如你是一位旅行社的导游,如果一位游客要去我国历史上第一个统一的多民族的封建国家的都城去参观,请你告诉他应该去哪一城市()A.西安B.南京C.咸阳D.洛阳3.“秦朝以前,官吏和私人的印章均可称玺,至秦朝,只有天子的印才能叫玺,而且用玉制作,群臣不敢再用。
”这一现象反映的本质是()A.以玉制玺天子专有B.收藏玉玺天子喜好C.皇位世袭君权神授D.天子至尊皇权至上4.秦始皇说:“天下共苦,战斗不休,以有侯王(诸侯)。
赖宗庙,天下初定,又复立国,是树兵也,而求其宁息,岂不难哉。
”他为解决上述问题,采取的措施是()A.建立皇帝制B.攻打匈奴C.推行郡县制D.修筑长城5.在学习《秦统一中国》一课的讨论环节中,某学习小组的同学就“分封制”和“郡县制”进行了激烈争论。
下列观点正确的是()A.分封制是封建社会的象征B.分封制结束了地方官吏的世袭C.郡县制加强了中央对地方的统治D.郡县制不利于巩固国家统一6.秦朝时,蜀郡(现今四川地区一带)郡守产生的方式是()A.世袭继承B.皇帝任命C.地方推荐D.考试选拔7.秦朝是我国历史上第一个统一的多民族的中央集权国家。
当时通行于全国各地的货币是()8.公元前212年,秦始皇命蒙恬修筑了从咸阳直通北边九原的直道,“长千八百里”。
这项措施()A.促进了内地与边疆地区的交往B.加速了国家完成统一进程C.确立了封建专制主义中央集权制度D.解除了匈奴对边境的威胁二、材料分析题9.商鞅变法给秦国带来根本性的变化,为秦灭六国、统一全国奠定了坚实的基础。
阅读下列材料,回答问题。
材料一:废除土地国有制,国家承认私人的土地所有权。
凡是努力从事农耕,生产粮食和布帛多的人免除徭役,作为奖励。
高中历史秦汉时期练习题及讲解### 高中历史秦汉时期练习题及讲解#### 一、选择题1. 秦朝统一六国后,实行了哪项重要的政治制度?- A. 分封制- B. 郡县制- C. 世袭制- D. 九品中正制2. 汉武帝时期,推行了哪项政策来加强中央集权?- A. 郡县制- B. 推恩令- C. 科举制- D. 世袭制3. 以下哪位历史人物是秦朝的开国皇帝?- A. 秦始皇- B. 汉武帝- C. 汉高祖- D. 唐太宗4. 汉武帝时期,实行的“罢黜百家,独尊儒术”政策,主要目的是什么?- A. 促进经济发展- B. 统一思想文化- C. 加强军事力量- D. 改善民生5. 秦朝的中央集权制度中,最高统治者的称号是什么?- A. 皇帝- B. 王- C. 诸侯- D. 丞相#### 二、填空题1. 秦朝的中央集权制度中,最高行政长官是______。
2. 汉武帝时期,为了加强中央集权,实行了“推恩令”,其主要内容是______。
3. 秦朝时期,统一度量衡、货币和______,加强了国家的统一。
4. 汉武帝时期,为了加强对外联系,开辟了著名的______。
#### 三、简答题1. 简述秦朝的中央集权制度及其对后世的影响。
2. 汉武帝的“罢黜百家,独尊儒术”政策对中国古代文化发展有何影响?#### 四、论述题请论述秦汉时期的政治制度及其对中国历史发展的长远影响。
#### 答案及讲解#### 一、选择题1. 答案:B. 郡县制讲解:秦朝统一六国后,废除了分封制,实行郡县制,加强了中央集权。
2. 答案:B. 推恩令讲解:汉武帝时期,为了削弱诸侯王的势力,实行了推恩令,使诸侯王的封地逐渐减少。
3. 答案:A. 秦始皇讲解:秦始皇是中国历史上第一个统一六国的皇帝,建立了中央集权的封建国家。
4. 答案:B. 统一思想文化讲解:汉武帝推行“罢黜百家,独尊儒术”的政策,以儒家思想为国家正统,统一了思想文化。
5. 答案:A. 皇帝讲解:秦朝时期,最高统治者的称号为皇帝,标志着中央集权制度的确立。
2017年秋新人教版(部编版2016)七年级历史上册秦始皇统一与汉武帝大一统一、选择题1、秦始皇为加强中央集权.巩固和维护国家统一所采取的措施有()①推行郡县制②统一货币、度量衡、文字③焚书坑儒④修筑长城A.①②④B.①③④C.②③④D.①②③④2、图示法可以使分散的知识系统化,直观地呈现整个知识骨架。
下列一组秦始皇措施图示体现的中心主题是()A.加强文化控制B.加强经济管理C.加速国家统一进程D.巩固国家统一3.易中天在《帝国的终结》一书中说“秦,虽死犹存,它亡的悲壮”。
从政治上看,“秦,虽死犹存”主要是指()A.统一度量衡和货币 B.焚书坑儒C.修筑长城 D.建立起中央集权制度4.秦朝一位盐商,要到外地去购进一批食盐.这位商人携带的货币应该是()A .B .C .D .5.为加强中央集权,主父偃给汉武帝的建议是( )A.奖励努力耕作的农民B.“罢黜百家,独尊儒术”C.在地方上推行郡县制D.允许诸侯王将封地分给子弟6.有史学家认为:“孔子的学说在生前并没有被普遍接受,更不用说贯彻了。
……公元前2世纪,孔子的学说被宣布为国家的官方教义或官方信仰。
”这一改变是从哪一位皇帝开始( )A.秦始皇 B.汉武帝C.汉高祖 D.汉景帝7.据史书记载,“公元前127年,汉皇帝下了一道命令,规定嫡长子只可继承封地的一半,余下的封底分给其他子弟。
于是,封地不断缩小,其重要性也不断下降。
”这段材料主要体现了汉武帝的哪一项措施?A.颁布“推恩令”B.实行分封制C.派张骞出使西域 D.罢黜百家,独尊儒术8.“臣愚以为诸不在六艺之科、孔子之术者,皆绝其道,勿使并进。
邪辟之说灭息,然后统纪可一而法度可明,民知所从矣。
”汉武帝接受此建议,采取的措施是A.罢黜百家,独尊儒术B.减轻赋税,发展生产C.以德化民,稳定民心D.分封诸侯,加强皇权9.秦始皇、汉武帝都是杰出的封建帝王。
但他们在处理以下某方面问题时态度截然相反,这个问题是( )A.国家统一 B.外族骚扰 C.中央集权 D.儒家思想第II卷(非选择题)二、材料解析题1.研读史料,感知史实,认识历史发展的时代特征是重要的历史学习方法。
初三历史大一统的汉朝试题答案及解析1.汉武帝是我国历史上大有作为的皇帝之一。
阅读材料,回答问题:材料一武帝雄才大略,即位之初,卓然罢黜百家,今后学者有所统一。
始分藩国,而子弟毕侯矣。
更钱造币以赡用。
征匈奴四十馀,匈奴远遁,日以削弱。
——《古代历史史料汇编》材料二汉武帝在位54年,是中国古代统治年代比较长的帝王。
汉武帝时代,西汉王朝开始进入全盛时期。
汉武帝表现出雄才大略的政治思想和政治实践,在历史上留下了深刻的印迹。
在他统治期间,以汉族为主体的统一的多民族国家得到空前的巩固,汉文化的主流形态基本形成。
——张岂之主编《中国历史·秦汉魏晋南北朝卷》请回答:(1)据材料一,概括汉武帝加强统一的主要措施。
(4分)(2)根据材料二,归纳汉武帝的主要功绩。
(2分)【答案】(1)罢黜百家,独尊儒术;颁布推恩令;铸造钱币;征讨匈奴(4分) 4(2)使国家统一得到空气巩固;对汉文化主流形态的形成起了重要的作用;使西汉进入了全盛时期(任意两点得2分);【解析】(1)本小题考查的是汉武帝的大一统。
经过汉初的休养生息,国力逐渐增强,年轻的汉武帝立志要有所作为,采取了一系列措施,加强了中央集权。
在思想上,采纳了董仲舒的建议,罢黜百家,独尊儒术;在政治上颁布推恩令,解除了地方的王国问题;在经济上实行盐铁专卖、铸造五铢钱;军事上派卫青、霍去病征讨匈奴,解除了匈奴对北方边境的威胁。
(2)本小题考查的是评价汉武帝的统治。
汉武帝作为一个雄才伟略的皇帝,彻底解决了汉初以来的王国问题,扫除了北方边境的威胁,极大加强了中央集权,使国家统一得到空气巩固;思想上独尊儒术的推行,重视儒学教育,对汉文化及中华主流形态的形成起了重要的作用;在他的统治下使西汉进入了全盛时期。
历史上常把他与秦始皇并列,称为秦皇汉武。
【考点】人教新课标七年级上册·统一国家的建立·大一统的汉朝;2.有史学家认为:“孔子的学说在生前并没有被普遍接受,更不用说贯彻了。
《汉武帝巩固大一统王朝》基础练习一、选择题1.被封建统治者利用和改造,成为我国两千多年封建文化正统思想的学说是()A. 道家B. 墨家C. 法家D. 儒家2.下列属于汉武帝为实现“大一统”而采取的措施是()A. 统一文字B. 统一度量衡C. 建立皇帝制度D. “罢黜百家,独尊儒术”3.汉武帝以后,地方上的诸侯国越分越小,实力大减,无力和中央抗衡。
这种现象的出现与下列哪项措施的关系最密切()A. 罢黜百家,独尊儒术B. 实行“推恩令”C. 连年征战D. 开拓西域4.《汉武的帝国》一书中写道:“从此,中华帝国有了国家意识形态,也有了恒定的核心价值。
帝国作为一种制度,也才稳定地延续了两千多年”。
其中的“核心价值”指()A. 儒家思想B. 道家思想C. 法家思想D. 佛教思想5.年代尺有助于历史记忆。
下列所示年代尺上的括号内分别应该填入()A. 秦汉B. 西汉东汉C. 汉三国D. 三国西晋6.汉朝初期政治清明,经济发展,人民生活安定,出现了中国封建社会的第一个盛世局面,史称()A. “文景之治”B. “光武中兴”C. “贞观之治”D. “开元盛世”7.汉朝的法律规定,商人禁止穿丝绸和乘车骑马,不许他们及其子孙当官,向他们加倍征税。
据以上材料能得出的正确结论是()A. 该政策有利于商业的发展B. 汉朝实行重农抑商政策C. 该政策导致更多人弃农经商D. 该政策导致人们不再经商8.考古专家在西汉海昏侯墓出土的漆器屏风上发现了《论语》,某报刊评论:“可见墓主人刘贺对儒家典籍尤其是与孔子相关的著作特别重视,除了大风气外,个人的喜好恐怕也是重要一面。
”“大风气”指的是()A. “焚书坑儒”B. “罢黜百家,独尊儒术”C. 尊孔复古D. “打倒孔家店”9.汉武帝为实行“大一统”采取了许多措施,其中整理财政的措施是()A. 断绝研读儒家以外学说的人求取功名利禄之路B. 招收“弟子员”、铲除“异姓王”C. 国家统一铸币,盐铁官营D. 颁布推恩令,设河西四郡10.一年一度的高考圆了莘莘学子进入高等学府深造的梦想。
题目:中学历史人物传记题专项练习题与答案详解练题一:秦始皇的统一战争1. 秦始皇统一中国的年代是()A. 春秋战国时期B. 西周时期C. 东汉时期D. 其它正确答案:A. 春秋战国时期解析:秦始皇统一中国是在春秋战国时期,结束了战国时代的分裂局面,建立了中央集权制度。
2. 秦始皇建立的个人政权被称为()A. 帝国主义B. 君主专制C. 民主制度D. 共和制度正确答案:B. 君主专制解析:秦始皇建立的政权是一种君主专制制度,由他个人掌握最高权力,对国家实行集权统治。
3. 秦始皇统一中国的手段之一是()A. 实行儒家思想B. 推行法家思想C. 提倡道家思想D. 发展思想正确答案:B. 推行法家思想解析:秦始皇提倡法家思想,以法律掌握国家权力,实行集中统治,加强了中央集权。
练题二:汉武帝时期的改革与发展1. 汉武帝采取的经济政策有()A. 实行均田制B. 推行富国强农政策C. 扩大对外贸易D.打击商人阶级正确答案:B. 推行富国强农政策解析:汉武帝采取了一系列的经济政策,如推行富国强农政策,发展农业生产,提高国家财富。
2. 汉武帝开辟的丝绸之路是连接哪两个国家的贸易路线?()A. 中国和印度B. 中国和日本C. 中国和埃及D. 中国和罗马正确答案:D. 中国和罗马解析:汉武帝开辟的丝绸之路是连接中国和罗马帝国的贸易路线,是东西方贸易的重要通道。
3. 汉武帝时期出现的科技发明有()A. 造纸术B. 指南针C. 酒精D. 手工艺正确答案:A. 造纸术、B. 指南针解析:汉武帝时期出现了许多科技发明,如造纸术、指南针,为社会发展带来了巨大的影响。
练题三:唐太宗李世民与开元盛世1. 唐太宗李世民在位期间的政治制度是()A. 君主专制B. 宪政制度C. 共和制度D. 权臣专制正确答案:A. 君主专制解析:唐太宗李世民在位期间实行君主专制,他个人拥有最高权力,并高度重视中央集权。
2. 开元盛世中的文化氛围是()A. 古代文化与外来文化的融合B. 华夏文化的复兴C. 军事扩张为主要目标D. 宗教的广泛传播正确答案:A. 古代文化与外来文化的融合解析:在开元盛世中,古代文化与外来文化相互融合,形成了独特的文化氛围,促进了文化艺术的繁荣。
大一统的汉朝习题(含答案)一、选择题(本大题共13小题,共26.0分)1. 下列有关东汉末年局势的叙述,错误的是()A. 政局混乱B. 军阀混战C. 分裂割据D. 中央集权2. 下列关于儒家学说演变的叙述正确的是()A. 元朝统一后,为选拔人才,规定考试只许在儒家经典“四书”范围内命题,儒家学说达到顶峰B. 春秋时期孔子确立的儒家学说其核心思想是“法治”C. 五四运动中,儒家学说在“打倒孔家店”的攻击中动摇了统治地位D. 西汉汉武帝时期,儒家学说经儒生董仲舒的完善,被确立为正统思想3. 《后汉书》记载:“张角所有能兴兵作乱……其源皆由十常侍……”,这说明东汉时期()A. 皇帝统治残暴B. 地方豪强兴起C. 宦官乱政D. 外戚专权4. 如果汉代有微信,那么在汉武帝的微信朋友圈,下列人物最不应该出现()A. 卫青B. 主父偃C. 霍去病D. 晁错5. “惜秦皇汉武,略输文采,唐宗宋祖,稍逊风骚……”毛泽东在《沁园春•雪》中提及了中国古代多位杰出君王。
其中“汉武”最主要的功绩是()A. 创立中央集权制B. 巩固大一统局面C. 结束割据,实现国家统一D. 推行“休养生息”政策6. 西汉初期,统治者吸取前朝灭亡的教训,推行休养生息的政策,下列不属于其中的措施的是()A. 下令“兵皆罢归家”,返乡务农B. 释放奴婢为平民C. 大建露台陵墓D. 重视“以德化民”7. 某同学在学习某一课时,制作了这样的知识线索“光武中兴→外戚宦官交替专权→黄巾起义”,该同学学习的内容是()A. 秦朝B. 新朝C. 西汉D. 东汉8. 《沁园春•雪》中词句“秦皇汉武,略输文采,唐宗宋祖,稍逊风骚”。
“秦皇汉武”指的是()A. 秦始皇汉高祖B. 秦二世汉武帝C. 秦二世汉高祖D. 秦始皇汉武帝9. 下列表述中,不是出现在东汉后期的是()A. 土地兼并严重B. 外戚和宦官替专权C. 农民起义的爆发D. 社会安定,经济繁荣10. 公元9年,辅政大臣外戚王莽夺取政权,改国号为()A. 新B. 鲁C. 周D. 吴11. 西汉时期举办的我国古代最高学府是()A. 郡学B. 太学C. 国学D. 县学12. “凡不在六艺之科、孔子之术者,皆绝其道,勿使并进。
初三期末历史试题及答案一、单项选择题(每题2分,共40分)1. 秦始皇统一六国后,采取了哪些措施巩固统一?()A. 推行郡县制,统一度量衡B. 推行郡县制,统一文字C. 推行郡县制,统一货币D. 推行郡县制,统一法律2. 汉武帝时期,为了加强中央集权,采取了哪些措施?()A. 推行郡县制,设立太学B. 推行郡县制,设立都护府C. 推行郡县制,设立刺史D. 推行郡县制,设立丞相3. 唐朝的开元盛世,主要得益于哪些政策?()A. 推行均田制,实行科举制B. 推行均田制,实行世袭制C. 推行均田制,实行九品中正制D. 推行均田制,实行门阀制4. 宋朝时期,为了加强中央集权,采取了哪些措施?()A. 推行科举制,实行三省六部制B. 推行科举制,实行两税法C. 推行科举制,实行新法D. 推行科举制,实行均田制5. 元朝时期,为了加强对辽阔疆域的统治,采取了哪些措施?()A. 推行行省制,实行科举制B. 推行行省制,实行世袭制C. 推行行省制,实行九品中正制D. 推行行省制,实行门阀制6. 明朝时期,为了加强中央集权,采取了哪些措施?()A. 推行科举制,实行内阁制B. 推行科举制,实行东厂制C. 推行科举制,实行锦衣卫制D. 推行科举制,实行厂卫制7. 清朝时期,为了加强对边疆地区的统治,采取了哪些措施?()A. 推行科举制,实行八旗制B. 推行科举制,实行世袭制C. 推行科举制,实行九品中正制D. 推行科举制,实行门阀制8. 辛亥革命爆发后,孙中山领导的临时政府颁布了哪些重要法令?()A. 《临时约法》和《中华民国临时政府组织大纲》B. 《临时约法》和《中华民国宪法》C. 《中华民国临时政府组织大纲》和《中华民国宪法》D. 《中华民国宪法》和《中华民国临时政府组织大纲》9. 五四运动爆发的直接原因是什么?()A. 巴黎和会中国外交失败B. 巴黎和会中国外交成功C. 巴黎和会中国外交中立D. 巴黎和会中国外交胜利10. 抗日战争胜利后,国共两党进行了哪些谈判?()A. 重庆谈判和北平谈判B. 重庆谈判和南京谈判C. 重庆谈判和上海谈判D. 重庆谈判和广州谈判11. 1949年10月1日,中华人民共和国成立,标志着什么?()A. 新民主主义革命的胜利B. 社会主义革命的胜利C. 无产阶级革命的胜利D. 资产阶级革命的胜利12. 1956年底,我国完成了三大改造,实现了什么?()A. 社会主义工业化B. 社会主义农业化C. 社会主义现代化D. 社会主义公有化13. 1978年,中国共产党召开了十一届三中全会,作出了什么重大决策?()A. 实行改革开放B. 实行计划经济C. 实行市场经济D. 实行国有化14. 1992年,邓小平南方谈话中提出了什么重要思想?()A. 社会主义初级阶段理论B. 社会主义市场经济理论C. 社会主义法治理论D. 社会主义民主理论15. 2001年,中国加入世界贸易组织(WTO),对中国产生了哪些影响?()A. 促进了中国与世界经济的交流与合作B. 阻碍了中国与世界经济的交流与合作C. 促进了中国与世界政治的交流与合作D. 阻碍了中国与世界政治的交流与合作16. 2012年,中国共产党召开了十八大,提出了什么重要思想?()A. 中国特色社会主义理论B. 中国特色社会主义。
20**年秋新人教版(部编版20**)七年级历史上册
秦始皇统一与汉武帝大一统
一、选择题
1、秦始皇为加强中央集权.巩固和维护国家统一所采取的措施有()
①推行郡县制②统一货币、度量衡、文字③焚书坑儒④修筑长城
A.①②④
B.①③④
C.②③④
D.①②③④
2、图示法可以使分散的知识系统化,直观地呈现整个知识骨架。
下列一组秦始皇措施图示体现的中心主题是(
)
A.加强文化控制
B.加强经济管理
C.加速国家统一进程
D.巩固国家统一
3.易中天在《帝国的终结》一书中说“秦,虽死犹存,它亡的悲壮”。
从政治上看,“秦,虽死犹存”主要是指()
A.统一度量衡和货币B.焚书坑儒
C.修筑长城D.建立起中央集权制度
4.秦朝一位盐商,要到外地去购进一批食盐.这位商人携带的货币应该是()
A .
B .
C .
D .
5.为加强中央集权,主父偃给汉武帝的建议是( )
A.奖励努力耕作的农民B.“罢黜百家,独尊儒术”
C.在地方上推行郡县制D.允许诸侯王将封地分给子弟
6.有史学家认为:“孔子的学说在生前并没有被普遍接受,更不用说贯彻了。
……公元前2世纪,孔子的学说被宣布为国家的官方教义或官方信仰。
”这一改变是从哪一位皇帝开始( )
A.秦始皇 B.汉武帝C.汉高祖 D.汉景帝
7.据史书记载,“公元前127年,汉皇帝下了一道命令,规定嫡长子只可继承封地的一半,余下的封底分给其他子弟。
于是,封地不断缩小,其重要性也不断下降。
”这段材料主要体现了汉武帝的哪一项措施?
A.颁布“推恩令”B.实行分封制
C.派张骞出使西域 D.罢黜百家,独尊儒术8.“臣愚以为诸不在六艺之科、孔子之术者,皆绝其道,勿使并进。
邪辟之说灭息,然后统纪可一而法度可明,民知所从矣。
”汉武帝接受此建议,采取的措施是
A.罢黜百家,独尊儒术B.减轻赋税,发展生产
C.以德化民,稳定民心D.分封诸侯,加强皇权
9.秦始皇、汉武帝都是杰出的封建帝王。
但他们在处理以下某方面问题时态度截然相反,这个问题是( )
A.国家统一 B.外族骚扰C.中央集权 D.儒家思想
第II卷(非选择题)
二、材料解析题
1.研读史料,感知史实,认识历史发展的时代特征是重要的历史学习方法。
认真阅读下列关于“中国古代政治制度演变”的史料,结合所学知识回答问题。
材料一禹在年老的时候……准备传位给伯益,但禹死后诸侯不朝(伯)益而朝启,启便即天子之位——《史记·夏本纪》
材料二封建亲戚,以藩屏周——《左传》
材料三廷尉李斯议曰:“今海内赖陛下神灵一统,皆为郡县……置诸侯不便。
”始皇曰:“廷尉议是——《史记·秦始皇本纪》
材料四(主父偃)偃说上(汉武帝)曰:“今诸侯或连城数十,地方千里……愿陛下令诸侯得推恩分弟子,以地侯之。
彼人人喜得所愿,上以德施,实分其国,必稍自销弱矣——《汉书·主父偃传》
(1)材料一中“启即天子之位”说明什么政治制度代替了禅让制?材料二说明西周开始实行什么政治制度?
(2)材料三说明秦朝实行了什么政治制度?
(3)材料四反映了汉武帝为加强统治采取了什么措施?对巩固统治发挥了什么作用?
(4)根据上述问题的回答,概括中国古代政治制度发展的特征。
2.阅读下列材料,回答问题。
材料一汉武帝即位之初他所继承的……有正面的也有反面的社会现实。
要讲到正面的
现实,首先表现为当时社会经济的繁荣,……整个社会呈现出社会安定、政治清明……——百家讲坛孙家洲《汉武盛世的历史透视》
(1)汉武帝即位之前的统治者实行什么政策?历史上把这一时期的统治局面称为什么?
材料三武帝元封五年初置部刺史,掌奉诏条察州,秋六百石,员十三人。
——《汉书·百官公卿表》
材料二见下图
材料四诸不在六艺之科孔子之术者,皆绝其道,勿使并进。
——《汉书·董仲舒传》
材料五见下图
(2)材料二、三、四、五分别反映或见证了汉武帝在政治、思想、经济方面采取的哪些措施?这些措施有什么共同作用?
材料六征发匈奴开通西域的过程之中,他有了一个意外的收获,就是把汉家和亚洲以外的地区连接起来,这是中国在历史上第一次真正地走向了世界。
——百家讲坛孙家洲《汉武盛世的历史透视》
(3)请你结合所学知识,说明“意外的收获”是指什么?
3.阅读下列材料,回答问题。
材料一:孔子名丘,字仲尼,春秋时期鲁国人。
儒家学派的创始人,提出“以德治国”的政治主张。
孔子的思想以“仁”和“礼”为核心。
材料二:为了加强思想控制,秦始皇下令除朝廷外民间只许收藏秦史、医药、占卜、种树的书,其他的书籍一律销毁。
秦始皇还把指责他的儒生和方士活埋。
材料三:汉武帝采纳董仲舒的建议,“罢黜百家,独尊儒术”。
重视教育,在中央兴办太学,在地方兴办国学。
材料四:现代国家固然需要强调依法治国,但也要强调以德治国。
法治与德治必须结合。
法可厚德,德可固法……只有大力加强思想道德建设和精神文明建设,坚持德治和法治统一,自律和他律并重,社会才能稳定有序。
——《中国传统德治思想的现代选择》
(1)根据材料一,说一说孔子的政治和思想主张分别是什么?
(2)材料二反映了什么史实?
(3)分别指出材料二和材料三中秦始皇和汉武帝对待儒家思想的不同态度,他们的根本目的是什么?
(4)根据材料四,请问现代化治国的方略是什么?我们应该怎样对待中国传统思想文化?
优选教育资源共进共享共赢
参考答案
1.A 2、A 3.D 4.D 5.D 6.B 7.A 8.D 9.B 10.A
11.A 12. B 13.B 14.D 15. D
16.(1)材料一:王位世袭制。
材料二:分封制。
(2)材料三:郡县制。
(3)材料四:推恩令。
削弱了诸侯国势力。
使大一统帝国得到了巩固和发展。
(4)加强对地方的管理;加强中央集权(大一统)
17.(1)休息生息政策;文景之治;
(2)措施:政治上,颁布推恩令,削弱封国势力。
建立刺史制度;思想上,“罢黜百家,独尊儒术”;经济上,把铸币权收归中央,统一铸造五铢钱。
共同作用:巩固了大一统的局面,使西汉王朝进入鼎盛时期
(3)张骞通西域,开通了丝绸之路(说明:有“丝绸之路”才得分)
18.(1)政治主张:以德治国
思想主张:“仁”和“礼”
(2)焚书坑儒
(3)态度:秦始皇实行焚书坑儒,抵制儒家思想和学说
汉武帝实行罢黜百家,独尊儒术
根本目的:巩固自己的统治
(4)方略:法治与德治相结合
态度:取其精华,弃其糟粕
19.(1)统一是历史发展必然趋势,人民渴望统一;经过商鞅变法,秦国实力超过东方六国,具备了统一六国的条件;秦王嬴政本人雄才大略等。
(2)在政治上,颁布“推恩令”,削弱诸侯王的势力,并建立刺史制度;
在经济上,将地方的铸币权收归中央,统一铸造五铢钱,实行盐铁官营、专卖,在全国范围内统一调配物资,平抑物价;
在思想上,“罢黜百家,独尊儒术”。