广东省汽车客运站站务管理服务规范-广东联网售票-广东省交通运输厅
- 格式:doc
- 大小:36.00 KB
- 文档页数:7
【发布单位】交通部【发布文号】交通部令1995年第2号【发布日期】1995-05-09【生效日期】1995-05-09【失效日期】【所属类别】国家法律法规【文件来源】中国法院网汽车客运站管理规定(1995年5月9日交通部令1995年第2号文发布)第一章总则第一条为加强汽车客运站管理,建立正常的汽车运输市场秩序,保障旅客和客运经营者的合法权益,根据国家有关规定,制定本规定。
第二条本规定适用于经营汽车客运站的单位和个人及进站经营的客运车辆。
第三条汽车客运站是指下列以场地设施为基础,组织旅客集散并提供服务的经营单位。
(一)符合交通部《汽车客运站级别划分和建设要求》规定的等级汽车客运站;(二)以停车场为依托具有集散旅客、售票、停发车功能的简易汽车站;(三)单独设置的汽车客运代办站点。
第四条汽车客运站必须贯彻执行党和国家的方针、政策、法令,服从当地交通主管部门的行业管理,接受交通主管部门的指导和检查监督。
第五条汽车客运站必须遵循“旅客至上、服务第一”的宗旨,加强物质文明和精神文明的建设,提供安全、及时、方便、舒适的服务。
第二章开业管理第六条汽车客运站由交通主管部门根据旅客运输需要,按照方便旅客集散乘车的原则统一规划。
城市发展规划中应考虑等级汽车客运站的建设位置,并按照交通部《汽车客运站级别划分和建设要求》的规范进行设计和建设。
第七条汽车客运站应悬挂醒目的站名标志牌。
第八条汽车客运站必须达到《汽车旅客运输规则》的要求。
符合交通主管部门的统一规划,具有与经营规模相适应的售票、行包托运、候车、停车和发车等场地设施,及卫生设备;具有掌握一定管理知识,熟悉运输业务的管理人员和站务人员。
第九条申请开办汽车客运站须持上级主管单位或乡镇以上人民政府的证明,并提供有关资料到当地县级以上交通主管部门,办理审批手续,经批准取得《道路运输经营许可证》并办理有关工商、税务登记手续后方可开业。
第十条汽车客运站需要变更经营项目、扩大经营范围,应报原发证机关审核同意,办理变更登记手续;要求停业,须提前30天向原审批机关提出,经审查同意,缴销《道路运输经营许可证》,并向社会公告后,方可停业。
广东省汽车客运站收费实施细则————————————————————————————————作者:————————————————————————————————日期:2广东省汽车客运站收费实施细则第一章总则第一条为规范我省境内汽车客运站的收费行为,保护承运人、旅客和汽车客运站的合法权益,根据交通部、国家计委颁发的《汽车客运站收费规则》(交公路发[1996] 263号),以及国家和我省有关道路运输管理和价格管理的有关规定,结合我省的实际情况,制定本细则。
第二条凡在我省境内经交通主管部门核准经营的汽车客运站(以下简称客运站),适用本细则。
第三条客运站站级按照交通部《汽车客运站级别划分和建设要求》(JT/T200-95)的规定划分为一级站、二级站、三级站、四级站和简易站五类。
客运站应按核定的站级标准收费。
第四条客运站在向承运人和旅客提供有偿服务时,按照本细则规定的收费项目和收费标准,使用交通主管部门按有关规定统一印制、发放的票据,向承运人和旅客计收费用。
客运站凭省交通厅核发的客运站等级证书,向所在地或同级价格主管部门申领《广东省经营服务性收费许可证》,并按规定公布收费项目和标准,接受交通、价格主管部门的监督检查。
第二章车辆站务收费第五条客运站为承运人提供客运代理、客车发班、行包运输代理、车辆清洗清洁、车辆停放、车辆安全检查等服务项目时,可收取相应的费用。
第六条客运代理费客运站为承运人代办客源组织、售票、检票、发车、运费结算等客运业务,按客运运费[客运运费=客运基准价×(1十浮动比例)×营运里程数×乘客人数。
不包括过路费、过桥费、隧道费、旅客站务费、代收基金等。
下同]的一定比例,向承运人计收客运代理费。
客运代理费率按不同站级最高不得超过以下标准:一级站10%、二级站8%、三级站6%、四级站5%、简易站4%。
客运代理费也可以按上述费率标准采取定额收费办法计收,但不能超过上述费率标准。
广东省直达班车客运规范1总则1.1为提高道路旅客运输服务质量,维护直达客运经营者和旅客的合法权益,规范直达班车客运的经营、服务行为,根据国家和省的有关规定制定本规范。
1.2本规范所称的直达班车是指由始发地直达终到地,中途只作必要停歇和下客,但不上客的班车。
1.3凡在本省境内经营道路直达班车的客运业户、为直达班车提供服务的汽车客运站和旅客,都必须遵守本规范。
1.4本规范由各级交通行政主管部门负责监督指导实施。
1.5直达班车经营业户根据本规范,制定服务承诺,并向社会公布。
1.6直达班车分为以下几类:1.6.1按经营规模分为直达四定班车和直达专线班车。
直达四定班车是指实行“定起讫站点、定途经线路、定每日班次、定发车时间”运行的直达班车。
直达专线班车是指同一单位、同一线路的经营规模在五台车以上,并按照“统一站场、统一排班、统一票价、统一车辆厂牌型号”的模式经营的直达班车。
1.6.2按使用车辆类型分为大型直达班车和中型直达班车,大型直达班车使用大型客车,中型直达班车使用中型客车。
1.6.3按车辆装备等级分为高级直达班车和中级直达班车。
高级直达班车使用高一级.及以上客车,中级直达班车使用中级客车。
2客运业户服务规范2.1客运业户必须为旅客提供安全、舒适、快捷、方便的运输服务。
2.1.1直达班车上应常备报纸、交通时刻表、城市交通图、小药箱等用品,并向旅客免费提供饮用水。
2.1.2直达班车每行驶超过3小时,应作短暂休息;运行时间超过7小时的直达班车,应安排旅客中途就餐,但不得强制旅客就餐;运行时间超过4小时的高级直达班车,应为旅客免费提供点心或便餐。
2.1.3应选择宽敞、卫生的地点作为班车休息点、就餐点,就餐时间最长不超过30分钟。
2.1.4直达班车在运行途中,不得载客加油。
2.2班车途中发生意外,不能继续运行时,经营单位应在3小时内安排车辆接运,接运车辆等级低于原车辆的,应向旅客退还票款差额。
2.3客运业户应为购票乘车的旅客(包括购买半票的儿童)提供座位,并对旅客随身携带的符合规定体积和数量的行包,实行免费托运。
交通部关于发布《汽车旅客运输规则》、《汽车货物运输规则》的通知文章属性•【制定机关】交通部(已撤销)•【公布日期】1988.01.26•【文号】[88]交公路字201号•【施行日期】1998.08.01•【效力等级】部门规范性文件•【时效性】失效•【主题分类】公路正文*注:本篇法规中的《汽车货物运输规则》已被《汽车货物运输规则》(发布日期:1999年11月15日实施日期:2000年1月1日)废止交通部关于发布《汽车旅客运输规则》、《汽车货物运输规则》的通知(1988年1月26日(88)交公路字201号)各省、自治区、直辖市交通厅(局),计划单列市交通局,海南建省筹备组:为适应公路运输事业发展的需要,制定出新的《汽车旅客运输规则》、《汽车货物运输规则》。
现随文发给你们,于一九八八年八月一日起施行。
以上两个规则中有关运输费用部分,已商得国家物价局同意。
交通部一九八○年颁发的《公路汽车旅客运输规则》、一九七二年颁发的《公路汽车货物运输规则》同时废止。
汽车旅客运输规则第一章总则第一条为加强汽车旅客运输的组织管理,明确经营者与旅客的权利、义务,维护正常的运输秩序,满足人民群众的旅行需要,根据国家政策、法律及公路运输的有关法规,特制定本规则。
第二条凡从事营业性班车客运、旅游客运、出租车客运、包车客运、行包运输、客运服务(以下简称汽车客运)的单位和个人以及旅客,均须遵守本规则。
汽车与其他旅客运输方式实行联运,除另有规定者外,汽车客运部分适用本规则。
第三条汽车客运必须坚持社会主义方向,坚持为人民服务的宗旨,执行国家政策,遵守法律和有关规章,实行责任运输制度,为旅客提供安全、及时、方便、舒适的运输服务。
第二章汽车客运的基本要求第一节经营者第四条汽车客运经营者必须办理有关手续,取得合法资格后方准予参加营业性汽车客运。
第五条汽车客运的站方应积极组织客源,做好站务工作;运方应根据客流及其变化规律,及时提供完好车辆。
站、运双方必须密切配合,科学安排班次,合理调派车辆,提供优质服务,维护运输秩序,共同做好旅客运输工作。
2024年客运站管理规定第一章总则第一条为规范客运站管理行为,保障公民和旅客的合法权益,提高客运站服务质量,维护社会稳定,根据《公民道德规范》、《中华人民共和国旅游法》等相关法律法规,制定本规定。
第二条本规定所称客运站,是指营业范围为旅客集运服务的固定场所,主要提供汽车、火车、航班等运输方式的乘车、候车、配票、包车等服务。
第三条客运站应当严格遵守国家法律法规,遵守公共安全和道德规范,加强站内设施设备管理,提高服务质量,保障旅客权益。
第四条客运站应当建立健全安全管理制度,加强安全防范措施,保障旅客生命财产安全。
同时,要建立健全应急预案,有效处理突发事件。
第五条客运站应当提供便利、快捷、安全的服务,加强对残疾人、老年人等弱势群体的关怀和保障。
第六条客运站应当推行现代化管理,借助信息技术手段,提高办事效率,提供多元化服务。
第二章管理机构第七条客运站的管理机构应当设立站长,负责对客运站的全面管理和协调工作。
第八条客运站的管理机构应当按照业务需求设立相应的部门,包括营运部、安全保卫部、服务管理部等。
第九条站长必须具备中华人民共和国公民身份,具备相关管理经验和能力,积极贯彻党的路线方针政策,保证客运站的正常运行。
第十条客运站的管理机构应当设立独立的监察机构,对客运站内工作人员及服务流程进行监督和检查,保证服务质量和旅客权益。
第三章运营管理第十一条客运站应当按照营业执照上的规定的业务范围经营,不得超越其经营权限。
第十二条客运站应当制定合理的运输方案,确保旅客的行程安全和顺利。
客运站应当与运输公司建立合作关系,共同维护旅客权益。
第十三条客运站应当建立健全的票务管理制度,保证售票公平、透明。
客运站应当推行电子售票系统,并提供售后服务。
第十四条客运站应当着重加强安全管理,做好旅客的安全检查、行李的安全管理,加强消防安全,及时排查隐患。
第十五条客运站应当积极开展公益宣传和教育活动,提高旅客安全意识,防止盗窃、诈骗等违法行为的发生。
广东省交通厅实施《道路旅客运输及客运站管理规定》办法文章属性•【制定机关】广东省交通厅•【公布日期】2006.01.27•【字号】粤交运[2006]89号•【施行日期】2006.02.01•【效力等级】地方规范性文件•【时效性】失效•【主题分类】公路正文广东省交通厅关于印发《广东省交通厅实施<道路旅客运输及客运站管理规定>办法》的通知(粤交运〔2006〕89号)各市交通局(委):为了切实贯彻实施好《道路旅客运输及客运站管理规定》(交通部令2005年第10号,以下简称《客规》),进一步规范全省道路旅客运输及客运站管理行为,结合我省实际,我厅制定了《广东省交通厅实施〈道路旅客运输及客运站管理规定〉办法》,现印发给你们,并提出以下要求,请一并遵照执行:一、对在《客规》颁布实施以前获取许可的跨省、市客运班车达不到《客规》规定条件的,按以下办理:(一)对企业自有的客车数量、座位数和控股子公司的控股比例不到《客规》规定条件的,要引导企业通过兼并、重组等方式,做大做强。
对2006年3月底前仍达不到条件的,客运班线的车辆不予以更新调整,可经营至车辆类型等级和车辆技术等级达不到该班线规定要求为止。
(二)对企业自有的客车数量、座位数和对控股子公司的控股比例达到《客规》规定条件,但车辆类型等级和车辆技术等级达不到该班线规定要求的,要引导企业通过车辆内部调整、运力更新改造等方式,与客运班线相匹配,否则,不予续期。
二、省内包车客运经营许可从本文下发之日起,由省厅负责。
在此之前已取得省内包车客运经营许可的客车,由各市于2006年6月底前统一详细列表,并通过道路运政信息系统报省厅。
经省厅核实后,对达到许可条件的,按已获取市际、县际、县内包车客运经营许可和获得省际包车客运经营资格处理,并核发省内包车客运标志牌。
三、对目前省厅已受理新增市际客运班线申请的,将全部在省交通厅道路运输网站(http:// /dlys/)上公示15日,并征询起讫地市级交通主管部门意见,对确需新增的,列入招标投标计划,省厅将通过招标投标的方式确定经营者。
车站管理人员规则一、站内人员一律服从站长领导、听从调度指挥、遵守劳动纪律、提高工作效率。
二、站务人员要着装整齐,站长、售票员、管理人员一律持证上岗,任何人不得擅离岗位。
三、站务人员要按时上、下班,具体时间另定,发现早退、迟到、做与工作无关的事、离岗等,发现一次罚款二天工资。
四、履行请销假制度,站务人员一律向站长请假,由站长批准,未经批准按旷工处理。
五、站务人员要有高效的业务素质,热情为车主、旅客服务。
提供方便,不得随意与车主、旅客吵闹,维护车站形象。
六、站内的卫生由专人负责,各自清洁自己的卫生区,对脏乱不能及时处理的罚款当事人10元。
车辆进站管理规则一、营运车辆要自觉遵守国家的有关法律法规,服从站务人员的管理。
按指定地点停放,有意刁难管理人员的一次罚款50-500元,对严重不服从管理,上报站取缔班线经营资格。
二、班车进出站一律由装顺a路大门进入,军二路大门出站。
非班车辆一律停放在里面,不按规定停放进出站的一次罚款50-200元。
三、正班车辆不得随意脱班,如果脱班一次罚款200-500元(如遇车辆维修、事故等本班次内部调整必须调度同意,同时,提前三小时通知站内),大理由脱班三次,上报站严肃处理,如长期不进站的正班车辆上报站取缔路线经营资格。
四、发往各方向的班车必须将旅客正点送到终点站,对在经营中影响客运站声誉(如中途倒客,不到终点站等),一次罚款200-500元,严重的上报客运站取缔该车线路经营资格。
五、正班车辆组客时,严禁超出各自方向拉客、争客现象,发生争抢处以一人次50元罚款。
六、客运旺季,严禁私自在车站加班,由站统一安排车辆。
调解员职责一、预防民间纠纷的发生,将纠纷化解在基层;二、及时调处矛盾纠纷,防止矛盾纠纷激化;三、积极开展法制宣传,引导教育职工遵纪守法;四、对疑难重大矛盾纠纷信息,及时向有关部门汇报,取得必要的指导与协助;五、开展矛盾纠纷排查调处工作,对不稳定思想倾向进行疏通引导;六、已调处解决的纠纷,凡具有民事权利义务内容的或者当事人要求制作书面调解协议的,应当制作调解协议书;七、对调解解决的纠纷要进行回访,防止纠纷反复,发现问题及时采取措施加以解决;八、制作规范的调解卷宗,并及时上报开发区。
汽车客运站客运服务规范汽车客运站作为人们出行中的重要节点,承担着重要的客运服务职责。
为了提高客运站服务质量,规范经营行为,保护消费者权益,相关部门颁布了一系列的汽车客运站客运服务规范。
汽车客运站的基本服务内容汽车客运站是为旅客乘坐汽车提供便利的公共交通场所,其基本服务内容包括:1.客票售票服务:为旅客售出合法有效的客运票据,保障旅客购票权益。
2.车辆调度服务:从各发车口接收并对车辆进行分类和调度,确保车辆发送和到达有序,并根据客流情况设立以及调整公交线路和车型。
3.行李托运服务:为旅客办理行李托运手续,保障旅客行李安全到达目的地。
4.旅游服务:提供旅游咨询和服务,为旅客提供旅游信息、导游服务和定制旅游产品等。
汽车客运站服务规范售票服务1.售票窗口应当按规定开放,标明售票窗口编号和所售车次名称、班次和车次。
2.营业时间应当按规定执行,不得随意调整。
3.售票员应保证客票的真实性和有效性,并对收到的现金进行正确的核算。
4.营业期间应当做到随时售票、及时更新车次、班次信息,并通过各种方式向社会公布售票信息和车票余量。
客运服务1.客运站应保证客车按照规定发车,车辆到达和离站时间应公示在客运站内外。
2.对需要营运的车辆,客运站应当认真审核车况、手续及运营能力后,才能准许其上路。
3.客运站要确保车辆、驾驶员和乘客的安全,对车辆进行检查,及时发现、排除故障。
4.客运站应设立、维护车站内外的消防设施和安全出口。
行李托运服务1.客运站必须在售票窗口和行李托运处明示行李托运标准,并严格执行标准。
2.行李托运费用应根据标准收取,不得额外收取其他费用或服务费。
3.行李应当在乘车人的控制下进行装载,乘客应当核对托运行李标签和发票。
旅游服务1.客运站要完善旅游服务体系,对旅游线路、游览景点、交通、住宿等情况进行全面宣传。
2.旅游服务人员应严格遵守规定,提供真实、准确的旅游信息和服务,不得私自变更旅游行程和增加消费项目。
总结汽车客运站客运服务规范是为了保护消费者权益,规范经营行为而制定的规定,重在加强对售票、客运、行李托运、旅游等服务内容的管理和监督,保证客流服务质量和安全。
ICS 03.080A 12备案号:29108-2010DB32汽车客运站服务规范Coach station service standard江苏省质量技术监督局 发布目次前言 (Ⅱ)1 范围 (1)2 规范性引用文件 (1)3 基本要求和规范 (1)4 旅客服务 (3)5 车辆服务 (5)6 行包服务 (6)7 信息服务 (6)附录A(规范性附录)站务人员形象规范 (8)附录B(规范性附录)站务人员着装规范 (10)附录C(规范性附录)站务人员岗位语言规范 (20)附录D(规范性附录)旅客乘车须知 (25)附录E(规范性附录)旅客禁止携带物品 (27)附录F(资料性附录)运营车辆进站协议 (29)前言汽车客运站是道路客运网络的重要节点,也是城市文明、交通形象、企业文化的窗口。
为加强汽车客运站管理,不断提高服务质量和水平,促进汽车客运站服务工作向标准化、规范化发展,根据国家和交通运输行业的服务要求,结合江苏省汽车客运站实际,制定本规范。
本标准按GB/T 1.1—2009《标准化工作导则第1部分:标准的结构和编写》的要求编写。
本标准由江苏省交通运输厅运输管理局提出。
本标准起草单位:江苏省交通运输厅运输管理局、江苏省交通运输协会汽车运输分会、苏州凯乐莱西服有限公司。
本标准起草人:汪学君、周体光、彭民军、李素珍、张松林、丁建中、张建辉、石泉、桂民。
汽车客运站服务规范1 范围本标准规定了汽车客运站(以下简称客运站)的基本要求和规范、旅客服务、车辆服务、行包服务、信息服务等方面的要求。
本标准适用于江苏省内一、二级汽车客运站的服务管理。
三级及以下汽车客运站参照本规范执行。
2 规范性引用文件下列文件对于本文件的应用是必不可少的。
凡是注日期的引用文件,仅所注日期的版本适用于本文件。
凡是不注日期的引用文件,其最新版本(包括所有的修改单)适用于本文件。
GB 9672-1996 公共交通等候室卫生标准JT/T 200-2004 汽车客运站级别划分和建设要求DB32/T 1228—2008 汽车客运站建设规范国务院令第406号中华人民共和国道路运输条例交通运输部令2009年第4号道路旅客运输及客运站管理规定3 基本要求和规范3.1 服务管理要求3.1.1 岗位设置客运站应以满足旅客和进站经营车辆的需要设置服务岗位。
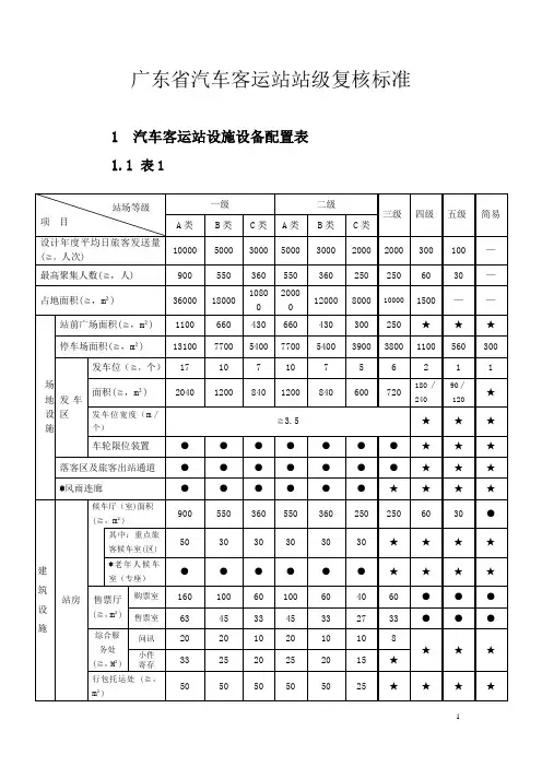
广东省汽车客运站站级复核标准1 汽车客运站设施设备配置表1.1 表11.2 表22 其他规定2.1 站房2.1.1 站房的主要功能区(售票厅、候车室、行包托运处、检票口等)应做到分布明显,标志清晰,客流、行包流避免交叉。
2.1.2 车站的各种宣传告示(班次时刻表、里程票价表、行包价目表、营运线路图、旅客须知、禁运限运物品宣传图、公告牌等)应在站房内外的适当位置配置齐全,做到有效、醒目、美观大方。
一、二级站应以电子显示方式清晰、明了地发布班车信息。
2.1.3 问讯处应设在邻近旅客主要入口处。
问讯处前宜留有充足的旅客活动空间。
2.1.4 候车厅(室)候车厅(室)座椅的排列方向应有利于旅客通向检票口,每排座椅不多于20座,两端宜设置不少于1.5m的通道。
双向对坐的座椅,排间通道的宽度应不少于1.5m。
重点旅客候车室应邻近站台设置,室内宜设婴儿床、哺乳分隔区。
2.1.5 厕所一、二、三级站应在候车区域设置旅客厕所并配置盥洗设施;四、五级站宜在候车区域设置旅客厕所并配置盥洗设施。
具体指标见下表:厕所及盥洗设备指标注:⑴男、女旅客人数分别按旅客最高聚集人数的60%和40%计;⑵大便器至少设2个;⑶残疾人大便器另计。
一、二、三级站应设到站旅客使用的厕所,其面积和坑位数不计入候车厅(室)厕所之内。
2.2 场地设施2.2.1 站前广场应明确、合理地划分车流路线、客流路线、停车区域等。
2.2.2 汽车进站口、出站口应符合下列规定:一、二级站进站口、出站口应分别独立设置,三、四级站宜分别设置;进站口、出站口宽度均不应小于4米。
汽车进站口、出站口与旅客主要出入口应设不小于5m的安全距离,并应有隔离措施。
2.2.3 残疾人通道凡是有台阶的站前广场、候车室、站台、发车位等区域均应设置符合《城市道路和建筑物无障碍设计规范》(JGJ50-2001)规定、方便残疾人员使用的无障碍通道,并设有无障碍标识。
自站房入口至问讯处应铺设盲道。
《站务管理规定》为加强客运站务管理,规范客运经营行为,创建文明窗口,树立集团公司良好的企业形象,全面提高服务质量,特制定本规定。
集团公司所属汽车总站和个人均执行本规定。
本规定中客运班车指本公司客车及外公司进我公司所属汽车站经营客车。
第一章进站经营管理第一条凡申请进入我集团公司汽车总站运营的经营车辆,必须经市交通局主管部门批准,并办理各种手续,由客运处审核,检查营运手续是否齐全有效,并经集团公司保卫处备案,然后与其签订《客运班车进站经营协议书》安排进站发车。
第二条进站客运班车必须遵循“服从管理,合法经营,旅客至上,服务第一”的宗旨,自觉维护汽车站发车秩序,为广大旅客提供安全、周到、满意的服务。
(一)汽车站按照客运处安排的发车时间、票价、运率、劳务费等内容,编排车站调度运行计划,并组织好宣传、售票等相应工作。
(二)所有进站车辆必须服从汽车站调度指挥,进站车辆在办理进站手续、签订进站协议的同时,须交纳进站经营服务质量保证金2000元。
(三)进站车辆应持“五证”(营运证、行驶证、驾驶证、从业资格证、出入库检查合格证),办理“安全卡”,“五证”不全者不予办理。
持“安全卡”方可在报班处办理报班。
(四)班车报班后应停放到待发区,凡日行程400km(高速600km)以上班车及夜班车必须配备2名或2名以上驾驶员,日行程400km以内的班车只允许一驾一乘,未经允许不得出站(特殊情况须经汽车站调度批准),违者每次向汽车站交纳违约金50元。
(五)进站车辆须技术性能良好,车容车貌整洁,车辆标识齐全有效,违者每车次向汽车站交纳违约金20元。
车容车貌不洁,进站前应进行清扫、冲洗,整理合格后(车身无泥土、污物),方可进站。
对于不听劝阻,强行进站者每车次向汽车站交纳违约金30元。
(六)班车在汽车站内清扫垃圾,垃圾应倾倒于指定堆积点,站内乱放乱扔者,每辆次向汽车站交纳违约金20元。
(七)班车要按照“报班卡”签署的“进位时间”进入发车区,按汽车站调度指定位臵停放,违者每辆次向汽车站交纳违约金20元。
广东省交通运输厅关于印发关于进一步深化道路客运行业改革的意见的通知文章属性•【制定机关】广东省交通运输厅•【公布日期】2015.09.28•【字号】粤交运〔2015〕1127号•【施行日期】2015.09.28•【效力等级】地方规范性文件•【时效性】现行有效•【主题分类】交通运输其他规定正文广东省交通运输厅关于印发关于进一步深化道路客运行业改革的意见的通知粤交运〔2015〕1127号各地级以上市交通运输局(委),顺德区环境运输和城市管理局:《关于进一步深化道路客运行业改革的意见》已于2015年7月3日经厅长办公会议审议通过,并经省政府法制办审查同意,现印发给你们,作为“十三五”期间推进我省道路客运行业改革的指导性文件,请结合实际认真贯彻实施。
广东省交通运输厅2015年9月28日关于进一步深化道路客运行业改革的意见为深入贯彻党的十八大、十八届三中、四中全会精神,根据《交通运输部关于开展全面深化交通运输改革试点工作的通知》(交政研发〔2014〕234号)和《交通运输部关于全面深化交通运输改革的意见》(交政研发〔2014〕242号),提出以下深化道路客运行业改革的意见。
一、指导思想、基本原则(一)指导思想深入贯彻落实党的十八大和交通运输部深化改革精神,主动适应经济发展新常态,以提高人民群众出行满意度为核心,以深化体制机制改革为重点,遵循市场规律,创新行业管理,开展改革试点,以管理创新和互联网信息化技术应用引领道路客运行业加快转型升级,促进形成统一开放、竞争有序、安全高效的道路客运现代化市场体系,全面提升道路客运行业服务水平,不断满足人民群众日益增长的高品质、个性化运输需求。
(二)基本原则——坚持以人为本,民生为先。
以满足人民群众出行需求为出发点,转变服务方式,提升服务水平,推进道路客运向现代服务业转型。
——坚持市场配置,依法推进。
简政放权,充分发挥市场在道路客运资源配置中的决定性作用,确立道路客运企业的市场主体地位,运用法治思维和法治方式推进改革。
2024年旅客运输及客运站管理规定第一章总则第一条为了规范旅客运输及客运站管理,促进旅客运输行业的健康发展,提升旅客的出行体验和安全保障水平,制定本规定。
第二条本规定适用于中华人民共和国境内各类旅客运输业务的经营管理,以及各类客运站的建设、运营和管理。
第三条旅客运输业务应遵守法律法规的规定,并依照市场经济原则和合理需求进行运营。
第四条客运站应遵守法律法规的规定,确保旅客出行的安全、便捷和舒适。
第二章旅客运输业务管理第五条旅客运输企业应具备以下条件:有相应的许可证件;拥有符合安全规范的车辆和设备;具备专业的运维团队和管理人员;保证旅客运输过程中的安全和服务质量。
第六条旅客运输企业应加强对驾驶员的培训管理,确保驾驶员具备相应的驾驶技能、服务意识和安全意识,并定期进行安全培训和考核。
第七条旅客运输企业应每年定期进行车辆的技术检测和维修保养,确保车辆的安全运营。
第八条旅客运输企业在进行旅客运输服务时应遵守以下规定:确保车辆载客不超过最大乘员数;按照法定的行驶速度行驶;确保车辆内的工作人员具备服务技能和素质。
第九条旅客运输企业应定期进行客户满意度调查,了解旅客对服务质量的评价,并对调查结果进行分析和改进。
第十条旅客运输企业应建立旅客投诉处理机制,及时受理旅客投诉,并合理解决投诉问题。
第三章客运站建设和管理第十一条公路客运站和铁路客运站的建设应符合相关规划和标准要求,保障旅客出行的便捷和安全。
第十二条客运站应建立健全的安保措施,保护旅客人身和财产安全。
第十三条客运站应提供方便快捷的信息服务,包括车次查询、票务预订、出行指南等,以满足旅客的信息需求。
第十四条客运站应设立旅客服务中心,提供旅客询问、导航、投诉等服务,并设立候车区、休息区、卫生间等基础设施,确保旅客出行的舒适体验。
第十五条客运站应建立监测系统,实时监测客流量和运行状况,预测旅客出行的需求,以便调整运力和提供服务。
第十六条客运站应定期进行设备的检修和维护,确保设备的正常运行,避免因设备故障而影响旅客出行。
售票员管理制度第一条、公司所有售票员必须严格执行行业规范;遵守社会公德、尊老爱幼;年龄控制在40岁以下..第二条、售票员上岗前必须与公司签定劳动合同书..第三条、为了保证财务库存现金限额制度的执行;售票员必须按公司规定时间上缴现金和换取票据;具体措施如下:1.缴现当日全体售票员必须在规定时间内到公司交款处交纳现金上午10:00——12:00;当月内如果出现三次以上含三次未按时缴款者;每次按50元处罚;在当月工资中扣除..2.所有售票员必须本人到财务室缴现..第四条、所有售票员在工作中如果发现有经公司稽查组查证并证据确凿私吞票款、只收钱;不扯票、卖废票等公司严令禁止的违规行为发生;公司将以“严重违反公司制度”做出如下处理:①由稽查组长按公司相关制度做相应的经济处罚和行政处罚;经济处罚在本人安全风险金中扣除;行政处罚通知办公室出文..②对于处罚有异议者;可向总经理办公室书面申诉;经讨论后再行处罚..③情节严重者;公司将做辞退处理..第五条、售票员在乘客上车后应及时准确地售出客票;不得无故拖延售票时间..所有售出的客票必须按规定填写当日日期;除本公司在职员工外;一律售票..第六条、售票员必须严格按照票价执行;不得擅自涨价、降价;严格票据的保管;因个人原因遗失或损坏者;照价赔偿..第七条、售票员有义务向乘客宣传保管好客票的重要性和客票是乘车的凭证和依据..第八条、售票员有义务接受公司票务稽查的监管;无条件配合调查取证..第九条、各班售票员必须严格服从站务管理人员的临时安排和调整;并积极完成站务交给的临时工作任务;否则违者视情节给以100元—500元处罚款;情节严重者;同时给以辞退处理..第十条、公司考虑到特殊原因;售票员短款自行补偿;将不追究其票款缺失责任..第十一条、售票员违反规定造成多款的;按多款额的100倍处罚款;对查实为收钱不出票及售废票的;全额处罚安全风险金;直至辞退..第十二条、早、晚班必须无条件应班及按规定收班;严禁早班不到站、擅自离岗或中途离班;否则按每次100元处罚..第十三条、所有售票员在工作中服务态度恶劣:漫骂、殴打乘客、发生重大服务质量投诉行为等;将给予100-300元处罚;记入总公司黑名单;并承担相应的责任..发生服务质量投诉给公司造成不良影响的视其情节给予100-500元的处罚..第十四条、为了规范财务监督管理;公司所属的售票员必须按规定缴钱领票;严禁售票员私下拆借票据;如有违规者;经查实按100-200元/次处罚双方售票员..若生产中出现票据不足;只能到财务室进行票据的登记..第十五条、请假事先向小组组长汇报;由小组组长和本人一同获分管领导批准;有请假条为准病假附医院证明;请假连续超过七天以上的;公司按自动停班处理;将安排新增人员上岗;待本人休假完成后再等待公司视情况安排..第十六条、凡因有事请假者;按20元/天、次处罚;并取消当月正班正点奖励..第十七条、售票员必须认真打扫室内外卫生;由经理带领小组组长抽查发现一次未认真清理者处罚20-50元;当月连续两次以上含两次不合格者;处罚外同时取消当月总结奖励..。
广东省汽车客运联网售票服务规范
(征求意见稿)
1 总则
1.1 为进一步规范全省汽车客运站(以下简称“客运站”)联网售票服务,更好的为旅客和客运经营者提供优质服务,根据《中华人民共和国道路运输条例》和交通运输部《道路旅客运输及客运站管理规定》等法规及有关文件规定,结合我省实际,制定本规范。
1.2 本规范适用于我省已经实现与广东省汽车客运联
网售票中心平台(以下简称省联网售票平台)联网的客运站。
1.3 本规范规定了客运站联网售票服务的基本要求、订售票服务、服务标准、应急服务、配套环境。
2 基本要求
2.1 客运站联网售票实行规范化管理,规模和设施设备应符合《汽车客运站级别划分和建设要求》(JT/T200)和《广东省汽车客运站站级验收标准》。
客运站应按照《广东省汽车客运站场数据联网及售票接口技术规范》实现与省联网售票平台的联网。
2.2 客运站须向省联网售票平台提供全部票源共享,为站外购票旅客提供与本站购票旅客同等的服务,包括取票、退票、检票、乘车等服务,详见《广东省汽车客运站站务管理服务规范》。
2.3客运站应提前在本站智能站务系统中安排本站客运班次发班计划,并同步至省联网售票平台。
2.4客运站不得随意调整、变更同步至省联网售票平台中的发班班次计划;确因客观原因须调整、变更的,应在“广东省公路客运便民服务网”(以下简称“便民网”)公告,并主动通知已购票旅客,妥善做好改签或退票等善后工作。
2.5 客运站应合理设置专窗、专岗及专人负责联网售票工作,明确工作职责。
专责人员联系方式及咨询电话应向省交通运输厅报备并在便民网公布。
2.6 客运站应按行业主管部门要求配备联网售票相关设施设备,并做好相应的设施维护保养工作。
2.7 客运站应在相应窗口的显著位置悬挂省联网售票取票窗口、自助取票、自助检票标识,标识应醒目、完好,便于识别。
2.8 接入全省汽车客运联网售票系统的各单位应严格执行数据信息保密制度。
2.9 客运站应建立健全站内应急处理机制,处理本站班车延误、变更、停班等异常情况,保障已购票旅客的权益并做好旅客的安抚工作。
3 订售票服务
3.1 订票服务
3.1.1客运站应向省联网售票平台至少提供预订从当前时间1天起至5天内发班班次的客票。
各客运站可根据本站实际自行延长预订时间,并在便民网公告。
3.1.2客运站可预订班次范围应为该客运站所有进站始发(配客)的客运班次。
可预订票量原则上应共享不少于该班次可售票总量的20%。
因天气等不可抗力原因造成暂不能提供预订票服务的班次,应及时在便民网公告。
3.2 售票服务
3.2.1客运站应向省联网售票平台至少提供预售从当前时间30分钟后至7天内发班班次的客票。
各客运站可根据本站实际自行延长预售时间,并在便民网公告。
3.2.2客运站可预售班次范围应为该客运站所有进站始发(配客)的客运班次;可预售票量原则上应共享该班次全部可售票量。
因天气等不可抗力原因造成暂不能提供预售票服务的班次,应在便民网公告。
3.3 订售票限制
3.3.1省联网售票平台不提供优惠票、半票及携带免票儿童等客票的订/购票服务。
3.3.2同一身份证每一班次最大预订/购票数限定为3张,当天累计最大订/购票量限定为6张。
鼓励实名制订购票。
3.3.3客运站智能站务系统应确保在旅客提交订单后车票锁定状态维持20分钟,同时,旅客也应在20分钟内完成票款支付,逾时可自动取消本次购票。
3.3.4 客运站为订票旅客保留座位至发车前24小时,如果旅客此前未完成取票,则取消该订单。
3.3取票
3.3.1客运站设立联网售票取票专窗,根据旅客提供的电子客票凭证(第二代身份证、岭南通、二维码、验证码等)或换票凭证(盖有客票代售机构印签的原件),核对联网订购订单信息,与旅客确认后即时出票。
3.3.2客运站应在显著位置布设自助取票设备,并安排专人提供设备的使用指导服务,并为自助取票设备提供客票票据、打印耗材的日常更换、维护保养工作。
3.4 退票
3.4.1 客运站应为站外购票旅客提供本站发车班次客票的退票服务。
3.4.2 客运站为站外购票旅客退票的,在本站智能站务系统中注销该车票,按规定收取退票费,垫付退票款,再由省联网售票平台与客运站按规定结算(,旅客退票前须取换取车票)。
3.5 检票
3.5.1 客运站应按规定时间在发车前为持电子客票凭证(第二代身份证、岭南通、二维码)的旅客检票并引导其乘车。
3.5.2 检票时,应引导旅客有秩序地排队检票,优先照顾重点旅客。
3.5.3 客运站应在合理位置布设电子客票凭证自助检票设备,并提供设备的使用指导。
4 服务标准
联网售票服务标准是客运站质量信誉考核的重要内容,主要项目以下:
4.1 票源提供率100%;
4.2 预订/售时间符合预订(第2天至第5天)、预售(当前时间半小时后至7天内)的要求;
4.3 联网售票交易成功率99%以上;
4.4 与省联网售票平台无故障联网时间99%以上;故障次数少于5次/年;故障恢复时间2小时以内;
4.5 数据报送质量差错率小于1%;
4.6 站外购票旅客投诉少于5次/年,旅客投诉处理满意率80%以上;
5 应急服务
5.1 客运站对站外购票旅客在取票故障、重票等异常情况应进行认真查核,并及时与省联网售票公司工作人员联系,妥善处理问题。
5.2 客运站应做好班次延误、变更、停班等异常情况的处理工作,并根据站外购票旅客的要求为其提供相应的客票改签、退票等服务,并做好善后工作。
5.3 客运站应及时协调解决站外购票旅客的投诉,妥善解决突发性事件。
6 配套环境
6.1 客运站应配套2M以上专用的通讯网络,配置通讯前置机,实现与省联网售票平台的联网通讯。
6.2 客运站应为联网售票配套相应的自助取票、电子客票凭证自助检票设备,并为其提供电源、场地、日常维护服务,确保相关设备的正常运行。
7 附则
6.1 本规范由广东省交通运输厅解释。
6.2本规范自发布之日起施行,原《广东省汽车客运站联网售票工作规则》同时废止。