discovery中文教程
- 格式:pdf
- 大小:1.04 MB
- 文档页数:20
Discovery教程(中册)14.在地层划分工具条上,点击Add Formations(添加地层)按钮。
15.在Formations(地层)下拉式列表中选G22,在Source(源数据)下拉式列表中选GeoGraphix。
注:如果是要建立一个新的Source(数据源), 激活ProjectExplorer或WellBase, 然后选Tools >> Data Managers >> Source Manager. 当出现Sources对话框时,用Add按钮建立新的数据源。
还可以利用Up和Down按钮重新按排数源排列位置。
16.在放大的剖面内,在需要解释的砂岩顶部点击光标,出现一条信息:说明G22需要加到"Selected formations(选择的地层)"显示列表上。
17.单击Yes. 现在井上显示出G22地层划分。
18.为了在帮助在相邻近的井划分同样的地质分层,选Tools >> Type Log>> New或单击Type Log Menu按钮和选New Type Log。
19.在包括F37层, F39层,和新解释的G22砂岩在内的井柱上单击并拖一个矩形。
20.光标放在Type Section(典型横剖面)框中。
光标显示为十字形箭头。
将Type Log框拖到下一条井的测井曲线附近可以帮助做G22 砂岩的地层对比。
21.确认选择了Add formations按钮,且G22 层在Picks(地层划分)工具条的Formations(地层)列表框中。
在测井曲线上的G22砂岩顶部单击,将该地层划分加到剖面和数据库中。
22.可以在你认为合理的地层对比范围内继续外延并解释邻近的井地质分层。
23.当地层对比完成后,在Type Log(典型测井曲线)上单击右键将其取消或从下拉菜单中选Hide Type Log(隐藏典型曲线)。
24.只要Add Formations按钮处于激活状态,还可以点击很多的点来解释井间地层顶部的构造。
TEMS DISCOVERYDISCOVERY的几大功能:一:数据展示(地理化窗口/layer 3/图形化显示)都是在project中可以直接打开显示的。
二:出报告三:地理化的差值分析/平均分析Discovery和TI导入数据的想法不一样,TI是用logfile进行导入后分析,discovery是通过PROJECT形式导入各种数据(.cel/map/log这些数据是基于project)第一步:新建一个project:点击project explorer---new上图中我们需要给project定义一个project name。
然后SAVE一下。
(再导入cell/map之前GIS/CELL CONFIGATION是空的,导入之后这里会有相应的显示)UDR:uers defined region(用户自定义区域)第二步: 导入数据路测数据地理化数据小区数据天线数据(天线的主瓣旁瓣)覆盖图(planning tools导出来的)在导入.cel(小区数据) 文件时的选项:要定义小区数据是属于哪一个project(define target project),然后Browse小区数据。
导入过程中,我们会在TASK WINDOW中看到相应的project/.cel导入信息。
导入好小区数据之后我们会在project Explorer中看到我们新建的project (20100801)中会出现Composite(组合)/datasets(数据组),现在这里还是空的,然后我们右键project(比如:20100801)—view/edit properties会看到我们cell configuration已经存在CELL文件了。
,*我们如何看小区的具体数据?双击project(20100801),我们看到如上图这个界面,点击CELL 图标.如上图,我们可以看到cell的详细信息(这些信息都是.cel/.xml定义好的)我们可以在这里对.cel文件转换成.xml文件.还可以在内部对.cel文件进行编辑*接下来是数据的导入:Discovery支持的数据TEMS/QVOICE/安捷轮(还不确定)/TXT(只要能够提供都可以支持)/nemo数据.点add files加载数据.可以加载多个数据同时进行计算.可以支持多个数据源,.log/.lzz(MTU的log)/.lzm/.tmz(QVOICE的数据)Target project:需要选择导入的log数据属于哪个project.Target dataset:数据组,我们导出的数据是以数据组为单位存在的.也就是一个project会有多个数据组存在的,比如语音/数据业务。
第二章输入人文数据和井数据目录返回:第一章建立工区输入人文数据一般来说,在地质研究工作流程中,第二步就是输入人文数据和井数据。
GeoGraphix Discovery可以输入行业标准格式的数据和用DefCon2针对不同文件格式建立输入模板的人文数据和井数据。
井数据还可以选择直接从Microsoft Excel直接输入。
用行业常用的文件格式输入人文数据和井数据可由ProjectExplorer或特定模块(LandNet 输入人文地理建筑数据, WellBase输入一般井数据, PRIZM输入测井曲线, Xsection输入光栅测井曲线)输入。
在本教程将学习用ProjectExplorer把行业标准的GeoGraphix CDF Import格式的人文数据输入GeoGraphix Discovery工区。
一旦数据输入成功,可以显示在GeoAtlas的底图上。
从ProjectExplorer菜单条选File(文件)>> Imports(输入)>> Land>> GeoGraphix CDF Import。
打开Import对话框。
注:GESXplorer可以输入以下人文/大地网格格式:GeoGraphix CDF、Digitech/GeoCadd Grid and Culture、GeoGraphix T/R Digitizer、TOBIN Infobase、TOBIN TDRBM II、Topographic Mapping Texas、Topographic Mapping T/R, and WhiteStar Digital Mapping。
2.选择要输入的文件,单击Browse(浏览)按钮。
出现Open对话框。
3.在SampleFiles (实例文件)目录下选定Stratton.cdf。
由一体化安装程序确定的默认位置如下(但安装选项不同默认位置会不同)。
Windows NT - C:\ WINNT\ Profiles\ All Users \ Application Data\ GeoGraphix\ SampleFiles\ Stratton\ LandCult\ Stratton.cdf.Windows 2000 - C:\ DocumentsandSettings\ All Users\ Application Data\ GeoGraphix\ SampleFiles\ Stratton\ LandCult\ Stratton.cdf.4.选定Stratton.cdf文件,并单击Open.在Import data file(输入数据文件框)中出现所选文件的名称和路径。
在GeoAtals中显示PRIZM IsoMap图层
目录上一节:建立净砂层IsoMap图层在教程的这一节,将在GeoAtlas中显示通过PRIZM新建立的IsoMap 图层。
1.激活GeoAtlas.。
建立一张新图(File >> New >> Map)。
出现Layer Selection 对话框。
2.点击Global和Stratton Field Area of Interest旁边的加号(+)展开树形文件。
在以下图层名旁边点击复选框选中这些图层:PRIZM Curve Data GR Net Sand B46-C38、和B46-C38 IsoChore (是WellBase图层,不是IsoMap图层)。
3.点击OK。
显示出在B46 和C38层之间划分的净砂层标志的等值线图。
由于等值线值不是通过伽马曲线值计算的,从严格的意义上将,它只是一个说明性指示层,
祝贺你!! 你已经学完了GEOGRAPHIX DISCOVERY教程!!
有许可证的GeoGraphix Discovery (GESXplorer, PRIZM, SeisVision)用户可以建立自己的工区,并输入自己的数据,然后按照教程描述的步骤进行解释了。
返回目录。
4.找到实例数据文件后,单击Open.。
将出现General Properties(一般属性)对话框用于输入ASCII文本文件的定义。
5.在General Properties对话框中输入以下信息:z数据格式的Name(名)称为New Wells(新井)。
z在Description(描述)框中输入以下信息:文件包括Well ID、 Operator(作业者)、Well Name(井名)、Well Number(井号)和 Status (状态)等一般井信息。
每个字段用逗号分开。
文本文件井头在第一行。
z Application是一种Well数据格式。
这项选择决定在把ASCII数据映射到数据库中(或LandNet的层)时你的有效目标是什么。
接受这个默认值。
z正常情况下,这些ASCII文本文件带有一个.txt后缀。
在Default Extension(s) for ASCII Data Files(ASCII数据文件默认扩展名中)可输入txt, .txt, or *.txt. 输入该信息后,输入数据时选择ASCII数据文件会默认地查找*.txt文件。
z DefCon2 正确判断记录分隔符的末端和记录类型。
一个ASCII数据文件中记录的基本格式。
但Record ID选择的默认值需要改为(none), 因为数据文件的所有记录的格式相同。
z将Number of Header Records(井头记录序号)改为1用来说明包含列标题的ASCII 文本文件的第一行。
z正确的字段分隔符为逗号字段,正确的字段限定符为none(无)。
完成后的General Properties(一般属性)对话框应该像以下对话框。
6.单击OK。
将出现Records Definition(记录定义)窗口。
ASCII文本文件的每个字段或数据列将在这个窗口中进行定义。
7.由于数据文件不用什么记录ID并且是单行记录(每口井一行记录),这种数据格式只有一个记录定义。
Discovery软件操作手册GNT国际公司目录一.工区建立与管理 (1)二.数据加载 (3)三.微机地质应用 (10)四. 微机三维地震解释综合应用 (19)五.微机单井测井解释及多井评价 (39)六.储层管理与预测 (54)七.smartSECTION模块 (63)八.正演建模 (69)一.工区建立与管理1.1工区目录(home)建立我们一般习惯把Discovery工区放在一个文件夹下,这样可方便进行管理。
1) 利用Windows资源管理器,建立一个文件夹,如proj-dis,同时可以把其它机器上的Discovery工区放在次目录下。
2) 在桌面上双击GeoGraphix Discovery图标,打开工区管理模块ProjectExplorer。
3) 进入ProjectExplorer > File> New> Home。
4) 通过浏览器确定proj-dis文件夹,点击确定按钮。
5) 点击下一步按钮,直至完成。
6) 在工区管理模块ProjectExplorer左侧,出现proj-dis工区目录,这样就可以在该目录下建立Discovery工区。
1.2工区(project)创建一般来说,任何一个地学软件工作流程的第一步都是建立一个工区,Discovery 软件也不例外。
工区的建立包括为工区名、路径、坐标系统和工区范围等。
1) 在桌面上点击GeoGraphix Discovery 图标,启动ProjectExplorer2) 在工具栏点击New Project 按钮或从菜单条选File > New> Project。
出现NewProject Wizard(新工区向导)的工区对话框。
3) 在Project Name(工区名)框中,输入工区名称。
4) 在Description(描述)框中,输入对工区的描述(如:位置、远景区等)。
5) 压力和深度单位,在中国,选择米制(这对底图和数据库坐标系统都没有影响)。
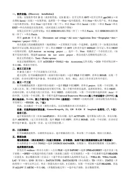
一、软件安装:(Discovery installation)安装:安装软件考在D盘(或非软件盘,比如E盘),打开文件夹GNT→打开文件夹ggx2003.1→双击图标Install(安装)→出现界面,选择第一个→Next→选中我接受,单击Next→填入用户名,单击Next →选中典型安装,单击Next→选中米制(第二个),单击Next→单击Install(安装)→单击Finish→单击EXIT→单击内部退出安装系统。
(此时桌面上出现两个图标)安装之后打补丁(支持安装):双击GXR20031SU1图标(补丁)→单击Finish;双击GXR20031SU2图标(补丁)→单击Finish。
拷贝gxdb.db至C盘,(Documents and settings→All users→Application Data→Geographix→data→templates→project→粘贴。
)双击桌面上的油藏描述软件(地球图标)→正常情况下出现一个选择框,选择第三个(如果没有狗或临时许可证过期,则无法进行下一步),单击NEXT→在GNT文件夹中选中GGXLIC(许可证),单击NEXT →出现对话框,选择Activate an existing project …,选中一个,Next,则激活了一个存在的工区。
(如果不是初次使用,则选择Activate the last active project ,将自动进入近期使用过的工区。
隐含文件的建立:Tools→Folder options。
未显示地球图标时:打开ACDSEE.6→TOOLS→file Association(文件关联) →ZCO中的对钩去掉→单击OK。
重新打开即可。
二、建立工区目录在D盘上建立一个子目录做为工区目录。
建立过程:打开油藏描述软件(桌面中的小地球)→选中FILE中的NEW,再单击HOME,出现一个对话框,在该对话框中选中D盘,单击新建文件夹,取名,确定。
图层显示属性(线条、文字等。
)
目录返回:前一节在底图上显示人文地理建筑/大地网格图层
在本教程的这一步,将学习改变在GeoAtlas中显示图层的线条颜色。
在GeoAtlas中用Layer Display Attributes(图层显示属性)可方便地更改线条的形态、粗细、颜色、和文字的字体、大小、和颜色等显示属性。
Layer Display Attributes(图层显示属性)是GeoAtlas 中一项快捷而又功能强大的工具可帮助我们在不用重建或更新一个图层的情况下改变其属性。
1.在GeoAtlas的地图的任何地方单击鼠标右键,然后从快捷菜单选Layer Display Attributes (图层显示属性)。
2.出现Layer Display Attributes(图层显示属性)对话框。
3.此时在教程中Stratton Grid是列出的唯一图层(以后会出现更多的图层),还有该图层上的所有实体。
单击实体名Powerline 旁边的加号(+),打亮该实体,将Powerline展开。
4.将Powerline 实体的Line Weight(线条粗细)改为2,Line Color(线条颜色)改为Red (红色)。
如果需要,也可以选其它任何实体并修改其属性。
任何改变均可用Preview(预览)按钮进行预览。
5.单击OK接受你的改变,系统将重画地图。
现在显示的地图中出现了更改了的带红虚线的Powerline。
目录下一节:底图属性(比例尺、标题等)。
DiscoveryStudio2.1中⽂教程DS2.1教程介绍●⽤户界⾯和⿏标UI and mouse●打开并游览数据opening and viewing a data组合库设计●枚举组合库enumerate library●Pareto optimization of a combinatorial subset library药效团Pharmacophore●创建药效团(基于结构)creating pharmacophores (structure-based)●配体分析器ligand profiler●通⽤特征药效团⽣成common feature pharmacophore generation●创建和使⽤基于⽚段的药效团creating and using fragment-based pharmacophores●创建特定特征creating custom features蛋⽩质同源模建protein modeling●同源模建细胞外淀粉酶●Loop 构建Looper with antibodies●ZDOCK定量构效关系QSAR●建⽴⼀个QSAR⽅程building a QSAR equation受体配体相互作⽤Receptor-ligand interaction●使⽤libdock完成⼩分⼦对接Docking small molecules with libdock模拟Simulation●带有限制体⼩肽的模拟simulation of a small peptide with restraints (protein simulation)●在最⼩化之前之后,使⽤能量计算协议(QM-MM)计算能量去测定活⼒,rank order pose和⽐较energies using the calculate energy (QM-MM)protocol to determine energies,rank order poses and compare energies before and after minimization静电势计算Electrostatics●泊松玻尔兹曼——有限差分●计算蛋⽩质离⼦化和残基的pK●计算电势●计算溶剂化能开发客户端Developer Client⽤户界⾯和⿏标教程需要数据⽂件:1TPO.pdb 和1BVN.pdb背景可视化和基本的结构分析⼯具在⽣物和⽣化系统中是很重要的。
建模模板同源建模的基本原理是,你映射的一个未知的蛋白质序列一种已知蛋白质的结构。
因此,如果你没有已知的蛋白质,或模板,你将无法建立模型。
模板的共同来源是蛋白质在结构生物信息学研究的实验室数据银行(目标)。
该网站RCSB是HTTP:/ /。
org /。
蛋白质数据库(PDB)可能是世界上领先的公共源三维生物分子数据(1)。
截至七月2006,超过37000项可在PDB。
每个月都有更多的人加入。
X射线衍射仪和其它固态技术占大多数的结构。
然而,超过5500的核磁共振结构还可用。
这些沉积的结构包括蛋白质,肽,核酸,碳水化合物,这些分子的配合物。
在发现工作室环境中工作的这些分子是一个关键的过程给你的建模工作。
这个练习如何准备一个PDB文件作为一个模板同源建模项目。
你将在课程中学习如何:•加载PDB文件直接从蛋白质数据银行,•生产和检验蛋白质报告,•清除晶体单元电池,•分裂分子,•删除不需要的组件,和保存已完成的文件。
1、开始发现工作室2制剂,684个晶体的水,和几个离子。
抑制剂是曲古抑菌素A,一个很好的研究组蛋白去乙酰化酶抑制剂(2)。
的结构。
3、检查蛋白质报告在深入了解蛋白质,我们应该花一点时间来看看有什么。
一种快连锁。
但我们要清楚我们几个非原子以及。
4、删除单元电池晶体单元单元在分子力学计算中的意义不大。
有时它只是更容易这个文件是由多个部分组成的。
我们可以通过层次结构查看组件其他练习窗口。
然而,我们实际上可以分开的组件的PDB文件更快的四的成分是蛋白质(1t64_a和1t64_b),配体(1t64_nonprotein),和结晶水(1t64_water)。
拆分命令的三个选项允许在如何处理对象的操作中有一定的灵活性。
所有打出的层次结构视图中所有链和非蛋白结构为独立的对象,并列出每个氨基酸序列为序列单独序列。
蛋白打出所有的蛋白链结构为独立的对象层次结构中的每个视图和列表的氨基酸序列为序列单独序列。
非蛋白打出配体,如为单独的对象的水域在层次视图其他非蛋白结构和列表的任何非蛋白多肽序列在序列视图分离的序列。
第一章:微机三维地震解释系统软件应用方案研究一、工区建立与管理(一)工区目录建立我们一般习惯把Discovery工区放在一个文件夹下,这样可方便进行工区管理.1. 利用Windows资源管理器,建立一个文件夹,如proj—disc2002,同时可以把其它机器上的Discovery工区放在次目录下,见下图。
2。
在桌面上点击GeoGraphix Discovery 图标,打开工区管理模块ProjectExplorer。
3。
进入ProjectExplorer〉>File〉>New>〉Home,如下图。
4。
通过浏览器确定proj-disc2002文件夹,见下图,点击确定按钮.5。
出现下图,点击下一步按钮,直至完成.6. 在工区管理模块ProjectExplorer左侧,出现proj—disc2002工区目录,这样就可以在该目录下建立Discovery工区。
(二)工区建立一般来说,任何一个地学软件工作流程的第一步都是建立一个工区,Discovery软件也不例外。
工区的建立包括为工区名、路径、坐标系统和工区范围等。
建立一个工区,按以下步骤使用ProjectExplorer:1.在桌面上点击GeoGraphix Discovery图标或选Start >>Programs 〉〉 GeoGraphix 〉〉 Discovery 〉〉 ProjectExplorer。
2.点击New Project 按钮或从菜单条选File 〉〉New>〉Project. 出现New Project Wizard(新工区向导)的工区对话框.3.在Project Name(工区名)框中,输入工区名称。
4.在Description(描述)框中,输入对工区的描述 (如:位置、远景区、数据源等)。
5.压力和深度单位,在中国,选择米制(这对地图和数据库坐标系统都没有影响)。
6.点击Next按钮。
出现New Project Wizard的Folder 对话框。
第一章:微机三维地震解释系统软件应用方案研究一、工区建立与管理(一)工区目录建立我们一般习惯把Discovery工区放在一个文件夹下,这样可方便进行工区管理。
1. 利用Windows资源管理器,建立一个文件夹,如proj-disc2002,同时可以把其它机器上的Discovery工区放在次目录下,见下图。
2. 在桌面上点击GeoGraphix Discovery 图标,打开工区管理模块ProjectExplorer。
3. 进入ProjectExplorer>>File>>New>>Home,如下图。
4. 通过浏览器确定proj-disc2002文件夹,见下图,点击确定按钮。
5. 出现下图,点击下一步按钮,直至完成。
6. 在工区管理模块ProjectExplorer左侧,出现proj-disc2002工区目录,这样就可以在该目录下建立Discovery工区。
(二)工区建立一般来说,任何一个地学软件工作流程的第一步都是建立一个工区,Discovery软件也不例外。
工区的建立包括为工区名、路径、坐标系统和工区范围等。
建立一个工区,按以下步骤使用ProjectExplorer:1.在桌面上点击GeoGraphix Discovery图标或选Start >> Programs >> GeoGraphix >> Discovery >> ProjectExplorer.2.点击New Project 按钮或从菜单条选File >>New>>Project。
出现New Project Wizard(新工区向导)的工区对话框。
3.在Project Name(工区名)框中,输入工区名称。
4.在Description(描述)框中,输入对工区的描述(如:位置、远景区、数据源等)。
5.压力和深度单位,在中国,选择米制(这对地图和数据库坐标系统都没有影响)。
第三章建立底图
显示人文地理/大地网格图层
目录返回:上一节输入测井曲线(只对有License的用户)
一般来说,在地质学家的工作流程中,建立工区和输入数据之后的第三步是建一张带有人文地理和/或大地网格的底图。
GeoGraphix Discovery的相应的模块称为GeoAtlas。
在LandNet和WellBase等其它模块中建立的或从其它地方输入到这些模块的地理图层也可在GeoAtlas中显示。
在教程的这一步将学习用GeoAtlas显示在前面工作流程的章节中输入和建立的Stratton网格人文地理图层。
1.在任何GeoGraphix应用程序的工具条上点击GeoAtlas图标或选Tools >> GeoGraphix >> GeoAtlas。
GeoAtlas启动。
2.在GeoAtlas中, 单击工具条上的New Map按钮打开一张新底图或选File >> New >> Map.
出现Layer Selection(图层选择)对话框。
3.选择Stratton Grid图层,单击Layer Selection(图层选择)对话框中Stratton Grid图层名称左边的复选框。
现在Stratton Grid图层列在了右边。
注意右边Stratton Grid的旁边张开眼睛的符号。
当眼睛闭上时,该层将不在地图上显示(即:图层可以隐藏)。
4.单击OK。
在GeoAtlas中出现带人文地理/大地网格的新地图。
目录下一节:图层显示属性(线条、文字等。
)。
是一个快速启动的STM8S-DISCOVERY评估板,帮助你去发现STM8特性,并且开发和分享你自己的应用程序。
它是基于一个STM8S105 和包括嵌入式调试器,和一个触摸圣链接,传感按钮。
无数应用程序可以从STM8S-Discovery web页面。
特性■STM8S105C6T6单片机,32 KB的Flash,2 KB RAM,eepm 1 KB■采用USB电缆PC和STM8S-DISCOVERY之间■可选择的权力的5 V或3.3 V■触摸感应按钮,壹空间■用户主导,LD1■扩展头所有I / Os■包装区域用户的应用程序■为STM8S嵌入式圣链接■USB接口的编程和调试■游泳调试支持图1。
STM8S-DISCOVERY评估板1快速启动。
32硬件和布局。
42.1 STM8S105C6T6单片机。
62.2圣链接。
82.2.1使用圣链接。
82.2.2使用圣链接在其他应用程序STM8S。
82.3电源和电源的选择。
92.4单触摸感应。
103子板连接。
114电气图纸。
135修订历史。
161快速启动这是非常简单的开始使用STM8S-DISCOVERY,就按照这四个步骤: 1。
STM8S-DISCOVERY连接电脑通过USB电缆。
2。
按壹空间按钮,观察LED LD1闪烁。
3。
按下按钮来改变速度TS1闪烁。
4。
访问/stm8s-discovery并遵循本教程,然后发现其他应用程序。
这个STM8S-DISCOVERY帮助您开发和共享您自己的应用程序。
你可以发现更多的STM8S特性通过下载和执行计划项目在项目列表。
注意:软件代码对应于这个应用程序可用的名义发现在项目列表STM8S-Discovery的web页面。
2硬件和布局设计的STM8S-DISCOVERY在STM8S105C6T6微控制器在一个LQFP48包。
它有两个不同的部分,可能是分开的,STM8S105C6T6 模块和圣链接模块。
图2说明了二者之间的联系STM8S105C6T6及其外围设备(STLINK, 触摸感应按钮,领导和连接器)。
4.找到实例数据文件后,单击Open.。
将出现General Properties(一般属性)对话框用于输入ASCII文本文件的定义。
5.在General Properties对话框中输入以下信息:z数据格式的Name(名)称为New Wells(新井)。
z在Description(描述)框中输入以下信息:文件包括Well ID、 Operator(作业者)、Well Name(井名)、Well Number(井号)和 Status (状态)等一般井信息。
每个字段用逗号分开。
文本文件井头在第一行。
z Application是一种Well数据格式。
这项选择决定在把ASCII数据映射到数据库中(或LandNet的层)时你的有效目标是什么。
接受这个默认值。
z正常情况下,这些ASCII文本文件带有一个.txt后缀。
在Default Extension(s) for ASCII Data Files(ASCII数据文件默认扩展名中)可输入txt, .txt, or *.txt. 输入该信息后,输入数据时选择ASCII数据文件会默认地查找*.txt文件。
z DefCon2 正确判断记录分隔符的末端和记录类型。
一个ASCII数据文件中记录的基本格式。
但Record ID选择的默认值需要改为(none), 因为数据文件的所有记录的格式相同。
z将Number of Header Records(井头记录序号)改为1用来说明包含列标题的ASCII 文本文件的第一行。
z正确的字段分隔符为逗号字段,正确的字段限定符为none(无)。
完成后的General Properties(一般属性)对话框应该像以下对话框。
6.单击OK。
将出现Records Definition(记录定义)窗口。
ASCII文本文件的每个字段或数据列将在这个窗口中进行定义。
7.由于数据文件不用什么记录ID并且是单行记录(每口井一行记录),这种数据格式只有一个记录定义。
Record Definition(记录定义)窗口不包括对详细说明记录ID信息的控制。
此外,记录名称将默认地与格式名称(该实例中为New Wells)匹配。
最后,注意所有的记录导航按钮都无效。
8. ASCII文本文件的第一个字段(如Sample Data(实例数据)中所见)或字段源是Well ID,我们需要找到它在WellBase的Well Header(井头)数据库表和Well ID字段的目标位置。
在Field Target(s)(字段目标)列表中,单击加号+或双击WellHeader名称,滚动和打开Well Header Database(井头数据库)。
向下滚动然后单击Well ID。
Field Source Name(字段源名称)现在定为Well ID。
在Column(列)框中,输入1。
接受其它默认值后,对话框看起来如下:9. Well ID字段的定义完成,准备定义下一个字段。
单击Add Field(添加字段)按钮,按F6热键,或用Fields >> Add命令为下一个字段设 Record Definition(记录定义)窗口。
注意里面的column(列)序号按循序改为2。
10. ASCII文本文件的第二个字段(如Sample Data(实例数据)中所见)或字段源是Operator (作业者),我们需要找到它在WellBase的Well Header(井头)数据库表和Operator(作业者)字段的目标位置。
在Field Target(s)(字段目标)列表中,向上滚动然后单击Operator。
Field Source Name(字段源名称)现在定为Operator。
接受其它默认值后,对话框看起来如下:11.以同样的方法用Add Field按钮,F6热键, 或Fields >> Add菜单命令,分别指派Well Nam e(井名)为column 3、Well Number(井号)为column 4 、Status(状态)为column 5。
12.Column 5目标位置指派完后, 还必须指派度量单位关键字段的目标,单击Add Field按钮入E。
然后DefCon2窗口看起来如下:13.现在可以保存DefCon2格式定义或模板。
在主DefCon2菜单条上,选File >> Save。
14.格式定义或模板需要安装到GeoGraphix Discovery时,单击File >> Install Import(安装输入)。
.出现Select Definition File to Install(选择要安装的定义文件)对话框。
15.打亮New Wells.gxi并单击Open。
出现警告信息,指示格式定义生效,但应当在新的空工区中测试。
16.单击警告信息板上的OK并选File >> Exit DefCon2。
注:该输入格式定义应当按警告信息中建议的那样进行测试,但如果严格遵从了以上步骤,并经过仔细有效的检查,那么可以继续,不用测试。
.17.现在可以将真正的ASCII文本文件"stratton3newwells.txt"输入WellBase。
在WellBase中,选File >> Import >> New Wells。
出现New Wells(新井)对话框。
18.选一个要输入的文件,这里是"stratton3newwells.txt", 单击Browse(浏览)按钮。
出现Open对话框。
19.在SampleFiles 目录中找到stratton3newwells.txt 文件。
由整体安装程序定义的默认位置是:Windows NT - C:\WINNT\Profiles\All Users\ApplicationData\GeoGraphix\SampleFiles\Stratton\WellData\DefCon2\stratton3newwells.txt.Windows 2000 - C:\DocumentsandSettings\All Users\ApplicationData\GeoGraphix\SampleFiles\Stratton\WellData\DefCon2\stratton3newwells.txt.20.单击Open.在Import file (输出文件)框中出现选择的stratton3newwells.txt 文件的目录/路径。
21.输出stratton3newwells.txt文件,单击Next。
出现ASCII Data Coordinates System(ASCII 数据坐标系统)对话框。
22.输出的文本文件不包含任何坐标信息,所以该框实际上毫不相干。
只要接受默认值,单击Finish.。
当问是否Display Import Log(显示输出井曲线)时,单击No。
检查3口新井是否已经输入,单击WellBase 标准工具条上的Well List(井列表)按钮。
3口新井应当出现在列表的末端。
下一节:输入测井曲线输入测井曲线在教程的这一步,将学习把测井曲线输入Geographix Discovery 工区以在PRIZM和XSection中显示。
大量井的数字测井曲线将用ProjectExplorer输入,但是也可以用单个模块输入数据(像在该事例中,数字测井曲线数据也能输入PRIZM)。
注:用XSection's >>Tools > Raster Image Depth Registration还可以把光栅测井曲线数据输入GeoGraphix Discovery。
1.在计算机屏幕底部的图标上单击,重新激活ProjectExplorer。
2.确认Stratton Tutorial是个激活的工区。
3.选File >> Imports >> LogCurve >> LAS/LBS Import.打开Import Wells(输入井)对话框。
4.在SampleFiles文件夹中找到和选所有GRI*.lbs文件(用键盘上的Shift键)。
由整体安装程序定义的默认位置是:Windows NT - C:\ WINNT\ Profiles\ All Users\ Application Data\ GeoGraphix\ SampleFiles\ Stratton\ WellData\ Logs\ GRI*.lbs.Windows 2000 - C:\ DocumentsandSettings\ All Users\ Application Data\ GeoGraphix\ SampleFiles\ Stratton\ WellData\ Logs\ GRI*.lbs.5.单击Open.打开Multi-Well Import(多井输入)对话框。
6.接受默认值, Automatic mode...(自动模式)单击Finish(结束)。
如果你有GeoAtlas的license,并想继续地质解释,继续下一步:建立底图。
如果你没有GeoAtlas的license,但有SeisVision的license、或想要建立地震解释,跳到:开始地震解释。
如果你没有GeoAtlas或SeisVision的license,但有PRIZM的license或想要开始测井分析和解释,跳到:查看测井曲线。
第三章建立底图显示人文地理建筑/大地网格图层一般来说,在地球科学家的解释工作流程中,建立工区和输入数据之后的第三步是建一张带有人文地理建筑和/或大地网格的底图。
GeoGraphix Discovery的地图视图模块称为GeoAtlas。
在LandNet和WellBase等其它模块中建立的或从其它地方输入到这些模块的地理图层可在GeoAtlas中显示。
在教程的这一步将学习用GeoAtlas显示在前面工作流程的章节中输入和建立的Stratton网格人文地理建筑图层。
或1.在任何GeoGraphix应用程序的工具条上点击GeoAtlas图标或选Tools >> GeoGraphix >> GeoAtlas。
GeoAtlas启动。
2.在GeoAtlas中, 单击工具条上的New Map按钮打开一张新地图或选File >> New >> Map.出现Layer Selection(图层选择)对话框。
3.把Stratton Grid图层加在图上,单击Layer Selection(图层选择)对话框中Stratton Grid 图层名称左边的复选框。