学霸情侣:用代码书写爱情
- 格式:docx
- 大小:116.25 KB
- 文档页数:5
C语言表白代码简介在这个数字化的时代,人们常常通过各种方式表达自己的爱意,而编程作为一种创造力的表达方式,也能够用来传达情感。
C语言作为一门广泛应用于系统编程和底层开发的高效语言,也可以被用来写出一段特殊的代码,来表达对某个人的爱意。
这个任务就是让我们编写一段”C语言表白代码”,让计算机为我们传递爱情的信息。
代码实现下面是一段用C语言写的表白代码:#include<stdio.h>int main() {printf("亲爱的,我想对你说:\n");printf("I love you!\n");printf("我愿意和你\n");printf("一起写下人生的代码\n");printf("无论是快乐的时光\n");printf("还是困难的挑战\n");printf("只要我们携手同行\n");printf("就能够克服一切\n");printf("你是我生命中的光芒\n");printf("有了你\n");printf("世界变得更加美好\n");printf("爱你永远!\n");return 0;}代码解析1.首先,我们使用#include<stdio.h>来导入标准输入输出库,这样我们就能够使用printf函数来输出信息到控制台。
2.在main函数中,我们使用printf函数分多次输出表白的内容。
我们首先使用\n来进行换行,使得输出更加美观。
3.在第2行代码中,我们输出了一个固定的文字:“亲爱的,我想对你说:”。
这是对被表白者的称呼,然后表示接下来要向TA表达爱意。
4.在第3行代码中,我们使用printf函数输出了一句表白的话:“I loveyou!”。
520必备!这些Python表⽩代码祝你脱单成功⽬录⼀、浪漫玫瑰花⼆、浪漫玫瑰加爱⼼三、⼼⼼相印四、粉嫩爱⼼五、丘⽐特⼀键穿⼼六、发射爱⼼⼩⼈七、浪漫动态樱花树⼋、专属⼼形词云九、⼥朋友画像字符画⼀、浪漫玫瑰花实现代码:from turtle import *import timesetup(1000,800,0,0)speed(0)penup()seth(90)fd(340)seth(0)pendown()speed(5)begin_fill()fillcolor('red')circle(50,30)for i in range(10):fd(1)left(10)circle(40,40)for i in range(6):fd(1)left(3)for i in range(20): fd(0.5)left(5)circle(80,45)for i in range(10): fd(2)left(1)circle(80,25)for i in range(20): fd(1)left(4)circle(50,50) time.sleep(0.1) circle(120,55) speed(0)seth(-90)fd(70)right(150)fd(20)left(140)circle(140,90) left(30)circle(160,100) left(130)fd(25)penup()right(150) circle(40,80) pendown()left(115)fd(60)penup()left(180)fd(60) pendown()end_fill()right(120) circle(-50,50) circle(-20,90) speed(1)fd(75)speed(0)circle(90,110) penup()left(162)fd(185)left(170) pendown() circle(200,10) circle(100,40) circle(-52,115) left(20)circle(100,20) circle(300,20)fd(250)penup()speed(0)left(180)fd(250)circle(-300,7)right(80)circle(200,5)pendown()left(60)begin_fill()fillcolor('green')circle(-80,100)right(90)fd(10)left(20)circle(-63,127)end_fill()penup()left(50)fd(20)left(180)pendown()circle(200,25)penup()right(150)fd(180)right(40)pendown()begin_fill()fillcolor('green')circle(-100,80)right(150)fd(10)left(60)circle(-80,98)end_fill()penup()left(60)fd(13)left(180)pendown()speed(1)circle(-200,23)exitonclick()什么?只有玫瑰花太单调?那再给你来⼏个爱⼼够不够?⼆、浪漫玫瑰加爱⼼实现代码:import turtleimport timeimport random# 爱⼼函数def yellowheart(x, y, liftx):turtle.pensize(3)turtle.speed(10)turtle.color("red", "red")turtle.up()turtle.goto(x, y)turtle.down()turtle.begin_fill()turtle.left(liftx)turtle.fd(80)turtle.circle(-40, 180)turtle.left(90)turtle.circle(-40, 180)turtle.left(0)turtle.fd(80)turtle.end_fill()def rose():turtle.speed(0) # 画笔移动的速度#turtle.tracer(False)# 设置初始位置turtle.penup() # 提起画笔turtle.left(90) # 逆时针转动画笔90度turtle.fd(200)turtle.pendown() # 放下画笔,移动画笔即开始绘制 turtle.right(90)# 设置画笔的⼤⼩turtle.pensize(2)# 花蕊turtle.fillcolor("red") # 填充颜⾊turtle.begin_fill() # 开始填充turtle.circle(10, 180)turtle.circle(25, 110)turtle.left(50)turtle.circle(60, 45)turtle.circle(20, 170)turtle.right(24)turtle.left(10)turtle.circle(30, 110)turtle.fd(20)turtle.left(40)turtle.circle(90, 70)turtle.circle(30, 150)turtle.right(30)turtle.fd(15)turtle.circle(80, 90)turtle.left(15)turtle.fd(45)turtle.right(165)turtle.fd(20)turtle.left(155)turtle.circle(150, 80)turtle.left(50)turtle.circle(150, 90)turtle.end_fill() # 结束填充# 右侧花瓣turtle.left(150)turtle.circle(-90, 70)turtle.left(20)turtle.circle(75, 105)turtle.setheading(60)turtle.circle(80, 98)turtle.circle(-90, 40)# 左侧花瓣turtle.left(180)turtle.circle(90, 40)turtle.circle(-80, 98)turtle.setheading(-83)# 左侧叶⼦turtle.fd(30)turtle.left(90)turtle.fd(25)turtle.left(45)turtle.fillcolor("green")turtle.begin_fill()turtle.circle(-80, 90)turtle.right(90)turtle.circle(-80, 90)turtle.end_fill()turtle.right(135)turtle.fd(60)turtle.left(180)turtle.fd(85)turtle.left(90)turtle.fd(80)# 右侧叶⼦turtle.right(90)turtle.right(45)turtle.fillcolor("green")turtle.begin_fill()turtle.circle(80, 90)turtle.left(90)turtle.circle(80, 90)turtle.end_fill()turtle.left(135)turtle.fd(60)turtle.left(180)turtle.fd(60)turtle.right(90)turtle.circle(200, 50) # 画⼀个圆 200 是半径,50 是弧度 time.sleep(1)# turtle.tracer(False)#turtle.pensize(3)#turtle.speed(0)turtle.color("red", "red")turtle.goto(-230, 50)turtle.down()turtle.begin_fill()turtle.left(180)turtle.fd(80)turtle.circle(-40, 180) turtle.left(90)turtle.circle(-40, 180) turtle.left(0)turtle.fd(80)turtle.end_fill()time.sleep(1)# turtle.tracer(False) #turtle.pensize(3)#turtle.speed(0)turtle.color("red", "red") turtle.up()turtle.goto(-230, -80) turtle.down()turtle.begin_fill()turtle.left(-30)turtle.fd(80)turtle.circle(-40, 180) turtle.left(90)turtle.circle(-40, 180) turtle.left(0)turtle.fd(80)turtle.end_fill()time.sleep(1)# turtle.tracer(False) # turtle.pensize(3)# turtle.speed(0)turtle.color("red", "red") turtle.up()turtle.goto(-130, -180) turtle.down()turtle.begin_fill()turtle.left(-80)turtle.fd(80)turtle.circle(-40, 180) turtle.left(90)turtle.circle(-40, 180) turtle.left(0)turtle.fd(80)turtle.end_fill()time.sleep(1)# turtle.tracer(False) # turtle.pensize(3)# turtle.speed(0)turtle.color("red", "red") turtle.up()turtle.goto(200, -200) turtle.down()turtle.begin_fill()turtle.left(-90)turtle.fd(80)turtle.circle(-40, 180) turtle.left(90)turtle.circle(-40, 180) turtle.left(0)turtle.fd(80)turtle.end_fill()time.sleep(1)# turtle.tracer(False) # turtle.pensize(3)# turtle.speed(0)turtle.color("red", "red") turtle.up()turtle.goto(200, 50)turtle.down()turtle.begin_fill()turtle.fd(80)turtle.circle(-40, 180)turtle.left(90)turtle.circle(-40, 180)turtle.left(0)turtle.fd(80)turtle.end_fill()def figure1():turtle.reset()turtle.tracer(False)rose()yellowheart(-230, 50, 180) # 左⼀ #time.sleep(2)def figure2():# turtle.reset()turtle.tracer(False)rose()yellowheart(-230, -80, -30) # 左⼆ # time.sleep(2)def figure3():turtle.reset()turtle.tracer(False)rose()yellowheart(-130, -180, -30) # 左三 # time.sleep(2)def figure4():turtle.reset()turtle.tracer(False)rose()yellowheart(200, 50, 90) # 右⼀ # ime.sleep(2)def figure5():turtle.reset()turtle.tracer(False)rose()yellowheart(200, -200, -90) # 右⼆ # time.sleep(2)if __name__ == "__main__":rose()# figure1()## yellowheart(-230, -80, -30) # 左⼆ # 不让⾃动退出,放在程序的最后⼀⾏ # 不然画画结束后会⾃动退出turtle.done()coding:utf-8三、⼼⼼相印实现代码:from turtle import *from time import sleepdef go_to(x, y):up()goto(x, y)down()def small_Circle(size): # 函数⽤于绘制⼼的⼩圆speed(10)for i in range(210):forward(size)right(0.786)def big_Circle(size): # 函数⽤于绘制⼼的⼤圆speed(10)for i in range(150):forward(size)right(0.3)def line(size):speed(10)forward(51 * size)def heart(x, y, size):go_to(x, y)left(150)begin_fill()line(size)big_Circle(size)small_Circle(size)left(120)small_Circle(size)big_Circle(size)line(size)end_fill()def main():pensize(2)color('red', 'pink')getscreen().tracer(1, 0)heart(100, 0, 0.7)go_to(80, 70)write("先⽣", font=("楷体", 18, "normal"))setheading(0)heart(-80, -100, 1)go_to(-110, 15)write("⼩姐", font=("宋体", 20, "normal"))go_to(40, -80)write("三⽣有幸遇见你!", move=True, align="left", font=("arial", 22, "italic")) done()四、粉嫩爱⼼实现代码:'''不正经爱⼼'''#coding=utf-8import turtleimport timedef draw_circle():for i in range(400):turtle.right(0.5)turtle.forward(1)def draw_love():# turtle.color('red','darkred')# turtle.pensize(1)turtle.pen(fillcolor="pink", pencolor="red", pensize=8)turtle.speed(2000)turtle.goto(0, 0)turtle.begin_fill()turtle.left(140)turtle.forward(224)draw_circle()turtle.left(120)draw_circle()turtle.forward(224)turtle.end_fill()turtle.write("I Love you")time.sleep(2)turtle.up()turtle.goto(150, 20)turtle.color('black')turtle.write('纵然万劫不复,纵然相思⼊⾻,我待你依旧如初!', font=("微软雅⿊", 18, "normal")) time.sleep(2)def draw_abc():turtle.fillcolor("pink")turtle.pencolor("red")turtle.pensize(10)turtle.speed(1)turtle.up()turtle.goto(0, -50)turtle.down()turtle.begin_fill()turtle.circle(45)turtle.end_fill()time.sleep(2)def word():turtle.up()turtle.goto(-100, 200)turtle.color("red")turtle.write('宝贝,5.20快乐!', font=("⾪书", 18, "bold")) time.sleep(10)draw_love()draw_abc()word()五、丘⽐特⼀键穿⼼程序代码:import turtle as tt.color('red','pink')t.begin_fill()t.width(5)t.left(135)t.fd(100)t.right(180)t.circle(50,-180)t.left(90)t.circle(50,-180)t.right(180)t.fd(100)t.pu()t.goto(50,-30)t.pd()t.right(90)t.fd(100)t.right(180)t.circle(50,-180)t.left(90)t.circle(50,-180)t.right(180)t.fd(100)t.end_fill()t.hideturtle()t.pu()t.goto(250,-70)t.pd()t.color('black')t.width(5)t.left(70)t.fd(50)t.fd(-50)t.left(70)t.left(145)t.fd(20)t.left(145)t.fd(50)t.fd(-50)t.left(70)t.fd(50)t.fd(-50)t.left(145)t.fd(20)t.left(145)t.fd(50)t.fd(-50)t.left(70)t.fd(50)t.fd(-50)t.left(145)t.width(3)t.fd(220)t.right(90)t.pu()t.fd(10)t.pd()t.left(90)t.circle(10,180)t.circle(10,-90)t.right(90)t.fd(-10)t.pu()t.fd(90)t.left(90)t.fd(10)t.left(90)t.pd()t.circle(10,180)t.circle(10,-90)t.left(90)t.fd(100)t.begin_fill()t.left(30)t.fd(15)t.right(35)t.fd(50)t.right(150)t.fd(50)t.right(62)t.fd(25)t.end_fill()t.done()六、发射爱⼼⼩⼈实现代码:# 2.14from turtle import *from time import sleepdef go_to(x, y):up()goto(x, y)down()def head(x, y, r):go_to(x, y)speed(1)circle(r)leg(x, y)def leg(x, y):right(90)forward(180)right(30)forward(100)left(120)go_to(x, y - 180)forward(100)right(120)forward(100)left(120)hand(x, y)def hand(x, y):go_to(x, y - 60)forward(100)left(60)forward(100)go_to(x, y - 90)right(60)forward(100)right(60)forward(100)left(60)eye(x, y)def eye(x, y):go_to(x - 50, y + 130) right(90)forward(50)go_to(x + 40, y + 130) forward(50)left(90)def big_Circle(size):speed(20)for i in range(150):forward(size)right(0.3)def line(size):speed(1)forward(51 * size)def small_Circle(size): speed(10)for i in range(210):forward(size)right(0.786)def heart(x, y, size):go_to(x, y)left(150)begin_fill()line(size)big_Circle(size)small_Circle(size)left(120)small_Circle(size)big_Circle(size)line(size)end_fill()def main():pensize(2)color('red', 'pink')head(-120, 100, 100)heart(250, -80, 1)go_to(200, -300)write("To: 送给智慧与美貌并存的⼩仙⼥!", move=True, align="left", font=("楷体", 20, "normal")) done()main()七、浪漫动态樱花树实现代码:import turtle as Timport randomimport time# 画樱花的躯⼲(60,t)def Tree(branch, t):time.sleep(0.0005)if branch > 3:if 8 <= branch <= 12:if random.randint(0, 2) == 0:t.color('snow') # ⽩else:t.color('lightcoral') # 淡珊瑚⾊t.pensize(branch / 3)elif branch < 8:if random.randint(0, 1) == 0:t.color('snow')else:t.color('lightcoral') # 淡珊瑚⾊t.pensize(branch / 2)else:t.color('sienna') # 赭(zhě)⾊t.pensize(branch / 10) # 6t.forward(branch)a = 1.5 * random.random()t.right(20 * a)b = 1.5 * random.random()Tree(branch - 10 * b, t)t.left(40 * a)Tree(branch - 10 * b, t)t.right(20 * a)t.up()t.backward(branch)t.down()# 掉落的花瓣def Petal(m, t):for i in range(m):a = 200 - 400 * random.random()b = 10 - 20 * random.random() t.up()t.forward(b)t.left(90)t.forward(a)t.down()t.color('lightcoral') # 淡珊瑚⾊t.circle(1)t.up()t.backward(a)t.right(90)t.backward(b)# 绘图区域t = T.Turtle()# 画布⼤⼩w = T.Screen()t.hideturtle() # 隐藏画笔t.getscreen().tracer(5, 0)w.screensize(bg='wheat') # wheat⼩麦t.left(90)t.up()t.backward(150)t.down()t.color('sienna')# 画樱花的躯⼲Tree(60, t)# 掉落的花瓣Petal(200, t)w.exitonclick()⼋、专属⼼形词云实现代码:from wordcloud import WordCloudimport PIL.Image as imageimport numpy as npimport jieba# 分词def trans_CN(text):# 接收分词的字符串word_list = jieba.cut(text)# 分词后在单独个体之间加上空格result = " ".join(word_list)return result# 要读取的txt⽂本with open("love.txt", encoding="utf-8") as fp:text = fp.read()# print(text)# 将读取的中⽂⽂档进⾏分词text = trans_CN(text)mask = np.array(image.open("love.png")) #添加⼼形图⽚ wordcloud = WordCloud(# 添加遮罩层mask=mask,# ⽣成中⽂字的字体,必须要加,不然看不到中⽂font_path="C:\Windows\Fonts\STXINGKA.TTF").generate(text)image_produce = wordcloud.to_image()image_produce.show()九、⼥朋友画像字符画>实现代码:from PILimport Image, ImageDraw, ImageFontdef draw(pic, draw_text):img = cv2.imread(pic)blank = Image.new("RGB", [img.shape[1],img.shape[0]], "white")drawObj = ImageDraw.Draw(blank)n = 10m = 9font = ImageFont.truetype(font_path,size = m)for i in range(0, img.shape[0], n):for j in range(0, img.shape[1], n):drawObj.text([j, i],draw_text[int(j / n) % len(draw_text)],fill = (img[i][j][2], img[i][j][1],img[i][j][0]),font = font)blank.save('img_' + pic)draw('1.jpg', "我爱你")到此这篇关于520必备!这些Python表⽩代码祝你脱单成功的⽂章就介绍到这了,更多相关Python表⽩代码内容请搜索以前的⽂章或继续浏览下⾯的相关⽂章希望⼤家以后多多⽀持!。
c语言表白代码简短C语言作为一种被广泛应用的编程语言,可以说是程序员们最熟悉的一种语言了。
虽然它有些复杂,但是也可以用来表达简单的情感。
今天,我们就来一起分享一下如何用C语言来表达爱意,并且简短又实用。
第一步:打开代码编辑器,新建一个.c的文件在编辑器中先创建一个新的.c源代码文件,并且给它取一个合适的名字。
假设文件名为love.c。
第二步:写出代码框架下面是一个简单的C程序框架:```c#include <stdio.h>int main(void) {// Your code herereturn 0;}```这里使用了main函数,这是C程序中默认的入口函数。
在程序的运行时,操作系统将执行这个函数来启动程序。
现在,我们需要在这个框架中添加一些代码来表达我们的爱意。
第三步:添加代码现在,我们需要给main函数添加一些代码,以表达我们的爱意。
这个程序非常简短,可以在控制台中打印出一句话:“I love you”,代码如下:```c#include <stdio.h>int main(void) {printf("I love you.\n");return 0;}```在这个程序中,我们使用了printf函数来输出我们的爱意。
printf函数是C语言中非常常见的一个函数,它可以向控制台、文件或其他设备输出格式化的数据。
在这个程序中,我们把一个字符串作为参数传递给printf函数,从而在控制台输出了我们的爱意。
第四步:运行程序现在,我们已经写好了程序,接下来就是运行它。
我们可以使用命令行来编译和运行这个程序。
假设我们的love.c文件保存在D:\work\目录下,编译和运行过程如下:```C:\> cd D:\work\D:\work\> gcc love.c -o love.exeD:\work\> love.exeI love you.```在上面的例子中,我们首先使用cd命令进入D:\work\目录,然后使用gcc命令来编译love.c源代码,并把输出的可执行文件保存为love.exe。
程序员代码表白<div class="footer"><div class="border"><div class="border-top"></div><div class="border-bottom"></div></div><div class="copyright"><div id="version"><span>Version:</span> 0.0.2</div><div id="createTime"><span>Time:</span> 2019/4/17</div><div id="author"><span>© </span>xianchenxy</div></div></div>---------------------------------------------------------------------------------------------------------------------------------$(function() {$('#yes').click(function(event) {modal('我就知道小姐姐您一定会愿意的。
(^_^)', function() { $('.page_one').addClass('hide');$('.page_two').removeClass('hide');// typeWrite();fireworks();});});$('#no').click(function(event) {modal('明人不说暗话!', A);});});function A() {modal('我喜欢你!', B);}function B() {modal('我知道你在等我这一句话', C);}function C() {modal('请您不要拒绝我', D);}function D() {modal('拒绝我,不存在的', E);}function E() {modal('这辈子都不可能让你离开我', F);}function F() {modal('跟我走吧', G);}function G() {modal('房产证上写你名', H);}function H() {modal('我会做饭', I);}---------------------------------------------------------------------------------------------------------------------------------<div class="textCon"><div class="words">小宝贝,今天是认识你的第</div><div class="days"><span class="days-number">1921</span><span class="days-label">天</span></div><div class="seconds">15 hours 24 minutes 30 seconds</div></div>。
百万新人信赖的结婚网站学霸隐藏式表白【婚礼纪】是一站式结婚服务平台,电子请柬免费制作,解决各类备婚难题,浪漫婚礼一键搞定。
学霸的世界,原谅我们这些学渣不懂。
学霸的隐藏式表白,对于我们来说就好像天文数字一样,一脸懵逼。
看不懂学霸隐藏式表白实在是太尴尬了,小犀姐给大家来恶补下这方面知识。
一、学霸隐藏式表白通常学霸可以分为理科学霸和文科学霸,这两种学霸表白方式不同。
理科学霸隐藏式表白1、521.1314表白数学题任意一个数加上52.8后再乘上5,减去3.9343,得出的差再除以0.5,再减去该任意数的十倍再加上1,其结果永远等于521.1314。
2、r=a(1-sinθ)笛卡尔心形线,根据这个方程解出的答案是下面这样的。
百万新人信赖的结婚网站3、化学元素表白亲爱的,我深爱着你,你不可以不理我,心里不可以有他人,嫁我吧!能作出这种表白的学霸果然非同一般,在下佩服佩服!百万新人信赖的结婚网站4、擦除一半公式把下面的公式擦除上面一部分,e不要擦到了。
5、9966999999966699999996699666699666999966699666699 9969999999996999999999699666699669966996699666699 9966999999999999999996699666699699666699699666699 9966669999999999999666669999966699666699699666699 9966666699999999966666666999666699666699699666699 9966666666999996666666666999666669966996699666699 9966666666699966666666666999666666999966669999996看到这串数字千万不要以为乱码了,其实这也是表白暗语。
破解方法是点一下查找,电脑上按ctrl+F,就是查找,然后输入“9”,然后你会发现原来这些字符里面的9刚好就是一个隐藏得很深的I love you。
这个微信隐藏代码,你们现在知道还不晚前几天不是迎来轰轰烈烈的七夕吗?想问大家,你脱单了吗?如果你一直有喜欢的人,不如借着这个机会,用微信隐藏的代码表白,爱情就从现在开始。
一、代码分享1.Ich will mit dir sein翻译:我想和你在一起2. ငငငငငငငငငငငငငငငငငငငငငငငငငငငင翻译:想成为你的女朋友3. මමමමමමමමමමමමමමමම, මමමමමමමමමමමම翻译:我想告诉你,我爱你4. Vocêé meu bebê翻译:你是我的宝贝5. \u6211\u60f3\u4f60\u4e86翻译:我想你了6. pjesa tjetër e jetës sime do të vijë për ju翻译:我的余生将为你而来7. xoxo或kisses and hugs 特效:满屏的飞吻表情8. miss u或Mi manchi特效:满屏的星星雨二、密码暗号1、摩斯电码:···—··———···—···—表白解密:根据摩斯密码对应数字就是“I LOVE U”。
2、手机键盘拼音:96 24 64表白解密:在手机输入法九宫格状态下,打出文字就是:我爱你。
3、手机键盘数字:132879 179 24862 14863 131**** ****表白解密:在手机输入法九宫格数字界面上,按照数字画出图形,就是英文字母“I LOVE U”。
4、电脑数字小键盘:798213 713 84268 74269 7971346 7139表白解密:在电脑键盘的数字区域,根据数字画出图形,,就是英文字母“I LOVE U”。
5、电脑字母键盘:y65rfbji87y表白解密:在电脑键盘的字母区域,根据数字画出图形,,就是图形“ම”。
5个表⽩代码,⽐千元礼物浪漫,2分钟学会,⼀辈⼦抓住她的⼼刚过完年就来到了⼀个相当重要的节⽇:情⼈节。
⼀个有⼈欢喜有⼈愁的节⽇,虽然对⼀些单⾝⼈⼠不太友好,但还有不少⼈都在等这个节⽇进⾏表⽩。
毕竟这个⽇⼦的成功率会⾼⼀些。
情⼈节少不了送花送礼物,作为⼀个程序员,当然不会在送什么礼物上给你指点⼀⼆,但可以发挥⾃⼰的优势,给需要的朋友分享⼏个浪漫的表⽩⽅式,只需要在电脑上敲⼏⾏代码即可,⽽且⼗分简单,⼀看就会。
如果暂时⽤不到的也可以先收藏起来,以后⽤得着的时候能找到。
从简单到复杂先拿出这5个。
先来2个不需要代码的简单⽅式1、最简单的Ctrl+f这个是利⽤的⽹页查找功能,在⽹页中打开这些字,因为⽆法写出来只好放图,⼤家记得在⽹页中复制这段⽂字。
然后点击Ctrl+f,在输⼊框中输⼊“9”,就会出现下⾯的情况了。
2、Chrome标签表⽩给表⽩的对象的电脑上安装chrome,设置默认,开通Google account打开各同步功能,然后在需要的时候只要在你的电脑登陆她的账号,然后在标签栏添加你想说的话,例如开始上代码了。
3、Python⼼形代码爱⼼图形和圆形、椭圆.....类似,都是由⼀系列的点(X,Y)构成的曲线,X,Y⼜满⾜⼀定的关系,这样可以确定出⼀个表达式expression,然后就是两个for循环(for y in range;for x in range)逐⾏逐列地开始打印,满⾜条件expression的打印出字符,否则打印空格符。
当然这个太单调,我们需要把它再优化⼀下,让它动起来,像这样。
print(''\n''.join([''''.join([(''Love''[(x-y) % len(''Love'')] if ((x*0.05)**2+(y*0.1)**2-1)**3-(x*0.05)**2*(y*0.1)**3 <= 0 else '' '') for x in range(-30, 30)]) for y in range(30, -30, -1)]))还可以替换⼀些表情,表情的代码就不放了,有需要的直接跟我要吧。
学霸表白数学公式表白公式100×6-250-30+200=600-250-30+200=350-30+200=520(我爱你)(52.8×5-3.9343)÷0.5=(264-3.9343)÷0.5=250.0657÷0.5=520.1314(我爱你一生一世)扩展1、网页代码在网上输入代码i♥u,在页面上展示的效果就是i♥u 。
2、Os At Nb来自于化学周期元素表上的元素,Os是锇,At是砹,Nb是铌。
谐音就是我爱你。
3、128√e980将这个公式写在黑板上,然后用刷子将上面一半抹掉,最后只剩下“I LOVE YOU”。
4、数字密码数字9、12、15、22、5、21。
从1开始到26,分别表示从A到Z,即: A(1)B(2) C(3) D(4) E(5) F(6) G(7) H(8) I(9) J(10) K(11) L(12)M(13) N(14) O(15) P(16) Q(17) R(18) S(19) T(20) U(21) V(22)W(23) X(24) Y(25) Z(26)。
那么9=I,12=L,15=O,22=V,5=E,21=U,结果是“I LOVE U”。
5、手机键盘拼音在手机输入法九宫格状态下输入96、24 、64,文字结果就是我爱你。
6、电脑字母键盘在电脑键盘的字母区域根据数字y65rfbji87y画出图形,就是图形“❤”。
7、手机键盘数字在手机输入法九宫格状态下输入132879、179、24862、14863、1317946、1793,最后得到文字母“I LOVE U”。
8、电脑数字小键盘在电脑键盘的数字区域根据数字798213、713、84268、74269、7971346、7139画出图形,得到英文字母英文字母“I LOVE U”。
9、工|_0/|三|_|看图形很容易发现,造型看起来就像“I LOVE U”。
html爱心表白代码(最全)文中所有表白代码都在我的资源里面html表白代码(全)需要的就进链接下载吧。
对象生日祝福代码地址(也可以表白):html生日快乐代码本文共有9个表白效果,少部分有全部代码。
(没特殊说明的就是完整代码,可以在桌面新建一个文本文档,把代码复制进去,保存后把后缀改为html,双击即可打开页面。
)创建完html文件后可以直接QQ或者发送html文件,选择浏览器打开就可以了。
(有些效果没显示就需要把css和js写入html文件里面;图片不显示则需要更改图片绝对地址为图片链接,不知道怎么生成图片链接可以先发一个仅自己可见的图片说说,然后就可以得到图片链接地址了。
)代码1:<!DOCTYPE html><htmllang="en"><head><metacharset="UTF-8"><title>跳动爱心</title><style>*{padding: 0;margin: 0;}body{background-color: pink;}#frame{position: relative;width: 400px;height:300px;margin: 250px auto;}.left,.right{top: 0;width: 200px;height: 200px;border-radius: 50%;}.left{left: 35px;}.right{right: 35px;z-index: -1;}.bottom{bottom: 36px;left: 100px;width: 200px;height: 200px;transform:rotate(45deg);z-index: -1;}.heart{position: absolute;box-shadow:0 0 40px#d5093c;animation: beat .8s ease infinitenormal;background:linear-gradient(-90deg, #F50A45 0%, #d5093c 40%);}@keyframes beat{0%{transform:scale(1)rotate(225deg);box-shadow:0 0 40px #d5093c;}50%{transform:scale(1.1)rotate(225deg);box-shadow: 0 0 70px #d5093c;}100%{transform:scale(1)rotate(225deg);box-shadow: 0 0 40px#d5093c;;}}</style></head><body><divid="frame"><divcla ss="heart left"></div><divclass="heartright"></div><divclass="heartbottom"></div></div></body></html>效果1:代码2:<!doctype html><html><head><metacharset="utf-8"><title>动态爱心</title><style>html, body{height: 100%;padding: 0;margin: 0;background:#000;}canvas{position: absolute;width: 100%;height:100%;}</style></head><body><canvasid="pinkboard"></can vas><script>...</script></body></html>代码2补充:代码太长,这里就不贴了。
c语言写的表白代码在程序员的世界里,用代码表达心意早已成为一种“时尚”。
而表白也是每个人都会经历的一段浪漫时光。
今天,我们就来学习一下如何用 C 语言写一段表白代码。
第一步,我们需要构思程序的框架,即程序的实现路径。
在此,我们定义一个字符串变量,用于存储表白的内容。
在 C 语言中,字符串变量需要使用字符数组来表示。
因此,我们需要定义一个字符数组来保存这个字符串。
代码如下:#include <stdio.h>int main(){char love[100];printf("请输入你的表白内容:\n");scanf("%s", love);printf("你的表白内容为:%s\n", love);return 0;}在上述代码中,我们定义了一个字符数组 love,用于存储用户输入的表白内容。
同时,使用 printf() 函数和 scanf() 函数打印输入提示和接收用户输入的表白内容。
第二步,我们需要将程序的实现路径拓展至界面上。
我们可以使用 ASCII 字符集中的特殊字符来制作简单的表情符号,增添程序的趣味性和可读性。
修改后的代码如下:#include <stdio.h>int main(){char love[100];printf("\n");printf("@@@@@@@@@@@@@@@@@@@@@@@@@@@@@@@@@@@@@@@@@@\n");printf("@@@@@@@@@@@@@@@@@@@@@@@@@@@@@@@@@@@@@@@@@@@\n");printf("@@@@@@@@@@@@@@@@@@@@@@@@@@@@@@@@@@@@@@@@@@@\n");printf("@@@@@@@@@@@@@@@@@@@@@@@@@@@@@@@@@@@@@@@@@@@\n");printf("@@@@@@@@@@@@@@@@@@@@@@@@@@@@@@@@@@@@@@@@@@@\n");printf(" @@@@@@@@@@@@@@@@@@@@@\n");printf(" @@@@@@@@@@@@@@@@@@@@@@@@\n");printf(" @@@@@ Love You !@@@@@@@@@\n");printf(" @@@@@@@@@@@@@@@@@@@@@@@@\n");printf(" @@@@@@@@@@@@@@@@@@@@@@@@@@\n");printf(" @@@@@@@@@@@@@@@@@@@@@@@@@@@@\n"); printf(" @@@@@@@@@@@@@@@@@@@@@@@\n");printf("\n");printf("请输入你的表白内容:");scanf("%s", love);printf("你的表白内容为:%s\n", love);return 0;}在上述代码中,我们调用了 printf() 函数来打印 ASCII 字符集中的“ @}” 符号,来拓展界面的可读性和趣味性。
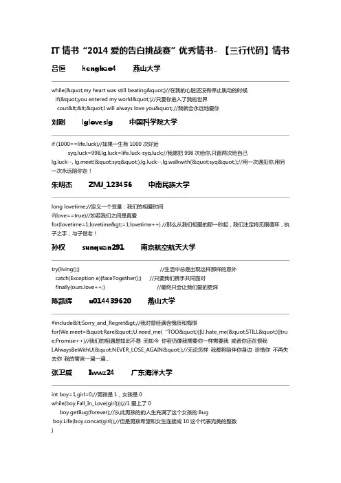
IT情书“2014爱的告白挑战赛”优秀情书- 【三行代码】情书吕恒 hengbao4 燕山大学while("my heart was still beating")//在我的心脏还没有停止跳动的时候if("you entered my world")//只要你进入了我的世界cout<<"I will always love you";//我就会永远地爱你刘刚 lgloveslg 中国科学院大学if (1000==life.luck)//如果一生有1000次好运syq.luck=998,lg.luck=life.luck-syq.luck;//我愿把998次给你,只留两次给自己lg.luck--, lg.meet("syq"),lg.luck--,lg.walkwith("syq");//用一次遇见你,用另一次永远陪你走!朱明杰 ZMJ_123456 中南民族大学long lovetime;//定义一个变量:我们的相爱时间if(love==true)//如若我们之间是真爱for(lovetime=1;lovetime>=1;lovetime++) //那么从我们相爱的那一秒起,我们注定将无限循环,执子之手,与子偕老!孙权 sunquan291 南京航空航天大学try{living();} //生活中总是出现这样那样的意外catch(Exception e){faceTogether();} //只要我们携手共同面对finally{ours.love++;} //最终只会让我们爱的更深陈凯辉 u014439620 燕山大学#include<Sorry_and_Regret>//我对曾经满含愧疚和悔恨for(We.meet="Rare";U.need_me(“TOO")||U.hate_me("STILL")||tru e;Promise++)//我们的相遇是如此不易而如今你若仍像我需要你一样需要我或者你还在恨我I.AlwaysBeWithU("NEVER_LOSE_AGAIN");//无论怎样我都将陪伴你身边珍惜你不再失去你我的誓言一遍一遍…张卫威 Iwwz24 广东海洋大学int boy=1,girl=0;//男孩是1,女孩是0while(boy.Fall_In_Love(girl))){//1爱上了0boy.getBug(forever);//从此男孩的的人生充满了这个女孩的Bugboy.Life(boy.concat(girl));//但是男孩希望和女生连接成10这个代表完美的整数}吴斐飞 iamwufeifei 浙江工商职业技术学院private void LoveYou(Person My) //定义私有没有返回值的LOVEYOU方法传递的对象为我if((My.Wife!=null)&&My;.Wife.Sex=="女"&&My;=="You")//假如我的老婆不等于空,我的妻子的性别为女,我的妻子是“你”{For(int LoveDay=0;LoveDay<=My.LeaveDay;LoveDay++){ LoveYou(My);}//在我余后的生命,每天无条件的爱你。
关于代码的浪漫文案情话1:想一直陪你度过漫长岁月do { a++;b++;} while(amp; b);情话2:你想我吗?我一直想你唉~Char*a=”Do you miss me”?”yes”:”no”; If(a==”yes”)Else情话3:你爱或不爱,我的爱不增不减if(you.Love(&me)||!you.love(amp;me)){ me.emotion.love.value ++;me.emotion.love.value --;}情话4:生之微末,永守我爱(据说数学好的人能看懂)if(β=o(α)) lim(α/β)==∞;else break; while(1){printf("missing_you");time++;}情话5:直到你出现,余生全是你I.is(null);If(U.appear())I.turn( new World(“Full with love”);情话6:执子之手,与子偕老public class W{public static void main (String args[]){System.out.println("To hold your hand,To grow old with you")}}当然简单点的画个心也是一份心意#includeint main() {for (float y = 1.5f; y > -1.5f; y -= 0.1f) {for (float x = -1.5f; xfloat a = x * x + y * y - 1;putchar(a * a * a - x * x * y * y * y }putchar('\n');}}。
cc++爱⼼表⽩源代码!//c/c++爱⼼表⽩源代码!includeincludeincludeinclude <windows.h>using namespace std;define I 20define R 340define T 15define N 600class Love{public:void Show()//显⽰层{Sleep(3000);for (i = 1, a = I; i<I / 2; i++, a--){for (j = (int)(I - sqrt(I I - (a - i)(a - i))); j>0; j--)cout << " ";for (e = 1; e <= 2 * sqrt(I I - (a - i)(a - i)); e++){cout << "";Sleep(T);}for (j = (int)(2 * (I - sqrt(I I - (a - i)(a - i)))); j>0; j--)cout << " ";for (e = 1; e <= 2 * sqrt(I I - (a - i)(a - i)); e++){cout << "";Sleep(T);}cout << "\n";}for (i = 1; i<80; i++){if (i == 25){cout << " ";cout << "爱";Sleep(N);cout << "你";Sleep(N);cout << " ";cout << "爱";Sleep(N);cout << "你";Sleep(N);cout << "呦";Sleep(N);cout << " ";i += 30;}cout << "=";Sleep(T);}printf("\n");for (i = 1; i <= R / 2; i++){if (i % 2 || i % 3)continue;for (j = (int)(R - sqrt(R R - i * i)); j>0; j--)printf(" ");for (e = 1; e <= 2 * (sqrt(R R - i * i) - (R - 2 * I)); e++){printf("*");Sleep(T);}printf("\n");}}void Colour()//变⾊层{for (; ; ){system("color a");for (time = 0; time<99999999; time++); system("color b"); for (time = 0; time<99999999; time++); system("color c"); for (time = 0; time<99999999; time++); system("color d"); for (time = 0; time<99999999; time++); system("color e"); for (time = 0; time<99999999; time++); system("color f"); for (time = 0; time<99999999; time++);system("color 0"); for (time = 0; time<99999999; time++); system("color 1"); for (time = 0; time<99999999; time++); system("color 2"); for (time = 0; time<99999999; time++); system("color 3"); for (time = 0; time<99999999; time++); system("color 4");for (time = 0; time<99999999; time++); system("color 5"); for (time = 0; time<99999999; time++); system("color 6"); for (time = 0; time<99999999; time++); system("color 7"); for (time = 0; time<99999999; time++); system("color 8"); for (time = 0; time<99999999; time++); system("color 9"); for (time = 0; time<99999999; time++); system("color cb"); for (time = 0; time<99999999; time++); system("color dc"); for (time = 0; time<99999999; time++); system("color ed"); for (time = 0; time<99999999; time++); system("color fe"); for (time = 0; time<99999999; time++); system("color cf"); for (time = 0; time<99999999; time++);}}private:int i, j, e;int a;long time;};int main(){Love S1;S1.Show();S1.Colour();return 0;}。
IT情书“2014爱的告白挑战赛”优秀情书- 【三行代码】情书吕恒 hengbao4 燕山大学while("my heart was still beating")//在我的心脏还没有停止跳动的时候if("you entered my world")//只要你进入了我的世界cout<<"I will always love you";//我就会永远地爱你刘刚 lgloveslg 中国科学院大学if (1000==life.luck)//如果一生有1000次好运syq.luck=998,lg.luck=life.luck-syq.luck;//我愿把998次给你,只留两次给自己lg.luck--, lg.meet("syq"),lg.luck--,lg.walkwith("syq");//用一次遇见你,用另一次永远陪你走!朱明杰 ZMJ_123456 中南民族大学long lovetime;//定义一个变量:我们的相爱时间if(love==true)//如若我们之间是真爱for(lovetime=1;lovetime>=1;lovetime++) //那么从我们相爱的那一秒起,我们注定将无限循环,执子之手,与子偕老!孙权 sunquan291 南京航空航天大学try{living();} //生活中总是出现这样那样的意外catch(Exception e){faceTogether();} //只要我们携手共同面对finally{ours.love++;} //最终只会让我们爱的更深陈凯辉 u014439620 燕山大学#include<Sorry_and_Regret>//我对曾经满含愧疚和悔恨for(We.meet="Rare";U.need_me(“TOO")||U.hate_me("STILL")||tru e;Promise++)//我们的相遇是如此不易而如今你若仍像我需要你一样需要我或者你还在恨我I.AlwaysBeWithU("NEVER_LOSE_AGAIN");//无论怎样我都将陪伴你身边珍惜你不再失去你我的誓言一遍一遍…张卫威 Iwwz24 广东海洋大学int boy=1,girl=0;//男孩是1,女孩是0while(boy.Fall_In_Love(girl))){//1爱上了0boy.getBug(forever);//从此男孩的的人生充满了这个女孩的Bugboy.Life(boy.concat(girl));//但是男孩希望和女生连接成10这个代表完美的整数}吴斐飞 iamwufeifei 浙江工商职业技术学院private void LoveYou(Person My) //定义私有没有返回值的LOVEYOU方法传递的对象为我if((My.Wife!=null)&&My;.Wife.Sex=="女"&&My;=="You")//假如我的老婆不等于空,我的妻子的性别为女,我的妻子是“你”{For(int LoveDay=0;LoveDay<=My.LeaveDay;LoveDay++){ LoveYou(My);}//在我余后的生命,每天无条件的爱你。
李峋爱心代码编程Python可复制李峋是一位诚实正直又充满爱心的朋友,他向学习编程的朋友送上爱心代码——Python编程语言,让他们可以从容面对编程的学习能够从头开始学习,更重要的是他所提供的Python编程语言可复制,让大家可以共同分享爱心代码,从而学习编程和促进相互交流。
Python是一款非常强大的面向对象的编程语言,它能够支持高级程序设计,实现非常复杂的功能,而且易于学习,可读性强,所以李峋他把Python 作为爱心代码传播给更多朋友。
学习Python语言有很多好处,如:可以轻松实现面向对象的编程,无需花费大量的时间;Python 开发的应用跨平台,不受平台限制;可以加快程序的运行,效率高;可以轻松实现高度可读性;可以使用模块,可以协助完成复杂的任务。
此外,李峋爱心代码Python编程语言可复制,使大家可以共同学习Python,提升学习编程的效果。
如果有朋友学习不太好,可以从李峋的Python编程
复制代码,把代码改写一下,改进后编程更加完美。
Python可复制,大家可以进行编程分享,让学习变得更有效率。
等到朋友把自己编写的程序运行成功,互相评价一下结果,体会到乐趣;也能及时发现不足,改进完善,提升编程技术。
另外,李峋提供的Python爱心代码可复制,可以帮助有需要的人,比如学习比较艰难的Python 编程,可以从李峋的Python爱心代码中获得启发,及时改善代码设计,从而达到学习更有效率的目的。
总之,李峋提供的Python爱心代码可复制,非常实用,有利于大家学习编程,大家可以在编程的过程中学习,同时也能分享经验,从而让学习更有效率,跟李峋一起将编程语言中的爱心传播出去,让更多人分享到这份“爱”。
00后程序员写代码硬核表白女友,网友:被秀到了
00后程序员写代码硬核表白女友
近日,陕西西安的一位00后程序员为女友制作了一个小软件,帮女朋友治好了选择“纠结症”。
原来是这位程序员的女朋友平时喜欢在网上购物,可有时候因为买贵了很烦恼,于是她的男朋友花了两个小时为她编写了一款小软件,检查到这件商品是近期最低价时就弹出一颗忽闪忽闪的爱心,提示女友可以下单了。
看到程序里忽闪忽闪的爱心,有很多网友称:“有被秀到”。
感觉这位00后程序员很有自己的想法,实在太优秀了吧。
之前网上有人曾说,关于程序员,网络上有种种的标签,譬如"不修边幅,生活邋遢"、"不浪漫"、"加班多"、“情商低智商高"等。
其实大多数是程序员们自嘲的标签,只有个别说的倒是事实,比如加班多。
有的标签我觉得说得过于绝对了,比如"不修边幅,生活邋遢"。
这种生活习惯我觉得跟程序员职业没多大关系了,即使他不做程序员,他也是这样的。
相反,有的程序员对生活很讲究,编写的代码也通俗易懂,很规范。
网络流行这样一个段子
程序员好男人居多,因为他们整天都在扪
心自问:我到底错在哪了?我知道,一定改!
虽然是一个段子,但却很真实,把程序员那种“知错能改”的本质淋漓尽致地表现出来了。
学霸情侣:用代码书写爱情
作者:news1 来源:时间:2014-12-11
最近,在杭电,有一对“学霸情侣”特别火。
男生名叫芦恺,女生名为林崟。
同为电子信息学院电子信息工程专业2010级学生的两人,每学期成绩均在年级前十名,共获得各类奖项荣誉60余项,省级以上21项,是国家奖学金、校一等奖学金的座上常客。
2013年7月,两人组队参加Altera亚洲创新杯FPGA设计大赛,与来自清华、北大、台湾大学、剑桥大学等国内外名校的博士研究生同台竞技,获得国际二等奖。
临近毕业,芦恺分别被卡内基梅隆、南加州大学等名校录取;林崟则接连收到卡内基梅隆、康奈尔(常春藤)、南加州大学等11所名校抛出的橄榄枝,并获得微软、英特尔等国内外多家知名企业的实习邀请。
进入大学以来,这对情侣就这么一直“学霸”到底;他们是如何炼就如此高段位?他们的四年学霸生活又是怎样的?
工科生的浪漫——敲代码、焊电路
“我的女神是我的女友,我的女友是我的女神。
”在近期举行的校青春榜样评选晚会上,芦恺的这句爱情宣言让人尤其印象深刻。
芦恺和林崟的爱情始于2010年9月26日,离2010级新生开学还不到半个月。
“高
考结束后的那个暑假,我们在新生QQ群里相识,聊天时发现彼此志趣相投,特别能侃,”芦恺回忆到,“可能长辈们觉得谈恋爱会耽误学习,但我一直认为,一段好的恋情会让两人取长补短,共同成长。
”“其实两个人一起学习,比单独作战要强得多。
我们遇到学业上的难题时会一起讨论,一起解决。
如果是一个人的话,很容易钻牛角尖,或者没思绪就直接甩手,等着下堂课老师来解答。
”一旁的林崟补充道。
两人相视一笑,默契十足。
“一加一真的可以大于二,至少在我俩这里就是一个例证。
刚开学那会儿,芦恺还不确定自己以后想要做什么,但我是一开始就决定要出国留学。
在我的‘怂恿诱逼’下,芦恺也决定跟我一起朝着这个目标努力。
”林崟声音轻柔,脸上写满甜蜜。
就这样,在接下来的1000多个日子里,两人相伴学习,共同进步。
四年间,两人待的时间最长的地方是实验室和图书馆,每年暑假差不多有一个半月都在学校写代码、焊电路、温习功课,或为竞赛做准备。
“印象最深刻的是大一那年的七夕节,我们原本打算去西湖浪漫一番,结果遇上台风打乱了我们的计划。
于是,我们就在实验室里一起完成了第一个作品:手势识别的点阵屏。
这也许就是工科生的浪漫,没有风花雪月,有的是实实在在的打代码、焊电路。
”芦恺说到。
四年间,两人见证了彼此的蜕变和成长。
“以前我总觉得芦恺有点幼稚,但相处久了,慢慢发现他处理事情越发得成熟理智。
而我之前对自己不是很自信、也不够勇敢,在芦恺的带动和引导下,现在好多了。
”林崟还讲到了两人拌嘴争吵时的处理方法:“有矛盾很正常,毕竟是两个不同的个体,但真诚沟通很重要。
我们不会把事情放到第二天,当天有矛盾,当天就解决,不管多晚。
”
“什么都去试试,生活会更多彩”
“学霸”的生活里不只有学习,两人的课余生活也同样丰富多彩。
芦恺是校青年志愿者协会的成员,入会不久便注册成为中国志愿者,几乎每个星期都
参加志愿服务活动,时长累计近500小时。
第八届全国残疾人运动会、ZUBA浙江省大学生篮球联赛、“天使之翼”志愿活动、“吴山广场”净镜活动、西湖环卫志愿行等活动都可以看到他的身影。
问及原因,芦恺腼腆地笑了笑:“没想过为什么,就是喜欢和大家一起做事情,可能也就是打扫卫生,陪老人说说话,帮他们检查身体,但在活动的时候能够从对方身上感受到自己确确实实是被需要的,这让我感觉自己很有价值。
”
除了价值感,芦恺收获的还有感动和力量。
在第八届残运会上,芦恺负责篮球场的声控和灯光,比赛结束后会和球员们一起吃饭聊天。
“我们会聊很多东西,气氛非常融洽,球员们话语间都正能量十足,这让我感触颇深,也激励着我要更好地做事情。
”
而身高172cm的林崟长相甜美,是校礼仪队的成员。
用她开玩笑的话说,就是“在美女中间摸爬滚打,最后获得了‘十佳礼仪’的称号”。
“礼仪队的经历让我成长不少。
刚开始的时候我根本不会化妆,现在赶时间的话只要五六分钟就能化好妆出门。
另外,我这人平时蛮马大哈的,但在礼仪队,做事需要一丝不苟,这让我变得更加细心沉稳。
”林崟记得有一次活动,自己没穿丝袜就急着出门了。
到了现场,带队老师直接指出这个问题,并提点她丝袜有助于提升肤色,直接关系到整体形象。
“所以之后的活动我都再三检查后才出门,做其他事情也一样,慢慢地就养成了这个习惯。
”
林崟还曾参加过第三届《中国新车榜》车模大赛。
从一开始的青涩,到后来闯进杭州20强,并获得“新锐车模”称号。
“可能是因为我比较大胆、放得开的缘故吧。
成绩不算很好,但我自己感觉还可以。
因为当初就是觉得好玩,抱着打酱油的心态报名,但后来觉得既然都参加了,那就走好过程。
”
采访中,“好玩”这个词频频从这对“学霸情侣”的口中说出。
“我们都想在大学里头对自己感兴趣的都去试试,这样生活也会更多彩,最后也更能知道自己想做什么,哪些更适
合自己。
”芦恺说到。
“除了认真,还要多一份坚持与自信”
“好玩”,也是两人组团参加各类竞赛活动的初衷,但在过程中,两人的准备工作可做得一点都不马虎,玩着玩着就成了小“玩家”,Altera亚洲创新杯、“挑战杯”课外科技作品大赛、数学建模竞赛均获二等奖。
“我们从未获得一等奖,一直都这么‘二’着。
之后我们会朝着‘不二’这个方向前进的。
”芦恺调侃道,说完就是一阵哈哈大笑。
在两人参加过的竞赛里,最让林崟记忆犹新的是去年参加的Altera亚洲创新杯,参赛的其他团队国外有来自剑桥大学的,国内也有清华、北大等名校的。
最后,他们的作品《Real-time cartoon work》获得了二等奖,是二等奖获得者中唯一一个本科团队。
“芦恺一直觉得我们不应该只盯着国内的一些比赛,不能给自己一些条条框框束缚住自己,这样我们可选择的东西就很少,也较难有很多的提升空间。
从他身上,我看到最多的是眼界开阔和自信。
”林崟这样解释选择参加这次比赛的原因,并不忘趁机称赞一下自己的男友。
而对于让众人“羡慕嫉妒恨”的留学申请经历,这对小情侣表示,两人之所以能受到多所国外名校的青睐,与在校期间的丰富经历有关系。
“我们GRE和托福的成绩考得都不算高,这方面没什么竞争力。
但我们参加的竞赛和活动挺多的,而且最后都取得了不赖的名次,这可能给我们蛮多加分的。
”林崟猜测。
采访中,芦恺谈到一段去年暑假向华为投实习简历的小插曲。
“当初一同网申的其他同学有收到面试通知,但我没有,所以就赶到面试现场,向华为的人事负责人打听情况。
原来是我申请的第一岗位只面向研究生设定,我在网申的时候没看仔细。
和华为的面试负责人坚持了下,最后他们同意我参加第二志愿岗位的面试。
当时和我一起去打听情况的还有好几个同学,但是他们听到原因后就离开了,但有时候真的就再坚持那么一下,机会可能就来了。
”
正是因为芦恺的这份自信和坚持,去年暑假他拿到微软、华为、英特尔等多家知名公司的实习机会。
现今,两人都已选择好以后继续就读的学校,也对未来做了规划。
芦恺决定去南加州大学。
他坦言,自己对外宣称的“我是科比的球迷,南加州大学距离斯坦普斯球场只有10分钟车程”这个理由多少有点玩笑成分,最主要的是自己打算毕业后加入初创型公司或自主创业,洛杉矶这个城市很适合。
而林崟则选择了卡内基梅隆大学,打算毕业后继续读博,做“第三类人”——女博士。
“留学只是一个新的起点,未来还有很长的路待探索。
”林崟说。
(杨伟婷)。