如何做原核表达
- 格式:pdf
- 大小:226.81 KB
- 文档页数:6
原核表达操作步骤及注意事项将克隆化基因插入合适载体后导入大肠杆菌用于表达大量蛋白质的方法一般称为原核表达。
这种方法在蛋白纯化、定位及功能分析等方面都有应用。
大肠杆菌用于表达重组蛋白有以下特点:易于生长和控制;用于细菌培养的材料不及哺乳动物细胞系统的材料昂贵;有各种各样的大肠杆菌菌株及与之匹配的具各种特性的质粒可供选择。
但是,在大肠杆菌中表达的蛋白由于缺少修饰和糖基化、磷酸化等翻译后加工,常形成包涵体而影响表达蛋白的生物学活性及构象。
表达载体在基因工程中具有十分重要的作用,原核表达载体通常为质粒,典型的表达载体应具有以下几种元件:(1)选择标志的编码序列;(2)可控转录的启动子;(3)转录调控序列(转录终止子,核糖体结合位点);(4)一个多限制酶切位点接头;(5)宿主体内自主复制的序列。
原核表达一般程序如下:获得目的基因-准备表达载体-将目的基因插入表达载体中(测序验证)-转化表达宿主菌-诱导靶蛋白的表达-表达蛋白的分析-扩增、纯化、进一步检测一、试剂准备1、LB培养基。
2、100mM IPTG(异丙基硫代-β-D-半乳糖苷):2.38g IPTG溶于100ml ddH2O 中,0.22μm滤膜抽滤,-20℃保存。
二、操作步骤(一)获得目的基因1、通过PCR方法:以含目的基因的克隆质粒为模板,按基因序列设计一对引物(在上游和下游引物分别引入不同的酶切位点),PCR循环获得所需基因片段。
2、通过RT- PCR方法:用TRIzol法从细胞或组织中提取总RNA,以mRNA 为模板,逆转录形成cDNA第一链,以逆转录产物为模板进行PCR循环获得产物。
(二)构建重组表达载体1、载体酶切:将表达质粒用限制性内切酶(同引物的酶切位点)进行双酶切,酶切产物行琼脂糖电泳后,用胶回收Kit或冻融法回收载体大片段。
2、PCR产物双酶切后回收,在T4DNA连接酶作用下连接入载体。
(三)获得含重组表达质粒的表达菌种1、将连接产物转化大肠杆菌DH5α,根据重组载体的标志(抗Amp或蓝白斑)作筛选,挑取单斑,碱裂解法小量抽提质粒,双酶切初步鉴定。
原核蛋白表达是一种常用的蛋白质生产方法,可以通过大肠杆菌等原核细菌表达目标蛋白。
以下是一个典型的原核蛋白表达流程:1. 选择表达系统和载体:选择适合的原核表达系统和载体。
常用的原核表达系统包括大肠杆菌系统(如E.coli),常用的载体包括pET、pGEX等。
2. 构建重组质粒:将目标基因克隆到选定的表达载体上,通常采用限制性内切酶切割和连接方法,确保目标基因正确插入载体。
3. 转化宿主菌:将构建好的重组质粒转化入宿主菌中,一般选择适当的大肠杆菌菌株,如BL21(DE3)等。
4. 培养菌液:将含有重组质粒的宿主菌接种到适当的培养基中,进行菌液的培养。
培养条件可根据所选的菌株和载体进行优化,包括温度、培养时间、培养基成分等。
5. 诱导表达:在适当的生长阶段,向培养基中加入适量的诱导剂,常用的诱导剂包括异丙基-β-D-硫代半乳糖苷(IPTG)。
6. 细胞破碎:经过一定时间的表达后,收集培养菌液并将细菌进行破碎,释放目标蛋白。
破碎方法可以选择超声波破碎、高压破碎等。
同时添加适量的蛋白酶抑制剂,避免蛋白质的降解。
7. 蛋白纯化:通过一系列的蛋白纯化步骤,如亲和层析、离子交换层析、凝胶过滤层析等,分离纯化目标蛋白。
此步骤可以根据目标蛋白的特性和需求进行优化。
8. 鉴定和确认:对纯化得到的蛋白进行鉴定和确认,如SDS-PAGE凝胶电泳、Western blot等。
确保表达的目标蛋白符合预期。
9. 储存和应用:将纯化好的目标蛋白进行适当的保存和储存,确保其稳定性和活性。
根据需要,可以进行后续的功能研究、结构分析、制备抗体等应用。
需要注意的是,原核蛋白表达流程可以根据实验目的和具体要求进行调整和优化。
不同的表达系统和载体可能需要适应性调整。
此外,对特定蛋白的表达可能需要进一步优化培养条件和蛋白纯化步骤。
大肠杆菌的原核表达实验过程结果
大肠杆菌的原核表达实验一般分为以下几个步骤:
1. 构建表达载体:将待表达的基因克隆到适当的表达载体上,如常用的pET、pGEX等载体中。
2. 转化大肠杆菌:将表达载体转化到大肠杆菌细胞中。
可以通过化学方法、电转化、冷冻复苏、热激转化等方法进行。
3. 诱导表达:在大肠杆菌细胞进行生长至适当时期后,添加适宜浓度的诱导剂,如IPTG等,诱导待表达基因蛋白的合成。
4. 细胞收获和破碎:诱导一定时间后,收获大肠杆菌细胞并进行破碎,以获得待表达蛋白。
5. 蛋白提取:对细胞破碎物进行离心、超滤等步骤,去除残余细胞构成和杂质,得到含有待表达蛋白的上清液。
6. 纯化和分析:将上清液进行分离、纯化、鉴定,以确定表达蛋白相应的分子量、酶活性等。
在以上步骤中,实验者需要进行质控和评估,确认实验步骤是否正确和表达蛋白是否达到预期,以确保实验结果的可靠性和准确性。
原核表达(原理、材料与实验方案)一、原理1、E . coli表达系统E . coli是重要的原核表达体系。
在重组基因转化入E . coli 菌株以后,通过温度的控制,诱导其在宿主菌内表达目的蛋白质,将表达样品进行SDS-PAGE 以检测表达蛋白质。
2、外源基因的诱导表达提高外源基因表达水平的基本手段之一,就是将宿主菌的生长与外源基因的表达分成两个阶段,以减轻宿主菌的负荷。
常用的有温度诱导和药物诱导。
本实验采用异丙基硫代-β-D-半乳糖昔(IPTG)诱导外源基因表达。
不同的表达质粒表达方法并不完全相同,因启动子不同,诱导表达要根据具体情况而定。
二、材料1、诱导表达材料( 1 ) LB (Luria—Bertani))培养基酵母膏(Yeast extract) 5g 蛋白胨(Peptone) 10gNaCl 10g 琼脂(Agar) 1-2%蒸馏水(Distilled water) 1000ml pH 7.0适用范围:大肠杆菌( 2 ) IPTG 贮备液:2 g IPTG溶于10 mL 蒸馏水中,0 . 22 μm 滤膜过滤除菌,分装成1 mL /份,-20 ℃保存。
( 3 ) l×凝胶电泳加样缓冲液:50 mmol / L Tris -CI ( pH 6 . 8 )50 mmol / L DTT2 % SDS (电泳级)0.1 %溴酚蓝10 %甘油2、大肠杆菌包涵体的分离与蛋白纯化材料1 )酶溶法(1)裂解缓冲液:50 mmol / L Tris-CI ( pH 8 . 0 )1 mmol / L EDTA100 mmol / LNaCI(2)50 mmol / L 苯甲基磺酰氟(PMSF )。
(3)10 mg / mL 溶菌酶。
(4)脱氧胆酸。
(5)1 mg / mL DNase I。
2 )超声破碎法( 1 ) TE 缓冲液。
( 2 ) 2×SDS -PAGE 凝胶电泳加样缓冲液:100 mmol / L Tris-HCI ( pH 8 . 0 )100 mmol / L DTT4 %SDS0.2 %溴酚蓝20 %甘油三、实验方案1、外源基因的诱导表达( 1 )用适当的限制性内切核酸酶消化载体DNA 和目的基因。
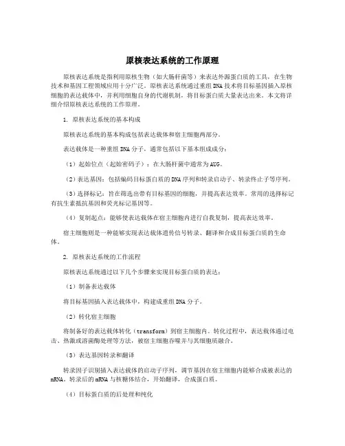
原核表达系统的工作原理原核表达系统是指利用原核生物(如大肠杆菌等)来表达外源蛋白质的工具,在生物技术和基因工程领域应用十分广泛。
原核表达系统通过重组DNA技术将目标基因插入原核细胞的表达载体中,并利用细胞自身的代谢机制,将目标蛋白质大量表达出来。
本文将详细介绍原核表达系统的工作原理。
1. 原核表达系统的基本构成原核表达系统的基本构成包括表达载体和宿主细胞两部分。
表达载体是一种重组DNA分子,通常包括以下基本组成成分:(1)起始位点(起始密码子):在大肠杆菌中通常为AUG。
(2)表达基因:包括编码目标蛋白质的DNA序列和转录启动子、转录终止子等序列。
(3)选择标记:旨在筛选出带有目标基因的细胞,并提高表达效率。
常用的选择标记有抗生素抵抗基因和荧光标记基因等。
(4)复制起点:能够使表达载体在宿主细胞内进行自我复制,提高表达效率。
宿主细胞则是一种能够实现表达载体遗传信号转录、翻译和合成目标蛋白质的生命体。
2. 原核表达系统的工作流程原核表达系统通过以下几个步骤来实现目标蛋白质的表达:(1)制备表达载体将目标基因插入表达载体中,构建成重组DNA分子。
(2)转化宿主细胞将制备好的表达载体转化(transform)到宿主细胞内。
转化过程中,表达载体通过电击、热激或溶菌酶处理等方法,被宿主细胞吞噬并与其细胞质融合。
(3)表达基因转录和翻译转录因子识别插入表达载体的启动子序列,调节基因在宿主细胞内能够合成被表达的mRNA。
转录后的mRNA与核糖体结合,开始翻译,合成蛋白质。
(4)目标蛋白质的后处理和纯化将宿主细胞内表达的蛋白质从培养基或细胞酶中提取出来。
通常采用离心、过滤或柱层析等方法,对蛋白质进行分离和纯化。
3. 原核表达系统的优缺点原核表达系统在生物技术和基因工程领域应用广泛,主要因为其有以下的优缺点。
(1)优点①高效:能够表达大量的目标蛋白质,通常能够达到10%以上的蛋白质总产量。
②简便:操作简便,不需要昂贵的设备,很容易进行规模化操作。
原核表达步骤原核表达是指在原核生物体内将基因转录成RNA,再将RNA翻译成蛋白质的过程。
本文将详细介绍原核表达的步骤。
1. 转录DNA的双链结构被酶RNA聚合酶解开,从而形成mRNA链。
RNA聚合酶沿着DNA模板链移动,将mRNA链合成在一起。
在这个过程中,RNA聚合酶根据DNA模板链上的碱基序列,选择正确的核苷酸,将其加入到正在合成的mRNA链上。
2. 剪接在细胞核内,mRNA链是在原核生物上转录的。
这些mRNA链可能包含顺式调节区域(UTR)和内含子区域。
在剪接过程中,内含子被剪除,UTR被保留下来。
这个过程由小核RNA(snRNA)和蛋白质共同完成。
3. 翻译翻译是将mRNA链转化为氨基酸序列的过程。
翻译是在核糖体中完成的。
核糖体是由rRNA和蛋白质组成的复合体。
核糖体通过识别mRNA上的起始密码子来开始翻译过程。
起始密码子是AUG。
核糖体将氨基酸连接在一起,直到遇到终止密码子。
终止密码子分别是UAA,UAG和UGA。
翻译完成后,成品蛋白被释放出来。
4. 后翻译修饰在翻译完成后,蛋白质可能需要进行后翻译修饰。
这些修饰可以包括磷酸化,甲基化,硫化,酰化和糖基化等。
这些修饰可以改变蛋白质的结构和功能,从而影响其生物学活性。
5. 折叠蛋白质被合成后,需要进一步折叠成其最终形态。
这个过程由分子伴侣和蛋白酶等分子机器完成。
分子伴侣可以协助蛋白质正确地折叠。
蛋白酶可以降解不正确折叠的蛋白质,防止它们对细胞造成损害。
6. 定位在折叠完成后,蛋白质需要被定位到其最终的位置。
这个过程由信号肽和其他分子机器完成。
信号肽是一段氨基酸序列,可以将蛋白质定位到细胞膜,内质网,线粒体等亚细胞结构中。
原核表达是一个复杂的过程,包括转录,剪接,翻译,后翻译修饰,折叠和定位。
这些步骤需要各种不同的分子机器和分子信号来协同完成。
理解原核表达的步骤可以帮助我们更好地理解生物学过程,从而为生命科学的研究和应用提供基础。
5、 pET重组子鉴定
如果亚克隆成功,阳性菌落数远大于阴性菌落。
检验转化子的方法很多,包括PCR、质粒抽提及酶切分析、测序,体外转录和翻译。
若用PCR方法,可选用载体上的T7promoter (5‘载体特异性引物)and termintor(3‘特异性引物)引物中的一个和基因中的一个序列引物进行PCR验证,并可以判断插入方向。
6、DE3溶原菌的诱导表达
(1)从新鲜的划线平板中挑取单克隆到50ml含50ug/ul 卡那霉素的液体培养基中,37℃培养至OD600为0.4-1。
(2)培养基中加入100mMIPTG至终浓度为0.4mM(T7启动子)或1 mM(T7lac 启动子),继续培养2-3小时。
(3)将摇瓶置于冰上5min,5000g 4℃离心5min收集菌体。
(4)重悬细胞于0.25倍体积预冷的20mMTris-HCl (pH8.0)中,离心。
(5)除去上清,菌体保存于-70℃或继续纯化。
7、 SDS-PAGE进行目标蛋白质分析
(1)机械破碎细胞。
一般用弗氏压碎法或超声波处理。
(2)裂解液14000g离心10min,分离可溶和不溶部分。
(3)100ul可溶上清中加入100ul 4×SDS上样buffer和水。
85℃迅速加热3min 使蛋白变性,然后上样进行SDS-PAGE分析,观察蛋白表达。
(4)若目标蛋白在不溶部分中,需进行包涵体纯化。
750ul20mMTris-HCl, pH7.5重悬沉淀,离心10000g5min, 除去上清重复洗涤。
然后1.5ml 1%SDS上样buffer中重悬沉淀,重复(3)的步骤进行SDS-PAGE分析。
原核表达详细步骤PartⅠ选择表达的目的基因一、基因序列1. 得到靶基因DNA(cDNA)序列,有几种方式寻找正确的读码顺序:①利用生物信息学在NCBI上blast同源基因,找到同源蛋白,再在DNA的ORF中找到正确的读码。
②实验方法,即得到蛋白,进行测序,然后在DNA上找到正确的读码。
③利用mRNA的特征,找到启动子,编码区,终止子。
在编码区中找到翻译起始密码子与终止密码子(cDNA)。
2. 注意事项:①区别ORF和CDS→ORF一般在DNA上的定义,寻找原则是翻译起始密码子和终止密码子;CDS可以是DNA上的定义,也可以是mRNA上的定义,分为complete CDS 和partial CDS,是从第一个核酸开始读,连续读下去,complete CDS读码是“M、、、、、、、、、*”,partial CDS的读码是相应的AA②在进行试验设计时,充分利用生物信息学的信息后,在进行试验设计。
二、抗原决定簇的预测1、原理:蛋白质表面部分可以使免疫系统产生抗体的区域叫抗原决定簇。
一般抗原决定簇是由6-12 氨基酸或碳水基团组成,它可以是由连续序列(蛋白质一级结构)组成或由不连续的蛋白质三维结构组成。
变性蛋白只是天然蛋白伸直的了产物,用来免疫动物具有更强的抗原性。
只是天然蛋白中被包在内部的抗原决定簇也会暴露出来,如果用该变性抗原制备的抗体来检测变性抗原是可以的,如果用来检测天然蛋白,可能会有假阳性。
做单抗也可以,同样道理,筛选出的单抗可能对抗的抗原决定簇处于天然抗原的内部,是否能用还要看将来该单抗用来干什么。
2、选择原则:(1)、亲水性:大部分抗原决定簇是亲水性的。
(2)、处于结构表面:大部分抗体只与蛋白质表面部分结合。
(3)、有弹性:许多已知的抗原决定簇是在自由活动区域。
所以一般来说蛋白质的N 端及C 端是很好的抗原决定簇区域。
3、选定抗原决定簇的步骤:(1)预测:如软件预测DNAstar(Protean)预测,Dnaman。
原核表达步骤总结原核表达步骤原核表达先要将基因克隆到原核表达载体上,然后通过转化到JM109或BL21等菌株中,诱导表达蛋⽩,然后进⾏蛋⽩纯化。
本实验⽅案的前提是,⽬的基因已克隆到载体,并已转进⼊JM109菌株中。
1.鉴定⽬的蛋⽩是否在⼤肠杆菌JM109或BL21中⼤量表达(1)制样1 . 挑取经过双酶切鉴定的单克隆菌落于700ul LB培养基,加⼊0.7ul Amp(100mg/mL),37o C200r/min摇床培养,过夜活化。
2. 以1:50⽐例(200ul),将活化的过夜培养物加⼊10mL LB液体培养基中,加⼊10uLAmp(100mg/ml),37o C200r/min 摇床扩⼤培养2h-3h,期间取样监控菌液的OD值,控制菌液OD600在0.6-1.0之间,以使⼤肠杆菌处于最适合表达外源蛋⽩的⽣长状态。
(⼀般3h时,菌液浓度及达到标准,但是不同的基因对菌的影响不同,所以第⼀次实验时需要确定这个最佳时间)3. 从10ml扩⼤培养物中取3ml菌液作为不加IPTG的空⽩对照(CK),其余7ml菌液加⼊7ul IPTG(储存浓度为0.5mol/l),使IPTG 终浓度达到0.5mmol/l。
以200r/min的转速,37o C摇床培养3h。
4. 以5000r/min离⼼2min收集菌体,倾倒上清,每个离⼼管收集3ml培养物。
5. 加⼊1ml dH2O,将管底沉淀⽤振荡器打散以充分洗涤,8000r/min 离⼼2min,倾倒上清。
6. 重复步骤5。
将离⼼管中的⽔倒⼲净。
(⼆)菌落SDS-PAGE1. 在收集的菌体中加⼊200ul 1×SDS PAGE loading buffer(可根据沉淀的量增加或减少loading buffer的量,⼀般200ul⽐较合适)。
⽤漩涡器剧烈震荡,确保将管底沉淀震散。
2. 将样品于100℃恒温加热器上开盖加热10min(Marker也要加热)。
样品凉后,12000r/min离⼼3min,取每管的上清点样。
原核表达步骤原核表达先要将基因克隆到原核表达载体上,然后通过转化到JM109或BL21等菌株中,诱导表达蛋白,然后进行蛋白纯化。
本实验方案的前提是,目的基因已克隆到载体,并已转进入JM109菌株中。
一.鉴定目的蛋白是否在大肠杆菌JM109或BL21中大量表达(一)制样1 . 挑取经过双酶切鉴定的单克隆菌落于700ul LB培养基,加入0.7ul Amp (100mg/mL),37o C200r/min摇床培养,过夜活化。
2. 以1:50比例(200ul),将活化的过夜培养物加入10mL LB液体培养基中,加入10uLAmp(100mg/ml),37o C200r/min摇床扩大培养2h-3h,期间取样监控菌液的OD值,控制菌液OD600在0.6-1.0之间,以使大肠杆菌处于最适合表达外源蛋白的生长状态。
(一般3h时,菌液浓度及达到标准,但是不同的基因对菌的影响不同,所以第一次实验时需要确定这个最佳时间)3. 从10ml扩大培养物中取3ml菌液作为不加IPTG的空白对照(CK),其余7ml菌液加入7ul IPTG(储存浓度为0.5mol/l),使IPTG终浓度达到0.5mmol/l。
以200r/min的转速,37o C摇床培养3h。
4. 以5000r/min离心2min收集菌体,倾倒上清,每个离心管收集3ml培养物。
5. 加入1ml dH2O,将管底沉淀用振荡器打散以充分洗涤,8000r/min离心2min,倾倒上清。
6. 重复步骤5。
将离心管中的水倒干净。
(二)菌落SDS-PAGE1. 在收集的菌体中加入200ul 1×SDS PAGE loading buffer(可根据沉淀的量增加或减少loading buffer的量,一般200ul比较合适)。
用漩涡器剧烈震荡,确保将管底沉淀震散。
2. 将样品于100℃恒温加热器上开盖加热10min(Marker也要加热)。
样品凉后,12000r/min离心3min,取每管的上清点样。
原核表达目的蛋白的方法原核表达目的蛋白的方法1. 引言原核表达是一种常用的表达蛋白质的方法,其主要基于原核细胞(如大肠杆菌)的天然表达系统。
通过使用不同的表达载体和相关技术,研究人员可以将目的蛋白质在原核细胞中高效表达,并借此进行产量大、成本低的蛋白质生产。
2. 选择合适的表达载体在原核表达中,选择合适的表达载体是非常重要的。
常见的表达载体有质粒和噬菌体。
质粒表达系统依赖于质粒DNA在细胞内的复制和转录作用,噬菌体表达系统则是通过感染细胞引起的溶菌作用来释放表达产物。
根据需求和实验目的,可以选择适当的表达载体。
3. 选择适当的表达宿主常用的原核表达宿主是大肠杆菌,因其具有较强的表达能力和简单的培养条件。
其他一些菌株如酵母、双歧杆菌等也可以用于原核表达。
根据目的蛋白的特性和表达要求,选择合适的表达宿主。
4. 优化基因序列在进行原核表达之前,需要对目的蛋白的基因序列进行优化。
合成较高优化的核酸序列,包括优化翻译起始子和优化密码子使用。
这样可以提高蛋白质的表达水平和折叠状态。
5. 转化目的蛋白质转化是指将目的蛋白质基因导入表达宿主中的过程。
最常用的方法是通过化学转化或电转化将表达载体导入细胞。
还可以利用病毒、质粒导弹等方法进行转化,具体选择方法取决于实验需求和表达系统。
6. 诱导表达转化后,需要选择适当的诱导方法来激活表达载体中的目的蛋白基因。
常用的诱导剂有异丙基β-D-硫代半乳糖苷(IPTG)、丝氨酸酶等。
根据表达宿主和表达载体的不同,可选择不同的诱导浓度和诱导时间。
7. 提取和纯化目的蛋白经过表达和诱导后,目的蛋白质可在细胞内或细胞外表达。
具体提取和纯化方法可以根据蛋白质的特性和需求选择,常用的方法包括离心法、柱层析法、亲和层析法等。
8. 评估表达蛋白质的性质和功能通过一系列生化、免疫学、生物学等实验方法,可以对表达蛋白质的性质和功能进行评估。
可以利用SDS-PAGE检测蛋白质的表达水平和相对分子质量。
原核表达步骤一、转录(Transcription)转录是指DNA转录为RNA的过程,即DNA的信息通过RNA的合成而表达出来。
转录是生物体中基因表达的第一步,也是生物体合成蛋白质的关键步骤之一。
在原核生物中,转录过程分为三个阶段:启动、延伸和终止。
启动阶段是指RNA聚合酶(RNA polymerase)与DNA的结合,并在DNA上找到起始转录位点。
延伸阶段是指RNA聚合酶沿DNA模板链向下滑动,并合成RNA链。
终止阶段是指RNA聚合酶在遇到终止信号时停止转录,释放出合成的RNA链。
二、剪接(Splicing)剪接是指在转录过程中,将RNA前体分子中的内含子(intron)剪切除去,将外显子(exon)连接起来的过程。
原核生物中的剪接方式相对简单,通常是直接将外显子连接起来,形成成熟的RNA分子。
剪接的主要作用是消除内含子的干扰,使RNA分子能够直接参与翻译过程。
通过剪接,原核生物能够快速生成成熟的RNA分子,提高基因表达效率。
三、翻译(Translation)翻译是指将RNA的信息翻译成蛋白质的过程。
在原核生物中,翻译过程发生在核糖体(ribosome)中,涉及到mRNA、tRNA和rRNA等多种分子。
翻译分为三个主要步骤:启动、延伸和终止。
启动阶段是指核糖体与mRNA的结合,并识别起始密码子(AUG)位置。
延伸阶段是指核糖体沿mRNA滑动,将氨基酸依次加入正在合成的多肽链中。
终止阶段是指核糖体在遇到终止密码子(UAA、UAG、UGA)时停止翻译,释放合成的多肽链。
四、调控(Regulation)调控是指控制基因表达水平的过程,包括转录调控和翻译调控两个方面。
原核生物通过调控转录和翻译过程中的各个环节来实现基因表达的精确调控。
转录调控主要通过转录因子(transcription factor)和启动子(promoter)之间的相互作用来实现。
转录因子能够结合到启动子上,促进或抑制RNA聚合酶的结合,从而调控基因的转录水平。
原核表达及纯化-His tag一、原核表达1.挑取一个单菌落(重组表达载体),接种到10mL LB培养基中(注意抗生素抗性)。
37℃,过夜摇菌。
2.次日,将菌液接种到1L LB培养基中(1:50~1:100),继续培养至OD600=0.6时(0.6~0.8),加1×IPTG诱导4h。
(加IPTG前留样(诱导前全菌蛋白)200μL做SDS-PAGE)3.收菌:(1)200μL诱导后全菌;(2)小量表达:收集5mL诱导后全菌,12000g离心1min,裂解沉淀,分别收集上清(可溶性)和沉淀(包涵体)中的蛋白。
大量表达:收集1L诱导后全菌,4℃,4500g离心15~30min。
二、可溶性分析目的:重组蛋白是否表达,是可溶性的还是包涵体形式。
根据这个结果选择纯化方法。
(1)各用30μL 4×SDS Loading buffer重悬诱导前和诱导后的菌体(200μL);用500μL 1×Binding Buffer重悬菌体(5mL),超声破碎(3min,超2s,挺3s,27%能量;溶液透亮即可);4℃,19000g离心15min,分离上清和沉淀;(2)用30μL 4×SDS Loading buffer重悬沉淀;(3)取10μL上清蛋白加10μL 4×SDS Loading buffer;(4)将诱导前全菌,诱导后全菌,上清蛋白和包涵体蛋白煮沸5~10min。
(5)各取10μL 用于SDS-PAGE检测(12%的胶)。
三、小量富集实验样品制备:取5mL诱导全菌,用500μL 1×Binding Buffer(8M Urea)溶解,超声破碎(3min,超2s,挺3s,27%能量;溶液透亮即可)。
4℃,19000g离心15min,取上清用于富集实验。
(留样做SDS-PAGE)富集:1.装柱:取30μL~50μL体积的Ni柱料(纯柱料)于1.5mL离心管中。
TAKARA DNA凝胶回收试剂盒1. 切胶:先用酒精灯消毒手术刀,在酶切仪中切胶,把片段放入1.5ml管中,用枪头搅碎。
2. 加GM试剂溶胶:加入700--800ul左右的GM,放进45℃水浴锅中溶胶。
3. 拿新的过滤柱和离心管,转移溶胶后液体进过滤柱,12000rpm.1min离心,把滤液重新倒进过滤柱,同样离心,后弃滤液。
4. 加WB(加乙醇)清洗:向过滤柱中心加700ulWB,同样条件下离心两次,弃滤液,最后空离30s。
5. 换新的1.5ml离心管,把柱子放入,加30ul的Elution Buffer/DDH2O.(注意要加在中央,不要碰壁)6. 离心1min,把滤液重新加入到过滤柱中,再离心,得到溶解的DNA液体,弃柱子。
7. 保存:-20℃LB培养液制备(1000ml)1. 称量:10g胰蛋白胨粉,5g酵母提取物,10gNacl于玻璃瓶,加DDH2O 1000ml。
2. 灭菌:把盖子拧松,高压蒸汽灭菌121℃,20min。
3. 置室温降温,后放4℃保存。
LB固体培养基制备1. 向100ml的液培中加入1.5g琼脂粉,高压灭菌20min。
2. 抗生素贮存液:卡那霉素(Kan)贮存液50 mg/ml、氨苄西林(Amp)贮存液100 mg/ml (均经过0.22µm 滤膜过滤除菌),-20℃储存,使用浓度卡那(k+)0.05mg/ml,氨苄(A+)0.1mg/ml。
3. 取出培养液,待其温度降至45—50℃时(不烫手),按照1:1000比例加入抗生素,充分混匀。
4. 倒入6cm一次性培养皿中,静置30—60min(等待平板冷却)。
5. 封口胶封口,倒置保存在4℃,期限为30D。
纯化PCR 产物(胶回收)(天根试剂盒)1. 在紫外灯下准确切取含有目的DNA片段的凝胶(体积尽可能小),放入干净的1.5 ml EP 管(预先称取空管重量)中,称取凝胶的重量。
2. 按每0.1 g凝胶加入100 ul PC溶液的比例往EP管中加入溶液PC,50℃水浴放置约10 min,期间不断温和晃动,确保凝胶完全溶解,此时溶液呈现黄色。
如何做原核表达人们合成与生物相关的物质是从尿素开始的,1828年,德国化学家维勒人工合成了存在于生物体的这种有机物。
在1960年我国科学家采用化学方法首次成功地合成了具有生物活性的蛋白质——胰岛素。
随着内切酶的发现和基因工程技术的发展,人们发现用各种不同的载体在原核、真核系统中进行蛋白表达更为行之有效。
而这其中大肠杆菌表达系统发展得最为迅速、成熟。
原核表达具有操作方便、快捷,需时较短,表达量大,适合工业化生产等优点。
虽然也有缺少糖基化和表达后加工等问题,当有了其它多种表达系统后,原核系统仍是我们合成外源蛋白的首选。
在网上看到有人把原核表达技术分成四个等级:初次尝试扫盲、乱棍打枣入门、系统优化中级和自成一体高手,觉得十分有意思。
但是根据笔者自己的经验以及耳闻目睹的一些经历告诉我:做表达?那是谋事在人,成事在天。
有时候你把克隆做出来了,双酶切鉴定没问题,测序没问题,可是就是看不到表达带。
原因当然可以分析,实验也是可以改进,但是窜改一下戈尔泰的话:“成功的实验都是一样的,失败的实验各有各的不幸。
”在实验遇到瓶颈的时候要如何进行分析,找到问题的症结是我们的实验关键所在。
在准备进行原核表达的时候需要考虑的因素很多,市面上可供选择的载体、菌株也很多,要如何进行正确的选择,找到适合自己的载体是十分重要的。
所以,现在要对目前常用的一些载体进行介绍,让我们对其相关产品及其表达原理进行了解,以方便实验设计。
首先来一些大肠杆菌表达的基本概念:一个完整的表达系统通常包括配套的表达载体和表达菌株,如果是特殊的诱导表达还包括诱导剂,如果是融合表达还包括纯化系统或者Tag检测等等。
选择表达系统通常要根据实验目的来考虑,比如表达量高低,目标蛋白的活性,表达产物的纯化方法等等。
主要归结在表达载体的选择上。
表达载体:我们关心的质粒上的元件包括启动子,多克隆位点,终止密码,融合Tag(如果有的话),复制子,筛选标记/报告基因等。
通常,载体很贵,我们可以通过实验室之间交换得到免费的载体。
但是要小心,辗转多个实验室和多个实验室成员之手的载体是否保持原来的遗传背景?MCS是否还是原来那个MCS?是我们要特别注意的。
复制子:通常表达载体都会选用高拷贝的复制子。
pSC101类质粒是严谨方式复制,拷贝数低,pCoE1,pMBI(pUC)类的复制子的拷贝数高达500以上,是表达载体常用的。
通常情况下质粒拷贝数和表达量是非线性的正相关,当然也不是越多越好,超过细胞的承受范围反而会损害细胞的生长。
如果碰巧需要2个质粒共转化,就要考虑复制元是否相容的问题。
筛选标记和报告基因:氨苄青霉素抗性是最常见的筛选标记,卡那霉素或者是新霉素次之,通常是另一个载体的筛选标记用。
四环素,红霉素和氯霉素等已经日渐式微。
抗性基因的选择要注意是否会对研究对象产生干扰,比如代谢研究中要留意抗性基因编码的酶是否和代谢物相互作用。
在表达筛选中要注意的问题应该就是LB倒板前加抗生素的温度,温度过高容易导致抗生素失效。
今天耐青霉素的超级细菌泛滥,不知道是否有我们实验人员的功劳呢?大家“随便倒掉”已经获得氨苄抗性的大肠杆菌之前有没有经过煮沸或者消毒等处理呢?从以前的一针50万单位到现在100多万个单位,青霉素剂量似乎越来越大了。
对于做表达来说,如果不是要研究启动子的强弱,通常比较少关心或者用到报告基因吧。
绿色荧光蛋白是最常用的报告基因了(注意选择适用原核表达版本的GFP),其他还有半乳糖苷酶啊,荧光素酶啊等等。
一些融合表达Tag也有报告基因的功能。
启动子、终止子和核糖体结合位点启动子:启动子的强弱是对表达量有决定性影响的因素之一。
从转录模式上看有组成型表达和诱导调控型表达。
lac和Tac,PL和PR,T7是最常用的启动子。
组成型表达:表达载体的启动子为组成型启动子,也就是一直努力不停表达目的蛋白的启动子,如pMAL系统。
持续性表达通常表达量比较高,成本低,但是不适合表达一些对宿主细菌生长有害的蛋白。
因为过量或者有害的表达产物会影响细菌的生长,反过来影响表达量的积累。
诱导调控型表达:表达载体采用诱导型启动子,只有在诱导剂存在的条件下才能表达目的产物。
这种方法有助于避免菌体生长前期高表达对菌体生长的影响,又可减少菌体蛋白酶对目标产物的降解。
特别适合解决有毒蛋白的表达。
另外也有启动子是组成型的,但是启动子所依赖的转录酶是诱导表达的,也属于诱导表达系统。
融合表达:表达载体的多克隆位点上有一段融合表达标签(Tag),表达产物为融合蛋白(有分N端或者C端融合表达),方便后继的纯化步骤或者检测。
对于特别小的分子建议用较大的Tag(如GST)以获得稳定表达;而一般的基因多选择小Tag以减少对目的蛋白的影响。
His-Tag 是最广泛采用的Tag。
分泌表达:在起始密码和目的基因之间加入信号肽,可以引导目的蛋白穿越细胞膜,避免表达产物在细胞内的过度累积而影响细胞生长,或者形成包含体,而且表达产物是可溶的活性状态不需要复性。
通常这种分泌只是分泌到细胞膜和细胞壁之间的周质空间。
可溶性表达:大肠杆菌表达效率很高,特别是强启动子,目的蛋白来不及折叠而形成不溶的包含体颗粒,包含体容易纯化但是复性效率不高。
分泌表达可以得到可溶的产物,也有部分融合Tag有助于提高产物的可溶性,比如Thio,pMAL系统。
转录终止子对外源基因在大肠杆菌中的高效表达有重要作用——控制转录的RNA长度提高稳定性,避免质粒上异常表达导致质粒稳定性下降。
放在启动子上游的转录终止子还可以防止其他启动子的通读,降低本底。
转录终止子有两类,Rho因子作用下使转录终止mRNA和根据模版上的对称序列形成发夹结构而终止mRNA。
常见的是rrnB rRNA操纵子的T1T2串连转录终止子。
核糖体结合位点:启动子下游从转录起始位点开始延伸的一段碱基序列,其中能与rRNA16S亚基3'端互补的SD序列对形成翻译起始复合物是必需的,多数载体启动子下游都有SD序列,也有些载体没有,适合自带SD序列的基因表达,要留意。
表达菌株:我们往往最容易忽视的一点。
不同的表达载体对应有不同的表达菌株,一些特别设计的菌株更有助于解决一些表达难题,这一点生物通会有专门的介绍。
同样的,交换获得的免费菌株,要小心其遗传背景是否已经发生改变?当心。
注:以上各种特性是可以相互组合的,不是排他的!几个常用的启动子和诱导调控表达系统最早应用于的表达系统是Lac乳糖操纵子,由启动子Plac + 操纵基因lacO +结构基因组成。
其转录受CAP正调控和lacI负调控。
lacUV5突变能够在没有CAP的存在下更有效地起始转录,该启动子在转录水平上只受lacI 的调控,因而随后得到了更广泛采用。
lacI产物是一种阻遏蛋白,能结合在操纵基因lacO上从而阻遏转录起始。
乳糖的类似物IPTG可以和lacI产物结合,使其构象改变离开lacO,从而激活转录。
这种可诱导的转录调控成为了大肠杆菌表达系统载体构建的常用元件。
tac启动子是trp启动子和lacUV5的拼接杂合启动子,且转录水平更高,比lacUV5更优越。
trc启动子是trp启动子和lac启动子的拼合启动子,同样具有比trp更高的转录效率和受lacI 阻遏蛋白调控的强启动子特性。
在常规的大肠杆菌中,lacI阻遏蛋白表达量不高,仅能满足细胞自身的lac操纵子,无法应付多拷贝的质粒的需求,导致非诱导条件下较高的本底表达,为了让表达系统严谨调控产物表达,能过量表达lacI阻遏蛋白的lacIq突变菌株常被选为Lac/Tac/trc表达系统的表达菌株。
现在的Lac/Tac/trc载体上通常还带有lacIq 基因,以表达更多lacI阻遏蛋白实现严谨的诱导调控。
IPTG广泛用于诱导表达系统,但是IPTG有一定毒性,有人认为在制备医疗目的的重组蛋白并不合适,因而也有用乳糖代替IPTG作为诱导物的研究。
另外一种研究方向是用lacI的温度敏感突变体,30度下抑制转录,42度开发。
热诱导不用添加外来的诱导物,成本低,但是由于发酵过程中加热升温比较慢而影响诱导效果,而且热诱导本身会导致大肠杆菌的热休克蛋白激活,一些蛋白酶会影响产物稳定。
以λ噬菌体再起转录启动子PL、PR 构建的载体也为大家所熟悉。
这两个强启动子受控于λ噬菌体cI基因产物。
cI基因的温度敏感突变体cI857(ts)常常被用于调控PL、PR启动子的转录。
同样也是30度下阻遏启动子转录,42度下解除抑制开发转录。
同样的,PL、PR 表达载体需要携带cI857(ts)菌株作为表达载体,现在更常见的做法是在载体上携带cI857(ts)基因,所以可以有更大的宿主选择范围。
另外一种思路是通过严谨调控cI产物来间接调控PL、PR启动子的转录。
比如Invitrogen的PL 表达系统,就是将受trp启动子严谨调控的cI基因溶源化到宿主菌染色体上,通过加入酪氨酸诱导抑制trp启动子,抑制cI基因的表达,从而解除强大的PL启动子的抑制。
T7启动子是当今大肠杆菌表达系统的主流,这个功能强大兼专一性高的启动子经过巧妙的设计而成为原核表达的首选,尤其以Novagen公司的pET系统为杰出代表。
强大的T7启动子完全专一受控于T7 RNA 聚合酶,而高活性的T7 RNA 聚合酶合成mRNA的速度比大肠杆菌RNA聚合酶快5倍——当二者同时存在时,宿主本身基因的转录竞争不过T7表达系统,几乎所有的细胞资源都用于表达目的蛋白;诱导表达后仅几个小时目的蛋白通常可以占到细胞总蛋白的50%以上。
由于大肠杆菌本身不含T7 RNA 聚合酶,需要将外源的T7 RNA 聚合酶引入宿主菌,因而T7 RNA 聚合酶的调控模式就决定了T7系统的调控模式——非诱导条件下,可以使目的基因完全处于沉默状态而不转录,从而避免目的基因毒性对宿主细胞以及质粒稳定性的影响;通过控制诱导条件控制T7 RNA 聚合酶的量,就可以控制产物表达量,某些情况下可以提高产物的可溶性部分。
有何高招?且看我为你一一道来:有几种方案可用于调控T7 RNA 聚合酶的合成,从而调控T7表达系统。
1.噬菌体DE3是lambda噬菌体的衍生株,含有lacI抑制基因和位于lacUV5启动子下的T7 RNA 聚合酶基因。
DE3溶源化的菌株如BL21(DE3)就是最常用的表达菌株,构建好的表达载体可以直接转入表达菌株中,诱导调控方式和lac一样都是IPTG诱导。
2.另一种策略是用不含T7RNA聚合酶的宿主菌克隆目的基因,即可完全避免因目的蛋白对宿主细胞的潜在毒性而造成的质粒不稳定。
然后用λCE6噬菌体侵染宿主细胞——CE6是lambda噬菌体含温度敏感突变(cI857ts)和pL/pR启动子控制T7RNA 聚合酶的衍生株,在热诱导条件下可以激活T7 RNA 聚合酶的合成。