2018高考高三生物模拟试题及答案
- 格式:doc
- 大小:67.50 KB
- 文档页数:7
..整理分享..高三理综(生物)高考模拟试题(六)一、选择题:(共6小题,每小题6分,共36分。
每小题只有一个选项符合题目要求)1.生物膜是细胞的重要结构,许多代谢反应可以在生物膜上进行。
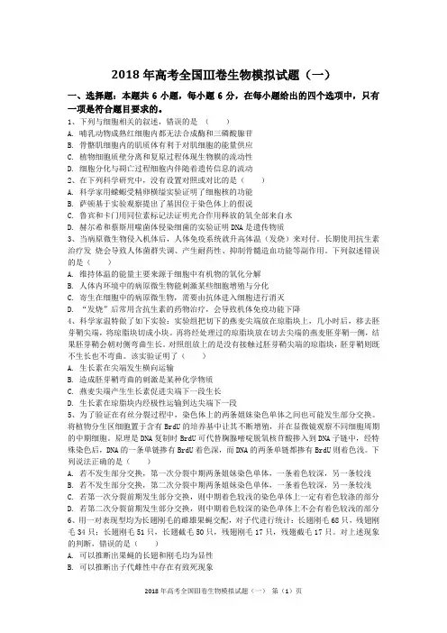
下列相关叙述错误的是( )A .细胞生物膜的主要组成成分是磷脂和蛋白质B .叶绿体内膜上含有多种光合色素,能够吸收并转化光能C .线粒体内膜可以进行有氧呼吸第三阶段的反应D .有丝分裂过程中,核膜的消失与形成分别发生在前期和末期2.将芹菜叶片置于一定浓度的KNO 3溶液中,鲜重变化与时间关系如图所示。
下列有关叙述正确的是( )A .本实验可证明K +、3NO -的跨膜运输方式与水的跨膜运输方式不同 B .0~8 min 内,芹菜叶肉细胞的相对表面积增大C .15 min 后,芹菜叶肉细胞鲜重不再增加,说明细胞内外浓度相等D .芹菜叶肉细胞从8 min 开始吸收无机盐离子,使细胞液浓度大于外界溶液浓度3.图甲表示镰刀型细胞贫血症的发病机理,图乙表示基因型为AABb 的生物的一个体细胞有丝分裂过程中一条染色体上的基因,图丙表示两种类型的变异。
下列说法正确的是( )A .镰刀型细胞贫血症是由基因突变造成的,在光学显微镜下观察细胞无法判断是否患病B .图甲中转运缬氨酸的tRNA 上的反密码子为GUAC .图乙中两条姐妹染色单体上的基因不同是基因突变或交叉互换造成的D .图丙中①属于基因重组,②属于染色体结构变异4.一个患某遗传病(由一对等位基因控制)的女性患者甲和一个表现正常的男性结婚后,生了一儿一女,且都患该遗传病。
下列有关叙述正确的是( ) A .女性患者甲和该表现正常的男性都是纯合子 B .该遗传病可能是伴X 染色体隐性遗传病C .患该遗传病的子女一定可以从女性患者甲获得致病基因D .该遗传病在后代子女中的发病率相同5.某人去医院抽血化验体内甲状腺激素与促甲状腺激素的含量,结果发现甲状腺激素水平明显低于正常值,促甲状腺激素水平明显高于正常值,下列表述错误的是( ) A .该个体一定会出现代谢活动增强、神经系统兴奋性增强等症状B .甲状腺激素的分泌存在分级调节,促甲状腺激素可以促进甲状腺激素的分泌C .该个体相关激素水平异常可能是由于缺碘引起D .促甲状腺激素释放激素和甲状腺激素都能调节促甲状腺激素的分泌6.下列关于生物学实验及研究方法的叙述,错误的是( )A .用样方法调查蚜虫的种群密度时,取样的关键是随机取样B .用标志重捕法调查某动物种群密度时,标志物部分脱落会使估算值偏大C .用血细胞计数板观察酵母菌种群数量的变化,应先在计数室上滴加菌液,再盖上盖玻片D .研究土壤中小动物类群丰富度常用取样器取样的方法进行采集、调查29.(9分)如图为某实验小组为研究细胞的结构和功能设计的四组实验,其他相关实验条件适宜。
周六生物模拟测试题(一)1.关于DNA和RNA的叙述,正确的是( )A.DNA有氢键,RNA没有氢键B.一种病毒同时含有DNA和RNAC.原核细胞中既有DNA,也有RNAD.叶绿体、线粒体和核糖体都含有DNA2.关于叶绿素的叙述,错误的是( )A.叶绿素a和叶绿素b都含有镁元素B.被叶绿素吸收的光可用于光合作用C.叶绿素a和叶绿素b在红光区的吸收峰值不同D.植物呈现绿色是由于叶绿素能有效地吸收绿光3.下列与各生物呼吸有关的叙述,错误的是( )A.肺炎双球菌无线粒体,但能进行有氧呼吸B.与细菌呼吸有关的酶由拟核中的基因编码C.破伤风杆菌适宜生活在有氧的环境中D.有氧和无氧时,酵母菌呼吸作用的产物不同4.若H7N9禽流感病毒侵入人体,机体在免疫应答过程中不会发生的是( )A.吞噬细胞摄取和处理病毒B.T细胞合成并分泌淋巴因子C.浆细胞进行分裂并分泌抗体D.B细胞增殖分化形成记忆细胞5.在生命科学发展过程中,证明DNA是遗传物质的实验是( )①孟德尔的豌豆杂交实验②摩尔根的果蝇杂交实验③肺炎双球转化实验④T2噬菌体侵染大肠杆菌实验⑤DNA的X光衍射实验A.①②B.②③C.③④D.④⑤6.下列有关酶和ATP的叙述正确的是( )A.酶的基本组成单位是氨基酸B.酶的作用条件较温和,只能在生物体内起作用C.有些酶的组成元素与ATP的组成元素相同D. ATP是高能磷酸化合物,含有三个高能磷酸键29.(10分)已知大麦在萌发过程中可以产生α-淀粉酶,用GA(赤霉素)溶液处理大麦可使其不用发芽就产生α-淀粉酶。
为验证这一结论,某同学做了如下实验:位均为mL。
回答下列问题:(1)α-淀粉酶催化____________水解可生成二糖,该二糖是__________。
(2)综合分析试管1和2的实验结果,可以判断反应后试管1溶液中的淀粉量比试管2中的,这两支试管中淀粉量不同的原因是。
(3)综合分析试管2、3和5的实验结果,说明在该实验中GA的作用是。
2018年高考全国Ⅲ卷生物模拟试题(一)一、选择题:本题共6小题,每小题6分,在每小题给出的四个选项中,只有一项是符合题目要求的。
1、下列与细胞相关的叙述,错误的是()A. 哺乳动物成熟红细胞内都无法合成酶和三磷酸腺苷B. 骨骼肌细胞内的肌质体有利于对肌细胞的能量供应C. 植物细胞质壁分离和复原过程体现生物膜的流动性D. 细胞分化与凋亡过程细胞内伴随着遗传信息的流动2、在下列科学研究中,没有设置对照或对比的是()A. 科学家用蝾螈受精卵横缢实验证明了细胞核的功能B. 萨顿基于实验观察提出了基因位于染色体上的假说C. 鲁宾和卡门用同位素标记法证明光合作用释放的氧全部来自水D. 赫尔希和蔡斯用噬菌体侵染细菌的实验证明DNA是遗传物质3、当病原微生物侵入机体后,人体免疫系统就升高体温(发烧)来对付。
长期使用抗生素治疗发烧会导致人体菌群失调、产生耐药性、抑制骨髓造血功能等副作用。
下列叙述错误的是()A. 维持体温的能量主要来源于细胞中有机物的氧化分解B. 人体内环境中的病原微生物能刺激某些细胞增殖与分化C. 寄生在细胞中的病原微生物,需要由抗体进入细胞进行消灭D. “发烧”后常用含抗生素的药物治疗,会导致机体免疫功能下降4、科学家温特做了如下实验:实验组把切下的燕麦尖端放在琼脂块上,几小时后,移去胚芽鞘尖端,将琼脂块切成小块。
再将经处理过的琼脂块放在切去尖端的燕麦胚芽鞘一侧,结果胚芽鞘会朝对侧弯曲生长。
对照组放上的是没有接触过胚芽鞘尖端的琼脂块,胚芽鞘则既不生长也不弯曲。
该实验证明了()A. 生长素在尖端发生横向运输B. 造成胚芽鞘弯曲的刺激是某种化学物质C. 燕麦尖端产生生长素促进尖端下一段生长D. 生长素在琼脂块内经极性运输到达尖端下一段5、为了验证在有丝分裂过程中,染色体上的两条姐妹染色单体之间也可能发生部分交换。
将植物分生区细胞置于含有BrdU的培养基中让其不断增殖,并在显微镜观察不同细胞周期的中期细胞。
2018年高考(新课标)全国卷生物模拟试题(六)一、选择题:本题共6小题,每小题6分,在每小题给出的四个选项中,只有一项是符合题目要求的。
1、下列有关细胞共性的叙述,正确的是( )A. 都具有核膜但不一定具有中心体B. 都能合成蛋白质但合成场所不一定是核糖体C. 都能进行细胞呼吸但不一定发生在线粒体中D. 都含有遗传物质但遗传信息不一定都储存在DNA中2、下列有关组成生物体化合物的叙述,正确的是( )A. ATP中含有组成RNA基本单位的成分B. RNA聚合酶的化学本质是蛋白质,催化的反应物是RNAC. 细胞中的糖类都可以为生命活动提供能量D. 氨基酸的种类、数目、排列顺序和肽键的空间结构的差异决定了蛋白质结构的多样性3、洋葱是生物学中常用的实验材料,下列相关叙述中正确的是( )A. 洋葱的管状叶可用于观察叶绿体的形态和分布B. 选用洋葱根尖分生区细胞可在光学显微镜下观察细胞中的基因突变学科...C. 紫色洋葱鳞片叶外表皮细胞可用来观察DNA和RNA在细胞中的分布D. 紫色洋葱鳞片叶内表皮细胞是用来观察细胞质壁分离的最适材料之一4、下列有关生物遗传和变异的说法正确的是( )A. 基因中一个碱基对发生改变,则生物性状一定会改变B. DNA一条链中相邻的G和C之间通过氢键相连C. 染色体片段的缺失或重复必然导致基因种类的改变D. 自然条件下,基因重组可发生在进行有性生殖的生物形成配子的过程中5、下列关于植物激素的叙述,正确的是( )A. 植物的向光性体现了生长素作用的两重性B. 脱落酸可促进果实的衰老和脱落,促进细胞分裂C. 乙烯只在果实中合成,并能促进果实成熟D. 喷洒赤霉素可使矮化的豌豆植株明显增高6、在西瓜地生态系统中,西瓜、昆虫甲、昆虫乙存在捕食关系。
如图为某年度调查甲、乙两种昆虫种群数量变化的结果。
下列叙述正确的是( )A. 该西瓜地的物质循环在西瓜、昆虫与无机环境之间完成B. 乙与甲的数量比值代表两种昆虫间的能量传递效率C. 据随机取样原则统计成虫数量可计算出昆虫种群密度D. 昆虫甲和乙的种群数量变化反映了群落内部存在负反馈调节二、非选择题:请按要求回答问题。
2018年高考全国Ⅲ卷生物模拟试题(六)一、选择题:本题共6小题,每小题6分,在每小题给出的四个选项中,只有一项是符合题目要求的。
1、下列关于人体细胞有丝分裂的叙述,错误的是()A. 通过观察染色体的分布可判断细胞分裂时期B. 细胞周期的有序进行需原癌基因的严格调控C. 细胞周期的长短不受温度和细胞器的影响D. 处于分裂间期的细胞会大量利用碱基T和U2、自噬作用是溶酶体对自身细胞质蛋白或细胞器的吞噬和分解过程,以此实现细胞本身的代谢需要和某些细胞器的更新。
下列关于自噬作用的分析错误的是()A. 在溶酶体内水解酶的作用下,自噬作用可将蛋白质分解为氨基酸B. 溶酶体内的物质被水解后,其产物被排出细胞或在细胞内被利用C. 细胞内损伤的各种细胞器通过溶酶体的自噬作用在细胞内被分解D. 自噬作用在机体的生理和病理过程中都能见到,其所起的作用都是负面的3、下列关于DNA的有关叙述,正确的是()A. 碱基互补配对原则是DNA精确复制的保障之一B. 格里菲思的肺炎双球菌转化实验证明DNA是遗传物质C. 双链DNA内侧是脱氧核糖和磷酸交替连接而成的骨架D. DNA分子的特异性是指脱氧核苷酸序列的千变万化4、下表为果蝇(2n=8)性染色体组成与其性别的关系,其它性染色体组合的个体不存活。
A. X、Y染色体的主要成分是DNA和蛋白质B. 由表可知,雄果蝇只含有一条X染色体C. 正常雄果蝇的一个染色体组中含4条染色体D. 雌果蝇中X染色体数目:Y染色体数目等于15、有氧运动是增进健康的主要方式之一,下列有关分析错误的是()A. 有氧运动过程中甲状腺激素的分泌量可能增加B. 有氧运动过程中皮肤毛细血管舒张,汗腺分泌减少C. 有氧运动过程中抗利尿激素的释放量可能增加D. 有氧运动过程中调节方式主要是神经-体液调节6、下列有关生态系统的叙述正确的是()A. 生态系统的结构包括非生物的物质和能量、生产者、消费者和分解者B. 防治农田害虫,是为了使能量尽量的流向对人类最有益的部分C. 一个生态系统中的全部个体的全部基因构成一个基因库D. 不同生态系统的物种组成和物种丰富度差别不大二、非选择题:请按要求回答问题。
保密★启用前试卷类型:A2018年高三模拟考试理科综合生物能力测试(2018.03)注意事项:1.本试卷分为第I卷(选择题)和第II卷(非选择题)两部分,共17页,共40题,满分300分,考试时间150分钟。
答卷前,考生务必将自己的姓名、准考证号填写在答题卡上。
2.回答第I卷时,选出每小题答案后,用2B铅笔把答题卡上对应题目的答案标号涂黑,如需改动,用橡皮擦干净后,再选涂其他答案标号。
写在本试卷上无效。
3.回答第II卷时,将答案写在答题卡上的相应区域。
回答选考题时,先用2B铅笔将所选题目的题号在答题卡上指定的位置涂黑。
答案写在本试卷上和答题卡上的非答题区域均无效。
4.考试结束后将答题卡交回。
可能用到的相对原子质量:H 1 Na 23 O 16第I卷一、选择题:本题共13小题,每小题6分,共78分。
在每小题给出的四个选项中,只有一项是符合题目要求的。
1.下列有关细胞器的说法正确的是()A.核糖体是噬菌体,细菌,酵母菌唯一共有的细胞器B.线粒体是有氧呼吸的主要场所,在其中生成的产物有丙酮酸,二氧化碳和水C.有中心体的细胞一定不会发生质壁分离现象D.在植物细胞有丝分裂的末期,细胞中的高尔基体活动加强2.下列有关人体细胞生命历程的叙述正确的是()A.植物细胞增殖过程中,细胞中央的赤道板会形成细胞板产生新的细胞壁B.细胞凋亡的特征是由遗传物质控制的细胞从正常组织中死亡和消失,机体无炎症反应C.原癌基因发挥作用时,细胞将成为不受机体控制的恶性增殖细胞D. 动物细胞衰老后,细胞核体积减小,染色质松散3.下图表示有丝分裂和减数分裂不同时期的染色体与核DNA 数目比的变化关系。
有关分析不正确的是( )A.AB段中有关蛋白质的合成量明显增加B.BC段中DNA稳定性较差,易出现碱基对增添、缺失或改变C.CD段中可发生同源染色体的分离过程D.EF段中细胞内染色体数与正常体细胞中染色体数始终相等4.现有基因型为AaBbDd(三对基因独立遗传)的玉米幼苗,希望获得基因型为AAbbDD的个体,要短时间内达到育种目标,下列育种方案最合理的是()A.通过多次射线处理,实现人工诱变B.通过连续自交、逐代筛选获得C.先用花药离体培养,再用秋水仙素处理D.先用秋水仙素处理,再用花药离体培养5、下列关于“引来繁花缀满枝,瓜熟蒂落也有时”现象的分析,错误的是( )A.环境因子只能通过激素来影响植物的各项生命活动B .适当喷2,4-D能延长“繁花缀满枝”的时间C.乙烯和脱落酸协同调节了“瓜熟蒂落”的过程D.这一现象是多种植物激素相互作用的结果6.下图表示“粮桑渔畜”生态农业的基本模式据图示判断下列说法错误的是()A.生态农业实现了废物资源化,减少了环境污染B.使生态系统中物质和能量被分层次多级利用,提高了能量的利用效率C.饲养家禽可以适当延长光照时间来提高产蛋率,这是利用了物理信息的作用D.利用苏云金芽泡杆菌的毒蛋白基因培育抗虫作物,体现了生物多样性的间接价值30.(8分)Ⅰ.突触是神经元之间相互接触并进行信息传递的关键部位,依据释放递质作用的不同可以把突触分为兴奋性突触和抑制性突触。
2018年高考全国Ⅲ卷生物模拟试题(二)一、选择题:本题共6小题,每小题6分,在每小题给出的四个选项中,只有一项是符合题目要求的。
1、下列有关生物膜结构和功能的叙述正确的是()A. 生物膜的流动镶嵌模型属于概念模型B. 生物膜的功能主要是为各种酶提供附着位点C. 生物膜上可发生信号转换和能量转换D. 生物膜具有选择透过性的基础是磷脂分子具有特异性2、夏季,健康人从炎热环境中进入低温空调房间后,会引起()A. 大脑皮层体温调节中枢兴奋B. 皮肤血管舒张,血流量增加C. 垂体分泌甲状腺激素增加D. 和炎热环境比,散热将加快3、下列关于实验中NaOH的分析,正确的是()A. NaOH与CuSO4溶液等量混匀后与蛋白质溶液产生紫色反应B. 探究pH对酶活性的影响,NaOH溶液可破坏酶的空间结构C. 探究酵母菌的呼吸方式,实验中用NaOH检测培养液中CO2的产生D. NaOH在琼脂块中扩散深度反映物质运输效率与体积的关系4、细胞的有丝分裂与减数分裂共有的特征是()A. 都有DNA的复制和有关蛋白质的合成B. 子细胞中染色体与核DNA的比值都为C. 都存在基因突变和基因重组D. 都存在同源染色体的联会和分离5、斜纹夜蛾的成虫常将卵产在农作物叶片背面,幼虫孵化后啃食叶片。
下列说法错误的是A. 农田中的斜纹夜蛾构成一个种群B. 斜纹夜蛾幼虫啃食叶片时,能量的传递效率是10%~20%C. 利用人工合成的性引诱剂防治斜纹夜蛾属于生物防治D. 在农田中防治斜纹夜蛾,可使能量流向对人类有益的部分6、—只突变型的雌果蝇与一只野生型雄果蝇交配后,产生的F1中全为野生型雌果蝇,这个结果从遗传学角度可作出合理解释的是()A. 该突变基因为X染色体显性突变,且含该突变基因的雌配子致死B. 该突变基因为X染色体显性突变,且含该突变基因的雄性个体致死C. 该突变基因为X染色体隐性突变,且含该突变基因的雄性个体致死D. X染色体片段发生缺失可导致突变型,且缺失会导致雌配子致死二、非选择题:请按要求回答问题。
高考模拟试卷生物卷本卷分为选择题部分和非选择题部分,满分100分,考试时间90分钟。
其中加试题部分为30分,用【加试题】标出。
考生注意:1.答题前,请务必将自己的姓名、准考证号用黑色字迹的签字笔或钢笔分别填写在试题卷和答题纸规定的位置上。
2.答题时,请按照答题纸上“注意事项”的要求,在答题纸相应位置上规范作答,在本试题卷上的作答一律无效。
3.非选择题的答案必须使用黑色字迹的签字笔或钢笔写在答题纸上相应区域内,作图时可先使用2B铅笔,确定后必须使用黑色字迹的签字笔或钢笔描黑,答案写在本试题卷上无效。
选择题部分一、选择题(本大题共28小题,每小题2分,共56分。
每小题列出的四个备选项中只有一个是符合题目要求的,不选、多选、错选均不得分)1. 下列关于线粒体和需氧呼吸的叙述,正确的是A.需氧呼吸有关酶主要分布在线粒体的外膜、内膜和基质中B.能进行需氧呼吸的细胞都含有线粒体C.线粒体内膜的蛋白质含量高于外膜D.柠檬酸循环发生在线粒体基质2.下列关于癌细胞的叙述中,错误的是A.具无限增殖的能力 B.细胞内酶的活性降低C.质膜表面粘连蛋白很少或缺失D.由正常细胞发生突变而形成3.有关ATP和ADP有关叙述正确的是A.生物体内的ATP含量很多,从而保证了生命活动所需能量的持续供应B.ADP分子中戊糖是脱氧核糖C.①反应释放能量可以用于吸能反应 D.②反应所需能量只能来自细胞呼吸4.下列关于人体厌氧呼吸的叙述中,正确的是A.氢和氧反应生成水 B.两个阶段都在细胞溶胶中进行C.只有第二阶段可以生成ATP D.葡萄糖分解产生酒精和二氧化碳5.下图为一个二倍体动物细胞的分裂图。
若不考虑基因突变和交叉互换,则该图表示A.有丝分裂后期 B.细胞内含有2对同源染色体C.细胞内含有2个四分体 D.细胞内含有2个染色体组6.下列关于细胞核的叙述中错误的是A.哺乳动物成熟红细胞寿命较短与其不含细胞核有关B.不同细胞中核膜上的核孔数量不同,具体数量与细胞代谢旺盛程度有关C.核被膜在细胞周期中发生周期性变化,其主要成分是磷脂和蛋白质D.细胞核是遗传信息库,是细胞代谢的主要场所7.下列有关孟德尔及其豌豆杂交实验,叙述中正确的是第5题图A .孟德尔在豌豆开花时进行去雄和授粉,实现亲本的杂交B .测交实验证明了一对相对性状的前提下,杂合子产生的雌雄配子的比例是1:1C .孟德尔根据亲本中不同个体表现型来判断亲本是否纯合D .用闭花传粉的豌豆做人工杂交实验,实验结果可靠且容易分析8.右图为细胞周期示意图,有关叙述正确是A .机体内所有的细胞都处于细胞周期中B .c→c 表示一个细胞周期C .细胞周期的大部分时间处于分裂期D .G2期合成DNA 复制所需蛋白质9. 某种群由不同基因型的个体组成,其中EE 个体40个,Ee 个体40个,ee 个体20个,则基因E 的频率是A .20%B .40%C .60%D .80%10. 下列有关细胞的组成成分、结构及其功能的叙述,正确的是A .叶绿体和细胞壁都只存在于植物细胞中B .细菌细胞中存在既含蛋白质又含核酸的结构C .自然界生物体内所有细胞中核糖体的形成都与核仁密切相关D .内质网和中心粒只共存于动物细胞中11.右图表示人体一个细胞分裂时,细胞核中染色体数(有阴影)和DNA 分子数(无阴影)在A 、B 、C 、D 四个时期的统计数据。
2018年高考全国Ⅲ卷生物模拟试题(三)一、选择题:本题共6小题,每小题6分,在每小题给出的四个选项中,只有一项是符合题目要求的。
1、下列关于细胞的结构与功能的相关叙述,正确的是()A、植物细胞最外层是细胞壁,但细胞膜却是细胞的边界B、植物细胞进行有丝分裂后期细胞壁的形成与液泡有关C、蓝藻细胞中有的酶在核糖体上合成后,再由内质网和高尔基体加工D、真核细胞中的DNA全部分布在细胞核中,所以细胞核是遗传信息库2、下列实验中的实验器材或实验方法的使用,错误的是()A、利用低倍镜可确认细胞染色体组数是否变化B、利用纸层析法观察四种光合色素的吸收光谱C、利用血细胞计数板估算培养液中酵母菌数量D、利用五点取样法调查双子叶植物的种群密度3、如图为中华大蟾蜍部分细胞分裂示意图.据图判断下列叙述不正确的是()A、用中华大蟾蜍的睾丸作材料制作装片,在显微镜下有可能观察到图中三种物像B、甲细胞形成乙细胞的分裂方式为有丝分裂,最终产生的子细胞的基因型为AaBbXCXCC、丙细胞表示的是次级卵母细胞后期分裂图象,分裂产生的子细胞是第二极体和卵细胞D、甲细胞表示初级卵母细胞,在此时期DNA与染色体之比为2:14、有关生物体生命活动调节的表述,正确的是()A、单侧光照→植物背光侧生长素合成增加→向光弯曲B、病毒感染→人体T细胞分泌特异性抗体→清除病毒C、摄入高糖食品→人体胰岛素分泌增加→血糖水平回落D、外界温度降低→哺乳动物大脑皮层中枢兴奋→体温稳定5、甲型流感病毒(H1N1)侵入人体后,机体发生免疫反应的部分过程如图所示.下列符合人体免疫分析的是()A、对感染H1N1病毒的患者应注射疫苗实施主动免疫B、呈递给甲细胞的抗原是吞噬细胞重新合成的子代病毒外壳C、甲细胞分化形成的效应细胞能特异性识别H1N1的宿主细胞D、甲细胞直接感受抗原刺激会产生白细胞介素﹣2作用于B细胞6、科学家研究某区域中田鼠的种群数量变化,得到该种群在数年内的出生率和死亡率的比值曲线如图(其中R=出生率:死亡率).在不考虑迁入迁出的情况下,能合理分析种数数量变化特点及与R关系()A、由图可知,A,B两点时对应的种群自然增长率相等B、该田鼠种群增长为s型增长,C点时种群密度最小C、从图中可知O~D期间田鼠种群数量出现了周期性波动D、田鼠种群数量在A~D间先升后降,而C~D间一直在下降二、非选择题:请按要求回答问题。
2018年高三生物高考全真模拟第Ⅰ卷一、选择题(本大题共6小题,每小题6分,共36分,在每小题给出的四个选项中,只有一项是符合题目要求的)1.埃博拉病毒是一种能引起人类和灵长类动物产生埃博拉出血热的烈性传染病毒。
感染该病毒后,死亡率在50%~90%,致死原因主要为中风、心肌梗塞、低血容量休克或多发性器官衰竭。
下列关于该病毒的叙述正确的是()A.埃博拉病毒没有细胞结构,其生命活动与细胞无关B.埃博拉病毒可以在普通培养基上培养,获得大量的子代病毒C.埃博拉病毒衣壳蛋白的合成原料、所需能量来自宿主细胞D.埃博拉病毒进入人体后随体液运输,因此在血浆中可以增殖产生新病毒2.关于细胞核的叙述不正确的是()A.细胞核是遗传信息库,是细胞代谢和遗传的控制中心B.高等植物成熟的筛管细胞和哺乳动物成熟的红细胞中没有细胞核C.用龙胆紫溶液对人口腔上皮细胞染色之后,细胞核可观察到46条染色体D.细胞有丝分裂过程中,核膜和核仁会周期性地消失和重建3.下列科学探究实验应用同位素标记法的是①恩格尔曼探究光合作用的场所②帕拉德研究分泌蛋白的合成和运输③卡尔文探究CO2中的碳在光合作用中转化成有机物的途径④证明DNA进行半保留复制⑤赫尔希和蔡斯证明DNA是遗传物质⑥斯他林和贝利斯促胰液素的发现A.①②③④B.②③④⑤C.③④⑤⑥D.①④⑤⑥4.某种突触传递兴奋的机制如下:当兴奋传至突触小体时,突触前膜释放去甲肾上腺素(简称NE)到突触间隙,突触间隙中的NE将发生如右图所示的结合或摄取。
下列分析中错误..的是A.NE是一种神经递质B.NE作用于突触前膜受体后抑制NE释放属于反馈调节C.突触前膜和后膜均能摄取NE,说明某些兴奋可以双向传递D.NE与突触后膜受体结合后将引发后膜电位变化5.某种群的年龄组成如甲图所示,增长曲线如乙图所示。
下列有关叙述正确的是()A.甲图的年龄组成是增长型,在t1时期很可能属于这种年龄组成B.甲图的年龄组成是稳定型,在t2时期很可能属于这种年龄组成C.甲图的年龄组成是增长型,在t2时期很可能属于这种年龄组成D.甲图的年龄组成是稳定型,在t1时期很可能属于这种年龄组成6.某种昆虫的基因A、B、C分别位于3对同源染色体上,控制酶1、酶2和酶3的合成,三种酶催化的代谢反应如图。
精品文档,欢迎下载如果你喜欢这份文档,欢迎下载,另祝您成绩进步,学习愉快!2018届普通高等学校招生全国统一考试高三生物模拟试题(二)1.下列关于膜蛋白的组成与功能的说法,不正确的是( )A.膜蛋白的元素组成一般为C、H、O、NB.膜蛋白参与生物膜的构成,不具有催化功能C.精子和卵细胞的识别、结合与膜蛋白有关D.神经纤维上静息电位的维持与膜蛋白有关2.下图为物质跨膜运输方式的示意图,①②③代表三种不同的运输方式。
下列相关叙述不正确的是( )A.①代表自由扩散,被运输的物质顺浓度梯度通过磷脂双分子层B.②代表主动运输,普遍存在于动植物和微生物的细胞中C.③代表协助扩散,被运输的物质不一定顺浓度梯度跨膜D.①②③不仅适于细胞吸收营养物质,也适于细胞排出代谢废物3.下列关于内环境及稳态的说法,正确的是( )A.血浆、组织液、淋巴和细胞内液构成细胞直接生活的液体环境B.内环境的各种成分之间均可直接相互转化C.内环境中各种成分维持相对稳定机体即可维持稳态D.内环境稳态遭到破坏时,必然引起细胞代谢紊乱4.从20世纪20年代开始,许多科学家投身于遗传物质的研究之中,其中最具代表性的有格里菲斯、艾弗里、赫尔希和蔡斯等。
下列相关叙述不正确的是( )A.1928年格里菲斯的实验证明了“转化因子”是DNAB.1944年艾弗里的实验不仅证明了DNA是遗传物质,还证明了蛋白质不是遗传物质C.1952年赫尔希和蔡斯的实验证明了DNA是遗传物质D.科学研究表明,绝大多数生物的遗传物质是DNA,因此DNA是主要的遗传物质5.果蝇的某性状由一对等位基因B、b控制。
有一个群体,其中BB的个体占50%,bb的个体占50%,雌雄比例=1:1,下列说法正确的是( )A.群体随机交配,其子代中Bb的个体所占的比例为1/3B.在环境条件保持稳定的前提下,B、b的基因频率不会发生变化C.B、b的基因频率的变化意味着新物种的产生D.若该果蝇群体变为BB的个体占30%、bb的个体占20%,意味着发生了进化6.下图为某生态系统能量流动的示意图,数字代表能量值,单位是kJ/(m2·a)。
高考模拟试题理科综合(生物)本试卷分第I卷和第Ⅱ卷两部分,共16页。
满分300分。
考试用时150分钟。
答题前,请将答题卡第1、3面左上方的姓名、座号、考生号等项目填写清楚,用右手食指在第1面座号后指定位置按手印,并将答题卡第2、4面左上方的姓名、座号按要求填写正确。
考试结束后,将本试卷和答题卡一并交回。
第I卷(必做,共107分)注意事项:1.第I卷共20小题,1-13题每小题5分,14一.20题每小题6分,共107分。
2.每小题选出答案后,用2B铅笔把答题卡上对应的答案标号涂黑。
如需改动,用橡皮擦干净后,再涂写在其他答案标号上。
不涂答题卡,只答在试卷上不得分。
以下数据可供答题时参考:相对原子质量:H 1 C 12 N 14 0 16 Fe 56 Cu 64 C0 59一、选择题(本题包括13小题,每小题只有一个选项符合题意)1.科学家詹姆斯.罗斯曼等因发现“细胞的囊泡运输调控机制”荣获诺贝尔生理学或医学奖。
下列有关囊泡的叙述,不正确的是A.组成囊泡膜的化学成分主要是磷脂和蛋白质B. mRNA从合成部位运输到翻译部位不需要借助囊泡运输C.各种激素在分泌时都需要囊泡从内质网运输到高尔基体D.囊泡运输发生障碍可导致神经和免疫紊乱等多种疾病2.细胞凋亡的大致过程如图所示,下列叙述不正确的是A.以小泡的形式形成凋亡小体,体现了细胞膜具有选择透过性B.细胞凋亡涉及基因的激活、表达和调控等过程C.吞噬细胞对凋亡小体的处理有利于维持内环境的相对稳定D.研究细胞凋亡的机理,可用于开发新型药物治疗癌症3.下列关于生物学研究中常用技术及方法的描述,正确的是A.探究淀粉酶催化的最适温度时不需要设计预实验B.用35S标记的噬菌体侵染细菌能证明DNA是遗传物质C.运用数学模型建构的方法研究某种群数量的变化规律D.孟德尔在杂交实验中提出的“雌雄配子随机结合”属于“假说一演绎”的推理内容4.下列与细胞增殖相关的叙述,正确的是A.分裂期的细胞比间期少是因为多数间期细胞未进入细胞周期B.突变的基因可以通过细胞增殖传给后代C.减数分裂过程中染色单体之间的片段交换属于基因重组D.低温诱导使染色体组加倍发生在有丝分裂前期5.下列有关人感染H7N9禽流感病毒的说法正确的是A. H7N9禽流感的病原体细胞结构简单,无染色体DNAB.吞噬细胞能特异性识别并吞噬入侵的H7N9病毒C. T细胞受刺激后增殖分化成效应T细胞并产生淋巴因子D.患者痊愈后形成的记忆细胞在二次免疫应答中会迅速产生抗体6.在某动物种群中,V基因在甲种群和乙种群中的基因型个体数如下表。
高三理科综合生物部分能力测试试题理科综合共300分,考试用时150分钟。
生物试卷分为第Ⅰ卷(选择题)和第Ⅱ卷两部分,第Ⅰ卷1至3页,第Ⅱ卷4至6页,共80分。
第Ⅰ卷注意事项:1.答第I卷前,考生务必将自己的姓名、准考号、科目涂写在答题卡上。
2.每题选出答案后,用2B铅笔将答题卡上对应题目的答案标号涂黑,如需改动,用橡皮擦干净后,再选涂其他答案标号。
3.本卷共6题,每题6分,共36分。
每小题给出的四个选项中,只有一项是最符合题目要求的。
1.下列生物结构与功能的叙述,正确的是A.蓝藻和烟草花叶病毒遗传物质中的碱基数目均符合A=T、C=GB.酵母菌细胞呼吸产生CO2的场所不只在线粒体基质中C.同一生物体的不同功能细胞中,酶的种类完全不同D.细胞间的信息交流均依赖于细胞膜上的受体2.如图为某动物细胞的一对同源染色体,其中一条发生变异(字母表示基因)。
下列叙述正确的是A.该变异与基因突变都可用显微镜直接观察B.变异染色体上基因的排列顺序发生了改变C.染色体上没有基因缺失,表现型一定正常D.若该细胞进行减数分裂,能形成正常的四分体3.为探究不同环境因素对某植物叶片中叶绿素含量的影响进行了相关实验,结果如图所示。
下列叙述正确的是A.本实验的自变量是叶绿素含量B.由图中曲线可知,经低温和暗处理的该植物叶片中叶绿素含量下降最为明显C.纸层析分离上述叶片色素提取液,第4组由上到下第一二条色素带会明显变窄D.由实验结果推知,低温天气下,适度升温或遮光处理均可减少该植物叶绿素损失4.乙酰胆碱(图中以“A-C”表示)可作为兴奋性神经递质,其合成与释放如图所示,下列叙述错误的是A.神经冲动引起乙酰胆碱释放,实现了电信号→化学信号的转变B.突触前神经元中可合成乙酰胆碱C.乙酰胆碱在突触间隙中的移动需要消耗ATPD.如D酶失活,突触后神经元会表现为持续兴奋5.5-溴脱氧尿嘧啶核苷酸(BrdU)与胸腺嘧啶脱氧核苷酸(TdR)结构类似。
2018年⾼考(新课标)全国卷⽣物模拟试题(三)(含答案及解析)2018年⾼考新课标全国卷⽣物模拟试题(三)⼀、选择题:本题共6⼩题,每⼩题6分,在每⼩题给出的四个选项中,只有⼀项是符合题⽬要求的。
1、下列有关⼈体成熟红细胞的叙述,正确的是()A.其核糖体能合成运输氧⽓的⾎红蛋⽩B.将其置于⾼渗NaCl溶液中不会发⽣质壁分离C.吸收K+所需能量来⾃细胞的有氧呼吸D.与蛙的红细胞⼀样,都能进⾏⽆丝分裂和ATP的合成2、下列有关遗传分⼦基础的叙述,正确的是()A.⽤含35S的完全培养基培养T2噬菌体,可以获得35S标记的噬菌体B.原核细胞内,转录的同时核糖体进⼊细胞核启动遗传信息的翻译C.DNA分⼦边解旋边复制,新合成的两条⼦链形成1个新的DNA分⼦D.⼀对等位基因的碱基序列⼀定不同,但在同源染⾊体上的位置相同3、下列有关⽣物学实验的叙述,正确的是()A.探究温度对酶活性的影响时,最好⽤H2O2作为实验底物B.蛋⽩质鉴定过程:将适量的双缩脲试剂A液和B液混合→滴加到⾖浆样液中→观察C.在⾊素的提取和分离实验中,⽤⽆⽔⼄醇进⾏分离,扩散速度最快的是叶黄素D.⽤⿊藻叶⽚进⾏观察质壁分离与复原实验时,叶绿体的存在不会⼲扰实验现象的观察4、0.9%的NaCl溶液(⽣理盐⽔)和5%的葡萄糖溶液都属于基本输液制剂,它们的渗透压与⾎浆渗透压⼤体相当,但它们的作⽤及在⼈体内的分布均不同。
下列相关叙述错误的是()A.进⼊⼈体内的NaCl以离⼦的形式存在,且主要分布在细胞外液中B.输⼊⼈体内的葡萄糖会在胰岛素的作⽤下,迅速进⼊细胞被利⽤C.5%的葡萄糖溶液被⼤量输⼊⼈体后,不会引起细胞外液渗透压的变化D.在神经细胞膜上分布着运输Na+和C6H12O6的载体5、群落不断发展变化,按照⼀定的规律进⾏演替。
下列关于群落演替的叙述,正确的是()A.⼈⼯群落组建后,它的物种丰富度不再变化B.⼈类活动对群落演替的影响与⾃然演替的⽅向、速度基本相同C.西北⼲旱地区的典型草原经⾜够长的时间演替后能形成森林D.群落的初⽣演替和次⽣演替的主要区别是初始条件不同6、下图为某家系的遗传系谱图,甲病(相关基因为B、b)和⼄病(相关基因为A、a)均为单基因遗传病。
高三理综(生物)高考模拟试题(六)一、选择题:(共6小题,每小题6分,共36分。
每小题只有一个选项符合题目要求)1.生物膜是细胞的重要结构,许多代谢反应可以在生物膜上进行。
下列相关叙述错误的是( ) A.细胞生物膜的主要组成成分是磷脂和蛋白质B.叶绿体内膜上含有多种光合色素,能够吸收并转化光能C.线粒体内膜可以进行有氧呼吸第三阶段的反应D.有丝分裂过程中,核膜的消失与形成分别发生在前期和末期2.将芹菜叶片置于一定浓度的KNO3溶液中,鲜重变化与时间关系如图所示。
下列有关叙述正确的是( )A.本实验可证明K+、3NO-的跨膜运输方式与水的跨膜运输方式不同B.0~8 min内,芹菜叶肉细胞的相对表面积增大C.15 min后,芹菜叶肉细胞鲜重不再增加,说明细胞内外浓度相等D.芹菜叶肉细胞从8 min开始吸收无机盐离子,使细胞液浓度大于外界溶液浓度3.图甲表示镰刀型细胞贫血症的发病机理,图乙表示基因型为AABb的生物的一个体细胞有丝分裂过程中一条染色体上的基因,图丙表示两种类型的变异。
下列说法正确的是( )A.镰刀型细胞贫血症是由基因突变造成的,在光学显微镜下观察细胞无法判断是否患病B.图甲中转运缬氨酸的tRNA上的反密码子为GUAC.图乙中两条姐妹染色单体上的基因不同是基因突变或交叉互换造成的D.图丙中①属于基因重组,②属于染色体结构变异4.一个患某遗传病(由一对等位基因控制)的女性患者甲和一个表现正常的男性结婚后,生了一儿一女,且都患该遗传病。
下列有关叙述正确的是( )A.女性患者甲和该表现正常的男性都是纯合子B.该遗传病可能是伴X染色体隐性遗传病C.患该遗传病的子女一定可以从女性患者甲获得致病基因D.该遗传病在后代子女中的发病率相同5.某人去医院抽血化验体内甲状腺激素与促甲状腺激素的含量,结果发现甲状腺激素水平明显低于正常值,促甲状腺激素水平明显高于正常值,下列表述错误的是( )A.该个体一定会出现代谢活动增强、神经系统兴奋性增强等症状B.甲状腺激素的分泌存在分级调节,促甲状腺激素可以促进甲状腺激素的分泌C.该个体相关激素水平异常可能是由于缺碘引起D.促甲状腺激素释放激素和甲状腺激素都能调节促甲状腺激素的分泌6.下列关于生物学实验及研究方法的叙述,错误的是( )A.用样方法调查蚜虫的种群密度时,取样的关键是随机取样B.用标志重捕法调查某动物种群密度时,标志物部分脱落会使估算值偏大C.用血细胞计数板观察酵母菌种群数量的变化,应先在计数室上滴加菌液,再盖上盖玻片D.研究土壤中小动物类群丰富度常用取样器取样的方法进行采集、调查29.(9分)如图为某实验小组为研究细胞的结构和功能设计的四组实验,其他相关实验条件适宜。
请回答下列问题:(1)为了研究线粒体或叶绿体的功能,需要将细胞中的线粒体或叶绿体分离出来,常用的方法是法。
(2)图甲装置和图乙装置的实验现象有何区别?,请分析产生差异的主要原因:。
(3)图丙装置在适宜的光照下(填“能”或“不能”)产生氧气。
若光照条件下突然停止二氧化碳供应,ATP的合成速率将(填“增大”、“不变”或“减小”)。
图丁装置同正常的细胞相比呼吸速率有何变化?,请分析其原因:。
30.(10分)如图为人体的血糖调节模型,据图回答下列问题:(1)该血糖调节模型属于模型。
图中下丘脑是血糖调节的中枢,同时也是、的中枢。
(2)当机体血糖含量降低时,胰高血糖素分泌量增加,促进血糖升高,此时血糖的来源为。
在血糖调节的过程中,胰岛素的作用结果会反过来影响胰岛素的分泌,这属于调节。
(3)某人受病毒感染后产生一种抗体Y,该抗体能够破坏胰岛B细胞上的受体,导致糖尿病。
从免疫学角度分析,抗体Y是由细胞分泌的,该种糖尿病属于病。
31.(10分)如图是某生态系统的食物网,请回答下列问题:(1)兔参与形成的食物链共有条。
图中生物之间既存在捕食关系又存在竞争关系的是。
(2)流经该生态系统的总能量为。
假设橡树苗和草本植物流向下一营养级的能量相等,鹰每同化1 kJ的能量至少需要草本植物固定 kJ的太阳能来支持。
(3)狼能够依据兔留下的气味进行猎捕,兔同样也能够依据狼的气味或行为特征躲避猎捕,这体现了生态系统的功能。
32.(10分)某种雌雄同株多年生植物,花顶生(D)对腋生(d)为显性,红花(A)对白花(a)为显性,两对等位基因独立遗传。
某实验小组选取纯合顶生红花植株和腋生白花植株杂交,F1均为顶生红花植株,选F1中甲、乙两植株进行杂交,甲植株作为父本,乙植株作为母本,F2的表现型及比例为顶生红花∶顶生白花∶腋生红花∶腋生白花=3∶1∶3∶1。
他们分析出现此实验结果可能的原因:①染色体部分缺失导致雄配子死亡;②基因突变。
请回答下列问题:(1)若为第①种情况,则部分缺失的染色体为甲植株上基因所在的染色体,缺失部分是否含有该基因?(填“是”、“否”或“无法判断”)。
若为第②种情况,则为F1中植株的基因型突变为。
上述两种变异类型(填“属于”或“不属于”)可遗传变异。
(2)为了进一步确认是哪种情况,该实验小组进一步研究,设计了反交实验,即乙植株作为父本,甲植株作为母本,如果反交实验所得子代的表现型及比例为,说明为第①种情况,且缺失部分不含上述相关基因;如果反交实验所得子代的表现型及比例为,则为第②种情况。
38.[生物─选修3:现代生物科技专题](15分)某重点实验室课题研究组欲将一株野生杂草的抗病基因转给一双子叶农作物。
该农作物含有高茎基因,植株过高容易倒伏,科学家欲通过基因工程操作抑制高茎基因的表达。
基于上述目的科学家进行了基因工程的相关操作,结合所学知识分析下列问题:(1)课题研究组已经获得了抗性基因,欲体外大量扩增该目的基因需采用技术,该技术的基本反应过程:目的基因受热后解链为单链,与单链相应互补序列结合,然后在DNA聚合酶的作用下进行。
(2)该基因工程操作的核心是。
本研究中,欲将目的基因转入受体细胞,常采用法。
(3)科学家将高茎基因的基因转入受体细胞,该基因产生的mRNA能够与高茎基因转录出的mRNA互补结合,形成,抑制高茎基因的表达。
高三理综(生物)高考模拟试题(六)答题卡班级:__________ 姓名:____________分数:____________第Ⅰ卷(选择题,每小题6分,共36分)第Ⅱ卷(非选择题,共54分)高三理综(生物)高考模拟试题(六)参考答案1.B【解析】细胞的生物膜在物质组成上相似,磷脂双分子层构成了膜的基本支架,蛋白质分子有的镶在磷脂双分子层表面,有的部分或全部嵌入磷脂双分子层中,有的贯穿于整个磷脂双分子层,选项A正确。
叶绿体中的类囊体薄膜上含有光合色素,能够进行光反应,选项B错误。
线粒体内膜内折形成嵴,上面附着有许多酶类,是有氧呼吸第三阶段进行的场所,选项C正确。
有丝分裂过程中,核膜的消失与形成分别发生在前期和末期,选项D正确。
NO-的跨膜运输方式,选项A错误。
随着水分减少,芹菜叶2.B【解析】本实验没有实验数据说明K+、3肉细胞体积减小,细胞相对表面积增大,选项B正确。
15 min后,芹菜叶肉细胞鲜重不再增加(受细胞壁的限制,不能再进一步吸水),并不能说明细胞内外浓度相等,选项C错误。
芹菜叶肉细胞从8 min 开始吸水,说明在此之前就开始吸收无机盐离子了,选项D错误。
3.D【解析】镰刀型细胞贫血症虽是由基因突变造成的,但红细胞的形态发生了变化,在光学显微镜下通过观察细胞的形态可以判断是否患病,选项A错误。
由图甲可知,缬氨酸的密码子为GUA,所以转运缬氨酸的tRNA上的反密码子为CAU,选项B错误。
图乙表示有丝分裂过程中一条染色体上的基因,而同源染色体间的交叉互换发生在减数分裂过程中,故产生这种现象的原因只能是基因突变,选项C错误。
图丙中①是同源染色体上非姐妹染色单体间发生的片段交换,为基因重组,②是非同源染色体间片段交换,为染色体结构变异,选项D正确。
4.C【解析】根据题干信息分析,该遗传病可能是显性遗传病也可能是隐性遗传病,若是隐性遗传病,女性患者甲一定是纯合子,该表现正常的男性一定是杂合子;若是显性遗传病,女性患者甲不一定是纯合子,该表现正常的男性一定是纯合子,A错误。
若该遗传病是伴X染色体隐性遗传病,女儿患病,其父亲一定患病,与题干不符,B错误。
该遗传病不论是显性遗传病还是隐性遗传病,女性患者甲一定将致病基因遗传给患该遗传病的子女,C正确。
根据题干信息不能确定该遗传病的致病基因是位于常染色体上还是性染色体上,因而不能确定该遗传病在后代子女中的发病率是否相同,D错误。
5.A【解析】甲状腺激素能够促进新陈代谢、维持神经系统兴奋性,而题干给出,该个体甲状腺激素水平明显低于正常值,选项A错误。
甲状腺激素的分泌存在分级调节,促甲状腺激素可以促进甲状腺激素的分泌和甲状腺的生长发育,选项B正确。
缺碘可引起甲状腺激素合成受阻,负反馈调节减弱,促甲状腺激素释放激素和促甲状腺激素含量增加,选项C正确。
促甲状腺激素释放激素和甲状腺激素都能调节促甲状腺激素的分泌,选项D正确。
6.C【解析】用样方法调查蚜虫的种群密度时,取样的关键是随机取样,选项A正确;用标志重捕法调查某动物种群密度时,标志物部分脱落会使估算值偏大,选项B正确;用血细胞计数板观察酵母菌种群数量的变化,应先在计数室上盖上盖玻片,再滴加菌液,选项C错误;研究土壤中小动物类群丰富度常用取样器取样的方法进行采集、调查,选项D正确。
29.【答案】(1)差速离心(2分)(2)图甲装置无明显变化,图乙装置有气体产生(1分)线粒体不能直接利用葡萄糖,但可以分解丙酮酸产生二氧化碳(1分)(3)能(1分)减小(1分)呼吸速率降低(1分)细胞结构不完整,代谢的有序性降低(2分)【解析】(1)分离细胞不同组分常用的方法是差速离心法。
(2)装置甲和装置乙的差异是原料的差异,线粒体不能直接利用葡萄糖,但可以利用丙酮酸进行有氧呼吸的第二、三阶段,产生二氧化碳和水。
(3)装置丙中有完整的叶绿体,提供适宜的光照其可以进行光合作用放出氧气。
如果光照条件下停止二氧化碳供应,C3会减少,ATP的消耗减少,故ATP的合成速率减小。
装置丁中细胞结构不完整,代谢的有序性变差,呼吸速率变慢。
30.【答案】(1)概念(1分)体温调节(1分)水盐调节(1分)(2)肝糖原分解和非糖物质转化(2分)反馈(1分)(3)浆(2分)自身免疫(2分)【解析】(1)该血糖调节模型为概念模型。
下丘脑为血糖调节中枢,同时也是体温调节中枢、水盐调节中枢。
(2)血糖降低时,胰高血糖素分泌量增加,促进血糖升高,此时血糖的来源有肝糖原分解和非糖物质转化,而肌糖原不能直接转化为血糖。
在血糖调节的过程中,胰岛素的作用结果会反过来影响胰岛素的分泌,这属于反馈调节。