江苏建筑施工标准化文明示范工地标准定稿版
- 格式:docx
- 大小:162.84 KB
- 文档页数:6
上篇建筑施工公司1 总则1.0.1 为加强建筑施工公司安全生产的管理,实现施工公司安全生产管理工作的规范化、标准化,制定本标准。
1.0.2 本标准是规范建筑施工公司主体行为,贯彻建筑施工公司主体责任,考核建筑施工公司安全质量标准化管理的基本依据。
1.0.3本标准依据《中华人民共和国安全生产法》、《中华人民共和国建筑法》、《安全生产许可证条例》、《建设工程安全生产管理条例》、《特种设备安全监察条例》等有关法律法规,参照现行标准《施工公司安全生产评价标准》JGJ/T77、《江苏省建筑施工安全生产条件评价规范》DGJ32/TJ55的规定制定。
1.0.4建筑施工公司应建立和完善安全质量标准化组织机构,并设专人负责公司安全质量标准化管理工作。
1.0.5 建筑施工公司安全质量标准化管理,除应执行本标准规定外,还应符合国家及我省现行有关法律法规、标准规范及管理规定等规定。
2 术语2.0.1建筑施工公司从事土木工程、建筑工程、线路管道和设备安装工程、装修工程的新建、扩建、改建活动的各类资质等级的施工总承包、专业承包和劳务分包公司。
2.0.2安全生产为防止生产过程中发生事故而采用的各种措施和活动。
2.0.3安全生产条件满足安全生产的各种因素及其组合。
2.0.4安全质量标准化施工公司及施工现场各方面、各环节的安全生产行为做到法律化、制度化、标准化、规范化。
安全质量标准化涉及施工安全生产管理标准化、相关人员行为标准化及施工现场设施设备标准化三个方面。
安全生产管理标准化涉及建设主管部门、施工公司及工程项目部等三个主体,以及安全管理体制、安全管理制度和体系运营情况等三个要素。
相关人员行为标准化涉及岗位职责、履责规则和安全绩效等三个要素,设施设备标准化则涉及到各种机械设备、防护设施和临建设施等三个方面。
2.0.5 特种作业对操作者本人,特别对别人和周边设施的安全有重大危险因素的作业。
本标准所称的特种作业涉及电工作业、焊接与热切割作业、起重作业、高处作业、厂内机动车辆作业等。
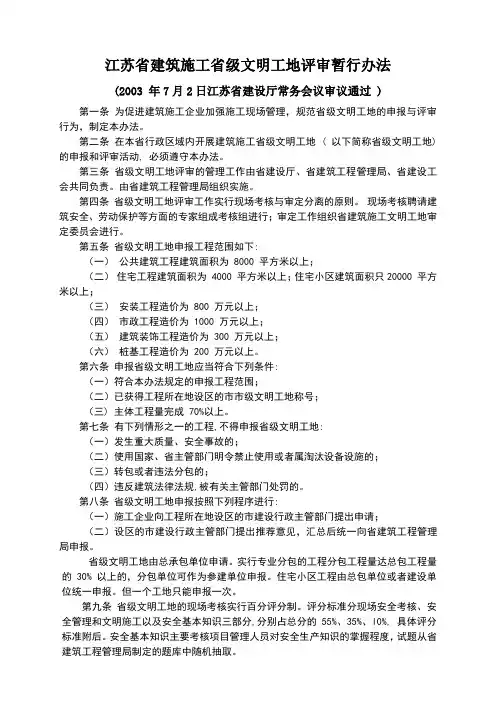
江苏省建筑施工省级文明工地评审暂行办法(2003 年7月2日江苏省建设厅常务会议审议通过 )第一条为促进建筑施工企业加强施工现场管理,规范省级文明工地的申报与评审行为,制定本办法。
第二条在本省行政区域内开展建筑施工省级文明工地 ( 以下简称省级文明工地)的申报和评审活动, 必须遵守本办法。
第三条省级文明工地评审的管理工作由省建设厅、省建筑工程管理局、省建设工会共同负责。
由省建筑工程管理局组织实施。
第四条省级文明工地评审工作实行现场考核与审定分离的原则。
现场考核聘请建筑安全、劳动保护等方面的专家组成考核组进行;审定工作组织省建筑施工文明工地审定委员会进行。
第五条省级文明工地申报工程范围如下:(一)公共建筑工程建筑面积为 8000 平方米以上;(二)住宅工程建筑面积为 4000 平方米以上;住宅小区建筑面积只20000 平方米以上;(三)安装工程造价为 800 万元以上;(四)市政工程造价为 1000 万元以上;(五)建筑装饰工程造价为 300 万元以上;(六)桩基工程造价为 200 万元以上。
第六条申报省级文明工地应当符合下列条件:(一)符合本办法规定的申报工程范围;(二)已获得工程所在地设区的市市级文明工地称号;(三) 主体工程量完成 70%以上。
第七条有下列情形之一的工程,不得申报省级文明工地:(一)发生重大质量、安全事故的;(二)使用国家、省主管部门明令禁止使用或者属淘汰设备设施的;(三)转包或者违法分包的;(四)违反建筑法律法规,被有关主管部门处罚的。
第八条省级文明工地申报按照下列程序进行:(一)施工企业向工程所在地设区的市建设行政主管部门提出申请;(二)设区的市建设行政主管部门提出推荐意见,汇总后统一向省建筑工程管理局申报。
省级文明工地由总承包单位申请。
实行专业分包的工程分包工程量达总包工程量的 30% 以上的,分包单位可作为参建单位申报。
住宅小区工程由总包单位或者建设单位统一申报。
但一个工地只能申报一次。
(简化版)江苏省建筑施工标准化文明示范
施工项目标准
江苏省建筑施工标准化文明示范施工项目标准 (简化版)
简介
本文档是针对江苏省建筑施工标准化文明示范施工项目所制定
的标准。
目的是为了提高施工项目的文明施工水平,确保施工过程
安全、高效、环保。
标准内容
1. 施工组织管理:
- 各施工单位应制定详细的施工组织设计,并报备相关部门。
- 施工人员应按照规定进行培训,并持有相应的施工资格证书。
2. 安全生产管理:
- 施工单位应建立完善的安全生产管理体系,定期进行安全检
查和隐患排查。
- 施工现场应设置明显的安全警示标识,确保工人安全。
3. 环境保护管理:
- 施工单位应制定环境保护方案,严格控制施工过程中的噪音、扬尘、废水等污染物的排放。
- 施工现场应做好周边环境的保洁工作,确保环境整洁。
4. 文明施工管理:
- 施工工地应有规范的出入口和围挡,确保施工区域与周边区
域分离。
- 施工单位应加强对施工人员的文明施工教育,禁止乱丢垃圾、乱堆材料等行为。
5. 质量管理:
- 施工单位应制定质量控制计划,并进行全过程质量监督和检验。
- 施工材料应符合相关标准,并严格按照设计文件进行施工。
结论
本标准的制定旨在规范江苏省建筑施工标准化文明示范施工项目,确保项目的安全、高效、环保和文明施工。
各施工单位应积极
遵守本标准,提高施工水平,为建设优质工程贡献力量。
江苏省建筑施工标准化文明示范工程施工
标准
1. 引言
本文档旨在规范江苏省建筑施工标准化文明示范工程的施工标准,以确保工程施工高效、安全、环保、文明。
本文档适用于江苏省范围内的建筑施工标准化文明示范工程。
2. 施工流程
2.1. 工程准备阶段
在工程准备阶段,施工单位应进行工程勘察、设计、材料采购等相关准备工作,确保施工能顺利进行。
2.2. 施工现场管理
施工现场应设立有效的施工管理体系和安全监测机制,确保施工场所的安全、文明。
2.3. 施工工序控制
施工过程中,应严格控制施工工序,确保按照规范进行施工,保证施工质量和进度。
2.4. 安全生产管理
施工单位应制定详细的安全生产管理制度,加强对施工人员的安全教育和培训,确保施工期间没有发生安全事故。
2.5. 环境保护措施
施工单位应采取有效的环境保护措施,减少对周边环境的污染和影响。
2.6. 务工人员文明行为
施工人员在施工期间应遵守文明施工规范,文明施工,文明用语,文明行为。
3 施工标准化文明示范工程评选
针对江苏省建筑施工标准化文明示范工程,应设立评选机制,评选出施工标准化文明示范工程。
4. 后期工程管理
施工完成后,应进行后期工程管理和维护,确保工程质量和效果持久。
5. 总结
本文档是对江苏省建筑施工标准化文明示范工程的施工标准的
规范和要求,所有相关单位和个人都应遵守并执行本文档。
以上为江苏省建筑施工标准化文明示范工程施工标准的完整版。
---
*注意:本文档仅供参考,实际施工仍应根据具体情况和相关
法律法规进行操作。
*。
江苏省建筑安全文明施工标准化示范工地申报规模
一、房屋建筑
(一)公共建筑工程:建筑面积为10000平方米以上单体工程;总建筑面积30000平方米以上群体建筑。
(二)住宅工程:建筑面积为10000平方米以上单体住宅工程;总建筑面积为30000平方米以上住宅小区。
(三)工业建筑工程:建筑面积10000平方米以上或单跨24米以上单体工程,或造价为5000万元及以上工程。
(四)桩基与基坑围护工程:造价为1500万元以上桩基或基坑围护工程。
(五)装饰装修工程:造价为1500万元以上的单项装饰装修工程;造价1000万元以上的幕墙工程。
(六)机电安装工程:造价为2000万元以上,且具有独立生产能力或使用功能的工厂(车间)、装置、设施等工业安装工程。
二、市政公用
(七)市政道路工程:造价为3000万元以上城市道路、桥梁、高架立交桥等工程。
(八)市政公用设施工程:造价为5000万元以上城市供气、供热、供水、排水、水处理等工程。
(九)轨道交通工程:造价为1亿元以上城市轨道交通工程。
1
个别规模较小,但建筑风格独特、影响力大、安全技术上实现重大突破的特殊工程项目,经所在地建设行政主管部门同意推荐,报省住房城乡建设厅批准后可参评。
2。
江苏省建设⼯程施⼯安全标准化管理第⼆册)精⼼编辑完善⽰范版建设⼯程施⼯安全标准化管理资料(第⼆册)管理制度、岗位责任制、操作规程⼯程名称:建设单位:施⼯单位:监理单位:江苏省建筑安全监督总站制⽬录⼀、施⼯现场安全⽣产管理制度1、安全⽣产责任制考核制度2、项⽬负责⼈现场带班制度3、应急救援管理制度4、危险源监控与管理制度5、安全⽣产⽂明施⼯经费保障制度6、分包单位安全管理制度7、专项施⼯⽅案编审制度8、绿⾊施⼯管理制度9、⽂明施⼯管理制度10、临建设施安全管理制度11、卫⽣管理制度12、⾷堂管理制度13、环境保护管理制度14、消防防⽕管理制度15、治安保卫管理制度16、农民⼯业余学校管理制度17、有害作业劳动保护制度18、劳动防护⽤品(具)管理制度19、特种作业⼈员管理制度20、⽣产安全事故报告制度21、安全⽣产技术交底制度22、安全⽣产检查制度23、安全隐患排查制度24、班组安全活动制度25、安全⽣产教育培训制度26、机械设备安全管理制度27、施⼯⽤电管理制度28、施⼯车辆管理制度⼆、施⼯现场管理⼈员安全⽣产岗位责任制1、项⽬经理安全⽣产岗位责任制2、项⽬技术⼈员安全⽣产岗位责任制3、施⼯员安全⽣产岗位责任制4、安全员安全⽣产岗位责任制5、材料员安全⽣产岗位责任制6、设备管理员安全⽣产岗位责任制7、质检员安全⽣产岗位责任制8、预算员安全⽣产岗位责任制9、资料员安全⽣产岗位责任制10、班组长安全⽣产岗位责任制11、后勤管理员安全⽣产岗位责任制12、门卫安全⽣产岗位责任制13、炊事员安全⽣产岗位责任制14、卫⽣员安全⽣产岗位责任制15、施⼯临时⽤电电⼯安全⽣产岗位责任制三、施⼯现场各⼯种安全技术操作规程1、施⼯现场作业⼈员安全⽣产基本规定2、普通⼯安全技术操作规程3、架⼦⼯安全技术操作规程4、⽡⼯安全技术操作规程5、抹灰⼯安全技术操作规程6、⽊⼯安全技术操作规程7、⼤模板和⼤板施⼯安全技术操作规程8、钢筋⼯安全技术操作规程9、混凝⼟⼯安全技术操作规程10、防⽔⼯安全技术操作规程11、电⼯安全技术操作规程12、通风⼯安全技术操作规程13、电焊⼯安全技术操作规程14、⽓焊⼯安全技术操作规程15、起重安装⼯安全技术操作规程16、起重司机安全技术操作规程17、起重指挥⼯安全技术操作规程18、起重司索⼯安全技术操作规程19、打桩⼯安全技术操作规程20、机械维修⼯安全技术操作规程21、中⼩型机械操作⼯安全技术操作规程22、保温⼯安全技术操作规程23、管⼯安全技术操作规程24、钳⼯安全技术操作规程25、油漆⼯安全技术操作规程26、⼚(场)内机动车司机安全技术操作规程27、装卸⼯安全技术操作规程⼀、施⼯安全⽣产管理制度(⼀)安全⽣产责任制度(基本与核⼼制度)将不同的安全责任落实到负责有安全管理责任的⼈员和具体岗位⼈员⾝上(⼆)群防群治制度要求建筑企业职⼯遵守法律、法规与规程对于危及⽣命安全和⾝体健康的⾏为有权提出批评、检举和控告(三)安全⽣产教育培训制度对⼴⼤建筑⼲部职⼯进⾏安全教育培训,提⾼安全意识,增加安全知识和技能。
江苏省建筑施工省级文明工地评审暂行办法(年7月2日江苏省建设厅常务会议审议经过)第一条为促进建筑施工企业加强施工现场管理,规范省级文明工地的申报与评审行为,制定本办法。
第二条在本省行政区域内开展建筑施工省级文明工地(以下简称省级文明工地)的申报和评审活动,必须遵守本办法。
第三条省级文明工地评审的管理工作由省建设厅、省建筑工程管理局、省建设工合共同负责。
由省建筑工程管理局组织实施。
第四条省级文明工地评审工作实行现场考核与审定分离的原则。
现场考核聘请建筑安全、劳动保护等方面的专家组成考核组进行;审定工作组织省建筑施工文明工地审定委员会进行。
第五条省级文明工地申报工程范围如下:(-)公共建筑工程建筑面积为8000平方米以上;(二)住宅工程建筑面积为4000平方米以上;住宅小区建筑面积只0平方米以上;(三)安装工程造价为800万元以上;(四)市政工程造价为1000万元以上;(五)建筑装饰工程造价为300万元以上;(六)桩基工程造价为200万元以上。
第六条申报省级文明工地应当符合下列条件:(-)符合本办法规定的申报工程范围;(二)己获得工程所在地设区的市市级文明工地称号;(三)主体工程量完成70%以上。
第七条有下列情形之一的工程,不得申报省级文明工地:(―)发生重大质量、安全事故的;(二)使用国家、省主管部门明令禁止使用或者属淘汰设备设施的;(三)转包或者违法分包的;(四)违反建筑法律法规,被有关主管部门处罚的。
第八条省级文明工地申报按照下列程序进行:(-)施工企业向工程所在地设区的市建设行政主管部门提出申请;(二)设区的市建设行政主管部门提出推荐意见,汇总后统一向省建筑工程管理局申报。
省级文明工地由总承包单位申请。
实行专业分包的工程分包工程量达总包工程量的30%以上的,分包单位可作为参建单位申报。
住宅小区工程由总包单位或者建设单位统一申报。
但一个工地只能申报一次。
第九条省级文明工地的现场考核实行百分评分制。
(简化版)江苏省建筑施工标准化文明示范施工区域标准江苏省建筑施工标准化文明示范施工区域标准 (简化版)简介本文档旨在规范江苏省建筑施工标准化文明示范施工区域的要求和标准,以提高施工现场的文明程度和施工质量。
施工现场管理要求1. 施工现场应设置明显的区域标志,包括工地围栏、警示标志和施工指示标志等,确保施工区域清晰可见。
2. 施工现场应保持整洁,定期清理垃圾和杂物,并及时处理排水、污水和废弃物。
3. 施工现场应合理规划车辆和人员通行道路,并设置有效的交通指示标志和警示标志,确保施工现场交通安全。
4. 施工现场应设置临时设施,如初乳房、休息室、厕所等,满足工人的基本需求。
施工安全要求1. 施工现场应设置围栏和安全警示标志,防止未经授权人员进入施工区域。
2. 施工现场应做好安全管控措施,包括安全巡查、安全检测和安全教育培训等,确保施工人员的安全意识和技能。
3. 施工现场应配备必要的安全设备和防护用具,如安全帽、防护眼镜、手套等,确保施工人员的人身安全。
4. 施工现场应按照相关法规和标准进行消防设施的设置和维护,确保施工现场的消防安全。
环境保护要求1. 施工现场应采取措施减少噪音、粉尘和振动的扩散和影响,保护周边环境和居民的利益。
2. 施工现场应按照规定进行施工废水和废气的收集、处理和排放,避免对环境造成污染。
3. 施工现场应合理利用水、电和能源资源,提倡节约和环保意识,减少资源的浪费。
文明施工要求1. 施工现场应建立施工文明责任制度,明确各方责任,并加强对施工人员的文明教育和行为规范的培训。
2. 施工现场应禁止任何形式的乱堆乱放、乱涂乱画、乱挖乱掘等行为,保持施工区域的整洁和美观。
3. 施工现场应加强对施工噪音和施工影响的控制,尽量减少对周边居民的影响。
4. 施工现场应积极参与公益事业,如绿化、道路修缮等,为社会贡献力量。
总结本文档对江苏省建筑施工标准化文明示范施工区域的标准和要求进行了简要概述,旨在为提高施工现场的文明程度和施工质量提供指导。
江苏省建筑施工省级文明工地评审暂行办法(2003 年7月2日江苏省建设厅常务会议审议通过 )第一条为促进建筑施工企业加强施工现场管理,规范省级文明工地的申报与评审行为,制定本办法。
第二条在本省行政区域内开展建筑施工省级文明工地 ( 以下简称省级文明工地)的申报和评审活动, 必须遵守本办法。
第三条省级文明工地评审的管理工作由省建设厅、省建筑工程管理局、省建设工会共同负责。
由省建筑工程管理局组织实施。
第四条省级文明工地评审工作实行现场考核与审定分离的原则。
现场考核聘请建筑安全、劳动保护等方面的专家组成考核组进行;审定工作组织省建筑施工文明工地审定委员会进行。
第五条省级文明工地申报工程范围如下:(一)公共建筑工程建筑面积为 8000 平方米以上;(二)住宅工程建筑面积为 4000 平方米以上;住宅小区建筑面积只20000 平方米以上;(三)安装工程造价为 800 万元以上;(四)市政工程造价为 1000 万元以上;(五)建筑装饰工程造价为 300 万元以上;(六)桩基工程造价为 200 万元以上。
第六条申报省级文明工地应当符合下列条件:(一)符合本办法规定的申报工程范围;(二)已获得工程所在地设区的市市级文明工地称号;(三) 主体工程量完成 70%以上。
第七条有下列情形之一的工程,不得申报省级文明工地:(一)发生重大质量、安全事故的;(二)使用国家、省主管部门明令禁止使用或者属淘汰设备设施的;(三)转包或者违法分包的;(四)违反建筑法律法规,被有关主管部门处罚的。
第八条省级文明工地申报按照下列程序进行:(一)施工企业向工程所在地设区的市建设行政主管部门提出申请;(二)设区的市建设行政主管部门提出推荐意见,汇总后统一向省建筑工程管理局申报。
省级文明工地由总承包单位申请。
实行专业分包的工程分包工程量达总包工程量的 30% 以上的,分包单位可作为参建单位申报。
住宅小区工程由总包单位或者建设单位统一申报。
但一个工地只能申报一次。
完整版)江苏省建筑施工标准化文明示范工地标准江苏省建筑施工标准化文明示范工地标准本文旨在规范江苏省建筑施工标准化文明示范工地的各项考核项目和内容,以提高工地的安全、卫生、环保等方面的标准。
考核项目1:围档设置工地四周应连续设置围墙围档,无缺口,底边封闭,无泥浆外漏。
重要地区和主要路段范围内的围墙围挡高度不低于2.5m,一般路段围墙围挡高度不低于1.8m。
考核项目2:物料堆放施工料具应按照现场平面布置图确定的位置放置。
易产生扬尘的建筑材料如水泥、石灰等,应严密遮盖或在库内、池内存放。
易产生尘埃的物料装卸、物料堆放,应采取遮盖、封闭、洒水等控制措施。
考核项目3:车辆冲洗配备保洁员负责车辆、进出道路的冲洗、清扫工作。
出入口应设置车辆冲洗池,配备高压冲洗设备,确保上路车辆车轮、车身不带泥。
冲洗池四周应设置排水沟和两级沉淀池。
考核项目4:道路硬化现场出入口、作业区、生活区、主干道应采用砼硬化。
道路的强度、厚度、宽度应满足安全通行卫生保洁的需要。
考核项目5:渣土清运渣土、建筑垃圾清运应由有资质的运输企业采取密闭化承运。
集中堆放建筑垃圾、工程渣土,并及时清运。
不能及时完成清运的,应采取覆盖或绿化等控制措施。
考核项目6:临时设施施工现场按总平面图布置临时设施。
办公生活区与作业区明显划分,宿舍净高、宽度、居住人数符合规定要求。
考核项目7:安全组织体系施工现场安全组织体系应建立健全。
应急管理体系应建立,应急物资、设备等应配备。
安全教育和交底制度应落实,安全检查制度应落实,隐患整改应闭合。
考核项目8:安全教育和检查祼土覆盖施工区域内的长期裸露地面、堆土应采取临时绿化,网、膜覆盖等措施。
现场管理应使用LBS系统,危险标示、安全警示标志应设置明显。
高处作业安全防护用品应符合国家相关标准,“四口”、“五临边”安全防护应符合要求,防护设施应定型化、工具化。
脚手架和脚手架搭设应符合规范要求,专项施工方案应按规定组织论证及审核、审批,脚手架、模板支撑系统应验收。