篮 球 比 赛 记 录 表
- 格式:xls
- 大小:33.50 KB
- 文档页数:25
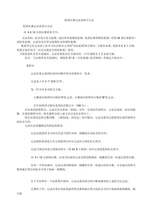
A队___ _ ______ B队__ _ ____________竞赛名称_ 日期__ _ 时间______ 主裁判员____________________________________ 比赛序号No._ __ 地点___________________ 副裁判员1____________ 副裁判员2_____________累积分A B A B A B A B1 1 41 41 81 81 121 1212 2 42 42 82 82 122 1223 3 43 43 83 83 123 123 证件号码队员号上场队员犯规4 4 44 44 84 84 124 1241 2 3 4 5 5 5 45 45 85 85 125 1256 6 46 46 86 86 126 1267 7 47 47 87 87 127 1278 8 48 48 88 88 128 1289 9 49 49 89 89 129 12910 10 50 50 90 90 130 13011 11 51 51 91 91 131 13112 12 52 52 92 92 132 13213 13 53 53 93 93 133 13314 14 54 54 94 94 134 13415 15 55 55 95 95 135 13516 16 56 56 96 96 136 13617 17 57 57 97 97 137 137 教练员18 18 58 58 98 98 138 138 助理教练员19 19 59 59 99 99 139 13920 20 60 60 100 100 140 14021 21 61 61 101 101 141 14122 22 62 62 102 102 142 14223 23 63 63 103 103 143 14324 24 64 64 104 104 144 144证件号码队员号上场队员犯规25 25 65 65 105 105 145 1451 2 3 4 5 26 26 66 66 106 106 146 14627 27 67 67 107 107 147 14728 28 68 68 108 108 148 14829 29 69 69 109 109 149 14930 30 70 70 110 110 150 15031 31 71 71 111 111 151 15132 32 72 72 112 112 152 15233 33 73 73 113 113 153 15334 34 74 74 114 114 154 15435 35 75 75 115 115 155 15536 36 76 76 116 116 156 15637 37 77 77 117 117 157 15738 38 78 78 118 118 158 158 教练员39 39 79 79 119 119 159 159 助理教练员40 40 80 80 120 120 160 160记录员 _________________________ 助理记录员 _________________________ 计时员 _________________________ 24秒钟计时员 _________________________ 得分节①A_____ B_____节②A_____ B_____节③A_____ B_____节④A_____ B_____决胜期A_____ B_____主裁判员_____________________________________篮球记录表A 队___新安小学_ ______B 队__歙县二中_ ____________竞赛名称歙县教职工篮球赛决赛_ 日期__11、29_ 时间______ 主裁判员____________________________________比赛序号No._11__ 地点___________________ 副裁判员1____________ 副裁判员2_____________累积分A B A B A B A B 1 1 41 41 81 81 121 121 2 2 42 42 82 82 122 122 3 3 43 43 83 83 123 123 证件号码 队员号 上场队员 犯规 4 4 44 44 84 84 124 124 1 2 3 4 5 5 5 45 45 85 85 125 125 胡明亮 7 6 6 46 46 86 86 126 126 汪晗斌 15 7 7 47 47 87 87 127 127 江晓峰 4 8 8 48 48 88 88 128 128 董成龙 6 9 9 49 49 89 89 129 129 方志炜 16 10 10 50 50 90 90 130 130 胡波声 10 11 11 51 51 91 91 131 131 吴 毅 5 12 12 52 52 92 92 132 132 吴明华 17 13 13 53 53 93 93 133 133 吴 沛 11 14 14 54 54 94 94 134 134 方月志 8 15 15 55 55 95 95 135 135 16 16 56 56 96 96 136 13617 17 57 57 97 97 137 137 教练员 18 18 58 58 98 98 138 138 助理教练员19 19 59 59 99 99 139 13920 20 60 60 100 100 140 140 21 21 61 61 101 101 141 141 22 22 62 62 102 102 142 142 23 23 63 63 103 103 143 143 24 24 64 64 104 104 144 144 证件号码 队员号 上场队员 犯规 25 25 65 65 105 105 145 145 1 2 3 4 5 26 26 66 66 106 106 146 146 汪勇波 7 27 27 67 67 107 107 147 147 吴 振 10 28 28 68 68 108 108 148 148 董祥战 8 29 29 69 69 109 109 149 149 吴 卿 17 30 30 70 70 110 110 150 150 张崇楷 16 31 31 71 71 111 111 151 151 朱志龙 9 32 32 72 72 112 112 152 152 冯 扬 6 33 33 73 73 113 113 153 153 许清华 5 34 34 74 74 114 114 154 154 陈 勇 15 35 35 75 75 115 115 155 155 齐建新 12 36 36 76 76 116 116 156 156 37 37 77 77 117 117 157 15738 38 78 78 118 118 158 158 教练员 39 39 79 79 119 119 159 159 助理教练员40 40 80 80 120 120 160 160记录员 _________________________ 助理记录员 _________________________ 计时员 _________________________ 24秒钟计时员 _________________________得分节 ① A _____ B _____节 ② A _____ B _____ 节 ③ A _____ B _____ 节 ④ A _____ B _____ 决胜期 A _____ B _____主裁判员_____________________________________ 国 际 篮 球 联 合 会记 录 表A队___武阳中心校_ ______ B队__富堨中心校_ ____________竞赛名称歙县教职工篮球赛决赛_ 日期__11、29_ 时间______ 主裁判员____________________________________ 比赛序号No._12__ 地点___________________ 副裁判员1____________ 副裁判员2_____________累积分A B A B A B A B1 1 41 41 81 81 121 1212 2 42 42 82 82 122 1223 3 43 43 83 83 123 123 证件号码队员号上场队员犯规4 4 44 44 84 84 124 1241 2 3 4 5 5 5 45 45 85 85 125 125叶长辉11 6 6 46 46 86 86 126 126张远安12 7 7 47 47 87 87 127 127余文华8 8 8 48 48 88 88 128 128方应麟30 9 9 49 49 89 89 129 129汪新春9 10 10 50 50 90 90 130 130吴利辉7 11 11 51 51 91 91 131 131凌志华 6 12 12 52 52 92 92 132 132朱海军15 13 13 53 53 93 93 133 133鲍高华 5 14 14 54 54 94 94 134 13415 15 55 55 95 95 135 13516 16 56 56 96 96 136 13617 17 57 57 97 97 137 137 教练员18 18 58 58 98 98 138 138 助理教练员19 19 59 59 99 99 139 13920 20 60 60 100 100 140 14021 21 61 61 101 101 141 14122 22 62 62 102 102 142 14223 23 63 63 103 103 143 14324 24 64 64 104 104 144 144证件号码队员号上场队员犯规25 25 65 65 105 105 145 1451 2 3 4 5 26 26 66 66 106 106 146 146鲍军 4 27 27 67 67 107 107 147 147方柏星 5 28 28 68 68 108 108 148 148王慧东 6 29 29 69 69 109 109 149 149吴建兵7 30 30 70 70 110 110 150 150董卫国8 31 31 71 71 111 111 151 151余华9 32 32 72 72 112 112 152 152张建国10 33 33 73 73 113 113 153 153范本良11 34 34 74 74 114 114 154 154方盛12 35 35 75 75 115 115 155 155程加法13 36 36 76 76 116 116 156 15637 37 77 77 117 117 157 15738 38 78 78 118 118 158 158 教练员39 39 79 79 119 119 159 159 助理教练员40 40 80 80 120 120 160 160记录员 _________________________ 助理记录员 _________________________ 计时员 _________________________ 24秒钟计时员 _________________________ 得分节①A_____ B_____节②A_____ B_____节③A_____ B_____节④A_____ B_____决胜期A_____ B_____主裁判员_____________________________________A队__歙县二中_ ______ B队__歙县中学_ ____________竞赛名称歙县教职工篮球赛决赛_ 日期__11、29_ 时间______ 主裁判员____________________________________ 比赛序号No._13__ 地点___________________ 副裁判员1____________ 副裁判员2_____________累积分A B A B A B A B1 1 41 41 81 81 121 1212 2 42 42 82 82 122 1223 3 43 43 83 83 123 123 证件号码队员号上场队员犯规4 4 44 44 84 84 124 1241 2 3 4 5 5 5 45 45 85 85 125 125汪勇波7 6 6 46 46 86 86 126 126吴振10 7 7 47 47 87 87 127 127董祥战8 8 8 48 48 88 88 128 128吴卿17 9 9 49 49 89 89 129 129张崇楷16 10 10 50 50 90 90 130 130朱志龙9 11 11 51 51 91 91 131 131冯扬 6 12 12 52 52 92 92 132 132许清华 5 13 13 53 53 93 93 133 133陈勇15 14 14 54 54 94 94 134 13415 15 55 55 95 95 135 13516 16 56 56 96 96 136 13617 17 57 57 97 97 137 137 教练员18 18 58 58 98 98 138 138 助理教练员19 19 59 59 99 99 139 13920 20 60 60 100 100 140 14021 21 61 61 101 101 141 14122 22 62 62 102 102 142 14223 23 63 63 103 103 143 14324 24 64 64 104 104 144 144证件号码队员号上场队员犯规25 25 65 65 105 105 145 1451 2 3 4 5 26 26 66 66 106 106 146 146吴勤富 5 27 27 67 67 107 107 147 147汪利华8 28 28 68 68 108 108 148 148许俊芳9 29 29 69 69 109 109 149 149程钢10 30 30 70 70 110 110 150 150汪杰 4 31 31 71 71 111 111 151 151杨天驰12 32 32 72 72 112 112 152 152郝建群17 33 33 73 73 113 113 153 153姚胜11 34 34 74 74 114 114 154 154姜林峰7 35 35 75 75 115 115 155 155吴俊伟 6 36 36 76 76 116 116 156 15637 37 77 77 117 117 157 15738 38 78 78 118 118 158 158 教练员39 39 79 79 119 119 159 159 助理教练员40 40 80 80 120 120 160 160记录员 _________________________ 助理记录员 _________________________ 计时员 _________________________ 24秒钟计时员 _________________________ 得分节①A_____ B_____节②A_____ B_____节③A_____ B_____节④A_____ B_____决胜期A_____ B_____主裁判员_____________________________________A队__富堨中心校_ ______ B队__南源口中心校_ ____________竞赛名称歙县教职工篮球赛决赛_ 日期__11、29_ 时间______ 主裁判员____________________________________ 比赛序号No._14__ 地点___________________ 副裁判员1____________ 副裁判员2_____________累积分A B A B A B A B1 1 41 41 81 81 121 1212 2 42 42 82 82 122 1223 3 43 43 83 83 123 123 证件号码队员号上场队员犯规4 4 44 44 84 84 124 1241 2 3 4 5 5 5 45 45 85 85 125 125鲍军 4 6 6 46 46 86 86 126 126方柏星 5 7 7 47 47 87 87 127 127王慧东 6 8 8 48 48 88 88 128 128吴建兵7 9 9 49 49 89 89 129 129董卫国8 10 10 50 50 90 90 130 130余华9 11 11 51 51 91 91 131 131张建国10 12 12 52 52 92 92 132 132范本良11 13 13 53 53 93 93 133 133方盛12 14 14 54 54 94 94 134 134程加法13 15 15 55 55 95 95 135 13516 16 56 56 96 96 136 13617 17 57 57 97 97 137 137 教练员18 18 58 58 98 98 138 138 助理教练员19 19 59 59 99 99 139 13920 20 60 60 100 100 140 14021 21 61 61 101 101 141 14122 22 62 62 102 102 142 14223 23 63 63 103 103 143 14324 24 64 64 104 104 144 144证件号码队员号上场队员犯规25 25 65 65 105 105 145 1451 2 3 4 5 26 26 66 66 106 106 146 146方钦 5 27 27 67 67 107 107 147 147汪虎7 28 28 68 68 108 108 148 148江怀军 1 29 29 69 69 109 109 149 149胡立祝8 30 30 70 70 110 110 150 150方光钦20 31 31 71 71 111 111 151 151叶志坚17 32 32 72 72 112 112 152 152姚林林13 33 33 73 73 113 113 153 153朱灶发12 34 34 74 74 114 114 154 15435 35 75 75 115 115 155 15536 36 76 76 116 116 156 15637 37 77 77 117 117 157 15738 38 78 78 118 118 158 158 教练员39 39 79 79 119 119 159 159 助理教练员40 40 80 80 120 120 160 160记录员 _________________________ 助理记录员 _________________________ 计时员 _________________________ 24秒钟计时员 _________________________ 得分节①A_____ B_____节②A_____ B_____节③A_____ B_____节④A_____ B_____决胜期A_____ B_____主裁判员_____________________________________A队__歙县中学_ ______ B队__新安小学_ ____________竞赛名称歙县教职工篮球赛决赛_ 日期__11、29_ 时间______ 主裁判员____________________________________ 比赛序号No._15__ 地点___________________ 副裁判员1____________ 副裁判员2_____________累积分A B A B A B A B1 1 41 41 81 81 121 1212 2 42 42 82 82 122 1223 3 43 43 83 83 123 123 证件号码队员号上场队员犯规4 4 44 44 84 84 124 1241 2 3 4 5 5 5 45 45 85 85 125 125吴勤富 5 6 6 46 46 86 86 126 126汪利华8 7 7 47 47 87 87 127 127许俊芳9 8 8 48 48 88 88 128 128程钢10 9 9 49 49 89 89 129 129汪杰 4 10 10 50 50 90 90 130 130杨天驰12 11 11 51 51 91 91 131 131郝建群17 12 12 52 52 92 92 132 132姚胜11 13 13 53 53 93 93 133 133姜林峰7 14 14 54 54 94 94 134 134吴俊伟 6 15 15 55 55 95 95 135 13516 16 56 56 96 96 136 13617 17 57 57 97 97 137 137 教练员18 18 58 58 98 98 138 138 助理教练员19 19 59 59 99 99 139 13920 20 60 60 100 100 140 14021 21 61 61 101 101 141 14122 22 62 62 102 102 142 14223 23 63 63 103 103 143 14324 24 64 64 104 104 144 144证件号码队员号上场队员犯规25 25 65 65 105 105 145 1451 2 3 4 5 26 26 66 66 106 106 146 146胡明亮7 27 27 67 67 107 107 147 147汪晗斌15 28 28 68 68 108 108 148 148江晓峰 4 29 29 69 69 109 109 149 149董成龙 6 30 30 70 70 110 110 150 150方志炜16 31 31 71 71 111 111 151 151胡波声10 32 32 72 72 112 112 152 152吴毅 5 33 33 73 73 113 113 153 153吴明华17 34 34 74 74 114 114 154 154吴沛11 35 35 75 75 115 115 155 155方月志8 36 36 76 76 116 116 156 15637 37 77 77 117 117 157 15738 38 78 78 118 118 158 158 教练员39 39 79 79 119 119 159 159 助理教练员40 40 80 80 120 120 160 160记录员 _________________________ 助理记录员 _________________________ 计时员 _________________________ 24秒钟计时员 _________________________ 得分节①A_____ B_____节②A_____ B_____节③A_____ B_____节④A_____ B_____决胜期A_____ B_____主裁判员_____________________________________。
篮球比赛记录表填写的步骤和技巧篮球比赛记录表是记录篮球比赛过程和结果的重要工具,它能够提供全面的比赛数据供教练和球员参考,帮助他们更好地分析比赛并做出相应的调整。
本文将介绍篮球比赛记录表的填写步骤和技巧,以帮助读者更好地运用这种工具。
一、准备工作在开始填写篮球比赛记录表之前,我们需要先准备好以下的工作:1. 比赛记录表:确定使用何种类型的比赛记录表,并将其打印出来。
2. 笔和记分笔:使用笔来填写比赛记录表,并使用记分笔来做标记。
二、填写比赛信息在比赛开始之前,我们需要填写一些基本的比赛信息,如比赛日期、比赛场地、双方球队名称等。
这些信息能够帮助我们更好地归档和查找记录表。
三、填写球员信息接下来,我们需要将参赛球员的信息填入记录表中,包括球员姓名、球衣号码以及位置。
这样我们就可以在比赛过程中准确记录每个球员的表现和贡献。
四、记录比赛过程1. 记录得分:在比赛进行时,我们需要记录每位球员的得分情况。
当有球员得分时,我们可以用记分笔在记录表相应的位置上做记号,并在得分一栏中记录下来。
同时,我们还可以在球员列下方的空白区域记录球员得分的方式,如投篮、罚球或三分球。
2. 记录篮板球和助攻:除了得分,篮板球和助攻也是比赛中重要的数据指标。
当有球员获得篮板球或助攻时,我们可以在相应的位置上做记号,并在篮板球或助攻一栏中记录下来。
3. 记录犯规和失误:在比赛中,犯规和失误是不可避免的情况。
当有球员犯规或失误时,我们可以在相应的位置上做记号,并在犯规或失误一栏中记录下来。
五、记录比赛时间在比赛过程中,我们需要记录每个比赛阶段的时间。
通常情况下,我们将比赛分为四节,并在每节结束时记录下相应的时间。
六、填写比赛结果比赛结束后,我们需要填写比赛最终的结果,包括双方球队的总得分以及胜负结果。
七、技巧和注意事项1. 熟练操作:填写比赛记录表需要一定的操作熟练度,熟悉不同类型的比赛记录表并掌握其使用方法是非常重要的。
2. 即时记录:在比赛过程中,应尽量保持即时记录,以避免遗漏或混淆数据。
A队___ _ ______ B队__ _ ____________竞赛名称_ 日期__ _ 时间______ 主裁判员_______-_____________________________比赛序号 __ 地点___________________ 副裁判员1____________ 副裁判员2_____________累积分】B A B A B A B{ 11414181(1211212'42428282| 12212233¥43438383123]证件号码队员号上场队员犯规4.44448484—12412412…455545&8585125125 } —66464686》126126~ 77? 47478787127?" 884848—8888128128) 9*49498989{ 129129: 101050,9090130130·、1111515191】131131—1212& 52529292132:^ 13135353·9393133133& 14-54549494[ 134134# 151555(9595135135 ? : 1616565696%136136¥1717—57579797137|教练员1818| 58589898|138助理教练员19·59599999~ 1391392020)6060100100140《212161—10110114114122226262^ 102102142142[ 23236363103]14314324:6464104104{ 1414证件号码队员号上场队员犯规—25256565105%145145》23452626…6666106106146\…27276767; 107107147147;28'6868108108\ 148148- 292969~109109149149:. 30307070110~150150/ 3131| 7171111111151[、32327272·112112152152> 33%7373113113—153153$ 343474<114114154154 - 】35357575115】155155[ 3636" 7676116116156】—37377777:117117157157,38|7878118118)158158教练员,397979119119. 159159助理教练员、40408080120"160160记录员_________________________助理记录员_________________________计时员_________________________ 24秒钟计时员_________________________%得分节①A_____ B_____节②A_____ B_____节③A_____ B_____—决胜期A_____ B_____主裁判员_____________________________________篮球记录表A 队___新安小学_ ______B 队__歙县二中_ ____________竞赛名称歙县教职工篮球赛决赛_ 日期__11、29_ 时间______ 主裁判员____________________________________比赛序号 地点___________________ 副裁判员1____________ 副裁判员2_____________:A B A B A B A; 1 1 41 41 & 81 81 121121 2 2 42 42 , 82 122122 — 343 43 83 83 & 123123 证件号码 队员号 上场队员 犯规 4 444 44 < 84 124124 1 2 3 4 5 5 5 < 45 45 85 85 , 125胡明亮 7 ~ 6 6 46 46 、 86 86 126126 < 15 { 7 47 47 87 87 ) 127127 江晓峰 4 《 8 8 ! 48 88 88 128128 : 董成龙 69 9 49 49 : 89 129129 方志炜 16 】10 10 > 50 50 90 90 < 130胡波声 10 - 11 11 51 51 《 91 91 131131 : 5 : 12 52 52 92 92 ! 132132 吴明华 17 ? 13 13 ; 53 93 93 133133 # 吴 沛 1114 14 54 54 … 94 134134 方月志 8 @15 15 @ 55 55 95 95 " 135… 16 16 56 56 ; 96 96 136136¥" 1757 57 97 97 # 137137 教练员> 18 18 58 58 98 & 138138 助理教练员19 1959 59 《 99 139139 ¥ 20 60 60 100100 @ 140 140 21 21 ( 61 61 101101 — 141 22 22 ~ 62 102102 142 142 " 23 2363 63 , 103103 143 143 24 2464 64 < 104 1414证件号码 队员号%上场队员犯规25 2565 65 》 105105 145 145 1 2 3 4 5 、 26 66 66 106106 " 146 146 汪勇波 7 — 27 27 ~ 67 107107 147 147 } 吴 振 1028 28 68 68 ~ 108 148148 董祥战 8 ,29 29 ? 69 69 109109 ^ 149 吴 卿17 》 30 30 70 70 】 110110 150 150& 16 ; 31 71 71 111111 ` 151 151 朱志龙 9 ~ 32 32 { 72 112112 152 152 : 冯 扬 633 33 73 73 ( 113 153153 许清华 5 、 34 34 } 74 74 114114 ; 154 陈 勇15 ! 35 35 75 75 ¥ 115115 155 155% 12 # 36 76 76 116116 $ 156 156 # 37 37 ! 77 117117 157 157 -38 38 78 78 . 118 158158 教练员 " 39 39 79 79 、 119119 159 159 助理教练员|40 4080 80 , 120120 160 160 记录员_________________________—助理记录员 _________________________ 计时员 _________________________ 24秒钟计时员 _________________________ 得分节 ① A _____ B _____节 ② A _____ B _____< 节 ④ A _____ B _____ 决胜期 A _____ B _____主裁判员_____________________________________ 国 际 篮 球 联 合 会记 录 表A队___武阳中心校_ ______ B队__富堨中心校_ ____________竞赛名称歙县教职工篮球赛决赛_ 日期__11、29_ 时间______ 主裁判员____________________________________比赛序号地点___________________ 副裁判员1____________ 副裁判员2_____________…累积分A B A B A B,B1141~8181121121 224242!8282122122 ` 33434383}123123证件号码队员号上场队员;444444^ 8484124124123455>45458585[ 125125叶长辉11—6646.8686126126!张远安12, 77474787#127127余文华8. 88…48488888128·方应麟30\ 994949> 8989129129汪新春*10-50509090:130130吴利辉7% 111151|9191131131 ? 凌志华6[ 1212525292|132132朱海军15. 1313& 53539393133、鲍高华5、14145454) 9494134134} 15!55559595、135135} 161656%9696136136¥》1717575797—137137教练员18185858|98138138助理教练员$ 19195959` 9999139139/ 20206060100;14014021}6161101101* 1411412222] 6262102102142~232363-10310314314324246464!1041041414证件号码队员?号上场队员犯规252565]105105145145 12345$ 26266666106】146146鲍军4| 2727] 6767107107147^方柏星5> 28286868、108108148148王慧东}29…6969109109, 149149吴建兵7! 303070)110110150150\ 董卫国8` 31317171111。
篮球比赛记录表
下面是我根据国际篮联规则结合你们公司情况拟定的关于时间和
犯规等规则:
时间:比赛分为上下半场,每半场两节,共四节,每节10分钟,节与节之间休息2分钟,中场休息10分钟。
每队上半时各有两次暂停,下半时则有三次(上半场未使用的暂停不能累计到下半时),如四节结束双方比分相同,则进行加时赛(时长为5分钟),决胜期不允许暂停。
比赛过程中进第四节最后2分钟和决胜期最后1分钟停表(停表情况:死球,换人,暂停,罚球),其他时间均不停表
注:每场比赛9:40开球
犯规:比赛过程中个人累计犯规5次罚下,加时赛重新累计本队犯规,个人犯规不重新累计,单节全队累计犯规7次开始罚球。
(职业比赛单节累计犯规为4次,因为公司水平比较低,罚球规则可有可无,这个您在斟酌一下)
看看您还需要什么内容的规则,上面的比分表格,最好找会记的人记,不知道你们公司比赛有没有24秒这个规则,但是每场比赛要有计时员,记分员和记录员,(这三个角色人员由你们公司员工即可),不明白的,我们当天可以早去,指导他们一下。
A队___ _ ______ B队__ _ ____________竞赛名称_ 日期__ _ 时间______ 主裁判员_______-_____________________________比赛序号 __ 地点___________________ 副裁判员1____________ 副裁判员2_____________累积分】B A B A B A B{ 11414181(1211212'42428282| 12212233¥43438383123]证件号码队员号上场队员犯规4.44448484—12412412…455545&8585125125 } —66464686》126126~ 77? 47478787127?" 884848—8888128128) 9*49498989{ 129129: 101050,9090130130·、1111515191】131131—1212& 52529292132:^ 13135353·9393133133& 14-54549494[ 134134# 151555(9595135135 ? : 1616565696%136136¥1717—57579797137|教练员1818| 58589898|138助理教练员19·59599999~ 1391392020)6060100100140《212161—10110114114122226262^ 102102142142[ 23236363103]14314324:6464104104{ 1414证件号码队员号上场队员犯规—25256565105%145145》23452626…6666106106146\…27276767; 107107147147;28'6868108108\ 148148- 292969~109109149149:. 30307070110~150150/ 3131| 7171111111151[、32327272·112112152152> 33%7373113113—153153$ 343474<114114154154 - 】35357575115】155155[ 3636" 7676116116156】—37377777:117117157157,38|7878118118)158158教练员,397979119119. 159159助理教练员、40408080120"160160记录员_________________________助理记录员_________________________计时员_________________________ 24秒钟计时员_________________________%得分节①A_____ B_____节②A_____ B_____节③A_____ B_____—决胜期A_____ B_____主裁判员_____________________________________篮球记录表A 队___新安小学_ ______B 队__歙县二中_ ____________竞赛名称歙县教职工篮球赛决赛_ 日期__11、29_ 时间______ 主裁判员____________________________________比赛序号 地点___________________ 副裁判员1____________ 副裁判员2_____________:A B A B A B A; 1 1 41 41 & 81 81 121121 2 2 42 42 , 82 122122 — 343 43 83 83 & 123123 证件号码 队员号 上场队员 犯规 4 444 44 < 84 124124 1 2 3 4 5 5 5 < 45 45 85 85 , 125胡明亮 7 ~ 6 6 46 46 、 86 86 126126 < 15 { 7 47 47 87 87 ) 127127 江晓峰 4 《 8 8 ! 48 88 88 128128 : 董成龙 69 9 49 49 : 89 129129 方志炜 16 】10 10 > 50 50 90 90 < 130胡波声 10 - 11 11 51 51 《 91 91 131131 : 5 : 12 52 52 92 92 ! 132132 吴明华 17 ? 13 13 ; 53 93 93 133133 # 吴 沛 1114 14 54 54 … 94 134134 方月志 8 @15 15 @ 55 55 95 95 " 135… 16 16 56 56 ; 96 96 136136¥" 1757 57 97 97 # 137137 教练员> 18 18 58 58 98 & 138138 助理教练员19 1959 59 《 99 139139 ¥ 20 60 60 100100 @ 140 140 21 21 ( 61 61 101101 — 141 22 22 ~ 62 102102 142 142 " 23 2363 63 , 103103 143 143 24 2464 64 < 104 1414证件号码 队员号%上场队员犯规25 2565 65 》 105105 145 145 1 2 3 4 5 、 26 66 66 106106 " 146 146 汪勇波 7 — 27 27 ~ 67 107107 147 147 } 吴 振 1028 28 68 68 ~ 108 148148 董祥战 8 ,29 29 ? 69 69 109109 ^ 149 吴 卿17 》 30 30 70 70 】 110110 150 150& 16 ; 31 71 71 111111 ` 151 151 朱志龙 9 ~ 32 32 { 72 112112 152 152 : 冯 扬 633 33 73 73 ( 113 153153 许清华 5 、 34 34 } 74 74 114114 ; 154 陈 勇15 ! 35 35 75 75 ¥ 115115 155 155% 12 # 36 76 76 116116 $ 156 156 # 37 37 ! 77 117117 157 157 -38 38 78 78 . 118 158158 教练员 " 39 39 79 79 、 119119 159 159 助理教练员|40 4080 80 , 120120 160 160 记录员_________________________—助理记录员 _________________________ 计时员 _________________________ 24秒钟计时员 _________________________ 得分节 ① A _____ B _____节 ② A _____ B _____< 节 ④ A _____ B _____ 决胜期 A _____ B _____主裁判员_____________________________________ 国 际 篮 球 联 合 会记 录 表A队___武阳中心校_ ______ B队__富堨中心校_ ____________竞赛名称歙县教职工篮球赛决赛_ 日期__11、29_ 时间______ 主裁判员____________________________________比赛序号地点___________________ 副裁判员1____________ 副裁判员2_____________…累积分A B A B A B,B1141~8181121121 224242!8282122122 ` 33434383}123123证件号码队员号上场队员;444444^ 8484124124123455>45458585[ 125125叶长辉11—6646.8686126126!张远安12, 77474787#127127余文华8. 88…48488888128·方应麟30\ 994949> 8989129129汪新春*10-50509090:130130吴利辉7% 111151|9191131131 ? 凌志华6[ 1212525292|132132朱海军15. 1313& 53539393133、鲍高华5、14145454) 9494134134} 15!55559595、135135} 161656%9696136136¥》1717575797—137137教练员18185858|98138138助理教练员$ 19195959` 9999139139/ 20206060100;14014021}6161101101* 1411412222] 6262102102142~232363-10310314314324246464!1041041414证件号码队员?号上场队员犯规252565]105105145145 12345$ 26266666106】146146鲍军4| 2727] 6767107107147^方柏星5> 28286868、108108148148王慧东}29…6969109109, 149149吴建兵7! 303070)110110150150\ 董卫国8` 31317171111。