喷锚作业指导书
- 格式:doc
- 大小:80.50 KB
- 文档页数:11
锚杆、喷射砼、挂钢筋网、钢架支撑、以及它们间的任意组合型式,统称为锚喷支护。
一、工艺原理锚喷支护就是当隧道周围围岩承载能力不足,需提高围岩自身承载能力时,采取联|考试|大|一级建造师|合支护形式,形成长期稳定的支护结构体系。
锚喷支护的最大优点;及时性、与围岩密贴性、早强、柔性。
锚喷支护就是应用新奥法原理;即:运用各种手段(开挖方法、支护及地层预处理等)控制围岩变形,最大限度地保护和调动围岩的承载能力。
二、施工工艺及操作要点A、锚杆施工工艺及操作要点1、原材料备制①锚杆材料:锚杆材料采用20锰硅钢筋或注浆锚杆,钢筋直|考试|大|一级建造师|径Φ22㎜,按设计要求规定的材质、规格备料,并进行调直、除锈、除油,以保证砂浆锚杆的施工质量和施工的顺利进行。
②水泥;普通水泥砂浆选用普通硅酸盐水泥,在自稳时间短的围岩条件下,宜用早强水泥砂浆锚杆。
③砂:宜采用清洁、坚硬的中细砂,粒径直不宜大于3㎜,使用前应过筛。
④配合比:普通水泥砂浆的配合比:水泥:砂宜为1:1~ 1:1.5(重量比),水灰比宜为0.45~0.50;⑤砂浆备制:砂浆应拌合均匀,随拌随用。
一次拌和的砂浆应在初凝前用完,并严防石块杂物混入,主要为了保证砂浆本身的质量及砂浆与锚杆杆体、砂浆与孔壁的粘结强度,也就是为了保证锚杆的锚固力和锚固效果。
2、锚杆孔的施工①孔位布置:孔位应根据设计要求和围岩情况布孔并标记,偏差不得大于20㎝;②锚杆孔径:砂浆锚杆的锚杆孔径应大于锚杆体直径15㎜;③钻孔方向:锚杆孔宜沿隧道周边径向钻孔,但钻孔不宜平行岩面;④钻孔深度:砂浆锚杆孔深误差不应大于±10㎝;⑤锚杆孔应保持直线;⑥灌浆前清孔:钻孔内若残存有积水、岩粉、碎悄或其它杂物,会影响灌浆质量和妨碍锚杆杆体插入,也影响锚杆效果。
因此,锚杆安装前,必须采用人工或高压风、水清除孔内积水和岩粉、碎悄等杂物。
3、锚杆安装①砂浆:砂浆锚杆孔内的砂浆也应采用灌浆罐和注浆管进行注浆。
隧道锚喷支护作业指导书一、作业目的和范围该作业指导书旨在对隧道锚喷支护作业进行规范和指导,确保作业安全、高效进行。
本指导书适用于隧道锚喷支护作业的所有阶段,包括前期准备、施工过程和后续维护。
二、作业准备2.1 材料准备在进行隧道锚喷支护作业前,必须准备好以下材料:•锚杆•护罩•锚喷设备•压力泵和搅拌机•支护剂材料•安全绳索•个人防护用品(头盔、护目镜、手套、防护服等)•相关图纸和设计文件2.2 设备检查在作业开始前,必须对所有使用的设备进行检查和测试,确保其正常工作。
特别要注意锚喷设备、压力泵和搅拌机的工作状态和安全性能。
2.3 施工方案制定根据实际情况和相关要求,制定详细的施工方案。
包括喷射点的位置和数量、支护剂的用量和混合比例、施工顺序和时间安排等。
2.4 人员培训和安全教育在作业开始前,所有参与作业的人员必须接受相关培训和安全教育,熟悉作业流程和安全要求。
特别要注意锚喷设备和相关工具的正确使用方法。
三、作业步骤3.1 前期准备•根据施工方案确定喷射点的位置和数量,并在隧道壁面上作标记。
•准备好所需的锚杆和护罩,并按照要求进行预处理。
•准备好锚喷设备、压力泵和搅拌机,并进行必要的测试和调整。
3.2 施工过程1.在锚杆上固定护罩,并将锚杆插入已标记好的喷射点中。
2.启动压力泵和搅拌机,将支护剂材料按照设计要求进行混合并输送至喷射点。
3.控制喷射压力和喷射速度,将支护剂均匀喷射到喷射点的周围。
4.当喷射点全部完成后,等待支护剂固化。
5.根据实际情况进行后续处理,如清理作业场地、喷射点的修补等。
3.3 后续维护•定期检查锚喷支护的稳定性和效果,若发现问题及时进行修复。
•对锚杆和喷射点进行定期检测和维护,确保其安全可靠。
•根据隧道使用情况,定期清理喷射点和检查支护剂的状况。
四、安全注意事项•必须戴好个人防护用品,如头盔、护目镜、手套和防护服等。
•严格遵守相关安全规章制度,禁止违反操作规定或擅自更改设备参数。
喷锚支护作业指导书喷锚支护作业指导书一、喷射混凝土施工准备工作:1、材料方面:水泥:应优先采用普通硅酸盐水泥,也可采用矿渣硅酸盐水泥;在软弱围岩宜选用早强水泥。
使用前应做强度复查试验。
速凝剂:必须采用质量合格的产品。
应注意保管,不使其变质。
使用前应做速凝效果试验,要求初凝不超过5min,终凝不超过10 min。
应根据水泥品种、水灰比等,通过试验确定速凝剂的最佳掺量,并应在使用时准确计量。
砂:喷射混凝土应采用硬质洁净的中砂或粗砂,细度模数宜大于 2.5,含水率一般为5%--7%,使用前均应过筛,并应事先冲洗干净。
石料:采用坚硬耐久的碎石或卵石,粒径不宜大于15mm,且级配良好。
当使用碱性速凝剂时,石料不得含活性二氧化硅。
水:水质应符合工程用水的有关标准,水中不得含有影响水泥正常凝结与硬化的有害杂质。
2、机械及管路方面:喷射机、混凝土搅拌机、皮运输机等使用前均应检修完好,就位前要进行试运转。
管路及接头要保持良好,要求风管不漏风,沿风、水管路每隔40—50米装一阀门接头,以便当喷射机移动时,联结风、水管。
3、劳动力方面每工班劳力安排:空压机操作员1人搅拌混凝土:4人操作喷管头 2人电工1人。
具体人员数量根据现场实际需要配4、其它方面:检查开挖断面,欠挖处要补凿够。
敲帮找顶、清除浮石,用高压水冲洗岩面,附着于土面的泥污应冲洗干净,每次冲洗长度以10—20米为宜。
对裂隙水要进行处理。
不良地质处应先进行加固(如采用锚杆、钢筋网或金属支架等)。
对设计要求或施工使用的预埋件要安装准确。
备好脚手架或喷射台车,以便于喷射边墙上部或拱部。
埋设测量喷混凝土厚度的标志,如利用锚杆预留一定长度作标记时,应及时将多余长度锯掉,以免喷射后露在表面。
喷射作业面必须有充足的照明,照明灯上应罩上铁丝网,以免回弹物打坏照明灯。
作好回弹物的回收和使用的准备,喷射前先在喷混凝土地段铺设薄铁板或其它易于回收回弹物的设备。
二、喷射作业工艺流程1、干喷:喷射混凝土喷浆料在洞外集中拌制,运输车运至作业点,采用PZ —5(5m3/h)型干喷机配合简易台车进行喷射施工。
边坡喷锚支护施工作业指导书【边坡喷锚支护施工作业指导书】一、前言边坡喷锚支护工程是指对边坡进行支护,以增强其稳定性和抗滑性能的工程措施。
本作业指导书旨在指导施工人员进行边坡喷锚支护施工作业,确保施工质量,保障工程安全。
二、作业准备1. 施工前应组织施工人员进行技术交底,明确施工任务和安全措施;2. 进行施工现场勘察,了解边坡情况,确定施工方案;3. 准备施工所需的设备、工具和人员;4. 施工现场设置施工区域标识牌,确保施工区域的安全。
三、施工工序1. 边坡喷锚支护前的准备工作1.1 搭设施工平台,确保施工人员的安全;1.2 清理边坡表面的杂物和泥土,确保锚杆的质量和粘结度;1.3 根据需要,进行钻孔作业,设置锚杆孔位,孔径和孔深根据设计要求确认;1.4 清理孔内杂物,采取吹洗或抽吸的方式,确保孔内清洁;1.5 安装锚杆,按照设计要求将锚杆置于孔内,倒灌灰浆,确保灰浆填充均匀;1.6 等待灰浆凝固后,进行灌浆封闭孔口。
2. 边坡喷锚支护作业2.1 在锚杆端部预埋锚具,在设计要求的位置喷涂喷锚胶;2.2 根据设计要求,进行喷锚作业,喷锚应均匀覆盖边坡表面,并与锚杆连接牢固;2.3 喷涂后应及时进行检查,确保喷锚层与边坡表面的粘结牢固;2.4 喷锚完成后,注意对施工现场进行清理,清除施工平台和周围的杂物。
四、施工安全措施1. 所有参与施工人员应穿戴好个人防护装备,包括安全帽、安全鞋、安全带等;2. 施工现场应设置明显的安全警示标识,确保施工区域的安全;3. 施工前应进行充分的技术交底,确保施工人员清楚任务和安全要求;4. 施工现场应保持整洁,防止杂物影响施工质量和人员安全;5. 施工人员在高处作业时应系好安全带,并严格按照操作规程进行操作;6. 施工期间应密切关注气象预报,避免恶劣天气对施工造成影响。
五、质量管理要求1. 确保锚杆的安装位置、孔深、孔径符合设计要求;2. 锚杆灌浆应均匀填满孔内,确保与孔壁粘结牢固;3. 喷涂的喷锚胶应均匀覆盖边坡表面,并与锚杆连接牢固;4. 施工现场应保持整洁,杂物应及时清理,减少对施工质量的影响;5. 施工过程中应及时检查,发现问题及时处理,确保施工质量。
边坡喷锚支护施工作业指导书1编制依据《水利水电地下工程锚喷支护施工技术规范》SDJ57____85《公路工程施工安全技术规程》Jtj0762适用范围本作业指导书适用于项目部所有边坡喷锚支护的施工。
3技术要求3.1砂浆锚杆施工工艺1、砂浆锚杆施工工艺流程"文本框:支架搭设点点""文本框:施工准备点点""文本框:排水孔施工点点""文本框:锚杆施工点点""文本框:挂网点点""文本框:喷砼施工点点""文本框:验收点点"2、原材料及配合比a、锚杆杆体采用直径25毫米的HPB4螺纹钢,使用前调直、除油,砂浆采用中砂和___号水泥拌制,砂使用前过筛清洗。
b、砂浆配合比控制在(水泥:砂子)1:1.55.c、砂浆拌合均匀,随拌随用,在砂浆初凝前使用完毕。
3、钻孔a、采用手持凿岩机、锚杆台车钻孔。
b、钻孔的深度、方向和布置严格按设计施工。
c、孔深误差不超过5厘米,孔径大于杆体直径15毫米。
d、钻孔完毕吹净孔内积水、积粉和岩碴。
4、注浆a、采用牛角泵注浆。
灌浆开始或中途停止超过30分钟,用水或稀水泥浆润滑注浆泵及管路。
b、注浆时注浆管插入距孔底5____10厘米处,随砂浆的注入缓慢均匀拔出,灌浆压力不大于0.4MPa。
避免孔中砂浆漏灌,保证锚杆全长锚固。
c、锚杆的插入长度不小于设计长度的___%,锚杆安装后不得随意敲击。
2先注浆后插锚杆施工工艺流程(1)先注浆后插锚杆施工工艺流程测量放线锚杆制作基面清理造孔清洗注浆插送锚杆检查b、连接锚杆、注浆管、注浆泵。
c、注浆,直至浆液从孔口周围溢出。
d、注浆完成,卸下注浆管和锚杆接头,转入下一孔注浆。
验收(2)锚杆施工工艺措施1)造孔a、钻头选用要符合要求,钻孔点有明显标志,开孔的位置在任何方向的偏差均应小于1mm。
b、锚杆孔的孔轴方向应满足施工图纸的要求。
锚杆、喷锚施工作业指导书一、目的为了确保工程顺利进行,防止在隧道、Ⅴ类围岩锚杆喷射砼支护,作业过程中有效控制环境影响和员工伤害,为模筑支护创造条件,确保隧道工程施工正常进行,产品满足顾客和设计要求,特编制本作业指导书。
二、适用范围本作业指导书适用于队(公司)所承担的隧道、井巷施工中应进行锚杆喷射砼支护工作的工程项目。
三、术语(一)本作业指导书同时采用以下术语:1、国家建设部颁发的有关标准、规程、规范中的专业术语。
2、成都建工水文地质工程地质队《管理手册》、《程序文件》中的术语。
四、职责(一)总工程师为本作业指导书主管领导。
(二)项目部负责本作业指导书的制订。
(三)项目经理部负责本作业指导书的实施。
(四)技术开发部协办。
五、工作程序(一)喷射砼的材料选择1、水泥:选用合格供应方水泥厂生产的具有A级合格证的425#普通硅酸盐水泥。
2、细骨料:选用特细砂,含泥量、含水率及其他杂物不超过设计规定标准,如不能取得符合要求的自然细砂,应对其进行水洗、筛选等方法使其达到要求的标准。
3、粗骨料:采用坚硬耐久的卵石或碎石,粒度≤15mm,其过筛级配要求如下:粒度(mm) 0.5-0.3 0.6-1.2 2.5-5 10-15含量(%) 10-15 25-30 35-50 70-1004、若需使用外加剂时,应采用符合质量要求的外加剂,掺外加剂后的喷射砼强度应符合设计要求。
使用速凝剂前,应做与水的相容性试验及水泥净浆凝结效果试验。
初凝不应大于5min,终凝不应大于10min。
5、喷射砼用水,应通过水质化验,不得使用污水、PH值小于4的酸性水和含硫酸盐量(按SO4计算)超水重量1%的水。
锚喷支护材料技术要求表(二)施工机具1、砼喷射机具应符合下要求;(1)密封性能良好;(2)输料连续、均匀;(3)生产能力与施工进度要求相适应(一般为干合料3-5m3/h);(4)允许输入的骨料最大粒径≯25mm;(5)输送距离(干混合料):水平输送≮100m,垂直输送≮30m。
喷锚支护作业指导书一、目的为确保本标段山后隧道及鞍山隧道喷锚支护的施工质量,达到设计及施工规范的要求,提高产品质量,特制定本作业指导书。
二、编制依据2.1 《铁路隧道喷锚构筑法技术规范》TB10108-2002 2.2 《铁路隧道施工规范》-TB10204-20022.2 《铁路隧道工程质量检验评定标准》-TB10417-982.3 《客运专线铁路隧道工程施工技术指南》-TZ214-2005 三、施工工艺喷锚支护宜称锚喷衬砌,是锚杆和喷射混凝土的统称。
根据围岩情况,有时单独使用,有时联合使用还加钢筋网或钢拱架等,本标段隧道Ⅳ、Ⅴ级主要以喷射混凝土、锚杆、钢拱架、钢筋网联合使用,其喷锚厚度为28㎝。
Ⅲ级围岩主要以锚杆钢筋网、、喷射混凝土联合使用,其喷锚厚度为15㎝。
锚喷施工应按《铁路隧道喷锚构筑发技术规范》和《铁路隧道施工规范》有关要求进行,以确保施工质量。
(一)锚杆粘结式锚固通过风动灌浆器向锚杆孔灌注水泥或树脂粘结剂,而后插入锚杆使与围岩粘结在一起。
锚杆的长度与间距参照表1(初期支护参数表)。
1、锚杆的施工(1)锚杆及锚杆孔的质量要求①杆身必须调直无缺损。
②楔缝必须垂直、平整、位置应在锚杆中心载面上,缝宽误差不大于±0.5m ,缝长误差不大于±5mm 。
③锚杆长度应大于孔深6~10cm ,每根加工长度误差不宜大于±1cm ,并应除去杆上的油污、铁锈、杂质。
④钎头尺寸,应根据锚杆孔径要求决定,当钎头磨损后影响底部孔径尺寸达2mm 时,应更换钎头。
⑤锚杆孔位置误差不大于±10cm 。
梅花形布置方形布置L L LLL L L/2L L L/2L/2LLL/2每根锚杆所负担的面积锚杆在岩面的布置⑥锚杆孔深度误差不大于lcm 。
⑦钻孔后,孔内石粉必须用高压水冲洗干净。
⑧钻到设计深度后,若流出的岩粉浆呈黄色或褐色,或钎头冲击异常时,说明遇到较软弱的岩石或破碎夹层,应变更锚杆的深度与位置。
内昆铁路闸上隧道喷锚作业指导书铁五局四处十三队一九九八年十月喷锚作业指导书我队施工的闸上隧道出口根据设计资料和处指编施工组织设计,采用新奥法施工,喷锚、钢架支护作为初期支护,复合式整体衬砌。
作为其中一个关键的环节,是我队隧道施工以来首次采用的新工艺,要求作业人员严格按规范施工,确保工程质量。
一.喷锚作业工序流程图:二.施工方法及注意事项:1.在软弱围岩地段,采用超前锚杆和超前小导管作为超前支护。
超前锚杆用Ø22钢筋,超前小导管为Ø40钢管,长度为3,施工仰角为0~5°。
2.根据围岩类别不同采用不同的间距安装格栅钢架。
安装前应清除底脚下虚渣及其它杂物,超挖部分宜用混凝土联接。
拱顶、拱脚处搭接长度不小于0.3,并焊接牢固;每隔1采用1根Ø22钢筋作纵向联接筋;格栅钢架严格中线、水平安装,确保净空尺寸。
3.锚杆位置按设计布置,锚杆采用早强药卷锚杆,杆入后不得随意敲击。
经向锚杆应保持直线,并宜与所在部位的岩层主要结构面垂直。
锚杆工艺流程如下:4. 根据我推实际情况与工人操作熟练程度,目前采用干喷工艺,必须向湿喷过度。
湿喷工艺流程图:5. 喷射混凝土前,应由领工员或技术员检查开挖断面尺寸,并清除开挖面松岩块及其它杂物;用高压风、水冲洗受喷面;检查机具设备和风水等管线,保证作业区有良好通风和照明条件。
6.喷射作业应分段、分片、分层,由下而上,依此进行,如有较大凹洼时,先填平。
7. 喷射混凝土应及早进行,应紧跟开挖工作面。
8. 喷射混凝土应严格按配合比配料,搅拌均匀,并随拌随喷。
不掺速凝剂时,存放时间不应大于2h ;掺有速凝剂时,存放时间不应大于20min 。
9.干喷时,喷头司机应掌握好水量,以防过稠或过稀,并调节好喷头至受喷面距离。
10.钢筋网应与锚杆或其它固定装置联接牢固。
11.喷射作业人员必须穿戴防护用品。
三.技术交底资料:1.II类围岩(DK371+843~+488)✶.洞口加强段DK371+843~+823格栅钢架间距0.6m;钢筋环周边设置,环纵间距为0.6×1.0m,梅花形布置;钢筋环周边设置,环筋Ø8,纵筋Ø6;拱部采用超前小导管;喷砼厚度为0.2m。
隧道平导喷锚支护施工工艺作业指导书1. 喷锚支护施工工艺说明:1.1. 据设计,Ⅳ级围岩为单道整体式衬砌支护,初期支护采用锚杆、钢筋网、喷射混凝土支护联合支护;Ⅱ级围岩为单道喷锚衬砌支护,初期支护只采用喷射混凝土支护。
1.2. 基本流程Ⅳ级围岩试验段施工基本流程:初喷混凝土锚杆钻孔、注浆钢筋网制作、挂网复喷射混凝土养生Ⅱ级围岩试验段施工基本流程:初喷混凝土复喷射混凝土养生。
2.施工工艺2.1.材料选用2.1.1.根据本隧道的特点及地质情况,及提高初期支护施工的质量,采用湿式混凝土喷射法,喷射混凝土强度等级为C20;2.1.2.水泥:采用华新牌普通硅酸盐水泥,水泥标号32.5R;2.1.3.骨料:粗骨料采用坚硬耐久的碎石或卵石,石子粒径不大于10mm;骨料级配采用连续级配,细骨料采用机制砂,平均粒径为0.35mm~0.5mm,细度模量应大于2.5,含水量控制在5%~7%。
当采用碱性速凝剂时,不得使用含有活性二氧化硅的石材;2.1.4.外加剂:应对混凝土的强度及与围岩的粘结力基本无影响,对混凝土无腐蚀作用;2.1.5.速凝剂:用量与要求凝结时间、水泥品种、风化程度和成型温度等有关。
使用前根据施工工艺要求的凝结时间,对所用水泥做相容性试验和水泥净浆凝结效果试验,初凝不大于5min,终凝不大于10min;2.1.6.水:混合水中不应含有影响水泥正常凝结与硬化的有害物质,不得使用污水以及pH值小于4的酸性水和含硫酸盐量按SO 计算超过混合水重1%的水。
2.1.7. 锚杆:根据地质条件、设计要求,采用砂浆锚杆,要求锚杆的抗拉力不应小于150kN,锚杆用的水泥砂浆强度为M20;2.1.8. 钢筋网:采用直径为φ6的Q235钢筋,钢筋网网格间距20cm×20cm,搭接长度1~2个网格。
2.2.喷射机具喷射混凝土作业采用成都岩峰TK500型湿喷机,济南产UB-5型注浆机。
2.3.喷射混凝土施工工艺2.3.1.喷射混凝土工艺流程框图见图1图1 湿喷混凝土工艺流程2.3.2.喷射混凝土施工工艺流程图见图2图2 喷射混凝土施工工艺流程图2.3.3.喷射混凝土作业2.3.3.1.喷射作业前必须对机械设备,风、水管路和电线等进行全面检查及试运转。
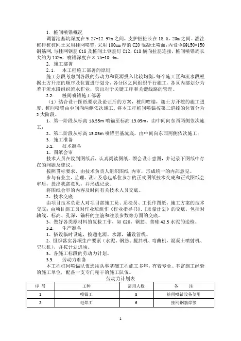
1.桩间喷锚概况调蓄池基坑深度在9.27-12.97m之间,支护桩桩长在18.5、20m之间。
灌注桩排桩桩间土采用挂网喷锚,采用100mm厚的C20混凝土喷面,内设Φ6@150*150钢筋网,与挂网钢筋C18及桩间土钢筋钉C12,C18横向拉筋连接,桩间喷锚周长大约为132m,喷锚深度在8.75-10.4m。
2.施工部署2.1.本工程施工部署的原则施工分段考虑到各段的劳动力和资源投入比较均衡,每个施工区和流水段根据土方开挖的顺序及位置进行划分,各分区之间组织平行施工,各区内部划分为若干流水段组织流水作业,突出对于关键工序和关键线路的管理。
2.2.桩间喷锚施工部署(1)结合设计图纸要求及论证后的方案,桩间喷锚,随土方开挖的施工进度,桩间喷锚由中间向两侧依次施工,将本工程桩间喷锚按第二道撑的位置分为2大阶段。
1、第一阶段从标高18.55m喷锚至标高13.05m,由中间向东西两侧依次施工;2、第二阶段从标高13.05m喷锚至基坑底,由中间向东西两侧依次施工;3.施工准备3.1.技术准备1、图纸会审技术人员在收到图纸后,认真阅读图纸,领会设计意图,并记录下图纸中存在的问题及建议。
按照贯标要求,由技术负责人组织图纸内审,形成统一的内部意见。
参与有业主、监理、设计及总包单位参加的正式图纸技术交底和正式图纸会审后,提出我部意见,并形成记录。
将图纸会审的内容及时向有关技术人员交底。
2、技术交底由项目技术负责人对项目部施工员、质检员、工长作图纸、施工方案的技术交底;由项目施工员对作业班组作《作业指导书》、《质量计划》的交底,包括对轴线、标高、孔深,锚杆的主筋和注浆参数等方面的交底。
3、做好各类原材料的复检工作,如C20、钢筋、普硅42.5水泥的送检。
3.2.生产准备1、搭设临时设施,按通电源、水源,铺设管线。
2、组织落实各项生产要素(水泥、钢筋、搅拌机、弯曲机、混凝土喷射机、空压机),并按计划进场。
3、各施工标段的劳动力计划。
喷锚施工作业指导书1 目的本作业指导书旨在明确喷锚施工过程中的步骤和作业要求,使施工作业规范化。
2 适用范围适用在本标段挖方边坡及隧洞内上进行的喷射素混凝土及锚杆挂网喷射混凝土的有关施工作业。
3 引用标准和相关文件水利水电地下工程锚喷支护施工技术规范SDJ57-85公路工程施工安全技术规程Jtj0764 定义和缩略语4、1 喷锚支护:喷锚支护是把锚固和喷混凝土结合起来,用以加固围岩的措施。
喷锚支护是使锚杆、混凝土喷层和围岩形成共同作用的体系,防止岩体松动、分离。
当岩体比较破碎时,还可以利用钢筋网拉挡锚杆之间的小岩块,增强混凝土喷层,辅助喷锚支护。
4、2 喷砼:喷砼是利用喷浆设备向开挖面喷一定厚度的混凝土层,借以支护围岩。
由于混凝土喷层密贴围岩,并具柔软性等特点,所以能承受较大荷载,并能控制围岩变形,充填胶结岩体表层裂隙,保护和发挥岩体的潜力。
喷砼可以作为围岩的初期支护,也可以作为永久性支护。
5 职责5、1 项目施工负责人全面负责履行本作业指导书。
5、2 作业人员要持证上岗,并按照工作程序的要求进行作业。
5、3 质量检查专业人员负责检查和验收。
5、4 施工技术专业人员负责监督指导实施过程。
6 喷锚施工6、1 材料1.水泥本工程选用业主统供的思茅市普洱水泥厂或思茅市建峰水泥厂生产的P.O.32.5#普通硅酸盐水泥。
2.集料本工程细集料采用黑河砂或七局人工砂石料系统生产的人工砂,细度模数宜大于2.5;含水率控制在5%-7%;粗集料采用七局人工砂石料系统生产的碎石,粒径不大于15mm。
3.钢筋钢筋网用钢筋采用业主统供昆钢生产的Φ6.5圆钢,经调直、除锈、去污等处理。
4.锚杆锚杆用钢筋采用业主统供的昆钢生产的Φ25二级钢。
5.速凝剂采用质量合格的产品。
并注意保管,不使其变质。
使用前做速凝效果试验,要求初凝不超过5min,终凝不超过10min。
根据水泥品种、水灰比等,通过试验确定速凝剂的最佳掺量,并在使用时准确计量。
隧道锚喷支护作业指导书一、作业前的准备工作在进行隧道锚喷支护作业之前,需要进行如下准备工作:1.1 确认工作区域首先需要确定工作区域,包括隧道的长度、直径、形状、围岩类型、围岩强度等参数。
同时还需要考虑工作现场的通风、排水等情况。
1.2 编制作业计划在确认完工作区域之后,需要制定详细的作业计划,包括作业流程、作业人员配备、材料、机械设备等。
1.3 确认施工材料和设备隧道锚喷支护作业需要使用一定的施工材料和设备,包括钢筋、水泥、砂浆、喷枪、压缩空气机等。
1.4 安全防护措施在进行隧道锚喷支护作业之前,需制定详细的安全防护措施,确保施工人员和设备的安全。
包括施工现场的安全标识、危险品的储存和运输等。
二、作业流程2.1 钢筋加固在进行锚喷支护作业之前,需要对隧道进行加固,主要是在需要锚喷支护的部位加固。
加固方法一般是采用钢筋网进行加固,加固的具体方法如下:• 1.清理钢筋加固点的表面;• 2.涂刷基础环氧树脂或水泥砂浆;• 3.钢筋网定位在环氧树脂或砂浆上;• 4.钢筋网包覆周围钢筋;• 5.用钢丝绳将钢筋网固定在支护钢筋上。
2.2 喷涂锚喷涂料在钢筋加固后,需要进行锚喷涂料的喷涂,锚喷涂料直接影响到锚喷钢筋和围岩的粘结力和耐久性。
喷涂步骤如下:• 1.清理喷涂表面,清除浮灰和松散物;• 2.做好防护措施;• 3.依据施工计划确定喷涂层数;• 4.选择喷涂机和喷嘴;• 5.喷涂锚喷涂料,每一层干燥后进行下一次喷涂;• 6.喷涂结束后,整体灰密封处理。
2.3 钢筋安装隧道支护的钢筋安装需要严格按照施工图纸的要求进行,钢筋的数量、型号和布置位置必须符合设计要求。
钢筋的安装步骤如下:• 1.在钢筋网上钻孔,在每个孔上套上锚棒或螺纹钢;• 2.将支护钢筋穿过锚棒或螺纹钢并连接上;• 3.用钳子将钢筋调整好位置,使其与钢筋网上的钢筋重合、平行;• 4.确定钢筋的长度并剪掉多余的部分。
2.4 喷涂锚喷浆锚喷浆是一种采用压力喷涂的支护材料,具有粘结力和抗震性能。
作业指导书(锚喷部分)一、工程概况本工程位于宜昌市长阳土家族自治县贺家坪镇堡镇村与榔坪镇长丰村之间,右洞出口在沟底溪流南侧,左洞出口居南侧坡梢上,两侧坡角50o 。
年平均气温15℃左右,年平均降雨量1 338mm~1500mm。
隧道抗震设计为7度。
二、工程地质隧道整体位于扬子淮地台上扬子台坪内的五级构造单元—长阳背斜的北翼,属秦昆构造体系,主体构造线走向近东西,与路线基本平行展布。
地层产状较为稳定,显示为北倾斜的单斜构造,倾角50。
左右,无区域性断裂构造。
隧道区内基岩基本出露,上覆薄层残坡碎石土,局部沟谷处有较厚冲洪积堆积,隧道经过地质为:中厚层状瘤状灰岩与页岩互层;奥陶系下统分乡组(01f)厚层状生物屑灰岩与页岩互层和南津关组(01n)灰岩、白云岩。
龙潭隧道设计为双线分离式隧道。
隧道左右出口洞门设计均为台阶式洞门,左洞出口接长17 米明洞,衬砌类型为SO-1 型拱形明洞衬砌,外侧设挡墙,右洞出口接长50 米明洞,衬砌类型为SO-2 型明洞衬砌。
隧道内路面采用26cm 厚C40 水泥砼面层,15cm 厚C15 水泥砼基层,主要用于隧底调平与回填。
行车横洞路面结构与主洞一致,行人横洞路面采用15cm 厚C25 水泥混凝土路面;基层为15cmC15 水泥混凝土,用于洞底调平。
三、临时设施临时设施在已平整好的临时场地上。
隧洞喷射混凝土的施工布置, 在满足施工工艺的前提 下,应力求紧凑,充分利用场地空间及运输线,避免施工干扰。
施工需机械设备如下表:机械设备表序号 机械设备名称 型号 数量 备注 1 电动空压机 L20/8 6 2 侧翻装载机 ZLC50B 3 3 湿喷机 KS —2 型 2 4 通风机 35KW 2 5 通风机 55KW 2 6风钻TY-2830以上设备应经保障部批准后使用。
四、施工工艺及方案喷锚支护紧跟开挖面及时施作,喷锚支护施工程序见以下框图:1、系统锚杆施工 系统锚杆施工工艺流程为:钻孔→清孔→装入锚固药包→插入杆体锚杆要求:锚杆长度、质量严格按设计图纸施作,锚固药包为厂制早强药卷,施工时,先 将锚固药包在水中扎浸泡 1~2min , 再用木棍捅入孔中, 然后再插入锚杆并旋转, 使药包破裂, 成流状充填锚杆孔,药包选用易渗、易破碎的纸。
初喷测量布孔钻孔安装锚杆挂网复喷进 入下 一循 环2、钻眼钻眼设备采用普通气腿式凿岩机,拱顶60 度范围采用YSP45 向上凿岩机,应加工一钻机专用升降台用于锚杆施工。
钻眼要按以下要求进行:⑴锚杆孔深许偏差为-50mm,锚孔直径应比锚杆直径大20mm;⑵钻孔前应根据设计要求定出孔位,作出标记,孔位允许偏差为±5cm。
钻孔应圆直,钻孔方向要尽量垂直岩面,不得平行于岩层层面;并应尽量呈放射性垂直开挖岩面。
⑶孔眼在锚杆安装前必须彻底清洗干净,一般用高压风或高压水冲洗。
⑷锚杆的锚固部分应使用指定的锚固药包。
锚杆安装应遵循监理、质检工程师要求。
锚杆的锚固部分达到固化后,锚杆应预拉到其屈服强度的2/3。
3、药包安装锚固药包安装按以下要求进行:⑴药包在使用前要对药包进行试验,在确保没有变质的情况下才可以使用;⑵药包要求无结块、无受潮,随泡随用,药包必须泡透,大约浸泡1分钟;⑶药包应缓缓放入孔底,不得中途爆裂.4、插锚杆锚杆安装的技术要求如下:⑴锚杆钢筋在插入前应充分除锈并用水湿润,以保证与砂浆紧密结合;⑵插入锚杆时,要沿孔轴线缓慢推入并注意旋转使药包破裂。
如遇插入阻力大,可用垂子轻轻打入,若中间间隔时间太长超过药包的终凝时间,应将终凝药包取出或钻孔作废;⑶锚杆应外露不大于10cm。
插入钢筋后,药包未达到设计强度前,禁止扰动杆体。
5、钢筋网安装铺钢筋网紧跟锚杆作业之后进行,钢筋类型与网格间距符合设计要求,喷砼将钢筋全部覆盖,钢筋网捆扎要牢固,在有锚杆的部位用焊接法与锚杆牢固焊接。
具体要求如下:⑴钢筋网应在系统锚杆施作后安设,钢筋不得有锈蚀;⑵预先按设计加工钢筋网片,网孔间距为20χ20cm;⑶钢筋与钢筋的焊接点应饱满,施作时将钢筋网随需支护岩面的起伏铺设,并尽量密贴岩面;⑷与系统锚杆焊接在一起,必要时加设50cm 的临时锚杆对钢筋网进行加固。
避免钢筋在喷射砼时晃动;⑸钢筋网连接处用细铁丝绑扎或点焊,钢筋网之间的搭接长度不小于20cm。
6、喷射混凝土⑴喷射混凝土材料水泥水泥标号不得低于425#,使用前应做强度复查试验。
凝剂效必须采用质量合格的指定产品。
应注意保管,防止受潮。
使用前应做速凝剂效果试验,要求初凝时间不超过5min,终凝时间不超10min。
砂喷射混凝土应采用硬质洁净的中砂或粗砂,细度模数应大于 2.5,含水量一般为5%—7%,使用前应过筛。
石料采用坚硬耐久的碎石,粒径不大于10mm,且石粉含量不得超量并级配良好。
喷射混凝土前,应用水或高压风管将岩面的粉尘及杂物冲洗干净。
喷射中发现松动的石块或遮挡喷射混凝土的物体时,应及时清除。
喷射作业应分段、分片由下而上顺序进行,每段长度不超过6m。
喷射时应将喷嘴的流束作小圆圈慢速移动并垂直于工作面,保持喷嘴与喷射面0.7~1m 的距离,有钢筋网时,喷射距离可小于0.6m 喷射角度可稍偏。
喷射边墙时,应由下而上进行;喷射拱部时应尽量利用拱部的支持作用,采用成环的喷射法。
先喷好一环,再继续喷射一环。
喷射混凝土的调节是由喷射手凭借经验控制的,正确的水灰比喷射时喷层表面应具有轻度的光泽。
塑性较好,无干斑亦无滑流现象。
初喷厚度不小于4cm。
喷射作业应以适当厚度分层进行,后一层喷射应在前一层混凝土终凝后进行。
若终凝后间隔1h 以上且初喷面已蒙上粉尘时,应用高压风或水清洗干净。
岩面有较大凹洼时,应结合初喷予以找平。
喷射前插入长度比设计厚度大5cm 铁丝,1~2m 设一根,每作为喷层厚度控制标志。
突然断水或断料时,喷头应迅速移离喷射面,严禁用高压风、水冲击尚未终凝砼。
作业完成后,喷射机内积料应及时清理干净。
防止堵管影响下次使用。
应不断总结验证新技术,以减少回弹率,回弹物不得重新用作喷射混凝土材料。
喷射混凝土终凝2h 后,应喷水养护,养护时间不小于7 天。
喷射混凝土作业紧跟开挖面时,下次爆破距喷射混凝土完成时间不小于4h。
冬季施工时,喷射作业的气温不低于5 度。
在结冰的层面上不能喷射混凝土。
混合料应 提前运进洞内。
遇地下水地段,喷砼应注意喷射时从地下水渗水点外围喷起,逐渐向内靠拢,直至渗水 点周围,再安设排水管把地下水引出,同时注意,地下水较多时,砼可先喷干料,待干料与渗 水结合后再喷湿料。
喷射砼施工程序见下图受喷 面⑵配合比喷射混凝土必须严格按配合比施工。
速凝剂添加不得大于配合比中规定值。
为便于过程 控制,现场应设有磅称,喷射混凝土材料应每盘称量,材料计量应以质量计算。
拌和均匀性每班检查不得少于两次。
其允许误差为:水泥、速凝剂 2%;砂石各为 5%。
喷射砼的施工要求:a 、喷射前,将岩面冲洗干净,软弱破碎岩石清除干净;b 、喷射作业,分区段进行,长度不超过 6m 。
喷射顺序自下而上;c 、后一次喷射,在前一次砼终凝后进行。
若终凝后 1h 以上再次喷射,细骨料粗骨料水泥水搅拌机喷射机喷嘴速凝剂压缩空气要用风水清洗砼表面;一次喷射厚度:边墙8~10cm,拱部5~6cm;喷射2~4h 后,洒水养护,养护时间为7~14d。
拌和料应采用强制式拌和机,拌料在搅拌前应经过严格筛选,以防止大块料混入喷射机。
拌料的运输应使用普通翻斗车或运输搅拌车,运输过程中应防止污染。
喷射机使用的压缩空气应经过油水分离器,并保证压力稳定,气压应控制在0.1~0.15Mpa。
可根据喷出料束情况适当调整气压。
喷射机应随时保养维修,使之经常处于不漏风、不堵塞的良好工作状态。
并备足各种配件,保证能顺利施工。
喷锚支护工班施工中人员配备:序号名称人数职责1 工班长 1 负责本工班的组织指挥2 安全员 1 负责本工班作业中的安全管理3 电工 1 负责本工班照明、用电、开通风机4 钻孔工 3 负责锚杆钻孔5 运输工5 运输工 4 负责运送炸药、装药、联线、起爆等工作6 电焊工 2 负责本工班电焊及运装拌和料工作7 喷砼工 6 负责喷射砼工作8 支护工 4 负责加工和安装钢筋网9 锚杆工 3 负责锚杆安装10 辅助工 1 负责洞内、外清碴及维护路面工作11 修理工 1 负责修理机械设备合计277、架立格栅拱架格栅拱架按施工图设计加工分节运至开挖面,就地拼装,拼好后架设,用螺栓连接使之成为一榀,中间以Φ22mm 钢筋焊接联成一体,其施工要求为:a、格栅拱架应架设在隧道轴线垂直面内;b、格栅拱架支撑的拱脚在设在稳固的岩层,保证拱脚稳定不下沉。
严禁在软土地层超挖拱脚后用松土回垫;c、格栅拱架支撑与围岩或喷锚反撑点必须用砼块将钢架与围岩空间垫紧,垫块距离不大于1m,钢拱支撑背后喷射砼要饱满,钢支撑与锚杆焊接一体,共同受力;d、钢拱架与围岩之间留2~3cm 间隙作为保护层,中间用喷砼填平。
五、试验1.锚杆:锚杆抗拔力按1%锚杆数抽查。
2.喷混凝土:喷混凝土强度,每100m3 至少取样2 组做抗压试验。
一个作业班所喷混凝土未能达到100m3 也应取样2 组做抗压试验。
六、质量管理1.质量管理工作实行制度化,做到有章可循,有法可依。
2.工程验收制度:坚持工班自检、互检、交接检制度。
在检验合格的基础上,报指挥部复检,最后请监理工程师组织验收,未经验收或验收不合格的工程不能进行下一道工序。
3.隐蔽工程检查证制度:凡隐蔽工程必须报项目部并会同监理工程师共同检查签证,不经检查或检查不合格擅自覆盖的,一律返工处理,费用自负,并实施罚款处理。
4.工程试验制度:项目部试验室设在中心试验室,现场设驻地试验员。
开工前必须做材料的鉴定和砼配合比试验,并填发施工配料单,建立工地实验、检验及工序之间交接、验收制度。
试验、检验应做到原始记录齐全,数据可靠,检测手段先进。
各种试件合格率要求达到百分之百。
施工过程的检验频率和位置应符合技术规范要求。
施工中驻地试验员应协助质检工程师做好质量验收,掌握砂、石、水泥、外加剂及钢管等材料库存的质量情况,及时做好原材料试验资料的整理、保管和报表工作。
5.隐蔽工程验收应在施工队班组、队质检员验收完成后,填写相应表格,通知项目部质检工程师现场验收,合格后通知监理验收。
如不合格,应要求施工队返工或改进,直至验收合格。
未经项目+部质检工程师验收的项目,项目部不虞认可。
须验收项目如下表:隐蔽工程验收表验收项目验收及质检工程师监控时间验收要求验收时须提供的资料锚杆孔某段插锚杆前抽检60% 孔深:+5,-0;孔径≥杆径+20mm;孔内干净锚杆施工许可证锚杆安装喷砼前全程监控按砂浆配合比施工;锚杆规格满足设计要求锚杆安装记录表挂网喷砼前满足设计要求锚杆、钢筋网评定表喷砼岩面喷砼前24h 内清洁干净,满足要求喷砼岩面验收单喷砼全程监控按配合比施工砼浇注单6.工序验收项目部质检工程师严格按设计、监理要求及有关规范对各工序质量进行检查验收,必须在上道工序验收合格后,才能进行下道工序的施工。