机械设计实验指导书
- 格式:doc
- 大小:1.35 MB
- 文档页数:9
机械设计基础实验指导书目录实验一机构运动简图绘制 (1)实验二齿轮范成原理 (2)实验三带传动实验 (3)实验四齿轮效率实验 (6)实验五减速器拆装 (9)实验报告一 (10)实验报告二 (11)实验报告三 (12)实验报告四 (14)实验报告五 (15)实验一 机构运动简图的测绘和分析一.实验目的1. 学会根据实际机构或模型的构造测绘机构运动简图的技能。
2. 通过实验进一步理解机构的组成和机构自由度的意义及其计算方法。
二.实验设备1. 机械实物及机械模型。
2. 钢板尺,游标卡尺,内、外卡尺。
3. 三角板,铅笔,橡皮,草稿纸等(自备)。
三.原理和方法1. 原理机构运动的性质与机构中构件的数目和运动副的类型、数目、相对位置有关。
因此画机构运动简图时,应以规定的符号代表运动副,并以一定的比例尺按实际尺寸定出运动副间的相对位置,用尽可能简单的线条表示机构中各构件。
这种用比例尺绘出的机构简单图形称为机构运动简图,若不按比例尺绘出,则称为机构示意图。
2. 测绘方法⑴缓慢驱动被测机构,仔细观察各构件的运动,分清各运动单元,从而确定机构构件的数目。
⑵根据相连接两构件的接触情况及相对运动性质,确定各运动副的类型。
⑶在草稿纸上绘出机构示意图。
用1,2,3…依次标注各构件,用A,B,C …分别标注各运动副,在原动件上标出表示运动方向的箭头。
⑷测量与机构运动有关的尺寸,并标注在草图上。
⑸选长度比例尺图示长度实际长度=μ (m/mm )。
在实验报告纸上画出机构运动简图。
实验二 齿轮范成原理一.实验目的1. 掌握用范成法加工渐开线齿轮的基本原理,观察齿廓曲线的形成。
2. 了解渐开线齿轮的根切现象和齿顶变尖现象,分析比较标准齿轮和变位齿轮的异同点。
二.实验设备与工具1. 齿轮范成仪,剪刀,绘图纸齿轮范成仪基本参数:25.0120mm 20**a ==︒==c h m ,,,α,被加工齿轮齿数z =10。
2. 同学自备:圆规,三角板,铅笔,橡皮,计算工具。
机械原理机械设计实验指导书姓名________________班级________________学号________________南京农业大学工学院机械工程系力学教研组编实验课守则1.机械设计实验课是学好机械设计课程的重要环节。
它可以帮助学生加深理解课堂上学习的理论知识。
熟悉实验仪器和设备,掌握操作技能,培养严谨的工作作风,使理论和实践相结合。
因此,学生对每个实验都要认真对待。
2.实验前要认真预习实验指导书,了解实验目的和基本原理,准备好需自备的计算器、文具等。
实验开始前指导教师根据需要进行检查、提问。
3.实验时要求原理清楚,操作认真,数据准确,查表熟练。
4.严格遵守仪器、设备的操作规程,注意安全。
对于仪表、设备、工具的性能有不了解之处,应及时询问指导教师,对于非指定使用的设备、工具不得乱动乱用。
5.实验出现故障时,应立即报告指导教师,以便查明原因,妥善处理。
6.爱护公共财物,不得将实验室工具、仪表等带出实验室,如有损坏、遗失公共财物,视情节应给予赔偿。
7.设备用毕,及时切断电源。
整理全部仪器和附件,使之恢复原位。
8.实验结束后认真完成试验报告,按时交给指导教师批阅。
实验一 机构运动简图的测绘一、 实验目的1.掌握根据各种机构实物或模型绘制机构运动简图的方法; 2.验证机构自由度的计算公式; 3.分析某些四杆机构的演化过程。
二、 实验设备和工具1.各类机构的模型和实物; 2.钢板尺、量角器、内外卡钳等;3.三角尺、铅笔、橡皮、草稿纸等(自备)。
三、 实验原理由于机构的运动仅与机构中构件的数目和构件所组成的运动副数目、类型和相对位置有关。
因此,可以撇开构件的实际外形和运动副的具体构造,用简单的线条来表示构件,用规定的或惯用的符号来表示运动副,并按一定的比例画出运动副的相对位置,这种简单的图形即为机构运动简图。
四、 实验步骤1.使被测机构缓慢运动,从原动件开始,循着传动路线观察机构的运动,分清各个运动单元,确定组成机构的构件数目;2.根据直接相联接两构件的接触情况及相对运动性质,确定运动副的种类; 3.选择能清楚表达各构件相互关系的投影面,从原动件开始,按传动路线用规定的符号,以目测的比例画出机构运动示意图,再仔细测量与机构有关的尺寸,按确定的比例再画出机构运动简图,用数字1、2、3……分别标注各构件,用字母A 、B 、C ……分别标注各运动副;比例尺)(构件在图纸上的长度)(构件实际长度mm AB cm L AB L =μ4.分析机构运动的确定性,计算机构运动的自由度。
本文由【中文word文档库】收集实验一机构运动简图测绘分析机构的组成可知,任何机构都是由许多构件通过运动副的联接而构成的。
这些组成机构的构件其外形和结构往往是很复杂的,但决定机构各部分之间相对运动关系的是原动件的运动规律、运动副类型及运动副相对位置的尺寸,而不是构件的外形(高副机构的轮廓形状除外)、断面尺寸以及运动副的具体结构。
因此,为了便于对现有机构进行分析或设计新机构,可以撇开构件、运动副的外形和具体构造,而只用简单的线条和符号代表构件和运动副,按比例定出各运动副的位置,以此表示机构的组成和运动情况。
这种表示机构相对运动关系的简单图形称为机构运动简图。
掌握机构运动简图的绘制方法是工程技术人员进行机构设计、机构分析、方案讨论和交流所必需的。
一、实验目的1.对运动副、零件、构件及机构等概念建立实感;2.熟悉并运用各种运动副、构件及机构的代表符号;3.学会根据实际机械或模型的结构测绘机构运动简图;4.验证和巩固机构自由度计算方法和机构运动是否确定的判定方法。
二、实验设备及用具1.各种机构和机器的实物或模型2.直尺、圆规、铅笔、橡皮、草稿纸(自备)三、机构运动简图绘制的方法及步骤1.了解待绘制机器或模型的结构、名称及功用,认清机械的原动件、传动系统和工作执行构件。
2.缓慢转动原动件,细心观察运动在构件间的传递情况,了解活动构件的数目。
3. 根据相连接的两构件间的接触情况和相对运动特点,判定机构中运动副种类、个数和相对位置。
在了解活动构件的数目及运动副的数目时,需注意以下两种情况:①当两构件间的相对运动很小时,勿认为一个构件。
②由于制造误差和使用日久,同一构件各部分之间有稍许松动时,易误认为两个构件。
碰到这种情况,要仔细分析,正确判断。
3.要选择最能表示机构特征的平面为视图平面,同时,要将原动件放在一适当的位置,以使机构运动简图最为清晰。
4.在草稿纸上按规定的符号绘制机构运动简图,在绘制时,应从原动件开始,先画出运动副,再用粗实线连接属于同一构件的运动副,即得各相应的构件。
机械设计基础实验指导书专业班级:学号:姓名:国家级机械基础实验教学示范中心编学生实验守则1.必须按指定的时间参加实验,不得迟到、早退,迟到10分钟以上者不得参加本次实验。
2.实验前必须认真预习实验指导书及实验内容,明确实验目的、步骤和原理,并完成预习作业。
未完成预习作业和回答教师提问不合格者,不得参加本次实验。
3.由于特殊原因,不能参加实验者,经指导教师同意方可补做。
4.实验时必须严格遵守实验室的规章制度和仪器设备操作规程。
如实记录数据,不抄袭他人实验结果。
5.爱护仪器设备,节约使用材料。
不得动用与本实验无关的仪器设备及其他物品,不准将实验室内的物品带出室外。
6.实验中要切实注意安全,若发生事故,应立即切断电源,保持现场,及时向指导教师报告,待查明原因并排除后,方可继续实验。
7.进入实验室后应保持安静,不得高声喧哗和打闹,不准抽烟,不准随地吐痰,不准乱丢纸屑杂物,要保持实验室和仪器设备的整齐清洁。
8.实验完毕后,仪器物品应恢复原位,整理场地,关闭电源。
经指导教师检查仪器设备、工具、材料及实验记录后,方可离开实验室。
9.私自拆卸仪器设备并造成事故和损失的,肇事者应写出书面检查,并按学校的有关规定进行赔偿和处罚。
10.按照要求撰写实验报告,在实验室结束实验后1周内上交实验报告。
实验一 机械结构分析及运动简图测绘一、概述我们在对机构进行分析和设计时,常常撇开构件的实际外形、运动副的具体结构和组成构件的零件数目等与运动无关的因素,而用简单的线条和规定的符号代表构件和运动副,并按一定比例表示各运动副的相对位置和构件尺寸,这种表明机构各构件相对运动关系的简单图形称为机构运动简图。
机构运动简图可以简明地表达一部机器的传动原理,是工程技术人员进行机构设计、分析和交流的工具,工科学生应当加强机构运动简图测绘的训练。
二、实验目的1.了解所研究机构的实际应用及运动变换功能;2. 掌握机构运动简图的测绘方法;3. 掌握机构自由度的计算并判定机构运动是否确定。
《机械设计》课程实验指导书前言《机械设计》是高等院校机械类专业的一门技术基础课。
实验课是其中一个重要教学环节。
通过实验教学使学生了解机器是由机构组成的,了解机器基本组成要素——机械零件在各类机械中的功用及性能,以便更好的学习《机械设计》课程,为学习专业设备中的机械部分提供必要的基础。
为了搞好本课程的实验教学,我们挑选了机构与机械零件认识、螺栓联接、带传动和减速器结构分析及拆装等实验供任课教师根据不同专业选选择。
本指导书中术语、名词、计量单位等全部符合国家最新标准。
由于水平有限,书中错误和不适之处敬请广大教师和同学提出批评指导。
目录实验一:机械零件认识实验实验二:带传动实验实验三:减速器结构分析及拆装实验实验四:轴系结构分析及拆装实验实验一机械零件认识实验一、实验目的1.初步了解各种常用零件的结构、类型、特点及应用实例。
2.增强学生对机构与机器的感性认识。
3.了解各种标准零件的结构形式及相关的国家标准;了解各种传动的特点及应用;了解各种常用的润滑剂及相关的国家标准。
二、实验内容陈列室展示各种常用机构和机械零件的模型,通过模型的动态展示,增强学生对机构与机器的感性认识。
实验教师只作简单介绍,提出问题,供学生思考,学生通过观察,增加对常用机构和常用零件的结构、类型、特点的理解,培养对课程理论学习和专业方向的兴趣。
三、实验设备和工具机构陈列室机构展柜和各种机构和常用机械零件模型。
四、实验原理机械零件(一)螺纹联接螺纹联接是利用螺纹零件工作的,主要用作紧固零件。
基本要求是保证联接强度及联接可靠性,同学们应了解如下内容:1.螺纹的种类:常用的螺纹主要有普通螺纹、米制锥螺纹、管螺纹、梯形螺纹、矩形螺纹和锯齿螺纹。
前三种主要用于联接,后三种主要用于传动。
除矩形螺纹外,都已标准化。
除管螺纹保留英制外,其余都采用米制螺纹。
2.螺纹联接的基本类型:常用的有普通螺栓联接,双头螺柱联接、螺钉联接及紧定螺钉联接。
除此之外,还有一些特殊结构联接。
机械设计实验指导书苏志部张雯娟编机械设计制造及其自动化三明学院物理与机电工程学院机械教研室2011年实验一动静态螺栓联接实验一、实验目的(1)掌握静态螺栓的静态载荷与变形的测量分析方法。
(2)掌握动态螺栓的静态载荷与变形的测量分析方法。
(3)掌握螺栓和被联接件的受力和应变的测试分析和理论分析方法。
二、实验原理本实验需配置LDJ-B螺栓联接综合实验台一台,LDJ-B静动态测量仪一台,计算机及专用软件等实验设备及仪器。
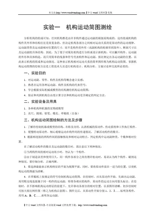
图1螺栓联接实验台的结构螺栓联接实验台的结构如图1所示。
联接部分包括M16空心螺栓、大螺母、垫片组成。
空心螺栓贴有测拉力和扭矩的两组应变片,分别测量螺栓在拧紧时,所受预拉力和扭矩。
空心螺栓的内孔中装有M8螺栓,拧紧或松开其上的手柄杆,即可改变空心螺栓的实际受载截面积,以达到改变联接件刚度的目的。
被联件部分由上板、下板和圆环组成,圆环上贴有应变片,测量被联接件受力的大小,中部有锥形孔,插入或拨出锥塞即可改变圆环的受力,以改变被联接件系统的刚度。
实验台采用双顶杆四导杆加载装置,加载平稳,避免过大偏载的产生,测试结果稳定可靠。
加载部分由蜗杆、蜗轮、挺杆和弹簧组成,挺杆上贴有应变片,用以测量所加工作载荷的大小,蜗杆一端有一皮带轮与电机相联,另一端装有手轮,启动电机或转动手轮使挺杆上升或下降,以达到加载、卸载(改变工作载荷)的目的。
1. 力与变形协调关系在螺栓联接中,螺栓受拉力,产生拉伸变形;被联结件受压力,产生压缩变形。
根据螺栓和被联接件预紧力相等,可把二者的力和变形图线画在一个坐标系中,如图3所示。
当螺栓受轴向工作载荷F 作用时,其拉力由预紧力P Q 增加到总拉力Q 。
被联接件的压紧力P Q 减少到剩余预紧力P Q '。
这时,螺栓伸长变形的增量1λ∆,等于被联接件压缩变形的恢复2λ∆,即λλλ∆=∆=∆21,也就是说变形的关系是协调的。
因此图3又称变形协调图。
图3 螺栓联接变形协调图力与变形之比λQ称为刚度。
第一章机械设计第一节机械设计结构展示与分析一、实验目的1.了解常用机械传动的类型、工作原理、组成结构及失效形式;2.了解轴系零部件的类型、组成结构及失效形式;3.了解常用的润滑剂及密封装置;4.了解常用紧固联接件的类型;5.通过对机械零部件及机械结构及装配的展示与分析,增加对其直观认识。
二、实验设备机构模型;典型机械零件实物;若干不同类型的机器。
三、实验内容、步骤在实验室要认识的典型机械零件主要有螺纹联接件、齿轮、轴、轴承、弹簧,具体内容如下:1.各种类型的螺纹联接实物,各种类型的螺栓、螺母及垫圈实物,螺纹联接的失效实物,各种类型的键、销实物,各种类型的键、销失效实物,各种类型的焊接、铆接实物;2.各种类型及各种材质的齿轮、齿轮加工刀具、蜗轮蜗杆、带、带轮、链条、链轮、螺旋传动的零部件实物,失效零件实物;3.各种类型的轴、轴承实物,轴上零件的轴向固定和周向固定实物,轴瓦和轴承衬实物,轴承、轴、轴瓦失效实物;4.各种类型的弹簧和弹簧失效实物,各种联轴器、离合器实物模型。
四、注意事项注意保护零件陈列柜中的零件。
五、实验作业1.请回答在实验室所见到的零部件如螺栓、键、销、弹簧、滚动轴承、联轴器、离合器各有哪些类型?2.请举出螺栓、键、齿轮、滚动轴承的一种使用情况以及相应的失效形式。
六、问题思考1.传动带按截面形式分哪几种?带传动有哪几种失效形式?2.传动链有哪几种?链传动的主要失效形式有哪些?3.齿轮传动有哪些类型?各有何特点?齿轮的失效形式主要有哪几种?4.蜗杆传动的主要类型有哪几种?蜗杆传动的主要失效形式有哪几种?5.轴按承载情况分为哪几种?轴常见的失效形式有哪些?6.联轴器与离合器各分为哪几类?各满足哪些基本要求?7.弹簧的主要类型和功用是什么?8.可拆卸联接和不可拆卸联接的主要类型有哪些?9.零件和构件的本质区别是什么?第二节螺栓联接综合实验一、实验目的1.了解螺栓联接在拧紧过程中各部分的受力情况。
《机械设计》实验指导书前言实验是机械设计课程中重要的实践性环节,通过实验不仅可以验证理论知识,加深对理论知识的理解,而且可以培养同学的动手能力,观察分析能力和勇于探索的创新精神。
机械设计实验是《机械设计》课程的重要实践环节,其教学目标是使学生更好地理解和深刻地把握课程的基本知识,并在此基础上训练学生动手能力、综合分析问题和创新设计的能力,按照《机械设计》课程教学大纲的要求,编写了此实验指导书,设置的具体实验项目:带传动效率实验、轴系结构设计与分析实验、减速器拆装实验3项实验。
实验一 带传动效率实验实验学时:2 实验类型:验证一、实验目的了解带传动实验台的组成和工作原理;观察带传动中的弹性滑动现象,以及它们与带传递的载荷和转速之间的关系。
测定传动效率和滑动率与所传递的载荷和转速之间的关系,绘制带传动的效率曲线和滑动曲线。
二、实验原理、方法和手段带传动原理是张紧在至少两轮上带作为中间挠性件,靠带与轮接触面间产生摩擦力来传递运动与动力。
带传动的效率,当主动轮与从动轮直径相等,即传动比i=1时,可按下式求得1122n T n T ==主动轮的功率从动轮的功率η式中:T 1 ——输入力矩,N·m ;T 2 ——输出力矩,N·m ; n 1 ——输入转速,r/min ; n 2 ——输出转速,r/min 。
由于带的紧边与松边拉力不等,使带的两边弹性形变不等引起带与轮面的微量相对滑动称为弹性滑动。
带传动在工作中的滑动程度用滑动系数ε表示,它是随负载的大小而变化的。
可按下式求得121n n n -=ε 式中: n 1 ——输入转速,r/min ; n 2 ——输入转速,r/min 。
滑动曲线就是表示带在不同负载时滑动的程度的曲线,可分别以主动轮转速和负荷档位为横坐标,以滑动系数ε为纵坐标来绘制。
三、实验条件1.柜式带传动效率测试分析实验台。
2.笔、草稿纸(此项自带)。
四、实验内容与步骤1.根据实验要求加初拉力(调整张紧螺丝)。
《机械设计基础》实验指导书及报告姓名______________________学号______________________自然班级______________________成绩任课教师______________________兰州理工大学机电学院目录1、实验一机构运动简图测绘与分析 (1)2、实验二齿轮齿廓范成原理 (4)3、实验三轴系结构测绘与分析 (7)4、实验四减速器拆装 (8)实验报告 (10)实验须知1.开课后根据自己课程安排要及时选课,不要多选或者少选;2.如有特殊情况不能参加实验,应提前向实验室老师请假。
进行必要调换。
否则一律按自己选定的时间参加实验,并在规定的时间内完成实验;3.参加实验的同学在实验前要做好本次实验的预习;4.携带实验指导书及实验相关的用具;5.在实验的过程中,要遵守实验室的各种规章制度;爱护仪器设备;注意节约原材料;不要做与实验无关的事情;6.各种实验设备在使用前要仔细检查,实验做完后要及时切断电源,将仪器设备工具等整理摆放好,发现丢失或损坏应立即报告;7.要遵守设备仪器的操作规程,注意人身和设备的安全;8.要保持实验室内和仪器设备的清洁和整齐美观。
工作台面要干净并要搞好室内卫生;9.在离开实验室前,应由指导教师在相关的实验数据的记录纸上签字,以求确认对设备仪器的完好和已完成了在实验室内应完成的工作;10.对实验结果要进行分析、整理和计算,认真填写实验报告;11.按要求及时交实验报告;12.由于结课后实验报告要由实验室统一保管,因此做过的实验报告若有丢失其成绩只能按不及格处理;13.考核按五级记分制,即优秀、良好、中等、及格和不及格。
没有实验成绩以及实验成绩不合格的同学不能参加正式考试(确有特殊原因者可申请补做或重做实验)。
兰州理工大学机电学院2015年11月实验一机构运动简图的测绘与分析一、实验目的1、能够熟练的掌握测绘实际机器和模型机构运动简图的基本技能;2、学会分析和验证机构自由度,进一步理解机构自由度的概念,掌握机构自由度的计算方法;3、加深对机构结构的了解。
《机械设计》实验指导书制定人:卢学玉审核人:陈伟明江南大学机械工程学院2014年9月实验一螺栓的静、动态特性实验一、实验目的螺栓联接广泛应用于机械工程中,如何计算和测量螺栓受力情况及动、静态性能参数是工程技术人员的一个重要课题。
本实验通过对螺栓组及单个螺栓的受力测试和分析,要求达到下述目的:1、了解螺栓联接在拧紧过程中各部分的受力情况。
2、计算螺栓相对刚度,并绘制螺栓联接的受力变形图。
3、验证受轴向工作载荷时,预紧螺栓联接的变形规律,及对螺栓总拉力的影响。
4、通过螺栓的动载实验,观察螺栓动应力幅值的变化。
二、实验任务(空心)螺栓联接静、动态实验。
(空心螺杆+刚性垫片+无锥塞)。
三、实验设备及原理(一)概述承受预紧力和工作拉力的紧螺栓连接是常用的且较重要的一种连接形式。
这种连接中零件的受力属于静不定问题。
由理论分析可知,螺栓的总拉力除与预紧力FP 、工作拉力F有关外,还受到螺栓刚度Cb和被连接件刚度Cm等因素的影响。
图1所示为一单个螺栓连接及其受力变形图。
图1 单个螺栓连接及其受力变形图图1a)所示为螺栓刚好拧到与被连接件相接触,但尚未拧紧的状态。
图1b)所示为螺母已拧紧,但螺栓未受工作载荷的状态,此时,螺栓受预紧力FP的拉伸作用,其伸长量为λ1,而被连接件则在FP的压缩作用下产生的压缩量为λ2。
图1c)所示为承受工作载荷F时的情况,此时螺栓所受拉力由FP 增至F,继续伸长量为Δλ,总伸长量为λ1+Δλ。
被连接件则因螺栓伸长而被放松,根据连接的变形协调条件,其压缩变形的减小量应等于螺栓拉伸变形的增加量Δλ。
因此,总压缩量为λ2-Δλ;而被连接件的压缩力由FP减至FP‘,FP‘称为残余预紧力。
由于螺栓和被连接件的变形发生在弹性范围内,上述受力与变形关系线图如图2所示。
图2 受力与变形关系线图由图1可知,螺栓总拉力F0并不等于预紧力FP与工作拉力F之和,而等于残余预紧力FP‘与工作拉力之和,即F0= FP‘+F或F= FP+ ΔF根据刚度定义,C1=FP/λ1,C2=FP/λ2。
机械设计基础实验指导书机械原理与零件教研室2010年3月目录实验一机构运动简图测绘与分析实验 (1)实验二渐开线齿轮范成原理实验 (4)实验三渐开线齿轮参数测量实验 (9)实验四带传动性能分析实验 (15)实验五减速器装拆实验 (21)实验一机构运动简图测绘与分析实验一、实验目的1、掌握根据机器械或机构模型绘制机构运动简图的基本技能;2、通过实验进一步加深理解机构的组成原理,熟悉构件和运动副的代表符号、机构自由度的含义及自由度的计算;3、通过实验了解机构运动简图与实际机械结构的区别。
二、实验设备和工具1、机器(牛头刨床、插齿机、内燃机等),机构模型;2、测量工具:钢尺、内外卡规、量角器;3、绘图工具:三角板、圆规、铅笔、橡皮擦、草稿纸(学生自备)。
三、实验原理任何机构都是由若干构件和运动副组合而成的。
从运动学的观点看,机构的运动仅与构件数目、运动副的数目和种类及它们的相对位置有关。
因此,在绘制机构运动简图时可以撇开构件的实际外形和运动副的具体构造,而用统一规定的符号来表示构件和运动副,并按一定的比例尺绘出各运动副的相对位置和机构结构,以此表明实际机构的运动特征,从而便于进行机构的运动分析和动力分析。
凡没有按比例绘出的图称机构示意图,它只能定性的研究机构的某些运动特性(如自由度);凡按比例尺绘出的图称机构运动简图,根据机构运动简图可定量地分析机构的运动特性。
常用运动副的代表符号见表1-1所示。
四、方法与步骤1、使被测绘的机器或机构模型缓慢地运动,从原动件开始,循着运动的传递路线仔细观察机构的运动,从而确定组成机构的构件数目。
2、根据相互连接的两构件间的相对运动的性质及接触情况,确定各个运动副的类型。
3、适当选择最能清楚表达各构件相互关系的面为投影面,选定原动件的位置,按构件的顺序,用规定的符号画出机构示意图。
然后用数字1,2,3……分别标出各构件,用字母A,B,C……分别标出各运动副。
4、计算机构的自由度并以此检查所绘机构运动简图草图是否正确。
机械设计实验指导书机械工程学院前言《机械设计实验指导书》是根据《机械设计》教学大纲要求,对机械类、近机类本科教学基本要求,结合我院的实际情况编写的。
机械设计实验是配合理论学习开设的一门重要的实践课程。
通过实验可以使学生加深对《机械设计》课程的基本概念、基本理论的理解,初步掌握机械设计的基本技能,提高学生分析问题和解决问题的能力。
每个实验项目包括:实验目的、实验原理、实验方法和操作步骤等内容。
在编写过程中,参考了有关的教材、仪器设备使用说明及兄弟院校实验教材。
全书由赵小军老师编写,并绘制所有插图,最后整理完成。
编写过程中,得到机制教研室全体教师的大力支持和帮助,在此表示感谢。
由于编者水平有限,书中难免有误漏,不妥之处,恳请读者批评指正。
目录目录错误!未定义书签。
学生实验守则错误!未定义书签。
实验一、平面机构运动简图测绘与分析错误!未定义书签。
实验二、机械传动的特性与运动分析错误!未定义书签。
实验三、渐开线直齿圆柱齿轮的参数测定错误!未定义书签。
实验四、渐开线齿轮齿廓的范成错误!未定义书签。
实验五、减速器的拆装及结构分析错误!未定义书签。
实验六、轴系结构设计错误!未定义书签。
实验七、轴系结构的测绘与分析错误!未定义书签。
学生实验守则1.学生必须遵守实验室各项规章制度,进入实验室,要服从教师的指导和安排,在规定的房间和设备仪器上操作。
2.实验前应根据教学要求做好预习,准备好实验用书、文具、纸张及计算器等。
3.按时到达实验室,不迟到,不早退,不得无故缺课。
4.认真上好实验课,积极思考,仔细观察和测取数据,做到人人动手,互相配合,使实验获得正确的结果。
5.爱护实验设备和器材,了解有关设备仪器的性能和使用方法,严格按照安全操作规程,并在教师的指导下进行操作。
6.设备仪器发生故障时,学生要及时报告指导教师和管理人员,保护现场。
因违反实验室制度和操作规范而造成设备仪器损坏的,除按学校有关规定做出书面检查外,还应根据损失大小予以经济赔偿。
机械设计综合实验指导书及实验报告何俊冯鉴雷代明2008年4月第一章机械设计结构展示、分析与研究实验机械设计结构展示、分析与研究实验是分析机械结构的基本实验,它是了解机械发展历史、提高机械结构设计能力以及进行机械结构创新性设计的重要实践基础。
“机械设计结构展示、分析与研究实验”包括机械发展史、机械设计结构展示与分析、2大基本模块,根据实验要求不同又分为感知(认知)型实验、基本型2种类型。
实验一机械发展史展示实验(感知型)一、实验目的(1)了解机械发展历史,加深与扩展理论教学内容。
(2)了解机械发展的一些基本原理和规律,增强创新意识。
二、实验内容(1)了解我国古代机械发展的历史。
(2)了解中世纪主要工业国家的机械发展历史。
(3)了解现代机械的发展情况。
三、实验装置实验装置采用西南交通大学机械基础实验教学示范中心机械展示厅陈列的机械发展史陈列柜等装置。
四、实验步骤与方法(1) 认真观察机械发展史陈列柜的各部分内容,聆听内容解说。
(2) 认真观察TVT-99C立体仓库模型及机械发展史陈列柜等现代机械装置的运动与工作过程。
(3) 根据实验要求,完成实验报告。
思考题1.简述中华民族在古代机械发展历史中的地位与贡献。
2.简述机械发展的历史。
3.简述机械工业在国民经济中的地位及我国机械工业的现状。
4.总结由学习机械发展历史给你带来的思考。
实验二机械设计结构展示与分析实验(基本型)一、实验目的(1)了解常用联接件、轴系零部件的类型和结构,掌握其特点与应用。
(2)了解常用机械传动的类型、工作原理、组成结构及失效形式。
(3)了解常用润滑剂及密封装置的类型、工作原理和组成结构。
(4)观察了解机械零部件的工作原理,加深与扩展理论教学内容。
(5)观察了解机械零件的失效形式,掌握机械设计的基本准则。
二、实验内容与要求1.常用联接件、轴系零部件(1)了解螺纹联接、键联接、花键联接、销联接的常用类型、结构形式、工作原理、受力情况、装配方式、防松原理及方法、失效形式及应用场合等。
机械设计实验指导书中国海洋大学工程学院机械原理及设计实验室编者:杨新华学生实验守则一、实验前要认真预习,明确实验内容、原理、目的、步骤和注意事项;课外实验研究项目,实验前应拟定实验方案,并经实验室管理人员审查同意方可实施;二、学生在教师的指导下自主进行实验,要严格遵守仪器设备操作规程,节约使用实验材料和水、电、气,如实记录实验现象、数据和结果,认真分析,独立完成实验报告;三、爱护仪器设备及其他设施、物品,不得擅自动用与实验无关的仪器设备和物品;不准擅自将实验室的物品带出室外;损坏或遗失仪器设备及其他设施、物品,应按学校有关规定进行赔偿;四、实验完毕后,要及时关闭电源、水源、气源,清理卫生,将仪器设备和实验物品复位,经指导老师检查合格后方可离开;五、注意安全,熟悉安全设施和事故处理措施,实验过程中发现异常情况要及时报告;发生危险时,应立即关闭电源、水源、气源,并迅速撤离;规范处理实验废液、废气和固体废弃物;六、遵守纪律,必须按规定或预约时间参加实验,不得迟到、早退、旷课;保持实验室安静,不准大声喧哗、嬉闹,不准从事与实验无关的活动;保持实验室清洁,不准吸烟,不准随地吐痰、乱扔杂物。
目录实验三、带传动特性实验 (9)实验五、液体动压轴承特性实验 (17)实验六、典型机械结构展示及拆装与测绘 (20)实验七、轴系结构创新设计实验 (24)附录:实验中所用设备介绍附录2.DCSⅡ型带传动测试系统 (40)附录4.ZCS-Ⅱ型液体动压滑动轴承实验系统 (54)附录5、JK-ABC型创意组合式轴系结构设计实验箱 (59)实验三、带传动特性实验一、实验目的1、观察带传动弹性滑动与打滑现象;2、了解带的初拉力、带速等参数的改变对带传动能力的影响;3、掌握摆动式电机的转矩、扭矩、转速差及带传动效率的基本测量方法。
二、实验内容测定不同初拉力下实验带的弹性滑动曲线(ε-F曲线)和效率曲线(η-F 曲线)。
三、实验仪器DCSⅡ型带传动测试系统(具体结构见附录2)四、实验步骤1.人工记录操作方法(l)设置初拉力不同型号传动带需在不同初拉力 F O的条件下进行试验,也可对同一型号传动带采用不同的初拉力,测试不同初拉力对传动性能的影响。
《机械设计》实验指导书(机械类)机电系机械工程实验室2006年05月实验一机械零件认知与分析实验一、实验目的1、熟悉常用的机械零件的基本结构,以便对所学理论知识产生一定的感性认识。
2、分析常用机械零件的基本构造及制造原理。
3、了解常用机械零件的实际使用情况。
二、实验内容通过观察,掌握常用的机械零件的基本结构及应用场合。
三、实验简介机械零件陈列观摩,共包括:(1)螺纹联接与应用(2)键、花键、销、铆、焊、铰接(3)带传动(4)链传动(5)齿轮传动(6)蜗杆传动(7)滑动轴承与润滑密封(8)滚动轴承与装置设计(9)轴的分析与设计(10)联轴器与离合器。
共10个陈列柜,罗列了机械设计内容中大多数常用的基本零件与标准件,并对相应的零件进行了结构和基本受力分析,联接和安装的基本方法的说明,有些常用的零件还给出了简单的应用举例。
通过本实验的观摩,学生可以对照书本所学的基本内容,初步领会机械设计的一些常用零部件的基本设计与应用原理,从而达到举一反三的教学目的,对其所学的课本理论知识进一步巩固和深化。
四、实验要求1、学生必须带上课本,以便于与书本内容进行对照观察。
2、进入实验室必须保持安静,不得大声喧哗,以免影响其他同学。
3、不得私自打开陈列柜,不得用手触摸各种机械零件模型。
4、服从实验人员的安排,认真领会机械零件的构造原理。
五、实验报告对每个陈列柜,分别写出两个模型的名称,并说明其对应的实物应用情况。
六、思考题1、常用螺纹联接的方法有哪些?2、说明无键联结的优缺点.3、在带传动中,带张紧的方法有哪些?4、轴上零件轴向常用的定位方法有哪些?举例说明。
实验二轴系结构设计与分析实验一、实验目的熟悉并掌握轴系结构设计中有关轴的结构设计、滚动轴承组合设计的基本方法。
二、实验设备1、组合式轴系结构设计分析实验箱。
实验箱提供能进行减速器圆柱齿轮轴系,小圆锥齿轮轴系及蜗杆轴系结构设计实验的全套零件。
2、测量及绘图工具300mm钢板尺、游标卡尺、内外卡钳、铅笔、三角板等。
机械设计实验指导书目录实验一轴系结构设计实验................................................................... ..................................................1实验二减速器拆装实验................................................................... ....................................................5实验三带传动设计与性能参数测试分析................................................................... ..........................9实验四链传动设计与性能参数测试23实验五齿轮传动设计与性能参数测试26实验六蜗杆传动设计与性能参数测试分析.29实验七综合传动系统设计与性能参数测试分析32实验一轴系结构设计实验一、实验目的1.熟悉各种轴、齿轮、轴承等机械零件和部件;2.熟悉轴系结构设计中有关轴的结构设计、滚动轴承组合设计的基本方法;3.了解传动零件的润滑和密封方式;4.掌握轴上零件的定位和固定方法。
二、实验设备1.轴系结构组合设计实验装置2.实验工具:扳手、直尺、铅笔等。
三、实验原理本实验装置提供各类零件共计57种,有各种光轴、直齿轮轴、锥齿轮轴、滚动轴承、圆柱滚子轴承、圆锥滚子轴承、透盖、闷盖、直齿轮、斜齿轮、锥齿轮、蜗杆、各种底座等零件。
能进行圆柱齿轮轴系,小圆锥齿轮轴系及蜗杆轴系结构设计及塔建。
1.传动件类型选择(1)直齿圆柱齿轮传动传动速度和功率范围很大;传动效率高(精度愈高,效率愈高);对中心距的敏感性小,装配和维修比较简便;传动适应性好;易于进行精确加工,应用非常广泛。
第4章机械性能和工作能力的测试与分析4.1 概述提高机械及其零部件的性能和工作能力是提高机械产品质量的关键。
机械及其零部件的性能和工作能力的测试涉及运动学特性、动力学特性、精确度、承载能力、可靠性、安全性、人机工程、节能环保等,项目和内容十分广泛,其基本内容包括机械传动的效率、振动、噪声等,这些测试项目常常作为评定机械产品性能的基本质量指标。
因此,掌握机械性能和工作能力的测试方法,对于研究、改进和创新机械以及对机械设备进行故障诊断具有重要的意义。
4.2 机械设计展示开放实验4.2.1 实验目的通过实验对各种机械零部件、各种传动装置的结构组成形式以及润滑与密封、零件的失效形式等有一个比较全面的认识与了解。
4.2.2 实验设备机械设计示教板,由18个陈列柜组成,如图4-1所示。
图4-1 机械设计示教板4.2.3 实验内容(1)螺纹联接1:螺纹的类型、螺纹联接的基本类型、常见的各种螺纹联接件;(2)螺纹联接2:螺纹联接的防松、提高螺纹联接强度的措施、螺纹联接的装拆;(3)键、销和花键联接;(4)铆、焊、粘和过盈联接;(5)带传动1:V带传动、平带传动、同步带传动及带传动的张紧装置;(6)带传动2:平带的材料与接头形式、V带的结构与型号、其它带传动、各种带轮的结构;(7)链传动:滚子链的结构与接头形式、齿形链、无级变速链、起重链、链传动的布置与张紧;(8)齿轮和蜗杆传动:齿轮的结构、蜗杆的类型、蜗轮的结构;(9)滑动轴承:轴瓦与衬的材料、滑动轴承的结构、动压滑动轴承油膜压力分布;(10)滚动轴承1:滚动轴承的结构、常用类型与代号、尺寸系列、滚动轴承的装拆;(11)滚动轴承2:内圈和外圈的固定方法、轴承的预紧与调整、密封、轴承座的形式;(12)联轴器:刚性固定式、刚性可移式、弹性联轴器、安全联轴器;(13)离合器:牙嵌离合器、摩擦离合器、安全离合器、离心式离合器、超越离合器;(14)轴1:轴的承载类型、轴的结构类型、轴的结构设计;(15)轴2:轴上零件的定位;(16)弹簧:拉伸弹簧、压缩弹簧、扭转弹簧、组合弹簧以及弹簧的应用;(17)润滑与密封:润滑装置、密封件、润滑剂;(18)机械零件的失效形式:残余变形、断裂、磨损、胶合、点蚀、腐蚀。
4.3 带传动实验4.3.1 实验目的(1)通过实验观察弹性滑动现象和过载后的打滑现象;(2)测试带传动过程中的负载变化规律,绘出皮带的滑动曲线和效率曲线;(3)掌握悬架电机测定转矩的方法。
4.3.2 实验设备DCSII型带传动实验台和微型计算机。
4.3.3 实验原理4.3.3.1 机械结构本实验台机械部分,主要由两台直流电机组成,如图4-2所示。
其中一台作为原动机,另一台则作为负载的发电机。
图4-2 带传动实验台机械结构1. 从动电动机2. 从动带轮3. 传动带4. 主动带轮5. 主动电动机6. 牵引线7. 滑轮8. 砝码9. 拉簧10. 浮动支座11. 固定支座12. 底座13. 拉力传感器原动机由可控硅整流装置供给电动机电枢以不同的端电压,实现无级调速。
发电机,每按一下加载按键,即并上了一个负载电阻,使发电机负载逐步增加,电枢电流增大,随之电磁转矩也增大,即发电机的负载转矩增大,实现了负载的改变。
两台电机均为悬挂支撑,当传递载荷时,作用于电机定子上的力矩T1(主动电机力矩)、T2(从动电机力矩)迫使拉钩作用于拉力传感器,传感器输出电信号正比于T1、T2的原始信号。
原动机的机座设计成浮动结构(滚动滑槽),与牵引钢丝绳、定滑轮、砝码一起组成带传动预拉力形成机构,改变砝码大小,即可准确地预定带传动的预拉力F0。
两台电机的转速传感器(红外线光电传感器)分别安装在带轮背后的环形槽中,由此可获得所需的转速信号。
4.3.3.2电子系统电子系统的结构框图如图4-3所示。
4.3.4 实验步骤:(1)根据要求加一预拉力,加减砝码。
(2)打开实验台电源,按一下清零,此时,主被动电机转速显示为0,力矩显示为“.”,当力矩显示为“0”时,调节调速按钮,同时观察实验台面板上主动轮转速显示屏上的转速,使主动轮转速达到预定转速1200~1300r/min时,停止转速调节。
(3)启动“带传动实验系统”程序。
首先选择串口1,执行菜单命令“数据采集”,开始采集实验数据。
(4)按“加载”键一下,调节主动转速,使其在要求范围内,待转速稳定(一般需2~3个显示周期)后,再按“加载”,如此往复,直至实验台面板上的八个发光管指示灯全亮为止。
此时实验台面板上四组数码管将全部显示“8888”,表明所采数据已全部送至计算机。
(5)如果数据采集正常,计算机屏幕将显示所采集的数据,否则需要重新进行数据采集。
将所采集的实验数据记录下来。
(6)在计算机上选择菜单中的数据分析功能,将显示本实验的曲线和数据。
可以进行不同的数据拟合。
(7)实验结束后,将实验台电机调速电位器关断,关闭实验机构的电源。
图4-3 实验台电子系统框图图4-4 程序界面4.3.5 实验台主要技术参数(1)直流电机功率:2台×50W(2)主电机调速范围:0~1800r/min(3)额定转矩:T=0.24N·m≈2450g.cm(4)电源:220V交流4.3.6 实验台操作面板布置实验台操作面板布置如图4-5所示。
图4-5 带传动实验台操作面板4.3.7 思考题(1)绘制带传动效率—负载曲线和弹性滑动系数—负载曲线。
(2)解释产生弹性滑动现象的原因。
(3)改变初拉力对带传动有什么影响?4.4 齿轮传动效率的测定实验4.4.1 实验目的:(1)了解封闭功率流式齿轮实验台的结构特点和实验基本原理;(2)掌握齿轮传动效率的测定方法。
4.4.2 实验设备CHT型封闭功率流式齿轮试验台。
4.4.3 实验原理:4.4.3.1封闭功率流式齿轮实验台结构原理及加载方法。
根据功率流的传递和加载方法的不同,齿轮实验装置通常可分为“开放功率流式”和“封闭功率流式”两大类。
所谓“封闭式”,主要是将实验装置设计成一个封闭的机械系统,它不需要外加的加载设备,而是通过系统中的一个特殊部件来加载,用以获得为平衡此系统中弹性件的变形而产生的内力矩(封闭力矩)。
运转时,这些内力矩相应做功而成为封闭功率,并在此封闭回路中按一定方向流动。
如图4-6所示。
图4-6 齿轮实验台简图1—电动机;2—齿轮传动箱;3—加载器;4—齿轮传动箱;5—弹性轴图中1为实验台的动力源——交流平衡电机,此电机通过两个滚动轴承座,将整个电机悬挂起来,定子可以绕转子轴360°回转。
2和4为结构尺寸完全相同的两个齿轮传动箱,分别装入a 、b 和c 、d 两对参数相同的齿轮。
齿数满足Z a =Z c ,Z b =Z d 的条件;3为加载用的特殊部件;5为弹性轴。
五个部件通过联轴节组成一个封闭的机械系统。
加载装置为封闭式齿轮实验台的重要组成部分,具体结构形式很多。
本实验台采用“轴移式斜面加载”。
无论怎样改变结构形式,实质就是通过某种手段使齿轮啮合处工作齿面之间相互挤压,产生不同的负载。
图4-7为轴移式斜面加载器的结构原理图。
图中1为套筒,一端开有螺旋槽通孔,另一端开有长方形槽通孔,通过两端带有滚子的拨销轴2和3,将轴4和5联结起来。
若使套筒1在力F 的作用下有一轴向位移,则套筒通过螺旋槽面对销轴两端的滚子施加了一个力矩的作用,此力矩通过拨销轴作用在轴4上,使轴4和5产生扭转角位移,从而使弹性轴产生扭转变形,使两对齿轮在啮合处受到了载荷。
引起套筒轴向移动的力F 是靠砝码实现的。
改变轴向力F 的大小,就可改变弹性轴的扭转变形量的大小,从而也就改变了齿轮上载荷的大小。
轴移式斜面加载器最大特点就是可以在运行当中改变载荷的大小,给实验带来了方便,无论是在系统静止时还是系统运转时,都可以根据需要任意改变载荷的大小。
在这种情况下,由于载荷已体现为封闭系统的内力,因此,电动机所提供的动力,主要是用于克服系统中各传动件的摩擦阻力,其能量损耗相应比较小,因而可以大大地减小电动机的容量。
封闭式实验台的这种优点,对于需要大批量、长时间、重载荷的齿轮试验显得尤为重要。
图4-7 轴移式斜面加载器结构原理图1—套筒;2、3—销轴;4、5—轴;6—滚子根据图4-7所示的加载器结构尺寸,可以计算出加载器作用在系统中的扭矩M B 。
m N G tg G tg d G M B ⋅=⨯⨯=⨯=14.214.1110008.94310008.9β式中 G -砝码质量(kg )d -拨销轴滚子作用直径,mm ,本实验台d =43mmβ-螺旋角,度β =11.14°(实验台编号886)及β =15°(实验台编号881)。
4.4.3.2 效率的测定和计算效率η是评定齿轮传动质量的重要指标。
齿轮效率测定一般是指齿轮箱的效率测定,其中包括轴承损耗、搅油损耗等,单纯的齿轮副效率测定是比较困难的。
效率η是输出功率N 出和输入功率N 入之比入耗入入出N N -N N N ==η对于封闭式齿轮试验装置,在测定效率时,需要首先判明齿轮的主动和从动关系,以及功率的流动方向。
根据图4-6所示,当加载器在砝码的作用力F 的作用下产生向右的位移时,齿轮1受到一力矩载荷M B ,其方向为B 向逆时针,但由于在系统中b 齿轮的啮合阻力,a 齿轮的齿面受力为B 向顺时针,由于电机的转向也是B 向顺时针,所以,a 齿轮的受力方向和转动方向是一致的。
根据齿轮的受力分析,从动齿轮切向力方向和转动方向相同,所以a 齿轮是从动齿轮。
那么与a 齿轮同轴的c 齿轮即为主动齿轮,所以功率流的方向就是从c 齿轮到d 齿轮,再从b 齿轮到a 齿轮,呈顺时针的流动方向,如箭头所示的流动方向。
在封闭式齿轮传动系统中,电机的输出功率基本上是补充系统中的损耗功率,其中主要是齿轮传动的功率消耗。
如果我们能够知道电机的输出功率,即系统的损耗功率,又知道封闭的输入功率,其效率即可算出。
本实验台中的电机为平衡电机。
当电机运转时,电动机所输出的转矩大小可通过定子(机座)上的反力矩来测定。
固定在机座上的平衡杠杆随定子的翻转而拉动测力计,用测力计读数乘以杠杆臂长即得到电机的输出转矩M g ,这个转矩就是系统中的功耗转矩,它的大小与电动机的输出功率成正比,在此实验台中,测力计的读数是gf ,而力臂的杆长是195mm ,所以功耗力矩可由下式求得:m N f 91.110008.9f 195M g ⋅=⨯=式中 f -测力计读数。
由于实验中两个齿轮传动箱的结构参数完全相同,如果忽略其它方面的损耗(轴承、搅油、空气阻力等),可以认为两齿轮箱的传动效率相同,21ηη=。
根据功率流的方向以及加载方向可列出如下方程:g B 12B M -M M =⋅⋅ηη式中 M B -加载封闭力矩;M g -电机输出功耗力矩;12ηη、-两齿轮箱传动效率。