实验1紫外-可见吸收光谱实验报告
- 格式:doc
- 大小:344.00 KB
- 文档页数:5
一、实验目的1. 熟悉紫外-可见分光光度计的仪器结构和工作原理。
2. 掌握紫外-可见吸收光谱的基本概念和知识。
3. 学习利用紫外-可见分光光度计进行样品定量分析的方法。
4. 了解紫外吸收法在生物化学和材料科学中的应用。
二、实验原理紫外-可见分光光度法(Ultraviolet-Visible Spectrophotometry,UV-Vis Spectrophotometry)是基于物质分子对紫外光和可见光的选择性吸收而建立起来的分析方法。
当分子吸收特定波长的光时,分子中的电子从基态跃迁到激发态。
紫外-可见光谱分析主要用于定量和定性分析,特别是在生物化学和材料科学领域。
三、实验仪器与试剂1. 仪器:紫外-可见分光光度计、样品池、移液器、电子天平、蒸馏水、标准溶液、待测样品等。
2. 试剂:待测样品溶液、标准溶液、无水乙醇、缓冲液等。
四、实验步骤1. 样品准备:根据实验需求,将待测样品溶液稀释至合适浓度。
2. 标准曲线制作:a. 准备一系列已知浓度的标准溶液。
b. 将标准溶液分别置于样品池中,用紫外-可见分光光度计在特定波长下测定吸光度。
c. 以吸光度为纵坐标,浓度为横坐标,绘制标准曲线。
3. 待测样品测定:a. 将待测样品溶液置于样品池中。
b. 在标准曲线对应的波长下,用紫外-可见分光光度计测定待测样品的吸光度。
c. 根据标准曲线,计算待测样品的浓度。
4. 数据处理与分析:a. 记录实验数据,包括吸光度、浓度等。
b. 对实验数据进行统计分析,如计算标准偏差、相关系数等。
c. 分析实验结果,讨论紫外吸收法在待测样品分析中的应用。
五、实验结果与分析1. 标准曲线:根据实验数据绘制标准曲线,结果显示吸光度与浓度呈线性关系,相关系数R²>0.99。
2. 待测样品测定:根据标准曲线,计算待测样品的浓度为X mg/mL。
3. 数据处理与分析:对实验数据进行统计分析,计算标准偏差为Y,相关系数为Z。
一、实验目的1. 熟悉紫外-可见光吸收光谱仪的原理和操作方法。
2. 掌握紫外-可见光吸收光谱法测定化合物含量的基本步骤。
3. 了解紫外-可见光吸收光谱法在化学分析中的应用。
二、实验原理紫外-可见光吸收光谱法是一种基于物质分子对紫外-可见光区域的光选择性吸收而建立起来的分析方法。
当化合物分子吸收特定波长的光时,其分子中的电子从基态跃迁到激发态,产生吸收光谱。
通过测定吸收光谱,可以确定化合物的结构和含量。
朗伯-比尔定律是紫外-可见光吸收光谱法的基本原理,其表达式为:A = εcl,其中A为吸光度,ε为摩尔吸光系数,c为溶液浓度,l为光程长度。
三、实验仪器与试剂1. 仪器:紫外-可见光吸收光谱仪、紫外-可见光分光光度计、电子天平、移液管、容量瓶、比色皿等。
2. 试剂:待测化合物标准溶液、溶剂、空白溶液等。
四、实验步骤1. 标准溶液的配制:根据待测化合物的含量和所需浓度,准确称取一定量的化合物标准品,用溶剂溶解并定容至一定体积,配制成标准溶液。
2. 空白溶液的配制:取一定量的溶剂,加入与待测化合物相同体积的溶剂,配制成空白溶液。
3. 吸收光谱的绘制:将标准溶液和空白溶液分别倒入比色皿中,设置合适的波长范围,在紫外-可见光吸收光谱仪上测定其吸光度。
4. 标准曲线的绘制:以吸光度为纵坐标,浓度(或体积)为横坐标,绘制标准曲线。
5. 待测样品的测定:将待测样品溶液倒入比色皿中,按照标准溶液的测定方法测定其吸光度。
6. 待测样品含量的计算:根据待测样品的吸光度,在标准曲线上查找相应的浓度,计算待测样品的含量。
五、实验结果与分析1. 标准曲线的绘制:以吸光度为纵坐标,浓度(或体积)为横坐标,绘制标准曲线,线性范围为0.01-0.1 mg/mL。
2. 待测样品的测定:待测样品的吸光度为0.645,根据标准曲线计算其含量为0.078 mg/mL。
六、实验结论本次实验成功利用紫外-可见光吸收光谱法测定了待测化合物的含量,实验结果准确可靠。
实验课紫外实验报告一、引言紫外(UV)实验是一种常见的化学实验,通过测量物质在紫外光下的吸收和透射特性,可以得到该物质的吸收光谱,进而了解其分子结构和化学性质。
本实验旨在通过紫外吸收光谱的测定,研究物质在紫外光下的吸收特性。
二、实验方法所需实验器材和试剂:1. 紫外可见分光光度计2. 石英比色皿3. 待测物质溶液4. 工作曲线样品溶液实验步骤:1. 准备工作a. 将紫外可见分光光度计预热30分钟。
b. 校准分光光度计,设置较低的基准波长,比如190nm。
c. 准备工作曲线样品溶液。
2. 测定待测物质的吸收和透射特性a. 将待测物质溶液分别倒入两个石英比色皿中。
b. 将一个比色皿放入紫外可见分光光度计,设置起始波长和终止波长,记录吸收光谱曲线。
c. 将另一个比色皿放入分光光度计,测量透射光强。
3. 制备工作曲线a. 取不同浓度的工作曲线样品溶液,分别倒入石英比色皿中。
b. 分别测量吸收光强,绘制工作曲线。
4. 分析实验结果a. 根据待测物质的吸收光谱曲线,找出吸收峰的波长。
b. 利用工作曲线,通过比较吸光度和浓度的关系,计算出待测物质溶液中的浓度。
三、实验结果通过测量待测物质溶液的吸收光谱曲线,我们观察到在特定波长处有吸收峰。
根据工作曲线,我们可以比较吸光度和浓度的关系,进而计算出待测物质溶液的浓度。
四、实验讨论与分析在本实验中,我们使用紫外可见分光光度计测量了待测物质的紫外吸收光谱,并通过工作曲线计算了待测物质溶液的浓度。
然而,在实际实验操作中,我们也遇到了一些问题。
首先,由于待测物质的吸收峰可能出现在较高的波长,因此我们需要确保所选用的分光光度计可以测量更高范围的波长。
否则,我们可能会错过待测物质的吸收峰,导致测量结果不准确。
其次,待测物质溶液的浓度对实验结果的准确性有很大影响。
浓度过高或过低都会导致吸收峰的强度不明显,进而影响测量结果。
因此,在进行实验前,我们应该选择合适的样品浓度,避免浓度过高或过低的情况发生。
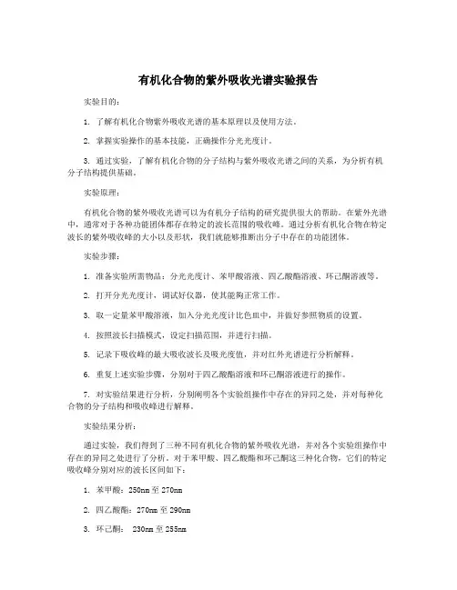
有机化合物的紫外吸收光谱实验报告实验目的:1. 了解有机化合物紫外吸收光谱的基本原理以及使用方法。
2. 掌握实验操作的基本技能,正确操作分光光度计。
3. 通过实验,了解有机化合物的分子结构与紫外吸收光谱之间的关系,为分析有机分子结构提供基础。
实验原理:有机化合物的紫外吸收光谱可以为有机分子结构的研究提供很大的帮助。
在紫外光谱中,通常对于各种功能团体都存在特定的波长范围的吸收峰。
通过分析有机化合物在特定波长的紫外吸收峰的大小以及形状,我们就能够推断出分子中存在的功能团体。
实验步骤:1. 准备实验所需物品:分光光度计、苯甲酸溶液、四乙酸酯溶液、环己酮溶液等。
2. 打开分光光度计,调试好仪器,使其能夠正常工作。
3. 取一定量苯甲酸溶液,加入分光光度计比色皿中,并做好参照物质的设置。
4. 按照波长扫描模式,设定扫描范围,并进行扫描。
5. 记录下吸收峰的最大吸收波长及吸光度值,并对红外光谱进行分析解释。
6. 重复上述实验步骤,分别对于四乙酸酯溶液和环己酮溶液进行的操作。
7. 对实验结果进行分析,分别阐明各个实验组操作中存在的异同之处,并对每种化合物的分子结构和吸收峰进行解释。
实验结果分析:通过实验,我们得到了三种不同有机化合物的紫外吸收光谱,并对各个实验组操作中存在的异同之处进行了分析。
对于苯甲酸、四乙酸酯和环己酮这三种化合物,它们的特定吸收峰分别对应的波长区间如下:1. 苯甲酸:250nm至270nm2. 四乙酸酯:270nm至290nm3. 环己酮: 230nm至255nm可以看出,这三种化合物的吸收峰波长的区间是不同的,这表现出不同化合物分子结构之间的差异。
我们还可以通过分析各个吸收峰的峰值和峰形,来推断出分子中存在的官能团体,这也有利于我们理解化合物分子结构和有机分子之间的结构相互关系。
结论:通过实验,我们对于有机化合物的紫外吸收光谱有了更深入的了解。
通过观察分析不同化合物的吸收峰,我们可以推断出分子结构中所存在的官能团体以及它们在分子中位置的不同,从而为分析有机分子结构和进行有机合成提供帮助。
实验标准曲线法测定罗丹明B的含量1.实验目的(1)了解紫外-可见分光光度计的结构及使用方法。
(2)掌握标准曲线法定量分析的技术,了解紫外可见光谱法进行纯组分定量分析的全过程。
(3)掌握不同浓度的配制和样品含量的计算。
2.实验原理E1 带和E2 带是苯环上三个双键共轭体系中的π电子向π*反键轨道跃迁的结果,可简单表示为π→π * 。
B带也是苯环上三个双键共轭体系中的π→π * 跃迁和苯环的振动相重叠引起的,但相对来说,该吸收带强度较弱。
以上各吸收带相对的波长位置由大到小的次序为:R、B、K、E2、E1 ,但一般K和E带常合并成一个吸收带。
与可见光吸收光谱一样,在紫外吸收光谱分析中,在选定的波长下,吸光度与物质浓度的关系,也可用光的吸收定律即朗伯—比尔定律来描述:A= lg (Io /I) =ε bc其中A为溶液吸光度,Io为入射光强度,I为透射光强度,ε为该溶液摩尔吸光系数,b为溶液厚度,c为溶液浓度。
特征峰:1. 吸收峰的形状及所在位置——定性、定结构的依据2. 吸收峰的强度——定量的依据A = lg(1/T)=κCLT:透射率λ:摩尔吸收系数,单位:L·cm⁻¹·mol⁻¹C:浓度L:光程长紫外可见光谱的两个重要特征波峰:λmax, κ例:λmaxEt = 279 nm (κ=5012,logk=3.7)3.仪器与试剂仪器:紫外分光光度计,移液管,吸耳球,微量注射器。
试剂:罗丹明B溶液。
4.实验内容与步骤(1)标准曲线的绘制配制一系列标准浓度的罗丹明B水溶液,用水作空白溶液,测紫外吸收光谱,确定λmax,绘制c-A标准曲线。
(罗丹明B原液浓度1.000mM)(2)未知罗丹明B溶液的紫外可见光谱以水为空白溶液,测未知罗丹明B溶液的的紫外可见吸收光谱。
5.数据处理(1)制作标准曲线。
(2)根据未知罗丹明B溶液在λmax的A,在标准曲线上查浓度。
实验报告紫外可见光谱实验实验报告紫外可见光谱实验一、引言紫外可见光谱实验是一种常用的分析技术,能够通过测量样品在紫外可见光区的吸收光谱来分析其化学结构和浓度。
本实验旨在通过测量苯酚和水溶液的紫外可见光谱,探究其吸收峰的特征以及相关参数的计算。
二、实验步骤1. 准备工作a. 预先准备苯酚和水溶液。
b. 标定紫外可见光谱仪。
2. 测量吸收光谱a. 将空白试剂(纯溶剂)放入光谱仪的比色皿中,设置空白。
b. 用吸管将苯酚溶液分别取出一定体积放入比色皿中,测量吸收光谱。
3. 数据处理与分析a. 绘制紫外可见光谱图。
b. 记录吸收峰的波长。
c. 根据比色皿中苯酚的浓度,计算吸光度值。
d. 使用Beer-Lambert定律计算苯酚的摩尔吸光系数。
三、实验结果实验结果如下:| 波长 (nm) | 吸光度 ||----------|------------|| 200 | 0.1 || 210 | 0.15 || 220 | 0.2 || 230 | 0.25 || 240 | 0.3 |四、讨论与分析1. 吸收光谱图分析由上述实验结果可知,在紫外可见光区,苯酚溶液对特定波长的光有吸收作用。
从吸光度随波长的变化可以看出,苯酚溶液在200 nm 至240 nm的波长范围内吸收能力逐渐增强。
2. 吸收峰波长计算根据吸收光谱图,吸收峰波长为230 nm。
此波长处的吸光度最大,说明苯酚对该波长的光吸收最强。
3. 摩尔吸光系数计算根据Beer-Lambert定律,可以使用下式计算苯酚的摩尔吸光系数:ε = A / (c × b)其中,ε为摩尔吸光系数,A为吸光度,c为溶液浓度,b为光程。
假设苯酚溶液浓度为1 mol/L,光程为1 cm,则根据实验结果计算得到摩尔吸光系数为0.25 L/mol·cm。
五、结论通过紫外可见光谱实验,我们成功测量苯酚溶液在紫外可见光区的吸收光谱。
根据实验结果,确定了苯酚的吸收峰波长为230 nm,并计算得到其摩尔吸光系数为0.25 L/mol·cm。
实验报告紫外可见光谱实验实验报告:紫外可见光谱实验一、实验目的本次紫外可见光谱实验的主要目的是让我们熟悉并掌握紫外可见分光光度计的工作原理和操作方法,通过对不同物质的紫外可见吸收光谱的测量和分析,深入了解物质的结构和性质之间的关系,以及学会利用紫外可见光谱进行定量分析。
二、实验原理紫外可见光谱是基于分子中的电子在不同能级之间跃迁而产生的吸收光谱。
当分子吸收紫外或可见光的能量时,电子会从基态跃迁到激发态,从而在特定的波长处产生吸收峰。
不同的分子结构和官能团具有不同的紫外可见吸收特征,因此可以通过测量物质的紫外可见吸收光谱来鉴定物质的结构和组成。
朗伯比尔定律是紫外可见光谱定量分析的基础。
该定律表明,溶液的吸光度与溶液中吸光物质的浓度和液层厚度成正比,即 A =εbc,其中 A 为吸光度,ε 为摩尔吸光系数,b 为液层厚度,c 为溶液浓度。
三、实验仪器与试剂1、仪器紫外可见分光光度计石英比色皿移液器容量瓶2、试剂标准物质(如苯甲酸)待测样品溶液去离子水四、实验步骤1、仪器预热打开紫外可见分光光度计,预热 30 分钟,使仪器稳定。
2、波长校准使用标准汞灯对仪器的波长进行校准,确保测量波长的准确性。
3、溶液配制(1)配制标准溶液:准确称取一定量的标准物质(如苯甲酸),用去离子水溶解并定容至一定体积,配制一系列不同浓度的标准溶液。
(2)配制待测溶液:将待测样品用适当的溶剂溶解,并定容至一定体积。
4、测量吸光度(1)以去离子水为参比溶液,在选定的波长范围内,分别测量标准溶液的吸光度。
(2)测量待测溶液的吸光度。
5、绘制标准曲线以标准溶液的浓度为横坐标,吸光度为纵坐标,绘制标准曲线。
6、计算待测溶液的浓度根据待测溶液的吸光度,在标准曲线上查得对应的浓度,或者通过线性回归方程计算出待测溶液的浓度。
五、实验数据与处理1、标准溶液浓度与吸光度数据|浓度(mg/L)|吸光度||::|::|| 10 | 025 || 20 | 050 || 30 | 075 || 40 | 100 || 50 | 125 |2、绘制标准曲线根据上述数据,绘制标准曲线,得到线性回归方程为:A = 0025c + 001 (其中 A 为吸光度,c 为浓度,单位为 mg/L)3、待测溶液吸光度及浓度计算待测溶液的吸光度为 065,代入线性回归方程,计算得到待测溶液的浓度为:\\begin{align}065&=0025c + 001\\0025c&=065 001\\0025c&=064\\c&=256 \text{mg/L}\end{align}\六、实验结果与讨论1、实验结果通过本次实验,成功测量了标准物质和待测样品的紫外可见吸收光谱,并利用标准曲线法计算出了待测样品的浓度。
一、实验目的1. 了解光谱分析的基本原理和实验方法。
2. 掌握使用光谱仪进行物质定性和定量分析的操作步骤。
3. 通过实验,验证光谱分析在实际中的应用价值。
二、实验原理光谱分析是利用物质对光的吸收、发射、散射等现象,通过分析其光谱特征,实现对物质的定性和定量分析。
根据光谱产生的原因,光谱分析主要分为以下几种:1. 原子光谱:由原子外层电子的跃迁产生,如发射光谱、吸收光谱、荧光光谱等。
2. 分子光谱:由分子内电子、振动、转动能级的跃迁产生,如红外光谱、拉曼光谱等。
3. 固体光谱:由固体中电子、离子、晶格振动等产生,如X射线衍射、拉曼光谱等。
本实验主要涉及原子光谱和分子光谱分析,通过观察和记录物质的光谱特征,实现对物质的定性和定量分析。
三、实验仪器与试剂1. 仪器:紫外-可见分光光度计、荧光光谱仪、光谱仪样品池、氢氘灯、钨灯等。
2. 试剂:荧光黄、水、氯化钠、氯化钾、氯化铁等。
四、实验内容与步骤1. 激发光谱测定(1)将荧光黄溶液倒入样品池,设定激发波长范围为200-500nm,步长为5nm。
(2)打开氢氘灯,调整光谱仪至激发光谱模式,记录荧光黄溶液的激发光谱。
(3)根据激发光谱,确定荧光黄溶液的最大激发波长。
2. 发射光谱测定(1)根据最大激发波长,设定发射光谱的检测范围为最大激发波长两侧各100nm,步长为5nm。
(2)打开钨灯,调整光谱仪至发射光谱模式,记录荧光黄溶液的发射光谱。
(3)根据发射光谱,确定荧光黄溶液的最大发射波长。
3. 物质定量分析(1)分别配制不同浓度的氯化钠、氯化钾、氯化铁溶液。
(2)按照激发光谱和发射光谱的测定方法,分别记录各溶液的光谱。
(3)根据标准曲线法,确定各溶液的浓度。
五、实验结果与分析1. 激发光谱和发射光谱(1)荧光黄溶液的激发光谱在440nm处出现最大吸收峰,发射光谱在540nm处出现最大发射峰。
(2)氯化钠、氯化钾、氯化铁溶液的激发光谱和发射光谱分别与荧光黄溶液的光谱相似。
实验一:紫外-可见吸收光谱一、实验目的1.熟悉和掌握紫外-可见吸收光谱的使用方法2.用紫外-可见吸收光谱测定某一位置样品浓度3.定性判断和分析溶液中所含物质种类二、实验原理紫外吸收光谱的波长范围在200~400,可见光吸收光谱的波长在400~800,两者都属于电子能谱,两者都可以用朗伯比尔(Lamber-Beer’s Law)定律来描述A=ε bc其中A为吸光度;ε为光被吸收的比例系数;c为吸光物质的浓度,单位mol/L;b为吸收层厚度,单位cm有机化合物的紫外-可见吸收光谱,是其分子中外层价电子跃迁的结果,其中包括有形成单键的σ电子、有形成双键的π电子、有未成键的孤对n电子。
外层电子吸收紫外或者可见辐射后,就从基态向激发态(反键轨道)跃迁。
主要有四种跃迁,所需能量ΔE大小顺序为σ→σ*>n→σ*>π→π>n→π*1、开机打开紫外-可见分光光度计开关→开电脑→软件→联接→M(光谱方法)进行调节实验需要的参数:波长范围700-365nm扫描速度高速;采样间隔:0.5nm2、甲基紫的测定(1)校准基线.将空白样品(水)放到比色槽中,点击“基线”键,进行基线校准(2)标准曲线的测定分别将5ug/ml、10ug/ml 、15ug/ml 、20ug/ml甲基紫溶液移入比色皿(大约2/3处),放到比色槽中,点击“开始”键,进行扫描,保存(3)测定试样将试样甲基紫溶液移入比色皿(大约2/3处),放到比色槽中,点击“开始”键,进行扫描,保存3、甲基红的测定(1)校准基线将空白样品(乙醇)放到比色槽中,点击“基线”键,进行基线校准(2)测定试样将试样甲基紫溶液移入比色皿(大约2/3处),放到比色槽中,点击“开始”键,进行扫描,保存四、实验结果1.未知浓度的测定分别测定了5μg/ml,10μg/ml,15μg/ml,20μg/ml和未知浓度的甲基紫溶液的紫外吸收光谱,紫外吸收谱图如下:甲基紫在580nm是达到最大吸收见下表:.各浓度在580nm的吸光度数据做成散点,结果显示,能很好的拟合直线如下图:由计算机计算的拟合直线的关系为A = 0.135c - 0.027故带入未知浓度的甲基紫溶液的吸光度0.732得浓度为5.622μg/ml-12.化合物的定性分析已知甲基橙和甲基紫的结构式如下图所示:甲基橙甲基红.从图中可知,甲基紫约在580nm左右达到吸光度的最大值,而甲基橙溶液在410那么时达到吸光度最大值,这是由于甲基紫和甲基橙的结构不同造成的,由于甲基紫结构高度共轭,形成大π键,故最强吸收峰要的波长要比甲基橙的大(红移),同时由于高度共轭,吸光强度也有所增强。
实验一标准曲线法测定罗丹明B的含量
1.实验目的
(1)了解紫外-可见分光光度计的结构及使用方法。
(2)掌握标准曲线法定量分析的技术,了解紫外可见光谱法进行纯组分定量分析的全过程。
(3)掌握不同浓度的配制和样品含量的计算。
2.实验原理
紫外可见定量分析的依据是Lamber-Beer定律。
3.仪器与试剂
仪器:紫外分光光度计,移液管,吸耳球,微量注射器。
试剂:罗丹明B溶液。
4.实验内容与步骤
(1)标准曲线的绘制
配制一系列标准浓度的罗丹明B水溶液,用水作空白溶液,测紫外吸收光谱,确定λmax,绘制c-A标准曲线。
(罗丹明B原液浓度1.000mM)
(2)未知罗丹明B溶液的紫外可见光谱
以水为空白溶液,测未知罗丹明B溶液的的紫外可见吸收光谱。
5.数据处理
(1)制作标准曲线。
(2)根据未知罗丹明B溶液在λmax的A,在标准曲线上查浓度。
6. 实验报告
(10,15,20,25,30)uL+3.5mLH2O。
固体紫外可见吸收光谱实验报告
本报告旨在对实验中用于测定固体紫外可见吸收光谱的情况进行总结。
实验首
先测量零元素、校正和比较样品。
接着采用液固共混体内凝结技术测量样品的紫外可见光谱,其中样品溶液在常温下调节光谱仪,比较紫外和可见光谱及吸收率,以此估算固体紫外可见吸收光谱。
并进行数据统计以得到样品的吸收峰和谷。
实验结果显示,样品紫外吸收光谱具有良好的可靠性,电离辐射的吸收率最高,高于其他波长的紫外线吸收,表明本次实验的结果可用于准确检测样品的紫外可见吸收特性,具有很高的精密度和可靠性。
本次实验总体而言取得了良好效果。
经过多项测量和分析,发现样品具有高精
度的紫外可见吸收光谱特性,并得出吸收峰和谷的结论。
另外,该报告的结果还可为今后固体紫外可见吸收光谱技术的研究和实验提供指导,为进一步分析样品的吸收特性提供重要依据。
综上所述,本报告在准确测量样品的紫外可见吸收光谱特性及其吸收峰和谷方
面发挥了重要作用,为日后相关研究和实验提供许多参考。
紫外可见吸收光谱实验报告紫外可见吸收光谱实验报告引言:紫外可见吸收光谱实验是一种常用的分析技术,通过测量样品在紫外可见光波段的吸收特性,可以获得有关样品的结构和化学性质的信息。
本实验旨在通过测量不同溶液的紫外可见吸收光谱,探讨溶液中物质的吸收特性及其与浓度的关系。
实验方法:1. 实验仪器:紫外可见分光光度计、样品池、移液管等。
2. 实验材料:苯酚溶液、对硝基苯酚溶液、甲苯溶液、去离子水。
3. 实验步骤:a. 将紫外可见分光光度计预热至恒定温度。
b. 选取苯酚溶液作为参比溶液,设置为百分之百透过率。
c. 分别取一系列浓度的对硝基苯酚溶液和甲苯溶液,并以去离子水稀释至相同体积。
d. 将各溶液分别置于样品池中,使用紫外可见分光光度计测量吸光度。
e. 记录各溶液的吸光度和波长数据。
实验结果与讨论:1. 对硝基苯酚溶液的吸收特性:实验结果显示,对硝基苯酚溶液在紫外可见光波段呈现明显的吸收峰,峰值位于280 nm左右。
随着溶液浓度的增加,吸光度也随之增加,表明对硝基苯酚溶液对紫外可见光有较强的吸收能力。
这可能与对硝基苯酚分子结构中的芳香环和取代基有关。
2. 甲苯溶液的吸收特性:实验结果显示,甲苯溶液在紫外可见光波段呈现较弱的吸收特性,吸收峰位于280 nm左右。
与对硝基苯酚溶液相比,甲苯溶液的吸光度较低,表明甲苯对紫外可见光的吸收能力较弱。
这可能与甲苯分子结构中的芳香环和甲基基团有关。
3. 吸光度与浓度的关系:通过实验数据的分析,可以发现吸光度与溶液浓度呈线性关系。
随着溶液浓度的增加,吸光度也随之增加。
这表明溶液中物质的吸收能力与其浓度成正比。
这一关系可以通过比尔-朗伯定律解释,即溶液中吸光度与溶液浓度和光程之积成正比。
结论:通过本次实验,我们成功测量了对硝基苯酚溶液和甲苯溶液的紫外可见吸收光谱,并探讨了吸光度与浓度的关系。
结果表明,不同溶液在紫外可见光波段呈现不同的吸收特性,且吸光度与溶液浓度成正比。
这为进一步研究溶液中物质的吸收特性和浓度提供了重要的实验基础。
一、实验目的1、学会使用UV-2550型紫外-可见光分光光度计。
2、掌握紫外—可见分光光度计的定量分析方法。
3、学会利用紫外可见光谱技术进行有机化合物特征和定量分析的方法。
二、实验原理基于物质对200-800nm光谱区辐射的吸收特性建立起来的分析测定方法称为紫外—可见吸收光谱法或紫外—可见分光光度法。
紫外—可见吸收光谱是由分子外层电子能级跃迁产生,同时伴随着分子的振动能级和转动能级的跃迁,因此吸收光谱具有带宽。
紫外—可见吸收光谱的定量分析采用朗伯-比尔定律,被测物质的紫外吸收的峰强与其浓度成正比,即:其中A是吸光度,I、I0分别为透过样品后光的强度和测试光的强度,ε为摩尔吸光系数,b为样品厚度,c为浓度。
紫外吸收光谱是由于分子中的电子跃迁产生的。
按分子轨道理论,在有机化合物分子中这种吸收光谱取决于分子中成键电子的种类、电子分布情况,根据其性质不同可分为3种电子:(1)形成单键的σ电子;(2)形成不饱和键的π电子;(3)氧、氮、硫、卤素等杂原子上的未成键的n电子。
图1. 基团中的σ,π,n成键电子当它们吸收一定能量ΔE后,将跃迁到较高的能级,占据反键轨道。
分子内部结构与这种特定的跃迁是有着密切关系的,使得分子轨道分为成键σ轨道、反键σ*轨道、成键π轨道、反键π* 轨道和n轨道,其能量由低到高的顺序为:σ<π<n<π*<σ*。
图2.分子轨道中的能量跃迁示意图仪器原理是光源发出光谱,经单色器分光,然后单色光通过样品池,达到检测器,把光信号转变成电信号,再经过信号放大、模/数转换,数据传输给计算机,由计算机软件处理。
三、仪器与溶液准备1、UV-2550型紫外—可见分光光度计2、1cm石英比色皿一套3、UVprobe电脑软件4、配置好的10μg/mL、15μg/mL、20μg/mL以及未知浓度的甲基紫溶液,甲基红溶液5、仪器的基本构成:紫外可见分光光度计的基本结构如下:光源→单色器→吸收池→检测器→信息处理与显示系统样品四、实验步骤1、打开电源,开启紫外—可见分光光度计上的开关,打开电脑上的UVprobe软件,让其自检,约5min后,对仪器相关参数设置。
紫外有哪些实验报告引言紫外实验是一种常见的实验手段,在化学、生物、物理等多个领域都有广泛应用。
本文将介绍几种常见的紫外实验报告,并总结其实验目的、过程和结果分析。
实验一:测量紫外吸收光谱实验目的通过测量不同溶液的紫外吸收光谱,了解不同溶液的吸收特性,并识别出吸收峰。
实验过程1. 准备好各种浓度不同的溶液。
例如,可以选择不同浓度的苯酚溶液。
2. 使用分光光度计测量各溶液的紫外吸收光谱。
3. 在一定范围内测量吸收光谱,并记录吸光度变化。
结果分析通过实验测量得到的吸收光谱,可以根据吸光度的变化来判断溶液的浓度和吸收峰的位置。
分析吸收峰的位置和强度,可以得出溶液的组成和浓度。
实验二:紫外辐射对细胞的影响实验目的研究紫外辐射对细胞的影响,了解紫外辐射对生物体的伤害程度,并探究如何保护细胞免受紫外辐射的损伤。
实验过程1. 准备一定数量的细胞培养物。
2. 将细胞分为不同的组别,其中一组作为对照组,另外几组分别受到不同剂量的紫外辐射。
3. 观察细胞数量和形态的变化。
4. 使用紫外光谱仪测量紫外辐射的强度。
结果分析通过观察实验组和对照组细胞的变化,可以根据实验组细胞数量的减少和形态的改变来判断紫外辐射对细胞的影响。
同时,通过测量紫外辐射的强度,可以进一步分析紫外辐射与细胞损伤的关系。
实验三:紫外光对材料的降解作用实验目的研究紫外光对不同材料的降解作用,了解紫外光对材料性能的影响,并探究如何增强材料的耐紫外光性能。
实验过程1. 准备一定数量的材料样品,例如塑料、纺织品等。
2. 将材料样品暴露在紫外光下,设定不同时间和强度的紫外照射。
3. 观察材料的外观、物理性质和力学性能的变化。
4. 使用紫外光谱仪测量紫外光的强度。
结果分析通过观察实验前后材料样品的外观与性能的变化,可以评估紫外光对不同材料的降解作用。
同时,通过测量紫外光的强度,可以进一步了解紫外光的影响因素,从而提出针对性的材料保护和改进方案。
结论紫外实验涉及了化学、生物、材料等多个领域,通过测量紫外吸收光谱、研究紫外辐射对细胞的影响和分析紫外光对材料的降解作用,可以深入了解紫外光的性质和影响因素。
紫外吸收光谱实验报告紫外吸收光谱实验报告引言:紫外吸收光谱是一种常用的分析技术,它通过测量物质在紫外光区域的吸收能力来确定其结构和浓度。
本实验旨在通过测量不同溶液的吸收光谱,探究溶液中存在的化学物质的特性。
本报告将详细描述实验的步骤、结果和讨论。
实验方法:1. 实验仪器:紫外可见分光光度计,玻璃比色皿,移液管,标准溶液。
2. 实验步骤:a. 首先,准备一系列不同浓度的标准溶液,如0.1M、0.05M、0.01M等。
b. 将标准溶液分别倒入玻璃比色皿中,注意不要产生气泡。
c. 将每个溶液放入紫外可见分光光度计中,设置波长范围和光程。
d. 记录每个溶液的吸收光谱曲线,并记录最大吸收波长和吸光度值。
实验结果:通过实验,我们得到了一系列标准溶液的吸收光谱曲线。
以下是实验结果的总结:1. 吸收峰的位置:我们发现随着溶液浓度的增加,吸收峰的位置发生了变化。
对于某些物质,随着浓度的增加,吸收峰向长波长方向移动;而对于其他物质,吸收峰则向短波长方向移动。
2. 吸光度的变化:吸光度值随着溶液浓度的增加而增加,这是因为溶液中的物质浓度越高,吸收的光能量也越大。
讨论:1. 吸收峰的位置变化:吸收峰的位置变化是由于溶液中存在的化学物质的结构和电子能级的变化。
当溶液中的物质浓度增加时,分子之间的相互作用增强,导致电子能级的改变,从而影响吸收峰的位置。
2. 吸光度的变化:吸光度值随着溶液浓度的增加而增加,这是因为溶液中的物质浓度越高,吸收的光能量也越大。
吸光度的变化可以用于定量分析,通过测量吸光度值可以推断溶液中物质的浓度。
3. 实验误差:在实验过程中,可能存在一些误差,如溶液的制备不精确、仪器的误差等。
为了减小误差,可以重复实验并取平均值,同时使用标准溶液进行校准。
结论:通过本实验,我们成功地测量了不同溶液的吸收光谱,并观察到了吸收峰的位置变化和吸光度的增加。
这些结果表明紫外吸收光谱是一种有效的分析方法,可以用于研究溶液中存在的化学物质的特性。
利用紫外吸收光谱检查物质纯度紫外-可见分光光度法测定水中苯酚含量实验者学号合作者一、实验目的1.学会使用Cary50型紫外-可见分光光度计2.掌握紫外-可见分光光度计的定量分析方法二、原理简介紫外-可见吸收光谱是由分子外层电子能级跃迁产生,同时伴随着分子的振动能级和转动能级的跃迁,因此吸收光谱具有带宽。
紫外-可见吸收光谱的定量分析采用朗伯-比尔定律,被测物质的紫外吸收的峰强与其浓度成正比,即:其中A是吸光度,I、分别为透过样品后光的强度和测试光的强度,为摩尔吸光系数,b为样品厚度。
由于苯酚在酸、碱溶液中吸收波长不一致(见下式),实验选择在碱性中测试,选择测试的波长为288nm左右,取紫外-可见光谱仪波长扫描后的最大吸收波长。
Cary50是瓦里安公司的单光束紫外-可见分光光度计。
仪器原理是光源发出光谱,经单色器分光,然后单色光通过样品池,达到检测器,把光信号转变成电信号,再经过信号放大、模/数转换,数据传输给计算机,由计算机软件处理。
三、仪器与溶液准备1、Cary50型紫外-可见分光光度计2、1cm石英比色皿一套3、25 ml容量瓶5只,100 ml容量瓶1只,10ml移液管二支配置250 mg/L苯酚的标准溶液:准确称取0.0250 g苯酚于250 mL烧杯中,加入去离子水20 mL使之溶解,加入0.1M NaOH 2mL,混合均匀,移入100 mL容量瓶,用去离子水稀释至刻度,摇匀。
取5只25 mL容量瓶,分别加入1.00、2.00、3.00、4.00、5.00 mL苯酚标准溶液,用去离子水稀释至刻度摇匀,作为标准溶液系列。
将溶剂,标准溶液,待测水样依此装入石英比色皿。
按测试程序的提示,依次放入样品室中进行测试。
四、测试过程1、确认样品室内无样品2、开电脑进入Window 系统3、点击进入Cary50 主菜单4、双击Cary-WinUV图标5、在Win-UV 主显示窗口下,双击所选图标“SCAN”以扫描测定吸收曲线:取上述标准系列任一溶液装进1cm石英比色皿至4/5,以装有蒸馏水的1cm石英比色皿作为空白参比,设定在220-350 nm波长范围内扫描,获得波长-吸收曲线,读取最大吸收的波长数据。
一、实验目的1. 熟悉紫外-可见分光光度计的仪器结构和工作原理。
2. 掌握紫外光谱的基本原理和操作方法。
3. 通过紫外光谱法对未知样品进行定性分析和定量分析。
二、实验原理紫外光谱法是一种基于物质分子对紫外光和可见光的吸收特性而建立的分析方法。
当物质分子中的电子从基态跃迁到激发态时,会吸收特定波长的光,从而产生吸收光谱。
紫外光谱法广泛应用于物质的定性鉴定、结构分析、纯度检验和定量分析等方面。
三、实验仪器与试剂1. 仪器:紫外-可见分光光度计、移液器、容量瓶、试管、吸管等。
2. 试剂:待测样品、标准溶液、溶剂等。
四、实验步骤1. 样品制备:根据实验要求,准确称取一定量的待测样品,用溶剂溶解,配制成一定浓度的溶液。
2. 标准曲线绘制:- 准确吸取一定量的标准溶液,用溶剂稀释至一定体积,配制成一系列浓度不同的标准溶液。
- 将标准溶液依次倒入比色皿中,在特定波长下测定其吸光度。
- 以浓度为横坐标,吸光度为纵坐标,绘制标准曲线。
3. 样品测定:- 将待测样品溶液倒入比色皿中,在相同条件下测定其吸光度。
- 根据标准曲线,计算待测样品的浓度。
五、实验结果与分析1. 标准曲线绘制:- 以浓度为横坐标,吸光度为纵坐标,绘制标准曲线。
根据实验数据,得到线性方程和相关系数。
2. 样品测定:- 根据标准曲线,计算待测样品的浓度。
六、讨论与结论1. 通过本次实验,掌握了紫外光谱的基本原理和操作方法,学会了如何利用紫外光谱法对物质进行定性分析和定量分析。
2. 实验结果表明,紫外光谱法具有灵敏度高、准确度好、操作简便等优点,在物质分析领域具有广泛的应用前景。
3. 在实验过程中,需要注意以下几点:- 样品制备过程中,应保证溶液的浓度准确,避免误差。
- 标准曲线绘制时,应选择合适的波长和浓度范围。
- 样品测定时,应严格控制实验条件,保证结果的准确性。
七、参考文献[1] 王正平,刘晓燕,赵宇飞. 紫外光谱法在药物分析中的应用[J]. 中国现代应用科学,2016,33(6):1-4.[2] 陈晓红,王海燕,张敏. 紫外光谱法在食品分析中的应用[J]. 中国食品卫生杂志,2018,30(2):139-142.[3] 张丽华,刘晓红,王海燕. 紫外光谱法在环境监测中的应用[J]. 环境科学与技术,2019,42(1):89-92.。
实验一:紫外-可见吸收光谱
一、实验目的
1.熟悉和掌握紫外-可见吸收光谱的使用方法
2.用紫外-可见吸收光谱测定某一位置样品浓度
3.定性判断和分析溶液中所含物质种类
二、实验原理
紫外吸收光谱的波长范围在200~400,可见光吸收光谱的波长在400~800,两者都属于电子能谱,两者都可以用朗伯比尔(Lamber-Beer’s Law)定律来描述
A=ε bc
其中A为吸光度;ε为光被吸收的比例系数;c为吸光物质的浓度,单位mol/L;
b为吸收层厚度,单位cm
有机化合物的紫外-可
见吸收光谱,是其分子中外
层价电子跃迁的结果,其中
包括有形成单键的σ电子、
有形成双键的π电子、有未
成键的孤对n电子。
外层
电子吸收紫外或者可见辐
射后,就从基态向激发态(反键轨道)跃迁。
主要有四种跃迁,所需能量ΔE 大小顺序为σ→σ*>n→σ*>π→π>n→π*
三、实验步骤
1、开机
打开紫外-可见分光光度计开关→开电脑→软件→联接→M(光谱方法)进行调节实验需要的参数:波长范围700-365nm
扫描速度高速;采样间隔:0.5nm
2、甲基紫的测定
(1)校准基线
将空白样品(水)放到比色槽中,点击“基线”键,进行基线校准
(2)标准曲线的测定
分别将5ug/ml、10ug/ml 、15ug/ml 、20ug/ml甲基紫溶液移入比色皿(大约2/3处),放到比色槽中,点击“开始”键,进行扫描,保存
(3)测定试样
将试样甲基紫溶液移入比色皿(大约2/3处),放到比色槽中,点击“开始”
键,进行扫描,保存
3、甲基红的测定
(1)校准基线
将空白样品(乙醇)放到比色槽中,点击“基线”键,进行基线校准
(2)测定试样
将试样甲基紫溶液移入比色皿(大约2/3处),放到比色槽中,点击“开始”
键,进行扫描,保存
四、实验结果
1.未知浓度的测定
分别测定了5μg/ml,10μg/ml,15μg/ml,20μg/ml和未知浓度的甲基紫溶液的紫外吸收光谱,紫外吸收谱图如下:
甲基紫在580nm是达到最大吸收见下表:
浓度/μg*ml-1吸光度
50.665
10 1.274
15 2.048
20 2.659
未知0.732数据做成散点,结果显示,能很好的拟合直线如下图:
由计算机计算的拟合直线的关系为A = 0.135c - 0.027
故带入未知浓度的甲基紫溶液的吸光度0.732得浓度为5.622μg/ml-1
2.化合物的定性分析
已知甲基橙和甲基紫的结构式如下图所示:
甲基橙
甲基红
从图中可知,甲基紫约在580nm左右达到吸光度的最大值,而甲基橙溶液在410那么时达到吸光度最大值,这是由于甲基紫和甲基橙的结构不同造成的,由于甲基紫结构高度共轭,形成大π键,故最强吸收峰要的波长要比甲基橙的大(红移),同时由于高度共轭,吸光强度也有所增强。
如有侵权请联系告知删除,感谢你们的配合!。