优秀毕业生登记表填写须知【模板】
- 格式:docx
- 大小:15.06 KB
- 文档页数:2
《高等学校毕业生登记表》填写具体说明《高等学校毕业生登记表》是毕业生在校期间的情况汇总,是毕业生档案中的一份重要材料,也是毕业工作的重要组成部分。
因《高等学校毕业生登记表》要装入毕业生人事档案,所以要求毕业生严肃认真地对待,保证填写的质量,请同学们填表时务必注意如下事项:一、要求:1、本表一律用黑色钢笔或黑色签字笔由本人亲自填写,字体要清楚、整齐,严禁用圆珠笔、铅笔及其他颜色笔书写。
2、因是毕业生个人永久档案,须用学校统一印发的表格,此表只能手写、不能打印。
不能在表上涂改,因此请各位同学尽量先打草稿,想好怎么写再誊写到表上。
3、填写前请认真阅读《高等学校毕业生登记表》中的“填表说明”,对照要求;再详看各栏目的填写说明、要求。
认真填写,不能马虎、潦草;凡不合格的,一律重新填写。
二、填写说明:学校、院系、专业应填写全称;填表时间:××××年××月××日;(填表的时间)姓名:表格封面和第一页的“姓名”填写必须和身份证及学籍卡一致。
曾用名如有则如实填写,无则填写“无”。
须在指定位置贴近期一寸正面半身彩色照片,严禁张贴大头贴;出生年月日:应按××××年××月××日格式填写。
如“1989年11月30日”;政治面貌:群众,共青团员,共产党员、等;学历:本科生毕业、本科生结业;籍贯:填写本人出生时祖父的居住地;民族:据实填写;现家庭住址:目前父母所在家庭地址(具体到门牌号);是否华侨侨居何处:根据本人实际填写;何时何地何人介绍参加共产党或共青团:例如“2005年5月1日在东北林业大学大学林学院由张三介绍参加中国共产党”,群众填写“无”。
本人健康情况:填“身体健康、无疾病史”,有疾病史者具体填写,要求与在校医院体检情况一致;婚否?对方姓名、政治面貌、现在何处、任何职:未婚者填写“否”,已婚者需将配偶的姓名、政治面貌、现所在单位和职务等项内容全部填写清楚。
《毕业生登记表》填写要求
一、填写总要求
1.用钢笔或碳素笔填写,不得使用圆珠笔或铅笔。
2.每人填写2份,一份装入本人档案袋,一份学校档案馆留存。
如因特殊原因需要更换,必须将原表上交。
3.表内所列项目要全部填写,不留空白。
4.贴一寸照片(学生处统一发的一寸蓝底照片)。
5.最后一栏“学校意见”,空白不填。
统一由学生处填写审核意见,加盖“学生处”公章。
6.必须本人填写,不能它人代填。
保证与高中高考档案材料笔迹一致。
7.辅导员对填完的表格要认真检查,保质保量,避免学生漏填。
二、表格中各项目的填写要求
1.封面“学校”写“XXX大学”。
2.封面“学制”:本科填“四”,专科填“三”或“二”,专升本填“三”。
2.“系科”填“机电工程学院”
3.“专业”按国家专业目录来填写。
(机械工程及自动化、工业设计、工业工
程、机械电子工程)
4.“本人简历”自入小学时起,依时间顺序详细填写,年月要衔接。
(上年级降下来的学生入学时间如实填写,学院、学生处要求严查)
5.自我鉴定一栏,毕业生要实事求是地填写大学期间在思想方面、学习方面、
工作方面的总结和体会。
不能少于100字。
6.本人志愿一栏,填写本人想从事的职业。
7.班组鉴定一栏,由班委会组织填写,不少于50字。
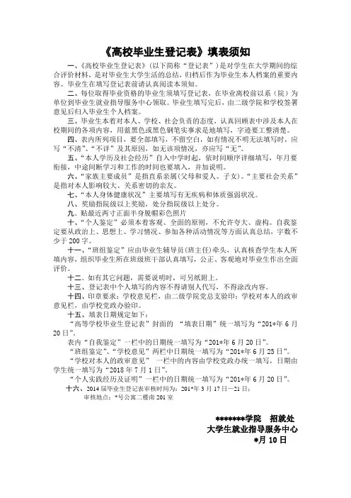
《高校毕业生登记表》填表须知一、《高校毕业生登记表》(以下简称“登记表”)是对学生在大学期间的综合评价材料,是对毕业生大学生活的总结,归档后作为毕业生本人档案的重要内容。
毕业生在填写登记表前请认真阅读本须知。
二、每位取得毕业资格的毕业生须填写登记表,在毕业离校前以系(院)为单位到毕业生就业指导服务中心领取。
毕业生填写完后,由二级学院和学校签署意见后归入毕业生个人档案。
三、毕业生本着对本人、学校、社会负责的态度,认真回顾表中涉及本人在校期间的各项内容,用蓝黑色或黑色钢笔实事求是地填写,字迹要工整清楚。
四、表内所列项目,要全部填写,不留空白,如有情况不明无法填写时,应写“不清”、“不详”及其原因,如无该项情况,亦应写“无”。
五、“本人学历及社会经历”自入中学时起,依时间顺序详细填写,年月要衔接,中途间断学习和工作的时间也要填入,并加说明。
六、“家族主要成员”是指直系亲属(父母和爱人、子女)。
“主要社会关系”是指对本人影响较大、关系密切的亲友。
七、“本人身体健康状况”主要填写有无疾病和体质强弱状况。
八、奖励指院级以上奖励,处分指院级以上处分。
九、贴最近两寸正面半身脱帽彩色照片十、“个人鉴定”必须本着客观、全面的原则,不允许夸大、虚构。
自我鉴定要从政治上、思想上、学习情况、参加各种活动情况等方面认真总结,宇数不少于200字。
十一、“班组鉴定”应由毕业生辅导员(班主任)牵头,认真核查学生本人所填内容,组织毕业生所在班级班干部认真填写,公正、客观地对毕业生作出全面评价。
十二、如有其它问题,需要说明时,可另纸附上。
十三、登记表中个人填写的内容不得请别人代写,不得涂改内容。
十四、印章要求:学校意见栏,由二级学院党总支验印:学校对本人的政审意见栏,由学校党政办验印。
十五、填表日期规定如下:“高等学校毕业生登记表”封面的“填表日期”统一填写为“201*年6月20日”。
表内“自我鉴定”一栏中的日期统一填写为“201*年6月20日”。
《毕业生登记表》填写说明与要求范文第一篇:《毕业生登记表》填写说明与要求范文《毕业生登记表》填写说明与要求《毕业生登记表》是毕业生的重要材料,入本人档案,必须由考生本人用钢笔或签字笔(蓝色或黑色)认真、规范、如实填写。
不得他人代填,禁止使用涂改液。
本表一式两份,复印无效。
考生填写《毕业生登记表》,可参考网上毕业申报时生成的“毕业生登记表(样表)”。
封面页填写要求1.《毕业生登记表》封面页填写应整洁、规范,不得随意标注、粘贴无关信息。
2.“准考证号”为参加考试时准考证上的准考证号。
3.“毕业证书号”:专科填写“6637”+本人准考证号码;本科填写“6537”+本人准考证号码。
3.姓名应与考生身份证、准考证、课程合格证书上的姓名一致。
5.“身份证号”应与考生当前使用的居民身份证的号码一致。
军人考生有身份证号的,填写身份证号;没有身份证号的填写军官士兵证的号码,如实填写。
6.专业及主考院校名称应按《毕业生网上申报信息核对确认单》填写全称,不得填写简称。
专业名称后的括号内应注明本科或专科。
7.填表日期采用阿拉伯数字格式,必须填写“1986年12月16日”。
个人信息页填写要求1.姓名、性别、出生年月、民族应与考生身份证上的信息一致。
2.出生年月填写:“年、月”,例如:“1980年1月”。
3.籍贯填写“省、市(县)”,例如:“山东济南”或“山东章丘”。
4.政治面貌可选择填写党员、团员或其他。
5.婚否填写“已婚”或“未婚”。
6.自考前学历可选择填写中专、高中、大学专科或大学本科。
7.职务、职称按个人实际情况如实填写,没有的填“无”。
8.参加工作时间按个人实际情况填写“年、月”,例如:“1986年7月”,没有的填“无”。
9.华侨、港、澳、台籍按个人实际情况填写“是”或“否”。
10.身体状况填写“良好”或“健康”。
11.家庭地址应填写本人所居住的宿舍名称或住宅街道门牌号。
12.工作单位填写本人所在单位的全称,没有的填“无”。
毕业生登记表填写注意事项第一篇:毕业生登记表填写注意事项1.毕业生必须实事求是地填写毕业生登记表,填写时一律使用蓝色或黑色水笔或钢笔,字迹要求工整、清楚。
2.毕业生登记表计入学生档案,请仔细填写,填表过程中严禁涂改,如使用涂改液则表格作废。
3.毕业生登记表内所列项目,要求全部填写,不留空白。
如有情况不明无法填写时,应写“不清”、“不详”及其原因;如无该项情况,亦应写“无”。
4.表格封面的“学校名称”、“系科”、“专业”必须填写全称。
5.封面填表日期统一填写“2015年6月10日”。
6.表格封面和第一页“姓名”一栏的填写必须和身份证、户籍卡以及学籍卡一致。
曾用名如有则如实填写,无则填写“无”。
7.“现在家庭详细住址”应填写父母家庭住址,已婚者可以填写自己的家庭住址,不应填写或者学校的宿舍地址。
8.“本人身体健康状况”一般填写“健康”、“良好”等,如有疾病应如实填写。
9.“何时何地经和人介绍加入共产党或共青团”一栏,党员需要分别填写入党和入团的情况,团员需要填写入团的情况,群众填写“无”。
必须将时间、地点、介绍人等项内容全部填写清楚。
注意:入党介绍人须填写两名,入团介绍人填写一人即可。
10.“婚否?对方姓名、政治面貌、现在何处、任何职”一栏,未婚者填写“否”,已婚者需将配偶的姓名、政治面貌、现所在单位和职务等项内容全部填写清楚。
11.“家庭经济情况及主要经济来源”按照个人实际情况填写。
12.“何时何地因何种原因受过何种奖励或处分”一栏,若在校期间没有受过任何处分,则填“没有受过任何处分”;若在校期间受过党、团及行政处分但由于表现突出而撤消处分者,则填“无处分”;若在校期间受过党、团及行政处分而未撤消处分者,则应如实填写所受处分的时间、地点、原因和处分等级。
奖励应填写清楚获奖时间、地点、原因和奖项。
优秀(良)毕业生称号在“何时何地因何原因受到奖励或处分”栏中要填写。
此栏填写容易不全或不确切,请各系在填表前向毕业生讲清要求,并认真审核。
毕业生登记表填写要求
各位同学:
为顺利完成本科毕业生的办证工作,学校要求每位同学填写《毕业生登记表》,这是证明学生在校学习的重要档案材料之一,办理毕业证后,将随同毕业证一起发还学生,交给单位人事档案存档用的,请各位同学认真填写。
并于2013年12月20日前交回班主任处后再转交教务处。
填写说明如下:
1、封面:如实填写,请注意看填表说明。
2、封二:即“填表说明”页,请复印身份证正面一份,剪裁好
按要求张贴在“填表说明栏”下空白处。
3、第一页:如实填写,请注意看填表说明。
“照片”框内不用
张贴相片(因为学校已有大家的毕业证用的统一相片)。
4、第二页:“毕业实习单位及主要内容”栏可填写“在校参加
会计管理模拟实验,并在单位从事会计相关工作”等;“毕
业论文及毕业设计题目”栏可在《实习报告》题目确定了再
写;“自我鉴定”栏主要写在校两年半时间的学习情况,和
期间工作中理论结合实际的体会,收获等,一般要求800-
1000字,把框格填满,不够可自己加页。
5、封三:“毕业生成绩单”栏由学校统一粘贴。
6、封底:各栏目有相关部门填写。
毕业生登记表填写注意事项尊敬的毕业生:为了确保毕业生登记表的准确性和完整性,顺利完成毕业手续,特提供以下填写注意事项。
请您仔细阅读并按照要求填写相关信息。
一、个人信息填写1. 姓名:请填写您的中文姓名,确保姓名与录取通知书上的姓名一致。
2. 学号:请填写您在学校内的唯一学号。
如忘记学号,请向学院教务处咨询。
3. 专业:请填写您所学专业的全名,确保准确无误。
4. 学院:请填写您所属学院的正式名称。
5. 班级:请填写您所在的班级信息,如没有班级,请填写“无”。
二、联系方式填写1. 手机号码:请填写您的常用手机号码,确保信息畅通。
2. 邮箱地址:请填写您的有效邮箱地址,以便及时收取重要通知。
3. 家庭地址及邮政编码:请填写您的家庭地址,并准确填写邮政编码,确保邮件能够准确寄达。
三、就业意向填写1. 就业去向:请填写您毕业后的就业去向,如已就业,请填写单位名称;如打算继续深造,请填写学校及专业方向。
2. 就业地点:请填写您就业的具体城市,如尚未确定,可以填写“待定”。
3. 期望薪资:请填写您对工作薪资的期望,如尚未确定,可以填写“面议”。
四、其他注意事项1. 填写时间:请在规定时间内完成填写,并确保信息的准确性,一经提交,信息将无法修改。
2. 填写方式:请按照系统要求在线填写相关信息,严禁使用他人账号进行填写。
3. 信息保密:请您务必保护好个人信息的安全性,避免信息泄露。
4. 填写咨询:如有填写过程中的疑问或问题,请及时向学院教务处咨询。
感谢您的合作与支持!希望您顺利毕业并取得良好的就业效果。
如有任何进一步的疑问,请及时与学校相关部门联系。
祝您前程似锦、一帆风顺![学校名称]日期:。
毕业生登记表的具体填写注意事项(打印后用黑色水笔或签字笔签名)。
【个人简历】:由上而下依次填写从大专填起,XXXXX大学职务:学生证明人XXX,以上项目缺一不可,然后五行至少填写一行学生简历和一行工作简历,填写完毕后如其他行没有填写那么需要将年月格子的内容去掉改为请选择如下图:
再单击【提交】按钮:
【自我鉴定】:如系统提示要求要至少录入300字以上内容,可以百度查询自我鉴定,很多模板根据自己情况进行修改,一定要自己读一遍确定后再提交。
切记无需在此处右下角等地方落款(即不用添加个人姓名和日期),系统会自动生成的
【在学期间奖惩情况】就是在华工入学后学校的奖惩情况而不是自己工作上面的评优,评优如:优秀学员或者优秀班干部等情况。
不是在自己公司单位的评优,除了华工评的评优可以写,其他不可填写,只能写“无”
3、填写完毕——【提交】后如下图
4、点击【下载】
此处下载为PDF文件再打印,记得仔细检查后再提交、一旦提交无法修改,如确实填写错误需联系班主任处理.
【打印纸质的毕业生登记表注意事项】(毕业生登记表需要用A4纸双面打印,谨记,共5面,双面打印后为3页,底页为空白页,左边用订书机订二或三个订,订好成册)
需用黑色水笔或签字笔填写内容如下:
填表日期直接为实际填表日期。
注意:第2点此处无需学生本人黏贴,需教务员用新华社拍的照片进行黏贴。
注意:千万记得在第3点,自我鉴定不用自己增加签名和日期,提交后打印出来纸板后系统会自动生成这个签名和日期,这里手写签名。
4、毕业生登记表的“班主任意见”学生无需填写;
5、毕业生登记表的“学习中心意见”学生无需填写;。
毕业生登记表填写要求第一篇:毕业生登记表填写要求毕业生登记表是你们大学期间的总结和证明材料,最终是要放入你们的档案,而且是人手一份,所以请同学们认真对待,每个学生务必要认真填写,注意事项及填写要求如下:1、全部用黑色水笔填写,不得用其他笔书写2、一寸照片必须要贴好3、封面的“学校”,要写全称“上海中华职业技术学院”,“系科”是“设计艺术系”4、曾用名,写“无”,5、家庭出身,从“工人、农民、知识分子”三样中任选一样,只能写一样,6、本人成分,一律写“学生”7、是否华侨,写“否”8、本人身体健康情况,写“健康”或“良好”都可以9、何时何地何人介绍参加共青团,一共是有4个问题,举例来写,比如“2000年6月在上海中学由张三同学介绍参加共青团”10、婚否,一律写“否”11、家庭经济情况及主要经济来源,同学们可以写“父母工资收入”或“父母务农收入”12、何时何地受何种奖励或处分。
所受的“处分”就不要写了,奖励的可以写,是大学期间所获奖项,不包括高中或中专时所获奖项13、“本人学历及社会经历”请从小学开始写起,一般是9月入学,7月毕业,若不记得的详细年份,时间上可以从现在往后推,比如大学是“2009年9月----2012年7月”,那么扣除3年的高中(中专),那么高中(中专)的时间是2006年9月---2009年7月;证明人是同学或班主任,“证明人现在何处”可以写成“某某(上海)”14、家庭主要成员和主要社会关系,同学们只要写自己原生家庭的家庭成员就可以了,比如“父亲母亲哥哥姐姐”,举例如下:“父亲张三 50 上海*****有限公司财务群众”15、家庭主要成员有无被杀、关、管的,一律写“无”16、“自我鉴定” 起码要写满那一页的2/3,尽量是表扬与自我表扬的风格啊,别忘记最后的签名和日期。
17、最后一面的毕业实习和毕业论文,是根据自己实习内容和毕业论文来填写18、有何特长,没有的写“无”,有的就可以根据自己实际特长来填写19、懂何种外语,一般都是“英语”,程度如何,20、本人工作志愿,是指“你们自己打算从事的工作”,比如设计类、服务类、机械类等。
大学生毕业生登记表填写须知第一篇:大学生毕业生登记表填写须知毕业生登记表填写注意事项毕业生登记表非常重要,要放到档案当中,不能涂改和更换,请一定仔细看填表说明,认真填写。
1、认真填写,字迹要清楚,避免错别字,保持整洁。
一律用黑色钢笔或中性笔填写,不允许用圆珠笔。
2、表内所列项目要全部填写,情况不明无法填写时,应写“不详”或“不清”,如无此项情况应填写“无”。
《重庆电子工程职业学院毕业生登记表》填写要求一、封面:(院)系:系部全称专业:(填写全称)班级:完整填表时期:年月日(2017年6月30日)二、第一页近期一寸正面半身免冠照片,请贴好姓名:与身份证上一致曾用名:有则填写,无则填“无”出生年月日:填写八位,格式如“1988年06月01日性别:“男”或“女” 民族:全称,如:汉族家庭出身:军人、干部、工人、农民籍贯:XX省XX县(市),本人最初户籍所在地文化程度:大专身体状况:良好(有较大疾病则填写具体名称)现家庭住址:填写详细何时何地和人介绍参加共产党或共青团:党员学生填写:XXXX年XX月XX日在XX(地点)经XXX、XXX 介绍加入中国共产主义青年团;XXXX年XX月XX日在XX(地点)经XXX、XXX介绍加入中国共产党。
团员学生填写:XXXX年XX月XX 日在XX(地点)经XXX、XXX介绍加入中国共产主义青年团。
有何特长、专业:有则具体填写,没有则写无何时何地何原因受过何种奖励或处分:XXXX-XXXX学年获X等奖学金(XX称号)或其他奖励等,没有则写无家庭成员及主要社会关系姓名:如实填写年龄:如实填写称谓:母亲/父亲/姐/妹/兄/弟, 祖父/祖母/等。
按书面语言填写!政治面貌:如中共党员填写“中共党员”,民主党派填写具体党派名称,28周岁以下如是团员填写“共青团员”,28周岁以上无党派人士填写“群众”。
职业:按实际情况填写工作单位:工作单位三、第二页:本人学历及社会经历:从小学开始填写至大学,依时间顺序详细填写,年月填写六位,要衔接。
毕业生登记表填写指引【模板】毕业生登记表填写指引(毕业生登记表每人一份,一般于5月份,论文答辩快结束、毕业前填写。
材料存入个人档案,缺失此材料将造成本人档案失效)★请一步一步对照指引,用黑色签字笔或钢笔如实填写各项内容★封面部分:学校:XX大学新华学院院系:中国语言文学系专业:汉语言文学(不能填写“文秘”)姓名:XXX(以学生证上名字为准)填表日期:20xx年5月30日(统一填写这个日期)表内部分:姓名(如有曾用名的应填上曾用名,没有的请写无)、性别、民族、出生年月日(依身份证如实填写)籍贯(与本人户口簿上的为准。
例:广东省XX市)学历(本科)出生地(与本人户口簿上的为准。
例:广东省XX市)贴照片处(最近一年内本人彩色证件照,不能缺)现在家庭住址(根据情况如实填写,尽量提供详细的地址、具体到房号)是否华侨、侨居何处(填上:否。
如有的,请具体填上)何时何地何人介绍参加共产党或共青团【中共党员、中共预备党员:***年**月**日xx人(写入党介绍人)介绍入党;团员的:***年**月**日xxx(写入团介绍人)介绍入团,如忘记入团介绍人,可写当时的班主任或不填写介绍人);如为群众,则写“无”】身体健康情况(良好)婚否?(填上:已婚或否)何时何地因何种原因受过奖励或处分(按实际情况填写,交代清楚何时、何地、何种原因、什么样的奖励或处分,例:2014-2015学年度XX大学新华学院“优秀学生干部”;如无则填“无”)本人学历及社会经历(倒叙,主要填写自己的上学经历,从大学一直写到小学。
证明人一般写辅导员或者班主任。
时间上不能断层,如有转学、休学、辍学、中途打工的经历,也须写上。
如位置不够,应一行当两行那样挤着写,一直写到小学为止)参考:2014.9-2018.6 XX大学新华学院杨帮琰-XX大学新华学院2011.9-2014.6 **省**市**中学张三-XX市第一中学2008.9-2011.6 **省**市**中学张三-XX市第一中学2002.9-2008.6 **省**市**小学李四-XX市第五小学家庭主要成员(父母、兄弟姐妹,可以酌情写上)和主要社会关系(指对自己有较大影响的、关系密切的亲友,至少填写一个),他们的名字、年龄、在何地、何单位、任何职和政治面貌等情况,现在与本人关系如何。
毕业生登记表填写注意事项和流程关于毕业生登记表中个人填写部分的说明1、毕业生本人填表前必须首先阅读第二页的填写说明,严格按照模板样本格式填写。
尤其注意:(1)此表装入档案,是大学期间的重要记录材料,每个同学必须慎重对待。
(2)必须用黑色钢笔或签字笔、实事求是的填写,字迹要清楚。
如果用其他颜色的笔填写导致无法归档,后果严重,由本人负责。
(3)请妥善保管、慎重填写此表,不要遗失、涂改。
不能重新领取登记表!↓2、本表由毕业生本人填写除“班组鉴定、学校组织意见、学校对其工作分配的意见、学校政审意见”四个项目以外的其他所有内容。
(这四项自己不填写,找班上字写的好同学填写)↓3、各班班委到10428办公室盖学院党组织鲜章。
↓4、各班拿着学工办开具的印章使用申请到到行政楼303办公室盖成都大学印章。
填好后的毕业生登记表交由班主任统一归档。
关于毕业生登记表中学院填写部分的说明1、家庭出身:填写工人、农民、干部。
自己根据情况选择填写。
2、本人成分:学生3、本人学历及社会经历(从小学——现在)4、班组鉴定(找班上字写的好的同学填写,在班长签字处写上班长的名字)填写可以参照后面的模板。
5、“学校组织意见”请学院填写:1、同意毕业。
2、加盖成都大学章(地点:行政楼314办公室)。
盖章以班为单位统一盖。
6、本人工作志愿: 填写现在的工作单位7、学校对其工作分配的意见:填写同意8、学校政审意见毕业生登记表中“政审表”需要学院根据学生具体情况填写,填写格式如下:①△△同学在校期间表现……,政审合格。
②△△同学在校期间曾经获得……奖励。
③△△同学何时受何处分,现表现如何。
④加盖学院党总支章。
注意事项:毕业生登记表在论文答辩时统一交到班长处。
班组鉴定模板班组鉴定:(干部同学和优秀同学)X X在大学阶段,思想进步,主动学习党中央的政策路线,时刻关注国际、国内要闻,积极向上,始终严格要求自己,不断自我提高。
在学习上,X X能按照专业研究方向的要求,系统地掌握专业知识,积极参加项目实践,具有较强的科学研究能力和创新能力,顺利地完成了毕业论文。
《毕业生登记表》填写注意事项《高等学校毕业生登记表》是毕业生档案中的重要材料,用人单位对其内容非常重视,毕业生须认真如实填写。
填写说明:1、字迹清晰,用钢笔或碳素笔填写。
尽量不要涂改;2、毕业生所填写内容需保证真实、严肃,不能随意填写;3、《登记表》封面填写为:学校:安徽工业大学工商学院专业:填写专业全称填表日期:统一填写“2015年6月20日”4、填写前要认真阅读《登记表》中的“填写说明”,按要求填写;5、“自我鉴定”内容要充实详细,严肃认真,毕业生本人应总结本人在校期间德、智、体等各方面的主要表现并自我评价,字数不少于400字;6、《登记表》中“班级鉴定”由辅导员组织班委填写。
辅导员必须认真把关,要实事求是地反映和评价毕业生在校期间德、智、体等各方面的表现,突出优点、特点,不足之处用提希望的形式指出,字数不少于100字;7、《登记表》“系意见”栏,由各系安排填写,内容为对班级鉴定的意见、综合概括,并加盖系公章;8、《登记表》“学校意见”栏,由各系学工办收齐表格报送院学生处审核签署意见后,由院办安排加盖学院公章;9、在填写过程中,如不符合某些栏目内容的,一律填写“无”,除填报说明中特别注明的栏目外,表中不留空白栏。
高等学校毕业生登记表学校安徽工业大学工商学院专业学号姓名填表日期2015年6月20日中华人民共和国国家教育部制订填表说明1.毕业生应实事求是地填写本表,填写时一律用钢笔或碳素笔,字迹要清楚。
2.表内所列项目,要全部填写,不留空白,如有情况不明无法填写时,应写“不清”、“不详”及其原因,如无该项情况,亦应写“无”。
3.“本人学历及社会经历”自入小学时起,依时间顺序详细填写,年月要衔接。
中途间断学习和工作的时间也要填入,并加说明。
4.“家庭主要成员”是指直系家属(父母和爱人、子女)。
“主要社会关系”是指对本人影响较大,关系密切的亲友。
5.“本人健康状况”主要填写有无疾病和体质强弱状况。
6.贴最近一寸正面半身脱帽照片。
《毕业生登记表》填写须知1、毕业生登记表上四个时间的填写:封面填表日期,与学生自我鉴定时间一致;自我鉴定时间,由学生自己填,但不能超过6月4日;班组鉴定的时间在6月5日至6月15日这个区间,学校组织意见的时间统一填6月18日。
(如未按此填写,请注意:自我鉴定时间在班组鉴定时间之前,学校组织意见在班组鉴定时间之后。
)2、本表一律用黑色钢笔或黑色签字笔由本人亲自填写,字体要清楚、整齐,严禁用圆珠笔、铅笔及其他颜色笔书写,不允许使用打印文本张贴。
3、学校填写为“XXX学院”,院系栏填写所在学院名称,应填写全称,专业按照学校规定的名称填写。
4、姓名应与居民身份证及学籍一致。
5、须在指定位置贴一张近期1寸免冠彩色照片,严禁张贴大头贴。
6、姓名、性别、民族、出生日期、籍贯及身份证号码以公安机关户籍登记为准,有原名或曾用名的应据实填写,现家庭住址填写家庭实际居住地(具体到门牌号),是否华侨侨居何处根据本人实际填写,“健康状况”栏,根据本人的具体情况填写“健康”、“一般”或“较差”;有严重疾病、慢性疾病或身体伤残的,要如实简要填写。
7、学历填写为“大学本科或专科”(我们学校有本科也有专科,选其一)。
8、何时何地何人介绍加入共产党及共青团填写为“×年×月×日在×(单位、学校)加入共产党(共青团)”,介绍人姓名应为两人;如是中共正式党员的应注明转正时间。
9、奖励、处分。
毕业生应根据本人情况据实填写,一般格式填写为“×年×月经×获×奖项”,如“2009年10月获XXX学院优秀学生干部”,或“×年×月因×原因受到×处分,如“ 2009年10月因旷课受到XXX学院记过处分”;解除处分的要写清解除的时间。
10、本人简历从小学起填写,时间必须连贯(精确到年月),专转本的毕业生须将专科段与本科段分别填写并注明专科或本科。
优秀毕业生登记表填写须知
按照XX市教委规定,优秀毕业生应当填写《优秀毕业生登记表》,并作为获奖凭证放入学生本人档案。
一、填表对象
本年度XX市优秀毕业生和华东政法大学优秀毕业生获得者(具体名单已在就业网公示)。
XX市优秀毕业生填写《XX市普通高等学校优秀毕业生登记表》,一式两份;校优秀毕业生填写《华东政法大学优秀毕业生登记表》,一式两份。
二、表格来源
优秀毕业生直接在学校就业网(******)下载登记表或至辅导员老师处拷贝登记表。
表格必须正反面打印,单面打印的需要重填。
三、填表注意事项
(1)表格应以叙述方式、以第一人称填写,不能进行简单的事项罗列。
(2)“主要表现”一栏需尽量写满,一般可分思想政治表现、学习情况、社会实践、人际交往、获得奖项荣誉称号等几个方面。
(3)内容填写需实事求是,不能盲目自夸、弄虚作假。
一经发现有虚假情况的,取消优秀毕业生资格。
(4)要求手写,不能采用打印方式。
四、时间节点
请以学院为单位于5月6日(周五)中午12点之前,将辅导员签名、二级学院签字、盖章(二级学院行政章)后的优秀毕业生登记表,送至学生就业中心(明志楼A106)。
联系人:XXX 联系电话:********。