重大资产重组程序
- 格式:docx
- 大小:25.53 KB
- 文档页数:2
上市公司重大资产重组的程序
上市公司重大资产重组的程序主要包括以下步骤:
1. 尽职调查与申请文件的制作与申报:上市公司的控股股东、实际控制人或者交易对方应当配合独立财务顾问尽职调查,提供相应的档案备查,配合出具相关文件等。
同时,上市公司应当按照相关规定,制作申请文件。
2. 申请文件的审核:中国证监会受理申请文件后,对申请文件进行审核。
在审核过程中,中国证监会认为需要上市公司就有关问题作出书面说明和解释,上市公司应当及时提供有关资料。
3. 申请文件的提交与审核:上市公司在收到中国证监会关于召开并购重组委工作会议审核其重大资产重组申请的通知后,应当立即予以公告,并申请办理并购重组委工作会议期间直至其表决结束时的停牌事宜。
4. 审核通过并核准:中国证监会依照法定条件对重大资产重组申请作出予以核准或者不予核准的决定。
上市公司应当在收到核准文件后立即予以公告。
5. 实施重组方案:上市公司实施重大资产重组,有关各方必须采取有效措施保证相关资产的安全性和独立性,在预案披露后至实施完毕前,不得办理资产权属的转移手续。
6. 披露实施情况:上市公司按照证券交易所的要求对与交易有关的重大事项发生重大变化的情况及时披露。
请注意,这些步骤可能会因具体情况而有所不同,因此在进行上市公司重大资产重组时,建议咨询专业的法律或财务顾问以确保符合相关法规和规定。
上市公司进行重大资产重组的具体流程重大资产重组的具体流程如下:1.确认重大资产重组的必要性和可行性:上市公司首先需要确认是否有必要开展重大资产重组,并评估重组的可行性。
这包括对公司当前经营状况、发展前景、市场环境等进行全面分析和研究。
2.筹备阶段:(a)确定重大资产重组的目标和计划:根据公司的战略侧重点和发展需要,确定具体的重组目标和计划。
例如,是否进行资产注入、股权收购、合并重组等。
(b)制定重大资产重组方案:根据重组目标和计划,对重大资产重组进行详细设计。
方案应涵盖重大资产的转让价格、支付方式、股权结构调整、交易完成条件、相关法律法规等内容,并经董事会审议通过。
3.信息披露和申报阶段:(a)编制并披露公告:根据资本市场监管部门的要求,上市公司需要编制重大资产重组公告。
公告应包括重要事项、交易对方信息、交易资产的基本情况、交易标的评估报告等内容。
(b)提交并公开申报文件:上市公司需要向监管部门提交重大资产重组申请,并同时公开申报文件。
申报文件应包括详细的重组方案、交易协议、交易对方资质审核报告、相关经济合同等。
4.交易完成条件和程序:(a)交易完成条件:交易各方需要确认交易完成的特定条件,包括法律法规审批、市场监管部门批准、股东大会审议通过等。
同时,应制定补偿措施和风险防范策略。
(b)交易程序:按照重大资产重组方案和交易协议的约定,完成交易的各项程序,包括股权转让、资产注入、合并审批等。
5.交易后的合规履行和其他工作:(a)合规履行:重大资产重组完成后,上市公司需积极履行相关合规义务。
这包括向监管部门报备重组完成情况、内部审计和合规检查,确保交易的合法合规性。
(b)其他工作:公司应根据重大资产重组的实际情况,制定并实施后续工作计划,包括组织结构调整、业务整合、重组成果的评估等。
总结起来,上市公司进行重大资产重组的流程包括确认重组必要性和可行性、筹备阶段、信息披露和申报阶段、交易完成条件和程序,以及交易后的合规履行和其他工作。
上市公司进行重大资产重组的具体流程1.策划阶段:在策划阶段,上市公司需要确定重大资产重组的目标和方向。
首先,公司需要明确自身的发展战略,以确定重组的目标,例如拓展业务、优化资产结构等。
同时,公司需要进行尽职调查,包括对潜在重组标的的财务状况、市场前景、竞争对手等进行评估和分析。
在此基础上,公司制定重大资产重组计划,包括重组方案、交易结构、股权安排等。
2.决策阶段:在决策阶段,上市公司需要提交重大资产重组计划给股东大会、董事会或监事会等相关机构进行审议和决策。
公司需要向投资者和监管机构等披露重大资产重组的信息,并获得相关批准文件,如股东大会决议、证监会批复等。
在获得批准后,公司可以正式启动重组程序。
3.实施阶段:在实施阶段,上市公司需要根据重组计划与重组标的签署正式的协议和合同。
这些合同包括股权转让协议、资产减值协议、合并合同等。
公司需要完成交割手续,包括资产评估、财务完整性尽职调查、合同签署、股东大会决议、公司登记等。
同时,公司需要向监管机构提交相关申请和报告,如证监会的重组报告和文件备案。
4.后续管理阶段:在重大资产重组完成后,上市公司需要及时履行与重组相关的各项承诺和义务,如对重组标的支付对价、实施业务整合等。
同时,公司还需要做好财务报告的披露和沟通工作,对外界解释和解答有关重组的问题。
此外,公司还需要进行内部控制和风险管理,以确保重组后的业务的顺利进行。
总之,上市公司进行重大资产重组的具体流程包括策划阶段、决策阶段、实施阶段和后续管理阶段。
在每个阶段,公司都需要与各方进行沟通、协调和合作,同时需遵守相关法律法规和市场规则,以确保重大资产重组的顺利进行。
重大资产重组审批流程一、引言重大资产重组是指上市公司通过收购、出售、置换或其他方式,对其资产进行全面调整的行为。
由于重大资产重组的规模与影响较大,相关审批流程显得尤为重要。
本文将介绍重大资产重组审批流程的基本要点以及各个环节的具体步骤。
二、主体部分重大资产重组审批流程一般包括以下环节:1. 决策层面重大资产重组的决策环节是整个流程的起点。
公司董事会、监事会以及股东大会等决策机构将对重大资产重组进行评估和讨论,并作出决策。
决策的内容主要包括重组方案、交易价格、合作条件等重要事项。
2. 初步协商阶段在决策通过后,上市公司将与重组对象开始初步协商。
双方将就资产转让或交换、价值评估、财务状况核查等方面进行详细磋商。
同时,应建立保密机制,以确保相关信息不会泄露。
3. 报备与审核在初步协商达成一定成果后,上市公司需向相关监管部门报备重大资产重组计划。
监管部门将对报备材料进行审核,包括评估重组对公司财务状况和股价的影响、合规性审查等。
4. 审核意见征询监管部门审核完报备材料后,将征求上市公司的补充意见。
公司需要积极回应监管部门的问题,并根据监管部门的审查要求进行相应的调整。
5. 关联方交易审核重大资产重组中,存在关联方交易的情况。
监管部门在审核时将特别关注关联方交易的合规性,确保交易公平、公正、合理,并保护中小股东的利益。
6. 发布重大资产重组公告在监管部门审批通过后,上市公司需及时发布公告,内容包括重组方案、交易对象、交易价格等重要信息。
这是为了保证市场的有效信息披露,有助于维护投资者权益。
7. 股东审议和表决上市公司将召开股东大会,就重大资产重组方案进行讨论和表决。
重要事项通常需要股东特别表决,确保决策具有合法性和合规性。
8. 监管部门最终审批上市公司获得股东的批准后,需再次向监管部门提交相关材料,并等待监管部门最终审批。
监管部门将通过综合评估,确保该重大资产重组对市场、公司和投资者的影响得到有效管控。
9. 实施和披露一旦监管部门最终批准,上市公司将执行重大资产重组方案,并及时披露最新的业务情况和财务状况。
重大资产重组流程
重大资产重组的基本流程包括以下步骤:
1. 停牌:上市公司因筹划重大资产重组停牌。
2. 董事会预案:上市公司首次董事会会议审议并披露重大资产重组预案。
3. 股东大会:上市公司股东大会审议通过重大资产重组方案。
4. 证监会核准:证监会核准上市公司的重大资产重组方案。
5. 资产交割、新增股份登记、上市:上市公司与交易对方办理资产交割,办理新增股份登记,并申请股票重新上市。
6. 持续督导:中介机构对重大资产重组实施完成后的上市公司进行持续督导。
在重大资产重组过程中,需要注意以下要点:
1. 交易价格公允性:确保交易价格公允,避免内幕交易。
2. 关联交易:对于关联交易要进行充分的披露和审查。
3. 债权债务披露:详细披露债权债务情况,以确保各方利益不受损害。
4. 股权转让与变动:确保股权转让和变动的合法性和合规性。
5. 竞争性业务披露:对于与上市公司存在竞争关系的业务,需要进行充分披露。
6. 持续盈利能力:确保上市公司在重组后具备持续盈利能力。
7. 盈利能力与预测:对重组后的盈利能力进行合理预测和规划。
以上是重大资产重组的基本流程和需要注意的要点,具体的流程可能会根据不同的情况和需要进行调整。
上市公司重大资产重组流程(一)引言概述:上市公司重大资产重组是指上市公司通过收购、出售、置换、并购等方式,或者通过资产整合、分拆、注入等方式进行的重组,从而实现公司经营战略调整和优化资源配置的目的。
本文将从五个大点入手,详细阐述上市公司重大资产重组流程。
正文:一、确定重组方向1. 审查公司战略目标和发展规划2. 分析公司实际运营状况和发展需求3. 确定资产重组的动因和目标4. 制定资产重组的基本策略和原则5. 草拟公司重组方案的初步构思二、尽职调查与谈判1. 开展目标公司的尽职调查2. 确定目标公司的价值和风险评估3. 与目标公司进行商务谈判4. 制定谈判议程和策略5. 达成初步合作意向并签署保密协议三、编制重组方案1. 收集和整理相关资料2. 深入分析合规性和可行性3. 确定重组比例和交易方式4. 细化重组方式和结构5. 制定重组方案的财务安排和条件四、经审批与公告程序1. 听证会和重大资产重组事项审议2. 提交申请并报送相关文件3. 受理和审核申请文件4. 发布公告并征求意见5. 经过各审批层级批准并颁发许可证五、实施和监管1. 资产重组交割和过户2. 资本金的支付和股权转让3. 完成相关文件的修改和变更4. 监管部门的监督和核查5. 公司内部运营和业务整合的推进总结:重大资产重组是上市公司在战略调整和资源优化过程中的重要手段。
本文从确定重组方向、尽职调查与谈判、编制重组方案、经审批与公告程序、实施和监管这五个大点详细介绍了上市公司重大资产重组的流程。
必须强调的是,在实施过程中,公司需要充分考虑法律法规的要求,并及时沟通与协调各方的关系,确保资产重组的合规性和可行性。
上市公司重大资产重组流程及时间安排表上市公司重大资产重组流程及时间安排表1. 背景介绍上市公司重大资产重组是指企业通过并购、分立、出售等方式,进行重组以改变公司股权结构、控制权和经营范围的重大交易。
本文将介绍上市公司重大资产重组的流程及时间安排。
2. 重大资产重组的流程下面是一个一般情况下上市公司重大资产重组的流程及时间安排表:阶段内容时间筹划阶段制定重大资产重组方案,决策过程 12个月谈判阶段与潜在交易方进行谈判,签署意向协议 12个月尽职调查进行法律、财务、税务、技术等尽职调查 23个月协议起草资产或股权转让协议的起草和审查 12个月监管批准提交重大资产重组申请,等待审批(如需要) 13个月股东大会召开股东大会,审议和表决重大资产重组方案 12个月交割过户资产或股权的转让登记和交割 12个月完成重组完成重大资产重组,股权转让生效请注意,以上流程和时间安排仅作为一般参考,实际情况可能因公司和交易的复杂程度而有所不同。
具体的重大资产重组流程和时间安排还需根据企业具体情况进行调整。
3. 重大资产重组的各阶段详细解释筹划阶段在筹划阶段,公司管理层会与相关部门一起制定重大资产重组的方案和策略,并进行内部决策流程。
这个阶段通常需要12个月的时间。
谈判阶段在谈判阶段,公司与潜在交易方进行具体的交流和谈判,商讨重大资产重组的各项细节,并最终达成意向。
在这个阶段,双方通常会签署意向协议,规定双方的基本意向、交易范围等。
这个阶段通常需要12个月的时间。
尽职调查尽职调查是重大资产重组的核心环节之一。
公司会进行法律、财务、税务、技术等方面的尽职调查,以确认潜在交易方的资质和真实性。
这个阶段通常需要23个月的时间。
协议起草在尽职调查完成后,公司和潜在交易方将开始起草资产或股权转让协议,包括交易的详细条款和条件。
起草和审查协议通常需要12个月的时间。
监管批准某些情况下,重大资产重组需要获得相关监管机构的批准。
公司需要提交重大资产重组的申请材料,并等待相关监管机构的审批。
重大资产重组流程一、背景介绍。
随着市场竞争日益激烈,企业为了提升自身竞争力和实现战略转型,常常需要进行重大资产重组。
资产重组是指企业通过收购、兼并、分立、出售、置换等方式,对自身的资产进行重新组合和调整,以实现资源优化配置和价值最大化的战略行为。
在进行重大资产重组时,企业需要严格按照一定的流程和程序进行,以确保重组能够顺利进行并取得预期的效果。
二、重大资产重组流程。
1.确定重组战略目标。
首先,企业需要明确重组的战略目标,包括重组的目的、范围、方式和时间节点等。
这需要企业充分考虑市场环境、行业发展趋势、自身实力和资源情况等因素,制定出符合实际情况的重组战略目标。
2.开展资产评估。
在确定了重组战略目标后,企业需要对重组涉及的资产进行全面评估,包括资产的价值、负债情况、风险状况、法律法规遵从情况等方面的情况。
通过资产评估,企业可以全面了解重组资产的情况,为后续的重组决策提供依据。
3.进行尽职调查。
在资产评估的基础上,企业需要对重组对象进行尽职调查,深入了解其经营状况、管理水平、市场地位、竞争优势等方面的情况。
尽职调查可以帮助企业全面了解重组对象,发现潜在风险和问题,并为后续的谈判和决策提供支持。
4.制定重组方案。
基于资产评估和尽职调查的结果,企业需要制定符合重组战略目标的重组方案,包括重组的方式、交易结构、交易价格、交易条件、合同条款等内容。
重组方案需要充分考虑双方的利益和风险,确保能够实现双赢的效果。
5.进行谈判和协商。
在制定了重组方案后,企业需要与重组对象进行谈判和协商,就重组的具体事项进行深入沟通和协商。
在谈判和协商过程中,企业需要综合考虑双方的利益和诉求,寻求最大化的共同利益,达成一致的意见。
6.签订协议。
在谈判和协商取得一致意见后,企业需要与重组对象签订正式的协议,明确双方的权利和义务,约定重组的具体事项和流程。
签订协议是重大资产重组的关键环节,需要各方充分考虑各种可能的情况,确保协议的合法性和有效性。
上市公司重大资产重组流程上市公司重大资产重组流程一:背景和目的本文档旨在规范上市公司进行重大资产重组的流程,确保交易的合规性和顺利进行。
重大资产重组是指涉及上市公司资产重组范围内的重大交易,包括但不限于股权收购、资产置换、资产出售等。
二:重大资产重组流程2.1 确定重大资产重组的意向和目标a) 上市公司及相关各方共同确定重大资产重组的目标和意向,明确参与方、交易条款等。
2.2 进行尽职调查a) 确定尽职调查的主要内容和范围,开展相应的尽职调查工作。
b) 尽职调查完成后,形成评估报告并提交董事会审议。
2.3 筹划交易文件的起草与审定a) 确定交易文件的主要内容,包括但不限于协议、协议附属文件等。
b) 委托律师团队进行交易文件的起草,确保法律合规性。
c) 交易文件起草完成后,进行内部审定,涉及重要方面的审定需董事会审定。
2.4 履行法定程序并董事会审议a) 按照相关法律法规的规定,履行必要的程序,进行相关申请,并按要求披露信息。
b) 提交重大资产重组方案等相关文件到董事会,董事会进行审议和决策。
2.5 审核监管部门的审核a) 按照上市公司重大资产重组的监管要求,将重组方案等相关文件提交审核。
b) 积极配合监管部门的审核工作,及时回应和解决可能存在的问题。
2.6 股东大会审议和决策a) 召开股东大会,就重大资产重组方案进行审议和表决。
b) 遵循相关法律规定,提前通知股东大会,并确保相关决议的合法性和有效性。
2.7 监管部门核准和公告a) 监管部门完成相关审核程序后,发出核准文件。
b) 按照监管部门的要求,及时披露核准文件和相关公告。
2.8 资产过户和交割a) 根据交易文件的规定,进行资产过户和交割程序。
b) 办理相关手续,确保资产过户和交割的合法性和顺利进行。
2.9 完善相关事项a) 完善各项证明文件,以确保交易的合法性和有效性。
b) 履行相关后续程序,如股份转让登记、资本金变动等。
三:附件本文档所涉及的附件详见附件清单。
新三板重大资产重组流程一、确定重组方案1.企业决策:企业首先需要经过内部决策,确定是否需要进行资产重组,确定重组目标。
2.寻找重组对象:企业需要寻找适合的资产或收益性投资项目作为重组对象。
3.确定重组方式:企业需要根据自身情况,确定重组的具体方式和交易结构,如资产注入、收购、合并等。
二、尽职调查与估值1.尽职调查:上市公司需要对重组对象进行全面的尽职调查,包括财务状况、业务模式、市场前景等方面。
2.估值评估:针对重组对象,进行财务估值和资产评估,确定重组方案的交易价格和股权比例。
三、制定重组方案和协议1.编制重组方案:上市公司需要编制详细的重组方案,包括资产评估报告、交易价格、股权比例、退出机制等。
2.协商并签署协议:上市公司和重组对象需要进行协商,确定重组方案的各项细节,并签署资产重组协议。
四、审批与公告1.审批申报:上市公司需要按照相关规定,向新三板交易所递交资产重组申报材料,并获得相关部门的审批。
2.公告披露:上市公司需要在指定媒体上进行公告披露,向投资者和市场公开重组方案的内容。
五、股东大会审议与通过1.召开股东大会:上市公司需要召集股东大会,就重组方案进行审议和表决。
2.股东投票:股东根据重组方案进行投票,需要符合相关的投票比例,如过半数同意等。
3.股东大会通过:如果重组方案获得股东大会过半数以上的通过,将可以进入后续流程。
六、监管审核与批复2.监管批复:如果资产重组方案符合相关规定和条件,监管部门将会给予批复,并签发相关文件。
七、实施并报备1.实施重组方案:上市公司和重组对象按照协议的约定,实施资产重组方案,包括完成资金结算和资产过户等。
2.资产报备:公司需要将资产重组结果报送交易所,并在指定媒体上进行披露。
八、后续监管1.定期报告:上市公司需要按照规定的时间点,向交易所递交定期报告,披露资产重组后的经营情况和财务状况。
2.保持透明度:上市公司需要在整个资产重组后,继续保持信息披露的透明度,及时公告重要事项,维护投资者利益。
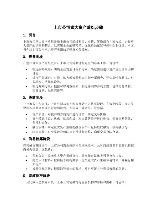
上市公司重大资产重组步骤1. 引言上市公司重大资产重组是指上市公司通过购买、出售、置换或合并等方式,进行重大资产的调整和整合,以实现企业战略转型、优化资源配置和提升企业价值。
本文将介绍上市公司重大资产重组的步骤及相关流程。
2. 筹备阶段在进行重大资产重组之前,上市公司需要进行充分的筹备工作。
这包括:•制定战略规划:明确企业发展目标和方向,确定需要进行资产重组的原因和目的。
•进行尽职调查:对待并购方或被并购方进行全面调查,评估其经营状况、财务状况、法律风险等。
•制定并购方案:根据尽职调查结果,制定详细的并购方案,包括交易结构、交易价格、融资安排等。
3. 协商阶段一旦筹备工作完成,上市公司与被并购方开始进入协商阶段。
在这个阶段,双方需要就各项具体事项进行详细谈判,并达成一致意见。
这包括:•资产估值:对被并购方的资产进行评估,确定交易价格。
•资产转让协议:达成并购意向后,双方签署资产转让协议,明确交易条款、条件和责任。
•融资安排:确定重大资产重组的融资安排,包括股权融资、债务融资等。
•法律审核:对交易涉及的法律文件进行审核,确保交易合法合规。
4. 信息披露阶段在完成协商阶段后,上市公司需要按照相关法规要求,及时向投资者和监管机构披露相关信息。
这包括:•发布公告:发布重大资产重组公告,并在指定媒体上刊登公告内容。
•提交申请材料:按照监管机构要求,提交重大资产重组申请材料,并履行相关程序。
•披露信息更新:根据监管机构的要求,及时更新并补充已披露的信息。
5. 审核批准阶段一旦完成信息披露阶段,上市公司需要等待监管机构的审核和批准。
这包括:•监管机构审核:监管机构对上市公司提交的申请材料进行审核,包括资产估值、交易结构、合规性等方面。
•股东大会审议:上市公司召开股东大会,就重大资产重组方案进行审议和表决。
•监管机构批准:监管机构根据审核结果,决定是否批准重大资产重组方案。
6. 实施阶段一旦获得监管机构的批准,上市公司可以开始实施重大资产重组。
上市公司重大资产重组流程上市公司重大资产重组是指上市公司通过购买、出售、置换或注入资产,实现公司业务结构调整、资本运作和价值增长的重要举措。
重大资产重组的流程一般包括确定重组方向、筹划重组方案、履行信息披露义务、审议并通过重大资产重组方案、履行审批程序、签署重大资产重组协议、履行公告程序、履行验资手续、履行交割手续等环节。
一、确定重组方向二、筹划重组方案在确定重组方向后,上市公司需要组织专业团队进行重组方案的筹划和编制。
这包括对重组对象进行尽职调查、进行财务分析、评估重组方案的可行性和合规性等工作。
同时,还需要与相关方进行沟通和协商,确保重组方案的可行性和可接受性。
三、履行信息披露义务上市公司在进行重大资产重组时,需要按照相关法律法规的规定,履行信息披露的义务。
这包括编制和披露重大资产重组报告书、公告等重要文件,向投资者和监管机构披露重组方案的内容、影响等信息,确保市场的透明度和投资者的知情权。
四、审议并通过重大资产重组方案上市公司的董事会和股东大会需要对重大资产重组方案进行审议和决策。
董事会要根据公司的经营需要和股东利益,对重组方案进行评估和决策;而股东大会要根据法律法规的规定,对重大资产重组方案进行投票表决,确保方案的合法性和合规性。
五、履行审批程序重大资产重组涉及到的一些重要环节,需要经过监管机构的批准和审查。
上市公司需要向中国证监会、交易所等监管机构递交申请材料,并按照相关程序进行审批和审核。
监管机构会对重组方案进行审查,确保合规性和合法性。
六、签署重大资产重组协议在获得监管机构的批准后,上市公司需要与相关方签署重大资产重组协议。
这个阶段需要对协议进行详细的谈判和讨论,确保协议的权益分配、条件和条款等内容符合各方的利益和需求。
七、履行公告程序根据相关法律法规的规定,上市公司在签署重大资产重组协议后,需要履行公告程序。
公司需要通过报纸、网站等方式对重大资产重组的内容进行公告,向社会公众和投资者披露相关信息。
重大资产重组程序及关注要点汇报重大资产重组是指企业通过增加、减少或者替代现有的重要资产,以提高企业价值、优化企业组织架构和调整经营策略的行为。
重大资产重组在企业发展过程中具有重要意义,可以帮助企业快速适应市场竞争环境,提高企业竞争力和市场地位。
1.立项和策划阶段:企业确定进行重大资产重组的意愿,组织策划团队进行可行性研究和项目立项。
在这个阶段,需要明确重组的目标和计划,并进行初步的市场调研和相关政策法规的研究。
2.谈判和协议阶段:企业与重组对象进行洽谈,确定重组方案和交易条件。
在这个阶段,需要成立专门的谈判小组,进行商务谈判、尽职调查和法律尽职调查等工作。
在达成协议后,需要编制重大资产重组方案,提交相关主管部门进行审核。
3.审批和公告阶段:重组方案经相关主管部门审核通过后,需要进行内部审批和公告程序。
内部审批包括企业董事会审议、企业股东大会审议等程序;公告程序包括公告内容的编制和发布等工作。
4.实施和完成阶段:企业按照已经获得的资产重组许可,在法律合规的情况下实施重组方案,并进行交割和清算工作。
重大资产重组完成后,企业需要进行相关报告、备案等工作,并及时对外披露相关信息。
在重大资产重组过程中,需要关注以下几个重点问题:1.尽职调查:在确定和执行重大资产重组方案之前,需要进行全面的尽职调查。
这包括财务尽职调查、商业尽职调查、法律尽职调查等环节,以确保重组方案的可行性和合规性。
3.内外部沟通:在重要资产重组过程中,需要与内外部相关方进行充分沟通和协调。
内部沟通包括与董事会、股东、管理层等相关方的沟通协商;外部沟通包括与监管机构、投资者、合作伙伴等相关方的沟通协调。
及时有效地沟通可以降低重组过程中的不确定性和风险。
4.风险管理:重大资产重组涉及到许多风险,如财务风险、市场风险、经营风险等。
企业在进行重组前需要进行风险评估,并制定相应的风险管理策略和应对措施,以降低风险和保障重组顺利进行。
总之,重大资产重组是企业发展过程中重要的战略决策,需要进行全面的策划、调研和尽职调查。
重大资产重组程序重要事项时点涉及事项或信息披露/停复牌编制文件、委托财务顾问申报,抄送排除机构D + 3 曰内《重组办法》第二十五条:按照证监会的有关规定编制申请文件,委托独立财务顾问在3个工作日内向中国证监会申报。
《上市公司重大资产重组申报工作指引》第一条:向中国证监会报送的文件应同时提交书面文件和电子文件;书面文件一式三份,其中一份按规定报送原件。
文件目录参考证监会公告[2008] 13号《公开发行证券的公司信息披露内容与格式准则第26号——上市公司重大资产重组申请文件》。
形式审查、是否受理或补正D + 8曰内《上市公司重大资产重组申报工作指引》第二条:证监会上市部接到受理处转来申报材料后5个工作日内作出是否受理或发出补正通知。
上市公司及独立财务顾问提供书面回复意见D + 38 曰内《上市公司重大资产重组申报工作指引》第二条:补正通知要求上市公司作出书面解释、说明的,上市公司及独立财务顾问需在收到补正通知书之日起30个工作日内提供书面回复意见。
逾期不能提供完整合规回复意见的,上市公司应当在到期曰的次日就本次重大资产重组的进展情况及未能及时提供回复意见的具体原因等予以公告。
证监会上市部出具是否受理的决定书面通知D + 40曰内《上市公司重大资产重组申报工作指引》第二条:收到上市公司的补正回复后,证监会上市部应在2个工作日内作出是否受理的决定,出具书面通知。
受理后,涉及发行股份的适用《证券法》关于审核期限的规定。
中国证监会审核期间,并提出反馈意见E曰《上市公司重大资产重组申报工作指引》第三条:证监会上市部由并购一处和并购二处分别按各自职责对重大资产重组中法律问题和财务问题进行审核,形成初审报告并提交部门专题会进行复核,经专题会研究,形成反馈意见。
上市公司提供书面回复E + 30 曰内《上市公司重大资产重组申报工作指引》第四条:反馈意见要求上市公司作出解释、说明的,上市公司应当自收到反馈意见之日起30个工作日内提供书面回复,独立财务顾问应当配合上市公司提供书面回复意见。
重大资产重组是指上市公司通过收购、出售或合并等方式,进行重要资产的调整和重组,以提升公司的整体竞争力和价值。
以下是重大资产重组的一般流程:
确定重大资产重组的目标和方向:上市公司需要审视公司现状,明确需要进行资产重组的原因和目的,以及确定资产重组的方向,包括选择适当的合作伙伴或目标公司。
进行评估与尽职调查:在确定目标公司后,上市公司需要对目标公司进行全面的评估和尽职调查,包括财务状况、业务情况、法律风险等方面,以确保目标公司符合上市公司资产重组的要求。
制定资产重组方案:根据评估和尽职调查结果,上市公司需要制定具体的资产重组方案,包括收购、出售或合并的具体方式、价格、支付方式、股权结构等方面。
内部审批和公告:上市公司需要将资产重组方案提交董事会或股东大会审议,经过内部审批程序后,进行公告,向投资者和社会公众披露相关信息。
签订协议和交易:上市公司与目标公司或相关方签订协议,明确交易条件、责任和义务等,并按照协议约定的方式进行交易。
交割和整合:交易完成后,上市公司需要对目标公司进行整合,包括人员、业务、财务等方面的整合,以实现资产重组的目标。
监管和备案:上市公司需要向监管机构提交相关文件和资料,进行备案和公告,以符合监管要求。
需要注意的是,重大资产重组是一项复杂而繁琐的工作,需要上市公司、中介机构、监管机构等多方面的合作和配合。
同时,重大资产重组也涉及到许多法律、财务等方面的风险和问题,需要上市公司充分了解并采取相应的措施加以防范和控制。
重大资产重组申请流程随着经济的发展和企业的壮大,重大资产重组成为企业发展的重要手段之一。
重大资产重组申请的流程严格,需要企业深入了解和认真执行。
本文将介绍重大资产重组申请的详细流程,以帮助企业顺利进行资产重组。
一、准备阶段在开始进行重大资产重组申请之前,企业需要进行一系列的准备工作。
首先,企业应该成立由相关部门和专业人员组成的重组工作小组,负责整个资产重组申请流程的执行和管理。
其次,企业需准备相关的文件和材料,如企业章程、会计报表、合同文件等。
此外,企业还应该对资产进行全面梳理和评估,确保重大资产重组的可行性和合规性。
二、可行性研究在准备阶段完成后,企业需要进行详细的可行性研究。
这一阶段的重点是对资产重组方案进行深入分析和评估。
企业应该全面考虑重组的目标、范围、时间、方式等因素,并结合市场环境和行业趋势进行科学的决策。
此外,企业还需要进行尽职调查,确认重组方案的合规性和风险程度。
三、公告与申报一旦确定了重大资产重组的方案,并完成了可行性研究,企业需要开始进行公告与申报的程序。
企业应当按照相关的法律法规,发布相关公告,向公司股东和债权人等进行通知。
同时,企业也需要逐级报送申请材料,并按照规定的时间节点提交申请报告和相关证明材料。
四、审查与审批申报材料提交后,重大资产重组会进入审查与审批阶段。
相关监管部门将对企业的申请进行综合评估,包括对企业的财务状况、经营能力、市场地位等进行检查和核实。
同时,监管部门还将就重大资产重组的合规性和风险进行评估和审核。
一旦通过审查,企业将获得相关机构的批准文件,正式进入重大资产重组的实施阶段。
五、实施与监管在获得批准文件后,企业可以开始实施重大资产重组方案。
企业应该按照方案中规定的时间节点和条件进行重组操作,确保所有交易的合法和顺利进行。
同时,企业还需要加强对重组过程的监管和管理,保证各方利益的平衡和公正。
六、信息披露重大资产重组完成后,企业需要及时向相关的利益相关方进行信息披露。
现金类重大资产重组流程现金类重大资产重组是指公司通过现金支付来进行资产收购、出售或者置换的重组行为。
其流程一般包括以下几个步骤:1. 策划阶段,公司首先需要确定进行资产重组的动机和目的,明确所要收购、出售或置换的资产类型,以及预期的收益和风险。
在这个阶段,公司需要进行市场调研和尽职调查,评估目标资产的价值和未来发展潜力,同时制定资产重组的实施方案。
2. 谈判阶段,一旦确定了资产重组的方向,公司需要与相关的交易对手进行谈判,包括确定资产的价格、交易方式、交割条件等。
在谈判过程中,公司需要充分考虑对手方的利益诉求,同时保护自身利益,达成双方都能接受的交易条件。
3. 签署协议,谈判达成一致后,双方需要签署正式的资产重组协议,明确交易的条款、条件和责任。
协议中通常包括资产的具体描述、价格、支付方式、交割时间、违约责任等内容,以及双方的保密义务和法律适用条款等。
4. 监管审批,在一些情况下,资产重组涉及到国家法律法规或监管部门的审批,公司需要向相关部门提交申请,按照规定的程序进行审批,确保交易的合法性和合规性。
5. 融资安排,如果资产重组需要大额资金支持,公司需要制定融资方案,包括银行贷款、发行债券、增资扩股等方式,确保有足够的资金支付重组款项。
6. 资金清算,在资产重组完成后,公司需要按照协议的约定支付或收取相应的款项,进行资金清算和交割。
7. 后续整合,资产重组完成后,公司需要进行后续的整合工作,包括资产的合并、整合、重组等,确保新资产的顺利运营和融入公司的发展战略。
总的来说,现金类重大资产重组的流程包括策划、谈判、签署协议、监管审批、融资安排、资金清算和后续整合等多个环节,需要公司全面考虑各种因素,合理安排和实施。
重要事项时点涉及事项或信息披露/停复牌
《重组办法》第十六条、《业务指引》第十五条: 与交易对
方就相关交易事宜初步磋商A-1
刖
1.各方签署保密协议。
2.涉及信息泄露或股价异常波动时,公告重组计划、方案或澄清等,
应及时主动申请停牌,直至披露信息。
停牌期间,上市公司应当至少
每5个交易日发布一次进展公告。
《业务指引》第十五条:
上市公司进入重大资产重组停牌程序后出现下列任一进展的,应当及
时予以披露:(一)上市公司与聘请的财务顾问签订重组服务协议;
(二)上市公司与交易对方签订重组框架或意向协议,或对已签订的
重组框架或意向协议作出重大修订或变更;
(三)上市公司取得有权部门关于重组事项的前置审批意见等。
停牌
期间,上市公司除及时披露上述事项外,还应当至少每5
个交易日发布一次重组进展情况公告。
《业务指引》第十六条:
向交易所申请停牌A-1
上市公司预计无法在进入重组停牌程序后1个月内披露重组预案的,
应当在原定复牌日1周前向本所申请继续停牌,继续停牌的时间不超
过1个月。
上市公司应当在继续停牌公告(格式见附件3)中披露重
组框架、重组工作进展情况、无法按期复牌的具体原因、预计复牌日
期等事项
《业务指引》第十七条:
上市公司预计无法在进入重组停牌程序后2个月内披露重组预案,但
拟继续推进的,应当召开董事会审议继续停牌议案,并在议案通过之
后、原定复牌日1周前,向本所申请继续停牌,继续停牌时间不超过
1个月。
上市公司应当在审议继续停牌议案的董事会决议公告(格式
见附件4)中披露重组工作进展、无法按期复牌的具体原因、预计复
牌日期等事项。
停牌停牌条件:上市公司与中介机构已制作好本次向特定对象发行股份购买资产事项相关公告和文件,准备报送并披露。
重人资产重组程序(前期筹划准备阶段)要点
本文本适用于重大资产重组程序的前期筹划准备阶段,涉及重要事项和时点等内容。
重大资产重组程序
《重组办法》第十七条:
A+ 1 日 上市公司应当聘请独立财务顾问、律师事务所以及具有相关证 日 券业务资格的会计师事务所以及资产评估事务所等证券服务机 构就重大资产重组出具意见。
停牌日后才能发出交易对方公司的董事会通知,然后视其内部 A 日后 决策程序要求召开董事会、股东大会;一般情况下,交易对方 公司董事会后即可签订附条件生效的交易合同 《关于规范上市公司重大资产重组若干问题的规定》第二条:
上市公司首次召开董事会审议重大资产重组事项的,应当在召
开董事会的当日或者前一日与相应的交易对方签订附条件生效
B-1 日 的交易合同。
交易合同应当载明本次重大资产重组事项一经上 前 市公司董事会、股东大会批准并经中国证监会核准,交易合同
前 即应生效。
重大资产重组涉及发行股份购买资产的,交易合同 应当载明特定对象拟认购股份的数量或者数量区间、认购价格 或者定
价原则、限售期,以及目标资产的基本情况、交易价格 或者定价原则、
资产过户或交付的时间安排和违约责任等条款:
《重组办法》第二十一条:
上市公司进行重大资产重组,应当由董事会依法作出决议,并 提交股
东大会批准。
上市公司董事会应当就重大资产重组是否构成关联交易作出明 确判断,
并作为董事会决议事项予以披露。
上市公司独立董事应当在充分了解相关信息的基础上,就重大 资产重
组发表独立意见。
重大资产重组构成关联交易的,独立 B - 1曰 董事可以另行聘
请独立财务顾问就本次交易对上市公司非关联
股东的影响发表意见。
上市公司应当积极配合独立董事调阅相 关材料, 并通过安排实地调查、 组织证券服务机构汇报等方式, 为独立董事履行职责提供必要的支持和便利。
《公开发行证券的公司信息披露内容与格式准则第 26 号一上 市公司重大资产重组申请文件( 2014 年修订)》: 编制向特定对象发行股
份购买资产预案,并作为董事会决议附 件。
预案至少包括:上市公司
基本情况、交易对方基本情况、 本次交易的背景和目的、本次交易的
具体方案、交易标的基本 情况、上市公司发行股份购买资产的,应当
披露发行股份的定 价及依据、本次交易对上市公司的影响、本次交易
行为涉及有 关报批事项及 进度,并作出风险提示、 保护投资者合法权
益的 上市公司 聘请中介 机构,签 订协议
交易对方
立即履行
其内部决
策程序 与交易对 方达成协
议 召开首次 董事会 (A + 29 曰 内)。