天津大学结构力学考研参考书资料以及真题资料
- 格式:pdf
- 大小:133.48 KB
- 文档页数:3
结构力学复习题
一、判断题
1、在一个体系上,依次排除二元体,不会影响原体系的几何不变性和可变性。
(对)
2、在任意荷载下,仅用静力平衡方程即可确定全部反力和内力的体系是几何不变体系。
(对)
3、在静定桁架中,三杆结点上无荷载作用时,如其中有两杆在一直线上,则另一杆必为零杆,而在同一直线上的两杆的内力必相等且性质相同。
(对)
4、温度改变虽然不一定使结构都产生应力和应变,一般来说都会使结构产生位移。
但是荷载即能使结构产生应力和应变,而且一般也能是结构产生位移。
(对)
5、对称结构在对称荷载作用下,结构的内力和变形是不对称的。
(错)
6、在结构中有些结点虽然也有结点角位移或结点线位移,由于分析内力时不需要先计算出该位移,因而不必将它作为基本未知量。
(对)
7、超静定结构中的多余未知力是不能用静力平衡条件确定的。
(对)
8、在转角位移方程中,规定杆端弯矩对杆端以顺时针方程为负,即对支座或者节点以逆时针方向为正。
(错)
9、力矩分配法的基本概念是由只有两个节点角位移的超静定结构计算问题导出的。
(错)
10、对于线性变形体系,当一直杆在杆端承受轴向力并因同时有横向力的作用而弯曲时,不考虑由于杆弯曲所引起的杆端轴向力对弯矩及弯曲变形等的影响。
(对)
11、图示体系是几何不变体系。
(错)
12、图示结构B支座反力等于P/2()↑。
(错)
13、静定结构在荷载作用下产生的内力与杆件弹性常数、截面尺寸无关。
(对)
1/ 14。
1/9【育明教育】中国考研考博专业课辅导第一品牌官方网站: 12015年天津大学考研指导育明教育,创始于2006年,由北京大学、中国人民大学、中央财经大学、北京外国语大学的教授投资创办,并有北京大学、武汉大学、中国人民大学、北京师范大学复旦大学、中央财经大学、等知名高校的博士和硕士加盟,是一个最具权威的全国范围内的考研考博辅导机构。
更多详情可联系育明教育孙老师。
结构力学一、考试的总体要求结构力学课程是结构工程、桥梁及隧道工程、水利水电工程等专业的技术基础课,考试的总体要求是准确理解基本概念和结构计算原理;掌握各种结构的计算方法,能做到活学活用,所得的计算结果正确。
二、考试内容及比例1.平面体系的几何组成分析:5%2.静定结构的内力及位移计算:静定结构包括静定梁,静定平面刚架,三铰拱,静定桁架,静定组合结构。
占25%3.超静定结构的内力及位移计算:包括用力法及位移法计算超静定结构。
占40%4.结构在移动荷载作用下的计算:包括影响线的做法及应用。
占5%5.结构在动力荷载作用下的计算:包括单自由度及多自由度体系的自由振动,单自由度及多自由度体系在简谐荷载作用下的强迫振动。
占25%三、试卷题型及比例1.选择题:16%2.判断题:16%3.分析计算题:68%四、考试形式及时间形式为笔试,考试时间为三小时。
1.刘昭培,张韫美主编,《结构力学》,天津大学出版社,2006年。
2.龙驭球,包世华主编,《结构力学》,高等教育出版社,2000年。
考生在考研复习的过程中总是难免会遇到一些自己不清楚的问题,有些同学可能会感到比较苦恼,甚至影响自己的复习效率。
为了帮助考生更加顺利的复习,特别为大家归纳总结2/9【育明教育】中国考研考博专业课辅导第一品牌官方网站: 2出了几门专业课的重难点知识复习,以便大家来参考复习,排除心中的苦恼,继续认真高效的复习。
下面,先为考生们归纳一下中国近现代史的重难点知识供考生们参考:第一部分列强的对外侵略(1)两次鸦片战争的原因、过程、后果要好好把握。
天津大学818结构力学考研真题复习指导资料介绍与参考书信息专业课的考研真题不好找是人所共知的,但偏偏什么资料都可以没有,唯独不能缺了这真题,所以考生们一找不到考研真题就如焦急万分,深怕落后于人前,所以难免病急乱投医,找了一些或买了一些不完整、没答案、答案错误百出的真题,大家千万要慧眼识天津大学818结构力学考研真题。
下面就为考生们介绍天津大学818结构力学考研真题复习指导。
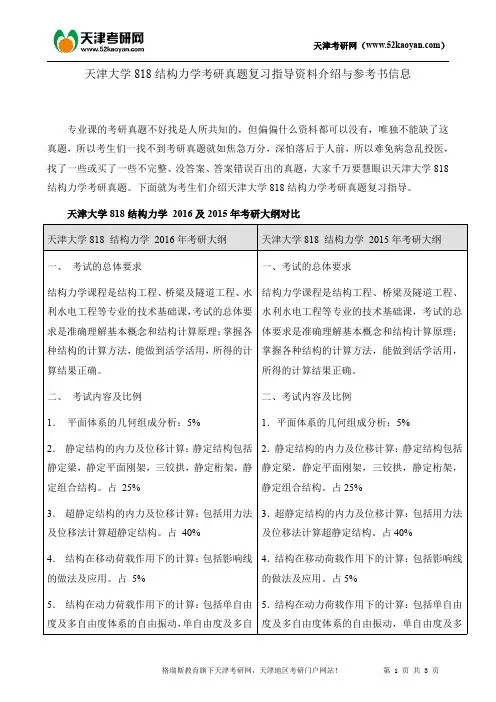
天津大学818结构力学2016及2015年考研大纲对比天津大学818结构力学2016年考研大纲天津大学818结构力学2015年考研大纲一、考试的总体要求结构力学课程是结构工程、桥梁及隧道工程、水利水电工程等专业的技术基础课,考试的总体要求是准确理解基本概念和结构计算原理;掌握各种结构的计算方法,能做到活学活用,所得的计算结果正确。
二、考试内容及比例1.平面体系的几何组成分析:5%2.静定结构的内力及位移计算:静定结构包括静定梁,静定平面刚架,三铰拱,静定桁架,静定组合结构。
占25%3.超静定结构的内力及位移计算:包括用力法及位移法计算超静定结构。
占40%4.结构在移动荷载作用下的计算:包括影响线的做法及应用。
占5%5.结构在动力荷载作用下的计算:包括单自由度及多自由度体系的自由振动,单自由度及多自一、考试的总体要求结构力学课程是结构工程、桥梁及隧道工程、水利水电工程等专业的技术基础课,考试的总体要求是准确理解基本概念和结构计算原理;掌握各种结构的计算方法,能做到活学活用,所得的计算结果正确。
二、考试内容及比例1.平面体系的几何组成分析:5%2.静定结构的内力及位移计算:静定结构包括静定梁,静定平面刚架,三铰拱,静定桁架,静定组合结构。
占25%3.超静定结构的内力及位移计算:包括用力法及位移法计算超静定结构。
占40%4.结构在移动荷载作用下的计算:包括影响线的做法及应用。
占5%5.结构在动力荷载作用下的计算:包括单自由度及多自由度体系的自由振动,单自由度及多由度体系在简谐荷载作用下的强迫振动。
天津大学818结构力学考研指导(研究生高分学长) 天津考研网多年辅导经验分析显示,作为首战的研友在专业课复习开始,迫切需要目标院校报考专业的学长指导。
《考研专业课导学》视频是由与天津考研网签约的资深在读研究生学长为广大学弟学妹倾力打造的独家权威专业课复习启动阶段指导视频,通过深度解析目标专业、制定合理复习计划、剖析考试科目重点等方面的指导使得研友对考试科目有总体的认识,对复习有清晰的思路,对考试有宏观的把握。
一、 专业介绍建筑工程学院设有土木工程、水利水电工程、港口航道及海岸工程、船舶与海洋工程4 个本科专业。
其中土木(结构)工程学科是我国较早(1984年)具有博士学位授予权的学科。
通过多年来的建设,天津大学土木工程学科发展迅速,已形成了一套完整的学科体系,其二级学科结构工程学科为国家重点学科。
1997年,通过英国 JBM专家组评估,实现了专业国际接轨。
2002年,以结构工程学科为骨干的天津大学土木工程一级学科申报成功了一级学科博士学位授予权。
2004年,在全国210多个土木工程一级学科评估中,天津大学土木工程一级学科排名第十,进入了全国前5%以内,其中学科的学术声誉一项排名第六,说明天津大学土木工程学科在国内享有很高的声望。
二、 就业前景天津大学是一所工科实力强大的大学,工科排名全国第五。
因此,天津大学大多数专业的毕业生就业前景都非常好。
而土木工程专业的就业率更是名列前茅。
中国现在正处于快速的现代化发展之中,可以预见,国家对土木工程专业的学生将会长期保持一个较高的需求。
而天大的土木工程在建筑行业里,更是倍受赞誉,是“土木老八所”之一。
本专业培养的研究生适合于在土木建筑类设计研究院从事结构理论研究及结构设计工作。
三、研究方向与导师情况天津大学结构工程专业有多个研究方向。
我们一定要认真研究自己的兴趣,导师的情况等多方面来进行选择,找到适合自己的。
钢结构:陈志华,丁阳,韩庆华,尹越等混凝土:谢剑,王铁成以及天大设计院的一些老师等地下:郑刚,刘畅,雷华阳等施工:丁红岩等抗震:李忠献等在确定报考哪位导师后,我们最好在初试前与导师联系一下,争取让导师对你有印象,增大我们考研成功的机会。
1/9【育明教育】中国考研考博专业课辅导第一品牌官方网站: 12015年天津大学考研指导育明教育,创始于2006年,由北京大学、中国人民大学、中央财经大学、北京外国语大学的教授投资创办,并有北京大学、武汉大学、中国人民大学、北京师范大学复旦大学、中央财经大学、等知名高校的博士和硕士加盟,是一个最具权威的全国范围内的考研考博辅导机构。
更多详情可联系育明教育孙老师。
结构力学一、考试的总体要求结构力学课程是结构工程、桥梁及隧道工程、水利水电工程等专业的技术基础课,考试的总体要求是准确理解基本概念和结构计算原理;掌握各种结构的计算方法,能做到活学活用,所得的计算结果正确。
二、考试内容及比例1.平面体系的几何组成分析:5%2.静定结构的内力及位移计算:静定结构包括静定梁,静定平面刚架,三铰拱,静定桁架,静定组合结构。
占25%3.超静定结构的内力及位移计算:包括用力法及位移法计算超静定结构。
占40%4.结构在移动荷载作用下的计算:包括影响线的做法及应用。
占5%5.结构在动力荷载作用下的计算:包括单自由度及多自由度体系的自由振动,单自由度及多自由度体系在简谐荷载作用下的强迫振动。
占25%三、试卷题型及比例1.选择题:16%2.判断题:16%3.分析计算题:68%四、考试形式及时间形式为笔试,考试时间为三小时。
1.刘昭培,张韫美主编,《结构力学》,天津大学出版社,2006年。
2.龙驭球,包世华主编,《结构力学》,高等教育出版社,2000年。
2/9【育明教育】中国考研考博专业课辅导第一品牌官方网站: 2考研政治每年平均分在4,50分,不是很高,政治取得高分除了靠记忆力还要有一定的技巧,今天我就考研政治中的一些答题技巧,来和同学们分享一下。
选择题分值为50分。
其中单选题16道,满分16分;多选题17道,满分34分。
选择题由于考查范围广,涉及的知识点零散,这种题型很需要考生对教材和大纲有系统而熟练的掌握。
选择题中,多选题的难度较大,它是拉开政治分数的一个题型之一。
天津大学研究生院1994年招收硕士生入学试题考试科目:结构力学(包含结构动力学) 题号:0901 一.计算图1所示珩架指定杆的轴力()12,N N (10分)二.结构仅在ACB 部分温度升高t 度,并且在D 处作用外力偶M 。
试求图示刚架A,B 两点间水平向的相对位移。
已知:各杆的EI 为常值,α为线膨胀系数,h 为截面高度。
(20分)三.用力法分析图3所示结构,绘M 图。
计算时轴力和剪力对位移的影响略去不计。
各杆的EI 值相同。
(20分)半圆弧积分表:2211sin sin 2,cos sin 22424x x xdx x xdx x =-=+⎰⎰四.试用位移法求解图4所示刚架并绘M 图。
计算时不考虑轴力变形时对位移的影响。
(20分)杆端力公式:21,08f fABBA ql M M =-=,53,88ff AB BA ql ql Q Q ==-一.试用力矩分配法计算图5所示连续梁并绘M 图。
(10分)二.求图示结构的自振频率和主振型,并作出振型图。
已知:122,,m m EI m m ===常数,忽略阻尼影响。
(20分)天津大学研究生院1995年招收硕士生入学试题考试科目:结构力学题号:0901一.选择题:在正确答案处画“√”。
每题4分。
1.图示平面体系的几何组成性质是:A.几何不变且无多余联系的B.几何不变且有多余联系的C.几何可变的D.瞬变的2.图示结构A截面的剪力为:A. –PB. PC. P/2D. –P/23.图示珩架内力为零的杆为:A.3根B.6根C.8根D.7根3. 图示结构的超静定次数为:A . 6次B . 4次C . 5次D . 7次4. 图示梁当EI =常数时,B 端的转角是: A. 35/48ql EI (顺时针) B. 35/48ql EI (逆时针) C. 37/48ql EI (逆时针) D. 39/48ql EI (逆时针)二.计算题1.已知图示结构的M图,做图。
结构力学复习题一、判断题1、在一个体系上,依次排除二元体,不会影响原体系的几何不变性和可变性。
(对)2、在任意荷载下,仅用静力平衡方程即可确定全部反力和内力的体系是几何不变体系。
(对)3、在静定桁架中,三杆结点上无荷载作用时,如其中有两杆在一直线上,则另一杆必为零杆,而在同一直线上的两杆的内力必相等且性质相同。
(对)4、温度改变虽然不一定使结构都产生应力和应变,一般来说都会使结构产生位移。
但是荷载即能使结构产生应力和应变,而且一般也能是结构产生位移。
(对)5、对称结构在对称荷载作用下,结构的内力和变形是不对称的。
(错)6、在结构中有些结点虽然也有结点角位移或结点线位移,由于分析内力时不需要先计算出该位移,因而不必将它作为基本未知量。
(对)7、超静定结构中的多余未知力是不能用静力平衡条件确定的。
(对)8、在转角位移方程中,规定杆端弯矩对杆端以顺时针方程为负,即对支座或者节点以逆时针方向为正。
(错)9、力矩分配法的基本概念是由只有两个节点角位移的超静定结构计算问题导出的。
(错)10、对于线性变形体系,当一直杆在杆端承受轴向力并因同时有横向力的作用而弯曲时,不考虑由于杆弯曲所引起的杆端轴向力对弯矩及弯曲变形等的影响。
(对)11、图示体系是几何不变体系。
(错)12、图示结构B支座反力等于P/2()↑。
(错)13、静定结构在荷载作用下产生的内力与杆件弹性常数、截面尺寸无关。
(对)14、图示结构用力矩分配法计算时分配系数BC为。
( 错 )4m2m5mAB CD II I15、图示连续梁中给出的力矩分配系数是错误的。
( 对 )llli i 123i 3/118/118/179/17=2=3=1二、选择题1、在不考虑材料的应变的假定下,其几何形状和位置可以改变的体系称为( C )。
A 、静定结构 B 、超静定结构 C 、几何可变体系 D 、几何不变体系2、两个刚片用不交于一点也不互相平行的三根链杆相联结,则所组成的体系是( D )A 、几何可变、有多余约束B 、几何可变、没有多余约束C 、几何不变、有多余约束D 、几何不变、没有多余约束3、在垂直荷载作用下,对称三铰拱与同等跨度简支梁相比。
天津大学研究生院1994年招收硕士生入学试题考试科目:结构力学(包含结构动力学) 题号:0901 一.计算图1所示珩架指定杆的轴力()12,N N (10分)二.结构仅在ACB 部分温度升高t 度,并且在D 处作用外力偶M 。
试求图示刚架A,B 两点间水平向的相对位移。
已知:各杆的EI 为常值,α为线膨胀系数,h 为截面高度。
(20分)三.用力法分析图3所示结构,绘M 图。
计算时轴力和剪力对位移的影响略去不计。
各杆的EI 值相同。
(20分)半圆弧积分表:2211sin sin 2,cos sin 22424x x xdx x xdx x =-=+⎰⎰四.试用位移法求解图4所示刚架并绘M 图。
计算时不考虑轴力变形时对位移的影响。
(20分)杆端力公式:21,08f fAB BA ql M M =-=,53,88f f AB BA ql ql Q Q ==-一.试用力矩分配法计算图5所示连续梁并绘M 图。
(10分)二.求图示结构的自振频率和主振型,并作出振型图。
已知:122,,m m EI m m ===常数,忽略阻尼影响。
(20分)天津大学研究生院1995年招收硕士生入学试题考试科目:结构力学题号:0901 一.选择题:在正确答案处画“√”。
每题4分。
1.图示平面体系的几何组成性质是:A.几何不变且无多余联系的B.几何不变且有多余联系的C.几何可变的D.瞬变的2.图示结构A截面的剪力为:A. –PB. PC. P/2D. –P/23.图示珩架内力为零的杆为:A.3根B.6根C.8根D.7根3. 图示结构的超静定次数为:A . 6次B . 4次C . 5次D . 7次4. 图示梁当EI =常数时,B 端的转角是: A.35/48ql EI (顺时针) B.35/48ql EI (逆时针) C.37/48ql EI (逆时针) D.39/48ql EI (逆时针)二.计算题1.已知图示结构的M图,做Q.N图。
天津大学结构力学考研参考书资料以及真题资料
天津大学土木工程专业考研专业课的复习第一轮,要把规定的天津大学结构力学考研参考书过一遍,做好相关笔记。
对于跨专业的同学来说,这个阶段尤其重要,因为这有助于个人对这个学科做一个大致了解,树立起基本的学科框架。
至于天津大学结构力学考研资料有哪些,该怎么找,有些同学可能不是特别清楚,有时候甚至会上了假资料的当,为了帮助考生们不陷于复习僵局,以及被假资料所害,下面天津考研网小编就说一说怎么挑选天津大学结构力学考研参考书资料信息。
天津大学结构力学考研参考书:
1.刘昭培,张韫美主编,《结构力学》,天津大学出版社,2006年。
刘昭培张韫美版《结构力学》这也算国内比较古老的教材版本了,天津大学指定教材,刘昭培教授在很早以前就主审过很多的教材,内容和比较古老的教材没啥区别,天大本科生应该一直用这本教材吧,课后习题作为第一轮复习还是不错的!
龙驭球,包世华主编,《结构力学》,高等教育出版社,2000年。
龙驭球版《结构力学》这应该是用的最多的教材,也是最常见的版本,龙驭球不说了,清华老院士,这个教材够基础,什么知识都有来龙去脉,讲的很细,因为很基础,所以难度不是太大,作为本科生教学和考研前期准备还行,但是光做这上面的题目对付考研还是不够的。
天津大学结构力学考研专业课课本一定要看目标院校的吗?
建议:尽量看目标院校的,也就是天津大学规定的,某些学校课本里的一些符号可能与天津大学用的不一样,你需要向天津大学靠拢,不要因为这些可能扣分的地方丢分。
这是专业课跟公共课很大的一项区别。
天大结构的专业课难度不是很大,主要考察学生的基础知识是否扎实,偏题怪题较少,大都比较常规。
因此大家在复习过程中一定要重视基本概念,把常规题做熟做好。
就我复习而言,我就准备了一本参考书:于玲玲编写的《结构力学》。
除此之外,再加以《天津大学818结构力学考研真题复习宝典》的历年真题即可。
天津大学结构力学考研真题你做上几年的就会发现出题还是比较灵活的,所以大家还是
要打好基础,以不变应万变,弄清天津大学结构力学考研真题中所涉及的公式,复习天津大学818结构力学考研真题的时候建议弄一个小本子,上面记录自己在看题时对于一个理论或是公式的理解或体会。
或者记一些自己的规律性的小推论什么的。
天津大学结构力学考研经验:
我是2012年考上了天津大学结构工程专业,所以对专业课结构力学这一科目,有些心得,想跟学弟学妹们分享一下。
先推荐一本书,就是于玲玲写的结构力学(研究生入学考试丛书),这本书我觉得非常好,书里的例题是从各个名校的考试真题里摘录的,做题的时候不可以马马虎虎,一定要很仔细。
熟悉每道题的来龙去脉。
我之前是把上面的所有题都做了,考研的时候感觉非常有帮助。
这本书我看了两遍。
天大的题比较活,大家都不知道之后还有什么花样,所以要多学点,很有帮助的。
接下来说公式,首先要明白公式是怎么来的,这样做题的时候才会得心应手,还有就是要清楚假设条件,所有的公式包括研究都是有前提的,只有清楚前提,才能明白哪些公式在什么时候用,什么时候不能用。
复习的时候需要弄一个笔记本,上面记录自己复习时候对于一个理论或者是公式的理解或心得。
还可以记录一下自己复习时的规律性小推论之类的,也非常有用。
对于教材,我觉得,天大的《结构力学》教材比较一般,几何体系分析那里,推荐看李廉锟的《结构力学》。
里面关于几何体系分析,都写的很详细而且有逻辑。
关于动力学部分,我推荐看龙驭球写的《结构力学》,封皮是绿色的,写的非常有条理,看了之后,很容易记住公式的来源,不用靠死记硬背。
做题的时候能自己推理出公式。
其实我推荐上面的东西,并不是让大家把所有的教材都看了,只是以天大编写的教材为主,其他教材为辅。
哪里的内容天大教材写的不是很详细,就可以到别的教材上找找有没有相关的内容,辅导书也是这样,以于玲玲的为主,其他的为辅。
考试真题这里,我把1997——2010的真题都做了一遍。
里面会有试题分析和参考答案。
比较全。
真题这里绝对不能马虎,一定要做仔细了。
我复习的顺序就是教材—于玲玲—真题解析。
大概就是这个过程。
不过这个根据个人情况来定,只能作为一个参考,希望能帮到大家。
对于备考天津大学结构力学考研的考生,寻找天津大学结构力学考研参考书、资料和真题是必不可少的一个考研复习环节,天津大学自主命题的考查题型一定会有自己的风格,往
年的天津大学结构力学考研真题不只是要看,更重要的是要进行归纳总结,写出来训练解题思路。
此资料由天津考研网整理提供,转载请注明出处,更多免费考研资料可登录网站免费下载!。