第十二章治疗神经退行性疾病药物
- 格式:ppt
- 大小:575.00 KB
- 文档页数:28
神经退行性疾病新药神经退行性疾病是一类以神经系统功能逐渐丧失为特征的疾病,包括阿尔茨海默病、帕金森病、亨廷顿舞蹈症等。
这些疾病的病因复杂,目前尚无彻底治愈的方法,因此新的药物研发成为了缓解病症、改善生活质量的重要方向。
在本篇文章中,我们将探讨一些新兴的神经退行性疾病药物,分析其机制、临床试验结果以及对未来治疗的影响。
阿尔茨海默病的治疗新进展阿尔茨海默病(AD)是最常见的神经退行性疾病之一,主要表现为记忆丧失、认知功能下降和行为改变。
近年来,针对AD的新药研发引起了广泛关注,尤其是淀粉样蛋白和tau蛋白的靶向治疗。
1. 淀粉样蛋白抑制剂淀粉样蛋白是导致阿尔茨海默病的重要致病因素。
近年来,几种针对淀粉样蛋白的抗体药物进入了临床试验阶段。
例如,亚利桑那大学研发的药物Aducanumab成为全球首个获得批准用于AD治疗的淀粉样蛋白单克隆抗体。
早期研究显示,对于早期患者,该药能显著降低淀粉样沉积,并延缓认知能力下降。
2. Tau蛋白靶向疗法除了淀粉样蛋白外,tau蛋白异常也被认为与AD密切相关。
Tau 蛋白作为微管的稳定因子,其异常磷酸化会导致神经元死亡。
因此,开发针对tau蛋白的小分子抑制剂成为另一个研究热点。
例如,一些正在进行中的临床试验针对tau磷酸化的特异性抑制剂显示出良好的前景,为AD患者带来了新的希望。
帕金森病的治疗创新帕金森病(PD)是一种主要影响运动控制的疾病,其主要症状包括震颤、刚性和运动缓慢。
传统上以多巴胺替代疗法为主,但由于长期使用产生耐药性,新疗法迫在眉睫。
1. 基因疗法近几年,基因疗法在PD治疗中展现出巨大的潜力。
一项研究通过将生产多巴胺的基因直接导入患者的大脑中,有效提高了多巴胺水平。
这种方法突破了传统药物疗法局限,能够针对疾病根源进行干预。
尽管这一技术仍处于实验阶段,但其治愈希望可观。
2. 新型多巴胺激动剂新一代多巴胺激动剂如P2B001和AP-356等,将在刺激多巴胺受体同时,尽量减少副作用。
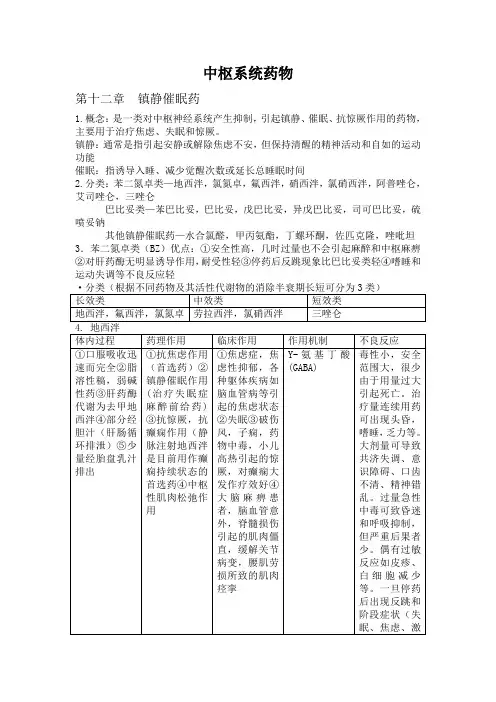
中枢系统药物第十二章镇静催眠药1.概念:是一类对中枢神经系统产生抑制,引起镇静、催眠、抗惊厥作用的药物,主要用于治疗焦虑、失眠和惊厥。
镇静:通常是指引起安静或解除焦虑不安,但保持清醒的精神活动和自如的运动功能催眠:指诱导入睡、减少觉醒次数或延长总睡眠时间2.分类:苯二氮卓类—地西泮,氯氮卓,氟西泮,硝西泮,氯硝西泮,阿普唑仑,艾司唑仑,三唑仑巴比妥类—苯巴比妥,巴比妥,戊巴比妥,异戊巴比妥,司可巴比妥,硫喷妥钠其他镇静催眠药—水合氯醛,甲丙氨酯,丁螺环酮,佐匹克隆,唑吡坦3.苯二氮卓类(BZ)优点:①安全性高,几时过量也不会引起麻醉和中枢麻痹②对肝药酶无明显诱导作用,耐受性轻③停药后反跳现象比巴比妥类轻④嗜睡和运动失调等不良反应轻第十三章抗癫痫药和抗惊厥药1.概念:癫痫是一类慢性、反复性、突作性大脑机能失调,其特征为脑神经元突发性异常高频率放电并向周围扩散。
2.根据神经元所在部位(病灶)和扩散范围不同,临床表现分为运动、感觉、意识和自主神经功能紊乱症状3.根据癫痫发作的临床表现,可分为局限性发作和全身性发作。
发作和部分性发作也为首选药之一,对中枢神经痛综合征疗效优于苯妥英钠。
6.苯巴比妥:均不作为首选药,仅癫痫持续状态时常用以静脉注射7.扑米酮:癫痫大发作和单纯及复合局限性发作,对部分性发作和大发作的疗效优于苯巴比妥8.乙琥胺:小发作,特别是失神小发作9.丙戊酸钠:大发作,局限性发作,各型失神经发作和肌阵挛性发作效果较好10.硫酸镁:缓解子痫,破伤风等惊厥,常用于高血压危象第十四章抗中枢神经系统退行性疾病药1.概念:中枢神经系统退行性疾病史指一组由慢性进行性中枢神经组织退化性变性而产生的疾病的总称。
主要包括帕金森病,阿尔兹海默病,亨廷顿病,肌萎缩侧索硬化症2.抗帕金森疾病(PD)帕金森病又称为震颤麻痹是一种常见于中老年人的黑质及黑质-纹状体通路神经元变性所致的锥体外系疾病(目前认为是纹状体内缺乏多巴胺是到时PD的主要原因)第十五章抗精神失常药1.概念:精神失常是由多种原因引起的精神活动障碍的一类疾病,包括精神分裂症,躁狂症,抑郁症和焦虑症2.抗精神失常药分类:抗精神病药物或者精神安定药,抗躁狂症药,抗抑郁症药和抗焦虑症药3.抗精神病药(吩噻嗪类,氯丙嗪)氯丙嗪又名冬眠灵,抗精神病作用的主要机制是阻断脑内边缘系统多巴胺受体,这是其抗精神病作用的机制,也是其长期应用产生严重不良反应的基础。
安徽中医药大学2020年专升本招生《药理学》课程考试大纲一、总纲安徽省普通高职(专科)层次升入本科教育招生考试(以下简称专升本考试),是安徽省应届全日制普通高职(专科)毕业生和安徽省高校毕业的具有普通高职(专科)学历的退役士兵参加的选拔性考试。
安徽中医药大学根据报考考生成绩,按照招生章程和计划,择优录取。
考试具有较高的信度、效度,必要的区分度和适当的难度。
《安徽中医药大学专升本考试大纲》(以下简称《考试大纲》)是专升本考试命题的规范性文件和标准,是考试评价、复习备考的依据。
《考试大纲》明确了专升本考试的性质和功能,规定了考试内容与形式,对实施专升本考试内容改革、规范专升本考试命题有重要意义。
《考试大纲》基于考查考生基本知识掌握、关键能力培养、学科专业素养及依据《药学专升本专业课程标准》制定。
专升本考试的开展是为了贯彻落实《国务院关于深化考试招生制度改革的实施意见》精神,贯通高职(专科)院校和本科院校的衔接培养,进一步完善我省应用型人才培养体系,进一步优化我省高等教育结构,进一步深化我省高等教育改革,为我省经济社会发展和产业转型升级提供有力的人才和智力支撑。
专升本考试主要考查学生对学科基本理论基本知识的掌握情况,同时也要考查学生灵活利用所学知识独立思考、分析问题和解决问题的实践能力,并能促进学生形成正确的社会主义核心价值观。
在考查维度方面,要兼顾基础性、综合性、应用性和创新性等多原则。
考试大纲的解释权归安徽中医药大学。
二、《药理学》课程考查内容纲要(一)《药理学》考核目标与要求1、学科课程标准安徽中医药大学药学专业本科《药理学》课程标准。
2、教材版本朱依谆、殷明主编,药理学,第八版,人民卫生出版社,2016。
3、知识目标3.1掌握药理学的基本理论、基本概念。
3.2掌握各类代表性药物的药理作用、作用机制、临床应用、主要不良反应、中毒防治及禁忌症。
3.3熟悉药物的分类、常用药物的作用特点、临床应用和主要不良反应。
神经退行性疾病新药神经退行性疾病是一类以神经细胞的死亡和功能丧失为特征的疾病,包括阿尔茨海默病、帕金森病、亨廷顿舞蹈病等。
这些疾病给患者和家庭带来了巨大的负担,也对社会健康产生了重大影响。
目前,尽管已有一些治疗手段,但仍然缺乏有效的治愈方法。
因此,寻找新的药物治疗策略成为了当前神经退行性疾病领域的重要课题。
神经退行性疾病的发生机制神经退行性疾病的发生机制十分复杂,涉及多个因素的相互作用。
其中,蛋白质异常聚集、氧化应激、线粒体功能障碍、神经元突触损伤等被认为是常见的发生机制。
在阿尔茨海默病中,β-淀粉样蛋白在大脑中异常聚集,形成老年斑和神经纤维缠结,导致神经元死亡和认知功能丧失。
帕金森病则主要由于多巴胺能神经元的丧失,导致运动障碍和非运动症状的出现。
亨廷顿舞蹈病则是由于HTT基因突变引起的蛋白质聚集,导致神经元死亡和运动、认知功能的损害。
神经退行性疾病新药的研发策略针对神经退行性疾病的新药研发,需要从多个方面入手,以期找到更有效的治疗策略。
1. 抑制异常蛋白质聚集针对阿尔茨海默病等神经退行性疾病中异常蛋白质聚集的特点,可以通过开发抑制蛋白质聚集的药物来减少其对神经细胞的损害。
目前已有一些药物在临床试验中显示出一定的抑制效果,但仍需进一步验证其安全性和有效性。
2. 促进线粒体功能恢复线粒体功能障碍是神经退行性疾病发生的重要因素之一。
因此,开发能够促进线粒体功能恢复的药物具有重要意义。
一些研究表明,通过调节线粒体生物合成、清除异常线粒体等途径,可以改善神经退行性疾病的病理过程。
3. 保护神经元突触神经元突触是神经退行性疾病中重要的结构,其损伤与认知和运动功能的丧失密切相关。
因此,保护神经元突触的药物也是新药研发的重要方向之一。
一些研究表明,通过促进突触形成和稳定、抑制突触损伤等途径,可以减轻神经退行性疾病的病理变化。
神经退行性疾病新药的临床前研究在新药开发过程中,临床前研究是必不可少的环节。
针对神经退行性疾病新药的临床前研究主要包括以下几个方面:1. 药物的药理学研究通过体外实验和动物模型,评估新药对神经退行性疾病相关分子靶点的作用,确定其药理学特性。