设备维修人员与维修费用概述范文
- 格式:doc
- 大小:506.00 KB
- 文档页数:8
设备维修费⽤管理-维修费⽤的使⽤与控制在市场经济激烈竞争的情况下,企业产品低成本化的形势,迫切要求设备维修⼯作以最少的维修费⽤达到最好的维修效果。
我国设备维修费⽤的管理在企业中往往重视不够,这项业务⼜分散在⽣产、设备、财务等部门,各⾃按⾃⾝的要求去做,⽆统⼀的⽬标和制度,因此,设备维修费⽤的预算和使⽤是否适当,将影响企业的⽣产成本,同样也会影响企业设备的正常运⾏。
设备维修费⽤的管理,包括三个⽅⾯:编制设备维修费⽤的预算;设备维修费⽤的使⽤与控制;设备维修费⽤效果的评价。
1设备维修费⽤预算设备维修费⽤的预算,是⼀项在规定时间内所要完成设备维修⼯作的费⽤⽬标。
通常设备维修预算主要包括:•为保持设备于良好状态运⾏所需维修费⽤;•为设备维修⼯作服务,本部门的⽣产作业和维持费⽤;•以及公⽤系统费⽤等三部分。
1.预算编制范围根据各⾏业特点,其财务规定不同,预算范围的类⽬也不同,⼀般设备维修费⽤包括以下五个总的类⽬。
(1)设备资产追加部分包括新增、更换或改装设备,其⽬的是为了提⾼设备的耐⽤性、⽣产能⼒或效率以及提⾼产品质量等技术改造项⽬。
(2)设备修理和维护费⽤包括故障修理,⽇常检查和预防维修,⽇常的维护、清洗、润滑等。
(3)拆装费⽤这类费⽤包括设备移动安装和拆除⽼旧设备和废弃设备拆除及清理费⽤。
(4)公⽤系统的⽣产和分配费⽤,包括蒸⽓、电⼒、⽔和压缩空⽓等。
(5)杂项费⽤其他设备维修的服务⼯作,例如有些企业的⼚房地⾯和门窗的清扫,运出废弃物和垃圾等费⽤。
此外按财务会计部门规定的科⽬,也可分为六个项⽬:设备、备品配件、劳务、外委服务(通过承包商或供应⼚商外委的劳务,也可包括设备租赁或⼯程服务费)、维修部门的管理费、全⼚的管理费。
的劳务,也可包括设备租赁或⼯程服务费)、维修部门的管理费、全⼚的管理费。
2.预算编制的依据及⽅法(1)编制预算的依据⼀般采⽤按年单位产量表⽰的维修费⽤,这适⽤产品品种固定⽽产量稳定的企业,这种预算包括固定项⽬和可变项⽬两个部分的预算。
设备维修费用模板一、基本信息1.1 设备信息- 设备名称:____________________- 设备型号:____________________- 设备编号:____________________- 购置日期:____________________- 保修截止日期:________________1.2 维修信息- 维修项目:____________________- 维修内容:____________________- 维修原因:____________________- 维修开始时间:________________- 预计维修完成时间:_____________1.3 申请人信息- 申请人姓名:__________________- 部门:_______________________ - 职位:_______________________ - 联系方式:____________________二、费用信息2.1 维修费用- 维修材料费:__________________ - 维修人工费:__________________ - 运输费用:____________________ - 其他费用(请说明):___________2.2 总计费用- 维修总费用:__________________三、审批信息3.1 审批流程- 申请人签字:__________________ - 部门经理审批:________________- 财务部门审批:________________- 最高管理层审批:______________3.2 审批结果- 审批通过日期:________________- 审批结果(同意/不同意及原因):____________________________四、备注- 设备维修过程中出现的任何问题,应及时与申请人或相关部门沟通。
- 维修完成后,设备需进行验收,确保维修质量达到预期效果。
设备维修报告范文报告编号:2024-05-01报告日期:2024年5月1日报告对象:维修部门经理报告事项:设备维修一、概述本次维修报告涉及我部门在2024年4月30日接到客户投诉后对XYZ 公司的设备进行维修的情况。
我部门收到客户投诉后立即派出维修团队前往现场进行检查和维修,以确保设备能够正常运行。
下面是对维修过程和结果的详细报告。
二、问题描述三、维修过程1.维修前检查在维修前,我们派出了一支由5名经验丰富的维修技术人员组成的团队前往XYZ公司的生产现场。
我们首先与客户的工程师进行了沟通,详细了解了设备故障的表现和发生的时间。
随后,我们对设备进行了外观检查和功能测试,确认了设备确实存在故障。
2.故障分析通过对设备的维修测试,我们发现设备的主控板损坏导致了设备无法正常运行。
主控板上的电路短路,导致设备无法接收正确的指令信号。
我们进一步检查了控制电路和传感器,并确认它们的工作良好。
因此,我们判断只需要更换主控板即可解决故障。
3.维修操作我们按照厂家提供的维修指南,将设备电源切断并拆下主控板。
随后,我们订购了一块全新的原厂主控板,用于更换已经损坏的主控板。
在更换主控板之前,我们进行了一次电气测试,以确保新主控板的正常工作。
一切准备就绪后,我们将新主控板安装在设备上,并进行了灵敏度和稳定性的测试。
经过测试,设备正常运行,故障完全修复。
四、维修成果本次维修过程中,我们克服了时间紧迫和设备复杂性的困难,成功解决了客户的设备故障问题。
经测试,设备恢复正常运行,能够稳定地生产产品。
客户表示满意,并对我们的维修团队表示赞扬。
五、预防措施和建议针对此次设备故障,我们总结了以下预防措施和建议,以确保类似故障不再发生:1.定期对设备进行保养和维护,包括清洁和检查关键部件。
2.培训操作人员,使其熟悉设备的正常运行和故障排除方法。
3.定期更新设备的软件和固件,以确保设备的稳定性和兼容性。
六、结论通过及时响应和高效的维修操作,我们成功解决了XYZ公司设备的故障问题,并得到了客户的认可和赞扬。
维修鉴定报告范文-范文模板及概述示例1:标题:维修鉴定报告范文导言:维修鉴定报告是专业人员对维修项目进行评估和分析后所撰写的文件,它具有指导维修工作、保障维修质量以及解决纠纷的重要作用。
本文将提供一个维修鉴定报告的范文,以便读者更好地了解该文件的结构和内容。
一、维修项目信息:1. 项目名称:(填写被维修设备或系统的名称)2. 维修单位:(填写维修工作由哪个单位承担)3. 维修时间:(填写维修项目的开始和结束日期)4. 维修人员:(列举主要参与维修工作的人员姓名)二、问题描述:1. 问题现象:(简要描述被维修设备或系统的问题表现)2. 问题起因:(分析问题产生的原因,如老化、损坏、误操作等)3. 影响范围:(说明问题对设备或系统的性能和功能造成的影响)三、维修过程:1. 维修方案:(提供维修工作的方案和方法,包括更换配件、修复损坏部件等)2. 维修操作:(详细描述维修过程中所采取的操作步骤)3. 维修结果:(总结维修工作的效果,并说明是否解决了问题)四、维修评估:1. 维修质量:(评估维修工作的质量,包括操作规范性、维修结果的稳定性等方面)2. 维修耗时:(对维修工作所花费的时间进行评估)3. 维修费用:(估算维修项目所需的费用,包括人工费、材料费等)五、结论:1. 问题解决情况:(总结维修工作是否解决了问题)2. 维修效果评估:(评估维修效果对设备或系统性能和功能的提升程度)3. 建议和改进:(提出维修过程中所发现的问题、建议改进的方向等)六、签字和日期:1. 维修人员签字:(列出维修人员的姓名,并请其签字确认维修报告)2. 报告日期:(填写报告完成的日期)结语:以上是一个维修鉴定报告的范文,包含了必要的信息和内容。
撰写维修鉴定报告时,应根据实际情况进行调整和补充,确保报告准确、完整、清晰。
通过维修鉴定报告的撰写,能够更好地指导维修工作的进行,保障维修质量的提升。
示例2:标题:维修鉴定报告范文引言:维修鉴定报告是一种对某一设备或系统进行故障排除和鉴定的正式文书,通常由专业技术人员撰写。
维修报告模板范文[公司名称][联系地址][联系电话][报告日期]维修报告尊敬的客户,我司已经完成了您委托我们进行的维修工作。
现将维修过程及结果向您报告如下:一、维修概述我们接到您的维修请求后,派遣了经验丰富的工程师前往现场进行勘察和诊断。
经过详细检查,我们发现了设备故障的原因,并在您的授权下进行了维修工作。
二、维修过程1. 故障描述与分析根据您对设备故障的描述,我们初步判断故障可能是由于电路板的短路引起。
我们在开展维修工作前,进一步检查了电路板的连接线路和元件的工作状态,确认了故障的确切原因。
2. 维修措施为了修复设备故障,我们采取了以下维修措施:- 拆解设备,清洁电路板;- 检查电路板连接线路,修复破损处;- 更换故障元件,如电容、电阻等;- 重新测试设备,确保故障排除。
3. 维修时间维修所需的时间取决于设备故障的严重程度和维修过程中的难度。
在此次维修中,我们共花费了[维修时间]个工作日完成了维修任务。
三、维修结果我们的维修工程师经过细致的维修,已成功修复了设备故障。
在修复后,我们进行了以下的测试和检查,以确保设备的正常运行。
1. 设备测试我们进行了设备的多项测试,包括但不限于:- 电流测试:确保设备各电路的电流正常;- 电压测试:检查各电路的电压波动情况;- 功能测试:测试设备的各项功能是否正常工作。
2. 结果验证经过测试,我们确认设备已完全修复,并且各项功能正常。
设备已恢复到出厂时的性能水平。
四、维修保修为了保证您的权益,我们提供[保修时长]的保修期。
在保修期间,如果设备出现相同的故障,我们将免费提供维修服务。
五、维修总结通过此次维修,我们不仅顺利解决了设备故障,还提供了优质的维修服务。
我们始终秉承客户至上的宗旨,竭诚为您解决问题,并确保设备的正常运行。
如果您对我们的服务有任何意见或建议,请随时与我们联系。
感谢您对我们的信任和支持!顺祝商祺![您的公司名称][您的公司联系人][您的公司联系电话]。
维修人员与维修费用概述第一节对维修人员的要求随着机械化程度的日益提高,维修人员结构的优化不仅是数量上的需要,更重要的是质量上的要求。
一、维修人员的等级划分维修人员应该根据以下技能等级进行划分:·普通工人未接受过专业方面的培训,可以在有限的工作范围内承担任务;·熟练工人有熟练的专业技术,能够在指导下从事限定范围内的维修任务(特别是修理任务),在特定的领域内有多年的维修工作经验;·技术工人(或具有同等培训等级的其他工人) 具有实践和理论基础,能够在所涉及的专业领域内承担所有的维修任务;·专业技术工人(或具有同等培训等级的其他工人)接受过相关的专业技术培训,具有孔买的专业技术知识,在具从争的专业领域内积累了丰富的实践经验,如液压、电机、传动装置的修理等。
实施维修工作(特别是修理工作)的前提是具有专门或专业技能并有多年企业实际工作经验的员工。
这些员工应该是既能进行实际操作,又在专业理论方面有一定的特长。
二、维修人员的教育与继续教育机械化、自动化技术的进展,新技术、新工艺、新材料的出现所带来的变化总是快于机器、设备自身的变化。
因此,对维修工作的专业技术和技能提出的要求也随之在不断提高。
同样,维修新工艺、新产品、新方法的不断发展也对从业人员的素质提出了新的要求。
由于复杂并且不断改进的程控设备(如液压、气动、电子设备)的出现,建立在机械、电子设备基础上的单一的传统技能已不再能适应技术发展的需要。
忽视这种变化将直接导致高生产率的和资金密集型的高新技术设备发生人们所不愿见到的故障与停机事故,给企业带来难以挽回的损失。
复合型维修人员的聘用适应了技术进步的需要。
例如,当企业中引进数控设备时,人们的思想及相应的技能培训方式也将随之改变。
在宝马公司(BMW),维修人员的职业教育由原有的单一技能进一步扩展为两种技能的职业教育。
维修人员不仅要掌握钳工(机械钳工、装配钳工)技能,同时还要掌握电气技工和电子学技工所应掌握的技能。
第1篇报告时间:2023年X月X日报告单位:XX维修中心一、前言为了全面了解和掌握我中心在过去的X个月内维修工作的整体情况,提高维修效率和质量,现将本报告对维修事项进行总结和分析,为今后的维修工作提供参考。
二、维修工作概况1. 维修项目数量在过去的三个月里,我中心共接到维修任务XX项,其中设备维修XX项,电路维修XX项,管道维修XX项,其他维修XX项。
2. 维修时间平均维修时间为XX天,较上季度缩短了XX天,维修效率有所提高。
3. 维修人员维修人员共XX人,其中高级维修工XX人,中级维修工XX人,初级维修工XX人。
4. 维修费用维修费用共计XX万元,较上季度降低XX万元,维修成本得到有效控制。
三、维修工作总结1. 维修任务完成情况(1)设备维修针对设备维修任务,我中心严格按照维修流程进行操作,确保维修质量。
在过去的X个月内,共完成设备维修XX项,维修合格率达到了XX%,维修及时率达到了XX%。
(2)电路维修电路维修方面,我中心针对不同电路故障进行了分类处理,确保维修效果。
X个月内,共完成电路维修XX项,维修合格率达到了XX%,维修及时率达到了XX%。
(3)管道维修管道维修方面,我中心针对管道老化、泄漏等问题进行了全面排查,及时更换受损管道。
X个月内,共完成管道维修XX项,维修合格率达到了XX%,维修及时率达到了XX%。
(4)其他维修其他维修方面,我中心针对客户提出的各类维修需求,及时响应,确保维修质量。
X个月内,共完成其他维修XX项,维修合格率达到了XX%,维修及时率达到了XX%。
2. 维修过程中存在的问题(1)维修人员技能水平参差不齐,部分维修人员对新技术、新设备的了解不足,影响了维修质量。
(2)维修流程不够完善,部分维修任务在执行过程中出现延误现象。
(3)维修材料储备不足,导致部分维修任务无法及时完成。
3. 解决措施(1)加强维修人员培训,提高维修技能水平,确保维修质量。
(2)优化维修流程,提高维修效率,确保维修任务按时完成。
设备维修方案及费用一、引言在任何一家组织或企业中,设备的维修和保养是至关重要的。
设备的正常运行对于生产和业务的顺利运转至关重要。
然而,设备故障和损坏是无法避免的,因此需要制定适当的设备维修方案。
本文档将介绍设备维修方案以及相关费用的管理和计划。
二、设备维修方案设备维修方案是指针对设备故障和损坏制定的一系列步骤和措施。
以下是设备维修方案的几个关键步骤:2.1 设备故障报告当设备发生故障或损坏时,相关人员需要及时填写设备故障报告。
故障报告应包括以下内容:•故障设备的详细描述•发生故障的时间和地点•相关人员的联系信息2.2 故障诊断和维修计划设备故障报告提交后,维修团队将进行故障诊断,并制定相应的维修计划。
维修计划应包括以下内容:•故障原因的分析和评估•维修所需的材料和工具清单•维修的时间和地点安排2.3 实施维修工作根据维修计划,维修团队进行设备的维修工作。
维修过程中,需要注意以下几个方面:•安全操作:确保维修人员遵守相关的安全操作规程,保证人员的安全。
•规范操作:按照设备制造商的维修指南进行操作,确保维修过程正确和有效。
•维修记录:记录维修过程中的关键信息,包括维修时间、维修步骤、使用的材料和工具等。
2.4 维修工作结束当设备维修完成后,需要进行维修工作的验收和评估。
以下是维修工作结束时需要进行的步骤:•验收测试:对维修后的设备进行功能和性能测试,确保设备完全修复并能正常工作。
•维修报告:填写设备维修报告,包括维修情况的总结和维修费用的明细。
•设备保养:如果设备需要进行定期保养,需要制定相应的保养计划并执行。
三、设备维修费用设备维修所需的费用包括以下几个方面:3.1 人力费用人力费用是指维修团队进行设备维修所需要支付的人员工资和福利费用。
根据维修工作的复杂程度和所需时间,维修团队可能需要有不同级别的技术人员参与。
此外,如果需要外聘维修人员,还需要考虑外聘人员的费用。
3.2 材料费用材料费用是指维修过程中所使用的材料的费用,包括设备零件、维修工具等。
设备维修费报告1. 引言本报告旨在对公司在过去一年中的设备维修费用进行分析和总结。
设备维修费用是企业运营中不可避免的一项支出,对于公司的财务状况和运营效率具有重要影响。
通过对设备维修费用的分析,可以帮助公司发现潜在的问题,并制定相应的改进措施,以提高设备的可靠性和降低维修费用。
2. 数据收集和分析方法为了准确地收集和分析设备维修费用数据,我们使用了以下方法:•收集跟踪维修费用的会计记录;•向设备维修工程师发送调查问卷,以了解他们在维修过程中所遇到的问题和花费的时间;•分析设备维修报告,以了解不同设备类型和部件的维修频率和费用。
通过综合以上数据,我们可以获得对设备维修费用的全面了解,并为分析和总结提供可靠的依据。
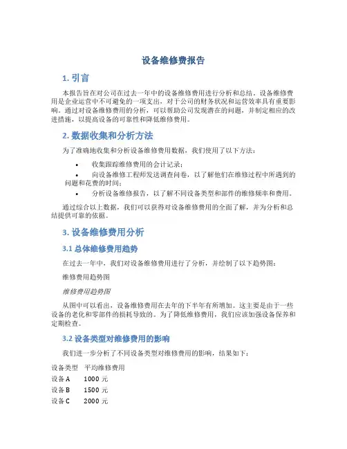
3. 设备维修费用分析3.1 总体维修费用趋势在过去一年中,我们对设备维修费用进行了分析,并绘制了以下趋势图:维修费用趋势图维修费用趋势图从图中可以看出,设备维修费用在去年的下半年有所增加。
这主要是由于一些设备的老化和零部件的损耗导致的。
为了降低维修费用,我们应该加强设备保养和定期检查。
3.2 设备类型对维修费用的影响我们进一步分析了不同设备类型对维修费用的影响,结果如下:设备类型平均维修费用设备A 1000元设备B 1500元设备C 2000元从表中可以看出,设备C的平均维修费用最高,说明设备C相对于其他设备更容易发生故障。
这可能是因为设备C的零部件质量较差或使用寿命较短。
针对设备C的维修工作,我们可以考虑加强定期检查和更换关键零部件,以提高设备的可靠性。
3.3 维修工程师工作时间分析我们还调查了维修工程师在维修过程中所花费的时间。
以下是统计结果:•平均每次维修时间:2小时•每月平均维修任务数:20次根据统计数据,我们可以计算出维修工程师的平均工作时间为40小时/月。
如果在工作时间内能够更高效地完成维修任务,可以有效降低维修费用。
4. 结论和建议根据对设备维修费用的分析,我们得出以下结论和建议:•设备维修费用在去年下半年有所增加,需要加强设备保养和定期检查;•设备类型对维修费用有不同的影响,需要关注维修频率较高的设备,加强定期检查和更换关键零部件;•维修工程师工作时间分析表明存在提高工作效率的空间,可以通过培训和提供更好的工具和设备来提高工作效率。
设备维修结算单范本-范文模板及概述示例1:设备维修结算单范本设备维修结算单是指在设备维修过程中,维修单位和客户之间的结算单据。
它记录了维修单位对设备维修所产生的费用、工时、材料等具体情况,客户在收到结算单后可以对维修服务的质量和费用进行核对和确认。
以下是设备维修结算单的范本:设备维修结算单维修单位:____________________联系方式:____________________维修日期:____________________设备名称:____________________设备型号:____________________维修内容:1. 维修费用:____________________2. 工时费用:____________________3. 材料费用:____________________4. 其他费用:____________________费用总计:____________________维修单位签字:____________________客户签字:____________________备注:____________________在填写设备维修结算单时,维修单位需要详细记录每一项费用,确保费用计算准确无误。
客户在接收结算单后,应认真核对每一项费用和维修内容,如有疑问及时与维修单位沟通协商。
希望以上范本能够对大家在设备维修结算过程中提供一定的参考和帮助。
祝各位设备维修顺利!示例2:设备维修结算单范本在设备维修行业中,维修结算单是一份非常重要的文件,用于记录维修服务的具体内容和费用清单。
一份完整的维修结算单能够为客户提供清晰明了的信息,同时也能够为维修服务提供者提供准确的结算依据。
为了帮助大家更好地了解和使用设备维修结算单,以下是一个范本供参考:设备维修结算单日期: ________ 维修单号: ________客户信息:客户姓名:________联系电话:________联系地址:________设备型号:________设备问题描述:________维修内容:维修项目:________工时费用:________备件费用:________维修总费用:________结算信息:收款方式:________收款金额:________结算时间:________结算人员:________维修服务提供者信息:公司名称:________联系电话:________地址:________备注:________以上是一个简单的设备维修结算单范本,您可以根据实际情况进行修改和完善。
维修项目预算书范文一、项目背景本维修项目旨在对公司办公楼进行日常维修和更新,确保办公楼的设备和环境处于良好状态,提高员工的工作效率和工作环境。
二、项目目标1.对所有办公楼的设备进行检修和保养,确保其正常工作和使用。
2.为所有办公楼更换老化、损坏的设备和家具。
3.对办公楼的墙面、地板等进行翻修,提升整体办公环境。
4.优化办公楼的照明设备,提高照明质量和节能效果。
5.定期清理和消毒办公楼的卫生设施,保持员工的健康和安全。
三、项目内容和工作量1.设备检修和保养:包括空调设备、电梯设备、电子设备等的定期维护和保养,以确保其正常运行。
2.设备更换:包括办公室家具、电脑设备、打印机等老化和损坏的设备的更换,提高办公效率。
3.翻修工作:包括对办公楼的墙面进行重新粉刷、地板进行翻修、门窗进行维护等工作。
4.照明设备优化:对办公楼的照明设备进行升级和优化,提高照明质量和节能效果。
5.清洁和消毒工作:定期清洁和消毒办公楼的厕所、洗手间等公共卫生设施,保持员工的健康和安全。
四、项目预算1.设备检修和保养费用:预计需要18,000元用于设备维修和保养,包括维修人员的工资、维修材料和设备。
2.设备更换费用:预计需要20,000元用于设备更换,包括新购买的设备和家具的费用。
3.翻修工作费用:预计需要30,000元用于办公楼的翻修工作,包括材料费用和施工人员的工资。
4.照明设备优化费用:预计需要15,000元用于照明设备的升级和优化,包括新购买的灯具和安装费用。
5.清洁和消毒费用:预计需要7,000元用于定期清洁和消毒工作,包括清洁用品和清洁人员的费用。
五、项目进度计划本维修项目预计需要3个月的时间完成,具体进度计划如下:1.第一个月:进行设备检修和保养,同时开始进行设备更换和办公楼翻修工作。
2.第二个月:继续进行办公楼翻修工作,同时进行照明设备的升级和优化。
3.第三个月:完成办公楼翻修工作,进行清洁和消毒工作。
六、项目风险和控制措施1.资金不足风险:确保项目预算的合理性,尽量减少不必要的费用开支。
设备维护申请与维修范文尊敬的领导:我司拥有大量关键设备,为了确保设备的正常运行和延长其使用寿命,现特向贵部门申请设备维护和维修服务。
以下是我司设备维护申请的具体情况和维修范文:一、设备维护申请情况:我司目前使用的设备主要包括生产机器、仪器仪表和办公设备等。
这些设备是我司正常运营和生产所必需的工具和设备,对于保持生产效率和产品质量具有重要意义。
然而,随着设备的长期使用和年限的增加,一些设备开始出现一些问题,如机器噪音变大、精度下降、维护保养需求增加等。
这些问题严重影响了设备的正常运行和工作效率,需要及时进行维护和修复。
二、设备维护申请和维修范文:基于以上问题,我司特向贵部门提出以下设备维护申请和维修范文:1. 设备信息:- 设备名称:xxx- 设备型号:xxx- 设备编号:xxx- 负责人联系方式:xxx2. 问题描述:- 问题1:(详细描述设备问题)- 问题2:(详细描述设备问题)- 问题3:(详细描述设备问题)... (根据实际情况添加更多问题描述)3. 维护需求:根据设备问题的描述,我司希望贵部门能够提供以下维护服务:- 维护1:(具体维护需求)- 维护2:(具体维护需求)- 维护3:(具体维护需求)... (根据实际情况添加更多维护需求)4. 维修需求:对于无法在维护中解决的设备问题,我司希望贵部门能够提供以下维修服务:- 维修1:(具体维修需求)- 维修2:(具体维修需求)- 维修3:(具体维修需求)... (根据实际情况添加更多维修需求)5. 时间要求:我司希望贵部门能够尽快安排设备维护和维修的时间,以最大限度减少设备停机对我们的生产带来的影响。
6. 相关附件:在此附件中,我司提供了设备的相关图片、使用说明书以及其他相关资料,以便贵部门更好地了解设备问题和进行维护维修。
7. 预算和费用:我司愿意承担设备维护和维修所需的费用,具体费用将根据实际情况和贵部门提供的报价进行商议。
以上是我司设备维护申请和维修范文,希望贵部门能够尽快回复,并安排相关的维护和维修工作。
第1篇一、前言随着我国经济的快速发展,工业自动化水平不断提高,设备在生产过程中发挥着越来越重要的作用。
为了更好地了解设备现状,提高设备管理水平,本报告对设备概述进行了总结,旨在为今后设备管理工作提供参考。
一、设备概况1. 设备类型我公司现有设备主要包括以下几类:(1)生产设备:包括机床、自动化生产线、检测设备等。
(2)辅助设备:包括输送设备、起重设备、通风设备等。
(3)办公设备:包括电脑、打印机、复印机等。
2. 设备数量截至2021年底,我公司设备总数为XXX台(套),其中生产设备XXX台(套),辅助设备XXX台(套),办公设备XXX台(套)。
3. 设备使用年限我公司设备使用年限分布如下:(1)5年以下:XXX台(套),占比XX%。
(2)5-10年:XXX台(套),占比XX%。
(3)10-15年:XXX台(套),占比XX%。
(4)15年以上:XXX台(套),占比XX%。
二、设备管理现状1. 设备维护保养(1)定期保养:我公司实行定期保养制度,每月对设备进行一次全面检查,确保设备正常运行。
(2)专项保养:针对设备易损件,我公司定期进行专项保养,降低设备故障率。
(3)设备润滑:我公司严格执行设备润滑制度,确保设备润滑良好,延长设备使用寿命。
2. 设备维修(1)计划维修:我公司实行计划维修制度,根据设备使用情况,提前制定维修计划,确保设备维修及时。
(2)故障维修:对设备故障,我公司快速响应,及时排除故障,降低停机时间。
(3)预防性维修:针对设备故障规律,我公司进行预防性维修,降低故障率。
3. 设备更新改造(1)淘汰老旧设备:我公司对老旧设备进行淘汰,提高生产效率。
(2)引进先进设备:为提高生产水平,我公司引进一批先进设备,提高产品质量。
(3)设备改造:针对生产过程中存在的问题,我公司对部分设备进行改造,提高设备性能。
4. 设备安全管理(1)安全培训:我公司定期对员工进行安全培训,提高员工安全意识。
(2)安全检查:我公司定期开展安全检查,确保设备安全运行。
维修报告范文维修报告。
报告编号,2022001。
报告日期,2022年3月15日。
维修单位,XXX维修公司。
联系人,张先生。
联系电话,138XXXXXXX。
维修地点,XXX小区XX栋XX号。
维修项目,水管漏水。
维修内容,更换漏水部位的水管。
维修费用,人工费200元,材料费100元。
维修人员,李师傅。
维修情况,XXX小区XX栋XX号的业主张先生报告称,家中厨
房的水管出现了漏水情况,经过初步检查发现是水管老化导致的漏
水问题。
维修人员李师傅前往现场进行了详细检查,确认了漏水的
具体位置,并提出了更换漏水部位水管的维修方案。
维修过程中,李师傅先是将漏水部位的水管进行了拆卸,并清
理了周围的杂物。
然后,根据现场情况,李师傅精心选择了合适的
水管材料进行更换,并进行了细致的焊接和接头处理,确保了水管
更换后的牢固和密封性。
维修过程中,李师傅严格按照操作规程进
行操作,保证了维修过程的安全和质量。
维修完成后,李师傅对整个维修过程进行了详细的清理和整理,确保了现场的整洁和安全。
同时,他还对张先生进行了维修后的使
用说明,提醒了一些日常维护的注意事项,以确保维修效果的持久
和稳定。
维修费用方面,人工费用为200元,材料费用为100元,总计300元。
张先生对维修过程和维修效果非常满意,并表示对维修人
员的专业和细心表示感谢。
维修报告结束。
维修人员签名,___________。
客户签名,___________。
设备维修费用分析报告 管理一个公司是件很不容易的事情,公司的方方面面都要照顾到,要做到开源节流。
公司的设备可能经常需要维护,维护产生的费用就非常高,因此有关部门不得不向上级单位申请批准维护经费给予支持。
下面是小编为大家准备的1篇设备维修费用分析报告,希望能帮到有需求的人。
设备维修费用分析报告固井一队十分重视设备的维修保养,力求通过有限的维修资金解决设备存在的技术问题,为固井一队生产组织、技术方案的实施提供可靠的保障。
现就2010年度维护完成情况报告如下:一、2010年维护保养计划及执行情况:1、年度计划1)大修两台次;2)换季保养;3)灰罐、水罐的改造与防腐处理;4)零修、项修、二级维护保养根据具体情况实施。
2、具体情况2010年29台套设备和车辆做了二级维护保养共70台次,车辆大修2台次,川M10968依维柯客车、川F04531下灰车,,套管钳5台次;并按设备管理和使用要求,全部车辆完成二次换季保养,各类设备和车辆全年送外维修320余台次;灰罐防腐处理30个,水罐防腐处理10个,改造3个;套管动力钳维修10次,液压泵站维修2次,流体实验室自修与外修相结合,维护费用共计约50万元(不包括自修的材料费)。
1)设备大修2010年我队按照实际情况上报了大修7台次及总的计划总额78839.38元,实际完成7项,大修完成率为100%。
二、维修管理1、强化设备预防性维护保养和维修管理与定点维修相结合是我队长期坚持的原则,因固井公司没有专业的维修人员,主要依靠全体员工的广泛参与,我队严格按照“十字作业”内容进行,自己能解决的问题绝不外送,自己不能完成的,由设备管理人员联系定点维修厂家完成,并作好记录。
2、严格按照公司维修制度,对我队车辆和设备层层把关,车辆和设备出现故障时,由操作人员、分队长和设备管理人员共同分析,查找原因,并结合生产实际情况,采取自修和外修。
设备维修范本合理维修费用保障设备正常运行设备在使用过程中难免会出现一些故障或损坏的情况。
为了保障设备的正常运行,及时进行维修是非常重要的。
然而,设备维修费用的确定一直是一个受争议的问题。
本文将探讨设备维修范本中合理的维修费用,并提出保障设备正常运行的方法。
一、维修费用的合理确定在设备维修中,维修费用的合理确定是关键。
合理的维修费用既要满足设备制造商或供应商的成本要求,又要考虑用户的负担能力。
下面是几种合理确定维修费用的方法:1.市场调研法:通过对市场上同类型设备的维修费用进行调研,结合设备的实际情况,确定一个相对合理的维修费用。
2.成本计算法:根据设备维修所需的材料、人力和时间等因素,计算维修的成本,并加上合理的利润,确定维修费用。
3.协商定价法:设备制造商或供应商可以与用户进行协商,根据设备的使用情况、维修频率等因素,商定一个合理的维修费用。
二、保障设备正常运行的方法设备维修范本除了合理确定维修费用外,还应包含保障设备正常运行的方法,以提高设备的可靠性和使用寿命。
以下是一些常见的方法:1.定期保养:定期对设备进行保养是保障设备正常运行的重要措施。
保养包括清洁、润滑、调整和更换磨损部件等,可以提高设备的工作效率,减少故障发生的可能性。
2.及时维修:一旦设备出现故障或损坏,应及时进行维修。
及时维修可以防止故障进一步扩大,及时恢复设备的正常运行。
3.备件储备:有一定数量的备件储备对于设备的维修非常重要。
当设备损坏时,可以及时更换备件,减少维修时间。
4.技术培训:设备操作人员应接受相关的技术培训,熟练掌握设备的使用方法和常见故障的处理方法。
这样可以减少错误操作和设备损坏的可能性,保障设备的正常运行。
5.质量管理:设备制造商或供应商应建立完善的质量管理体系,确保提供高质量的设备和维修服务。
同时,加强对设备的质量监控,及时发现并解决存在的质量问题。
通过合理确定维修费用和采取适当的维修保障措施,可以保障设备的正常运行,提高设备的可靠性和使用寿命。
维修人员与维修费用概述第一节对维修人员的要求随着机械化程度的日益提高,维修人员结构的优化不仅是数量上的需要,更重要的是质量上的要求。
一、维修人员的等级划分维修人员应该根据以下技能等级进行划分:·普通工人未接受过专业方面的培训,可以在有限的工作范围内承担任务;·熟练工人有熟练的专业技术,能够在指导下从事限定范围内的维修任务(特别是修理任务),在特定的领域内有多年的维修工作经验;·技术工人(或具有同等培训等级的其他工人) 具有实践和理论基础,能够在所涉及的专业领域内承担所有的维修任务;·专业技术工人(或具有同等培训等级的其他工人)接受过相关的专业技术培训,具有孔买的专业技术知识,在具从争的专业领域内积累了丰富的实践经验,如液压、电机、传动装置的修理等。
实施维修工作(特别是修理工作)的前提是具有专门或专业技能并有多年企业实际工作经验的员工。
这些员工应该是既能进行实际操作,又在专业理论方面有一定的特长。
二、维修人员的教育与继续教育机械化、自动化技术的进展,新技术、新工艺、新材料的出现所带来的变化总是快于机器、设备自身的变化。
因此,对维修工作的专业技术和技能提出的要求也随之在不断提高。
同样,维修新工艺、新产品、新方法的不断发展也对从业人员的素质提出了新的要求。
由于复杂并且不断改进的程控设备(如液压、气动、电子设备)的出现,建立在机械、电子设备基础上的单一的传统技能已不再能适应技术发展的需要。
忽视这种变化将直接导致高生产率的和资金密集型的高新技术设备发生人们所不愿见到的故障与停机事故,给企业带来难以挽回的损失。
复合型维修人员的聘用适应了技术进步的需要。
例如,当企业中引进数控设备时,人们的思想及相应的技能培训方式也将随之改变。
在宝马公司(BMW),维修人员的职业教育由原有的单一技能进一步扩展为两种技能的职业教育。
维修人员不仅要掌握钳工(机械钳工、装配钳工)技能,同时还要掌握电气技工和电子学技工所应掌握的技能。
也就是说,宝马公司的维修人员是同时掌握机、电、电子多方面职业技能的复合型维修人才。
在德国企业甲,复合型人才通常均需具备两种以上的职业技能。
在现代化企业中,维修人员的教育与继续教育也是维修工作的一项重要内容,因为只有通过系统化的教育与继续教育才能确保自己企业的维修人员能够胜任日益复杂的维修工作。
职业教育既可以通过企业的维修部门进行,也可以由各种协会或通过其他企业委托培训。
无论情况如何变化,对全体维修人员进行职业培训必须持之以恒。
经过培训的工人将能够胜任自己的工作,同时也将受到各方面的信赖。
三、维修中的计件工资维修工作中经常运用不同的计酬方式,如以计时工资取代计件工资,或者以特殊的奖金制度取代计件奖金制度等,但实际上许多维修从业人员领取的是计件工资。
就维修人员的意愿而言,他们宁愿按超额奖金制计酬。
1.计件工资与超额奖励工资的比较按劳动效率计酬的计件工资制通常是根据劳资双方签订的工资协议规定的条款执行的,而由工资效率曲线形成的超额奖励工资只需签订企业内部工资协议即可。
因此,超额奖励工资与计件工资相比自由度要大一些。
2.超额奖励工资制超额奖励工资制是一种与劳动生产率提高不成比例的计酬方式,超额奖励工资由基本工资与奖金组成。
超额奖励工资有不同的计酬形式,如按质量计酬、按数量计酬等。
但是不同的形式有其共性,就是由基本工资做保障,而基本工资则是按工资协议规定的最低工资额度确定的。
在超额奖励工资中,基本工资的不足部分依赖于奖金的额度。
在维修工作中引入超额奖励工资制需要经常进行研究和审核,其中需要解决的问题是:·确定基本奖励工资的起始点、终结点及其区间;·确定基本工资的起始点、基本奖励工资及最高奖励工资即超额奖励工资的区间;·研究超额奖励工资制的影响范围。
图5-1是描述超额奖励工资制的曲线。
奖励工资的影响范围图5-1 超额奖励工资曲线超额奖励工资制是值得推荐的一种计酬方式,同时也关系到维修部门及员工的切身利益。
需要指出的是,在计酬方式上,维护作业是不同于检查的。
同样地,检查又不同于修理。
第二节维修费用概述。
机器、设备是否要进行维修归根到底取决于人们对维修费用的认识以及维修费用对维修决策的影响。
是多一些维修还是报废后再更新?这也是人们经常讨论的问题,决策的难点在于维修对象的重置价值与当时的技术状态。
在生产和管理领域,费用常常是人们持批评态度谈论的话题。
维修工作也是如此,只是费用在这里取决于维修工作的形式,究竟是企业内部自己维修还是委托外部企业实施外委维修。
因此,维修工作的所有数据及相关信息应该是基于维修对象或是基于维修工作范围的。
对于前者,人们将可以通过编制序号的方式清楚地识别维修对象;对于后者,人们将明确地指明维修工作的范围。
例如,通过引用已编上序号的维修对象的性能参数就可以方便地检索到维修对象的故障率。
对于一台电动机的修理来说,如果对绕组故障的修理事先不进行明确的说明,那么相关维修费用的记录就是毫无意义的。
在进行自修还是外委维修的比较时,不仅企业内部而且外委维修企业都容易出现类似的问题。
对于大多数企业来说,维修费用都占有相当重要的地位,因而对维修费用一般性的陈述已不再能够满足需要。
维修费用的意义在于:·就维修对象而言,维修费用是对生产设备以及各类器材、设施状态的一种度量;·对于维修措施及维修范围来说,维修费用为维修策略和维修组织的发展提供了重要的依据。
上述的维修费用是指发生在能够提高设备价值,延长设备使用寿命的维修措施上的费用,这一类的维修费用在设备寿命周期内是连续发生的。
能够提高设备额定生产能力的维修措施所发生的费用不属于上述维修费用的范畴。
第三节维修费用的透明度(莱茵·威斯特伐利亚发电厂的维修费用结构)一、费用透明度的概念维修费用是企业所必须持续承担的一种负担,对于维修费用来说,必须明确的是:·维修费用的内涵;·维修费用产生的原因;·维修费用与维修效率之间的关系;·维修费用的影响。
影响维修费用的首先是费用的透明度,对费用的解释与澄清是确定费用范围的重要前提。
在莱茵·威斯特伐利亚发电厂,维修费用被认为是一种能够直接影响电力生产并且调节空间较小的费用,是一种如同一次性能源费用或用于设备的投资费用的必须支付的费用。
另外,维修费用与销售收入之间的关系也不是十分明确的。
因而,对维修费用中可以加以影响或至少对可加以影响的部分进行研究与控制是非常必要的。
二、维修费用的划分1.按费用结构划分维修费用属于企业成本费用中的一部分,其总体的费用结构可以分为人工费用、材料费用以及外委维修费用,如图5-2所示。
图5-2 维修费用的总体结构及人工、材料、外委维修费用的组成2.按维修性质对费用进行划分根据维修性质的不同,可以将维修费用分为直接维修费用和间接维修费用。
直接维修费用(是否可以控制?):·费用额度?·费用构成?·费用发生的地点?·谁使用了这笔费用?直接维修费用直接列入企业财务部门的账户,同时应该在以下方面得到保障并能够加以调控:·费用的绝对数额;·费用的构成:·费用的管理部门;·合理的费用原因。
对于发电厂来说,维修过程的确定对企业生产的调控有重要的影响,同时也将对维修工作中的计划、控制以及管理方面的合理消耗产生作用。
3.任务与过程费用控制的基本任务如表5-1所示。
基本任务是根据以下因素确定的:·动机与障碍;·与维修费用相关的重要信息的采集与整理;·成本计划;·费用控制;·报告及信息处理。
费用透明的主要目标必须是所有直接与间接维修费用在额度上的优化,如表5-2所示。
维修费用直接维修费用间接维修费用人工费用材料费用外委维修费用生产事故损失设备贬值设备老化工资及辅助工资车间管理费用商品价格仓储费用运输费用劳务费用材料费用管理费用产品质量损失原材料损失产量损失使用寿命减少造成的损失报废造成的损失可靠性降低效率降低维修消耗的增加直接维修费用与间接维修费用是彼此相对而言的。
如图5-3所示,维修总体费用在形成过程中有一最低值,在曲线上表现得较为平坦。
直接维修费用通常情况下是比较容易得出的,但是间接维修费用一般只能通过估算得到。
可靠的产品(设备)能直接或间接地给企业带来效益,关于这一点是没有疑问的。
运用可靠性技术能使设备的有效度及维修费图5-3 维修费用的优先图5-4 设备可靠性与维修费用的关系(高可靠性意味着高有效度及低维修费用)用得到优化(如图5-4所示)。
可靠性高的设备能最大限度地提高费用效率,降低产品责任风险并改善其五全性能。
三、维修费用的核算部门维修费用的核算部门是企业中按不同层次设置的一个组织单位,其职能是在企业内部对维修工作中的劳务、材料等方面的费用进行结算。
企业内部的结算费率是费用核算部门进行结算时的关键,企业维修部门通过核算部门的安排及相关结算费率实施维修任务。
图5-5说明了结算部门、工作岗位与结算费率之间的关系。
图5-5 核算部门、工作岗位与结算费率之间的关系第四节根据薄弱环节排除确定的维修费用标准德国工业标准DIN31051已经对薄弱环节作出明确的定义,维修人员可以据此对薄弱环节作出判断。
对薄弱环节的处理涉及技术上的可行性以及经济上的合理性。
通常情况下,维修人员作出技术方面的判断较经济方面要容易得多。
所谓经济性,一般可以认为是收益与消耗之间的比例,或者是指为了达到同一目标而实施的两种不同处理方式之间的费用比较,而最终正确的方式被采用。
对于设备所采取的维修措施,维护和检查是按固定的周期进行的,而修理则是在特定的时间实施的。
在没有进行薄弱环节排除的条件下,累计维修费用的总额如图5-6中的Ka所示。
图5--6 没有排除薄弱环节条件下的维修费用I—检查;W—维护;R—修理在已排除薄弱环节的条件下,通过检查作业已经发现设备状态的变化,而随之变化的维修费用将被记录下来。
在薄弱环节的排除过程中,费用将有较大幅度的增加,但是此后累计费用的增幅将减缓,累积费用曲线b也将表现出较为平坦的发展趋势。
是否应进行薄弱环节的排除,设备失效(表现为不能正常发挥其功能)时的累计费用就是进行决策的标准。
在存在薄弱环节的情况下,可以使用技术手段将其排除。
与图5-6相比,图5-7中的累计费用曲线Kb要平缓得多,累计费用也要有所下降,下降的幅度即表现为图图5-7 排除薄弱环节条件下的维修费用to--排除薄弱环节的时间;t1—损益分界点;t E—设备失效的时间5-7中的Ka-Kb。
图5—6与图5-7中的t1即两种不同条件下的损益分界点,过了t1点后,采取排除薄弱环节的效益便表现出来,这种效益体现在到设备失效时累计费用的下降。