医学思维导图【药理学】全套完整打印版
- 格式:doc
- 大小:10.25 MB
- 文档页数:57
基于希沃白板的思维导图在药理学教学中的应用基于希沃白板的思维导图在药理学教学中的应用思维导图是一种图形化、可视化的工具,可以帮助学生更好地理解和记忆知识。
希沃白板作为一种数字化教学工具,能够辅助思维导图的制作和展示,为药理学教学提供了新的可能性和机会。
本文将探讨基于希沃白板的思维导图在药理学教学中的应用,并分析其优势和效果。
首先,基于希沃白板的思维导图可以帮助学生整理和梳理知识结构。
药理学是一门较为复杂且知识点众多的学科,学生常常难以掌握各个知识点之间的关系和联系。
通过绘制思维导图,可以将不同的知识点进行分类和归纳,形成一个清晰的知识框架。
同时,希沃白板提供了丰富的图形、符号和颜色选择,可以更加直观地展示和表达知识结构,帮助学生更好地理解和记忆。
其次,基于希沃白板的思维导图可以促进学生的参与和互动。
在传统的药理学教学中,学生通常是被动接受知识的,而希沃白板的思维导图功能可以激发学生的学习兴趣和主动性。
学生可以参与到思维导图的制作过程中,通过选择、拖拽和添加节点等操作,使得学习变得更加积极与有趣。
此外,希沃白板还支持多人协同编辑,可以促进学生之间的合作与交流,提高学习效果。
再次,基于希沃白板的思维导图可以实现知识的多维展示和跨学科融合。
药理学作为一个综合性学科,与医学、化学、生物学等学科有着密切的联系。
通过使用希沃白板的思维导图功能,可以将不同学科的知识进行整合和连接,形成一个完整的知识体系。
同时,思维导图还支持插入多媒体资源,例如图片、视频、音频等,可以更加生动形象地展示知识内容,提高学生的学习兴趣和理解能力。
最后,基于希沃白板的思维导图可以提供个性化的学习体验和反馈。
每个学生的学习风格和需求不同,希沃白板的思维导图功能可以根据学生的学习习惯和喜好进行个性化设置。
学生可以自由选择思维导图的布局、字体、颜色等样式,以及自定义节点和关系的标签和符号。
同时,希沃白板还提供学习记录和保存功能,学生可以随时查看和复习自己制作的思维导图,从而巩固和回顾知识。
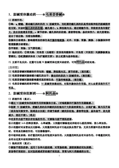
1.胆碱受体激动药——1)药理作用:适合于视近物,而看远物模糊。
吸道黏膜分泌增加。
③平滑肌胃肠、支气管收缩。
2)临床应用:①青光眼:闭角型(压缩型)前房角间隙狭窄;开角型(开放型)巩膜静脉窦血管硬化。
②虹膜睫状体炎(与扩瞳药交替):防止虹膜与晶体粘连。
3)主要不良反应:过量可出现M胆碱受体过度兴奋症状,可用阿托品对症处理。
[选择题]4)毛果芸香碱的药理学特性:M胆碱受体激动剂;对眼和腺体的作用强;对心血管系统作用不明显。
2.胆碱受体阻断药——1)药理作用(重点):④小剂量时Ach的释放增多,心率减慢。
大剂量时解除迷走神经对心脏的抑制,使心率加快。
⑤小剂量时对血管血压无影响。
大剂量的阿托品可引起皮肤血管扩张,尤其当胃循环的血管痉挛时,有明显的解痉作用,可改善微循环。
⑥中枢神经系统:治疗量的阿托品有轻度兴奋作用;大剂量的阿托品有兴奋作用;中毒量的阿托品有由过度兴奋到抑制的作用。
2)临床应用(重点):②制止腺体分泌:用于全身麻醉前给药,以减少呼吸道腺体及唾液腺分泌,防止分泌物阻塞呼吸⑥抗缓慢型心律失常:常用于急性心梗早期。
3)主要不良反应:②中毒症状及解救原则:随着剂量增大,其不良反应逐渐加重,甚至出现明显中枢中毒症状。
阿在1~2h大,以免与阿托品导致的中枢抑制作用产生协同作用。
``````4[选择题]1②对阿托品最敏感的组织有:唾液腺和汗腺。
③阿托品对内脏平滑肌松弛作用较为明显者为:过度活动或痉挛的胃肠平滑肌。
④阿托品对腺体影响作用的特点为:对唾液腺和汗腺的分泌抑制作用最明显;对泪腺和呼吸道分泌的影响次之;对胃酸的分泌影响较小。
⑤阿托品对血压的影响:治疗量对血管与血压无明显影响;大剂量能解除外周及内脏小血管的痉挛,使血管扩张;作用最明显的是皮肤血管,表现为潮红、温热。
2)①阿托品用于抗休克主要的作用基础包括:解除血管痉挛,改善微循环障碍,增加组织血流灌注量,提高心脏功能。
④对于有机磷严重中毒昏迷者需:足量和反复持续使用阿托品,使之出现“阿托品化”(阿托品轻度中毒症状)。
学霸笔记超全药理学口诀你还在为难记的药理学而苦恼吗?不要方,小编带你走进学霸的世界,教你巧记药理,话不多说,超全药理学口诀,奉上。
拟胆碱药拟胆碱药分两类,兴奋受体抑制酶;匹罗卡品作用眼,外用治疗青光眼;新斯的明抗酯酶,主治重症肌无力;毒扁豆碱毒性大,作用眼科降眼压。
阿托品莨菪碱类阿托品,抑制腺体平滑肌;瞳孔扩大眼压升,调节麻痹心率快;大量改善微循环,中枢兴奋须防范;作用广泛有利弊,应用注意心血管。
临床用途有六点,胃肠绞痛立即缓;抑制分泌麻醉前,散瞳配镜眼底检;防止“虹晶粘”,能治心动缓;感染休克解痉挛,有机磷中毒它首选。
东莨菪碱镇静显著东莨菪碱,能抗晕动是特点;可治哮喘和“震颤”,其余都像阿托品,只是不用它点眼。
肾上腺素α、β受体兴奋药,肾上腺素是代表;血管收缩血压升,局麻用它延时间,局部止血效明显,过敏休克当首选,心脏兴奋气管扩,哮喘持续它能缓,心跳骤停用“三联”,应用注意心血管,α受体被阻断,升压作用能翻转。
去甲肾上腺素去甲强烈缩血管,升压作用不翻转,只能静滴要缓慢,引起肾衰很常见,用药期间看尿量,休克早用间羟胺。
异丙肾上腺素异丙扩张支气管,哮喘急发它能缓,扩张血管治“感染”,血容补足效才显。
兴奋心脏复心跳,加速传导律不乱,哮喘耐受防猝死,甲亢冠心切莫选。
α受体阻断药α受体断药,酚妥拉明酚苄明,扩张血管治栓塞,血压下降诊治瘤,NA释放心力增,治疗休克及心衰。
β受体阻断药β受体阻断药,普萘洛尔是代表,临床治疗高血压,心律失常心绞痛。
三条禁忌记心间,哮喘、心衰、心动缓。
传出N药在休克治疗中的应用(一)药物的种类抗休克药分二类,舒缩血管有区分;正肾副肾间羟胺,收缩血管为一类;莨菪碱类异丙肾,加上α受体阻断剂;还有一类多巴胺,扩张血管促循环。
(二)常见休克的药物选用过敏休克选副肾,配合激素疗效增;感染用药分阶段,扩容纠酸抗感染,早期需要扩血管,山莨菪碱为首选;后期治疗缩血管,间羟胺替代正肾。
心源休克须慎重,选用“二胺”方能行。
高中生物全套思维导图(高清版)1. 细胞的结构与功能细胞膜:半透性、选择透过性、物质交换细胞质:细胞器、细胞骨架、胞基质细胞核:核膜、核仁、染色质、DNA复制细胞器:线粒体、叶绿体、内质网、高尔基体、溶酶体、中心体2. 细胞的代谢与能量细胞呼吸:有氧呼吸、无氧呼吸光合作用:光反应、暗反应、ATP能量转换:化学能、光能、电能3. 遗传与变异基因与染色体:基因结构、基因表达、染色体变异遗传规律:孟德尔遗传、连锁遗传、性别决定生物进化:自然选择、遗传漂变、基因流动4. 生物的多样性生物分类:界、门、纲、目、科、属、种生物多样性:物种多样性、遗传多样性、生态系统多样性生物进化:共同祖先、分支进化、物种形成5. 生态系统的结构与功能生态系统的组成:生物群落、非生物环境生态系统的功能:物质循环、能量流动、信息传递生态系统的稳定性:抵抗力稳定性、恢复力稳定性6. 生物技术与应用基因工程:基因克隆、基因编辑、基因治疗细胞工程:细胞培养、细胞融合、细胞治疗生物技术产业:生物医药、生物农业、生物能源高中生物全套思维导图(高清版)7. 人体生理与调节消化系统:口腔、食道、胃、小肠、大肠呼吸系统:鼻腔、喉、气管、支气管、肺循环系统:心脏、血管、血液、淋巴内分泌系统:激素、内分泌腺、反馈调节8. 生物与环境生物圈:生物与非生物环境的相互作用生物群落:物种多样性、生态位、竞争与共生生态系统服务:氧气生产、水循环、土壤形成9. 生物多样性保护威胁因素:栖息地破坏、过度捕捞、污染保护策略:自然保护区、物种保护、生态修复全球合作:国际公约、生物多样性保护协议10. 生物伦理与可持续发展生物伦理:克隆技术、基因编辑、生物安全可持续发展:环境保护、资源利用、经济增长生态足迹:个人与社会的环境影响评估11. 生物科学研究方法实验设计:假设、实验组、对照组、变量控制数据分析:统计方法、图表制作、结果解释12. 生物技术的未来展望基因组学:全基因组测序、个性化医疗合成生物学:人工合成生命、生物材料生物信息学:大数据分析、生物数据库高中生物全套思维导图(高清版)13. 生物进化论达尔文进化论:自然选择、适者生存、共同祖先现代综合进化论:基因变异、基因流、基因漂变人类进化:化石记录、遗传证据、文化进化14. 生物地理学生物分布:纬度、海拔、栖息地类型物种扩散:迁徙、入侵、灭绝生境适应性:形态适应、行为适应、生理适应15. 微生物与疾病细菌:结构、代谢、致病机制病毒:结构、复制、免疫反应真菌:分类、生态作用、病原性16. 植物生理学光合作用:叶绿体、光反应、暗反应水分运输:根系、蒸腾作用、木质部生殖与发育:花、果实、种子17. 动物行为学行为类型:觅食、繁殖、防御社会行为:群体结构、等级制度、沟通行为适应:本能、学习、进化18. 神经系统与感觉神经元:结构、功能、信号传递感觉器官:视觉、听觉、嗅觉、味觉、触觉大脑功能:思维、记忆、情感、意识19. 生物技术与生物工程生物制药:疫苗、抗生素、生物类似药生物农业:转基因作物、生物肥料、生物农药生物能源:生物质能、生物燃料、生物发电20. 生物多样性与生态保护物种保护:濒危物种、保护计划、保护区生态保护:生态修复、生态农业、生态旅游国际合作:生物多样性公约、保护协议、科学研究。
药理学第一章绪论药物:是指可以改变或查明机体的生理功能及病理状态,用于预防、诊断和治疗疾病的物质。
药理学:研究药物与机体(含病原体)相互作用规律的学科第二章药效学药物效应动力学(药效学):是研究药物对机体的作用及作用机制的生物资源科学。
药物作用:是指药物对机体的初始作用,是动因。
药理效应:是药物作用的结果,是机体反应的表现。
治疗效果:也称疗效,是指药物作用的结果有利于改变病人的生理、生化功能或病理过程,使患病的机体恢复正常。
对因治疗:用药目的在于消除原发致病因子,彻底治愈疾病。
对症治疗:用药目的在于改善症状。
药物的不良反应:与用药目的无关,并为病人带来不适或痛苦的反应。
1、副作用:在治疗剂量时出现的与治疗无关的不适反应,可以预知但是难以避免。
2、毒性反应:药物剂量过大或蓄积过多时机体发生的危害性反应,比较严重,可以预知避免。
3、后遗效应:停药后机体血药浓度已降至阈值以下量残存的药理效应。
4、停药反应:突然停药后原有疾病的加剧现象,双称反跳反应。
5、变态反应:机体接受药物刺激后发生的不正常的免疫反应,又称过敏反应。
6、特异性反应:以效应强度为纵坐标,药物剂量或药物浓度为横坐标作图可得量-效曲线。
最小有效量:最低有效浓度,即刚能引起效应的最小药量或最小药物浓度。
最大效应:随着剂量或浓度的增加,效应也增加,当效应增加到一定程度后,若继续增加药物浓度或剂量而效应不再继续增强,这一药理效应的极限称为最大效应,也称效能。
效价强度:能引起等效反应(一般采用50%的效应量)的相对浓度或剂量,其值越小则强度越大。
质反应:药理效应不是随着药物剂量或浓度的增减呈连续性量的变化,而表现为反应性质的变化。
治疗指数:LD50/ED50,治疗指数大的比小的药物安全。
受体:一类介导细胞信号转导的功能蛋白质,能识别周围环境中某种微量化学物质,首先与之结合,并通过中介的信息放大系统,出发后续的生理反应或药理效应。
能与受体特异性结合的物质称为配体,能激活受体的配体称为激动药,能阻断受体活性的配体称为拮抗药。
聪明源于科学思维,高分需要卓越方法。
思维导图好处如下
一:高效学习:
思维导图是一种非常有用的思维工具,是将思想图像化的技巧,也是将知识结构图像化的过程。
使用思维导图,每个人的记忆力都能增强3至5倍。
二:抓住重点:
思维导图能帮助学习者把主要精力集中在关键的知识点上,节省了宝贵的学习时间,提高了学习效率。
如果说阅读一二遍之后,只能吸收书中内容的30%,那么做完思维导图笔记和其它笔记后就会达到50%。
三:笔记升级:
它与传统笔记法和学习法有量子跳跃式的差异,主要是因为它源自脑神经生理的学习互动模式,并且开展人人生而具有的放射性思考能力和多感官学习的特性。
可以通过充分利用人类右脑超强的超级记忆能力和合理使用左右脑的方式,令学生达到搞笑合理记笔记,快速学习、快速记忆的目的。
专注医师资格考试记忆研究者—黄师虎搜集整理。
QQ:1672603。