铜管施工安装工艺
- 格式:docx
- 大小:255.36 KB
- 文档页数:9
1.工艺流程:铜管调直→切割→弯管→螺纹连接→法兰连接→焊接→钨极氩弧焊→预热和热处理→支架及管道穿墙安装→补偿器安装→阀门安装→脱脂→试压→管道油清洗2.管道安装施工前应具备的条件及注意事项:2.1设计施工图和其它技术文件齐备。
已确定施工组织设计2.2施工人员应了解建筑结构形成,吊顶高度,管井内管道数量,确定管位。
2.3技术培训,了解铜管、管件规格敷设方式,连接方法及其它操作要点。
2.4管材、管件、支吊架、焊条、焊膏、保温材料和专用工具已备妥,能保正常正常施工。
2.5管道在安装前,应对材料外观质量,和管件的配合公差进行仔细检查。
受污染的管材,管件内外污垢应彻底清理干净。
2.6管道安装施工中应注意事项1)施工过程中应访止污物污染管材、管件、特别是强酸、强碱和有机溶剂。
2)管材表面注明的标准、规格、商标、类型、出厂日期等标记应面向外侧的醒目位置。
3)小于28mm口径铜客为半硬管,可使用专用手动工具弯曲(15°--180°),可以不用或少用管件。
4)安装过程中发生管口变形,必须用专用工具复原后方可安装。
3.管道布置和敷设3.1铜管布置必需复合设计要求。
3.2将预制好的管段按编号安装在管道支架上,将承口朝来水方向依次插入承口。
3.3铜管调直使用木锤轻击管壁,调直后将管道固定在管架上进行焊接。
3.4敷设在回填土内,应选用带聚乙烯护套的铜管,在敷设和回填时,接触面表面部位不得有坚硬物体存在。
3.5埋地进户管应分室内和室外两阶段进行,先安装室内,伸出墙外边150—200mm,待土建室外施工时再进行室外铜管安装与连接。
3.6进户管在室外根据建筑物沉降量情况,穿越部分应有固定支承,应采取水平折弯进户。
3.7室外铜管管顶覆土深度不应小于200mm,穿越道路部位不小于500mm。
3.8铜管在室内穿出地坪处应有不小于150mm的护套管,其根部应窝嵌在地坪架空层内。
3.9铜管浇注在钢筋混凝土结构的梁、板柱、墙内,必须选用带聚乙稀护套的铜管,或配置金属护套管。
铜管施工安装工艺铜管施工安装工艺是指根据建筑、工业和民用项目的设计要求,按照一定的技术规范和施工流程,在确定的位置和方向上安装铜管。
铜管作为一种优质的管材,具有良好的导热性、耐腐蚀性和可靠性,广泛应用于水力工程、石油化工、供暖通风和民用建筑等领域。
1.准备工作:在进行铜管施工安装前,首先需要对设计图纸进行详细的研究和分析,了解管道系统的结构和布局。
然后,根据设计要求,准备好所需的材料和工具,包括铜管、管件、焊接材料、切割工具、测量工具等。
2.测量和定位:根据设计图纸和实际情况,在墙面、地面或天花板上进行测量和定位,确定铜管的准确位置和方向。
使用测量工具如尺子、水平仪和铅垂线等,确保管道安装的水平、垂直和准确。
3.切割和组装:根据测量结果,使用切割工具如管剪或锯片将铜管切割成需要的长度。
然后,将管件与铜管进行组装,使用压力工具和焊接材料将它们连接起来。
在组装过程中,要确保铜管与管件之间的间隙符合施工规范和技术要求。
4.固定和支撑:在完成管道组装后,需要对铜管进行固定和支撑,以确保其稳定性和强度。
可以使用管夹、吊架或支架来固定铜管,使其能够承受系统内的压力和重量。
在固定和支撑过程中,要确保管道不产生变形和位移,以避免对安装质量产生不利影响。
5.检查和测试:在完成铜管施工安装后,需要进行系统的检查和测试,以确保其正常运行和安全性。
可以使用压力表、漏水测试仪和红外线测温仪等工具,检查铜管系统的泄漏情况、水流速度和温度分布等参数。
如果存在问题,需要及时进行修复和调整,以提高系统的可靠性和效果。
6.涂料和保护:在铜管施工安装结束后,需要对铜管进行涂料和保护,以延长其使用寿命和防止腐蚀。
可以使用环氧树脂涂层、防腐漆或包覆材料等,对铜管进行表面保护和绝缘处理。
在涂料和保护过程中,要注意涂层的均匀性和质量,以确保其有效性和稳定性。
总结起来,铜管施工安装工艺是一个复杂而重要的工作,需要工程师和施工人员具备丰富的经验和专业知识。
(一)铜管安装操作工艺1、工艺流程:2、铜管加工 1)小口径铜管运输储存状态为盘圆,使用前进行调直,调直应先将管内充砂,然后用调直器进行调直。
2)调直过程中注意用力不能过大,不得使管子表面产生凹坑、划痕或粗糙的痕迹。
3)调直后的铜管应清理干净,不应残留砂子。
3、焊接:1)D>100mm 铜管采用氧-乙炔焊接,为防止熔液流进管内,焊接时应注意以下几点:A 、对口焊接时内壁齐平,内壁错边量不得超过管壁厚度的10%,且不大于1mm ,也可采用加衬焊环的方法焊接。
B 、不同壁厚的管子、管件组对可按碳钢管的相应规定加工管子坡口,坡口面及其边缘内外侧不小于20mm 范围内的表面,应在焊前采用有机溶剂除去油污,采用机械方法或化学方法清除氧化膜,使其露出金属光泽;焊丝使用前也应用同样方法处理。
2)气焊焊丝的直径约等于管壁厚度,采用一般紫铜丝,气焊熔剂方面采用“CJ301”。
焊前把管端和焊丝清理干净,并用砂纸仔细打磨,使管端不太毛,也不太光。
3)铸铜阀门与铜管连接采用锡焊,一般焊口采用插接形式,插接长度为管壁厚度的6~8倍;管子的公称直径(D )小于25mm 时,插接长度为(1.2~1.5)D ;锡焊后的管件,必须在8小时内进行清洗,除去残留的熔剂和熔渣,采用煮沸的含10%~15%的明矾水溶液涂刷接头处,然后用水冲洗擦干。
铜管调直 切割 弯管 压接连焊接 预热和热支架及管道穿补偿器安阀门安试压4)铜管不得采用氧一乙炔焰切割或加工坡口,加工时夹持铜管的虎钳钳口两侧应垫以木板衬垫,以防夹伤管子。
4、压接1)D≤100 mm铜管采用从欧洲引进的VIEGA压接技术,以VIEGA制作的铜压接配件,配合高品质的铜管,使用专用工具施压咬合固定。
2)管件安装前利用修边器,清除切口内外毛边,然后将管件转紧,选用对应口径的钳口接到压接工具上,对正角度与正确位置施压即可。
3)压接技术与普通焊接技术分析比较项目压接方式施工法传统(熔)(电)焊施工法施工工具(充)电式压接机氧气、乙炔、瓦斯桶、灭火器,电焊设备数套。
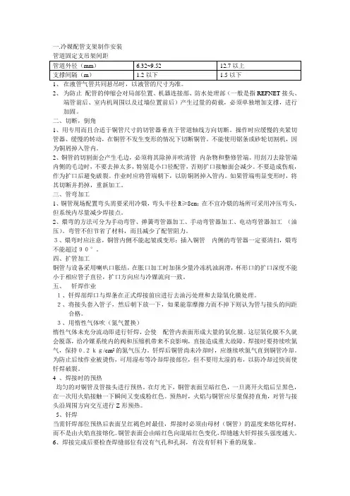
一.冷媒配管支架制作安装2、为防止配管的伸缩会对局部位置、机器连接部、防水处理部(一般是指REFNET接头、端管前后、室内机周围以及过墙位置前后)产生过量的荷载,必须单独增加支撑,进行加固。
二、切断,倒角1、用专用而且合适于铜管尺寸的切管器垂直于管道轴线方向切断。
操作时应缓慢的夹紧切管器、缓慢的转动,在铜管不发生变形的情况下切断铜管。
不能使用锯条或砂轮切割机,因为铜屑掉入管内。
2、铜管的切割面会产生毛边,必须将其除掉并吹清管内杂物和整修管端。
用刮刀去除管端内侧的毛边时,不要去掉太多,特别是小口径配管,否则扩口接触面会减少。
不要造成伤痕,作为扩口后避免破裂。
作业时应将管端朝下,以防铜屑掉入管内。
如果管端明显变形时,将其切断并扔掉,重新加工。
三、管弯加工1、铜管现场配置弯头需要采用冷煨,弯头半径R≥8cm;在不宜冷煨的场所可采用冲压弯头,但系统内尽量减少焊接点。
2、煨弯的方法可分为手动弯管、弹簧弯管器加工、手动弯管器加工、电动弯管器加工(油压)。
弯管不但节省了材料,而且减少了配管阻力。
3、煨弯时应注意,铜管内侧不能起皱或变形;插入铜管内侧的弯管器一定要清扫,煨弯不能超过90°。
四、扩管加工铜管与设备采用喇叭口胀结,在胀口加工时加抹少量冷冻机油润滑,杯形口的扩口深度不能小于相应管子直径,扩口方向应与冷媒流向一致。
五、钎焊作业1、钎焊部焊口与焊条在正式焊接前应进行去油污处理和去除氧化膜处理。
2、将接头套入管子,然后朝下放一下,如果能靠摩擦力而不掉下则认为管与接头的间距合格。
3、用惰性气体吹(氮气置换)惰性气体未充分流动即进行钎焊,会使配管内表面形成大量的氧化膜。
这层氧化膜不久就会脱落,给冷媒系统内的阀和压缩机带来不良影响,直接造成重大故障。
焊接时要持续吹氮气,保持0.2kg/cm2的氮气压力。
钎焊后铜管尚未冷却时,应继续吹氮气直到铜管冷却。
为防止后续作业被烫伤,可用湿布等冷却焊接部位,但不要用太湿的布,以防冷却过快而使钎焊破裂。
铜管工艺流程4.3.9铜管工艺流程1.铜管安装应符合下列要求:(1)管道切割可采纳手动或机械切割,不得采纳氧气—乙炔火焰切割,切割时,应防止操作不当使管子变形,管子切口的端面应与管子轴线垂直,切口处的毛刺等应清理干净。
(2)管道坡口加工应采纳锉刀或坡口机,不得采纳氧气—乙炔火焰切割加工。
夹持铜管用的台虎钳钳口两侧应垫以木板衬垫。
2.预制管道时应测量正确的实际管道长度在地面预制后,再进行安装。
有条件的应尽量用铜管直接弯制的弯头。
多根管道平行时,弯曲部位应一致,使管道整齐美观。
3.管道煨弯不宜热煨、一般外径在108mm以下采纳压制弯头或焊接弯头。
铜弯管的直边长度应不小于管外径,且不小于30mm。
弯管的加工还应依据管道的材质、管径和设计等条件来决议。
4.采纳铜管加工补偿器时,应先将补偿器预制成形后再进行安装。
采纳定型产品套筒式或波纹管式补偿器时,也宜将其与相邻管子预制成管段后再进行安装,特别是选用不锈钢等异种材料需与铜管钎焊连接的补偿器时,一般应将补偿器与铜管先预制成管段后,再进行安装。
敷设管道所需的支吊架,应按施工图标明的形式和数量进行加工预制。
5.铜管机械连接、焊接连接应符合下列要求:(1)铜管钎焊连接前应先确认管材、管件的规格尺寸是否充足连接要求。
依据图纸现场实测配管长度,下料应正确。
(2)钎焊强度小,一般焊口采纳搭接形式。
搭接长度为管壁厚度的6~8倍,管道的外径D小于等于28mm时,搭接长度为(1.2~1.5)D(mm)。
(3)焊接前应对铜管外壁和管件内壁用细砂纸,钢毛刷或含其他磨料的布砂纸擦磨,清除表面氧化物。
(4)焊接过程中,焊嘴应依据管径大小选用得当,焊接处及焊条应加热均匀。
不得显现过热现象,焊料渗满焊缝后应立刻停止加热,并保持静止。
自然冷却。
(5)铜管与铜合金管件或铜合金管件与铜合金管件间焊接时,应在铜合金管件焊接处使用助焊剂,并在焊接完后,清除管道外壁的残余熔剂。
(6)覆塑铜管焊接时应剥出长度不小于200mm裸铜管,并在两端缠绕湿布,焊接完成后复原覆塑层。
建筑给水铜管道安装1. 简介建筑给水铜管道安装是建筑工程中重要的环节之一。
给水铜管道是现代建筑中常用的管道材料之一,因其具有良好的耐腐蚀性、耐高温性和耐压性能而被广泛应用于给水系统中。
本文将介绍建筑给水铜管道安装的步骤和一些注意事项。
2. 安装步骤2.1 准备工作在开始给水铜管道的安装之前,首先需要进行准备工作。
包括以下几个步骤:•确定给水铜管道的路径和管道连接点。
•清理施工区域,确保施工区域干净整洁。
•准备所需的工具和材料,包括铜管、法兰、接头、胶管等。
2.2 铜管的切割和连接2.2.1 铜管的切割要根据实际需要,将铜管切割成适当的长度。
使用切管器或锯子进行切割,并确保切口整齐、平滑。
2.2.2 铜管的连接使用适当的连接方式将铜管连接在一起。
常用的连接方式有焊接、卡套连接和螺纹连接。
根据具体情况选择合适的连接方式,并确保连接牢固、密封性好。
2.3 安装法兰和接头2.3.1 安装法兰根据设计要求,在需要连接法兰的位置上进行标记。
然后将法兰连接在铜管的末端,使用螺栓将法兰固定在支架或墙体上。
2.3.2 安装接头接头是将不同直径或类型的铜管连接在一起的重要部件。
根据设计要求,将合适的接头连接在需要连接的铜管上,确保连接紧密、密封性好。
2.4 安装胶管和阀门2.4.1 安装胶管胶管是给水铜管道安装中常用的密封材料。
根据需要,在合适的位置安装胶管,确保铜管的连接点密封可靠。
2.4.2 安装阀门根据设计要求,安装合适的阀门,以便对给水系统实施控制和维护。
确保阀门的安装牢固、操作灵活。
3. 注意事项在进行建筑给水铜管道安装时,需要注意以下几点:•选择优质的铜管和配件,确保其耐腐蚀性和耐压性能符合需求。
•在切割铜管时要注意安全,避免切割时出现危险情况。
•在连接铜管时,要遵循正确的连接步骤,确保连接牢固、密封性好。
•在安装法兰和接头时,要按照设计要求进行安装,并检查其固定程度。
•在安装胶管和阀门时,要确保胶管密封可靠,阀门操作灵活。
铜管道的施工工艺铜管道广泛应用于建筑、给排水、供暖和空调等领域,具有耐腐蚀、耐高温、易于安装和维修等优势。
为了保证铜管道的质量和安全性,施工工艺显得尤为重要。
本文将从铜管道施工前的准备工作、施工的步骤和注意事项等方面进行阐述。
第一部分:施工前的准备工作在开始铜管道的施工之前,需要进行一系列的准备工作,确保施工的顺利进行。
其中包括如下几个方面:1.设计与规划:根据建筑的布局和功能需求,进行合理的设计和规划。
确定管道的走向、直径和相关连接件等。
设计应遵循相关标准和规范,并预留好安装巡检孔和维护口等。
2.人员准备:铜管道的施工需要经验丰富的工程师和熟练的操作人员。
施工团队应具备相关资质和培训,确保施工质量和安全。
3.施工材料采购:根据设计方案,采购符合规范标准的铜管、焊接材料、阀门、接头等施工所需材料。
同时确保施工材料的正规渠道采购,避免使用假冒伪劣产品。
4.施工场地准备:清理施工场地,确保无障碍施工,确保工作区域的干燥和通风良好。
第二部分:铜管道的施工步骤铜管道的施工包含以下步骤:1.测量与切割:根据设计图纸和实际施工情况,在铜管上进行测量并做好标记。
使用适当的工具,如铜管切割器,将铜管进行切割。
2.连接与组装:根据管道设计图纸,使用合适的焊接方法和材料,对铜管进行连接和组装。
常用的连接方式包括焊接、压接和螺纹连接等。
3.固定与支撑:铜管道在安装过程中需要固定和支撑。
使用专用的支架和夹具,确保铜管道牢固地固定在建筑结构上。
4.检验与测试:在施工完成后,进行铜管道的检验和测试工作。
检查管道的连接是否牢固,进行泄漏测试和水压试验等,确保管道的安全和质量。
第三部分:注意事项。
给水铜管施工工艺
1.准备工作:在施工前,需要进行必要的准备工作,包括制定施工计划、选购合适的材料和工具,并确保施工现场的安全与整洁。
2.测量和切割:在安装铜管之前,需要进行测量和切割管道的工作。
通过测量确定管道的长度和角度,并使用合适的工具进行切割。
确保切割
的平直和准确。
3.去毛刺和清洗:切割完成后,需要去除管道的毛刺,以免影响安装
质量和水流。
同时,还要清洗管道内部,以保证流畅的水流和避免堵塞。
4.安装连接件:使用合适的连接件连接铜管。
常用的连接方式有焊接、卡箍连接和压接。
根据需要选择合适的连接方式,并确保连接紧固和稳固。
5.安装支架:安装铜管时,需要使用支架来固定管道,以减少振动和
压力对管道的影响。
安装支架时要注意支架的位置和间距,确保管道的稳
固和平衡。
6.测试和检查:在安装完毕后,需要进行测试和检查,以确保管道的
安装质量和水流的正常。
常用的检查方法包括压力测试、漏水测试和水流
测试。
7.封装和保护:在完成所有安装和测试工作后,需要封装和保护铜管。
使用合适的材料和方法对铜管进行保护,以延长其使用寿命和防止外界因
素的侵害。
以上是给水铜管施工的一般工艺步骤,具体的施工过程和要求可能会
因项目的不同而有所差异。
在实际施工中,应根据具体情况和相关规范进
行操作,并遵循施工安全和质量的要求。
本工程的★★★系统的★★★水管采用铜管道,其中管道的连接方式(根据设计图纸的要求)。
(1)施工顺序的安排管道系统的安装本着先干管后支管,先立管后水平管,由低到高,由里到外的原则进行。
(2) 施工准备施工前技术人员要根据施工图纸并结合现场的实际情况绘制出施工草图,根据施工草图提出该系统的材料计划、机具设备需求计划、劳动力计划,并向施工人员进行技术交底。
交底分书面交底和口头交底,要使施工人员明白施工任务、工期要求、质量要求、安全防护措施及具体的操作方法。
交底可根据进度进行多次,交底可分为总交底、各种细部做法的交底、及洽商变更的交底,技术交底要真正起到预见性和指导性的作用。
补偿器安装铜管施工工艺流程:所用到场的管材、管件及有关连接材料应符合有关的产品标准,其实物和物资应一致,必须具有质量证明书、合格证等资料,阀门等管道附件本体上必须有完好无损的铭牌。
管道和管件进入现场经自检合格,并向监理工程师报验经检查合格后方可使用。
进场的材料堆放整齐,规格、型号、材质要分清,每一种材料必须挂牌,注明规格、名称、材质并建立台帐,做到账、物、卡相符,收发手续完整。
堆放中要有防止管材变形、污染及损坏的措施,不能堆码过高。
管道、管件、阀门等在搬运、安装过程中要轻拿轻放,禁止扔摔等方式搬运。
由于铜管的品种繁多,为防止各种原因造成间隙不符合要求,可能造成连接强度降低等问题,在管道安装前应对管件配合公差仔细检材料使用、检验程序如下:查。
并检查管道的外观和管口,有明显伤痕的管道不得使用,变形管口应用专用工具整圆,受污染的管材、管件内外污垢及杂物应清理干净。
阀门的型号、规格符合图纸及设计要求,安装前从每批中抽查10%进行强度和严密性试验,在主干管上起截断作用的阀门逐个进行试验,并报监理验收。
同时阀门的操作机构必须开启灵活。
铜管道的连接方式与推荐的标准尺寸如下表(铜管的标准尺寸表),管道的壁厚根据设计要求进行选择。
铜管的标准尺寸表(mm)(3)管道调直将需要调直的铜管道内充入适当的填充物(如砂子、软管、胶管等),然后用调直器进行调直;或者是将充砂管道放在平板或工作台上,并在管道上铺上平垫板,用橡皮锤、木锤或方木沿罐身轻轻敲击,逐段调直。
铜管安装施工方案一、工程概况:本工程是为了安装铜管用于输送液体或气体。
铜管具有良好的导热性能和耐腐蚀性,广泛应用于工业和建筑领域。
本工程施工范围包括铜管的测量、切割、连接、固定和测试等工作。
二、施工步骤:1.测量:根据设计图纸和施工要求,对需要安装铜管的位置进行测量,并记录下来。
确保测量结果的准确性。
2.切割:根据测量结果,在铜管上做好切割标记,并使用适当的工具进行切割。
切割时要注意切割口的整齐和切口平整。
3.连接:根据设计要求,选择适当的连接方式进行连接。
常见的连接方式有焊接、压力连接和螺纹连接等。
连接时要确保管道连接牢固,并且连接处没有渗漏。
4.固定:对已连接好的管道进行固定,确保其不会晃动或者脱落。
使用金属支架和管卡进行固定,固定间距要符合要求,固定件要紧固牢固。
5.测试:对已安装好的铜管进行压力测试,确保无渗漏和爆裂的情况。
通水测试时,逐一检查每个连接点并使用压力表进行测试,确保每个连接处的密封性能。
6.防腐:根据需要,对铜管进行防腐处理,增加其使用寿命。
常见的防腐方法有涂层和包带等,根据具体情况选择合适的防腐措施。
7.清理:施工完毕后,对施工现场进行清理,保持整洁。
清理包括清理掉剪切下来的铜屑和其他杂物,确保施工现场干净。
三、施工要求:1.施工人员必须具备相关的施工经验和技能,熟悉铜管安装的相关规范和标准。
2.施工现场必须保持整洁,确保施工人员的安全。
3.施工过程中,必须严格按照设计要求操作,确保施工质量符合要求。
4.施工现场必须设置好相应的警示标志,提醒周围人员注意安全。
5.施工过程中,必须使用符合国家相关标准的材料和工具,确保施工质量。
四、施工进度安排:1.测量和切割工作:2天2.连接和固定工作:3天3.测试和防腐工作:1天4.清理工作:半天五、施工安全措施:1.施工人员必须佩戴好工作服和安全帽,并经过必要的安全培训。
2.施工现场必须设置好防护网和警示标志,以防止人员误入。
3.施工工具必须保持锋利和整洁,使用时要注意安全操作。
铜管给水管安装施工方案及工艺方法
介绍
本文将介绍铜管给水管的安装施工方案及工艺方法。
施工准备
1. 工具准备:电动切割机、手电钻、扳手、螺丝刀、吸锡器、
手动管弯机、卡尺、量角器、压力表、氟胶带等。
2. 材料准备:冷热水铜管、弯头、三通、球阀、阀门芯、通气阀、水龙头、止回阀等。
3. 环境准备:施工现场应保持清洁,避免灰尘、异物等影响安装。
施工工艺
1. 铜管加工:根据设计要求,用电动切割机将铜管切割成合适
长度。
不同直径铜管要使用不同规格的管子切割器;若要弯曲铜管,则需要使用手动管弯机。
2. 安装阀门:根据设计要求,确定阀门的位置和数量,然后使
用手动管弯机将铜管制作弯头和三通等特殊零件,然后安装到相应
位置并固定。
3. 安装龙头:根据设计要求,确定水龙头的位置和数量,然后
将水龙头安装到相应位置并固定。
4. 测试压力:在安装完成后,使用氟胶带将各个接口进行密封
处理,然后接入压力表进行测试,确保水管安装质量符合要求。
5. 清洗管道:在测试通过后,使用水泵将管道内的杂质和残留
物清洗干净,然后逐个开启水龙头和阀门进行冲洗,直至水质清洁。
安全提示
1. 铜管在切割、弯曲过程中会产生大量的金属屑和废料,应妥
善处理。
2. 安装过程中要注意个人安全,佩戴好防护用品,不得野蛮操作。
3. 完成施工后,要清理好施工现场,并进行安全检查。
以上是铜管给水管的安装施工方案及工艺方法,希望对您有所
帮助。
铜管安装施工方法与技术措施引言本文档旨在介绍铜管安装施工的方法和技术措施。
铜管作为一种常见的管道材料,在工业和建筑领域有广泛的应用。
正确的安装方法和技术措施对于保证铜管的安全和可靠运行至关重要。
选择适当的铜管在进行铜管安装之前,需要选择适当的铜管。
根据具体应用和要求,可以选择不同类型和规格的铜管。
常见的铜管类型包括无缝铜管、焊接铜管和螺旋铜管等。
在选择铜管时,需要考虑管道的工作温度、压力和环境等因素。
准备工作在开始安装铜管之前,需要进行一些准备工作。
首先,清理和准备管道的安装位置,确保周围环境干净整洁。
其次,检查铜管和连接件的质量和尺寸是否符合要求,以确保安装的顺利进行。
同时,准备好所需的安装工具和设备,如管道切割机、扳手和焊接设备等。
安装方法铜管的安装方法可以根据具体情况选择。
以下是一些常见的安装方法:1. 焊接安装:对于需要连接的铜管,可以使用焊接安装方法。
首先,使用管道切割机将铜管切割成所需的长度。
然后,在管道连接处涂抹焊剂,并使用焊接设备进行焊接。
最后,检查焊接的质量,确保连接牢固。
2. 螺纹安装:对于需要螺纹连接的铜管,可以使用螺纹安装方法。
首先,在铜管的末端加工螺纹,然后使用螺纹连接件将铜管连接起来。
在安装过程中,要注意螺纹的加工质量和连接的紧固度。
3. 压力安装:对于需要带压力的铜管安装,可以使用压力安装方法。
在安装前,需要进行管道的压力测试,确保管道的密封性和耐压性。
然后,使用压力连接件将铜管连接起来。
在安装过程中,要注意连接件的质量和连接处的密封性。
技术措施在进行铜管安装时,需要采取一些技术措施来确保安装的质量和可靠性。
以下是一些常见的技术措施:1. 管道支撑:为了保证铜管的稳定性和支撑力,需要进行管道支撑。
根据管道的长度和重量,选择适当的管道支架和支撑点,并确保其牢固可靠。
2. 泄漏检测:在安装完成后,进行泄漏检测非常重要。
使用压力测试设备对铜管进行检测,查找和修复可能存在的泄漏问题,确保管道的密封性。
铜管给水管安装施工方案及工艺方法1. 引言本文档旨在提供一份详细的铜管给水管安装施工方案及工艺方法,以确保安装过程顺利进行,并保证给水管系统的质量和安全性。
2. 施工前准备在开始施工之前,进行以下准备工作:- 确定铜管的规格和数量,根据设计要求购买合适的铜管;- 检查施工现场,确保没有障碍物或其他安全隐患;- 准备好所需的工具,如切割工具、焊接设备、密封胶等。
3. 开挖和埋设铜管根据设计要求,在地面上开挖适当的沟槽,然后埋设铜管,具体步骤如下:1. 在适当的位置确定管道的走向,并标记出安装点;2. 使用切割工具对铜管进行切割,确保管道长度合适;3. 将铜管放入沟槽中,并用夹具固定住;4. 用水平仪检查铜管的水平度,确保铜管的安装位置正确。
4. 铜管连接和焊接连接铜管的过程如下:1. 使用砂纸或钢丝刷清洁铜管的表面,确保没有污垢或氧化物;2. 使用适当的连接件将铜管连接起来,如压力接头或卡箍;3. 使用焊接设备对连接点进行焊接,确保焊缝牢固可靠;4. 检查焊接连接的质量,确保没有漏水或其他问题。
5. 铜管的测试和调试在铜管安装完成后,进行以下测试和调试:1. 利用压力泵对铜管进行水压试验,确保系统能够承受正常工作压力;2. 检查铜管系统的各个部位,确保没有漏水或渗漏;3. 调试系统,确保水流畅通,无阻塞或其他异常情况。
6. 完工和验收一旦所有施工步骤完成,进行以下工作:1. 清理施工现场,将多余的材料和废弃物清除;2. 进行铜管给水系统的终验,确保系统符合设计要求和相关标准;3. 编制完工报告,并邀请相关部门对安装质量进行验收。
通过遵循本文档中提供的施工方案和工艺方法,我们相信能够顺利安装铜管给水管,并保证系统的质量和安全性。
在施工过程中,请始终确保操作独立,避免涉及法律纠纷或引用未经确认的内容。
铜管安装施工工艺一、施工前的准备工作1.确定安装位置:根据设计图纸和施工方案,确定铜管的安装位置和走向。
2.准备材料和工具:准备好所需的铜管、管件、垫片、密封胶等安装材料,以及管道铺设所需的钢托架、吊杆、膨胀节、固定卡等辅助材料和工具。
3.确定施工时机:根据工程进度和安装要求,确定施工的时间。
二、铜管安装的步骤1.预制铜管:根据设计要求和实际需要,对铜管进行切割、加工、弯曲等预制工艺,以使其符合安装的要求。
2.清洗铜管:使用清洗剂清洗铜管的内外表面,去除杂质和油污,确保管道的清洁度。
3.安装支架:在安装位置上安装钢托架和吊杆,根据设计要求和管道走向确定支架的位置和间距。
4.安装管件:根据设计图纸和管道走向,将预制好的管件与铜管连接,使用扳手或扳手套对接紧固。
5.安装膨胀节:根据设计要求,选择适当的膨胀节,将其安装在铜管中,用螺丝固定。
6.安装固定卡:根据设计要求,选择适当的固定卡,将其安装在铜管上,用螺丝固定。
7.连接管道:将预制好的管道与已安装好的管件连接起来,使用焊接或压接等方法进行连接。
8.密封处理:使用密封胶等密封材料对连接处进行密封处理,防止漏水或漏气。
9.整体检查:对已安装好的铜管进行整体检查,确保连接牢固,无漏水、漏气等问题。
10.系统试压:对已安装好的铜管系统进行试压,以确保系统的密封性能和工作正常。
三、施工中需要注意的事项1.施工现场安全:在施工过程中,要注意施工现场的安全,采取必要的防护措施,避免发生事故。
2.施工质量控制:严格按照设计要求和相关规范进行施工,确保施工质量和工程进度。
3.施工记录:在施工过程中,要详细记录施工的各个步骤和数据,以备后期验收和维护使用。
4.完工清理:施工完成后,要对施工现场进行清理,清除杂物和污物,保持施工现场的整洁。
总结:铜管安装施工是一项关键性的工作,需要在施工前做好准备工作,掌握正确的施工步骤和技术要点。
施工过程中,要注意安全、质量和进度的控制,确保施工质量和工程进展顺利。
铜管施工安装工艺 Document serial number【KKGB-LBS98YT-BS8CB-BSUT-BST108】
铜管施工工艺
操作顺序
一、铜管的保护
1、铜管进场检验合格后,保管时必须封住管的端部,最常用的方法是采用端盖封堵和缠胶带;
2、盘管必须竖放,以防止自重引起压缩变形;
3、必须用木支架等使铜管高于地面,以防尘、防水。
二、铜管的加工
1、主要工具
2、铜管的切割:采用铜管割刀垂直于管道轴线方向切断,操作时应缓慢地让铜管割刀夹紧铜管,割刀应顺时针旋转,逐渐转动割刀的进刀调节器,逐渐进刀。
在铜管不发生变形的情况下切断铜管。
不能用锯条或砂轮切割机。
3、去除毛刺:铜管的切割面会产生毛刺,必须将其除掉并吹清管内杂物和整修管端。
先用锉刀去除端面的毛刺,再用绞孔刀或刮刀去除配管内部的毛刺,再一次用锉刀去除端口面的毛刺,再一次用绞孔刀或刮刀去除配管内部的毛刺。
在进行切面处理的作业时,请将切面朝下,以使铜屑不会进入配管内部。
如不完全去除毛刺, 扩口部位会发生漏气的现象,所以要仔细的地将毛刺去除掉。
4、扩口加工
加工前先把扩口螺母套入配管,选择符合扩口尺寸的靠模,正确的扩口尺寸,应与连接管的尺寸基本相同。
扩口尺寸的大小受如右图所示 A 尺寸的影响。
根据生产工具的厂家不同,A 尺寸也会有所不同,请加以注意。
5、弯管加工
根据现场安装要求分为从配管右侧量取弯曲尺寸和从左侧量取尺寸。
(1)、从配管的右端或左端量取并标记所要弯曲的尺寸。
(2)、将配管放入弯管器。
将固定杠杆的『0』刻度与手柄上的零标记对齐
(没有零标记时与手柄前端对齐)。
(3)、一边调整配管,一边将配管上标记处与手柄上的
『R』或『L』对合
(4)、按动手柄,弯曲至所需的角度为止。
应慢慢地进行弯折,以使配管内侧不产生皱折和变形。
弯曲角度不得超过90°
6、胀管加工
Φ6.4—Φ19.1的铜管实施胀管后,插入配管,这样配管与配管之间就可以进行钎焊连接,不需要采用管件来连接。
①用绞孔刀或刮刀去除切面上的毛刺。
三、铜管的配管
一定要按设计图、施工图施工。
四、铜管的安装
1、铜管布置必须横平竖直,工整规范;
2、多根铜管平行布置时,间距要均匀;
3、两个分歧管之间的距离必须大于1米以上;
4、分歧管分出支管后必须大于0.5米以上才能转弯;
5、铜管支吊架间距。
五、氮气置换
焊接前,管内必须用不间断充入氮气进行保护焊接,以避免产生氧化膜;方法:见下图(氮气压力为0.2kgf/cm2左右)
注:图上铜管左侧可用盖子封住,留细小空隙,以节省氮气。
主要工机具:
六、铜管焊接
1、作业人员必须要持证上岗,因为要产生焊接残气和火焰,因此,请务必戴好安全,用具(遮光墨镜、皮手套等)。
现场请准备好灭火器等防火器具。
2、焊接时需要的工具:
为确保钎焊时的安全,应使用带有防止回火的装置的乙炔调节阀。
钎焊配管外径与选择焊嘴孔径的大致标准(法国式)
焊嘴孔径太大,就很难进行预热、加热作业。
另外,焊嘴孔径太小,花费钎焊时间就长。
所以要使用适合钎焊配管外径的焊嘴。
3、焊接步骤:
(1)预热
预热的 5 个要点:
A、对两种主材料进行均等的加热(内外管与周围)。
B、加热至焊料投入温度为止·640~780℃(母材表面呈现暗红色)
C、调整喷射火焰及其长度,在还原火焰的状态下作业(碳化火焰长约
5cm),火焰长度根据主材料的大小而变化。
D、火焰与配管的角度(控制热量),火焰与配管角度控制在80~85°
E、目视确认,碳化焰前端的距离,火焰接触的位置,火焰的方向
4、加注焊料:
加注焊料时的 5 个要点:
A、确认加注焊料的范围(流动范围扩大)。
B、确认焊料的流量(根据母材加热的范围而不同)。
C、让焊料从先端开始熔化(将焊料轻轻地接触到母材,逐次少量地进行熔化)。
D、火焰与焊料的角度·火焰从预热位置稍稍地竖立。
E、目视确认(确认碳化焰的前端距离、火焰接触的位置、火焰的方向、
最终确认)。
朝下、横向则比较容易进行钎焊,而朝上则难度就高,易造成制冷剂泄漏,请尽量朝下或横向地进行作业
5、铜管冷却:
铜管没有完全冷却时,请不要停止通入氮气。
在冷却不充分的状态下停止充氮,会使配管内部产生氧化膜。
七、铜管吹扫
目的:去除钎焊时的氧化膜,去除灰尘和水分。
方法:
1、用减压阀将氮气瓶压力上升至5.0kgf/cm2;
2、检查管的另一端有无氮气;
3、用木块抵住管口;
4、当压力上升到手掌不能支撑时,松手;
5、再次用木块抵住管口,重复第④步骤;
6、用纱布擦拭管口,反复进行冲洗直到不出现脏物和潮湿;
7、如果不马上连接或抽真空,必须将管口封好。
八、铜管气密性试验
1、要点:保证24小时内气压保持在40kgf/cm2
2、目的:验证配管系统没有泄漏;
3、试验步骤:用氮气对系统液管和气管同时加压
注意:因为气体压力随环境温度而变化,每1℃约有
0.1kgf/cm2的压力变化。
加压时的温度和观察时的温度也要做记录,以便修正。
试验装置图:
注意:加压过程中必须关闭室外机阀门,防止氮气流入室外机;
作业顺序:
配管系统分成几个部分进行气密试验,既容易发现泄漏,又加快作业进程;
压力降低时的检漏方法
A.常规检查:
听觉:耳听较大的漏气声;
触觉:手触,感觉是否漏气;
肥皂水:漏气处会冒气泡。
B.特殊检查:
将氮气放至3kgf/cm2;
加冷媒R134A至5kgf/cm2,即氮气与冷媒混合;
利用卤素探测仪、烷烃(石油气)探测仪、电子探测仪等
做检查;
还发现不了时,继续加压到40kgf/cm2 再检查,压力不能
超过40kgf/cm2 。
注:管道过长时,应分段检查。
气密试验结束后,保留室外机液管侧的压力表,系统仍保持
40kgf/cm2 压力,目的是防止气密性受破坏。
九、铜管保温
1、要点:保温材料的接口不应有间隙;
2、原因:制冷时气管温度很低,会损失冷量并引起结露、滴水;
制热时气管温度很高(50~100 ℃),会引起烫伤;另外机器的能力会受影响,甚至烧毁压缩机;
3、保温材料采用发泡聚乙烯,耐热大于120℃(液管可用70 ℃
以上);
注:环境热而湿的场合上述厚度应增加。
4、必须将气管和液管分开保温,再用胶布缠到一起,见下图;
5、室内、外机接口处和冷媒管焊接处要在气密实验后再进行保
温;
6、配管连接和穿墙部分必须保温;
7、分支组件的保温特别重要,不能留有缝隙,并且要使用专用的
配套保温套,不得用其他代替。
十、铜管真空干燥
1、要点:使用真空度在-755mmHg以下的真空泵
2、目的:除去系统内水分;
3、使用真空度在-755mmHg以下、排气量40L/min以上的真空泵;
4、室外机不抽真空,切勿打开室外机气侧、液侧的截止阀;
5、确认真空泵工作1小时以上能达到-755mmHg以下;如果3小时
以上仍达不到-755mmHg以下,说明有水分混入或漏气,需要检查;
6、如果水分混入,必须用氮气进行“真空破坏”:即在真空干燥
后,把氮气加至0.5kgf/cm2,然后再抽真空。
这样反复操作直到保持-755mmHg真空度且压力不上升。
7、抽真空完成后,先关闭表式分流器全部阀门,再关闭真空泵。
8、经常发生气密试验不泄漏而抽真空时泄漏的情况,此时要检查
阀门的气密性。
十一、铜管追加填充冷媒
1、要点:将追加充填的冷媒量记录在室外机本体和记录本上
2、一般情况下都需要追加充填冷媒;
3、追加充填冷媒前必须进行真空干燥;
4、最好用电子秤称量冷媒;
5、充填完毕,应检查室内、外机扩口部分是否有冷媒泄漏(用气
体检漏仪或肥皂水)。