绿色食品认证流程
- 格式:docx
- 大小:161.50 KB
- 文档页数:6
有机食品、绿色食品和无公害食品标志及申请认证程序(一)有机食品标志及申请认证程序国家环境保护总局2001年6月19日发布了10号令,颁布了《有机食品认证管理办法》。
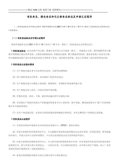
1.有机食品标志标志由两个同心圆、图案以及中英文文字组成(图1)。
内圆表示太阳,圆内既像青菜又像绵羊的图案泛指自然界有机、天然的动植物食品;外圆表示地球。
整个图案采用绿色,象征着有机产品是无污染、符合健康要求的产品以及有机农业给人类带来了优美、清洁的生态环境。
标志已在国家工商行政管理局注册。
2.有机食品认证基本要求(1)生产基地在最近3年内未使用过农药、化肥等违禁物质。
(2)种子或种苗来自自然界,未经基因工程技术改造过。
(3)生产基地应建立长期的土地培肥、植物保护、作物轮作和畜禽养殖计划。
(4)生产基地无水土流失、风蚀及其他环境问题。
(5)作物在收获、清洁、干燥、储存和运输过程中应避免污染。
(6)从常规生产系统向有机生产转换通常需要2年以上的时间;新开荒地、撂荒地需要至少12个月的转换期才有可能获得颁证。
(7)在生产和流通过程,必须有完善的质量控制和跟踪审查体系,并有完整的生产和销售记录档案。
3.有机食品认证程序(1)申请者向国家环境保护总局有机食品发展中心(OFDC)索取申请表。
(2)申请人将填好的申请表传回中心,中心根据申请表所反映的情况决定是否受理。
若同意受理,则书面通知申请人。
申请人向中心交纳申请费后,中心将全套调查表及有关资料寄给申请人。
(3)申请人将填好的调查表寄回中心,中心将对返回的调查表进行审查,若未发现有明显违反有机食品颁证标准的行为,将与申请人签订审查协议。
一旦协议生效,中心将派出检查员,对申请人的生产基地、加工厂及贸易情况等进行现场审查(包括采集样品)。
(4)检查员将现场检查情况写成正式报告送中心颁证委员会。
(5)颁证委员会定期召开会议,对检查员提交的检查报告及相关材料依照有关程序和规范进行评审,并写出评审意见。
食品质量认证种类和申报流程一、绿色食品认证及申报流程 (1)二、无公害农产品认证及申报流程 (5)三、有机食品认证及申报流程 (6)四、无公害农产品、绿色食品和有机食品之间的主要区别 (8)五、HACCP认证及申报流程 (9)六、GMP认证 (10)七、QS(食品生产许可)认证及申报流程 (11)一、绿色食品认证及申报流程(一)、绿色食品概念1、绿色食品绿色食品系指经专门机构认定,许可使用绿色食品标志的元污染的安全、优质,营养食品。
2、AA级绿色食品AA级绿色食品系指在生态环境质量符合规定标准的产地,生产过程中不使用任何有害化学合成物质,按特定的生产操作规程生产、加工,产品质量及包装经检测、检查符合特定标准,并经专门机构认定,许可使用AA级绿色食品标志的产品。
3、A级绿色食品A级绿色食品系指在生态环境质量符合规定标准的产地,生产过程中允许限量使用限定的化学合成物质,按特定的生产操作规程生产。
加工,产品质量及包装经检测。
检查符合特定标准,并经专门机构认定,许可使用A级绿色食品标志的产品。
(二)绿色食品分级标准1、绿色食品标准体系绿色食品标准包括环境质量标准、生产操作规程、产品标准、包装标准、储藏和运输标准及其它相关标准,构成一个完整的质量控制标准体系。
绿色食品产地的生态环境质量标准是指:农业初级产品或食品的主要原料,其生长区域内没有工业企业的直接污染,水域上游、上风口没有污染源对该区域构成污染威胁,使该区域内的大气、地壤质量及灌溉用水、养殖用水质量均符合绿色食品大气标准、绿色食品土壤标准、绿色食品水质标准,并有一套保证措施,确保该区域在今后的生产过程中环境质量不下降。
绿色食品的生产操作规程包括种植业、畜牧业、养殖业和食品加工业各个环节必须遵循的规范程序,以及农药、肥料、食品添加剂、饲料添加剂和兽药的使用原则。
绿色食品产品标准参照有关国际、国家、部门、行业标准制定,通常高于或等同现行标准,有些还增加了检测项目。
绿色食品认证流程第一节工作程序及方法一、检查前的准备仔细阅读申请人的申请认证材料,熟悉相关的标准及技术资料,列出检查提纲和检查要点,收集申请人有关申请认证产品的相关信息。
二、工作程序1.首次会议:听取申请人关于申请认证产品及其产地环境、生产管理等有关情况的介绍,检查员质疑,商定具体检查日程安排;2.实地检查:确定检查的基地数和地块数,随机进行实地检查;3.随机访问:确定访问农户数,随机访问农户和有关技术人员,了解产品生产及管理情况的第一手资料;4.查阅文件、记录:通过查阅文件,了解申请认证企业全程质量控制措施及确保绿色食品产品质量的能力;通过查阅记录,核实申请认证企业生产和管理的执行情况及控制的有效性。
检查中,查阅的文件包括基地管理制度、合同(协议)、生产管理制度等;查阅的记录包括生产及其管理记录、出入库记录、生产资料购买及使用记录、交售记录、卫生管理记录、培训记录等;5.总结会:要求受检方主要负责人及各生产管理部门负责人参加。
检查员向受检方报告现场检查结果,并就有关情况作说明。
在总结会上,受检方可以对现场检查的报告进行评论,提出不同意见,进行解释和说明。
对有争议的事实,必要时可进行核实,以确保现场检查结果实事求是,评估结论恰如其分。
检查员应明确检查结论,提出建议或整改意见。
6.对上述每个程序进行拍照,并附于检查评估报告中。
三、基地数、地块数和农户数的确定对于“公司 +基地+农户”的申请企业,检查员采用×0.8取整的方法(n代表样本数),随机确定实地检查基地数、地块数及随机访问农户数。
如:假设某申请企业申请认证的大豆基地分布于 10个基地,每个基地有40个地块和20户农户。
检查基地数确定:×0.8=2.53,取整为 2,即随机抽取2个基地进行实地检查。
检查地块数确定:基地所对应的地块数开平方乘以 0.8,取整。
即×0.8=5.01,取整为 5,即随机抽取5个地块进行实地检查。
绿色食品及绿色食品标志认证的申请程序一、绿色食品标准(一)绿色食品标准概述为了保证绿色食品产品无污染、安全、优质、营养的特性,开发绿色食品有一套较为完整的质量标准体系.绿色食品标准包括产地环境质量标准、生产技术标准、产品质量和卫生标准、包装标准、贮藏和运输标准以及其他相关标准,它们构成了绿色食品完整的质量控制标准体系.绿色食品标准建设是绿色食品产品开发和质量监控的技术基础.绿色食品标准体系的建设和完善,不仅提高了绿色食品产业的科技水平,而且促进了绿色食品产品的开发.(二)绿色食品标准的作用绿色食品标准作为绿色食品生产经验的总结和科技发展的结果,对绿色食品产业发展所起的作用表现在以下几个方面:1.绿色食品标准是进行绿色食品质量认证和质量体系认证的依据.质量认证指由可以充分信任的第三方证实某一经鉴定的产品或服务符合特定标准或技术规范的活动.质量体系认证指由可以充分信任的第三方证实某一经鉴定产品的生产的企业,其生产技术和管理水平符合特定的标准的活动.由于绿色食品认证实行产前、产中、产后全过程质量控制,同时包含了质量认证和质量体系认证,因此,无论是绿色食品质量认证还是质量体系认证都必须有适宜的标准依据,否则就不具备开展认证活动的基本条件.2.绿色食品标准是进行绿色食品生产活动的技术、行为规范.绿色食品标准不仅是对绿色食品产品质量、产地环境质量、生产资料毒副效应的指标规定,更重要的是对绿色食品生产者、管理者的行为的规范,是评价、监督和纠正绿色食品生产者、管理者技术行为的尺度,具有规范绿色食品生产活动的功能.3.绿色食品标准是推广先进生产技术,提高绿色食品生产水平的指导性技术文件.绿色食品标准不仅要求产品质量达到绿色食品产品标准,而且为产品达标提供了先进的生产方式和生产技术指标.4.绿色食品标准是维护绿色食品生产者和消费者利益的技术和法律依据.绿色食品标准作为质量认证依据,对接受认证的生产企业来说,属强制执行标准,企业生产的绿色食品产品和采用的生产技术都必须符合绿色食品标准要求.当消费者对某企业生产的绿色食品提出异议或依法起诉时,绿色食品标准就成为裁决的合法技术依据.同时,国家工商行政管理部门,也将依据绿色食品标准打击假冒绿色食品产品的行为,保护绿色食品生产者和消费者利益.绿色食品标准是提高我国食品质量,增强我国食品在国际市场竞争力,促进产品出口创汇的技术目标依据.绿色食品标准是以我国国家标准为基础,参照国际标准和国外先进标准制定的,既符合我国国情,又具有国际先进水平.对我国大多数食品生产企业来说,要达到绿色食品标准有一定难度,但只要进行技术改造,改善经营管理水平,提高企业素质,许多企业是完全能够达到的,其生产的食品质量也是能够符合国际市场要求的.而目前国际市场对绿色食品的需求远远大于生产,这就为达到绿色食品标准的产品提供了广阔的市场.(三)制定绿色食品标准的原则绿色食品标准从发展经济和保护生态环境相结合的角度规范绿色食品生产者的经济行为.在保证食品产量的前提下,最大限度地通过促进生物循环,合理配置和节约资源,减少经济行为对生态环境的不良影响和提高食品质量,维护和改善人类生存与发展的环境.为此,确定了制定“标准”所遵循的原则:1.生产优质、营养、对人畜安全的食品和饲料,并保证获得一定产量和经济效益,保证生产者和消费者双方的利益;2.保证生产地域内环境质量不断提高,其中包括保持土壤的长期肥料和洁净,有助于水土保持;3.保证水、水资源和相关生物不遭受损害,有利于生物循环和生物多样性的保持;4.有利于节省资源,其中包括要求使用可更新资源、可自然降解和回收利用材料,减少长途运输,避免过度包装等;5.有利于先进科技的应用,以保证及时利用最新科技成果为绿色食品发展服务;6.有关标准和技术要求能够被验证,有关标准要求采用的检验方法和评价方法必须是国际、国家标准或技术上能够保证重复性的试验方法;7.绿色食品标准的综合技术指标不低于国际标准和国外先进标准时水平,同时,生产技术标准有很强的可操作性,易于生产者接受;8.在aa级绿色食品生产中禁止使用基因工程技术.(四)制定绿色食品标准的依据――欧共体关于有机农业及其有关农产品和食品条例(第2092);――ifoam有机农业和食品加工基本标准;――联合国食品法典委员会(cac)标准;――我国国家环境标准;――我国食品质量标准;――我国绿色食品生产技术研究成果.(五)绿色食品标准的内容绿色食品标准以全程质量控制为核心,由以下六个部分构成:1.绿色食品产地环境质量标准制定这项标准的目的,一是强调绿色食品必须产自良好的生态环境地域,以保证绿色食品最终产品的无污染、安全性;二是促进对绿色食品产地环境的保护和改善.绿色食品产地环境质量标准规定了产地的空气质量标准、农田灌溉水质标准、渔业水质标准、畜禽养殖用水标准和土壤环境质量标准的各项指标以及浓度限值、监测和评价方法.提出了绿色食品产地土壤肥力分级和土壤质量综合评价方法.对于一个给定的污染物在全国范围内其标准是统一的,必要时可增设项目,适用于绿色食品(从级和a级)生产的农田、菜地、果园、牧场、养殖场和加工厂.2.绿色食品生产技术标准绿色食品生产过程的控制是绿色食品质量控制的关键环节.绿色食品生产技术标准是绿色食品标准体系的核心,它包括绿色食品生产资料使用准则和绿色食品生产技术操作规程两部分.绿色食品生产资料使用准则是对生产绿色食品过程中物质投入的一个原则性规定,它包括生产绿色食品的农药、肥料、食品添加剂、饲料添加剂、兽药和水产养殖用药的使用准则,对允许、限制和禁止使用的生产资料及其使用方法、使用剂量、使用次数和休药期等作出了明确规定.绿色食品生产技术操作规程是以上述准则为依据,按作物种类、畜牧种类和不同农业区域的生产特性分别制定的,用于指导绿色食品生产活动,规范绿色食品生产技术的技术规定,包括农产品种植、畜禽饲养、水产养殖和食品加工等技术操作规程.3.绿色食品产品标准该标准是衡量绿色食品最终产品质量的指标尺度.它虽然跟普通食品的国家标准一样,规定了食品的外观品质、营养品质和卫生品质等内容,但其卫生品质要求高于国家现行标准,主要表现在对农药残留和重金属的检测项目种类多、指标严.而且,使用的主要原料必须是来自绿色食品产地的、按绿色食品生产技术操作规程生产出来的产品.绿色食品产品标准反映了绿色食品生产、管理和质量控制的先进水平,突出了绿色食品产品无污染、安全的卫生品质.(1)原料要求绿色食品的主要原料必须是来自绿色食品产地,按绿色食品生产操作规程生产出来的产品.对于某些进口原料,例如果蔬脆片所用的棕榈油、生产冰淇淋所用的黄油和奶粉,无法进行原料产地环境检测的,要经中国绿色食品发展中心指定的食品监测中心,按绿色食品标准进行检验,符合标准的产品才能作为绿色食品加工原料.(2)感官要求包括外形、色泽、气味、口感、质地等.绿色食品产品标准中感官要求有定性、半定量、定量指标.其要求严于同类非绿色食品.例如,对韭菜的感官要求就增加了指标,如修剪和整齐度,韭菜株长的长短一致性,用株长平均值乘以(1±8%)表示.(3)理化要求这是绿色食品的内含要求,包括应有的成分指标,如蛋白质、脂肪、糖类、维生素等.这些指标不低于国标要求,农药残留和重金属含量等污染指标与国外先进标准或国际标准接轨.(4)微生物学要求产品的微生物学的特性要必须保证.如活性酵母、乳酸菌等,这是产品质量的基础.而微生物污染指标必须严于国标的限定.例如菌落总数、大肠菌群、致病菌、粪便大肠杆菌、霉菌等微生物污染指标严于国标,达到或接近同类产品的国外先进标准或国际标准.4.绿色食品包装标签标准该标准规定了进行绿色食品产品包装时应遵循的原则,包装材料选用的范围、种类,包装上的标识内容等.要求产品包装从原料、产品制造、使用、回收和废弃的整个过程都应有利于食品安全和环境保护,包括包装材料的安全、牢固性,节省资源、能源,减少或避免废弃物产生,易回收循环利用,可降解等具体要求和内容.绿色食品产品标签,除要求符合国家《食品标签通用标准》外,还要求符合《中国绿色食品商标标志设计使用规范手册》规定,该《手册》对绿色食品的标准图形、标准字形、图形和字体的规范组合、标准色、广告用语以及在产品包装标签上的规范应用均作了具体规定.(1)绿色食品的包装标准食品包装是指为了在食品流通过程中保护产品、方便储运、促进销售,按一定技术而采用的容器、材料及辅助物的总称,也指为了在达到上述目的而采用容器、材料和辅助物的过程中施加一定的技术方法等的操作活动.食品包装的基本要求是:(ⅰ)较长的保质期(货架寿命);(ⅱ)不带来二次污染;(ⅲ)少损失原有营养及风味;(ⅳ)包装成本要低;(v)储藏运输方便、安全;(ⅵ)增加美感,引起食欲;(ⅶ)符合绿色食品的包装标准.该项标准正在制定.我国的包装工业起步较晚,在发展与环保问题上,现有传统的某些包装不利于环保.包装产品从原料、产品制造、使用、回收和废弃的整个过程都应符合环境保护的要求,它包括节省资源、能源,减少、避免废弃物产生,易回收利用,再循环利用,可降解等具体要求和内容.也就是世界工业发达国家要求包装做到“3r、1d”(re-duce减量化、reuse重复使用、recycle再循环和degadable再降解)原则.(2)绿色食品标签标准绿色食品产品包装,除食品包装基本要求外,在包装装璜上应符合《绿色食品标志设计标准手册》的要求.绿色食品包装标签标准正在制定,在制定以前,绿色食品的包装标签应符合国家《食品标签通用标准》gb7718--94.标准中规定食品标签上必须标注以下内容:食品名称;配料表;净含量及固形物含量;制造者、经销者的名称和地址;日期标志(生产日期、保质期或/和保存期)和贮藏指南;质量(品质)等级;产品标准号;特殊标注内容.(3)绿色食品防伪标签标准绿色食品防伪标签对绿色食品具有保护和监控作用.防伪标签具有技术上的先进性、使用的专用性、价格的合理性,标签类型多样,可以满足不同的产品的包装.标准规定:(ⅰ)许可使用绿色食品标志的产品必须加贴绿色食品标志防伪标签;(ⅱ)绿色食品标志防伪标签只能使用在同一编号的绿色食品产品上.非绿色食品或与绿色食品防伪标签编号不一致的绿色食品产品不得使用该标签;(ⅲ)绿色食品标志防伪标签应贴于食品标签或其包装正面的显著位置,不得掩盖原有绿标、编号等绿色食品的整体形象;(ⅳ)企业同一种产品贴防伪标签的位置及外包装箱封箱用的大型标签的位置应固定,不得随意变化.5.绿色食品贮藏、运输标准该项标准对绿色食品贮运的条件、方法、时间作出了规定,以保证绿色食品在贮运过程中不遭受污染、不改变品质,并有利于环保、节能.绿色食品贮藏必须遵循以下原则:(ⅰ)贮藏环境必须洁净卫生,不能对绿色食品产品引入污染;(ⅱ)选择的贮藏方法不能使绿色食品品质发生变化、引入污染.如化学贮藏方法中选用化学制剂必须符合《绿色食品添加剂使用准则》;(ⅲ)在贮藏中,绿色食品不能与非绿色食品混堆贮存;(ⅳ)a级绿色食品与aa级绿色食品必须分开贮藏.6.绿色食品其他相关标准包括“绿色食品生产资料”认定标准、“绿色食品生产基地”认定标准等,这些标准都是促进绿色食品质量控制管理的辅助标准.从1996年开始,在绿色食品的申报审批过程中将区分aa级和a级绿色食品,其中aa级绿色食品完全与国际接轨,各项标准均达到或严于国际同类食品,但在我国现有条件下,大量开发aa级绿色食品尚有一定的难度,将a级绿色食品作为向aa级绿色食品过渡的一个过渡期产品,它不仅在国内市场上有很强的竞争力,在国外普通食品市场上也有很强的竞争力.它们的区别概括如表所示.本篇新闻热门关键词:标尺标签标志包装包装材。
绿色食品认证程序一、如何申报绿色食品标志二、申请使用绿色食品标志所需上报的材料三、具备哪些条件的企业可以申报绿色食品标志四、哪些产品可以申报绿色食品标志五、如何填写《绿色食品标志使用申请书》和《企业生产情况调查表》六、如何编制绿色食品种植规程和绿色食品产品的加工规程七、申报产品产地环境质量监测及现状评价八、抽样、产品检测九、编号、颁发证书一、如何申报绿色食品标志绿色食品标志是经中国绿色食品发展中心注册的质量证明商标,企业如需在其生产的产品上使用绿色食品标志,必须按以下程序提出申报:1、申请人向所在省、自治区、直辖市绿色食品办公室(以下简称绿办)领取申请表格及有关资料。
1、申请人向所在省、自治区、直辖市绿色食品办公室(以下简称绿办)领取申请表格及有关资料。
并填写《绿色食品标志使用申请书》(一式两份)、《企业生产情况调查表》。
并连同有关资料一并报省(区、市)绿办。
2、各省绿色食品委托管理机构将依据企业的申请,委派至少两名绿色食品标志专职管理人员赴申请企业进行实地考察。
如考察合格,省绿色食品委托管理机构将委托定点的环境监测机构对申报产品或产品原料产地的大气、土壤和水进行环境监测和评价。
3、省绿色食品委托管理机构的标志专职管理人员将结合考察情况及环境监测和评价的结果对申请材料进行初审,并将初审合格的材料上报中国绿色食品发展中心。
4、中国绿色食品发展中心对上述申报材料进行审核,中国绿色食品发展中心审核材料后,下达一审结果。
一审结果有三种情况:若申报材料不合要求,则下达一审意见,企业收到一审意见后应在两个月内对有关问题作出如实的答复;若材料中有违反原则性的问题,则不予通过,且当年不再受理该企业的申报;若材料合格,即下抽样单,绿办据此抽样单按有关规定进行抽样,抽样后封好样送到指定的食品检测部门进行检测。
5、食品质检部门将检测报告直接寄往中国绿色食品发展中心,中心对此报告进行终审,合格即通知企业办理有关手续,签定《绿色食品标志使用协议书》。
浙江省绿色食品认证工作程序一、申报认证1. 认证申请1.1 申请人向其所在市绿色食品办公室(以下简称市绿办)领取《绿色食品标志使用申请书》、《企业及生产情况调查表》等有关资料,或从浙江农业信息网绿色食品子网(网址)下载。
1.2 申请人填写并向所在市绿办递交《绿色食品标志使用申请书》、《企业及生产情况调查表》及以下材料:(1)保证执行绿色食品标准和规范的声明;(2)生产操作规程(种植规程、养殖规程、加工规程);(3)公司对“基地+农户”的质量控制体系(包括合同、基地图、基地和农户清单、管理制度);(4)产品执行标准;(5)产品注册商标文本(复印件);(6)企业营业执照(复印件);(7)企业质量管理手册;(8)要求提供的其他材料。
2. 受理及文审2.1 市绿办收到上述申请材料后,进行登记、编号,5个工作日内完成对申请认证材料的审查工作,并向申请人发出《文审意见通知单》。
2.2 申请认证材料不齐全的,申请人收到《文审意见通知单》后10个工作日内提交补充材料。
2.3申请认证材料不合格的,通知申请人本生长周期不再受理其申请。
2.4 申请认证材料合格的,执行第3条。
3. 现场检查3.1市绿办制定现场检查计划,并在计划得到申请人确认后,委派2名或2名以上检查员进行现场检查。
3.2检查员根据中国绿色食品发展中心(以下简称中绿中心)《绿色食品检查员工作手册》和现场检查计划要求,按现场检查表中检查项目进行逐项检查。
每位检查员单独填写现场检查表和现场检查意见。
现场检查工作在3个工作日内完成,现场检查后2个工作日内向市绿办递交现场检查评估报告。
3.3现场检查不合格,市绿办书面通知申请人,认证结论按不通过处理,本生产周期不再受理其申请。
4.产品抽样4.1 现场检查合格,当时可以抽到适抽产品的,检查员依据中绿中心《绿色食品产品抽样技术规范(试行)》进行产品抽样,并填写《绿色食品产品抽样单》。
特殊产品(如动物性产品等)另行规定。
绿色食品认证程序为规范绿色食品认证工作,依据《绿色食品标志管理办法》,制定本程序。
凡具有绿色食品生产条件的国内企业均可按本程序申请绿色食品认证。
境外企业另行规定。
1. 认证申请1.1 申请人向中国绿色食品发展中心(以下简称中心)及其所在省(自治区、直辖市)绿色食品办公室、绿色食品发展中心(以下简称省绿办)领取《绿色食品标志使用申请书》、《企业及生产情况调查表》及有关资料,或从中心网站(网址: www. )下载。
1.2 申请人填写并向所在省绿办递交《绿色食品标志使用申请书》、《企业及生产情况调查表》及以下材料:(1)保证执行绿色食品标准和规范的声明(2)生产操作规程(种植规程、养殖规程、加工规程)(3)公司对“基地+农户”的质量控制体系(包括合同、基地图、基地和农户清单、管理制度)(4)产品执行标准(5)产品注册商标文本(复印件)(6)企业营业执照(复印件)(7)企业质量管理手册(8)要求提供的其他材料(通过体系认证的,附证书复印件)2. 受理及文审2.1 省绿办收到上述申请材料后,进行登记、编号, 5个工作日内完成对申请认证材料的审查工作,并向申请人发出《文审意见通知单》,同时抄送中心认证处。
2.2 申请认证材料不齐全的,要求申请人收到《文审意见通知单》后10个工作日提交补充材料。
2.3申请认证材料不合格的,通知申请人本生长周期不再受理其申请。
2.4 申请认证材料合格的,执行第3条。
3. 现场检查、产品抽样3.1省绿办应在《文审意见通知单》中明确现场检查计划,并在计划得到申请人确认后委派2名或2名以上检查员进行现场检查。
3.2检查员根据《绿色食品检查员工作手册》(试行)和《绿色食品产地环境质量现状调查技术规范》(试行)中规定的有关项目进行逐项检查。
每位检查员单独填写现场检查表和检查意见。
现场检查和环境质量现状调查工作在5个工作日内完成,完成后5个工作日内向省绿办递交现场检查评估报告和环境质量现状调查报告及有关调查资料。
绿色食品认证目录绿色食品认证目录------------------------绿色食品认证是指食品生产、流通企业或产品获得国家认可的绿色食品认证,通过该认证的食品企业和产品有助于提高食品安全水平,保障消费者的权益。
一、绿色食品认证的意义-------------------------------绿色食品认证是指国家对食品生产、流通企业及其产品进行认可,它是对食品安全的一种保障,旨在促进食品安全,保障消费者的权益。
拥有绿色食品认证的企业在市场上具有较高的竞争力,可以向消费者提供更安全、更有保障的食品,有助于企业树立良好的社会形象,从而受到消费者的青睐。
二、绿色食品认证的要求-------------------------------1、原料要求:绿色食品认证要求原料的产地、供应商必须符合国家相关法律法规,原料必须来源于正规合法的供应商,具有合法的进口文件,原料必须是安全无毒的,并且要符合国家相关标准。
2、加工要求:加工过程中必须严格执行国家关于食品卫生标准,采用符合国家要求的原料,并根据国家相关法律法规进行加工,以确保食品安全。
3、包装要求:包装必须采用安全无毒的材料,并根据国家相关法律法规进行包装。
包装必须印有企业的法人代表的名字及地址,以及生产日期、有效期、保存方式等信息。
4、产品要求:产品必须符合国家相关法律法规以及行业标准,必须安全无毒,不能使用任何违禁物质,不能有任何明显可视性缺陷,必须保证在一定时间内,能够保持原有特性。
三、绿色食品认证的流程----------------------------------1、申请:企业要申请绿色食品认证,必须向相关部门申请,并提供相关材料。
2、审核:审核部门会对企业申请进行审核,要求企业必须严格遵守国家相关法律法规。
3、考核:考核部门会对企业的生产、流通等情况进行考核,以确保企业食品生产、流通工作能够遵循国家法律法规。
4、评审:评审部门会对企业的申请材料进行审查,并对企业生产、流通工作进行评审,以确保企业能够遵循国家法律法规。
绿色食品认证流程及规范第一章绿色食品认证概述 (3)1.1 绿色食品的定义 (3)1.2 绿色食品认证的意义 (3)第二章认证机构与认证人员 (3)2.1 认证机构的资质要求 (3)2.1.1 法律地位与许可 (3)2.1.2 管理体系与标准 (4)2.1.3 技术力量与资源 (4)2.1.4 行业信誉与评价 (4)2.2 认证人员的资格与职责 (4)2.2.1 资格要求 (4)2.2.2 职责要求 (4)第三章认证申请与受理 (5)3.1 认证申请条件 (5)3.1.1 申请人资格 (5)3.1.2 产品条件 (5)3.1.3 管理体系条件 (5)3.2 申请材料提交 (5)3.2.1 申请材料清单 (5)3.2.2 申请材料要求 (6)3.3 受理程序 (6)3.3.1 材料审查 (6)3.3.2 现场审核 (6)3.3.3 审核结论 (6)3.3.4 认证决定 (6)第四章前期审查与现场检查 (7)4.1 前期审查流程 (7)4.1.1 提交申请 (7)4.1.2 受理申请 (7)4.1.3 初步审查 (7)4.1.4 审查结果反馈 (7)4.2 现场检查程序 (7)4.2.1 检查准备 (7)4.2.2 现场检查实施 (7)4.2.3 检查记录与反馈 (8)4.3 现场检查内容 (8)4.3.1 生产环境检查 (8)4.3.2 生产过程检查 (8)4.3.3 管理体系检查 (8)4.3.4 产品质量检查 (8)第五章生产过程控制 (8)5.2 生产技术规范 (9)5.3 生产投入品管理 (9)第六章产品检测与评价 (9)6.1 检测标准与方法 (9)6.1.1 检测标准 (9)6.1.2 检测方法 (9)6.2 检测流程与结果评价 (10)6.2.1 检测流程 (10)6.2.2 结果评价 (10)6.3 检测报告的出具 (10)第七章认证结果评定与公告 (10)7.1 评定标准与方法 (10)7.1.1 评定标准 (10)7.1.2 评定方法 (11)7.2 认证结果的公示与公告 (11)7.2.1 公示 (11)7.2.2 公告 (11)7.3 认证证书的发放 (12)7.3.1 认证证书的制备 (12)7.3.2 认证证书的发放 (12)第八章认证后的监督与管理 (12)8.1 监督检查制度 (12)8.1.1 监督检查频率 (12)8.1.2 监督检查内容 (12)8.1.3 监督检查程序 (13)8.2 认证证书的续期与变更 (13)8.2.1 认证证书续期 (13)8.2.2 认证证书变更 (13)8.3 违规处理与认证撤销 (13)8.3.1 违规处理 (13)8.3.2 认证撤销 (14)第九章绿色食品认证标识使用与管理 (14)9.1 标识使用规范 (14)9.1.1 使用范围 (14)9.1.2 使用要求 (14)9.1.3 使用注意事项 (14)9.2 标识的印刷与发放 (15)9.2.1 印刷要求 (15)9.3 标识使用监管 (15)9.3.1 监管部门 (15)9.3.2 监管措施 (15)9.3.3 企业自律 (15)第十章绿色食品认证的国际合作与交流 (15)10.2 交流合作内容 (16)10.3 国际认证互认 (16)第一章绿色食品认证概述1.1 绿色食品的定义绿色食品是指在无污染的生态环境中,遵循可持续发展原则,按照特定的生产技术规范和标准,生产出的安全、优质、营养的农产品。
请简述绿色食品认证程序
绿色食品认证程序是一项对食品生产和加工过程中是否符合环境友好、可持续发展和符合相关标准的认证工作。
具体的认证程序一般包括以下几个步骤:
1. 提交申请:食品生产和加工企业首先需要向认证机构提交认证申请。
申请材料通常包括企业资质、生产流程和产品信息等。
2. 审核评估:认证机构会对申请企业进行现场审查和评估,验证企业是否按照相关标准和要求进行生产和加工,并进行环境影响评估。
3. 报告编制:认证机构根据现场评估的结果编制认证报告,包括企业符合性评估和环境影响评估结果。
4. 问题解决:如果在审核评估过程中发现问题,认证机构会通知企业进行整改,并在整改后进行复评。
5. 认证决策:认证机构根据评估报告和整改情况,做出是否颁发绿色食品认证证书的决策。
6. 颁发证书:如果企业符合认证标准,认证机构会颁发绿色食品认证证书,并将企业相关信息公示。
7. 监督审查:认证机构会定期对已获得绿色食品认证的企业进行监督审查,确保企业持续符合认证标准和要求。
绿色食品认证程序的目标是保证食品生产和加工过程中对环境的友好、可持续发展,提高消费者对食品质量和环保性的信任,并推动食品行业向绿色化发展。
绿色食品认证与包装设计手册第一章绿色食品认证概述 (2)1.1 绿色食品认证的定义 (2)1.2 绿色食品认证的意义 (2)1.3 绿色食品认证的发展历程 (3)第二章绿色食品认证标准与流程 (3)2.1 绿色食品认证标准 (3)2.2 绿色食品认证流程 (4)2.3 绿色食品认证申请与审查 (4)第三章绿色食品包装设计原则 (5)3.1 安全性原则 (5)3.2 环保性原则 (5)3.3 实用性原则 (5)3.4 美观性原则 (5)第四章绿色食品包装材料选择 (6)4.1 包装材料的种类 (6)4.2 包装材料的选择标准 (6)4.3 包装材料的环境影响 (7)第五章绿色食品包装设计要素 (7)5.1 包装结构设计 (7)5.2 包装图案设计 (7)5.3 包装色彩设计 (7)5.4 包装文字设计 (7)第六章绿色食品包装设计法规与标准 (8)6.1 包装设计法规 (8)6.1.1 国家法律法规 (8)6.1.2 部门规章 (8)6.1.3 地方性法规 (8)6.2 包装设计标准 (8)6.2.1 包装材料标准 (8)6.2.2 包装结构设计标准 (8)6.2.3 包装标识标准 (8)6.3 包装设计法规与标准的执行 (9)6.3.1 完善法规体系 (9)6.3.2 强化监督执法 (9)6.3.3 提高企业自律意识 (9)6.3.4 加强宣传教育 (9)第七章绿色食品包装设计实践 (9)7.1 包装设计案例解析 (9)7.1.1 案例一:某绿色大米包装设计 (9)7.1.2 案例二:某绿色蔬菜包装设计 (9)7.1.3 案例三:某绿色饮料包装设计 (9)7.2 包装设计创新方法 (9)7.2.1 采用新型环保材料 (10)7.2.2 创新包装结构设计 (10)7.2.3 个性化视觉设计 (10)7.3 包装设计实施步骤 (10)7.3.1 前期调研 (10)7.3.2 确定设计方向 (10)7.3.3 设计草图 (10)7.3.4 设计制作 (10)7.3.5 制作样品 (10)7.3.6 修改完善 (10)7.3.7 定稿及生产 (10)第八章绿色食品包装设计推广 (10)8.1 包装设计宣传策略 (10)8.2 包装设计营销策略 (11)8.3 包装设计市场分析 (11)第九章绿色食品包装设计管理与监督 (12)9.1 包装设计管理机制 (12)9.1.1 管理体系的构建 (12)9.1.2 管理制度与流程 (12)9.1.3 人员培训与考核 (12)9.2 包装设计监督措施 (13)9.2.1 监督体系的构建 (13)9.2.2 监督措施的实施 (13)9.3 包装设计改进与反馈 (13)9.3.1 改进措施的制定 (13)9.3.2 反馈机制的建立 (13)第十章绿色食品包装设计发展趋势 (14)10.1 包装设计技术发展趋势 (14)10.2 包装设计理念发展趋势 (14)10.3 包装设计市场发展趋势 (14)第一章绿色食品认证概述1.1 绿色食品认证的定义绿色食品认证是指依据国家有关法律法规,对食品生产过程中的生态环境、生产技术、产品质量等方面进行评价,符合绿色食品标准要求,获得绿色食品标志使用权的一种认证制度。
绿色食品认证流程 Company number:【0089WT-8898YT-W8CCB-BUUT-202108】
取得绿色食品认证流程如下:
一、事项名称:绿色食品认证程序
二、办理部门:农业局发展科
三、申请范围:
1、申请人条件?
申请人必须是企业法人,社会团体、民间组织、政府和行政机构等不可作为绿色食品的申请人。
同时,还要求申请人具备以下条件:?
( 1)具备绿色食品生产的环境条件和技术条件;?
( 2)生产具备一定规模,具有较完善的质量管理体系和较强的抗风险能力;?
( 3)加工企业须生产经营一年以上方可受理申请;?
( 4)有下列情况之一者,不能作为申请人:?
a.与中心和省绿办有经济或其它利益关系的;?
b.可能引致消费者对产品来源产生误解或不信任的,如批发市场、粮库等;?
c.纯属商业经营的企业(如百货大楼、超市等)。
?
2、申请认证产品条件?
( 1)按国家商标类别划分的第5、29、30、31、32、33类中的大多数产品均可申请认证;?
( 2)以“食”或“健”字登记的新开发产品可以申请认证;?
( 3)经卫生部公告既是药品也是食品的产品可以申请认证;?
( 4)暂不受理油炸方便面、叶菜类酱菜(盐渍品)、火腿肠及作用机理不甚清楚的产品(如减肥茶)的申请;?
( 5)绿色食品拒绝转基因技术。
由转基因原料生产(饲养)加工的任何产品均不受理。
四、办理依据
绿色食品标志是中国绿色食品发展中心在国家工商行政管理总局商标局注册的证明商标,受《中华人民共和国商标法》保护,中国绿色食品发展中心作为商标注册人享有专用权,包括独占权、转让权、许可权和继承权。
未经注册人许可,任何单位和个人不得使用;“安全、优质、营养”体现的是绿色食品的质量特性。
绿色食品分为A级和AA级,AA级绿色食品与有机食品遵守相同的原则和标准。
五、所需材料:
申请人向所在区提出认证申请时,应提交以下文件,每份文件一式三份,一份区留存,一份省绿办留存,一份报中心:?
1. 《绿色食品标志使用申请书》?
2. 《企业及生产情况调查表》?
3. 保证执行绿色食品标准和规范的声明?
4. 生产操作规程(种植规程、养殖规程、加工规程)?
5. 公司对“基地 +农户”的质量控制体系(包括合同、基地图、基地和农户清单、管理制度)?
6. 产品执行标准?
7. 产品注册商标文本(复印件)?
8. 企业营业执照(复印件)?
9. 企业质量管理手册?
对于不同类型的申请企业,依据产品质量控制关键点和生产中投入品的使用情况,还应分别提交以下材料:?
1. 矿泉水申请企业,提供卫生许可证、采矿许可证及专家评审意见复印件;?
2. 对于野生采集的申请企业,提供当地政府为防止过渡采摘、水土流失而制定的许可采集管理制度;?
3. 对于屠宰企业,提供屠宰许可证复印件;?
4. 从国外引进农作物及蔬菜种子的,提供由国外生产商出具的非转基因种子证明文件原件及所用种衣剂种类和有效成份的证明材料;?
5. 提供生产中所用农药、商品肥、兽药、消毒剂、渔用药、食品添加剂等投入品的产品标签原件;?
6. 生产中使用商品预混料的,提供预混料产品标签原件及生产商生产许可证复印件;使用自产预混料(不对外销售),且养殖方式为集中饲养的,提供生产许可证复印件;使用自产预混料(不对外销售),但养殖管理方式为“公司 +农户”的,提供生产许可证复印件、预混料批准文号及审批意见表复印件;?
7. 外购绿色食品原料的,提供有效期为一年的购销合同和有效期为三年的供货协议,并提供绿色食品证书复印件及批次购买原料发票复印件;?
8. 企业存在同时生产加工主原料相同和加工工艺相同(相近)的同类多系列产品或平行生产(同一产品同时存在绿色食品生产与非绿色食品生产)的,提供从原料基地、收购、加工、包装、贮运、仓储、产品标识等环节的区别管理体系;?
9. 原料(饲料)及辅料(包括添加剂)是绿色食品或达到绿色食品产品标准的相关证明材料;?
10. 预包装产品,提供产品包装标签设计样。
?
六、办事流程:
区级负责材料初审工作,认证过程全部由省绿办及中国绿色食品发展中心负责,认证程序如下:
1. 认证申请
2. 受理及文审
3. 现场检查、产品抽样
4. 环境监测
5. 产品检测
6. 认证审核
7. 认证评审
8. 颁证?
七、办结时限:
由上级有关部门决定。
八、绿色食品认证费收费标准?
绿色食品认证费收费标准具体为:每个产品8000元,同类的(57小类)系列初级产品,超过两个的部分,每个产品1000元;主要原料相同和工艺相近的系列加工产品,超过两个的部分,每个产品2000元;其它系列产品,超过两个的部分,每个产品3000元。
?
九、绿色食品标志年度使用费标准
类别编号产品类别非系列产品系列产品?
31 禽蛋 1800元 600元。