(新)中国电信行业产业链分析
- 格式:ppt
- 大小:102.50 KB
- 文档页数:5
电信产业发展1.电信发展历程1.1中国电信行业发展历程第一阶段,电信业完全垄断时期(1984-1992)。
措施:改革开放的初期,国民经济基础薄弱,物质相对贫乏,处于垄断地位的电信业,因政府采取了一系列扶持政策鼓励电信的发展,特别是加大固定资产投资,积累了建设资金。
效果:使我国电信规模不断扩大,大力加强网络建设,提高通信能力。
问题:垄断性发展也引发了服务质量差、政企不分、不合理收费、供给短缺等一系列“非效率”问题。
第二阶段,电信业引入竞争时期(1993-1998)。
措施:全国电信部门进一步解放思想,抓住机遇,积极推进电信事业的发展,最为重要的是通过开放寻呼及部分增值业务;组建联通公司;中国电信香港上市等方面引进竞争机制效果:通信能力明显增强,电信业务持续快速发展,电信业内的服务水平和劳动生产率得到提高,为消费者带来了更多样选择。
问题:该阶段的中国电信业仍存在相对高价格、价格歧视和用户消费价格费不透明等问题,从而规定下一阶段所要深化的改革方向。
第三阶段,电信业竞争格局初步形成时期(1999-2005)。
措施:中国经济跨入了新世纪的门槛,国门向世界大开,中国电信业进一步加快了网络建设和业务发展,大力发展固定通信、数据与多媒体通信效果:向国内外广大用户提供更多更好的电信服务,两次拆分重组,使中国电信业已形成5+1的竞争格局。
问题:与初步竞争格局形成共存,产生了价格问题、互联互通及电信的普遍服务性等问题。
总结:从二十多年来电信业深化改革的实践来看,归根结底是如何实现有效竞争的问题。
因此,电信业的进一步发展仍需要改革的不断深化。
1.2国外电信行业发展历程1.2.1发达国家,如:美,英,日从发达国家电信产业的演变来看,电信产业演变的主要特点可以概括为以下几点:1、为了改变电信市场由单个厂商垄断的局面,电信管制机构首先通过主动引进新的竞争者,促进电信市场的竞争。
2、在在位厂商与新进入厂商实力不对称的情况下,管制机构利用“不对称管制”的手段加强对新厂商的扶持,提高新厂商的竞争力,在新进入厂商难以对主导厂商构成竞争的情况下,政府主动对主导厂商进行业务的分割,以减少主导厂商利用反竞争手段的机会。
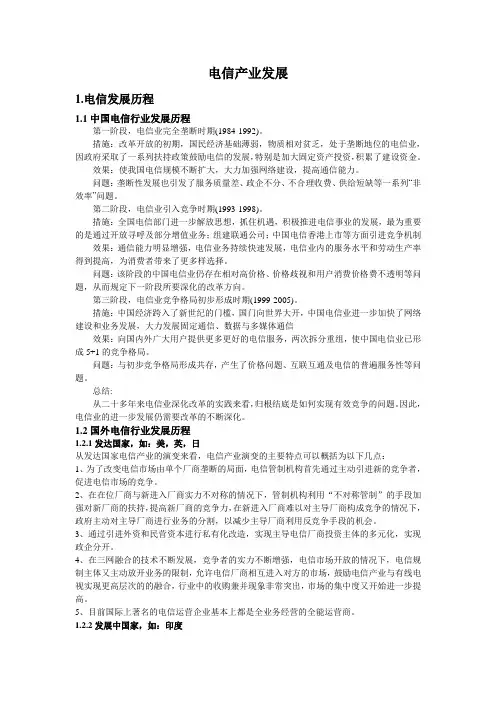
2023通信行业:数据要素助力运营商更大发展,通信算力网络产业链拓展更大空间一、运营商在数据要素充当重要角色,深入数据全产业链 (2)(一)三大运营商深度参与数据要素市场,掌握数据全产业链 (2)(二)三大运营用户连接数量基数规模大 (3)二、三大运营商云业务加速迈向第一阵营,发展可期 (4)(一)三大运营商云业务加速 (4)(二)中国移动:移动云业务表现突出 (5)(三)中国电信:天翼云业务发展较快 (5)(四)中国联通:边缘计算业务延伸助力合作发展 (6)三、云网基石夯实催化大数据应用成为增收新动能 (6)(一)新兴业务较快增长,大数据业务成为运营商增收新动能 (6)(二)中国移动:推进信息技术与数据要素的融合,助力数字化转型升级 (7)(三)中国电信:大数据平台和天翼云深度融合,领衔云产业国家队 (8)(四)中国联通:深度参与数据挖掘与应用市场 (9)四、算力网络新变革助力数据要素市场向好发展 (10)(一)三大运营算力推进布局,规模持续扩大 (10)(二)运营商数据产品及服务发展潜力较大 (11)(三)运营商净资产对比 (12)五、通信行业年报及季报:营收持续高增,看好算力+ (13)(一)板块营收普增,智能卡、5G应用等领域2022全年量价齐升 (13)(二)工业互联网、IDC及温控等板块23Q1迸发新机遇 (15)六、风险提示 (18)一、运营商在数据要素充当重要角色,深入数据全产业链(一)三大运营商深度参与数据要素市场,掌握数据全产业链数据产生:手机号卡、物联网、智慧城市等终端数据传输:基站、WIFI 、FTTX 、传输网路、核心网络提供全程全网数据安全调度数据存储和分析应用:拥有最大的IDC和云计算资源池,数据安全、可靠存储和应用。
在业务模式方面,数据出售、提供大数据行业解决方案、提供大数据平台服务、提供数据脱敏等数据交易服务成为运营商可能的商业模式方向。
图1:三大运营商数据产业链手机号卡物联网智慧城市智慧安防表1:三大运营商主要数据来源身份信息、消费信息(ARPU 值、DOU、通话时长)、终端信息、IMEI、IMSI、终端机型、积分、是否VIP、投诉情况等CRM(客户关系管理)、BOSS (业务运营支撑系统)、计费系统精准营销、信贷分析、保险风控、个人消费能力分析无线基站光纤FTTX承载网核心网支撑云业务云IDC 云上网行为、信令、位置、访问日志数据、精准营销、开店选址、舆URL解析数据、APP DPI、网关数据情分析、城市规划、网络优化、企业获客应用解析数据、网络轨迹、WLAN解析等内部财务、绩效、人ERP、DSS、OAS、MIS内部应用、提升运营商内力、项目管理数据等等系统数据部管理效率(二)三大运营用户连接数量基数规模大工信部数据,2021年电信行业移动用户16.4亿户、宽带用户5亿户、蜂窝物联网用户14亿户,全年移动互联网接入流量2216亿GB,运营商作为关键基础设施,拥有庞大用户基数。
【最新资料,WORD文档,可编辑修改】内容摘要我国电信行业正处于打破垄断走向有效竞争的转型阶段,政府对电信行业政策和监管的大力调整、电信技术的迅速发展、业务需求的深刻变化,导致电信行业的不确定性增加。
本报告力图完整反映电信行业的发展现状,对行业发展前景和趋势进行基本估计,并指出电信行业风险特性,为股份制商业银行更好地发展与电信业的业务合作和风险防范提供参考建议。
第一章中国电信业的现状本章主要分析了当前中国电信业的状况。
电信业务状况:从1989年邮电体制改革开始到2001年,电信收入以年均36%的速度高速增长,是同期GDP增长速度的3倍多。
2001年和2002年电信收入仍快速增长,增长速度为GDP的2倍,2003年上半年增速虽有回落,但仍有12.1%的增幅。
电信收入占GDP的比重不断提高,到今年上半年已达到4.4%。
固定电话用户和移动电话用户均跃居世界首位,2003年6月末分别达到2.37亿户和2.35亿户,全国电话的普及率为37.7%。
6月末互联网用户数达到了6800万户,居世界第二。
移动通讯逐渐成为通讯的主流,替代性竞争日趋激烈。
电信业务收入增长的重点正在由话音通信业务逐步转向以话音和数据融合的多媒体通信业务,电信业务发展的重点也逐步地从单一业务转向综合业务,从窄带业务转向宽带业务,从低速业务转向高速业务。
电信竞争格局:经过十几年的改革和拆分、重组,电信业从邮电部为唯一的电信运营商发展为中国移动、中国电信、中国网通、中国联通、铁通公司和中国卫星六家基础电信企业和4000多家经营互联网、无线寻呼等增值业务企业相互竞争的多极格局。
中国基础电信各个业务领域都已经同时有两家或两家以上企业营运。
电信网络及技术:固定网络容量和移动网络容量均居世界首位,网络规模处于全球领先位臵,基础传输网络的容量已基本满足现阶段社会的需求。
网络建设向无线化、宽带化发展的趋势明显,无线互联网络取得了突破性的进展,固定宽带网继续多路挺进。
《中国电信产业的r-scp分析》xx年xx月xx日•产业概览•市场结构分析•竞争分析•产业链分析•技术发展分析•政策环境分析•前瞻性分析目录01产业概览产业概览•请输入您的内容02市场结构分析中国电信产业经过多年的发展,已经形成了以几家大型电信企业为主导的市场格局。
这些企业在市场上的份额较大,市场集中度较高。
总体市场集中度不同地区的电信市场竞争格局也存在差异。
例如,一些地区的电信市场主要由当地企业主导,而一些发达地区的市场则主要由全国性的电信企业主导。
区域市场集中度市场集中度产品差异化电信企业为了在激烈的市场竞争中脱颖而出,不断推出新的业务和产品,以满足不同客户的需求。
这些业务和产品在功能、质量、价格等方面存在差异,为客户提供了多样化的选择。
产品同质化然而,由于技术进步和市场竞争的加剧,不同电信企业的产品逐渐趋同,差异化的程度有所降低。
这使得企业需要更加注重服务质量和价格等方面的竞争。
产品差异化与同质化进入壁垒电信行业是一个需要大量资金和技术投入的行业,因此新企业进入市场的壁垒较高。
此外,政府对电信行业的监管也较为严格,对企业的资质和牌照等方面也有一定的限制。
退出壁垒由于电信企业需要承担大量的固定资产投资和员工福利等成本,因此退出市场的壁垒也较高。
此外,政府对电信企业的退出也有一定的限制和监管。
进入壁垒与退出壁垒03竞争分析1主要竞争者分析23作为市场领导者,中国移动在移动通信领域具有强大的竞争力,拥有庞大的用户基础和广泛的网络覆盖。
中国移动作为老牌电信运营商,中国联通在宽带和移动通信市场具有一定市场份额,拥有较为完善的网络设施。
中国联通作为国内领先的电信服务商,中国电信在宽带市场具有较大优势,用户规模和网络覆盖较为广泛。
中国电信竞争策略与手段价格战各大运营商通过降低资费、推出优惠套餐等手段争夺市场份额。
网络升级投资建设4G/5G网络,提升网络速度和覆盖范围,提供更好的用户体验。
服务提升优化客户服务体系,提高服务质量,增加用户黏性。
战略性新兴产业是以重大前沿技术突破和重大发展需求为基础,对经济社会全局和长远发展具有重大引领带动作用的产业,具有知识技术密集、物质资源消耗少、成长潜力大、综合效益好等特点。
党的二十大报告指出,构建新一代信息技术、人工智能、生物技术、新能源、新材料、高端装备、绿色环保等一批新的增长引擎,有力推动战略性新兴产业发展迈上快车道。
在十四届全国人大二次会议首场“部长通道”集中采访活动中,国务院国资委主任张玉卓表示,要推动国有资本向前瞻性战略性新兴产业集中。
多位国资央企代表委员普遍认为,战略性新兴产业和未来产业是形成新质生产力的主阵地,代表新一轮科技革命和产业变革的方向,要把战略性新兴产业和未来产业摆在突出位置,加大对战略性新兴产业和未来产业的投资布局。
2023年中央企业战略性新兴产业投资同比增加32.1%,到2025年中央企业战略性新兴产业收入的占比将达到35%,战略性新兴产业已然成为国家支柱性产业。
我国通信运营商将成为国家发展战略性新兴产业的重要力量。
2023年11月,中国电信将云计算及算力、人工智能、安全、数字平台、大数据、量子、新一代信息通信七大产业确立为战略性新兴产业。
2023年8月,中国移动提出将加快推进以算力网络、人工智能、6G、大数据、安全、能力中台六大领域为核心的战略性新兴产业。
为此,通信运营商如何发展壮大自身的战新业务,成为国家及行业密切关注的重要问题,当前尚无较为完整和深入的研究参考。
S C P (S t r u c t u r e -C o n d u c t -Performance,结构-行为-绩效)模型是由美国哈佛大学产业经济学权威贝恩、谢勒等人于20世纪30年代建立,是一个系统化的市场结构、市场行为、市场绩效分析框架,也是分析市场或产业影响企业策略及企业经营绩效的有效工具。
本文运用SCP 模型分析战略性新兴产业对中国电信发展的影响,并指出发展重点,为今后通信运营商及其产业生态伙伴如何拓展战新产业业务提供参考。
中国电信的发展以及现状分析电信行业在现代社会中占有至关重要的地位,它的发展可以大大地加速信息的流动,缩短空间距离,提高社会经济的运行效率,从而创造巨大的社会效益。
电信行业具有服务性、网络性、技术密集性等特点。
特别是近年来,电信技术发展迅速,电信新业务层出不穷,电信行业的内外环境也发生了巨大的变化,电信企业面临着激烈的市场竞争,其经营管理工作变得更为复杂。
全球的电信企业转型的浪潮始于2001年左右。
当时,由于对信息化理想的狂热追求,以及对3G前景的过度美化,部分运营商大量铺设光缆,造成过度投资,给企业运营带来了巨大的成本压力。
2004年~2005年,运营商通过降低成本使行业复苏,但业务收入增长依然乏力。
2006年以后互联网、移动业务对传统固网语音业务带来了巨大冲击,普遍出现增量不增收的局面。
随着用户需求日益多样化和市场的不断变化,电信业普遍面临着过度投资带来的压力、互联网的冲击、行业利润下降等问题,这些问题迫使各大运营商纷纷调整经营战略,向综合信息服务领域扩展。
电信行业将面临新的融合格局,电信业将从单一产业链结构,逐步向新型数字商业生态系统转变,面临重构、开放、竞争、协同的新环境。
随着融合的进一步深化,围绕电信的相关产业链不断完善,产业分工更加细化,电信业将面临新的融合格局:在不久的将来,电信产业、互联网产业、传媒产业、娱乐产业、传统工业相互间将产生巨大的影响,消除彼此的产业鸿沟,并融合为新型数字生态系统。
近年来中国电信的产品结构有明显改善,数据业务收入比重稳步提升,话音业务收入逐渐下降,但经营风险依然存在,而且对于如今对于中国电信的重点转型业务中占比最大的宽带业务来说,虽然其在用户数量、业务收入、客户满意度等指标上均有不错表现,但依然存在潜在威胁。
首先,现阶段的宽带业务缺乏有效的应用与新颖的内容,其应用还基本停留在带宽接入产品上,缺乏有效的宽带应用是制约其进一步发展的关键瓶颈。
其次,宽带应用终端仍以PC为主,IPTV机顶盒、可视电话等非PC类应用终端虽有应用,但仍未形成规模。
第1篇一、前言随着科技的飞速发展,电信行业作为信息社会的基石,在我国经济社会发展中扮演着越来越重要的角色。
本报告旨在对过去半年的电信行业进行总结,分析当前行业发展趋势,探讨面临的挑战,并提出相应的应对策略。
二、行业整体发展概况1. 市场规模持续扩大过去半年,我国电信市场规模持续扩大。
根据工信部数据,截至2023年6月,我国移动电话用户总数达到16.6亿户,同比增长2.1%;固定互联网宽带接入用户数达到5.2亿户,同比增长7.1%。
2. 5G网络建设稳步推进5G网络建设作为我国电信行业的重要发展方向,在过去半年取得了显著进展。
目前,全国5G基站累计建成超过180万个,覆盖全国所有地级以上城市和重点县城。
3. 业务创新不断涌现电信运营商在业务创新方面持续发力,推出了多种增值服务,如云服务、物联网、智慧家庭等。
其中,云服务市场增长迅速,已成为运营商新的利润增长点。
三、行业发展趋势1. 5G应用加速落地随着5G网络的逐步完善,5G应用将加速落地,推动各行业数字化转型。
预计未来半年,5G应用将涵盖工业互联网、智慧城市、远程医疗等领域。
2. 数字经济蓬勃发展数字经济已成为我国经济发展的重要引擎。
电信行业作为数字经济的重要组成部分,将继续发挥重要作用。
预计未来半年,数字经济将保持高速增长。
3. 跨界融合不断深化电信行业与其他行业的跨界融合趋势将持续深化。
未来,电信运营商将加强与互联网、金融、教育等行业的合作,推动产业链上下游协同发展。
四、面临的挑战1. 市场竞争加剧随着市场竞争的加剧,电信运营商面临着巨大的压力。
未来半年,运营商需进一步提升服务质量和创新力,以应对市场竞争。
2. 技术更新换代加快电信行业技术更新换代速度加快,运营商需不断加大研发投入,以保持技术领先优势。
3. 政策法规调整电信行业政策法规调整频繁,运营商需密切关注政策变化,及时调整经营策略。
五、应对策略1. 加强技术创新电信运营商应加大研发投入,推动5G、云计算、物联网等新技术的研究与应用,提升核心竞争力。
产业链上下游关系分析之⼀:分析⼀家公司的价值,应该从哪⾥⼊⼿?公司业务分析之⼀:上游与下游理解公司业务的关键有读者问我,接触⼀家新公司,⼀堆资料看得毫⽆头绪,到底应该从哪⾥⼊⼿呢?这个问题,我⾛过很多弯路,现在我的答案是:主营业务的上下游关系。
我发现有些⼈持有⼀家公司很长时间,股价涨了很多,⾃认为是价值投资,财务数据背得滚⽠烂熟,可如果没搞清楚业务关系,财务数据根本没有可⽐性。
很多公司的业务看上去差不多,实际上由于产业链中的关系差得很远,⽐如说:海天味业和中炬⾼新都是做酱油的,他们有什么区别?茅台、五粮液、洋河,除了产品,还有什么不同?⼤⽴光学、舜宇光学和欧菲科技都是做摄像头的,为什么⽑利润相差很⼤?深南电路、沪电股份、鹏⿍控股、景旺电⼦都是做PCB的,京东⽅、TCL都是做⾯板的,它们的区别是什么?北⽅华创、兆易创新、长川科技这些炙⼿可热的半导体标的,到底是什么关系?……为什么业务的上下游关系是理解公司价值的关键呢?公司的价值是未来⾃由现⾦流的贴现,⾃由现⾦流跟“经营性现⾦流”息息相关,⽽“经营性现⾦流”取决于“来钱”与“花钱”的差额,⽽⼀家公司所处⾏业的上游就是“花钱”的⽅向,下游就是“来钱”的来源。
⽤业务最简单的零库存的⽕⼒发电企业来说,上游“花钱”的⽅向——煤炭供应商,下游“来钱”的来源——电⽹(收到的⽤户电费),只要给上游的钱,持续⼩于给下游的钱,公司就能持续赚钱。
⼀家企业跟上下游的关系,决定了这家企业的盈利模式。
不知道公司的业务怎么赚钱的,就不知道⾃⼰怎么赚钱,结果就是最后稀⾥糊涂地亏掉。
本⽂就尝试着从上下游关系的⾓度,理解我之前常常说起的光环新⽹的IDC业务,本⽂并不是推荐标的,⽽是介绍⼀种理解公司业务的重要⽅法。
下游客户研究上下游关系,看起来不复杂,可现代产业的趋势就是产业链越来越细分,⼤部分公司只在整条产业链上占据⼏个最有优势的点,这就为我们的理解制造了障碍。
⽽⼈的⼤脑倾向于把问题简单化,所以在理解公司中,常常会有各种定式思维,结果就是各种误解,会犯下“关公战秦琼”的错误。
摘要第1章绪论1.1 背景及意义1.2 研究思路和内容第2章中国电信集团公司的概括2.1 中国电信集团公司的发展历史及现状 2.2 中国电信的发展方向第3章三大运营商的对比3.1 三大运营商数据业务分析3.2 三大运营商的优势第4章电信在广元所采取的措施4.1 推出新的业务4.2向校园进攻第5章总结第1章:绪论1.1背景及意义研究背景国内三大运营商近日相继公布2012年上半年中期业绩。
其中,中国移动的财报显示,上半年,中国移动实现营运收入2665亿元,增长率6.6%;净利润622亿元,增长率为1.5 %。
在营运收入、净利润方面,中国移动保持稳健的增长惯性,依然占据行业领先的位置,总量几乎是中国电信、中国联通之和。
但正如硬币有正反两面,中国移动这头一度快速奔跑的大象,渐渐露出步伐放缓的迹象,各项指标的增长率不仅远低于另外两家对手,而且创下历史新低。
三大运营商今年的中期报告表明,国内电信业的高速增长期已经过去,语音、短信等传统业务的收入几乎停止增长,甚至出现掉头下降的趋势。
以中国移动为例,2012年上半年语音业务收入为1771亿元,同比增长2.2%。
而短信及彩信业务收入同比下滑速度加快,接近3%。
注意到,在2011年,中国移动该项收入首次出现下降,为464.62亿元。
数据显示,中国移动数据业务同比增长17.3%,其中无线上网业务收入同比增长51.6%,创出历史新高。
对比来看,中国联通、中国电信的移动领域的增速更加喜人。
今年上半年,中国联通实现移动服务收入人民币604.8亿元,同比增长23.4%;中国电信的移动服务收入虽然最低,但是同比增长速度最高,接近47%。
研究意义一是在理论上完善中国电信运营企业的核心竞争力模型和评论体系。
在理论上,为中国电信企业培育和提升核心竞争力提供有益的参考。
二是有利于我国电信企业挖掘自身潜力,提高经济效益。
企业核心竞争力评价指标体系可以帮助企业寻找市场潜力和生产潜力,通过自身的经济指标与竞争对手比较,指导企业找准不足、挖掘潜力,变可能为现实,成为企业自我诊断、自我完善的有力工具。
电信行业信息与分析一、电信的定义:是指利用有线、无线的电磁系统或者光电系统,传送、发射或者接收语音、文字、数据、图像以及其他任何形式信息的活动。
二、电信的业务可总分为:基础电信业务和增值电信业务(详细分类见《电信业务分类目录》,目前三大运营商:中国电信、中国移动、中国联通。
(一)电信各行业产业链(1)产业链分布:(2)产业链的发展趋势:电信运营商要在产业链中通过与内容提供商、互联网应用提供商、终端提供商、IT系统集成商及其它实体之间的互动合作,不断向产业链上下游扩展,整合竞争优势,提高盈利能力。
三、三大运营商:(一)三大运营商的现状和困境:普遍面临营业收入和利润增速下滑的问题,电信运营商的困境主要表现为用户数量增长缓慢,资费水平下降,投资压力加大,新业务推广不力。
(二)究其根源:是因为中国电信业的发展模式不符合新形势的要求。
(1)缺乏对于新市场的有效开拓手段;(2)竞争手段单一、服务质量不高无法满足现实需要;(3)缺乏完整产业链,没有形成上下游相关产业之间的紧密合作;管理水平相对落后。
(三)突破发展瓶颈的方法:兼顾基础市场的开拓和信息业务市场的开发;构建面向客户的市场竞争体系;建立继承的产业链合作机制;强化运营管理能力。
四、我国目前电信行业的发展趋势:(一)宽带网络基础设施深入推进。
(二)三网融合稳步推进,广电、电信业务双向进入取得一定进展,企业合作、产业协作模式创新力度加大。
(三) 3G的发展:2011年中国电信、中国移动和中国联通三家基础电信企业共完成3G专用设施投资941亿元。
3G网络已覆盖所有城市和县城以及部分乡镇。
在移动电话净增用户中,3G用户所占比重从年初的43.7%上升到72.5%,3G进入规模化发展阶段。
五、通信设备制造行业:宽带网络基础设施的不断推进和3G的规模化发展,成为我国通信设备制造业的一次发展良机。
虽然受到全球经济危机影响,无论是跨国通信设备公司还是本土的通信厂商订单或的难度都在加大,但是中国的3G建设对于本土的通信设备厂商还是非常有利的。
通信大数据发展现状及产业链分析(总5页)--本页仅作为文档封面,使用时请直接删除即可----内页可以根据需求调整合适字体及大小--一、通信大数据的基本内涵通信大数据是通信大数据应用的简称,主要核心是大数据在通信行业的应用。
它是大数据应用浪潮的新一波。
对于“大数据”时代的到来,通信运营商普遍认为:随着信息成为企业战略资产,市场竞争要求越来越多的数据被长期保存,每天都会从管道、业务平台、支撑系统中产生大量有价值的数据,基于这些数据的商业智能应用将为运营商带来巨大的机遇。
二、通信大数据发展动因分析电信运营商营收放缓财报数据显示,中国移动2014年营收6414亿元,同比增长%;净利润1093亿元,同比下滑%;中国联通2014年营收亿元,同比下滑%,净利润亿元,同比增长%;中国电信2014年营收亿元,同比增长%,净利润亿元,同比增长%。
按此计算,三大运营商2014年净利润合计亿元,日均赚亿元,低于2013年的亿元,也低于2014年上半年三大运营商日赚亿元的数字。
从财报数据可以看出,三大运营商盈利能力进一步下降。
人口红利逐步消失2014年我国移动电话用户达亿户,移动电话用户普及率达部/百人,我国通信市场趋于饱和,同时虚拟运营商也加入存量用户的争夺,三大运营商十几年来靠普及用户来实现增长的“人口红利”发展模式已经不再成为支撑。
图表1949-2014年固定电话、移动电话用户发展情况数据来源:工信部而三大运营商盈利能力下降除了受到电信业营改增实施的影响,还和电信业服务单价下降有关系。
从目前的行业趋势看,电信业流量等服务单价下调是大趋势。
例如,在2014年,三大运营商均下调了流量套餐资费和海外漫游费用。
原来三大运营商可以依靠用户的快速增长来抵消服务单价下降的影响,但是现在电信业人口红利消失,所以收入增长趋势放缓就格外明显。
移动互联网用户增加2015年1-12月移动互联网用户增加万户,新增用户数同比上升%,2015年12月移动互联网用户当月增加万户,继续2015年11月的增长趋势,增至96447万户,相比2014年同比增长%。