示波器使用的注意事项
- 格式:docx
- 大小:10.27 KB
- 文档页数:2
02示波器使用方法_示波器的测量技巧及使用注意事项
一、示波器使用前准备
1、示波器应先用柔软的棉布将外表擦拭干净,以防止锈蚀。
2、按说明书将输入端子的阻抗调节在高阻或中阻的位置上,以防止浪涌电压超过额定电压从而损坏示波器的管子。
3、示波器的分辨率要根据实际应用选择合适的分辨率,以减少示波器的低通滤波器影响。
4、对于要测量高频信号,最好采用使用抗感放大器的方法,以防止外界干扰,以及误差扩大。
5、为了得到更准确的测量结果,我们可以在示波器使用的时候,选择一个适当的时基,以减少测量噪声等干扰因素的影响。
二、示波器测量技巧
1、对于同步脉冲信号,采用单次扫描即可完成测量,此时要加强连接的稳定性,以防止杂散的干扰信号影响测量准确性。
2、对于异步脉冲信号,可以通过将示波器的脉冲延时时间调整到最大值来测量,保证测量的准确性。
3、对于要测量的信号,由于其可能存在一定的偏移,我们可以使用示波器的偏移控制功能,将信号偏移到适当位置。
4、若要测量更复杂的波形,我们可以同时使用两种不同的示波器,以满足测量的要求,例如可以使用两种示波器同时测量不同的信号波形。
1、示波器的工作电源不可超过额定电流。
示波器使用的注意事项1. 在使用示波器之前,务必仔细阅读并理解示波器的操作手册。
2. 使用合适的测量探头并正确连接到电路板上,避免损坏电路或测量设备。
3. 在使用示波器时,确保工作环境干燥通风,避免出现潮湿或多尘的环境。
4. 避免将示波器放置在有强磁场或电磁干扰的地方,以免对测量结果产生干扰。
5. 在测量高电压时,务必使用具有足够绝缘性能的探头,以避免危险的电击。
6. 在进行测量之前,查看示波器的校准状态,确保测量结果的准确性和可靠性。
7. 遵守示波器的最大输入电压规定,避免过载损坏示波器。
8. 在测量高频信号时,选择合适的带宽和采样率,避免信号失真或失真。
9. 使用示波器时,防止连接错误引起的短路,损坏测量设备或测试电路。
10. 当示波器需要更换探头或调整参数时,确保示波器处于关闭状态。
11. 使用示波器前,请确保绝缘探头的绝缘性能完好,避免漏电或触电危险。
12. 在使用示波器测量电源电路时,注意安全措施,防止电击或火灾的发生。
13. 避免在高温环境下使用示波器,以免影响示波器的正常工作和使用寿命。
14. 定期对示波器进行维护和校准,确保示波器的性能和准确度。
15. 在进行长时间测量时,及时为示波器通风散热,避免过热损坏示波器。
16. 在连接被测电路时,请确保电源已关闭,避免误触发电路带来危险。
17. 避免将示波器暴露在直射阳光下,以免示波器受热过度影响正常工作。
18. 当测量的信号可能含有峰值或突发过电压时,选择合适的耐压水平和探头以确保安全。
19. 避免示波器长时间处于湿润或有腐蚀性气体的环境下使用,以免损坏示波器。
20. 在进行测量时,避免频繁的启动和关闭示波器,以免对设备产生影响。
21. 理解示波器的触发功能,并根据需要设置合适的触发条件,确保稳定的测量结果。
22. 在使用示波器时,避免使用损坏或磨损的探头,以免影响测量准确度。
23. 当进行高精度测量时,避免示波器与其他电磁干扰源同时工作,以确保准确结果。
示波器的使用技巧和注意事项示波器是一种广泛应用于电子领域的仪器,用于观测和测量电信号的波形和参数。
掌握正确的使用技巧和注意事项对于准确地分析和诊断电路问题至关重要。
本文将介绍示波器的使用技巧和注意事项,以帮助读者正确地操作示波器,提高工作效率和准确性。
一、示波器的基本原理和组成示波器基于示波管(CRT)的工作原理,通过电子束在荧光屏上留下的亮点来显示电信号的波形。
示波器主要由输入部分、触发部分、水平和垂直扫描部分以及显示器等组成。
二、选择合适的示波器在使用示波器之前,首先需要根据实际需求选择合适的示波器。
示波器的性能参数包括频率响应、带宽、采样率等,根据需要选择适合的参数,以确保能够准确地显示和测量所需的波形。
三、正确连接电路在连接电路之前,确保电路的电源已经正确接入,并根据实际需要决定选择使用单端或差分探头。
在连接电路时,要注意将示波器的接地端正确连接到待测电路的地端,以避免产生测量误差或潜在的安全风险。
四、设置示波器参数在正式进行测量之前,需要设置示波器的各项参数以满足实际需求。
首先是设置触发模式和触发电平,确保示波器能够稳定地显示所需的波形。
此外,还需根据波形的特点设置合适的垂直和水平扫描范围,以确保波形可以完整地显示在示波器的屏幕上。
五、调整显示和测量功能示波器通常具有丰富的显示和测量功能,包括波形显示模式、幅值测量、频率测量、相位测量等。
根据实际需要,调整示波器的显示和测量功能,以满足对信号波形和参数的需求。
六、观察和分析波形在进行观察和分析时,注意调整示波器的触发源和触发级别,确保能够稳定地显示所需的波形。
观察波形时,注意细节变化和异常情况,以帮助发现和诊断潜在的问题。
七、注意事项1. 避免超出示波器的输入范围,以免损坏示波器或导致测量结果不准确。
2. 在进行高压或高频测量时,注意采取防护措施,确保人员和设备的安全。
3. 定期检查和校准示波器,以确保其准确性和可靠性。
4. 不要使用损坏的探头或配件,以免影响测量结果或造成设备故障。
示波器的使用注意事项
示波器是电子工程师和技术人员经常使用的仪器,它可以帮助我
们观察电路中的电压波形和信号频率。
然而,在使用示波器时需要注
意以下几点。
1. 正确连接电路:
在连接电路之前,必须确认电路是否正确连接。
若电路连接错误,可能导致示波器故障或电路失效。
此外,注意使用正确的探头,探头
应与在示波器上标有的相应插孔相对应,探头的地线必须正确地接地。
2. 注意安全:
需要注意操作示波器时的安全问题,确保安装好地线并正确接地。
同时,需要注意高压电源,不要触摸电路中的电源。
3. 正确地选择示波器控件:
示波器具有许多控件,如触发控件、时间控制、垂直控件、水平
控件等。
在进行操作之前,必须先了解这些控件的功能和使用方法,
才能正确地选择和设置控件。
4. 保持稳定的信号:
示波器显示的波形是来自于电路中的电信号,需要确保电路中的
信号稳定。
此外,需要保持示波器的信号源稳定,以免影响波形的精度。
5. 精确测量和记录结果:
示波器可以精确地测量和记录电路中的信号。
在进行测量之前,
需要选择适当的探头和设置合适的量程,以确保测量结果的准确性。
此外,测量时需要注意触发点和示波器的控制参数,以保证结果的可
靠性。
总之,在使用示波器时需要注意与电路的连接、安全、选择控件、信号的稳定与高精度的测量等方面,以保证测量的可靠性和安全性。
同时,操作示波器的技巧和经验也是必不可少的。
使用示波器的注意事项使用示波器是电子工程师和电子爱好者的常见工作。
虽然示波器在测量波形和信号时非常有用,但在使用时也需要注意一些事项,以确保安全和准确性。
首先,使用示波器时应该注意正确的电源和电源线。
示波器通常需要接入电源,因此必须使用符合标准的电源线,并确保电源线的电压和频率与示波器的要求一致。
同时,要保持电源线干燥和整洁,避免电源线扭曲或产生过多的弯曲,以免引起电线的磨损或损坏。
其次,注意示波器的接口部分。
在将示波器连接到电路或信号源时,必须确保连接正确、牢固和可靠。
使用适当的连接器和导线,并确保它们具有良好的接触。
检查连接器和导线是否干净,避免连接器和导线上有灰尘、油脂或腐蚀物,以免影响测量结果。
第三,要注意示波器的引线和探头。
示波器引线和探头是测量电路和信号的重要部分,因此需要小心使用。
在使用前,要先检查引线和探头是否有损坏或磨损,并进行清洁和校准。
在接触电路或信号源时,要轻轻握住探头并确保稳定和可靠的接触。
此外,注意示波器的使用环境。
示波器应该放置在干净、干燥、通风和静电安全的环境中。
避免将示波器暴露在潮湿、尘土、高温或高压的情况下,以免损坏示波器或影响其性能。
另外,示波器也应远离强磁场或强电场,以免对测量结果造成干扰。
最后,要注意示波器的正确使用。
在使用示波器进行测量时,必须清楚所要测量的信号类型、范围和精度,并选择适合的示波器设置。
同时,要确保示波器的触发设置正确,并选择适当的时间和电压刻度,以获得准确的波形显示。
在进行测量时,应尽量避免触碰示波器或调节示波器的控件,以免引起误差或干扰。
总之,使用示波器需要注意正确的电源和电源线、接口部分、引线和探头、使用环境和正确的使用方法。
遵循这些注意事项可以确保示波器的安全和准确性,从而提高工程师和爱好者进行电子测量和调试的效率和质量。
示波器在使用注意事项
示波器经运输、振动或久藏复用时,应先对示波器进行检查调试。
(1)外观检查:面板上各旋钮、开关有无损坏,转动是否正常,熔丝是否完整。
(2)将电源插头接至220V 50Hz电源,打开电源开关,指示灯应发亮。
旋转“标尺亮度”钮观看屏幕前坐标的刻度线是否从白光变为红光直至失去亮度。
(3)将“V/cm”开关置于“100V/cm”,“触发极性”开关置于“外”、“辉度”钮顺时针方向旋到2/3处,移动“Y轴位移”和“X 轴位移”钮,在屏幕上应能看到一光点,且光点能上、下、左、右移动自如,并上、下、左、右皆能移出屏外。
(4)使光点停在屏幕中心,“辉度”钮旋到适度,调整“聚焦”“帮助聚焦”钮,使光点最圆,直径最小。
(5)由“校正信号”系统中的“方波输出”插孔,将10kHz方波信号通过电缆接入“Y轴输入”插孔,调整Y向与X向校正电位器,使荧光屏上显示的方波的幅度和周期与校正信号完全相同。
1。
示波器操作规程一、引言示波器是一种用于测量电信号的仪器,广泛应用于电子工程、通信工程、自动化控制等领域。
为了确保正确、安全地操作示波器,本文将详细介绍示波器的操作规程。
二、安全注意事项1. 在操作示波器之前,务必确保该设备已经接地,以防止电击危(wei)险。
2. 避免将示波器暴露在潮湿、尘土较多的环境中,以免影响仪器的正常工作。
3. 在使用示波器时,应注意避免触摸高压部份,以免发生触电事故。
4. 当需要更换示波器的探头时,务必先关闭示波器电源,以免发生电击。
三、示波器的基本操作步骤1. 打开示波器电源,并等待示波器自检完成。
2. 调节示波器的亮度、对照度和聚焦度,以确保显示清晰。
3. 确保示波器的触发方式正确设置,可以选择自动触发或者外部触发。
4. 连接待测信号到示波器的输入端口,注意选择合适的探头并正确连接。
5. 调节示波器的时间基准,以适应待测信号的频率。
6. 调节示波器的垂直灵敏度,以确保信号能够完整地显示在屏幕上。
7. 根据需要,选择合适的触发电平和触发边沿,以确保触发稳定。
8. 调节示波器的水平位置和扫描速率,以便更好地观察待测信号。
9. 如有需要,可以使用示波器的测量功能,如峰值、频率、周期等。
10. 完成示波器的操作后,先关闭待测信号的电源,再关闭示波器电源。
四、示波器的常见故障及处理方法1. 示波器显示不清晰或者无显示:- 检查示波器的亮度、对照度和聚焦度设置,调整至合适的值。
- 检查示波器的电源供应是否正常,如有问题,及时更换电源。
- 检查示波器的连接线是否接触良好,如有松动,重新连接。
2. 示波器触发不稳定或者无法触发:- 检查示波器的触发方式和触发电平设置,确保正确。
- 检查待测信号的频率和幅度是否适合触发条件。
- 检查示波器的触发边沿设置,确保与待测信号匹配。
3. 示波器测量结果不许确:- 检查示波器的垂直灵敏度和时间基准设置,确保合适。
- 检查示波器的探头是否损坏或者连接不良,如有问题,更换或者重新连接。
示波器使用的注意事项示波器是一种复杂的电子测试仪器,使用时需要注意以下几个方面:1. 电源接线:* 示波器通常需要使用交流电源,因此应注意电源是否匹配。
* 在连接电源时,应先将示波器的电源开关关闭,然后将电源线的插头插入示波器的电源插座,最后将电源线插头插入电源插座。
* 如果示波器使用的是电池供电,则应注意电池的极性。
2. 信号输入:* 使用示波器时,必须将待测电路的信号输入到示波器中。
* 在进行信号输入前,应先选择正确的输入通道,并将待测信号与示波器的探头连接。
* 连接探头时,应注意探头的输入插头与待测电路的信号端的匹配,以及探头的接地线是否正确接地。
此外,还应注意探头的负载阻抗,避免对待测电路产生影响。
3. 开机与关机:热电子仪器一般要避免频繁开机、关机,示波器也是这样。
如果发现波形受外界干扰,可将示波器外壳接地。
4. 调节设置:* 示波器的垂直轴和水平轴灵敏度需要适当调节,以便观察波形。
* 触发模式是一个重要的设置,它可以使波形的显示更加准确。
* “Y输入”的电压不可太高,以免损坏仪器,在最大衰减时也不能超过400V。
“Y输入”导线悬空时,受外界电磁干扰出现干扰波形,应避免出现这种现象。
5. 其他注意事项:* 在关机前,应将辉度调节旋钮沿逆时针方向转到底,使亮度减到最小,然后再断开电源开关。
* 在观察荧屏上的亮斑并进行调节时,亮斑的亮度要适中,不能过亮。
* 使用示波器进行测量时,应注意正确设置时间基准和触发条件等参数。
* 在测量低电压信号时,应选择合适的量程范围,并确保输入通道的增益设置适当。
在测量高频信号时,注意示波器的带宽限制,以避免信号失真。
请注意,示波器种类繁多(如万用示波表、数字示波器、模拟示波器、虚拟示波器、任意波形示波器、手持示波表、数字荧光示波器、数据采集示波器等),具体使用时还应参照对应的使用说明。
使用示波器是进行电信号测量和分析的常用工具,以下是一些使用示波器时的注意事项:
选择合适的示波器:根据测量需求选择合适的示波器型号和规格,考虑带宽、采样率、存储深度等参数以满足测量要求。
掌握示波器操作:熟悉示波器的基本操作,包括控制面板的功能和按钮的用途。
阅读示波器的用户手册以了解具体操作方法和功能。
确保正确的测量连接:正确连接被测电路和示波器,注意接地线和探头的正确连接。
避免短路、接地干扰和测量失真。
设置合适的测量参数:根据被测信号的特性,设置适当的测量参数,包括垂直灵敏度、水平时间基准、触发模式等,以获得清晰的波形显示和准确的测量结果。
注意信号幅值和频率范围:确保被测信号的幅值和频率范围在示波器的可测量范围内,避免超出示波器的工作限制。
使用合适的探头:选择合适的探头进行测量,不同探头适用于不同的信号类型和频率范围。
注意探头的校准和补偿。
注意示波器的地线引导:示波器的地线是测量电路的参考,正确连接地线以确保准确的测量结果和信号完整性。
防止电击和触电:使用示波器时要遵守安全操作规程,避免触摸高电压部分或未绝缘的电路。
确保示波器和测量设备的电源安全。
正确存储和分析数据:根据需要将测量数据存储到示波器或外部存储介质中,使用示波器提供的分析工具进行数据处理和波形分析。
定期校准和维护:定期进行示波器的校准和维护,确保示波器的准确性和性能。
遵循示波器制造商的维护建议和注意事项。
遵循以上注意事项可以保证示波器的安全使用和准确测量,同时注意个人安全和仪器保护。
示波器的使用方法及注意事项
示波器是一种用于观察电信号波形的仪器,通常用于电子工程、通信、测试和调试等领域。
下面是使用示波器需要注意的事项和大致操作方法:
注意事项:
1. 示波器需要接地线连接物体的接地,以确保安全。
2. 示波器应该与被测试设备共享同一个地线,否则可能会出现干扰或损坏设备。
3. 在将示波器与被测试设备连接之前,必须先关闭电源并检查所有电缆线是否正确连接。
使用方法:
1. 将示波器与被测试设备连接。
根据需要选择探头类型、探头的放大倍数等。
2. 调整示波器的设置。
包括扫描速度、量程、触发电平、触发方式、分辨率等参数。
3. 调整示波器的显示。
包括调整屏幕上显示的通道、横向和纵向缩放参数等。
4. 开始记录电信号波形。
可以通过调整触发电平、触发方式等功能,使设备在指定条件下自动记录特定的波形。
5. 停止记录并保存数据。
记录完毕后,可以将数据保存到示波器存储器中,或通过USB 接口传输到计算机中进行进一步处理。
需要注意的是,示波器内部有高电压和高能量部件,不要试图打开示波器外壳,否则可能会导致电击或其他安全事故发生。
在操作过程中,应该遵守相关的安全规定,确保使用过程中安全可靠。
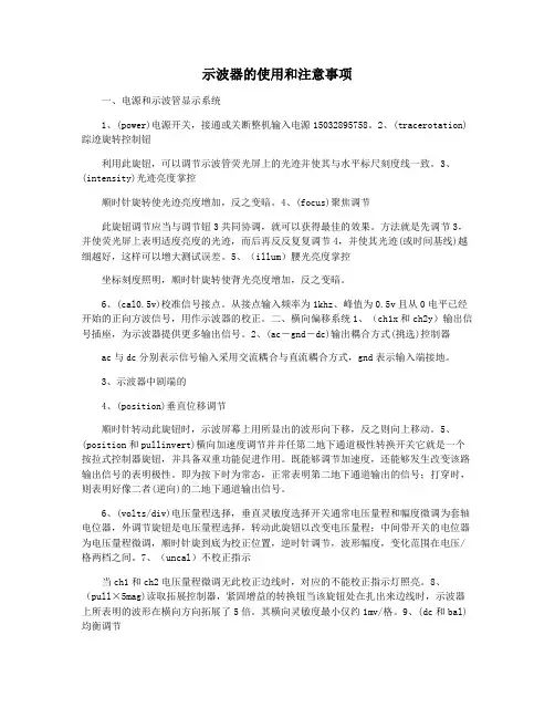
示波器的使用和注意事项一、电源和示波管显示系统1、(power)电源开关,接通或关断整机输入电源150****5758。
2、(tracerotation)踪迹旋转控制钮利用此旋钮,可以调节示波管荧光屏上的光迹并使其与水平标尺刻度线一致。
3、(intensity)光迹亮度掌控顺时针旋转使光迹亮度增加,反之变暗。
4、(focus)聚焦调节此旋钮调节应当与调节钮3共同协调,就可以获得最佳的效果。
方法就是先调节3,并使荧光屏上表明适度亮度的光迹,而后再反反复复调节4,并使其光迹(或时间基线)越细越好,这样可以增大测试误差。
5、(illum)腰光亮度掌控坐标刻度照明,顺时针旋转使背光亮度增加,反之变暗。
6、(cal0.5v)校准信号接点。
从接点输入频率为1khz、峰值为0.5v且从0电平已经开始的正向方波信号,用作示波器的校正。
二、横向偏移系统1、(ch1x和ch2y)输出信号插座,为示波器提供更多输出信号。
2、(ac-gnd-dc)输出耦合方式(挑选)控制器ac与dc分别表示信号输入采用交流耦合与直流耦合方式,gnd表示输入端接地。
3、示波器中剧端的4、(position)垂直位移调节顺时针转动此旋钮时,示波屏幕上用所显出的波形向下移,反之则向上移动。
5、(position和pullinvert)横向加速度调节并并任第二地下通道极性转换开关它就是一个按拉式控制器旋钮,并具备双重功能促进作用。
既能够调节加速度,还能够发生改变该路输出信号的表明极性。
即为按下时为常态,正常表明第二地下通道输出的信号;打穿时,则表明好像二者(逆向)的二地下通道输出信号。
6、(volts/div)电压量程选择,垂直灵敏度选择开关通常电压量程和幅度微调为套轴电位器,外调节旋钮是电压量程选择,转动此旋钮以改变电压量程;中间带开关的电位器为电压量程微调,顺时针旋到底为校正位置,逆时针调节,波形幅度,变化范围在电压/格两档之间。
7、(uncal)不校正指示当ch1和ch2电压量程微调无此校正边线时,对应的不能校正指示灯照亮。
示波器使用中的注意事项示波器如何操作仪器操作人员的安全和仪器安全,仪器在安全范围内正常工作,保证测量波形精准、数据牢靠。
因此,在仪器使用中应注意:1、通用通过调整亮度和聚焦旋钮使光点直径最仪器操作人员的安全和仪器安全,仪器在安全范围内正常工作,保证测量波形精准、数据牢靠。
因此,在仪器使用中应注意:1、通用通过调整亮度和聚焦旋钮使光点直径最小以使波形清楚,减小测试误差;不要使光点停留在一点不动,否则束轰击一点宜在荧光屏上形成暗斑,损坏荧光屏。
2、测量系统—例如示波器、信号源;打印机、计算机等设备等。
被测电子设备—例如仪器、电子部件、电路板、被测设备供电等设备接地线必需与公共地(大地)相连。
3、TDS200/TDS1000/TDS2000系列数字示波器搭配探头使用时,只能测量(被测信号—信号地就是大地,信号端输出幅度小于300VCATII)信号的波形。
确定不能测量市电AC220V或与市电AC220V不能隔离的电子设备的浮地信号。
(浮地是不能接大地的,否则造成仪器损坏,如测试电磁炉。
)4、通用示波器的外壳,信号输入端BNC插座金属外圈,探头接地线,AC220V电源插座接地线端都是相通的。
如仪器使用时不接大地线,直接用探头对浮地信号测量,则仪器相对大地会产生电位差;电压值等于探头接地线接触被测设备点与大地之间的电位差。
这将对仪器操作人员、示波器、被测电子设备带来严重安全不安全。
5、用户如必需测量(开关电源初级,掌控电路)、UPS(不间断电源)、电子整流器、节能灯、等类型产品或其它与市电AC220V 不能隔离的电子设备进行浮地信号测试时,必使用DP100高压隔离差分探头。
除此之外,热电子仪器还要避开频繁开机、关机,并且关机前先将辉度调整旋钮沿逆时针方向转到底,使亮度减到最小,然后再断开电源开关。
—专业分析仪器服务平台,试验室仪器设备交易网,仪器行业专业网络宣扬媒体。
相关热词:等离子清洗机,反应釜,旋转蒸发仪,高精度温湿度计,露点仪,高效液相色谱仪价格,霉菌试验箱,跌落试验台,离子色谱仪价格,噪声计,高压灭菌器,集菌仪,接地电阻测试仪型号,柱温箱,旋涡混合仪,电热套,场强仪万能材料试验机价格,洗瓶机,匀浆机,耐候试验箱,熔融指数仪,透射电子显微镜。
以下是示波器使用时需要注意的五个方面:
1. 信号输入:在使用示波器时,需要将被测信号输入到示波器的输入端,通常是通过探头或者线缆实现。
在输入信号时,需要注意信号的幅度和频率范围,以免超出示波器的测量范围。
2. 触发方式:示波器可以通过触发方式控制测量的时间点,通常有边沿触发、中心触发、脉冲触发等方式。
在选择触发方式时,需要根据被测信号的特性和测量需求进行选择,以保证测量结果的准确性。
3. 测量模式:示波器可以选择单次测量或者连续测量模式。
在单次测量模式下,示波器会在触发后进行一次测量,然后停止;而在连续测量模式下,示波器会持续进行测量,直到手动停止或者触发条件不再满足。
4. 测量范围:示波器可以测量的信号幅度范围是有限的,通常在示波器的规格书中有详细的说明。
在测量信号时,需要根据信号的幅度范围选择合适的测量范围,以避免超出测量范围导致测量结果不准确。
5. 安全使用:示波器在使用时需要注意安全问题,例如避免示波器接触到高压电源或者雷电等危险环境。
同时,需要正确接地示波器,以保证测量的准确性和安全性。
示波器的使用方法及注意事项示波器是一种比较复杂的电子测试仪器。
下面将简单介绍示波器的使用方法及注意事项。
1. 连接电源:确保示波器处于关闭状态,然后将电源线插入示波器相应的接口,再将电源插头插入电源插座。
2. 连接信号源:将信号源输出端的信号线插入示波器的输入通道,移动示波器的X-Y 模式选择开关到内部位置。
3. 打开示波器:打开电源开关,在示波器屏幕上出现图像后,能观察到情况。
4. 调节垂直灵敏度:示波器的垂直轴分为两个轴,可以调节轴的灵敏度。
通常在观察波形前先调节好垂直轴的灵敏度。
5. 调节水平灵敏度:调节水平轴的灵敏度,以使输入波形的重复性较好。
6. 调节触发模式:触发模式是指示波器在屏幕上显示输入波形的方式的设置。
在使用示波器的时候,触发模式是一个重要的设置,它可以使波形的显示更加准确。
7. 调节扫描速度:示波器的扫描速度可以控制波形的显示速度,常用按钮、「时间/间隔」来调节扫描速度。
8. 扫描波形:将触发设置为“自动”或手动触发后,按下扫描按钮,即可扫描波形。
1. 使用时应先注意示波器的品牌、型号、功能和技术指标是否符合要求。
2. 使用示波器时,应首先检查各电路系统的电源电压是否稳定,各信号源是否正常工作。
3. 在示波器进行波形观察时,应先调节正确的垂直和水平灵敏度,以免信号失真。
4. 示波器使用过程中应注意地线连接和盘面干净,以保证良好的测量质量。
5. 在使用示波器时,应注意不要超过其最大允许电压范围,以免损坏设备。
6. 在正常使用示波器的过程中,要注意保持仪器的良好状态,不让它接触强磁场或电磁干扰的环境,以防止设备的干扰或损坏。
7. 使用示波器需要按照正确的操作流程执行相关操作,而且也应谨慎操作。
在使用时不要随意拔插、拆卸仪器部件,防止对设备造成损害。
综上所述,正确使用示波器是保证电子测试质量的重要保障。
在使用示波器时请仔细阅读使用说明,按照操作流程和注意事项执行相关操作,这既可以保证设备的正常使用,也可以保障使用人员的人身安全。
示波器的使用注意事项与信号测量技巧示波器是一种测量电信号的重要工具,在电子领域中得到广泛应用。
正确使用示波器能够帮助我们准确测量信号,并发现潜在的问题。
然而,不正确的使用示波器可能会导致误差和不准确的结果。
因此,在使用示波器时,需要注意一些事项和技巧,以确保测量的准确性和可靠性。
首先,正确连接电路是使用示波器的第一步。
示波器通常具有输入和输出端口,要将被测信号正确地连接到输入端口。
电路中的接地也是非常重要的,通常将接地引线连接到电路的接地点。
这样可以减少测量时的干扰和噪声。
在连接电路时,要确保所有连接都牢固可靠,并避免产生松动或接触不良等问题。
其次,选择合适的测量参数也是很重要的。
示波器通常具有不同的测量参数,如时间基准、垂直灵敏度、水平灵敏度等。
根据被测信号的特性,选择合适的参数能够更好地观察和测量信号。
例如,如果被测信号的频率较高,应该选择合适的时间基准和水平灵敏度,以确保测量结果的准确性和稳定性。
此外,信号的触发设置也是需要注意的。
触发是指示波器在何时开始采样的过程。
合适的触发设置能够帮助我们捕捉到被测信号的特定部分,并减少测量过程中的噪声和干扰。
在进行触发设置时,应针对被测信号选择适当的触发模式和触发电平,以便在示波器触发时准确地捕捉到我们想要测量的信号。
此外,示波器的校准和校准周期也是需要关注的。
示波器的测量准确性和稳定性与其校准情况有关。
定期对示波器进行校准能够保持其正常的工作状态,并减少因示波器本身引起的误差。
校准周期根据示波器的使用频率和特定要求来确定,一般建议每隔一段时间进行校准操作。
最后,使用示波器时要注意信号的安全性。
电子电路中的信号可能具有较高的电压或电流,如果不注意安全,可能会对人员和设备造成危险。
因此,在进行高电压或高功率信号的测量时,应使用合适的探头和保护装置,以确保使用的安全性。
综上所述,正确使用示波器并注意一些注意事项和技巧是保证测量准确性和可靠性的关键。
正确连接电路、选择合适的测量参数、设置适当的触发、定期校准示波器以及保障信号安全是使用示波器的基本要求。
示波器的使用注意事项示波器是一种用于测量电信号的仪器,它可以显示电信号的波形和频率。
在使用示波器时,需要注意以下几点:1. 选择合适的示波器在选择示波器时,需要根据测量的信号类型和频率来选择合适的示波器。
如果测量的是高频信号,需要选择带宽较高的示波器;如果测量的是低频信号,可以选择带宽较低的示波器。
此外,还需要考虑示波器的采样率、分辨率、垂直灵敏度等参数。
2. 连接正确的探头示波器的探头是用来连接被测电路的,因此需要选择正确的探头。
一般来说,探头分为两种类型:被动探头和主动探头。
被动探头适用于低频信号的测量,而主动探头适用于高频信号的测量。
在连接探头时,需要注意探头的接口类型和接线方式,确保连接正确。
3. 设置合适的触发模式示波器的触发模式有多种,包括自动触发、单次触发、边沿触发等。
在进行测量时,需要选择合适的触发模式,以确保测量结果的准确性。
例如,如果测量的是周期性信号,可以选择边沿触发模式,以确保每次测量都在信号的同一位置。
4. 调整合适的时间基准示波器的时间基准是用来控制水平方向上的扫描速度的,它的单位通常是秒。
在进行测量时,需要根据信号的频率和周期来调整时间基准,以确保波形能够完整地显示在屏幕上。
如果时间基准设置过小,波形会显示得很快,难以观察;如果时间基准设置过大,波形会显示得很慢,也难以观察。
5. 调整合适的垂直灵敏度示波器的垂直灵敏度是用来控制垂直方向上的放大倍数的,它的单位通常是伏特。
在进行测量时,需要根据信号的幅值来调整垂直灵敏度,以确保波形能够完整地显示在屏幕上。
如果垂直灵敏度设置过小,波形会显示得很小,难以观察;如果垂直灵敏度设置过大,波形会显示得很大,也难以观察。
6. 避免电路短路在连接示波器时,需要避免电路短路,以免损坏被测电路和示波器。
在连接探头时,需要确保探头的接线正确,避免接错或接反。
在进行测量时,需要避免将探头接触到电路的两个导体上,以免短路。
7. 避免电路过载在进行测量时,需要避免电路过载,以免损坏被测电路和示波器。
示波器测量注意事项示波器是一种用来观察和测量电信号的仪器。
它可以显示电压波形的形状、频率、幅度和相位等信息。
在使用示波器进行测量时,有一些注意事项需要遵循,以确保测量结果的准确性和安全性。
以下是使用示波器测量的一些注意事项。
1.选择适当的示波器:示波器有不同的类型和配置,如模拟示波器、数字示波器、带宽等。
在选择示波器时,要仔细考虑应用的需求和测量的频率范围等因素,选择适合的示波器。
2.正确接线:在连接待测电路时,确保正确地接线。
将示波器的探头正确连接到待测信号源,确保接地线连接到正确的地点。
插头和接头要干净、良好接触,以避免信号干扰或产生误差。
3.设置正确的垂直缩放和偏置:在测量之前,要正确设置示波器的垂直缩放和偏置。
根据待测信号的幅度范围,选择适当的垂直缩放,以确保波形在屏幕上能够清晰显示。
偏置控制可以调整波形在屏幕上的位置,使其适应屏幕的显示范围。
4.选择适当的水平缩放和触发:根据信号的频率,使用适当的水平缩放来调整波形在屏幕上的水平宽度,以确保波形的细节能够清楚地显示。
同时,选择正确的触发模式和触发电平,以确保波形能够稳定地显示在屏幕上。
触发电平应该设置在信号的起始位置,以避免波形的扭曲或不稳定。
5.调整时间基准和采样率:示波器的时间基准控制能够调整波形在屏幕上的时间长度。
根据待测信号的周期和频率,选择适当的时间基准,以确保波形能够完整地显示在屏幕上。
同时,选择适当的采样率,以确保示波器能够准确地采样和显示信号的细节。
6.注意信号的干扰和噪声:在测量过程中,要注意信号的干扰和噪声。
通过使用屏蔽、滤波和隔离等方法,尽量减少干扰和噪声的影响。
如果信号的质量较差或存在干扰,可能需要采取额外的措施来改善测量结果的准确性。
7.注意示波器的限制和规格:示波器有一些限制和规格,如带宽、采样率、垂直灵敏度等。
在进行测量之前,要了解示波器的限制和规格,确保示波器能够满足测量的要求。
如果示波器的性能不足,可能会导致测量结果的不准确或失真。
示波器使用的注意事项
为了仪器操作人员的安全和仪器安全,仪器在安全范围内正常工作,保证测量波形准确、数据可靠,应注意1.通用示波器通过调节亮度和聚焦旋钮使光点直径最小以使波形清晰,减小测试误差;不要使光点停留在一点不动,否则电子束轰击一点宜在荧光屏上形成暗斑,损坏荧光屏。
2.测量系统- 例如示波器、信号源;打印机、计算机等设备等。
被测电子
设备- 例如仪器、电子部件、电路板、被测设备供电电源等设备接地线必须与公共地(大地)相连。
3.TDS200/TDS1000/TDS2000 系列数字示波器配合探头使用时,只能
测量(被测信号- 信号地就是大地,信号端输出幅度小于300V CAT II)信号
的波形。
绝对不能测量市电AC220V 或与市电AC220V 不能隔离的电子设备
的浮地信号。
(浮地是不能接大地的,否则造成仪器损坏,如测试电磁炉。
)
4.通用示波器的外壳,信号输入端BNC 插座金属外圈,探头接地线,AC220V 电源插座接地线端都是相通的。
如仪器使用时不接大地线,直接用探
头对浮地信号测量,则仪器相对大地会产生电位差;电压值等于探头接地线接触被测设备点与大地之间的电位差。
这将对仪器操作人员、示波器、被测电子设备带来严重安全危险。
5.用户如须要测量开关电源(开关电源初级,控制电路) 、UPS(不间断
电源)、电子整流器、节能灯、变频器等类型产品或其它与市电AC220V 不能。