铁路工程预算费用组成
- 格式:doc
- 大小:283.00 KB
- 文档页数:18
第四章 铁路工程概预算费用组成及取费标准第一节 铁路工程概预算的费用组成及章节划分一、铁路工程概预算的总体组成“铁建设[2006]113号文”编制办法将铁路建设项目从可研报告批复后到竣工验收时预期发生的全部建设费用分解为四个部分、十六章、34节。
四个部分即编制期的静态投资、编制期至竣工验收时的动态投资,以及初期投产运营所需要的机车车辆购置费和铺底流动资金四部分。
四个部分反映了不同阶段的投资内容。
——静态投资主要是在设计阶段按概算编制期价格水平计算完成全部建筑工程、和设备安装工程、设备购置、与工程建设相连带的其他工作及不可预见因素导致工程量增加五种费用;——动态投资特指概预算编制期至竣工期间,由于价格因素的正常变动,预计需增加的工程投资。
动态投资由建设期投资贷款利息和工程造价增涨预留费两部分组成。
——机车车辆购置费和铺底流动资金是反映在竣工验收后投产运营所需的与基础设施投资相关的必要配套投资。
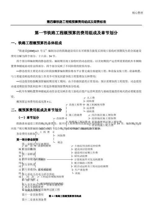
概预算总体费用组成见图4-1。
二、概预算费用组成及章节划分 (一)章节划分 铁路基本建设工程的概(预)算费用,按不同工程和费用类别划分为四部分,共十六章34节,编制概(预)算应按“现行概预算编制办法”中的“综合概(预)算章节表”规定的章节划分。
各章费用名称如下:第一部分 静态投资第一章 拆迁及征地费用第二章 路基 第三章 桥涵第四章 隧道及明洞 第五章 轨道第六章 通信、信号及信息 第七章 电力及电力牵引供电第八章 房屋 第九章 其他运营生产设备及建筑物 ┌ 人工费├ 材料费 ┌ 直接工程费 ┼ 施工机械使用费 │ ├ 运杂费│ └ 填料费 ├ 施工措施费 ┌ 风沙地区施工增加费 ┌ 直接费 ┤ ├ 高原地区施工增加费│ ├ 特殊施工增加费 ┼ 原始森林地区施工增加费│ │ └ 营业线施工配合费建筑安装 │ └ 大型临时设施和过渡工程费 ┌ 工 程 费 ┤│ ├ 间接费 │ │ │ └ 税金┌ 静 态 ┼ 设备购置费 ┌ 土地征用及拆迁补偿费 概│ 投 资 │ ├ 建设项目管理费预│ │ ├ 建设项目前期工作费 算│ │ ├ 研究试验费 费│ ├ 其他费─────────┼ 计算机软件开发及购置费 用┤ │ ├ 配合辅助工程费 项│ │ ├ 联合试运转及工程动态检测费 目│ └ 基本预备费├ 生产准备费 组│ └ 其他 成│ 动 态 ┌ 工程造价增涨预留费 ├ 投 资 ┤ │ └ 建设期投资贷款利息 ├ 机车车辆购置费└ 铺底流动资金第十章大型临时设施和过渡工程第十一章其他费用第十二章基本预备费第二部分动态投资第十三章工程造价增涨预留费第十四章建设期投资贷款利息第三部分机车车辆购置费第十五章机车车辆购置费第四部分铺底流动资金第十六章铺底流动资金总预算表见表4-1。
精心整理第四章铁路工程概预算费用组成及取费标准第一节铁路工程概预算的费用组成及章节划分一、铁路工程概预算的总体组成“铁建设[2006]113号文”编制办法将铁路建设项目从可研报告批复后到竣工验收时预期发生的全部建设费用分解为四个部分、十六章、34节。
四个部分即编制期的静态投资、编制期至竣工验收时的动态投资,以及初期投产运营所需要的机车车辆购——————资。
(预)算第四章隧道及明洞 第五章轨道第六章通信、信号及信息 第七章电力及电力牵引供电第八章房屋 第九章其他运营生产设备及建筑物 第十章大型临时设施和过渡工程 第十一章其他费用 第十二章基本预备费┌概│预│算│费│ ├ 其他费─────────┼ 计算机软件开发及购置费 用┤ │ ├ 配合辅助工程费 项│ │ ├ 联合试运转及工程动态检测费 目│ └ 基本预备费├ 生产准备费 组│ └ 其他 成│ 动 态 ┌ 工程造价增涨预留费 ├ 投 资 ┤ │ └ 建设期投资贷款利息 ├ 机车车辆购置费└ 铺底流动资金图4-1铁路工程概预算费用构成第二部分动态投资第十三章工程造价增涨预留费第十四章建设期投资贷款利息第三部分机车车辆购置费第十五章机车车辆购置费第四部分铺底流动资金第十六章铺底流动资金总预算表见表4-1。
表4-1总概算表(二)静态投资费用种类按投资构成划分,静态投资分属下列五种费用:1.建筑工程费(费用代号:Ⅰ)指路基、桥涵、隧道及明洞、轨道、通信、信号、信息、电力、电力牵引供电、房屋、给排水、机务、车辆、动车、站场、工务、其他建筑工程等和属于建筑工程范围内的管线敷设、设备基础、工作台等,以及拆迁工程和应属于建筑工程费内容的费用。
2.安装工程费(费用代号:Ⅱ)指各种需要安装的机电设备的装配、装置工程,与设备相连的工作台、梯子等的装设工程,附属于被安装设备的管线敷设,以及被安装设备的绝缘、刷油、保温和调整、试验所需的费用。
3.设备购置费(费用代号:Ⅲ)指一切需要安装与不需要安装的生产、动力、弱电、起重、运输等设备(包括备品备件)的购置费。
铁路工程概预算费用组成及取费标准Document number:NOCG-YUNOO-BUYTT-UU986-1986UT第四章铁路工程概预算费用组成及取费标准第一节铁路工程概预算的费用组成及章节划分一、铁路工程概预算的总体组成“铁建设[2006]113号文”编制办法将铁路建设项目从可研报告批复后到竣工验收时预期发生的全部建设费用分解为四个部分、十六章、34节。
四个部分即编制期的静态投资、编制期至竣工验收时的动态投资,以及初期投产运营所需要的机车车辆购置费和铺底流动资金四部分。
四个部分反映了不同阶段的投资内容。
——静态投资主要是在设计阶段按概算编制期价格水平计算完成全部建筑工程、和设备安装工程、设备购置、与工程建设相连带的其他工作及不可预见因素导致工程量增加五种费用;——动态投资特指概预算编制期至竣工期间,由于价格因素的正常变动,预计需增加的工程投资。
动态投资由建设期投资贷款利息和工程造价增涨预留费两部分组成。
——机车车辆购置费和铺底流动资金是反映在竣工验收后投产运营所需的与基础设施投资相关的必要配套投资。
概预算总体费用组成见图4-1。
二、概预算费用组成及章节划分┌人工费├材料费┌直接工程费┼施工机械使用费│├运杂费│└填料费├施工措施费┌风沙地区施工增加费┌直接费┤├高原地区施工增加费│├特殊施工增加费┼原始森林地区施工增加费││└营业线施工配合费建筑安装│└大型临时设施和过渡工程费┌工程费┤│├间接费│││└税金┌静态┼设备购置费┌土地征用及拆迁补偿费概│投资│├建设项目管理费预││├建设项目前期工作费算││├研究试验费费│├其他费─────────┼计算机软件开发及购置费用┤│├配合辅助工程费(一)章节划分铁路基本建设工程的概(预)算费用,按不同工程和费用类别划分为四部分,共十六章34节,编制概(预)算应按“现行概预算编制办法”中的“综合概(预)算章节表”规定的章节划分。
各章费用名称如下:第一部分静态投资第一章拆迁及征地费用第二章路基第三章桥涵第四章隧道及明洞第五章轨道第六章通信、信号及信息第七章电力及电力牵引供电第八章房屋第九章其他运营生产设备及建筑物第十章大型临时设施和过渡工程第十一章其他费用第十二章基本预备费第二部分动态投资第十三章工程造价增涨预留费第十四章建设期投资贷款利息第三部分机车车辆购置费第十五章机车车辆购置费第四部分铺底流动资金第十六章铺底流动资金总预算表见表4-1。
铁路工程概预算费用组成及取费标准Hessen was revised in January 2021第四章铁路工程概预算费用组成及取费标准第一节铁路工程概预算的费用组成及章节划分一、铁路工程概预算的总体组成“铁建设[2006]113号文”编制办法将铁路建设项目从可研报告批复后到竣工验收时预期发生的全部建设费用分解为四个部分、十六章、34节。
四个部分即编制期的静态投资、编制期至竣工验收时的动态投资,以及初期投产运营所需要的机车车辆购置费和铺底流动资金四部分。
四个部分反映了不同阶段的投资内容。
——静态投资主要是在设计阶段按概算编制期价格水平计算完成全部建筑工程、和设备安装工程、设备购置、与工程建设相连带的其他工作及不可预见因素导致工程量增加五种费用;——动态投资特指概预算编制期至竣工期间,由于价格因素的正常变动,预计需增加的工程投资。
动态投资由建设期投资贷款利息和工程造价增涨预留费两部分组成。
——机车车辆购置费和铺底流动资金是反映在竣工验收后投产运营所需的与基础设施投资相关的必要配套投资。
概预算总体费用组成见图4-1。
┌人工费├材料费┌直接工程费┼施工机械使用费│├运杂费│└填料费├施工措施费┌风沙地区施工增加费┌直接费┤├高原地区施工增加费│├特殊施工增加费┼原始森林地区施工增加费││└营业线施工配合费建筑安装│└大型临时设施和过渡工程费┌工程费┤│├间接费│││└税金┌静态┼设备购置费┌土地征用及拆迁补偿费概│投资│├建设项目管理费预││├建设项目前期工作费算││├研究试验费费│├其他费─────────┼计算机软件开发及购置费用┤│├配合辅助工程费项││├联合试运转及工程动态检测费目│└基本预备费├生产准备费组│└其他成│动态┌工程造价增涨预留费├投资┤│└建设期投资贷款利息├机车车辆购置费└铺底流动资金二、概预算费用组成及章节划分(一)章节划分铁路基本建设工程的概(预)算费用,按不同工程和费用类别划分为四部分,共十六章34节,编制概(预)算应按“现行概预算编制办法”中的“综合概(预)算章节表”规定的章节划分。
铁路工程概预算费用组成及取费标准Hessen was revised in January 2021第四章铁路工程概预算费用组成及取费标准第一节铁路工程概预算的费用组成及章节划分一、铁路工程概预算的总体组成“铁建设[2006]113号文”编制办法将铁路建设项目从可研报告批复后到竣工验收时预期发生的全部建设费用分解为四个部分、十六章、34节。
四个部分即编制期的静态投资、编制期至竣工验收时的动态投资,以及初期投产运营所需要的机车车辆购置费和铺底流动资金四部分。
四个部分反映了不同阶段的投资内容。
——静态投资主要是在设计阶段按概算编制期价格水平计算完成全部建筑工程、和设备安装工程、设备购置、与工程建设相连带的其他工作及不可预见因素导致工程量增加五种费用;——动态投资特指概预算编制期至竣工期间,由于价格因素的正常变动,预计需增加的工程投资。
动态投资由建设期投资贷款利息和工程造价增涨预留费两部分组成。
——机车车辆购置费和铺底流动资金是反映在竣工验收后投产运营所需的与基础设施投资相关的必要配套投资。
概预算总体费用组成见图4-1。
┌人工费├材料费┌直接工程费┼施工机械使用费│├运杂费│└填料费├施工措施费┌风沙地区施工增加费┌直接费┤├高原地区施工增加费│├特殊施工增加费┼原始森林地区施工增加费││└营业线施工配合费建筑安装│└大型临时设施和过渡工程费┌工程费┤│├间接费│││└税金┌静态┼设备购置费┌土地征用及拆迁补偿费概│投资│├建设项目管理费预││├建设项目前期工作费算││├研究试验费费│├其他费─────────┼计算机软件开发及购置费用┤│├配合辅助工程费项││├联合试运转及工程动态检测费目│└基本预备费├生产准备费组│└其他成│动态┌工程造价增涨预留费├投资┤│└建设期投资贷款利息├机车车辆购置费└铺底流动资金二、概预算费用组成及章节划分(一)章节划分铁路基本建设工程的概(预)算费用,按不同工程和费用类别划分为四部分,共十六章34节,编制概(预)算应按“现行概预算编制办法”中的“综合概(预)算章节表”规定的章节划分。
第四章铁路工程概预算费用组成及取费标准第一节铁路工程概预算的费用组成及章节划分一、铁路工程概预算的总体组成“铁建设[2006]113号文”编制办法将铁路建设项目从可研报告批复后到竣工验收时预期发生的全部建设费用分解为四个部分、十六章、34节。
四个部分即编制期的静态投资、编制期至竣工验收时的动态投资,以及初期投产运营所需要的机车车辆购置费和铺底流动资金四部分。
四个部分反映了不同阶段的投资内容。
——静态投资主要是在设计阶段按概算编制期价格水平计算完成全部建筑工程、和设备安装工程、设备购置、与工程建设相连带的其他工作及不可预见因素导致工程量增加五种费用;——动态投资特指概预算编制期至竣工期间,由于价格因素的正常变动,预计需增加的工程投资。
动态投资由建设期投资贷款利息和工程造价增涨预留费两部分组成。
——机车车辆购置费和铺底流动资金是反映在竣工验收后投产运营所需的与基础设施投资相关的必要配套投资。
概预算总体费用组成见图4-1。
二、概预算费用组成及章节划分(一)章节划分 铁路基本建设工程的概(预)算费用,按不同工程和费用类别划分为四部分,共十六章34节,编制概(预)算应按“现行概预算编制办法”中的“综合概(预)算章节表”规定的章节划分。
各章费用名称如下: 第一部分静态投资第一章拆迁及征地费用 第二章路基第三章桥涵 第四章隧道及明洞第五章轨道 第六章通信、信号及信息第七章电力及电力牵引供电 第八章房屋 ┌ 人工费├ 材料费 ┌ 直接工程费 ┼ 施工机械使用费│ ├ 运杂费 │ └ 填料费 ├ 施工措施费 ┌ 风沙地区施工增加费 ┌ 直接费 ┤ ├ 高原地区施工增加费 │ ├ 特殊施工增加费 ┼ 原始森林地区施工增加费│ │ └ 营业线施工配合费建筑安装 │ └ 大型临时设施和过渡工程费┌ 工 程 费 ┤│ ├ 间接费│ ││ └ 税金┌ 静 态 ┼ 设备购置费 ┌ 土地征用及拆迁补偿费概│ 投 资 │ ├ 建设项目管理费 预│ │ ├ 建设项目前期工作费算│ │ ├ 研究试验费 费│ ├ 其他费 ─────────┼ 计算机软件开发及购置费 用┤ │ ├ 配合辅助工程费项│ │ ├ 联合试运转及工程动态检测费 目│ └ 基本预备费├ 生产准备费 组│ └ 其他成│ 动 态 ┌ 工程造价增涨预留费 ├ 投 资 ┤ │ └ 建设期投资贷款利息 ├ 机车车辆购置费└ 铺底流动资金图4-1铁路工程概预算费用构成第九章其他运营生产设备及建筑物第十章大型临时设施和过渡工程第十一章其他费用第十二章基本预备费第二部分动态投资第十三章工程造价增涨预留费第十四章建设期投资贷款利息第三部分机车车辆购置费第十五章机车车辆购置费第四部分铺底流动资金第十六章铺底流动资金总预算表见表4-1。
铁路工程预算费用组成(施工单位部分)目录1.人工费 ......................................... - 0 -2.材料费 ......................................... - 1 -3.施工机械使用费 ................................. - 3 -4.工程用水、电综合单价 ........................... - 3 -5.运杂费 ........................................ - 4 -6.填料费 ......................................... - 4 -7.施工措施费 ..................................... - 5 -8.特殊施工增加费 (8)9.大型临时设施和过渡工程费 (10)10.间接费 (10)11.税金 (11)12.其他费 (11)1.人工费(1)人工费的组成。
综合工费由基本工资、工资性补贴、生产工人辅助工资、职工福利费、生产工人劳动保护费组成。
(2)综合工费标准分档。
预算编制时按113号文的基期工费标准,2011年1月1日以后的工程项目按铁建设[2010]196号文综合工费标准,两个文号工费的差按人工价差处理。
表1 基期工费标准注:①本表中的综合工费标准为基期综合工费标准,不包含特殊地区津贴、补贴。
特殊地区津贴、补贴按国务院及其有关部门和省(自治区、直辖市)的规定计算,按人工费价差计列。
②独立建设项目的大型旅客站房及地方铁路中的房屋工程,采用工程所在地地区统一定额的,应采用工程所在地的房屋工程综合工费标准。
③隧道外一般工程短途接运运输的综合工费采用Ⅰ类工标准。
隧道外一般工程短途接运是指根据施工组织设计确需短途接运的特殊情况(如既有线施工沿线路运输或跨越股道运输以及受地形条件限制汽车进不去的情况等),需要采用单轮车、双轮车、单轨车、大平车、轨道平车等运输工具在有效的运输距离(经济运距)内发生的接运,通常这部分运输费用要按照《铁路工程基本定额》的有关内容计算,当套用《铁路工程基本定额》的隧道外一般工程运输定额时,其工费采用Ⅰ类工标准。
精心整理第四章铁路工程概预算费用组成及取费标准第一节铁路工程概预算的费用组成及章节划分一、铁路工程概预算的总体组成“铁建设[2006]113号文”编制办法将铁路建设项目从可研报告批复后到竣工验收时预期发生的全部建设费用分解为四个部分、十六章、34节。
四个部分即编制期的静态投资、编制期至竣工验收时的动态投资,以及初期投产运营所需要的机车车辆购——————资。
(预)算第四章隧道及明洞 第五章轨道第六章通信、信号及信息 第七章电力及电力牵引供电第八章房屋 第九章其他运营生产设备及建筑物 第十章大型临时设施和过渡工程 第十一章其他费用 第十二章基本预备费┌概│预│算│费│ ├ 其他费─────────┼ 计算机软件开发及购置费 用┤ │ ├ 配合辅助工程费 项│ │ ├ 联合试运转及工程动态检测费 目│ └ 基本预备费├ 生产准备费 组│ └ 其他 成│ 动 态 ┌ 工程造价增涨预留费 ├ 投 资 ┤ │ └ 建设期投资贷款利息 ├ 机车车辆购置费└ 铺底流动资金图4-1铁路工程概预算费用构成第二部分动态投资第十三章工程造价增涨预留费第十四章建设期投资贷款利息第三部分机车车辆购置费第十五章机车车辆购置费第四部分铺底流动资金第十六章铺底流动资金总预算表见表4-1。
表4-1总概算表(二)静态投资费用种类按投资构成划分,静态投资分属下列五种费用:1.建筑工程费(费用代号:Ⅰ)指路基、桥涵、隧道及明洞、轨道、通信、信号、信息、电力、电力牵引供电、房屋、给排水、机务、车辆、动车、站场、工务、其他建筑工程等和属于建筑工程范围内的管线敷设、设备基础、工作台等,以及拆迁工程和应属于建筑工程费内容的费用。
2.安装工程费(费用代号:Ⅱ)指各种需要安装的机电设备的装配、装置工程,与设备相连的工作台、梯子等的装设工程,附属于被安装设备的管线敷设,以及被安装设备的绝缘、刷油、保温和调整、试验所需的费用。
3.设备购置费(费用代号:Ⅲ)指一切需要安装与不需要安装的生产、动力、弱电、起重、运输等设备(包括备品备件)的购置费。
第三章铁路工程预算定额第一节铁路工程预算定额总体构成一、预算定额的含义所谓预算定额, 反映了在正常施工条件和合理劳动组织下, 完成单位数量的合格产品(分部分项工程或结构构件)所需消耗的人工、材料、施工机械台班的数量标准和费用标准。
二、铁路工程定额体系铁路工程定额体系由专业定额、工期定额和费用定额构成。
(1)专业定额专业定额包括预算定额、概算定额、概算指标和估算指标。
预算定额和概算定额预算定额和概算定额均划分为路基、桥涵、隧道、轨道、通信、信号、电力、电力牵引供电、房屋建筑、给排水、机械设备安装、站场建筑设备十二个专业工程, 预算定额另加基本定额。
预算定额是“站前”工程编制初步设计概算和“站前”、“站后”工程编制施工图投资检算的依据, 是编制概算定额的基础。
概算定额是“站后”工程编制初步设计概算和“站前”工程编制可行性研究投资估算的依据, 是编制概算指标的基础。
表3-1 不同阶段估算、概算所采用的计价依据铁路工程预算定额的主要编制依据:①《铁路基本建设工程设计概算编制办法》;②《铁路工程劳动定额标准》, 《铁路工程建设材料预算价格》, 《铁路工程施工机械台班费用定额》;③《铁路工程基本定额》;④现行的各专业设计规范、规定, 现行的各专业施工质量检验评定及验收标准, 现行的各专业设计图, 铁路工法;⑤其它行业的相关项目的定额内容。
(2)工期定额工期定额是确定和评审建设项目建议书、设计任务书中建设工期的依据, 对于建设工程进行投资包干、工程招标等工作中的工期管理具有指导作用, 可与《铁路工程施工组织调查与设计办法》配合使用。
(3)费用定额费用定额包括《铁路基本建设工程投资(预)估算编制办法》、《铁路基本建设工程设计概算编制办法》、《铁路基本建设利用国外贷款项目设计概算编制办法》、《铁路工程建设材料预算价格》、《铁路工程施工机械台班费用定额》和《铁路工程建设设备预算价格》等。
费用定额根据不同设计阶段的要求, 与预算定额、概算定额、概算指标、估算指标配套使用, 是计算定额直接费及其他各项费用的依据。
铁路工程预算费用组成(施工单位部分)目录1.人工费 ............................................................. 错误!未定义书签。
2.材料费 ............................................................. 错误!未定义书签。
3.施工机械使用费 ............................................. 错误!未定义书签。
4.工程用水、电综合单价................................. 错误!未定义书签。
5.运杂费 .......................................................... 错误!未定义书签。
6.填料费 ............................................................. 错误!未定义书签。
7.施工措施费 ..................................................... 错误!未定义书签。
8.特殊施工增长费 ............................................. 错误!未定义书签。
9.大型临时设施和过渡工程费......................... 错误!未定义书签。
10.间接费 ........................................................... 错误!未定义书签。
11.税金 ............................................................... 错误!未定义书签。
12.其他费 ........................................................... 错误!未定义书签。
第四章铁路工程概预算费用组成及取费标准第一节铁路工程概预算的费用组成及章节划分一、铁路工程概预算的总体组成“铁建设[2006]113号文”编制办法将铁路建设项目从可研报告批复后到竣工验收时预期发生的全部建设费用分解为四个部分、十六章、34节。
四个部分即编制期的静态投资、编制期至竣工验收时的动态投资,以及初期投产运营所需要的机车车辆购置费和铺底流动资金四部分。
四个部分反映了不同阶段的投资内容。
——静态投资主要是在设计阶段按概算编制期价格水平计算完成全部建筑工程、和设备安装工程、设备购置、与工程建设相连带的其他工作及不可预见因素导致工程量增加五种费用;——动态投资特指概预算编制期至竣工期间,由于价格因素的正常变动,预计需增加的工程投资。
动态投资由建设期投资贷款利息和工程造价增涨预留费两部分组成。
——机车车辆购置费和铺底流动资金是反映在竣工验收后投产运营所需的与基础设施投资相关的必要配套投资。
概预算总体费用组成见图4-1。
┌人工费├材料费┌直接工程费┼施工机械使用费│├运杂费│└填料费├施工措施费┌风沙地区施工增加费┌直接费┤├高原地区施工增加费│├特殊施工增加费┼原始森林地区施工增加费││└营业线施工配合费建筑安装│└大型临时设施和过渡工程费┌工程费┤│├间接费│││└税金┌静态┼设备购置费┌土地征用及拆迁补偿费概│投资│├建设项目管理费预││├建设项目前期工作费算││├研究试验费费│├其他费─────────┼计算机软件开发及购置费用┤│├配合辅助工程费项││├联合试运转及工程动态检测费目│└基本预备费├生产准备费组│└其他成│动态┌工程造价增涨预留费├投资┤│└建设期投资贷款利息二、概预算费用组成及章节划分(一)章节划分铁路基本建设工程的概(预)算费用,按不同工程和费用类别划分为四部分,共十六章34节,编制概(预)算应按“现行概预算编制办法”中的“综合概(预)算章节表”规定的章节划分。
各章费用名称如下:第一部分静态投资第一章拆迁及征地费用第二章路基第三章桥涵第四章隧道及明洞第五章轨道第六章通信、信号及信息第七章电力及电力牵引供电第八章房屋第九章其他运营生产设备及建筑物第十章大型临时设施和过渡工程第十一章其他费用第十二章基本预备费第二部分动态投资第十三章工程造价增涨预留费第十四章建设期投资贷款利息第三部分机车车辆购置费第十五章机车车辆购置费第四部分铺底流动资金第十六章铺底流动资金总预算表见表4-1。
第四章铁路工程概预算费用组成及取费标准第一节铁路工程概预算的费用组成及章节划分一、铁路工程概预算的总体组成“铁建设[2006]113号文”编制办法将铁路建设项目从可研报告批复后到竣工验收时预期发生的全部建设费用分解为四个部分、十六章、34节。
四个部分即编制期的静态投资、编制期至竣工验收时的动态投资,以及初期投产运营所需要的机车车辆购置费和铺底流动资金四部分。
四个部分反映了不同阶段的投资内容。
——静态投资主要是在设计阶段按概算编制期价格水平计算完成全部建筑工程、和设备安装工程、设备购置、与工程建设相连带的其他工作及不可预见因素导致工程量增加五种费用;——动态投资特指概预算编制期至竣工期间,由于价格因素的正常变动,预计需增加的工程投资。
动态投资由建设期投资贷款利息和工程造价增涨预留费两部分组成。
——机车车辆购置费和铺底流动资金是反映在竣工验收后投产运营所需的与基础设施投资相关的必要配套投资。
概预算总体费用组成见图4-1。
┌人工费├材料费┌直接工程费┼施工机械使用费│├运杂费│└填料费├施工措施费┌风沙地区施工增加费┌直接费┤├高原地区施工增加费│├特殊施工增加费┼原始森林地区施工增加费││└营业线施工配合费建筑安装│└大型临时设施和过渡工程费┌工程费┤二、概预算费用组成及章节划分(一)章节划分铁路基本建设工程的概(预)算费用,按不同工程和费用类别划分为四部分,共十六章34节,编制概(预)算应按“现行概预算编制办法”中的“综合概(预)算章节表”规定的章节划分。
各章费用名称如下:第一部分静态投资第一章拆迁及征地费用第二章路基第三章桥涵第四章隧道及明洞第五章轨道第六章通信、信号及信息第七章电力及电力牵引供电第八章房屋第九章其他运营生产设备及建筑物第十章大型临时设施和过渡工程第十一章其他费用第十二章基本预备费第二部分动态投资第十三章工程造价增涨预留费第十四章建设期投资贷款利息第三部分机车车辆购置费第十五章机车车辆购置费第四部分铺底流动资金第十六章铺底流动资金总预算表见表4-1。
铁路工程预算费用组成(施工单位部分)目录1.人工费................................................................................................................................................ - 1 -2.材料费................................................................................................................................................ - 3 -3.施工机械使用费................................................................................................................................ - 5 -4.工程用水、电综合单价.................................................................................................................... - 6 -5.运杂费.............................................................................................................................................. - 6 -6.填料费................................................................................................................................................ - 7 -7.施工措施费........................................................................................................................................ - 7 -8.特殊施工增加费 (12)9.大型临时设施和过渡工程费 (14)10.间接费 (14)11.税金 (16)12.其他费 (16)1.人工费(1)人工费的组成。
综合工费由基本工资、工资性补贴、生产工人辅助工资、职工福利费、生产工人劳动保护费组成。
(2)综合工费标准分档。
预算编制时按113号文的基期工费标准,2011年1月1日以后的工程项目按铁建设[2010]196号文综合工费标准,两个文号工费的差按人工价差处理。
表1 基期工费标准注:①本表中的综合工费标准为基期综合工费标准,不包含特殊地区津贴、补贴。
特殊地区津贴、补贴按国务院及其有关部门和省(自治区、直辖市)的规定计算,按人工费价差计列。
②独立建设项目的大型旅客站房及地方铁路中的房屋工程,采用工程所在地地区统一定额的,应采用工程所在地的房屋工程综合工费标准。
③隧道外一般工程短途接运运输的综合工费采用Ⅰ类工标准。
隧道外一般工程短途接运是指根据施工组织设计确需短途接运的特殊情况(如既有线施工沿线路运输或跨越股道运输以及受地形条件限制汽车进不去的情况等),需要采用单轮车、双轮车、单轨车、大平车、轨道平车等运输工具在有效的运输距离(经济运距)内发生的接运,通常这部分运输费用要按照《铁路工程基本定额》的有关内容计算,当套用《铁路工程基本定额》的隧道外一般工程运输定额时,其工费采用Ⅰ类工标准。
说明:站台雨棚、工务(其中石砟场的路基、轨道、站场等分别执行对应的工费标准)、其他建筑综合工费采用Ⅱ类工标准。
表2 编制期工费标准v1.0 可编辑可修改2.材料费指按施工过程中耗用的构成工程实体的原材料、辅助材料、构配件、零件和半成品、成品的用量以及周转材料的摊销量和相应预算价格等计算的费用。
材料预算价格的组成材料预算价格由材料原价、运杂费、采购及保管费组成。
材料预算价格=(材料原价+运杂费)×(1+采购及保管费率)根据此计算公式,对于价格放开的主材(汽油、柴油除外),采购及保管费分两部分计算,一部分以材料原价为计算基数,计入编制期材料单价,另一部分以运输装卸费为计算基数,计入运杂费。
但定额所公布的信息价格中已包括前一部分的采购及保管费。
我们实际遇到定额站或广西造价信息发布的地材信息价,已经包括综合运距10km。
但是有部分工程距离材料供应点超过10km,地材到工地价远远超过信息价,对局内工程通常的作法是:(1)图纸会审时提出问题(留下伏笔);(2)施工出现工地价超出信息价时,及时以文字形式报告建设单位、定额站和计统处,邀请他们一起进行实地勘查(举证);(3)工程完成前,编制料差预算报审,料差预算不用通过设计院编制(落实)。
对涉铁工程的一般作法:提出→调查材料价格、运距→编制合同预算时直接加入。
采购及保管费率见表3。
表3 采购及保管费率(2)材料基期价格与编制期价格所有的材料基期价格采用现行的《铁路工程建设材料基期价格》(铁建设[2006]129号文,简称129号文),主材的编制期价格一般按信息价,除主材外的所有辅材采用现行的129号文,其编制期与基期的价差按部颁材料价差系数调整。
施工机械用汽油、柴油,基期价格采用现行的129号文,编制期价格按实际的采购价格计算。
再用轨料价格的计算规定局内工程施工再用轨料的按相同规格型号新料价格的10%计算整修管理费。
3.施工机械使用费有关规定执行《铁路工程施工机械台班费用定额(2005年度)》(铁建设〔2006〕129号,简称“129号文”)。
以现行《铁路工程建设材料预算价格》中的油燃料价格及本办法规定的基期综合工费标准计算出的台班单价作为基期施工机械台班单价;以编制期的综合工费标准、油燃料价格、水电单价及养路费标准计算出的台班单价作为编制期施工机械台班单价。
编制期与基期的施工机械台班单价的差额按价差计列。
注意:根据国家新的规定,养路费不再单独收取,而是按燃油税计入油价。
4.工程用水、电综合单价(1)工程用水综合单价特殊缺水地区或取水困难的工程,可按施工组织设计确定的供水方案,另行分析工程用水单价,分析水价与基期水价的差额按价差计列。
能使用城市自来水的,可按当地规定的自来水价格分析工程用水单价,与基期水价的差额按价差计列。
同时在会审中要提出开口费。
(2)工程用电综合单价根据现场实际情况,可根据施工组织设计所确定的供电方案,按选用的不同电源及发电机机型,以施工机械台班费用定额及工费、料价标准,按规定的电价分析办法综合确定,分析电价与基期电价的差额按价差计列。
如果接既有电网的,应在会审中要提出搭伙费。
5.运杂费对于局内编制的预算,一般按系统默认的平均运杂费计算,如果材料工地价比信息价高,按上面所讲的进行补差。
如果改变运输方式,如道碴改为汽运,一定要先打报告同意后才能实施。
火车运费按113或147号文执行,汽车综合运价率一般元/左右。
按113或147号的装卸费都不够(见表5),如果是局内工程基本上都不给补充的,例外的情况就是工程需要大量的线上材料,如2010年河湛段换枕,通过报告、分析给相关部门后得到补充;涉铁工程一般加大运距进行适量补充。
表5 火车、汽车装卸费单价单位:元/吨注:其中装占60%,卸占40%。
6.填料费指购买不作为材料对待的土方、石方、渗水料、矿物料等填筑用料所支出的费用。
现在设计一般都按填“砂夹碎石”或“级配碎石”处理,如果出现特殊情况,具体操作分两种情况:(1)填料的挖运由施工单位承担,套用相应的定额计算,填料费仅计列支付给土源所有者的资源费。
(钟山货场出现,但设计只认运距,填料费要求定额站确认,据我了解的情况,购土的数量没有报的多,也没有那么多的运距,所以填料费也没写报告了)(2)填料由地方直接运送到工地,填料费按送达工地的价格计算。
7.施工措施费内容包括9大项:(1)冬雨季施工增加费。
(2)夜间施工增加费。
(3)小型临时设施费。
小型临时设施包括:①为施工及施工运输(包括临管)所需修建的临时生活及居住房屋,文化教育及公共房屋(如三用堂、广播室等)和生产、办公房屋(如发电站,变电站,空压机站,成品厂,材料厂、库,堆料棚,停机棚,临时站房,货运室等)。
②为施工或施工运输而修建的小型临时设施,如通往中小桥、涵洞、牵引变电所等工程和施工队伍驻地以及料库、车库的运输便道引入线(包括汽车、马车、双轮车道),工地内运输便道、轻便轨道、龙门吊走行轨,由干线到工地或施工队伍驻地的地区通信引入线、电力线和达不到给水干管路标准的给水管路等。
③为施工或维持施工运输(包括临管)而修建的临时建筑物、构筑物。
如临时给水•(水井、水塔、水池等),临时排水沉淀池,钻孔用泥浆池、沉淀池,临时整备设备(给煤、砂、油,清灰等设备)•,临时信号,临时通信(指地区线路及引入部分),临时供电,临时站场建筑设备。
④其他。
大型临时设施和过渡工程项目内容以外的临时设施。
小型临时设施费用包括:小型临时设施的搭设、移拆、维修、摊销及拆除恢复等费用,因修建小型临时设施,而发生的租用土地、青苗补偿、拆迁补偿、复耕及其他所有与土地有关的费用等。
(4)工具、用具及仪器、仪表使用费。
(5)检验试验费。
(6)工程定位复测、工程点交、场地清理费。
(7)安全作业环境及安全施工措施费。
(8)文明施工及环境保护费。
(9)已完工程及设备保护费。
施工措施费,以各类工程的基期人工费与基期施工机械使用费之和为计算基数。
与我们相关的只有1、2两个地区。
根据施工措施费地区划分表(见表6),按表7所列费率计列。
图纸会审时,有些分公司一般提出的问题(1)小临不足;(2)试验费不足。
对于局内工程,提出的小临数量少时,根本不批准,试验费用不足也基本不批准(可能电务设备这块能补充一些)。
建议往大临方向做。
表6 施工措施费地区划分表表7 施工措施费率注:①对于设计速度≤120km/h的工程,其机械施工土石方工程、铺架工程的施工措施费应按表10规定的费率计算,其余工程类别的费率采用表9中的规定。
②大型临时设施工程按表列同类正式工程的费率乘以的系数计列。
8.特殊施工增加费(1)行车干扰施工增加费指在不封锁的营业线上,在维持通车的情况下,进行建筑安装工程施工时,由于受行车影响造成局部停工或妨碍施工而降低工作效率等所需增加的费用。