万科物业管理收费操作细则
- 格式:doc
- 大小:83.50 KB
- 文档页数:19
万科物业财务收费管理规范加强公司内部控制,规范公司的收费行为,保证公司资金安全,维护公司利益,保护好公司员工。
2、适用范围适用于公司各一线管理处、经营业务口。
3、职责公司财务管理部负责督促、检查各管理处、经营业务口遵守资金方面相关法律法规、规章制度及执行情况。
4、内容4.1岗位分工除出纳人员以及授权的收款员、值班收费人员以外,任何人不得经手现金。
出纳员:负责现金的日常管理,并对收款员和值班收费人员的工作进行监督。
ν建立收据、发票的领用、发放、缴销记录,缴销前详细标明每本票据的开出份数,作废份数,起讫时间,收款总金额(分现金、支票),与上缴公司的金额是否相符,确保钱、单相符。
(适用无会计或会计助理的项目)ν公司出纳负责与项目出纳款项的交接。
ν收款员(值班收费人员)主要包含前台收费人员、车辆岗安全员、四季花城会所收银员、吉普吧收银员、家政班长。
收款员负责业务口资金的直接收取、缴交以及票据领用,缴交。
ν出纳员、收款(费)员应具有高技能鉴别假钞真伪能力,一旦收取假钞后果自负;公司应为收款员配备必要的验钞设备。
票据管理员:票据管理员由公司财务管理部会计兼任。
票据管理员负责:公司票据的购进;ν票据保管;ν票据注销;ν票据稽核检查;ν四季花城会计助理兼任汉口区域票据的领用、保管及注销。
办理收款业务的人员必须具备良好的职业道德,忠于职守,廉洁奉公,遵纪守法,客观公正。
收款人员不得挪用或侵占公司钱款,一经查实,公司将予以严肃处理,并视情节严重,保留向司法机关起诉的权利。
收款岗位人员根据公司具体情况进行岗位轮换。
财务管理部定期(每季度)对资金业务经办人员进行相关制度和岗位职责的培训,保证所有人员确认已接受培训并清楚国家、集团、公司的财务制度和个人的职责。
4.2票据管理公司对各项收费的管理和控制是以票据的管理和控制为基础的,主要责任部门为公司财务管理部,公司目前的票据主要包含服务业统一发票、停车场专用定额发票、餐饮定额发票企业统一收据,公司内部各种代用券(如游泳卡、餐卡)等。
万科物业管理制度知识分享2024年合同目录第一章:总则1.1 制度目的1.2 适用范围1.3 制度的法律效力第二章:物业管理组织结构2.1 管理组织架构2.2 管理职责与权限2.3 管理人员的职责第三章:物业管理服务内容3.1 物业日常管理服务3.2 物业维修与维护3.3 物业安全与秩序维护第四章:物业管理费用4.1 物业管理费的构成4.2 物业管理费的收费标准4.3 物业管理费的缴纳方式第五章:物业使用与维护规定5.1 物业使用规范5.2 物业维护责任5.3 物业违规使用处理第六章:物业安全管理6.1 安全管理制度6.2 安全防范措施6.3 应急处理机制第七章:物业环境与卫生管理7.1 环境维护标准7.2 卫生清洁规定7.3 绿化管理措施第八章:物业设施设备管理8.1 设施设备维护规定8.2 设施设备使用规范8.3 设施设备更新与改造第九章:物业服务质量管理9.1 服务质量标准9.2 服务质量监督与考核9.3 服务质量改进措施第十章:业主与物业服务企业的权利与义务10.1 业主的权利与义务10.2 物业服务企业的职责与义务10.3 权利与义务的履行与保障第十一章:违约责任11.1 违约的定义与认定11.2 违约责任的承担11.3 违约赔偿的处理第十二章:合同的变更、解除与终止12.1 合同变更的条件与程序12.2 合同解除的权利与条件12.3 合同终止的情形与后果第十三章:争议解决13.1 争议解决的方式13.2 争议解决的程序13.3 争议解决的费用承担第十四章:附则14.1 制度的解释权14.2 制度的修订与更新14.3 其他补充规定第十五章:签字栏15.1 甲方签字15.2 乙方签字15.3 签订时间15.4 签订地点以上为万科物业管理制度的目录,涵盖了物业管理的关键方面和制度的具体内容。
合同编号:______第一章:总则1.1 制度目的本物业管理制度旨在规范万科物业管理活动,提高物业服务质量,保障业主和物业服务企业的合法权益。
物业管理方案万科一、总则1.1 为提高物业管理水平,保障业主权益,万科物业管理将为各业主提供全方位的优质服务。
1.2 本方案将定期进行评估和改进,以确保物业管理工作的有效性和可持续发展。
1.3 物业管理方案的实施应遵守国家相关法律法规,保障业主权益,维护良好社区秩序。
1.4 物业管理方案是业主和物业管理方共同遵守的约定,任何一方都有义务和责任保障其有效执行。
二、物业管理目标2.1 为业主提供高质量的日常生活服务,满足各种生活需求。
2.2 维护小区环境卫生和安全,创造舒适宜居的生活环境。
2.3 加强社区管理、服务流程和配套设施建设,提升物业管理水平。
2.4 提高与业主之间的沟通与合作,促进业主自治和共同管理。
三、物业管理内容3.1 楼宇管家服务1)楼宇巡查:每日巡查小区内的各项设施设备,及时发现问题并解决。
2)业主服务:为业主提供定期的楼宇保洁、消杀等服务,确保楼宇环境整洁干净。
3)邻里关系:促进邻里关系和睦,解决邻里间的矛盾和纠纷。
3.2 绿化管理1)植物养护:对小区内的花草树木进行定期的修剪、浇灌和施肥,保持绿化的良好状态。
2)草坪维护:进行定期修剪、施肥和杂草清除,确保小区内草坪的整洁和美观。
3)花园景观:对小区内的花园景观进行设计、维护和改造,打造美丽宜居的社区环境。
3.3 安全管理1)安防设备:对小区的安防设备进行定期的检查、维护和更新,确保小区安全。
2)安全巡逻:加强巡逻队的力量,保障小区内的安全和居民的生命财产。
3)应急预案:定期组织应急演练,确保小区内的应急预案和救援能力。
3.4 设施设备维护1)设施设备:对小区内的设施设备进行定期的检查、维护和维修,确保设施设备的正常运行。
2)设备更新:根据设施设备的使用情况和年限,制定更新计划,及时更新设备。
3)节能减排:对小区内的用水、用电等资源进行合理利用和节约,推动环保工作开展。
3.5 清洁卫生1)楼道卫生:定期进行楼道的清扫、擦洗和除尘,保持楼道的整洁和干净。
万科物业管理制度万科物业管理制度是指万科物业公司为了规范和提升物业管理服务质量,保障业主的权益,制定的一系列规章制度和管理办法。
该制度的实施旨在建立一套科学、高效、规范的物业管理体系,确保小区的安全、卫生、环境质量,并提供便捷的物业服务,提升整体居住体验。
一、管理范围万科物业管理制度适用于万科物业管理的所有项目,包括住宅小区、商业综合体、写字楼等不同类型的物业。
通过一套完善的管理制度,确保不同物业的运营和维护工作能够有序进行,为业主和租户提供优质的服务。
二、组织结构为了有效管理各个物业项目,万科物业公司建立了一套严密的组织结构。
包括总经理办公室、综合管理部、技术维修部、市场运营部、客户服务部等职能部门。
各个部门之间形成了紧密的协作机制,共同推动物业管理工作的顺利开展。
三、安全管理1.小区安全:万科物业公司将小区安全作为重要的管理内容之一。
通过设立安保岗亭、安装闭路电视监控等手段,确保小区内的安全环境。
同时,还会定期组织安全培训和演练,提高物业人员的应急处理能力。
2.消防安全:万科物业公司对小区内的消防设备进行定期维护和检查,确保其正常运行。
同时,还会组织安全宣传,提高业主和租户的消防意识,减少火灾风险。
四、环境管理万科物业公司致力于打造绿色环保的物业环境。
该公司将加强对小区内的绿化、道路、垃圾分类等环境问题的管理和维护。
通过定期巡查,及时处理环境问题,保持小区整洁美观。
五、维修保养1.日常维修:万科物业公司负责小区内公共设施和设备的维修保养工作。
包括电梯、给排水系统、空调等各类设备的定期维护和故障处理,确保其正常运行。
2.应急维修:针对突发性故障,万科物业公司建立了24小时应急维修服务机制。
业主和租户可以通过电话或在线平台报修,物业人员将会及时响应并解决问题。
六、规章制度为了确保物业管理工作的规范性和公正性,万科物业公司制定了一系列规章制度。
包括物业费管理制度、业主委员会管理办法、投诉处理办法等。
万科物业管理费测算指南1.目的确定合理的管理费收费标准,为物业管理的正常经营提供保障。
2.范围适用于物业公司及物业管理项目的管理费测算。
3.职责根据接管物业管理小区的实际情况,由物业公司人事部门负责所接管物业管理小区的组织架构及人工成本测算,企管中心(品质部)负责设备、清洁、绿化成本的测算,财务部门根据人事部门和品质部门提供的数据对小区的管理服务费进行综合测算。
4.方法及过程控制4.1.物业管理费的测算方法一般有两种:1、列举法,2、倒推法列举法一般适用根据预定的物业管理标准,测算物业管理费单价;倒推法一般适用根据预定的物业管理费单价,测算出合理的物业管理服务承诺。
在实际工作中,一般是两种方法结合使用,互相印证。
4.2.列举法中所预定的物业管理服务标准是根据被测算物业的基本情况及客户需求和地产公司要求来制定的。
4.3.倒推法中所预定的物业管理费单价是根据对当地物业管理行业情况进行考察、调研、分析,参考当地同类型、同档次物业收费价格的基础上核定。
4.4.将列举法测算的物业管理费与倒推法测算的物业管理费进行比较,综合调整,得出一个较合理的收支平衡的收费标准及各项目费用比例。
4.5.为了测算的方便,将所有费用按物业管理服务的性质和专用设备等分别归类核算,即:人工费用、行政费用、财产费用、物料消耗、物业公共费用、其它。
4.6.注意事项南北差异,注意南北地域在设备、设施方面的不同,从而带来的费用测算上的差异;法规差异,注意各地在劳动法规、保险条例、征收税率方面不同而带来的费用测算上的差异。
4.7.物业管理费测算公式为物业管理费单价=所有费用的总和÷参加测算的物业收费总面积4.8.物业管理收费面积的确定物业管理收费面积的依据是开发商提供的物业资料(以提供给销售部门的售楼面积为准,如有当地政府土地资源规划管理部门所批复的《竣工查丈报告》则以此报告为准)。
注:如购房合同中面积已包括分摊公共面积,则按此面积直接统计,如个别地区法规要求合同中按套内面积计或按套计,则应加入分摊管理费面积。
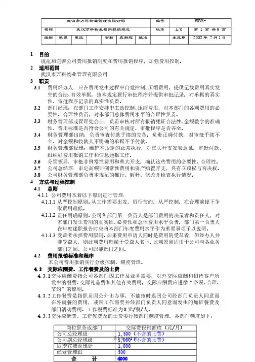
1目的规范和完善公司费用报销制度和费用报销程序,加强费用控制。
2适用范围武汉市万科物业管理有限公司3职责3.1费用经办人:应在费用发生过程中自觉控制、压缩费用,提供记载费用真实发生的合法、有效单据,按本规定履行审批程序并提供审批记录,对单据的真实性、审批程序记录的真实性负责。
3.2部门经理:在部门工作安排中主动控制、压缩费用,对本部门的各项费用的必要性、合理性负责,对本部门总体费用水平的合理性负责。
3.3财务管理部或管理处会计:负责审核对所有报销凭证合法性、金额数字的准确性、费用标准是否符合公司的有关规定、审批程序是否齐全。
3.4财务管理部出纳:负责审查付款手续的完备,负责正确付款,对审批手续不全、对金额和收款人不明确的单据不予付款。
3.5财务管理部经理:维护本规定的正常执行,对重大开支发表意见,审批付款,组织好费用报销工作和信息通报工作。
3.6分管领导:审批非例常性费用和重大开支,确认这些费用的必要性、合理性。
3.7公司总经理:审定高额非例常性费用和资产购置开支,具有立项权与否决权。
3.8公司财务管理部负责本规范的推行、解释、修改并检查执行情况。
4方法与过程控制4.1总则4.1.1公司费用本着以下原则进行管理:4.1.1.1从严控制原则。
从工作需要出发,厉行节约,从严控制,在合理前提下争取费用最低。
4.1.1.2责任明确原则。
公司各部门第一负责人是部门费用的决策者和责任人,对本部门发生费用的真实性、必要性和总体费用水平负责,部门第一负责人在年度述职报告时应将本部门年度费用水平作为重要事项予以说明。
4.1.1.3受益者承担费用原则。
如果费用申请人同时是费用的受益者,但经办人并非受益人,则此项费用归属于受益人名下。
此项原则适用于公司与各业务部门之间、公司职能部门之间。
4.2费用报销标准和程序本公司费用报销实行分级控制、额度管理。
4.3交际应酬费、工作餐费及的士费4.3.1交际应酬费指公司各部门因工作及业务需要,对外交际应酬和招待客户所发生的餐费、交际礼品费和其他有关费用,交际应酬费应遵循“必须、合理、节约”的原则。
万科物业管理制度为了实现高效、规范、专业的物业管理服务,提升居住环境和居民生活品质,万科物业制定了以下管理制度。
一、招商与租赁管理1. 招商政策:明确物业管理服务范围和责任,积极引进符合社区定位和发展需求的商户。
2. 招商流程:确定招商流程,包括申请、资质审核、洽谈、签约等环节,确保招商的公正、透明和规范运作。
3. 租赁管理:建立租赁档案,对商户进行全面管理和服务,包括租金收缴、合同管理、维修等方面,确保租户的权益和社区环境的稳定。
二、物业维修与公共设施管理1. 维修标准:明确各类物业维修标准和规范,确保维修质量和效率,并建立维修档案,做到可追溯、可查询。
2. 预防性维修:制定设备和设施的定期检查与维护计划,及时发现和解决问题,预防事故的发生。
3. 公共设施管理:对小区内的公共设施进行日常巡查和维护,确保设施的正常运行和安全性。
三、安全与保卫管理1. 物业安全:制定安全管理制度,包括安保人员的配置、安全设备的维护与更新、紧急情况应急预案等,确保小区的安全。
2. 门禁管理:建立门禁系统,限制非居民出入小区,保障小区居民的安全。
3. 消防管理:制定消防安全制度,包括消防设备的日常检查与维护、消防演习的开展等,提升小区的火灾防范与应对能力。
四、居民服务管理1. 社区活动组织:定期组织社区活动,增进居民之间的交流与联系,提升社区凝聚力。
2. 投诉处理:建立投诉处理机制,及时处理和解决居民的投诉,确保公平、公正。
3. 信息发布:建立物业信息发布渠道,包括小区公告栏、物业App等,发布小区公告、服务信息等。
五、财务与档案管理1. 财务管理:建立完善的财务制度,进行收支管理、预算编制和决算报表等,确保资金的透明与合规。
2. 档案管理:对物业管理相关文件和档案进行整理、归档和备份,做到档案资料齐全、有序可查。
六、绩效考核与培训发展1. 绩效考核:建立物业绩效考核制度,明确绩效指标和考核流程,评价物业管理服务质量,并根据绩效考核结果进行奖惩与激励。
万科物业管理费测算指引1.目的确定合理的管理费收费标准,为物业管理的正常经营提供保障。
2.范围适用于集团内各物业公司及物业管理项目的管理费测算。
3.职责根据接管物业管理小区的实际情况,由物业公司人事部门负责所接管物业管理小区的组织架构及人工成本测算,品质部门负责设备、清洁、绿化成本的测算4.7.物业管理费测算公式为:物业管理费单价=所有费用的总和÷参加测算4.9.列举法测算4.9.1 人工费用的测算4.9.1.1.组织架构的确定4.9.1.2.人工费用的测算。
根据确定的组织架构,遵循相关法规要求及公司《薪金福利标准》进行人工费用的测算。
人工费用包括:工资、奖金及双薪、工资附加费、社会保险费、补贴及过节费、其它。
4.9.1.3.工资的测算(单位:元/月)。
根据确定的组织架构,按照公司《薪金福利标准》的规定进行人员工资的测算。
4.9.1.4.奖金及双薪(单位:元/月)。
根据确定的组织架构,按照公司《薪金福利标准》的规定进行奖金、双薪的测算。
根据确定的组织架构,按照公司《薪金福利标准》的规定进行补贴、过节费、上下班交通补贴的测算。
4.9.2.行政费用的测算(单位:元/月)4.9.2.1.低值易耗品购置费用。
4.9.2.2.管理处办公用水电费。
水费根据管理处水费的使用情况(包括饮用水):使用水费金额=使用量(立方)/月×水费收费单价饮用水金额=饮用水(桶)/月×桶饮用水单价电费根据管理处的照明、空调、办公设备配置的情况:照明用电费用=办公照明的功率×按每天实际使用时间(折算成的小时单位)×电费收费标准办公电器用电费用=空调等办公设备的功率×按每天实际使用时间(折算成的小时单位)×电费收费标准4.9.2.3.办公设备维护费用主要指复印机、传真机、打印机、空调等设备每月的保养费。
4.9.2.4.通讯费物业管理所需的通讯费用。
其中包括:手机费、电话费、网络通讯费、其他通讯费用(BP 机等)。
万科物业有偿服务明细万科物业有偿服务明细类别序号项目收费标准强电类维修、安装1换灯泡10元/只2换灯座10元/只3换灯头10元/只4换日光灯管10元/只5换日光灯脚20元/只6换(装)启辉器10元/只7换镇流器20元/只8换环形灯管10元/只9安装单管日光灯30元/盏10安装双管日光灯40元/盏11安装壁灯、床头灯、镜前灯20元/盏12安装吸顶灯30元/盏13安装吊灯(直径60cm以内)150元/盏14安装吊灯(直径60cm—100cm)300元/盏15地暖及居家中央空调锅炉补(放)水10元/次16更换房间地暖、空调温控开关面板20元/次17更换地暖、空调电动二通阀50元/次18空调过滤网清洗(壁挂、中央空调)15元/个(进风口)19空调室外机翅片清洁(无需高空作业)80元/台20空调冷凝水管路堵塞疏通50元/台21空调加雪种(无需高空作业,小于1匹按1匹计)80元/匹22换浴霸开关20元/只23安装浴霸(不包括开孔、布线)60元/套24换电源插座、漏电保护器20元/个25换单相电表40元/只26换三相电表60元/只27换电源插头、开关面板10元/只28换单相空气开关20元/只29换三相空气开关40元/只30布明线(槽、管)10元/米31换消毒柜发热管、紫外线管10元/根32强电线路故障排查(半小时起计时)25元/半小时/人弱电类维修、安装33有线电视信号调试10元/次34整理终端面板20元/次35整理用户线30元/箱36整理影视设备连接线20元/次37做射频接头10元/只38做电话、宽带水晶头10元/根39安装电话机、宽带明线20元/台40安装台式电脑(不含软件)20元/台41电脑拨号上网设置20元/次42安装、调试路由器50元/次43可视对讲、安防总机送修50元/次44报警按钮安装、移位(不含开槽布线)50元/只45可视对讲、安防系统控制面板移位(不含开槽布线)150元/台46红外、幕帘、报警器等安装或移位(不含开槽布线)50元/只47弱电箱移位(不含开槽布线)150元/台48弱电线路故障排查、调试(半小时起计时)30元/半小时/人给排水类维修、安装49换管箍、管卡、管堵头10元/个50换弯头15元/只51换三通20元/只52换波纹管、S型弯管10元/只53换1.5M软管10元/条54换三角阀、球阀、闸阀15元/只55换存水弯、伸缩节20元/只56换水表接头、内外丝20元/只57换进水总阀、水表30元/只58换检修盖10元/只59换普通水嘴10元/只60换双联水嘴40元/只61换三联水嘴40元/只62换面盆落水10元/只63换浴缸落水(开放式)20元/只64换洗菜盆落水20元/只65换落水管皮圈、水嘴垫皮10元/只66换单水槽(上嵌)50元/个67换组合水槽(上嵌)80元/个68换水斗10元/个69换马桶圈盖10元/只70换马桶水箱配件(普通)35元/套71拆装马桶120元/个72紧固台盆龙头10元/只73清洗水龙头过滤网10元/只74更换洗衣机进水管10元/根75疏通浴缸落水20元/根76皮吸疏通管道10元/次77手摇疏通管道(1米起计量)10元/米78电动疏通管道(住宅)60元/次79电动疏通管道(商铺)150元/次其它维修、安装80换锁扣10元/个81换锁芯10元/个82换月牙锁(移门、窗户)10元/把83换信报箱锁、抽屉锁10元/把84换球型锁20元/把85换入户门锁体(非防盗门)60元/套86换铝门窗封条5元/米87换窗把手20元/副88换窗滑轮30元/扇89换门滑轮40元/扇90换(调整)柜门烟斗合页15元/副91换木门合页40元/扇92安装门吸15元/个93换猫眼10元/个94安装门铃20元/套95门、窗校正20元/套96安装(换)不锈钢铰链(侧开窗)50元/套97安装(换)不锈钢铰链(悬开窗)80元/套98换玻璃门不锈钢合页100元/对99换地弹簧150元/个100安装淋浴间玻璃门挡水条10元/根101换密码锁电池10元/把102换煤气橡皮管15元/条103换热水器/燃气灶电池10元/台104打硅胶10元/米105木板开孔(直径≤5cm)20元/孔106墙面打孔(直径小于18mm)10元/孔107墙面打孔(直径18—20mm)20元/孔108安装排气扇(侧排)30元/台109安装排气扇(吸顶)50元/台110挂厨卫五金架(按安装时需打孔数量计费)10元/孔111安装窗帘(不含轨道安装)10元/米112安装窗帘(含轨道安装)30元/米113挂画(≤50×50cm)15元/副114挂画(≤100×80cm)20元/副115挂画(≥120×90cm)30元/副116挂钟(普通)10元/个117安装镜子(≤50cm×50cm)20元/面118安装镜子(≤100cm×80cm)50元/面119挂液晶电视(40寸及以下)50元/台120挂液晶电视(40寸以上)80元/台121清洗抽油烟机80元/台122木平台刷漆30元/㎡123铁艺栏杆刷漆50元/m 注:1、以上服务收费不包含主材物料费,如需提供主材物料,费用另行收取。
一、物业管理概念篇什么是物业?物业是指有价土地及土地附属物,包括商业大厦、住宅楼宇、厂房仓库、共用设施及建筑地块等。
物业一般由三个部分组成:1、土地。
指由一定范围的面积构成的地产。
2、建筑物。
指附着于土地的各种建筑物或构筑物,通常也被视为相对独立的物业。
3、物权。
物权是财产权,它的标的是物,它的义务主体是不特定的人。
什么是物业管理?它包括哪些业务?物业管理是指物业管理经营人受物业所有人的委托,依照国家有关法律规范,按照合同和契约行使管理权,运用现代管理科学和先进技术,以经济手段对物业实施统一管理,并为居住者提供高效、周到的服务,使物业发挥最大的使用价值和经济价值。
物业管理的业务可分为三类:①基本业务类:包括对房屋建筑、机电设备、供电供水、公共设施等进行运行、保养和维护;②专项业务类:包括安全保卫、环境卫生、园林绿化、消防管理、车辆交通等;③特色业务类:包括特约服务和便民服务。
④经营业务类:房屋中介服务、装修业务等。
万科的物业管理新定义:物业管理涉及的领域很广泛,它包括:不动产、土地、建筑、设备、房屋、家具、备品、环境系统、服务、信息、物品、预算和能源等设施的管理。
物业管理是房地产综合开发的延续和完善,又是现代化城市管理和房地产经营的重要组成部分。
物业管理业务主要包括以下九项内容:1、物业管理的长期规划2、物业管理的年代计划3、物业的财产预测和预算4、不动产的获得及处理5、物业规划、业务用房装修标准的设定,机器、器具和用品的设置以及房间管理6、建筑和设备的规划和设计7、新建筑和原建筑的改造更新8、维护管理和运行管理9、物业的支援机能和服务什么是物业管理人?物业管理人是指从事物业管理业务的、具有法人地位的企业或组织。
是专门从事商业性物业经营管理业务,实行自主经营、独立核算、自负盈亏的,具有法人资格的经济组织,也称物业管理公司,具有专业性、商业性、独立性。
什么是物业所有权人?“物业所有权人”是指房屋所有权人,即业主;物业管理的管理对象是物业;物业管理的服务对象是人,即物业的所有权人和使用权人。
20XX 专业合同封面COUNTRACT COVER甲方:XXX乙方:XXX万科2024住宅小区物业管理服务合同一本合同目录一览第一条定义与解释1.1 合同1.2 甲方1.3 乙方1.4 住宅小区1.5 物业管理服务第二条合同范围与内容2.1 乙方提供的服务2.2 服务时间2.3 服务地点2.4 服务标准第三条服务费用3.1 费用计算3.2 支付方式3.3 费用调整3.4 费用支付时间第四条甲方义务4.1 支付服务费用4.2 配合乙方工作4.3 遵守小区规定4.4 不得损害他人利益第五条乙方义务5.1 提供优质服务5.2 定期报告工作5.3 保障甲方权益5.4 遵守法律法规第六条合同的履行与监督6.1 履行合同的方式6.2 监督与检查6.3 问题解决6.4 合同续签第七条合同的变更与解除7.1 变更条件7.2 解除条件7.3 变更与解除的程序第八条违约责任8.1 甲方违约8.2 乙方违约8.3 违约赔偿第九条争议解决9.1 协商解决9.2 调解解决9.3 仲裁解决9.4 法律途径第十条保密条款10.1 保密内容10.2 保密期限10.3 泄密责任第十一条法律适用与争议解决11.1 法律适用11.2 争议解决方式第十二条其他条款12.1 合同的生效12.2 合同的终止12.3 通知与送达12.4 附件第十三条甲方(签名):______________乙方(签名):______________第十四条签订日期:____年____月____日第一部分:合同如下:第一条定义与解释1.1 合同:本合同是指甲方(住宅小区业主)与乙方(物业管理公司)之间,就乙方为甲方提供物业管理服务,甲方支付服务费用等相关事宜达成的一致协议。
1.2 甲方:指住宅小区的业主,及其合法使用的物业使用者。
1.3 乙方:指万科物业管理公司,提供物业管理服务的法人或其他组织。
1.4 住宅小区:指由甲方组成的,具有独立物业管理区域的小区。
撰写人:综合管理部 撰写日期:2021年Word File万科住宅小区物业服务标准万科物业住宅小区物业服务标准一、综合服务1.1 签订规范的物业服务合同,在显著位置公示企业营业执照及资质证书、物业服务事项、服务标准、收费标准等相关信息。
1.2 小区依据合同合理配置岗位、人员以及相关设施、设备、工具。
1.3 项目负责人应经过系统的物业管理专业培训,有5年以上物业服务企业部门负责人或者同等岗位工作经历。
1.4 工作人员统一着装、佩带胸卡、仪表整洁、行为规范,管理人员、服务人员、操作人员分岗位着装。
1.5 小区设置服务接待中心,每日接待、服务时间不少于10小时(含节假日),其他时间设置值班人员,公示24小时服务电话;受理咨询、投诉、报修等12小时内答复或者处置完成率100%,回访率100%,有完整的咨询、报修、投诉受理台账。
1.6 物业服务方案、各岗位工作标准等在相应场所公示;有具体的落实措施考核办法,有完整的培训体系,分岗位定期组织培训、考核。
1.7 每年至少1次采取入户走访、业主座谈会、电话沟通、问卷调查等形式的服务工作调查,综合覆盖率85%以上,形成记录并对存在的问题有整改措施。
1.8 管理服务区域内,有完善的标示系统。
1.9 每年至少公示2次物业服务收支情况。
1.10 根据业主需求,提供物业服务合同之外的特约服务和代办服务,收费合理。
1.11 运用信息化技术对物业竣工验收资料、业主资料、房屋档案、设备管理档案、收费管理、日常管理档案等进行管理。
1.12 每年至少2次开展社区文化活动;配合社区业主委员会开展各类宣传活动;重要节日有专题布置。
二、物业共用部位及共用设施设备管理2.1 有专人对房屋共用部位和共用设施设备进行日常管理和维护,共用部位的完好率达到93%以上,共用设施设备完好率达到93%以上;公共照明系统完好率达到93%以上。
2.2 根据房屋实际使用年限及共用部位、共用设施设备的使用状况,及时编制维修计划和专项维修资金使用计划,向业主大会、业主委员会或者社区居委会报告并组织维修。
恒誉洋--物业管理学习资料(一)物业客户服务工作实务手册物业服务有限公司品质管理部1/ 53目录基础常识篇《应知应会》 (3)前台事务办理篇《客户服务前台装修备案办理流程》 (4)《客户服务前台收费流程》 (8)《客户服务前台入住办理流程》 (11)《客户服务前台信息传递流程》 (14)《客户服务前台物资放行办理流程》 (16)《客户服务前台IC卡业务办理流程》 (17)客户投诉处理篇《投诉及建议处理流程》 (19)《客户走访流程》 (26)《社区矛盾解决操作指引》 (28)专业知识篇《客服理论知识》 (33)《电话接听礼仪及技巧》 (44)《采访接待工作要领》 (47)部门个性化流程恒誉洋--物业管理学习资料(一)基础常识篇部门应知应会:(由部门根据实际情况自行完善)以各小区《应知应会》为准,需包含以下内容,客户服务人员需全面掌握并熟记,并在客户咨询时不查阅书面资料,第一时间即时予以回复。
1、小区概况:地址、占地面积、建筑面积、容积率、总户数、停车位个数、建筑类型2、收费标准:各类户型的物业服务费标准、家政服务收费标准、代收代缴费用标准、停车位收费标准、会所收费标准3、社区配套:车场配套、教育配套、商业配套、医疗配套、公共娱乐设施配套、安防配套、周边交通配套、其他配套等4、常用联系电话4/ 53前台事务办理篇一、客户服务前台装修备案办理流程办理装修业主和装修单位需提供的资料1、装修单位营业执照复印件(加盖公章),承建资格证书复印件(加盖公章),如代收装修税费的需提供业主与装修单位签订的装修合同复印件。
2、装修施工图和施工方案(如更改原有水电线路需提供水电线路图)。
3、装修单位负责人身份证复印件、照片、联系电话。
4、施工人员身份证复印件一张、照片两张。
5、如需改变建筑物主体或承重结构、超过设计标准或规范增加楼面荷载,须提交建筑物原设计单位或具有相应资质的设计单位提出的设计方案,非住宅用途房屋还须提交政府部门的施工许可证。
万科物业管理收费操作细则1.目的和适用范围规范集团内物业管理公司的收款行为,为物业公司收费业务提供指导。
本规范适用于集团内全资及控股的所有物业管理公司(以下称公司)。
2.规范制订依据本规范以《万科集团物业公司资金管理制度》和《物业收费管理规范》为指导,结合物业收费业务特点制订,各公司可根据本操作细则结合自身实际业务制订本公司的收费操作细则。
3.收费业务岗位职责各公司应设置以下收费岗位,人员分工可一人一岗,也可岗位合并,但不相容岗位的合并,需经公司财务部批准。
3.1收费员指经公司及管理处授权有权收取各类费用的人员。
根据收费业务种类,收费员可包括:管理费收费员、停车场收费员、会所收费员、特约有偿服务收费员、泳池售票员、其他业务收费员等。
管理处出纳可兼任收费员,并同时按收费员岗位要求履行职责。
3.1.1收费员必须在授权收费业务范围内按规定的收费标准收款。
3.1.2保证所收款项真实、准确。
3.1.3正常工作时间内收款,工作日结束前将款项交于出纳;或直接将款项送存银行,凭银行缴款单与出纳结款;非正常工作时间或非银行营业时间收款,款项存入管理处指定的专用保险柜,并于下一正常工作日上班起两小时内与出纳结清。
3.2管理处出纳员(以下简称出纳)3.2.1审核所在管理处收费员收款业务的合法性、合规性。
3.2.2督促收费员按要求及时结清款项、并审核票款一致性。
3.2.3与公司财务部进行款项交接。
3.2.4登记现金、银行存款日记账。
3.2.5管理处未设会计岗位时,负责编制管理处应收款台账或明细表。
3.2.6对所在管理处的收费员进行业务指导。
3.2.7协助公司按规定的时间和频次对各业务现场的收费情况进行检查。
3.3管理处票据管理员(以下简称票据管理员)3.3.1收费员不得兼任票据管理员;出纳兼任收费员时也不可兼任票据管理员。
3.3.2负责向公司票据管理员领取各类收费票据,并办理领用登记手续。
若管理处确需自行领购收费发票,需经公司财务部审批同意。
科万物业管理收费操作细则1. 背景介绍科万物业管理公司是一家专业的物业管理公司,致力于为居民提供高质量的物业管理服务。
为了保证管理工作的顺利进行,我们制定了科万物业管理收费操作细则,旨在明确收费标准和流程,提高管理效率和居民满意度。
2. 收费范畴科万物业管理的收费范畴主要包括以下几个方面:2.1 服务费根据物业管理合同约定,居民每月需要缴纳一定的服务费,用于维护小区的日常运营和管理。
服务费的标准根据小区的具体情况和管理要求而定,居民可向物业公司咨询具体数额。
2.2 公共设施维护费科万物业管理公司会根据小区公共设施的维护需求,向居民收取一定的公共设施维护费。
维护费的收费标准将根据设施类型和维护频率进行细化确定,居民可以向物业公司了解具体收费标准。
2.3 停车费对于拥有停车位的居民,科万物业管理公司将按月收取停车费。
费用将根据停车位的位置和小区周边停车情况而定,居民可向物业公司进行咨询和了解相关收费信息。
2.4 其他费用除了以上列举的费用项,根据小区具体情况和居民需求,科万物业管理公司还可能收取其他费用,如绿化费、垃圾清运费等。
这些费用将根据实际发生的情况进行细化和明确,居民须按时缴纳。
3. 收费标准为了确保收费公正合理,科万物业管理公司将根据以下原则制定收费标准:3.1 公平合理原则科万物业管理公司将依据相关规定和市场行情,制定出公平合理的收费标准,确保居民不会因收费过高受到不公正对待。
3.2 公示透明原则科万物业管理公司将及时公示收费标准,并向居民进行详细解释,确保居民清楚知晓收费依据和计算方式。
3.3 细化分类原则科万物业管理公司将按照不同收费项目的性质和用途,细化分类制定收费标准,确保每个费用项都能够合理反映实际情况。
3.4 动态调整原则科万物业管理公司将根据小区的实际情况和居民的反馈意见,适时进行收费标准的动态调整,以适应管理工作的需求和居民的合理要求。
4. 收费流程科万物业管理公司的收费流程清晰简明,确保收费工作的高效顺利进行:4.1 通知公告物业公司将通过公告、小区通讯等方式提前通知居民有关收费事宜,包括时间、地点以及所需准备材料等。
物业服务收费管理细则一、收费项目及标准1. 物业管理费:按照建筑面积计算,每平方米收费为10元,包含物业管理、公共区域维护等费用。
2. 水费:按照实际用水量计算,每立方米收费为5元。
3. 电费:按照实际用电量计算,每度收费为1.5元。
4. 燃气费:按照实际用气量计算,每立方米收费为3元。
5. 垃圾处理费:按照住户数量计算,每户每月收费为30元,用于垃圾处理设施的维护与管理。
6. 车位管理费:按照停车位数量计算,每个停车位每月收费为50元,用于停车场的维护与管理。
二、收费方式1. 物业管理费、水费、电费、燃气费和垃圾处理费将每月按照住户实际使用情况进行抄表并收取。
2. 车位管理费将每月按照停车位的使用情况进行收取,由车位使用者提前预缴费用,并在预缴期限内交纳。
如果未按时缴费,将视为无效预缴,需按照日常收费标准进行收费。
三、收费周期和时间1. 物业管理费、水费、电费、燃气费和垃圾处理费将按月收费,每月25日前提供收费明细并通知住户缴费。
2. 车位管理费将按月收费,预缴期限为每月15日至20日,逾期未缴将导致预缴无效。
四、缴费方式1. 通过物业公司指定的银行账户进行转账缴费。
2. 在物业办公室现金缴费,缴费时请提供相关缴费明细。
3. 在指定的缴费点缴费,缴费时请提供相关缴费明细。
五、收费管理1. 物业公司将定期对住户的收费情况进行核对,如发现有欠费情况,将及时通知住户并采取适当措施催缴。
2. 对于拒不缴纳物业费用的住户,物业公司有权依法采取法律手段进行催缴,并可能对其采取相关限制措施。
六、费用调整1. 物业公司保留根据实际情况对收费标准进行调整的权利,但应提前向住户公布和解释调整原因。
2. 调整后的收费标准将在公示期后生效,并适用于之后的收费周期。
以上为物业服务收费管理的细则,住户在入住时应详细了解并遵守相应规定。
物业公司将按照规定制定和执行收费政策,为住户提供优质的物业服务。
万科物业管理收费操作细则1.目的和适用范围规范集团内物业管理公司的收款行为,为物业公司收费业务提供指导。
本规范适用于集团内全资及控股的所有物业管理公司(以下称公司)。
2.规范制订依据本规范以《万科集团物业公司资金管理制度》和《物业收费管理规范》为指导,结合物业收费业务特点制订,各公司可根据本操作细则结合自身实际业务制订本公司的收费操作细则。
3.收费业务岗位职责各公司应设置以下收费岗位,人员分工可一人一岗,也可岗位合并,但不相容岗位的合并,需经公司财务部批准。
3.1收费员指经公司及管理处授权有权收取各类费用的人员。
根据收费业务种类,收费员可包括:管理费收费员、停车场收费员、会所收费员、特约有偿服务收费员、泳池售票员、其他业务收费员等。
管理处出纳可兼任收费员,并同时按收费员岗位要求履行职责。
3.1.1收费员必须在授权收费业务范围内按规定的收费标准收款。
3.1.2保证所收款项真实、准确。
3.1.3正常工作时间内收款,工作日结束前将款项交于出纳;或直接将款项送存银行,凭银行缴款单与出纳结款;非正常工作时间或非银行营业时间收款,款项存入管理处指定的专用保险柜,并于下一正常工作日上班起两小时内与出纳结清。
3.2管理处出纳员(以下简称出纳)3.2.1审核所在管理处收费员收款业务的合法性、合规性。
3.2.2督促收费员按要求及时结清款项、并审核票款一致性。
3.2.3与公司财务部进行款项交接。
3.2.4登记现金、银行存款日记账。
3.2.5管理处未设会计岗位时,负责编制管理处应收款台账或明细表。
3.2.6对所在管理处的收费员进行业务指导。
3.2.7协助公司按规定的时间和频次对各业务现场的收费情况进行检查。
3.3管理处票据管理员(以下简称票据管理员)3.3.1收费员不得兼任票据管理员;出纳兼任收费员时也不可兼任票据管理员。
3.3.2负责向公司票据管理员领取各类收费票据,并办理领用登记手续。
若管理处确需自行领购收费发票,需经公司财务部审批同意。
票据管理员领购后,需向公司财务部备案领购情况。
3.3.3负责向所在管理处的收费员发放各种收费票据并办理领用登记手续。
除收费员外,严禁将收费票据发放他人。
3.3.4对收费员使用完毕的票据及相应的收款上缴情况进行核对,登记办理票据核销手续。
3.3.5将核销完后的票据存根向公司票据管理员进行核销,并登记办理核销手续。
3.4管理处会计(以下简称会计)3.4.1负责所在管理处的收款管理。
3.4.2编制管理处应收款台账及明细表。
3.4.3定期不定期与出纳提供的收款凭证、日记帐、台帐进行核对,保证所有入帐的收款业务和出纳的收款记录完全一致。
3.4.4负责对收费员进行收款业务督导。
3.5公司财务经理3.5.1制订和完善所在物业公司的收款管理制度。
3.5.2负责收费业务的岗位分工、业务指导与培训。
3.5.3定期不定期对各管理处的收款业务进行检查。
3.5.4对公司及所属各管理处的各项收款业务承担管理责任。
4。
收费业务及管理4.1.公共性服务收费及代收公共费用(以下简称公共性收费)公共性服务收费包括物业管理费、电梯运行费、水泵运行费等;代收公共费用指公司代全体业主及住户或公共事业部门的收费,如公共维修基金、水、电、气、暖等。
4.1.1为了提高收费效率、保证收费项目和收费金额的完整性,所有非单一业主的公共性收费均应通过物业管理收费系统进行计费和收费。
4.1.2计费人员在每期(月、季、年)收费前按规定的收费标准对各项收费计算应收费用,生成物业月收费汇总明细表。
4.1.3.打印并下发收费通知单至各业主或住户,知会其于收款日前在账户中存入足够金额的款项;或到管理处缴纳现金、支票;或将款项转账到管理处指定的账户。
4.1.4.收费员或银行托收处理人员按照与业主或住户事先约定的收费时间向其收取现金、支票或委托银行收款。
4.1.5.当业主或住户以现金或转账方式(含给付支票)缴纳费用时,收费员应向业主或住户开具发票,在发票上注明房号、收费所属期间、收款金额、收款方式等,并由业主或住户签名。
4.1.6.收费员将所有现金或转账收款录入物业收费系统,打印机制收费收据,作为收款发票的附件。
4.1.7.银行托收处理人员应及时跟踪托收情况,向托收成功的业主或住户开具收款凭证。
4.1.8.收费员汇总当天所有收款编制《收款日报表》,并于工作日结束前将款项存入银行或直接交予出纳;出纳核对钱款与票据后,向收费员开具收据或在收款日报表上签收。
4.1.9.月末,公司财务部结账时,应将物业收费系统的数据与金蝶财务软件的数据进行核对。
保证物业收费系统的各项目应收数、实收数、拖欠款明细数与汇总表、财务账数据三方核对一致。
4.2.停车收费4.2.1.临时停车收费原则上要求停车场收费员直接向票据管理员领取和核销收费发票;收款后直接向出纳缴款(非正常工作时间的收款存入管理处指定的保险柜)。
4.2.1.1.停车场收费员从票据管理员处领取停车专用定额发票,并在《票据领用登记簿》中登记领用情况。
发票领用量须严格控制,以使用完毕即可换领的最低使用量为宜。
4.2.1.2.停车场收费员必须妥善保管和使用所领用的发票,严禁转交他人。
4.2.1.3.车辆驶出小区时,收费员凭停车场电脑收费系统确认的收费金额或车辆出入凭证上记载的时间计算的金额收取停车费。
收费时必须给付发票,严禁收费不给发票。
4.2.1.4.对于按政府、集团、公司的相关规定,符合免收停车费条件的车辆,须在“免费临时停车登记表”中记录并由车辆驾驶人员签名确认。
记录表应记载而不限于以下内容:车辆、出入时间、单位、联系电话。
4.2.1.5.收费员换岗或下班,应及时将收款上缴出纳(非工作时间存入管理处指定的保险柜),出纳收款后开具收据(收据注明发票号码)。
4.2.1.6. 收费员每使用完一本发票,须及时凭发票存根和收款收据核销联与票据管理员办理核销手续。
票据管理员核对一致后,双方在《票据领用登记簿》上签名确认。
4.2.1.7.管理处会计或出纳应至少每周对停车场各收费岗进行一次突击检查,核实当班收费员手中的现金、票据、车辆出入凭证或电脑收费系统等金额是否相符。
4.2.1.8.使用停车场电脑收费系统的管理处,操作人员应至少一月一次根据系统中的收费数据,与当月各收费员上缴的款项总额核对一致。
4.2.1.9.例外处理个别管理处若因特殊情况,不能实现停车场收费员直接向出纳领取票据及缴款,而是需要安全主办(或主管)汇集各收费岗的款项,再向管理处结清票款时,须征得公司同意并报地产公司备案。
同时,须严格控制以下环节:4.2.1.9.1.公司财务部应向涉及收款的安全主办(或主管)授权,列明其收款权限和范围。
4.2.1.9.2.安全主办(或主管) 在票据管理员处领取停车专用定额发票,并在《票据领用登记簿》中登记领用情况。
4.2.1.9.3.安全主办(或主管)将定额发票分发给各收费员时,须在《停车费定额发票使用及收付款登记簿》上办理领用手续。
4.2.1.9.4.上下班收费员换岗时,须进行票、款交接,并在《停车费定额发票使用及收付款登记簿》中详细记录交接情况。
4.2.1.9.5.《停车费定额发票使用及收付款登记簿》存放当班收费员处,必须视同钱款妥善管理。
4.2.1.9.6.收费员每使用完一本发票,须及时将款项和发票存根交授权的安全主办(或主管),安全主办(或主管)向收费员开具收据(收据上注明发票号码)。
4.2.1.9.7.安全主办(或主管)凭定额发票存根和收款收据核销联与票据管理员办理核销手续。
票据管理员核对一致后,双方在《票据领用登记簿》上签名确认。
4.2.2.固定车位租金(或非固定月租)收费:4.2.2.1.使用电脑收费系统收取停车月租的单位4.2.2.1.1.收费员向票据管理员领用停车费定额发票,并在《票据领用登记簿》上登记领用情况。
4.2.2.1.2.收费员收取月租费后须向业主或住户开具发票,发票上应注明车牌号和缴费所属期间;4.2.2.1.3.收费员或专职办卡人员在电脑收费系统中录入停车费所属区间,系统生成应收费金额后,与所收款金额核对,将收费信息记入停车IC卡中。
任何人不得修改收费系统中的收费金额。
4.2.2.1.4. 收费员收到支票时应及时交予出纳以便尽快到银行办理转帐,并于工作日结束前,编制《收款日报表》,向出纳缴交款项,出纳向收费员开具收款收据(收据上注明发票号码)。
4.2.2.1.5.发票整本用完后,收费员凭定额发票存根和出纳开具的收款收据核销联向票据管理员核销,票据管理员核对一致后,双方在《票据领用登记簿》上登记。
4.2.2.1.6. 月终,财务人员应核对所有收据、发票所开具的车位月租收费金额与财务账、停车场电脑收费系统相关数据相符。
4.2.2.2.未使用电脑收费系统收取停车费的单位4.2.2.2.1.收费人员向管理处票据管理员领用停车费定额发票和停车卡,在《票据领用登记簿》上登记办理领用手续。
停车卡由票据管理员视同钱款妥善管理。
收费员或专职办卡人员领用时应在《票据领用登记簿》上登记办理领用手续。
4.2.2.2.2.收费人员按规定标准收费,并开具停车定额发票,发票上应注明车牌号和缴费所属期间。
4.2.2.2.3.收费人员或专职办卡人员按收费金额派发相应固定收费金额的停车月卡、季卡、年卡交付款人。
同时登记《万科物业停车月卡(含季卡、年卡)登记表》,表中应包括而不限于房间号、车牌号、缴费所属期间和收费金额,并请客户签收确认。
详参见《万科物业停车月卡(含季卡、年卡)登记表》月卡不得跨月使用,月收费标准不同的停车卡应分别制作。
4.2.2.2.4.停车卡使用完毕后,票据管理员凭出纳的收款收据核销联和定额发票存根联与已使用停车卡应收金额核对一致,双方在《票据领用登记簿》上办理发票和停车卡的核销登记手续。
4.2.2.2.5.月终,财务人员应核对所有收据、发票开具的停车月租收款金额、《万科物业停车月卡(含季卡、年卡)登记表》、停车卡使用情况等相关数据与财务账相关账户金额相符。
4.3.特约有偿服务收费4.3.1.由专人向服务人员发出有偿服务指令,包括客户信息、服务内容、服务时间、服务标准。
4.3.2.服务人员根据指令提供服务,完成服务后按服务内容和公司制订的收费标准计算的收费金额填写《万科物业家政服务记录单》,注明收费金额,请住户签名。
4.3.3. 当服务人员直接收费时,管理处应建立健全检查和监督机制。
客户服务人员向客户电话或实地回访时,回访内容必须包括服务内容和收费金额。
4.3.4.工作日结束前,收费员将服务费上缴出纳,出纳开具收据,在收据中注明所收费用包含的服务单据号码,将客户联和核销联交有偿服务收费员。
4.3.5. 《万科物业家政服务记录单》由收费员直接到票据管理员处领取并在《票据领用登记簿》上办理领用登记手续;使用完毕后,凭票据存根和出纳开具的收款收据核销联,与票据管理员办理核销手续,双方在《票据领用登记簿》中签字确认。