城市网格化管理系统技术框研究.doc
- 格式:doc
- 大小:22.81 KB
- 文档页数:9
城市社区网格化管理研究与展望城市社区网格化管理研究与展望随着城市化进程的不断加速,城市社区面临着日益复杂的管理挑战。
为了更好地应对这些挑战,城市社区网格化管理成为了一种被广泛研究和探讨的管理模式。
本文将对城市社区网格化管理进行深入探讨,分析其研究现状,并展望未来的发展方向。
一、城市社区网格化管理的定义和意义城市社区网格化管理是指将城市社区划分为若干个相对独立的网格,并以网格为基本单位进行管理和服务的一种管理模式。
这种模式通过提高管理效率、加强社区治理、提升居民满意度等方面的优势来提升城市社区的品质。
城市社区网格化管理的意义在于,它能够实现社区空间的有序规划、社区资源的合理配置、社区服务的精准提供。
通过将社区划分为网格,能够让管理者更好地了解社区内的问题和需求,并能够迅速做出响应。
同时,居民也可以更加便捷地获得所需的社区服务和资源,提高生活质量。
二、城市社区网格化管理的研究现状目前,城市社区网格化管理已经成为管理学、城市学等学科领域的研究热点。
研究者们从不同的角度对这一管理模式进行了深入的研究。
1.网格划分及管理模式研究网格划分是城市社区网格化管理的基础,而不同的划分方法和管理模式会带来不同的效果。
研究者们通过对不同城市社区的实证分析,总结出了适用于不同场景的网格划分和管理模式,为城市管理者提供了实践指导。
2.信息化技术在网格化管理中的应用研究信息化技术在城市社区网格化管理中扮演着重要的角色。
通过应用信息化技术,可以实现网格内的信息共享、数据分析和移动办公等功能,提高管理效率和服务质量。
研究者们对信息化技术在城市社区网格化管理中的应用进行了深入研究,提出相关的理论和方法。
三、城市社区网格化管理的展望尽管城市社区网格化管理已经在一些城市得到了应用,但在实践中仍存在一些问题和挑战。
为了进一步推动城市社区网格化管理的发展,我们应该关注以下几个方面。
1.加强政府参与和社区自治政府在城市社区网格化管理中应扮演积极的角色,加强监管和协调工作。
网格化管理系统的构建和应用随着社会的发展和城市化进程的加快,城市管理工作变得越来越复杂。
为了高效地解决城市管理中的各种问题,一种被广泛应用的管理模式应运而生,那就是网格化管理系统。
本文将探讨网格化管理系统的构建和应用,旨在为城市管理者提供一种高效的管理工具。
一、网格化管理系统的定义与特点网格化管理系统是一种将城市划分为相对独立的小区域(即网格),并使用信息技术手段对这些网格进行管理和服务的系统。
其特点主要包括以下几个方面:1. 细化管理:网格化管理系统将城市划分为小而清晰的网格,使管理者能够更加精确地掌握每个区域的特点和需求,实现对城市管理的有效细化。
2. 效能提升:通过网络化、信息化的手段,网格化管理系统能够实现管理信息的传递和处理的快捷和高效,从而提升管理工作的效能。
3. 数据共享:网格化管理系统能够将各个网格之间的信息进行共享,实现资源的优化配置和利用,减少重复建设和浪费。
二、网格化管理系统的构建要构建一个高效的网格化管理系统,需要考虑以下几个方面的内容:1. 网格划分:根据城市规模和需求,合理划分网格。
一般可以根据行政区划或街道社区进行划分,也可以根据功能区域进行划分,如商业区、居住区等。
2. 数据采集:在每个网格中设置数据采集点,利用传感器、监控摄像头等设备,实时采集区域内的各种数据,如温度、湿度、交通流量等。
3. 数据传输:将采集到的数据通过无线网络或传输线路传输到数据中心,实现数据的集中存储和管理。
4. 数据分析:利用数据分析技术,对采集到的数据进行挖掘和分析,提取有价值的信息和规律,为城市管理决策提供科学依据。
5. 信息发布:将分析得到的信息通过网格化管理系统向城市管理者和居民发布,提供实时的服务和提示,促使管理者采取相应的行动。
三、网格化管理系统的应用网格化管理系统可以广泛应用于城市管理的各个领域,下面以交通管理和环境保护为例进行说明:1. 交通管理:通过在每个网格设置交通监控设备,实时采集交通流量和拥堵情况等数据,并进行分析和预测,可以帮助交通部门及时采取交通疏导措施,提高交通效率和减少拥堵。
网格化管理可行性研究报告一、研究背景随着城市化进程的加快以及信息化技术的不断发展,网格化管理作为一种全新的管理模式逐渐引起了人们的关注。
网格化管理是指利用信息技术将城市进行网格划分,实现城市各项资源的高效利用和协调管理的一种管理模式。
基于此背景,本研究旨在探讨网格化管理在实际应用中的可行性,并提出相应的建议。
二、研究目的1.探讨网格化管理的概念和特点,解析其在城市管理中的应用价值;2.分析网格化管理的实施过程中可能面临的挑战和困难;3.从政策、技术、管理等多个角度研究网格化管理的可行性,并提出相应的对策和建议。
三、研究方法本研究采用文献综述、案例分析和专家访谈相结合的研究方法,通过对相关文献的梳理和分析,结合实际案例的探讨以及专家访谈的数据收集,全面深入地研究网格化管理的可行性。
四、网格化管理的概念和特点1.概念:网格化管理是指将城市划分为多个网格单元,利用信息技术对城市资源进行管理和调度的一种管理模式。
通过网格化管理,可以实现城市资源的高效利用和协调发展,提高城市管理的精细化水平。
2.特点:(1)精细化管理。
网格化管理将城市划分为小网格单元,实现对城市资源进行精细管理;(2)信息化支撑。
网格化管理借助信息技术,实现对城市资源的实时监控和智能调度;(3)高效性和灵活性。
网格化管理可以在不同时间和地点灵活调整资源配置,提升管理的高效性。
五、网格化管理的应用价值1.资源优化配置。
通过网格化管理,可以实现城市资源的优化配置,提升资源利用效率;2.高效管理。
网格化管理可以实现资源的实时监控和智能调度,提升管理的高效性;3.智慧城市建设。
网格化管理是智慧城市建设的重要基础,有助于提升城市管理的水平和品质。
六、网格化管理的面临挑战和困难1.技术难题。
网格化管理需要借助信息技术支持,而信息技术的应用需要各方面的充分配合;2.管理体制。
网格化管理需要各部门之间协同合作,但现有管理体制往往存在管理边界不清晰的问题;3.制度和法律问题。
上海城市网格化管理模式实例分析作者:池忠仁王浣尘陈云网格是近年来在国际上兴起的一种重要的信息技术,其新兴的资源共享模式和开放的基础设施环境给当今社会经济管理“网格化”带来了深远的影响。
北京、上海等城市率先在某些领域进行了网格化管理尝试,为网格化管理理论研究及其进一步推广应用提供了实践经验。
本文着重分析上海城市网格化管理模式的实施要点与工作流程,并探讨城市网格化管理模式在其它领域及其它城市推广应用所需具备的条件。
1网格化管理的核心思想网格化管理思想源于水、电的应用。
以自来水为例,用户拧开水龙头就能获得所需的自来水。
至于水源来自哪里,经过哪家水厂、哪些环节及管网到达,用户根本无须操心。
以水龙头为界,将其后环节视作网格,则网格化管理包含网格与用户两部分(见图1)。
用户提交需求即可随时随地享受优质服务,网格负责快速准确地提供服务,且用户和网格通过技术协议与管理协议实现双向互动。
网格化管理的核心思想体现在用户提交需求的简洁性和网格响应需求的精准性与迅捷性上。
图1上海市自来水流程网格技术的发展进一步丰富和完善了网格化管理的核心思想。
针对互联网需求与资源的分布性、异构性及动态变化等特性,网格试图将全球联网资源粘合为有机的整体,在动态变化的虚拟环境中寻求资源共享和业务协同的优化方案,实现资源融合并为用户提供透明服务[1,2]。
网格通过五层沙漏结构协议体系实现动态虚拟组织的信息共享、资源协调、负载平衡和业务协同,进而为终端用户提供高效快捷的一体化透明服务[3]。
网格技术为网格化管理核心思想在社会经济管理领域的实现提供了参考。
2上海城市网格化管理模式分析北京、上海等城市在公安巡逻、劳动保障、工商监管、城区管理等领域进行了网格化管理试点。
以上海市及长宁区城市网格化管理项目调研为基础,本文将深入剖析上海市及长宁区的城市网格化管理模式[4,5]。
2.1项目背景2004年北京市东城区首创城市网格化管理,通过应用信息技术和再造工作流程,为解决东城区城管问题探索出了一套全新的城市管理模式。
网格化管理模式研究一、概括本文主要探讨了网格化管理模式在中国现代城市治理中的重要性和应用价值。
随着城市化进程的加速,城市规模不断扩大,社会管理面临着诸多挑战。
为了提高城市管理效率和水平,我国很多地区开始引入网格化管理理念,将城市管理区域划分为多个网格,每个网格都配备相应的管理和服务机构。
这种模式通过细化管理层次,落实工作责任,实现对城市管理的精细化、动态化和全方位覆盖。
文章通过对网格化管理模式的深入研究,揭示了其内在优势,并提出了进一步完善和发展网格化管理的建议。
1. 网格化管理的背景与意义随着社会的不断发展和城市化进程的加快,城市管理面临着越来越多的挑战。
为了更好地满足人民群众的需求和解决城市发展中遇到的问题,提高政府工作效率,实现城市管理的现代化、精细化、人性化,网格化管理模式应运而生。
本文将对网格化管理模式的背景和意义进行简要分析。
在城市管理中,传统的管理方式已经难以满足社会发展的需要。
政府部门之间的职责不清、资源分散、效率低下等问题严重影响着城市管理的效果。
随着人们生活水平的提高,对城市管理的要求也越来越高。
如何利用现代科技手段,提高城市管理水平,成为摆在我们面前的一道难题。
网格化管理模式应运而生,并逐渐在全国范围内推广。
网格化管理模式是指将城市管理区域划分为若干个网格,每个网格由专门的管理员负责,实现对城市管理区域的全方位、全覆盖、全过程的管理。
这种模式具有以下几个方面的意义:提高政府工作效率:通过网格化管理,政府部门的职责更加明确,资源得到合理分配,避免了部门之间推诿扯皮的现象,提高了政府工作效率。
实现对城市管理的全方位覆盖:网格化管理将城市管理区域划分为若干个网格,每个网格都有专门的管理员负责,实现了对城市管理区域的全方位、全覆盖、全过程的管理。
提高城市管理水平:网格化管理运用现代科技手段,如大数据、云计算等,实现了城市管理信息的快速传递和处理,提高了城市管理水平。
满足人民群众需求:网格化管理关注人民群众的需求,从解决人民群众关心的问题入手,提高了政府的服务水平,增强了人民群众对政府的信任和支持。
城市社区网格化管理问题及对策研究近年来,城市社区网格化管理已成为城市管理的一个重要课题,各地纷纷加强对社区网格化管理的建设和实施。
在实际运行中,城市社区网格化管理也面临诸多问题和挑战,需要及时进行研究和对策。
1. 管理标准不统一由于不同地区的城市社区网格化管理标准不统一,导致管理工作难以规范和统一。
在管理过程中难以统一管理规范,难以形成规范化的管理流程和制度。
2. 信息共享不畅城市社区网格化管理中,信息共享不畅是一个普遍存在的问题。
由于社区网格化管理涉及多个部门或单位,信息共享不畅导致信息无法及时传递和沟通,进而影响社区管理工作的顺利开展。
3. 管理效率低下由于城市社区网格化管理中工作任务繁重,管理效率较低。
人力资源无法充分发挥作用,导致管理效率低下,影响社区管理工作的质量和效果。
4. 缺乏有效的监督机制在城市社区网格化管理中,缺乏有效的监督机制是一个普遍存在的问题。
在工作中存在一定程度的“漏洞”,难以发现并及时处理,导致管理工作的精细化和规范化程度不够。
二、城市社区网格化管理的对策1. 加强管理规范化建设在城市社区网格化管理中,加强管理规范化建设是解决问题的关键。
各地应当根据实际情况制定相应的管理标准和规范,加强对社区管理工作的规范管理。
2. 建立信息共享平台为了解决信息共享不畅的问题,可以建立一个信息共享平台,方便各部门或单位之间的信息共享和沟通。
通过信息共享平台,可以实现信息的快速传递和沟通。
3. 提高管理效率在城市社区网格化管理中,提高管理效率是一个重要的对策。
可以通过合理分工和人力资源的合理配置来提高管理效率,减少管理成本,提升管理质量。
4. 建立监督机制为了解决监督机制不健全的问题,可以建立一个健全的监督机制,对社区管理工作进行全面监督和督促,及时发现问题并加以解决。
三、结语在城市社区网格化管理中,面临的问题和挑战不容忽视,需要加强研究和对策,以提升管理水平和效率。
只有不断完善和加强城市社区网格化管理,才能更好地满足人民群众对美好生活的向往,推动城市社区建设和管理工作的不断发展。
城市社区网格化管理系统概述城市社区网格化管理系统是针对城市社区管理的一种高效、快捷的管理方式。
该系统可以对城市社区内的各种资源进行网格化的划分,通过数字化手段进行管理和调度,极大地提高了城市社区管理效率和服务水平。
本文将对城市社区网格化管理系统的设计思路、实施流程和应用前景等方面进行探讨。
设计思路城市社区网格化管理系统的设计思路可以分为以下几个方面:网格化管理城市社区是一个复杂的社会网络,由众多居民、社区组织、商家等各种资源构成。
为了高效地管理这些资源,需要对城市社区进行网格化的划分。
具体来说,就是将整个社区划分为若干个网格,每个网格的范围应该是具体而微的,可以是一个小巷、一个街区或一个小区。
信息化管理城市社区网格化管理系统通过数字化手段对社区资源进行管理和调度,因此信息化管理是该系统的核心。
具体来说,需要将社区中的各种资源和服务信息化,包括住宅信息、企业信息、社区组织信息、服务设施信息等等。
同时,还需要建立各种信息化系统,如业主信息系统、公共设施信息系统、服务指南系统等,将各种资源和服务互相衔接起来。
数据化分析城市社区网格化管理系统不仅可以管理和调度各种资源和服务,还可以通过数据化分析进行决策支持。
具体来说,可以利用大数据技术对社区中的居民、商家、服务设施等方面进行分析,为决策者提供决策支持和决策建议。
实施流程城市社区网格化管理系统的实施流程可以分为以下几步:网格化划分首先需要对城市社区进行网格化的划分。
这一步需要由专业的城市规划师和地理信息系统专家进行设计和实施,划分出具体而微的网格范围。
信息化建设接下来需要进行信息化建设,包括建立各种信息化系统,将社区中的各种资源和服务信息化等。
这一步需要由专业的计算机科学家和信息管理专家进行设计和实施。
系统集成在信息化建设完成后,需要对各个信息化系统进行集成。
实现各种信息的互相衔接和交换,建立整个城市社区网格化管理系统。
数据分析最后需要建立大数据分析平台,对社区中的各种资源和服务进行数据化分析。
城市社区网格化管理问题及对策研究1. 引言1.1 研究背景城市社区网格化管理是指根据城市实际情况,将城市社区划分成若干个网格,通过网格化管理来提高社会治理的效率和水平。
随着城市化进程的加快和城市居民生活水平的提高,城市社区管理面临着越来越多的挑战和问题。
在这样的背景下,研究城市社区网格化管理问题及对策具有重要的现实意义。
城市社区网格化管理在我国尚属于起步阶段,存在诸多问题和困难。
社区治理体制不完善、社区网格化管理信息化水平低、社区网格化管理人员素质不高等问题影响了城市社区网格化管理的有效运行。
这些问题不仅影响了居民的生活质量,也影响了社会的稳定和发展。
研究城市社区网格化管理问题及对策,有助于发现问题所在,制定改进措施,提高社区管理的效率和质量,更好地满足居民的需求,促进城市社区的和谐发展。
1.2 研究意义城市社区网格化管理问题及对策研究的研究意义在于深入探讨当前城市社区管理中存在的一系列问题,并寻找解决这些问题的有效途径和对策。
城市社区网格化管理是城市社区管理的重要组成部分,关系到广大市民的生活质量和社会稳定。
通过对城市社区网格化管理问题进行分析和研究,可以帮助相关政府部门和社区管理机构更好地认识问题的本质和根源,及时采取针对性措施,提升社区管理水平和效率,改善居民居住环境,增强社区凝聚力和社会稳定性。
城市社区网格化管理问题及对策研究能够为提高社区治理体制的完善性提供理论支撑和实践指导。
通过深入分析社区治理体制不完善的原因和具体表现,可以为相关部门制定完善的管理机制和政策提供参考,推动社区治理体制的改革和完善,增强社区自治的有效性和可持续性。
通过对城市社区网格化管理问题及对策研究的开展,可以为提升城市社区管理水平、改善市民生活质量、加强社会稳定性等方面提供重要的理论指导和实践支持,具有重要的现实意义和深远的发展价值。
1.3 研究目的本研究的目的是深入探讨城市社区网格化管理存在的问题,并提出有效的对策措施,为改进城市社区管理提供参考方向。
社会治理创新视域下城市网格化服务管理研究现代城市面临着全新的内外部环境。
伴随经济社会快速转型和城镇化进程飞速发展而来的“城市病”,使城市的有效治理成为迫切需求。
信息技术在城市管理领域的深入应用,催生了城市网格化服务管理思想,其应用实践成效突出,成为一种全新的城市社会治理范式。
党的十八届三中全会明确指出,要创新社会治理体制,坚持源头治理,标本兼治、重在治本,以网格化管理、社会化服务为方向,健全基层综合服务管理平台,及时反映和协调人民群众各方面各层次利益诉求。
这实际上是对网格化服务管理在创新社会治理体制领域基础性、方向性作用的肯定。
网格化服务管理何以成为创新社会治理体制的一个重要方向?其与创新社会治理体制的内在机理是什么?这正是本研究着力思考的问题。
对网格化服务管理与社会治理创新内在联系的分析是本文的最大创新之处。
论文结构如下:绪论对国内外社会治理与网格化服务管理研究文献作了系统梳理,指明研究背景、研究意义、研究思路方法等。
第二章是全文的理论基础,综合提炼了网格化服务管理的核心思想,结合十八届三中全会精神分析网格化服务管理与社会治理创新的内在联系。
第三章以坪山新区为蓝本分析其模式特点和运行机制,在此基础上,针对大部制改革、街区合并、促进多元治理等治理创新层面问题,给出了网格化服务管理思想为之带来的效力与启示。
第四章对当前网格化服务管理存在的问题进行了分析。
第五章从社会治理创新视角,给出了网格化服务管理升级完善的对策建议。
本文认为网格化服务管理是基层综合服务管理平台的发展方向,亦即是社会治理创新的一个重要方向,在社会治理创新体系中具有重要地位,是社会治理创新的现实抓手。
网格化服务管理本身是一项社会治理重大体制创新,更重要的,它为其它层面的社会治理创新提供了信息支撑和技术保障。
网格化城市管理模式研究——以北京市东城区为例网格化城市管理模式是在“数字城市”迅速建设与发展的背景下产生的新型城市管理模式,是城市管理工作的新突破。
以北京市东城区为代表的实践经验表明,网格化城市管理模式能够有效提高城市管理工作绩效。
网格化城市不仅是现代信息技术在城市管理领域的集中应用,而且为城市管理理念提供了新的范式。
对这一模式进行深入研究,具有重大的理论价值和实践意义。
本文对网格化城市管理模式的产生背景、概念特征、基本内容、成效与问题等进行了分析,并提出了相应的改进对策,希望能起到抛砖引玉之功效,以促进网格化城市管理模式的进一步研究与发展。
1 网格化城市管理模式产生的背景1.1 传统城市管理模式暴露出的弊端迫切需要用新的方法加以解决我国传统的城市管理模式经历了几十年的调整和变迁,但其弊端一直未能根除,主要体现在:一是管理机构规模庞大、管理人员繁多、运营成本越来越高。
二是管理空间划分不明确。
城市管理在总体上应统一,但具体工作应有明确分工。
传统城市管理模式缺乏统一调度,层次混乱,职责不清,面对不同的管理对象,或者是多龙治水,或者是无人问津互相扯皮的现象经常发生。
三是管理方式落后,过多地依赖突击管理和运动式管理,结果经常造成管了又乱,乱了再管的局面,浪费了行政资源,降低了管理效果。
四是管理粗放,城市管理信息的获取和处理均显得被动和滞后,不能做到精确、高效、处理及时。
五是对城市管理各职能部门的工作成效缺乏统一的评价标准及合理的、可操作性强的强化机制,对各职能部门的制约和监督流于形式。
这些老大难问题依靠传统方法已无法解决,需要寻求新的方法模式,而网格化就成为一种较好的选择方式。
1.2 城市化的快速发展对现代城市管理工作提出了新要求城市的发展与繁荣是现代文明的重要标志。
从改革开放初到2004年,我国的城市化率由18%上升到42%,平均每年增加近1个百分点,内地城市数量由193个增加到660个,其中人口50万以上的大城市、特大城市已达94个。
城市网格化综合管理中心信息化系统建设技术响应文件2016年5月19日目录1.技术规格偏离表 (1)2.项目概述 (2)2.1.项目目标 (2)2.2.项目建设内容 (2)2.3.项目建设周期 (2)2.4.项目建设背景 (3)2.5.项目建设依据 (3)3.项目建设描述 (5)3.1.网格化中心综合管理平台建设 (5)3.1.1.网格化中心GIS管理平台建设 (5)3.1.2.综合管理平台软件功能 (6)3.1.3.综合管理平台拓扑图 (8)3.1.4.需要基于图像GIS的扩展基础应用 (8)3.2.网格化中心大屏建设 (8)3.2.1.网格化中心大屏建设目标 (8)3.2.2.网格化中心大屏建设规模 (8)3.2.3.拼接大屏参数 (9)3.2.4.视频综合管理平台参数 (10)3.3.网格化指挥中心会议室建设 (11)3.3.1.网格化指挥中心会议系统基本建设 (11)3.3.2.会议系统概述 (11)3.4.应急指挥中心数据机房建设 (11)3.4.1.数据机房建设整体要求概述 (11)3.4.2.数据机房建设概况 (12)3.4.3.数据机房建设内容 (12)3.4.4.数据机房建设的设计依据 (12)3.4.5.数据机房建设技术指标 (13)3.4.6.各机房建设子系统建设 (13)3.5.本街道网格化中心整体布局图 (15)3.6.街道33个居委、村委分控中心建设 (15)3.6.1.主要建设内容 (15)3.6.2.分控中心系统拓扑图 (16)3.6.3.网络视频录像机技术参数 (16)3.6.4.液晶监视器参数 (17)4.项目实施进度 (19)5.项目管理 (19)5.1.项目管理人员配置 (19)6.项目培训 (20)6.1.培训对象 (20)6.2.培训地点 (20)6.3.培训内容 (20)7.项目服务 (21)7.1.售后服务时间 (21)7.2.售后服务响应时间说明 (21)8.项目建设明细清单 (22)1.技术规格偏离表说明:如投标货物的规格、技术参数和性能与招标文件的要求不完全一致,则投标人必须填写此表。
国家开放大学学士学位(或毕业)论文城市社区网格化管理研究——以北京市房山区为例分部:北京开放大学学习中心:专业:18秋行政管理年级:12秋行政管理学号:1811001251590姓名:窦文旭指导教师:苏华论文完成日期: 2020年9月学位(或毕业)论文原创性声明本人郑重声明:所呈交的学位论文,是本人在导师指导下,进行研究工作所取得的成果。
除文中已经注明引用的内容外,本学位论文的研究成果不包含任何他人创作的、已公开发表或者没有公开发表的作品的内容。
对本论文所涉及的研究工作做出贡献的其他个人和集体,均已在文中以明确方式标明。
本学位论文原创性声明的法律责任由本人承担。
作者签名:日期:2020 年9 月 1 日学位(或毕业)论文版权使用授权声明本人完全了解国家开放大学关于收集、保存、使用学位论文的规定,同意如下各项内容:按照学校要求提交学位论文的印刷本和电子版本;学校有权保存学位论文的印刷本和电子版,并采用影印、缩印、扫描、数字化或其它手段保存论文;学校有权提供目录检索以及提供本学位论文全文或者部分的阅览服务,以及出版学位论文;学校有权按有关规定向国家有关部门或者机构送交论文的复印件和电子版;在不以赢利为目的的前提下,学校可以适当复制论文的部分或全部内容用于学术活动。
作者签名:日期:2020 年9 月 1 日目录目录 (I)摘要 .................................................................................................................................. I I一、城市网格化的相关概述 (1)二、房山区社区网格化管理的实施现状 (1)(一)针对房山区社区的问卷调查 (1)(二)网格化社区治理满意度的调査及数据统计分析 (2)三、房山区城市社区网格化管理存在的问题 (5)(一)群众参与感低 (5)(二)信息化功能不完善 (7)(三)队伍流动性较大 (7)三、完善房山区城市社区网格化管理的对策及建议 (8)(一)政府方面 (8)(二)社会方面 (9)(三)社区方面 (10)结论 (12)附录 (15)摘要社区网格化管理属于一种比较有用的管理理念,可以更好的发挥社区功能,调动社区群众的积极性和主动性,促进社区治理水平不断提升。
网格化城市管理论文-城市管理论文-管理论文——文章均为WORD文档,下载后可直接编辑使用亦可打印——一、网格化城市管理模式的构成及特点在网格化城市管理系统中,因为其内部具有可以进行资源共享的信息平台,所以与传统的城市管理系统相比,它可以建立比较合理的内部评价体系。
每个不同的地区根据自身的情况,设计出对应的考核指标和各自的评价指数,根据智能信息数据库的相关数据来进行客观科学的评价。
二、网格化城市管理运行过程(一)划分网格通过网格,可以明晰城市管理部门职责,明确管理区域,科学配置城市管理人员的工作量。
整个城市划分成多个责任网格,公共组件和均可以在网格内被量化,并实现定位,每个网格均参与其中。
划分网格的依据:首先,要确定市有关部门,市,街道/乡镇,社区的管辖范围,尊重他们的行政权力和行政边界,明确责任界限;其次,根据城市管理工作的各个方面,监督,指挥和处置各类城市管理网格,在不同行业合理的配置管理工作量;第三在管理区下设进一步划分社区的常住单位和公共场所,网格责任人作为负责该单元格的主体,负责处理网格空间内的具体事务;最后,划分最小的网格单元,以此形成城市管理的空间网格化。
(二)管理要件城市管理问题的描述由结合城市管理要件的网格完成,城市管理对象被定位在网格中,再进行分类,将城市管理中的具体问题分成物件和两类,比如路桥、供水、供电、供热等市政公用设施和广场、草坪公共设施以及广告等部分非公共设施,就是物件。
污水排放、非法经营、违章搭建等,属于。
网格化城市管理按照统一的编码规则对物件和进行编码,并给予编码进行针对性管理。
三、采用网格化城市管理的成效(一)建立了城市管理的长效机制1、形成新的相互促进的工作局面网格化城市管理很好的将监督的只能从管理当中分离出来,使得两个轴心各自运转,发挥着各自的功效,同时相互促进,是个整个城市管理系统的结构更加科学,很好的弥补了自身运动式以及被动、滞后的特点。
在网格化城市管理中更好的强调了政府厄服务职能,为社会公共服务注入了新的活力,促使政府的行政审批以及处罚更加的科学合理,建立一种有效的长期机制。
《城市社区网格化管理研究与展望》篇一一、引言随着城市化进程的加快和城市规模的迅速扩大,传统的社区管理模式已经难以满足现代城市发展的需求。
为此,城市社区网格化管理应运而生,它通过科学的空间划分和管理方式,将社区管理细化到每一个网格单元,实现对社区资源的合理配置和高效利用。
本文将对城市社区网格化管理的研究背景、研究意义及发展现状进行阐述,并对未来的发展方向进行展望。
二、城市社区网格化管理的背景及意义1. 背景:随着社会经济的发展和城市化进程的加快,城市人口密集,社会结构复杂,社区管理面临诸多挑战。
传统的社区管理模式已无法满足现代城市管理的需求,因此,城市社区网格化管理应运而生。
这种管理模式将社区划分为若干个网格单元,每个单元配备专门的管理人员,负责该区域的各项管理工作。
2. 意义:(1)提高管理效率:通过网格化管理,管理人员可以更加精准地掌握社区的各项情况,提高管理效率。
(2)优化资源配置:网格化管理可以根据社区的需求和资源情况,合理配置公共资源,实现资源的优化利用。
(3)促进社区和谐:网格化管理可以加强社区内部的沟通和联系,促进社区居民的互动和交流,从而促进社区和谐。
三、城市社区网格化管理的现状分析1. 发展历程:城市社区网格化管理起源于国外,近年来在我国得到广泛应用。
经过多年的发展,我国已形成了较为完善的网格化管理体敌系。
2. 管理方式:城市社区网格化管理主要通过空间划分、人员配置、信息平台建设等方式实现。
每个网格单元配备专门的管理人员和志愿者团队,负责该区域的各项管理工作。
同时,通过建设信息平台,实现信息的共享和流通。
3. 实践成效:城市社区网格化管理在实践中取得了显著的成效。
例如,提高了管理效率、优化了资源配置、促进了社区和谐等。
同时,也面临一些挑战和问题,如管理人员的素质和能力、信息平台的建设与维护等。
四、城市社区网格化管理的展望1. 技术创新:随着科技的发展,人工智能、大数据、物联网等新技术将为城市社区网格化管理带来新的机遇和挑战。
城市社区网格化管理问题及对策研究作者:林建捧来源:《青年与社会》2020年第04期摘要:推进社区网格化管理是社会治理创新的重要举措,城市社区基础建设不断完善,但基层社区管理工作还需进一步提升。
为探究城市社区网格化管理的措施,文章结合实际,从社区网格化管理运行情况调查入手,分析其中存在的問题,并对问题的原因进行剖析,最后从理念、资源、党建、服务、智能化等方面提出针对性的建议,为社区网格化管理工作提供理论和实践参考。
关键词:公共管理;城市社区;网格化管理一、城市社区网格化管理运行情况城市社区网格化管理模式在我国社会治理中广泛推开,各地区结合党中央先关政策,相继出台了适合本地社区网格化管理的文件,不断创新管理模式,积极加快网格化管理进程。
当前地方政府在推进社区网格化管理工作的过程中,主要做法集中于构建组织机构与打造专门队伍、提高信息化建设水平与整合资源等方面。
从实践下过来看,社区网格化管理取得了显著成效,比如社区信息更加准确、服务水平提升、群众参与热情提升等。
但取得成效的同时,也应看到工作中的不足,并积极摸索原因,提出针对性建议。
二、城市社区网格化管理存在的问题(一)重管理轻治理,重形式轻实质社区网格化管理需要更多的人力与资金支持,但职能部门更侧重工作本身的完成,居民所需的公共服务供给有限。
社区网格化管理工作中缺乏居民真实需求的稳定机制,网格化管理工作依托原有管理系统,导致工作停留在“管理”阶段,未体现更深层次的“治理”,比如公共服务供给效率的提升、社区资源配置的优化等。
实践调查中发现,社区网格化管理中存在部分工作“形式”突出,但真正落实到社区管理中的“实质”有限,缺乏相应的的监督机制,有些社区居民并没有体验到社区网格化管理带来的好处,甚至有群众表示“未听说过、不了解网格化管理”。
(二)行政色彩浓,资源整合不充分社区网格化管理的行政色彩较浓,社会自然组织力量的利用不显著。
此外,虽然各地政府在加快推进社区网格化管理进程,但网格系统与其他政务系统的数据壁垒未完全打破,数据整合应用不充分,数据共享程度不高。
城市网格化管理系统技术框研究7doi:10.3969/j.issn.1674-2346.2009.03.014城市网格化管理系统技术框研究董云铮刘瑜摘要:通过对城市网格化管理系统的技术框架研究,结合城市管理的实际情况,对技术框架的发展作了探讨,并提出了适合中小城市管理的新型技术框架模式。
新型技术框架下的该系统将更好的适应城市管理需求,产生更好的经济效益和社会效益。
关键词:城市网格化;管理系统;技术框架;效益中图分类号:C931.9文献标识码:C文章编号:1674-2346(2009)03-0057-0041前言上世纪末21世纪初,随着以网络、Gis(地理信息系统)、通信、计算机等为代表的IT技术的突破,国内也提出了数字中国、数字城市的概念。
所谓“数字化城市”,是指充分利用数字化及相关计算机技术和手段,对城市基础设施与生活发展相关的各方面内容进行全方面的信息化处理和利用,具有对城市地理、资源、生态、环境、人口、经济、社会等复杂系统的数字网络化管理、服务与决策功能的信息体系。
2004年北京东城区城市网格化管理系统的正式运行,把我国城市数字化管理推向了一个新的高潮。
从2004年到2008年夏,全国范围已有几十个城市在实施该系统,这一方面说明了城市网格化管理系统是有生命力的,至少是符合城市管理者的要求的;另一方面由于城市网格化管理系统从诞生到发展也就短短的几年,在发展过程中也存在适应问题,存在如何更好发展的问题。
如城市网格化系统投入产出问题,系统本身发展问题,中小城市是否需要问题,结合以上几个问题,通过对网格化系统技术框架的解析和发展探讨,以期城市网格化管理系统有更好的发展方向,同时体现城市数字化管理的价值。
2现有网格化系统技术框架解析现有城市网格化管理系统主要以北京东城区为蓝本而开发实施的,期间得到了建设部的认可,并在技术上形成了建设部的行业标准。
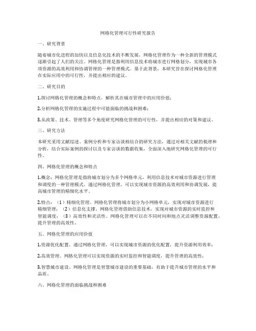
根据建设部“《城市市政综合监管信息系统技术规范》CJJ/T106—2005”,对该系统的具体技术要求,形成的主要技术框架如图1所示。
该技术框架主要分4个层面:应用层、中间层、数据层、硬件层。
应用层:主要面对城市管理单位,解决业务流程的问题。
目前建设部行业标准规定了该系统分“无线数据采集子系统”、“监督中心受理子系统”、“协同工作子系统”、“大屏幕监督指挥子系统”、“综合评价子系统”、“地理编码子系统”、“基础数据资源管理子系”、“数据交换子系统”、“应用维护子系统”等9大子系统。
见表1。
————————————收稿日期:2009-04-18第一作者简介:董云铮,女,宁波市北仑区人民法院,硕士(浙江宁波315800)表1可见网格化系统应用层主要由应用软件和Gis 两大块技术组成。
应用软件构成了监督和执行2级管理单位的主要操作功能,Gis 嵌入应用软件中主要起地理定位、查找、参考和数据维护等作用。
中间层:主要在系统后台运行,不直接面向业务管理者,对技术实现起重要的支撑服务作用。
具体有Gis 平台支持系统、第三方软件支持控件(如报表支持控件等)、安全服务、其他接口等。
该层最重要的是Gis 平台支持系统,目前普遍采用的是ESRI 公司的ArcGIS 。
ArcGis 是当前地理信息系统应用开发平台中功能最为强大、影响力也最大的一款软件平台,当然价格也比较昂贵,一次资金投入占网格化软图1建设部规范要求技术框架图示表1子系统所用主要技术比较子系统名称主要涉及技术应用软件技术Gis 技术其他技术无线数据采集子系统监督中心受理子系统协同工作子系统大屏幕监督指挥子系统综合评价子系统地理编码子系统基础数据资源管理子系数据交换子系统应用维护子系统√√√√√√√√√√√√√√√√√GPRS 技术、GPS 定位等GPS 定位件系统投入的10%-50%。
其他中间服务功能可增可减。
数据层:主要为系统提供完善的数据和服务,是系统的基础环节。
由基础地形数据、影像地图数据、地理编码数据、城市部件数据、业务数据及其他数据构成。
基础地形数据、影像地图数据是地理数据部分,随着城市建设的进程及时间的变化,需定期更新,存在前期投入大、实施难度大、后期数据需定期更新等问题。
另外该部分数据也占用了服务器及网络环境大量的空间资源,对硬件层提出了比较高的要求。
地理编码数据、城市部件数据,也存在后期更新问题,但更新难度和成本相对地理数据要低得多,业务数据、其他数据基本上不存在后期投入的问题。
硬件层:包括无线网络、有线网络、硬件设施、安全设施等。
主要为软件平台的使用提供高效高质的运行环境及操作终端。
以上各层构成了城市网格化系统的主要技术框架,适应城市问题高效管理的要求。
但也存在不少问题,如投入人力物力比较大。
为了更好的体现网格化系统城市的管理效益,需要在系统应用上深挖潜力,充分利用网格化平台的优势,达到一个平台实现更多服务,使城市管理产出效果更加明显。
3现有网格化系统技术框架拓展目前部分城市在应用层和数据层这2个层面上对城市网格化技术框架进行了深入扩展。
首先,在功能上不断突破,在原有基础上推出了“视频监控子系统”、“GPS车辆监控子系统”等,既充分利用了地理数据等的价值,又使城市网格化平台功能不断增强,提高了城市管理的服务功能。
其次,从应用行业范围着手,原来的系统以市政、环卫、园林为主,现朝卫生、防疫、教育等方面发展,如北京。
上海的系统则把航道、特大桥等纳入了管理范围,这要求应用层面的子系统在业务扩展上要具有更大的灵活性。
另外,应用系统也从监督、执行2级管理延伸到实施级,从而实现3级管理。
如巡管中心把业务指派给业务单位后,业务单位的下级在处理完问题后,通过业务终端直接把完成结果反馈给业务部门,避免了业务部门跟下级电话沟通或者传真等其他原始沟通手段,提高了管理效率。
4中小城市网格化系统技术框架的实现及应用城市网格化管理平台,能不能适应一个城市的管理要求,从管理对象来说,首先是由城市的面积决定的,管理面积越大,一次投资成本均摊比越小,其次城市越大管理行业越多,则产生的社会效益越高。
一般省级及省级以上的大城市符合此类要求。
而地区级甚至县镇级的中小城市则不具备这方面的条件。
另外,网格化管理的高投入、后期维护的高成本和城市管理产出比,也是需要中小城市认真考虑的。
是否可以从技术着手,降低投入成本,同时实现城市网格化管理要求,这是我们需要探讨研究的问题。
仔细分析图1,不难发现:前期投入很大一部分用在Gis平台上,后期维护中地理数据占了重点。
Gis 平台及相应的地理数据,在城市网格化平台中,主要起到城市问题发生定位作用,在评价、演示过程起直观的展示作用,而并没有涉及Gis系统复杂的空间分析、空间推理演示功能等。
所以至少有2种方案可以代替,同时实现大幅降低投入成本的目的。
方案一:用国内一些Gis平台代替,如Supermap、Topmap、Mapgis等,因为国内的Gis平台价格往往比国外的便宜很多,虽然功能上跟国外的有差距,但是支持城市网格化系统,其功能已经足够。
方案二:完全抛弃Gis平台。
这个方案的优点是,系统整体投资降幅至少在10%-50%之间。
每年的数据维护费也会大幅下降。
为了更全面的解释此方案,按照图1,逐层进行技术改造介绍:4.1应用层改革“无线数据采集子系统”,主要发现城市问题,并通过PDA进行上报定位,告诉巡管中心。
在有Gis 平台的情况下,拿PDA的巡视员先发现马路上的问题(分部件和事件——部、事件定义见建设部《城市市政综合监管信息系统管理部件和事件分类、编码及数据要求》CJ/T214-2007),拍照,然后在PDA上填问题表单,填完后,选择Gis图跟实际马路上发生问题的位置对上号,最后发送上报。
这个过程最主要的是Gis图提供了直观的地理定位功能。
地理定位现在主要有2种方式:方式一,采用GPS定位功能。
根据国内现阶段的情况,GPS信号在经过相应校正处理后,定位精度可以达到5m,在单纯以GPS信号为标准的前提下,这个精度定位是有一定问题的。
如在5m内有几个井盖,其中一个井盖损坏了,则要通过精确定位,把这个井盖对应的位置直接上报,是做不到的。
另外GPS信号存在一定干扰问题,也容易影响定位作业。
目前采用GPS定位部、事件,基本上未被采纳。
方式二,采用兴趣点名称+马路名称方式。
兴趣点名称指一定范围内具有指示特征的城市固着对象,如古建筑、门牌号、店名、公共场所名称等,建设部要求50m内必须要有一个兴趣点,主要是在城市管理问题发生时,有个地理参考点。
另外城市网格化主要管理的是马路范围内的部、事件(特殊的有河道),马路的特征很明显是条状分段。
先把问题范围缩小到一条马路上,然后,再参考兴趣点,就可以确认问题所发生的位置。
该方式是网格化系统普遍采纳的定位方式。
对地理定位方式二的改造:把兴趣点和道路名称标在地理底图上,通过地理底图查找或者浏览来实现操作。
在不采用Gis平台的情况下,可以用表格形式先模糊找出马路名称,然后在列表中选中马路所对应的兴趣点,同样能解决定位信息的问题,而且操作便捷程度不逊于Gis方式。
“监督中心受理子系统”,在问题人工登记过程用到了Gis平台,主要把反映问题定位于地理底图上,并下发给巡视员,这个过程也可以采用马路名称加兴趣点来实现。
“协同工作子系统”,Gis应用主要是查看、定位,完全可以用“马路名称加兴趣点来实现。
“大屏幕监督指挥子系统”,通过Gis来模拟巡视员的巡视轨迹,但该功能对网格化管理影响不大,根据城市规模及不同的行业特点,可以不作要求。
通过Gis平台来图示展现管理效果,如黑、红、黄、兰、绿5种颜色,在Gis图上以网格为单位,表示哪个网格上发生问题最多,哪个最少。
这种统计展示方法,可以用直方图、圆饼图等来代替。
或者采用图片叠加技术,简单展现网格化形式。
“综合评价子系统”,主要利用地理底图的展示功能,可以通过直方图等形式代替。
“地理编码子系统”,完全可以不利用Gis功能,仅保留道路及兴趣点处理功能即可。
“基础数据资源管理子系统”,该子系统主要提供系统管理员管理地理信息所需的地图数据处理功能,如果不采用Gis功能,则完全可以省掉。
“数据交换子系统”,主要为系统之间交换数据服务的,跟Gis没有直接关系。
“应用维护子系统”,跟Gis平台没有太直接的关系。
通过以上分析,在应用层上去掉Gis支撑平台,实现网格化管理的功能是能够实现的。
4.2中间层改革由于应用层在去掉Gis支撑平台,在此情况下,也能实现网格化管理主要功能,所以在此层可以省掉Gis服务模块。
4.3数据层改革由于应用层和中间层去掉了Gis支撑平台,则跟Gis相关的“基础地形数据”、“影像地图数据”都可以省掉。
4.4硬件层改革在没有Gis支撑平台的情况下,由于相关的海量地形、影像数据不存在了,则可以相应减少专用存储设备及降低对服务器的性能要求。