学校传染病防控检查表
- 格式:doc
- 大小:14.00 KB
- 文档页数:2
学生体检工作检查表
检查成员:检查时间:年月日
附件2
学校传染病防控工作检查表
被查单位:分数
检查成员:检查时间:年月日
说明:
1.学校疫情报告人设置要求
根据《学校和托幼机构传染病疫情报告工作规范(试行)》规定,学校疫情报告人设置应符合以下要求:①工作认真负责,责任心强;②了解传染病防控相关知识,专(兼)职卫生保健人员优先考虑;③必须为学校或者托幼机构的在编人员。
2.传染病疫情报告的内容、方式、时限要求
《学校和托幼机构传染病疫情报告工作规范(试行)》规定,学校传染病疫情报告内容及时限:
(1)在同一宿舍或者同一班级,1天内有3例或者连续3天内有多个学生(5例以上)患病,并有相似症状(如发热、皮疹、腹泻、呕吐、黄疸等)或者共同用餐、饮水史时,学校疫情报告人应当在24小时内报出相关信息。
(2)当学校和托幼机构发现传染病或疑似传染病病人时,学校疫情报告人应当立即报出相关信息。
(3)个别学生出现不明原因的高热、呼吸急促或剧烈呕吐、腹泻等症状时,学校疫情报告人应当在24小时内报出相关信息。
(4)学校发生群体性不明原因疾病或者其它突发公共卫生事件时,学校疫情报告人应当在24小时内报出相关信息。
学校传染病疫情报告方式:
当出现符合本工作规范规定的报告情况时,学校疫情报告人应当以最方便的通讯方式(电话、传真等)向属地疾病预防控制机构(农村学校向乡镇卫生院防保组)报告,同时,向属地教育行政部门报告。
学校传生病防控卫生督查专项检查表学校传生病防控卫生督查专项检查表被督查单位名称:种类督查指标督查检查结果寄宿制学校可否成立卫生室(校医院的卫生保健科),其他学校可否设保健室或卫生室可否睁开本单位内传生病疫情等突发公共卫惹祸件、因病少勤等健康信息的收集、汇总与报告工作可否依照规定对医疗器械进行消毒,也许对依照规定一次使用的学医疗器具未予销毁,再次使用校医疗废物和污水可否按国家要求办理卫生可否依照规定的原则、内容、程序、方式和时限报告传生病疫情室发现传生病疫情时,可否依照规定转诊可否瞒报、缓报、谎报的传生病疫情医疗卫生人员可否瞒报、缓报、谎报的传生病疫情可否有学校传生病疫情和突发公共卫惹祸件应急方案可否成立传生病疫情报告等 8 项卫生管理制度600 名学生以上的学校或寄宿制学校可否装备卫生专业技术传人员,并有卫生培训合格证书可否指定传生病疫情报告人染病可否按规定睁开晨检工作防控可否按规定睁开因病少勤病因追查与登记工作学可否按规定及时报告传生病疫情校可否查验医疗机构出具的患传生病学患病愈返校病愈证明防控可否定期对学生进行体格检查,体检项目吻合规定,体检机构工资质可否吻合有关规定作可否成立学生健康体检档案可否睁开艾滋病、结核病等传生病防控宣传可否睁开健康教育,开设健康教育课可否按规定睁开疫苗接种工作(接种证查验、补种、集体性接种)可否瞒报、缓报、谎报的传生病疫情用于传生病防治的消毒产品可否过期,标签可否吻合要求可否为学生供应充足的吻合卫生标准的饮用水涉水产品可否有卫生同意批件、查验合格证明饮用水供水单位(自建设施供水、分质供水、二次供水)可否依法获取卫生同意证可否有自建设施供水、分质供水、二次供水、现制现售供水和自生活饮备水的水质如期卫生检测报告,并及时报送卫生计生部门用水供水单位供应的饮用水可否吻合卫生标准,水源防范和水池水塔冲刷消毒可否吻合卫生规范,水质可否依照规定消毒并做好消毒记录,可否成立有水质消毒物品台账从事直接供、管水工作人员可否获取体检合格证明饮水设施设施可否定期冲刷消毒并有记录可否擅自把自备水源与城镇供水系统连接可否为学生供应相应的洗漱、洗浴、洗手等卫生设施农村寄宿制学校的公共地域可否设置方便学生洗手的水龙头,每个水龙头服务学生人数可否高出 50 人生活环境卫生班级学生数可否高出标准规定,教室人均使用面积可否吻合规定可否保证教室和宿舍优异通风新装修完的教室可否有室内空气质量检测报告,并合格寄宿学生可否保证一人一床学校陪检人:执法人员:检查日期:年月日。
学校传染病防控情况检查记录表
单位名称:法定代表人/负责人:
单位地址:
在校学生人数:(男/女)在校教职工人数:
保健老师:联系电话:邮箱:
学校类别:小学、中学、九年一贯制学校、托幼机构
检查内容:
1、传染病、学生常见病防控工作组织网络有()无()
传染病、学生常见病防控工作第一责任人姓名:职务:
卫生管理人员姓名:(专职、兼职)职务:
2、传染病、学生常见病防控工作制度有()无()
3、传染病、学生常见病疫情报告制度有()无()
4、传染病、学生常见病防控工作记录
(1)学生因病缺勤记录有()无()(2)疑似传染病患者患病早期症状及病因排查记录有()无()(3)晨检记录有()无()(4)传染病患者病愈返校情况记录及病愈证明等有()无()(5)传染病、学生常见病防控工作内部督导记录有()无()
5、学生健康档案有()无()
6、发生疫情单位有接受疾控机构工作指导及落实情况的工作记录
有()无()发生疫情单位有向教育主管部门的书面汇报材料(内容包括疫情进展、落实上级工作要求的措施等)有()无()
7、传染病、学生常见病防控工作培训记录有()无()
8、对学生开展传染病、学生常见病防控知识健康教育记录有()
无()
9、对流感等季节性传染病、学生常见病防控知识宣传教育板报有()无()
10、其他
检查人员:年月日饱食终日,无所用心,难矣哉。
——《论语•阳货》。
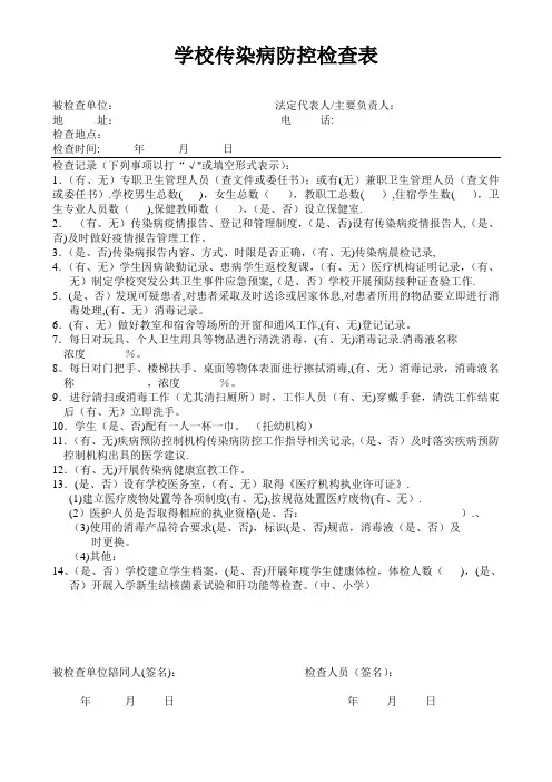
学校传染病防控检查表被检查单位:________________ 法定代表人/主要负责人:____________地址:________________ 电话:____________检查地点:__________________________________检查时间: 年月日检查记录(下列事项以打“√"或填空形式表示):1.(有、无)专职卫生管理人员(查文件或委任书);或有(无)兼职卫生管理人员(查文件或委任书).学校男生总数( ),女生总数(),教职工总数( ),住宿学生数( ),卫生专业人员数(),保健教师数(),(是、否)设立保健室.2.(有、无)传染病疫情报告、登记和管理制度,(是、否)设有传染病疫情报告人,(是、否)及时做好疫情报告管理工作。
3.(是、否)传染病报告内容、方式、时限是否正确,(有、无)传染病晨检记录,4.(有、无)学生因病缺勤记录、患病学生返校复课,(有、无)医疗机构证明记录,(有、无)制定学校突发公共卫生事件应急预案,(是、否)学校开展预防接种证查验工作. 5.(是、否)发现可疑患者,对患者采取及时送诊或居家休息,对患者所用的物品要立即进行消毒处理,(有、无)消毒记录。
6.(有、无)做好教室和宿舍等场所的开窗和通风工作,(有、无)登记记录。
7.每日对玩具、个人卫生用具等物品进行清洗消毒,(有、无)消毒记录.消毒液名称_____ 浓度_______%。
8。
每日对门把手、楼梯扶手、桌面等物体表面进行擦拭消毒,(有、无)消毒记录,消毒液名称_____________,浓度_______%。
9.进行清扫或消毒工作(尤其清扫厕所)时,工作人员(有、无)穿戴手套,清洗工作结束后(有、无)立即洗手。
10.学生(是、否)配有一人一杯一巾。
(托幼机构)11.(有、无)疾病预防控制机构传染病防控工作指导相关记录,(是、否)及时落实疾病预防控制机构出具的医学建议.12.(有、无)开展传染病健康宣教工作。
2023年春季学期学校传染病防控现场检查表学校名称:学校负责人:联系电话:学校类别:□托幼机构□小学□初中□高中(中职)学生总数:人住宿学生:人一、组织保障与卫生应急(一)成立学校传染病防控工作小组1.是否成立传染病防控工作领导小组是□否□2.是否实行校长负责制是□否□3.是否明确工作小组成员工作职责是□否□(二)落实卫生应急工作1.是否制定《传染病疫情应急处理预案》是□否□2.预案是否组织全校老师学习,确保行之有效是□否□二、各项传染病防控制度落实情况1.是否建立和完善传染病防控制度是 否□2.是否落实晨午晚检制度(1)晨检是□否□(2)午检是□否□(3)晚检(如有住宿或晚自习)是□否□(4)晨午晚检信息是否及时汇总是□否□3.是否落实因病缺勤登记、追踪制度是□否□记录是否准确规范是□否□4.传染病疫情报告制度落实情况(1)是否指定传染病疫情报告人员是□否□(2)发现疑似传染病疫情情况是否及时报告是□否□(3)疫情报告有无记录有□无□5.传染病隔离、停课、复课制度落实情况(1)患传染病学生是否实行隔离是□否□(2)如出现聚集性疫情,是否根据疾控机构建议停课是□否□(3)患传染病学生病愈后复课,是否查验康复证明是□否□6.是否落实通风、消毒制度是□否□7.是否落实入(转)学预防接种证查验制度是□否□8.新冠疫情常态化防控期间,是否落实入校人员登记排查制度是□否□三、学校健康管理1.是否设置卫生(保健)室并挂牌是□否□卫生室是否持有医疗机构执业许可证是□否□医护人员是否持有效执业资质证书是□否□学校传染病防控应急预案及报告流程图是否上墙是□否□学校食物中毒事件应急处理预案及报告流程图是否上墙是□否□学校突发公共卫生事件应急处理预案及报告流程图是否上墙是□否□学校突发饮用水污染卫生事件应急预案及报告流程图是否上墙是□否□卫生室(保健室)工作职责是否上墙是□否□有无保健教师有(专职人兼职人)无□保健教师是否有任命书是□否□2.学校是否每年开展一次新生入学和在校学生常规健康体检是□否□学校是否建立学生健康档案是□否□健康体检机构是否有资质是□否□健康体检结果反馈形式个体报告单□学校汇总报告单□体检结果统计分析□3.健康教育课开设情况是否纳入教学计划是□否□每学期学时有无专(兼)职任课老师有□无□课程内容(艾滋病□结核病□新冠□肠道传染病□流感□健康行为与生活方式□心理健康□生长发育和青春期保健□合理膳食□安全应急与避险□其他)四、预防艾滋病1.是否有防治艾滋病课时教案、讲座或课时安排是□否□2.校园内有无固定的艾滋病防控知识宣传栏是□否□3.是否进行本校学生艾滋病防控知识知晓率测试是□否□有无档案有□无□4.公共卫生间洗手设施上方是否张贴有防治艾滋病宣传画是□否□5.初中以上学生入校是否观看《生命断层》专题片是□否□6.是否成立由学校主要领导担任组长,教务、学生工作、宣传、团委、校医等部门参与的艾滋病防控工作领导小组是□否□督查组成员:督查日期:年月日被督查单位陪同人员:。
传染病防控准备检查表一、个人防护物资。
1. 口罩。
有没有足够数量的口罩? (按照家庭成员数量或者员工数量,至少储备能满足[X]天使用的量,例如普通一次性口罩、N95口罩等)口罩的类型是否适合应对传染病?(比如针对飞沫传播的传染病,N95口罩防护效果更好;如果是日常预防,普通医用口罩也可)2. 手套。
检查是否有一次性手套? (特别是在可能接触污染物的情况下,如清洁、护理病人时很有用,储备量也应满足一定天数的需求)手套的质量是否可靠?(不能是容易破损的劣质手套)3. 护目镜或面罩。
家里或者工作场所是否配备了护目镜或面罩? (在传染病可能通过飞溅物传播时,如某些呼吸道传染病患者咳嗽喷出的飞沫可能溅入眼睛,这是很重要的防护装备)如果有,是否能正常使用?(没有损坏、镜片清晰等)二、清洁消毒用品。
1. 消毒剂。
有没有消毒剂? (像含氯消毒剂、酒精等常见消毒剂,要确保有足够的量,并且注意其保质期)知道如何正确使用消毒剂吗?(不同的消毒剂使用方法不同,例如酒精不能大面积喷洒,含氯消毒剂要按照合适的比例稀释等,避免因使用不当造成危险或无效消毒)2. 清洁工具。
拖把、抹布等清洁工具是否齐全? (这些是保持环境清洁的基本工具,要保证数量足够并且干净卫生,避免成为污染源)是否有专门的清洁工具用于清洁不同区域?(例如卫生间和厨房的清洁工具分开,防止交叉污染)三、健康监测用品。
1. 体温计。
体温计是否能正常工作? (无论是传统的水银体温计还是电子体温计,要确保读数准确,方便及时监测体温)家里或工作场所是否有足够数量的体温计?(如果多人需要测量体温,不能只有一个体温计导致使用不便)2. 其他健康监测设备(如有)如果有血压计、血糖仪等设备(针对有特殊健康需求的人群或传染病可能影响这些指标时),是否能正常使用? (定期校准,确保测量的准确性)四、应急药品。
1. 常用药品。
有没有储备一些常用药品? (如退烧药、感冒药、止咳药等,在感染传染病初期可能会用到这些药品缓解症状,储备量可根据家庭成员或员工数量来定)药品是否在保质期内?(过期药品不但不能治病,还可能有危害,要定期检查清理)2. 特殊药品(针对特定传染病)如果针对某种传染病有特定的预防或治疗药品(如流感的抗流感病毒药物),是否有储备?(可咨询医生后根据实际情况储备,有些可能需要医生处方才能购买)五、隔离准备。
学校传染病防控情况检查记录表
单位名称:法定代表人/负责人:
单位地址:
在校学生人数:(男/女)在校教职工人数:
保健老师:联系电话:邮箱:
学校类别:小学、中学、九年一贯制学校、托幼机构
检查内容:
1、传染病、学生常见病防控工作组织网络有()无()
传染病、学生常见病防控工作第一责任人姓名:职务:
卫生管理人员姓名:(专职、兼职)职务:
2、传染病、学生常见病防控工作制度有()无()
3、传染病、学生常见病疫情报告制度有()无()
4、传染病、学生常见病防控工作记录
(1)学生因病缺勤记录有()无()(2)疑似传染病患者患病早期症状及病因排查记录有()无()(3)晨检记录有()无()(4)传染病患者病愈返校情况记录及病愈证明等有()无()(5)传染病、学生常见病防控工作内部督导记录有()无()
5、学生健康档案有()无()
6、发生疫情单位有接受疾控机构工作指导及落实情况的工作记录
有()无()发生疫情单位有向教育主管部门的书面汇报材料(内容包括疫情进展、落实
上级工作要求的措施等)有()无()
7、传染病、学生常见病防控工作培训记录有()无()
8、对学生开展传染病、学生常见病防控知识健康教育记录有()无()
9、对流感等季节性传染病、学生常见病防控知识宣传教育板报有()无()
10、其他
检查人员:年月日。
学校(托幼机构)传染病防控工作专项监督检查表
学校名称(盖章):
所属区域: 地址:
在校学生数:联系人:联系电话:
一、(1)成立传染病防控工作领导小组(是□否□)
(2)配置了专门负责学生保健工作的医务室和校医(是□否□)
(3)组织校医或负责卫生工作的人员参加流感防控知识的培训(是□否□)。
(4)制定了流感等重大传染病应急处理预案(是□否□)
(5)准备有应对流感等重大传染病应急处理物质(是□否□)
二、(1)实行晨检制度并有学生晨检记录(是□否□)
(2)实行学生因病缺勤病因追查与登记制度并有相应记录(是□否□)
(3) 实行因病缺勤日报告制度,报告因病缺勤学生数和发病情况(是□否□)
(4)建立学生健康档案(是□否□)
三、(1)建立传染病疫情报告制度(是□否□)
(2)设立专职或兼职传染病疫情报告人员(是□否□)
(3)建立门诊日志(是□否□),建立传染病疫情报告登记本(是□否□)(4)按规定的种类、内容、时限报病(是□否□)
四、(1)建立日常消毒工作制度(是□否□)
(2)对教室、宿舍人员密集的地方进行定期消毒并做好记录(是□否□)
(3)教学场所、宿舍、图书馆等经常开窗通风,保持空气流通(是□否□)
(4)卫生间洗手设施正常使用,并须配备洗手液(是□否□)
五、医护人员个人防护措施到位(是□否□)
六、定期开展流感等呼吸道传染病防治知识宣传教育(是□否□)
七、医疗废物处理符合规范要求(是□否□)
受检单位签名:检查日期:年月日检查人员签名:检查日期:年月日。
学校(托幼机构)传染病防控工作专项监督检查表
学校名称(盖章):
所属区域: 地址: 在校学生数:联系人:联系电话:
一、(1)成立传染病防控工作领导小组(是□否□)
(2)配置了专门负责学生保健工作的医务室和校医(是□否□)
(3)组织校医或负责卫生工作的人员参加流感防控知识的培训(是□否□)。
(4)制定了流感等重大传染病应急处理预案(是□否□)
(5)准备有应对流感等重大传染病应急处理物质(是□否□)
二、(1)实行晨检制度并有学生晨检记录(是□否□)
(2)实行学生因病缺勤病因追查与登记制度并有相应记录(是□否□)
(3) 实行因病缺勤日报告制度,报告因病缺勤学生数和发病情况(是□否□)
(4)建立学生健康档案(是□否□)
三、(1)建立传染病疫情报告制度(是□否□)
(2)设立专职或兼职传染病疫情报告人员(是□否□)
(3)建立门诊日志(是□否□),建立传染病疫情报告登记本(是□否□)(4)按规定的种类、内容、时限报病(是□否□)
四、(1)建立日常消毒工作制度(是□否□)
(2)对教室、宿舍人员密集的地方进行定期消毒并做好记录(是□否□)(3)教学场所、宿舍、图书馆等经常开窗通风,保持空气流通(是□否□)(4)卫生间洗手设施正常使用,并须配备洗手液(是□否□)
五、医护人员个人防护措施到位(是□否□)
六、定期开展流感等呼吸道传染病防治知识宣传教育(是□否□)
七、医疗废物处理符合规范要求(是□否□)
受检单位签名:检查日期:年月日检查人员签名:检查日期:年月日。
学校传染病防控检查表学校传染病防控检查表法定代表人/主要负责人:____________地址:________________ 电话:____________检查地点:__________________________________检查时间:年月日检查记录(下列事项以打“√”或填空形式表示):1.(有、无)专职卫生管理人员(查文件或委任书);或有(无)兼职卫生管理人员(查文件或委任书)。
学校男生总数(),女生总数(),教职工总数(),住宿学生数(),卫生专业人员数(),保健教师数(),(是、否)设立保健室。
2.(有、无)传染病疫情报告、登记和管理制度,(是、否)设有传染病疫情报告人,(是、否)及时做好疫情报告管理工作。
3.(是、否)传染病报告内容、方式、时限是否正确,(有、无)传染病晨检记录, 4.(有、无)学生因病缺勤记录、患病学生返校复课,(有、无)医疗机构证明记录,(有、无)制定学校突发公共卫生事件应急预案,(是、否)学校开展预防接种证查验工作。
5.(是、否)发现可疑患者,对患者采取及时送诊或居家休息,对患者所用的物品要立即进行消毒处理,(有、无)消毒记录。
6.(有、无)做好教室和宿舍等场所的开窗和通风工作,(有、无)登记记录。
7.每日对玩具、个人卫生用具等物品进行清洗消毒,(有、无)消毒记录。
消毒液名称_____ 浓度_______%。
8.每日对门把手、楼梯扶手、桌面等物体表面进行擦拭消毒,(有、无)消毒记录,消毒液名称_____________,浓度_______%。
9.进行清扫或消毒工作(尤其清扫厕所)时,工作人员(有、无)穿戴手套,清洗工作结束后(有、无)立即洗手。
10.学生(是、否)配有一人一杯一巾。
(托幼机构)11.(有、无)疾病预防控制机构传染病防控工作指导相关记录,(是、否)及时落实疾病预防控制机构出具的医学建议。
12.(有、无)开展传染病健康宣教工作。
13.(是、否)设有学校医务室,(有、无)取得《医疗机构执业许可证》。
学校传染病防控现场检查表
校名: 地址:
电话:
1. 学校内设医疗机构(卫生室)是否持有医疗机构执业许可证
是□否□
2. 医护人员是否持有效执业资质证书是□否□
3. 是否建立学生用药管理制度是□否□
4. 是否存在违法使用药品情况是□否□
5. 是否有传染病疫情报告、登记及管理制度是□否□
6. 是否有专兼职传染病疫情报告人员是□否□
7. 是否有突发公共卫生事件应急处理预案是□否□
8. 是否开展晨检是□否□有无晨检记录有□无□9. 是否有因病缺勤病因追查与登记制度是□否□病因排查结果登记日志上是否有记录是□否□
10. 是否有新生入学接种证查验登记记录是□否□
11. 学生是否定期体检是□否□。
学校传染病防控检查表
被检查单位:学校传染病防控检查表法定代表人/主要负责人:____________
地址:________________ 电话:____________
检查地点:__________________________________
检查时间:年月日
检查记录(下列事项以打“√”或填空形式表示):
1.(有、无)专职卫生管理人员(查文件或委任书);或有(无)兼职卫生管理人员(查文件或委任书)。
学校男生总数(),女生总数(),教职工总数(),住宿学生数(),卫生专业人员数(),保健教师数(),(是、否)设立保健室。
2.(有、无)传染病疫情报告、登记和管理制度,(是、否)设有传染病疫情报告人,(是、否)及时做好疫情报告管理工作。
3.(是、否)传染病报告内容、方式、时限是否正确,(有、无)传染病晨检记录,4.(有、无)学生因病缺勤记录、患病学生返校复课,(有、无)医疗机构证明记录,(有、无)制定学校突发公共卫生事件应急预案,(是、否)学校开展预防接种证查验工作。
5.(是、否)发现可疑患者,对患者采取及时送诊或居家休息,对患者所用的物品要立即进行消毒处理,(有、无)消毒记录。
6.(有、无)做好教室和宿舍等场所的开窗和通风工作,(有、无)登记记录。
7.每日对玩具、个人卫生用具等物品进行清洗消毒,(有、无)消毒记录。
消毒液名称_____ 浓度_______%。
8.每日对门把手、楼梯扶手、桌面等物体表面进行擦拭消毒,(有、无)消毒记录,消毒液名
称_____________,浓度_______%。
9.进行清扫或消毒工作(尤其清扫厕所)时,工作人员(有、无)穿戴手套,清洗工作结束后(有、无)立即洗手。
10.学生(是、否)配有一人一杯一巾。
(托幼机构)
11.(有、无)疾病预防控制机构传染病防控工作指导相关记录,(是、否)及时落实疾病预防控制机构出具的医学建议。
12.(有、无)开展传染病健康宣教工作。
13.(是、否)设有学校医务室,(有、无)取得《医疗机构执业许可证》。
(1)建立医疗废物处置等各项制度(有、无),按规范处置医疗废物(有、无)。
(2)医护人员是否取得相应的执业资格(是、否:____________________________)。
、(3)使用的消毒产品符合要求(是、否),标识(是、否)规范,消毒液(是、否)及时更换。
(4)其他:
14、(是、否)学校建立学生档案,(是、否)开展年度学生健康体检,体检人数(),(是、
否)开展入学新生结核菌素试验和肝功能等检查。
(中、小学)
被检查单位陪同人(签名):检查人员(签名):
年月日年月日
_______________________________________________________________________________。