完整版2017湖南省生物学业水平考试真题含答案
- 格式:doc
- 大小:678.98 KB
- 文档页数:7
2017年湖南省普通高中学业水平考试模拟试卷二(附中版)科目:生物一、选择题1. 有些无机盐是细胞内某些复杂化合物的重要组成部分。
如叶绿素分子必需的无机离子是A. Hg2+B. Fe3+C. Mg2+D. Ca2+【答案】C【解析】细胞内的无机盐主要以离子的形式存在,有的无机盐是细胞内某些复杂化合物的重要组成成分,如Mg 2+是叶绿素的组成成分,Fe 2+是血红蛋白的组成成分,Ca 2+是骨骼和牙齿的组成成分,故C正确。
2. 下列用于鉴定还原性糖的试剂及产生的颜色反应是A. 苏丹Ⅲ染液,橘黄色B. 双缩脲试剂,紫色C. 碘液,蓝色D. 斐林试剂,砖红色【答案】D【解析】斐林试剂可用于鉴定还原糖,在水浴加热的条件下,溶液的颜色变化为砖红色(沉淀),故D正确。
【点睛】解答本题关键是能记住检验细胞中化合物的试剂以及颜色,归纳如下:斐林试剂可用于鉴定还原糖,在水浴加热的条件下,溶液的颜色变化为砖红色(沉淀);蛋白质可与双缩脲试剂产生紫色反应;脂肪可用苏丹Ⅲ染液(或苏丹Ⅳ染液)鉴定,呈橘黄色(或红色);淀粉遇碘液变蓝。
3. 构成生物膜基本骨架的成分是A. 脂肪B. 磷脂C. 胆固醇D. 维生素【答案】B【解析】磷脂双分子层构成细胞生物膜的基本骨架,C正确;ABD错误.4. 病毒和细菌的根本区别是A. 有无细胞壁B. 有无遗传物质C. 有无成形的细胞核D. 有无细胞结构【答案】D【解析】有无细胞壁不是病毒和细菌的根本区别,A错误;病毒和细菌都有遗传物质,B错误;病毒和细菌都没有成形的细胞核,C错误;病毒没有细胞结构,细菌有细胞结构,D正确。
【考点定位】细胞的发现、细胞学说的建立、内容和发展【名师点睛】总结:1、病毒没有细胞结构,不能独立进行生命活动,必须借助于活细胞才能代谢和繁殖.常见的病毒有:艾滋病毒、流感病毒、SARS病毒、烟草花叶病毒、噬菌体等等。
2、细菌属于原核生物,具有细胞结构。
5. 下列物质中,属于构成蛋白质的氨基酸的是A. NH2—CH2—COOHB. NH2—CH2—CH2OHC. NH2CH2CHCOOHCOOHD. NH2CHCOOHCH2COOH【答案】A【解析】组成蛋白质的氨基酸至少含有一个氨基和一个羧基,且都有一个氨基和一个羧基连接在同一个碳原子上,故A项表示的氨基酸的一个氨基和一个羧基连接在同一个碳原子上,是组成蛋白质的氨基酸,A项正确; B项的氨基酸中没有羧基,不是组成蛋白质的氨基酸,B项错误;C项和D项的氨基酸的氨基和羧基不连接在同一个碳原子上,不是组成蛋白质的氨基酸,C、D项错误。
2017年湖南省娄底市初中生物学业考试题生地综合时量120分钟,生物满分100分。
一、选择题(25小题,每小题2分,共50分。
每小题只有一个正确答案)1.机器人不是生物,以下哪一条理由不能作为判断依据A.机器人不能生殖B.机器人不存在遗传、变异现象C.机器人没有呼吸系统D.机器人不能形成和排出代谢废物2.以下关于天鹅与青蛙生殖发育特点的叙述中正确的是A.都是体外受精B.都是卵生C.都有育雏过程D.都是变态发育3.学校生物兴趣小组想探究“酒精对细胞的影响”进行了如下实验:①取相同的新鲜杨梅各5颗分别放入编号为1号和2号的杯子中,②1号杯中加入适量的清水,2号杯中加入等量的高度白酒,③一段时间后观察,现象如下图所示,请你推测2号杯中液体颜色变红的主要原因是A.酒精破坏了细胞的细胞膜B.酒精破坏了细胞的细胞壁C.酒精破坏了细胞的细胞质D.酒精破坏了细胞的细胞核4.新化大熊山古树参天,风景如画,物种繁多,生物资源十分丰富,杜鹃花和杜鹃鸟就是其中的两个代表。
从动物体和植物体的结构层次来看,杜鹃鸟有而杜鹃花没有的是A.细胞B.器官C.组织D.系统5.以下有关细胞分裂的说法错误的是A.细胞分裂就是一个细胞分成两个细胞B.细胞分裂的过程中,变化最明显的是染色体C.细胞分裂产生的新细胞染色体数目是原细胞的两倍D.草履虫生长到一定大小时,就会通过细胞分裂产生新的个体6.植物类群由低等到高等排序正确的是A.苔藓植物藻类植物蕨类植物种子植物B.藻类植物苔藓植物蕨类植物种子植物C.种子植物苔藓植物藻类植物蕨类植物D.蕨类植物苔藓植物藻类植物种子植物7.在观察玉米种子结构的实验中,纵切后滴加碘液,变蓝的部分是A.胚芽B.胚根C.胚乳D.子叶8.为了应对气候变化,《巴黎协定》于2016年11月4日正式生效,以下有利于减少温室气体排放的是A.焚烧秸杆B.火力发电C.开私家车上下班D.使用新能源公共交通9.每年5月的第2个星期日是母亲节,母爱伟大,十月怀胎辛苦。
湖南省张家界市2017年普通初中学业水平考试试卷生物学考生注意:本试卷共二道大题,总分50分,生物与地理同堂考试,总时量120分钟。
一、单项选择题(共20小题,每小题1分,共计20分)1.亲爱的同学们,相信你们认识了不少生物,也学会了区分生物和非生物。
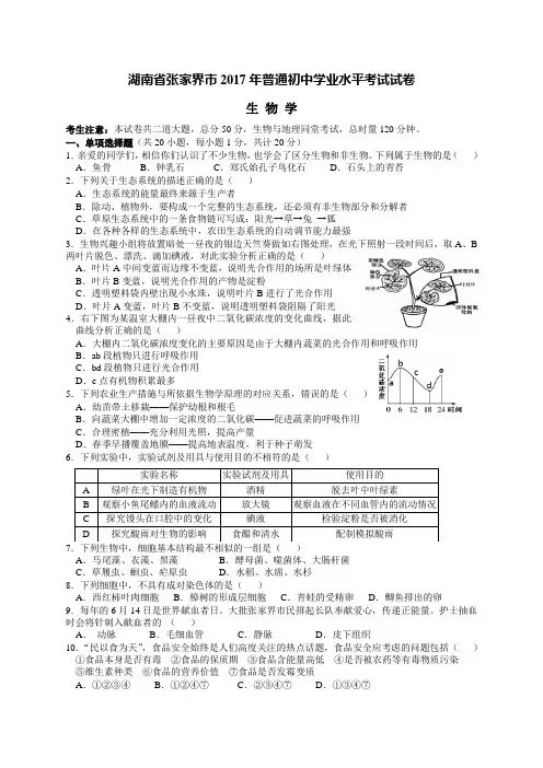
下列属于生物的是()A.鱼骨B.钟乳石C.郑氏始孔子鸟化石D.石头上的青苔2.下列关于生态系统的描述正确的是()A.生态系统的能量最终来源于生产者B.除动、植物外,要构成一个完整的生态系统,还必须有非生物部分和分解者C.草原生态系统中的一条食物链可写成:阳光→草→兔→狐D.在各种各样的生态系统中,农田生态系统的自动调节能力最强3.生物兴趣小组将放置暗处一昼夜的银边天竺葵做如右图处理,在光下照射一段时间后,取A、B 两叶片脱色、漂洗、滴加碘液,对此实验分析正确的是()A.叶片A中间变蓝而边缘不变蓝,说明光合作用的场所是叶绿体B.叶片B变蓝,说明光合作用的产物是淀粉C.透明塑料袋内壁出现小水珠,说明叶片B进行了光合作用D.叶片A变蓝,叶片B不变蓝,说明透明塑料袋阻隔了阳光4.右下图为某温室大棚内一昼夜中二氧化碳浓度的变化曲线,据此曲线分析正确的是()A.大棚内二氧化碳浓度变化的主要原因是由于大棚内蔬菜的光合作用和呼吸作用B.ab段植物只进行呼吸作用C.bd段植物只进行光合作用D.e点有机物积累最多5.下列农业生产措施与所依据生物学原理的对应关系,错误的是()A.幼苗带土移栽——保护幼根和根毛B.向蔬菜大棚中增加一定浓度的二氧化碳——促进蔬菜的呼吸作用C.合理密植——充分利用光照,提高产量D.春季早播覆盖地膜——提高地表温度,利于种子萌发6.下列实验中,实验试剂及用具与使用目的不相符的是()实验名称实验试剂及用具使用目的A 绿叶在光下制造有机物酒精脱去叶中叶绿素B 观察小鱼尾鳍内的血液流动放大镜观察血液在不同血管内的流动情况C 探究馒头在口腔中的变化碘液检验淀粉是否被消化D 探究酸雨对生物的影响食醋和清水配制模拟酸雨7.下列生物中,细胞基本结构最不相似的一组是()A.马尾藻、衣藻、黑藻B.酵母菌、噬菌体、大肠杆菌C.草履虫、蛔虫、疟原虫D.水稻、水绵、水杉8.下列细胞中,不具有成对染色体的是()A.西红柿叶肉细胞B.樟树的形成层细胞C.青蛙的受精卵D.鲫鱼排出的卵9.每年的6月14日是世界献血者日。
2017年湖南省岳阳市中考生物试卷参考答案与试题解析一、选择题(共20小题,每小题2分,满分40分)1.(2分)(2017•湖南岳阳)下列属于生命现象的是()A.智能机器人阿尔法狗下围棋 B.生石花开黄花C.岩洞中的钟乳石长大D.北京天坛回音壁发出回音B 解析:A智能机器人阿尔法狗、C钟乳石、D北京天坛回音壁发出回音都不具有生物的基本特征,不属于生物现象;B生石花开出美丽的小黄花,说明生物能繁殖,具有生物的特征,属于生命现象。
2.(2分)(2017•湖南岳阳)小麦的整个生长发育过程中,从外界摄取的营养物质中最多的是()A.无机盐B.水分 C.二氧化碳 D.氧气B 解析:水是组成植物细胞的重要成分,即使干燥的种子里也含有水分,因此小麦的整个生长发育过程中,从外界摄取的营养物质中最多的是水分。
3.(2分)(2017•湖南岳阳)春季移栽树苗时,常常要剪掉部分枝叶,这样做的目的是()A.减轻树苗的重量 B.降低光合作用的强度C.降低蒸腾作用的强度D.降低呼吸作用的强度C 解析:对移栽植物进行遮荫、去掉部分枝叶,选择阴天或傍晚时移栽,带土移栽,这些措施都是为了降低蒸腾作用的强度,利用移栽植物的成活。
4.(2分)(2017•湖南岳阳)下图为光合作用示意图,以下分析正确的是()A.X为有机物B.Y为水C.光合作用需要氧气作为原料D.光是光合作用必不可少的条件D 解析:此图为光合作用示意图,根据箭头方向不难确定:X为水分,Y为有机物,A、B的分析错误。
光合作用的原料是二氧化碳和水,C的分析错误。
光合作用的条件是光和叶绿体,D的分析正确。
5.(2分)(2017•湖南岳阳)在每日摄取的总能量中,早、中、晚三餐的能量应当分别占有的比例是()A.4∶2∶4 B.3∶3∶4 C.3∶4∶3 D.1∶4∶5C 解析:合理膳食要求在每日摄入的总能量中,早、中、晚餐的能量应当分别占30%、40%、30%左右,能量比例为3∶4∶3。
2017年湖南省邵阳市中考生物试卷参考答案与试题解析一、认真选择.(本大题包括1-25小题,每小题2分,共50分.在每小题给出的四个选项中,均只有一个选项符合题意.)1.(2分)(2017•湖南邵阳)下列生命活动中,所有生物都具有的是()A.光合作用B.简单反射C.自由运动D.进行繁殖D 解析:生物的基本特征:生物的生活需要营养;生物能够进行呼吸;生物能排出体内产生的废物;生物能够对外界刺激作出反应;生物能够生长和繁殖;生物都能遗传和变异的特征;除病毒外,生物都是由细胞构成的。
2.(2分)(2017•湖南邵阳)下列四幅图中,为植物细胞结构示意图的是()C 解析:植物细胞的基本结构包括细胞壁、细胞膜、细胞质和细胞核等结构。
3.(2分)(2017•湖南邵阳)为探究豌豆种子萌发过程中能量变化(以温度变化为参照),设置了甲与乙一组对照实验。
在A~D四幅坐标图中,能正确表达实验结果的是()A B C DA 解析:萌发的种子呼吸作用旺盛,释放出的能量供给种子的各项生理活动的利用,同时一部分能量以热的形式散失出来,甲瓶内的温度计会升高。
乙瓶内的种子煮熟后,失去了生命力,无法进行呼吸作用,无热量散失,温度计不会升高。
4.(2分)(2017•湖南邵阳)在雌蕊的下列结构中,能发育成种子的是()A.柱头B.子房壁C.受精卵D.胚珠D 解析:子房发育为果实,胚珠发育为种子,子房壁发育成果皮,受精卵发育成胚。
5.(2分)(2017•湖南邵阳)下列植物中,不属于藻类植物的是()A.满江红B.水绵C.海带D.紫菜A 解析:B水绵、C海带、D紫菜都无根、茎、叶的分化,属于藻类植物。
A满江红有根、茎、叶的分化,靠孢子繁殖后代,属于蕨类植物。
6.(2分)(2017•湖南邵阳)马尾松属于裸子植物,其不同于被子植物的特征是()A.种子裸露,无果皮包被B.种子外果皮较薄C.受精过程脱离了水的限制D.体内有输导组织A 解析:被子植物与裸子植物的主要区别是种子外有无果皮包被。
湖南省生物学业水平考试真题含答案集团标准化工作小组 [Q8QX9QT-X8QQB8Q8-NQ8QJ8-M8QMN]2017湖南学业水平考试·生物Word精较版(含答案)1.一片森林中的所有的樟树,属于生命系统的哪个结构层次(B)A.个体B.种群C.群落D.生态系统2.比较蓝藻和细菌的细胞结构,二者最明显的共性是(A)A.都没有成形的细胞核B.都有线粒体C.都有叶绿体D.都有染色体3.在花生种子匀浆中,加入苏丹III染液后呈现橘黄色,这说明花生种子中含有(C)A.淀粉B.还原糖C.脂肪D.蛋白质4.如图是氨基酸分子的结构通式图,①~④中表示羧基的是(B)A.①B.②C.③D.④5.下列哪项是人体内血红蛋白含有的无机盐(B)A.碘B.铁C.镁D.钙6.种子在晒干过程中重量减轻,减少的主要是(A)A.自由水B.结合水C.无机盐D.蛋白质7.如图是关于物质跨膜运输方式的概念图,标号①表示的是(B)A.主动运输B.协助扩散C.胞吐D.胞吞8.成熟植物细胞中原生质层是指(C)①细胞膜②细胞壁③液泡膜④细胞膜和液泡膜之间的细胞质A.②③④B.①②③C.①③④D.①②④9.关于细胞核结构与功能的叙述,错误的是(A)A.核膜为单层膜,把核内物质与细胞质分开B.染色质主要由DNA和蛋白质组成,DNA是遗传信息的载体C.核仁与某种RNA的合成以及核糖体的形成有关D.核孔实现核质之间频繁的物质交换和信息交流10.如图表示某类酶作用的模型,其中代表酶的数字是(A)11.有丝分裂过程中,观察染色体形态和数目的最佳时期是(C)A.间期B.前期C.中期D.后期12.下列各项中属于生物致癌因子的是(D)射线B.紫外线C.亚硝胺肉瘤病毒13.细胞内的能量供应机制可用如图表示,下列说法中错误的是(C)A.图中X代表的是ATP与ADP之间可以相互转化C.酶I和酶II是同一种酶C.酶I和酶II是同一种酶是生命活动的直接能源物质14.下列概念与实例的相应关系中,不正确的是(D)A.相对性状——豌豆的高茎与矮茎B.纯合子——基因型为AA和aa的个体C.等位基因——基因A和aD.杂合子——基因型为aaBB的个体15.蝴蝶的性状中紫翅膀(A)对黄翅(a)为显性,绿眼(B)对白眼(b)为显性。
2017年湖南省郴州市中考生物试卷参考答案与试题解析一、选择题(共40小题,每小题1分,共40分;每小题只有一个正确选项。
)1.(1分)(2017•湖南郴州)校园里,树木又发了新芽,开出了花朵。
这体现了生物的特征是()A.需要营养 B.能进行呼吸C.能生长繁殖D.能对外界刺激作出反应C 解析:校园里,树木又发了新芽,开出了花朵,这体现了生物的特征是生物能生长和繁殖。
2.(1分)(2017•湖南郴州)下列属于生物影响环境的事例是()A.青草地的蛙是绿色的B.生活在沙漠中的骆驼,尿液非常少C.大树底下好阴凉D.沙漠里的骆驼刺根系特别发达C 解析:A青草地的蛙是绿色的、B生活在沙漠中的骆驼,尿液非常少、D沙漠里的骆驼刺根系特别发达是生物适应环境。
蒸腾作用散失水分,吸收热量,使气温降低;夏天大树还能遮挡阳光,降低温度,大树底下好阴凉是大树的蒸腾作用对环境的影响。
3.(1分)(2017•湖南郴州)农田生态系统中的生产者主要是()A.人B.农作物C.腐生细菌 D.青蛙B 解析:A人、D青蛙都是动物,必须直接或间接以农作物为食,属于消费者。
B农作物是绿色植物能进行光合作用制造有机物,属于生产者。
C腐生细菌主要靠分解动植物残体中的有机物生活,属于分解者。
4.(1分)(2017•湖南郴州)下列四个选择中,能正确表示食物链的是()A.阳光→草→牛→虎 B.鼠→蛇→鹰C.蝉→螳螂→黄雀D.草→兔→鹰D 解析:食物链反映的是生产者与消费者之间吃与被吃这种关系的,所以食物链中不应该出现分解者和非生物部分。
食物链的起始点是生产者。
5.(1分)(2017•湖南郴州)制作人的口腔上皮细胞临时装片时,滴加生理盐水的主要作用是()A.杀菌 B.分散细胞C.保持细胞的正常形态 D.洗净细胞C 解析:动物细胞细胞液的浓度与浓度为0.9%生理盐水的浓度相差不大,为了维持细胞的正常形态,滴加生理盐水。
6.(1分)(2017•湖南郴州)人的体细胞有23对染色体,经细胞分裂产生新的体细胞中染色体数为()A.23对B.23条 C.46对D.22对A 解析:细胞分裂时,染色体复制加倍,随着分裂的进行,染色体分成形态和数目相同的两份,分别进入两个新细胞中。
资料范本本资料为word版本,可以直接编辑和打印,感谢您的下载湖南省长沙市2017年初中学业水平考试生物试题(word版,含答案)地点:__________________时间:__________________说明:本资料适用于约定双方经过谈判,协商而共同承认,共同遵守的责任与义务,仅供参考,文档可直接下载或修改,不需要的部分可直接删除,使用时请详细阅读内容2017年长沙市初中毕业学业水平考试试卷姓名准考证号生物注意事项:1、答题前,请考生先将自己的姓名、准考证号填写清楚,并认真核对条形码上的姓名、准考证号、考室和座位号;2、必须在答题卡上答题,在草稿纸、试题卷上答题无效;3、答题时,请考生注意各大题题号后面的答题提示;4、请勿折叠答题卡,保持字体工整、笔迹清晰、卡面清洁;5、答题卡上不得使用涂改液、涂改胶和贴纸;6、本学科试卷共四道大题,考试时量60分钟,满分100分。
一、单项选择题(每小题2分,共50分)1.下面是晓晓同学列出家中的几种物体。
属于生物的是A.洗衣机B.机器人玩具C.吊兰D.电视机2.企鹅能生活在南极。
这体现了生物与环境之间的关系是A.生物能适应环境B.生物能影响环境C.环境能影响生物D.环境能适应生物3.我国的科技飞速发展,使人类活动能上天入地。
下列不在生物圈范围内的是A.大气圈的底部B.水圈的大部C.岩石圈的表面D.岩石圈的底部4.小花想把显微镜视野中的一个气泡从视野右下方移出去,应将玻片朝哪方移动A.左上方B.左下方C.右上方D.右下方5.乐乐帮妈妈切菜,不小心割破手指流出了血液。
血液在人体的结构层次中属于A.细胞 B.组织C.器官D.系统6.某校生物学社团在活动中观察到以下生物。
细胞内无成形细胞核的生物是7.“五一”假期小明在植物园游玩。
下列哪项是他观赏到的被子植物A.银杏 B.椰子C.红豆杉D.卷柏8.园林工人移栽树木时,将几根塑料管埋入根部附近的土壤中,用来通气。
2017年湖南省娄底市初中生物学业考试题及答案精编D16.冷水江波月洞5月初举办了百花节,多种多样的鲜花引来的许多蜜蜂、蝴蝶。
对此现象分析错误的是A.蜜蜂、蝴蝶都属于昆虫B.蜜蜂、蝴蝶都是完全变态发育C.蜜蜂、蝴蝶能够帮助植物传粉D.蜜蜂、蝴蝶都以花瓣为食17.根据右图判断,下列说法正确的是A.图中标号1从2中脱出称为脱臼B.图中3能分泌滑液减少摩擦C.图中5为关节软骨,能减少摩擦D.图中2为关节腔18.下列动物行为中,属于学习行为的是A.公鸡报晓B.蜘蛛结网C.孔雀开屏D.老马识途19.草原保护大会即将召开,组委会给狼先生发邀请函,以下哪一封狼先生能收到A.动物界脊索动物门哺乳纲食肉目犬科狼种犬属狼先生收B.动物界脊索动物门哺乳纲食肉目犬科犬属狼种狼先生收C.动物界脊索动物门食肉目哺乳纲犬科犬属狼种狼先生收D .动物界脊索动物门食肉目犬科犬属哺乳纲狼种 狼先生收20.下表中所列生物名称与右图相符的是21.下列动物结构与功能对应错误的一组是 A .家鸽-气囊-气体交换 B .蚯蚓-湿润的体壁-呼吸C .蝗虫-外骨骼-保护、防止水分散失D .水螅-刺细胞-捕食、防御22.涟源湄江国家地质公园发现了大量海洋生物化石,岩石中含有页岩气,根据上述事实分析,以下说法错误的是A .这里曾经是汪洋大海B .岩石中页岩气是由古代海洋生物演变来的 ① ②③ A 地球生态系统 生物圈 B 基因 DNA 染色体 C 节肢动物 昆虫 无脊椎动物 D 鸟类 哺乳类 恒温动物C.化石是研究生物进化最直接的证据D.化石中的生物是从陆生生物进化来的23.由于抗生素的持续滥用,导致抗药性特强的“超级细菌”出现,过去一个病人用几十个单位青霉素就能治愈,而相同病情,现在用几百万个单位的青霉素也可能没有效果。
“超级细菌”产生抗药性的原因A.因为抗生素的诱导,“超级细菌”产生了抗药性变异B.细菌的变异是不定向的,抗毒素起到了选择作用,使抗药性强的个体生存下来C.细菌长期生活在含有抗生素的环境中,适应了环境D.细菌长期生活在含有抗生素的环境中,繁殖能力越来越强24.掌握急救常识,及时挽救生命,以下心肺复苏的步骤正确的是A.①③②B.①②③C.③②①D.②①③25.下列有关人体健康生活方式的叙述,正确的是①早睡早起,按时作息②喜欢大鱼大肉,不爱吃蔬菜③爱打篮球、跑步④不吸烟,不喝酒,拒绝毒品⑤喜欢参加集体活动,关心同学⑥与同学通宵上网A.①③⑤⑥B.③④⑤⑥C.①③④⑤D.①②③⑥二、判断题(5个小题,每小题2分,共10分。
2017年普通高中学业水平测试(必修科目)试卷生物一、单项选择题:每小题只有一个选项最符合题意(本题包括35小题,每小题2分.共70分)。
1. 下列糖类物质中,高等动物细胞含有的是A. 纤维素B. 淀粉C. 蔗糖D. 肝糖原2. 下列细胞中,下图所示的细胞最可能的是A. 叶肉细胞B. 大肠杆菌C. 神经细胞D. 卵细胞3. 下列关于ATP的叙述中,正确的是A. ATP直接为生命活动提供能量B. ATP不含有磷酸基团C. ATP的结构简式为A~P~P~PD. 植物细胞夜间不能生成ATP4. 过氧化氢酶的基本组成单位是A. 核苷酸B. 氨基酸C. 脂肪酸D. 丙酮酸5. 下图为某种物质跨膜运输示意图,它代表的运输方式是A. 自由扩散B.协助扩散C. 渗透作用D. 主动运输6. 细胞代谢和遗传的控制中心是A. 高尔基体B. 内质网C. 中心体D. 细胞核7. 人体的生长激素是一种蛋白质,它具有的生理功能是A. 携带遗传信息B. 催化反应C. 运输氧气D. 促进生长8. 雾霾天气会导致农作物的光合作用速率下降,其主要原因是A. 光照强度减弱B. 土壤肥力下降C. 吸收CO2 过多D. 吸收水分过多9. 下列细胞结构中不属于生物膜系统的是A. 细胞膜B. 核膜C. 液泡膜D. 核糖体10. 下图是细胞有丝分裂一个时期的示意图,该时期为A.前期B. 中期C. 后期D. 末期11. 骨髓移植是治疗白血病常用的有效方法之一,因为移植骨髓的造血干细胞能在患者体内A. 发生减数分裂B. 诱发细胞坏死C. 增殖分化出多种血细胞D. 促进细胞衰老12. 某人因长期吸烟而患肺癌,一段时间后,其体内癌细胞发生了扩散。
这是因为癌细胞A. 代谢速率下降B. 色素积累显著增多C. 细胞膜上糖蛋白等物质减少D. 分化速度加快13. 减数分裂和受精作用对生物的生殖、遗传和变异有着重要作用。
下列叙述错误的是A. 减数分裂过程中染色体复制一次B. 减数分裂过程中细胞只分裂一次C. 受精卵中染色体一半来自卵细胞D. 受精作用与配子之间的相互识别有关14. 下列可表示减数分裂过程中细胞核DNA含量变化的曲线是15. DNA 双螺旋结构的发现在科学史上具有里程碑意义,提出该结构模型的科学家是A. 沃森和克里克B. 施莱登和施旺C.孟德尔D. 达尔文16. 基因编辑技术是当前生命科学和生物医学等领域研究的热点,它通过修饰基因而改变基因的表达。
完整版2017湖南省⽣物学业⽔平考试真题含答案2017湖南学业⽔平考试·⽣物Word精较版(含答案)1.⼀⽚森林中的所有的樟树,属于⽣命系统的哪个结构层次(B )A.个体B.种群C.群落D.⽣态系统2.⽐较蓝藻和细菌的细胞结构,⼆者最明显的共性是(A )A.都没有成形的细胞核B.都有线粒体C.都有叶绿体D.都有染⾊体3.在花⽣种⼦匀浆中,加⼊苏丹III染液后呈现橘黄⾊,这说明花⽣种⼦中含有(C )A.淀粉B.还原糖C.脂肪D.蛋⽩质4.如图是氨基酸分⼦的结构通式图,①~④中表⽰羧基的是(B )④ D.C.③ B.①② A. )下列哪项是⼈体内⾎红蛋⽩含有的⽆机盐(B 5. 钙 D. B.铁 C.镁 A.碘)种⼦在晒⼲过程中重量减轻,减少的主要是(A 6. D.蛋⽩质⽆机盐 B.结合⽔ C. A.⾃由⽔B )7.如图是关于物质跨膜运输⽅式的概念图,标号①表⽰的是(D.胞吞 C.胞吐 B.A.主动运输协助扩散成熟植物细胞中原⽣质层是指( C )8. ④细胞膜和液泡膜之间的细胞质①细胞膜②细胞壁③液泡膜①②④①③④ B.①②③C. D.A.②③④)9.关于细胞核结构与功能的叙述,错误的是( A核膜为单层膜,把核内物质与细胞质分开A. DNADNA和蛋⽩质组成,是遗传信息的载体B.染⾊质主要由核仁与某种RNA的合成以及核糖体的形成有关C.D.核孔实现核质之间频繁的物质交换和信息交流 A )10.如图表⽰某类酶作⽤的模型,其中代表酶的数字是(A.1B.2C.3D.411.有丝分裂过程中,观察染⾊体形态和数⽬的最佳时期是( C )后期中期间期A. B.前期 C. D. 12.下列各项中属于⽣物致癌因⼦的是( D )⾁瘤病毒 D.Rous亚硝胺 C.紫外线 B.射线A.X.13.细胞内的能量供应机制可⽤如图表⽰,下列说法中错误的是( C )ATP X代表的是A.图中是同⼀种酶和酶II之间可以相互转化 C.酶IB.ATP与ADP 是同⼀种酶和酶IIC.酶I D.ATP是⽣命活动的直接能源物质D )14.下列概念与实例的相应关系中,不正确的是( A.相对性状——豌⾖的⾼茎与矮茎aa的个体B.纯合⼦——基因型为AA和aA和C.等位基因——基因aaBB的个体D.杂合⼦——基因型为AABb为显性。
湖南省长沙市2017年初中毕业学业水平考试生物答案解析第Ⅰ卷一、选择题1.【答案】C【解析】生物的基本特征:(1)生物体都有一定的结构;(2)生物体能够由小长大;(3)生物体都能进行新陈代谢;(4)生物体能产生后代;(5)生物体都有遗传、变异的特征;(6)生物体都能够对外界刺激作出一定的反应;(7)生物体都能适应一定的环境,也能影响环境。
洗衣机、机器人玩具和电视机都不具备这些特征,不是生物,只有吊兰具有生物的基本特征,因此是生物。
【考点】生物的基本特征。
2.【答案】A【解析】生物能适应环境,也能影响环境,企鹅能生活在南极,说明它适应了南极的环境。
【考点】生物与环境的关系。
3.【答案】D【解析】生物圈的范围包括大气圈的底部,水圈的大部和岩石圈的表面。
岩石圈的底部没有生物,不属于生物圈。
【考点】生物圈的范围。
4.【答案】A【解析】在显微镜中所成的像是倒立的像,要想把气泡移出视野范围,就应把玻片向物像所在方位相反的方向移动,气泡在视野的右下方,应把玻片向左上方移动。
【考点】显微镜的正确操作。
5.【答案】B【解析】人体的结构层次是细胞、组织、器官、系统,血液属于组织。
【考点】人体的结构层次。
6.【答案】A【解析】A是大肠杆菌,无成形的细胞核;B是酵母菌,属于真菌,有成形的细胞核;C是草履虫,属于真核生物,有成形的细胞核;D是衣藻,属于真核生物,有成形的细胞核。
【考点】单细胞生物的结构。
7.【答案】B【解析】银杏、杉类和松柏类的植物属于裸子植物,故银杏、红豆杉和卷柏是裸子植物,椰子是被子植物。
【考点】植物的分类。
8.【答案】B【解析】光合作用是指绿色植物通过叶绿体,利用光能,把二氧化碳和水转变成贮存能量的有机物,并且释放氧气的过程;蒸腾作用是指绿色植物根部吸收的水,主要以水蒸气的形式通过叶的气孔散失到空气中。
将塑料管埋入根部附近的土壤中,用来通气是为了促进根部的呼吸作用。
【考点】植物的光合作用、呼吸作用及蒸腾作用。
湖南省2016-2017学年高二学业水平模拟(一)生物试题第Ⅰ卷(选择题共40分)一、选择题(本大题共40小题,每小题1分。
在每小题给出的四个选项中只有一项是符合题目要求的.)1。
某校花园中的杜鹃属于生命系统结构层次的A.群落B.生态系统C。
种群D。
器官2.下列化合物中含有磷元素的是A.淀粉B.ATPC.脂肪D.蛋白质3.1分子蔗糖水解后的产物为A.2分子葡萄糖B.2分子果糖C。
1分子葡萄糖和1分子果糖D.1分子葡萄糖和1分子半乳糖4.下列各项中能正确表示肽键的是A。
—CO-NH2—B。
-CO—N2H2- C。
-NH2-CO- D.-CO—NH-5。
下列各图中,图形分别代表磷酸、脱氧核糖和碱基,在制作脱氧核苷酸模型时,各部件之间需要连接。
下列连接中正确的是6.动物细胞不具有的结构是A.细胞核B。
细胞壁C。
细胞质D。
细胞膜7。
红玫瑰花非常漂亮,它的花瓣细胞中含有红色色素,储存这些色素的细胞器是A。
核糖体 B.液泡 C.线粒体 D.内质网8.小华为秋游徒步远足准备了一些食物,其中能量最高的是A.黄瓜B。
甜玉米C。
苹果D。
花生9.厨师用嫩肉粉(主要成分是蛋白酶)处理牛肉,嫩肉粉的主要作用是分解牛肉中的A.蛋白质B.核酸C.糖类D。
脂肪10。
小林参加校运动会的百米赛跑,跑步时肌肉细胞所需能量的直接提供者是A.脂肪B.氨基酸C.ATP D。
葡萄糖11.分泌蛋白运出细胞的方式是A。
主动运输B。
协助扩散 C.胞吞 D.胞吐12.克隆羊多莉(Dolly)的诞生,说明已分化的动物细胞中,细胞核仍具有A.全能性B.单能性C.减数分裂能力D.受精能力13。
叶绿体是植物细胞特有的细胞器,不染色就可在高倍显微镜下辨认出来,是因为叶绿体A.显蓝色B.由单层膜构成C.显绿色D。
由双层膜构成14.在“观察细胞的有丝分裂”实验中,理想的实验材料为A.成熟叶片B。
洋葱根尖C。
黄豆种子D。
蝗虫精巢15.下列各组中不属于相对性状的是A.水稻的高茎和矮茎B。
2017湖南学业水平考试·生物Word精较版(含答案)1.一片森林中的所有的樟树,属于生命系统的哪个结构层次(B )A.个体B.种群C.群落D.生态系统2.比较蓝藻和细菌的细胞结构,二者最明显的共性是(A )A.都没有成形的细胞核B.都有线粒体C.都有叶绿体D.都有染色体3.在花生种子匀浆中,加入苏丹III染液后呈现橘黄色,这说明花生种子中含有(C )A.淀粉B.还原糖C.脂肪D.蛋白质4.如图是氨基酸分子的结构通式图,①~④中表示羧基的是(B )④ D.C.③ B.①② A. )下列哪项是人体内血红蛋白含有的无机盐(B 5. 钙 D. B.铁 C.镁 A.碘)种子在晒干过程中重量减轻,减少的主要是(A 6. D.蛋白质无机盐 B.结合水 C. A.自由水B )7.如图是关于物质跨膜运输方式的概念图,标号①表示的是(D.胞吞 C.胞吐 B.A.主动运输协助扩散成熟植物细胞中原生质层是指( C )8. ④细胞膜和液泡膜之间的细胞质①细胞膜②细胞壁③液泡膜①②④①③④ B.①②③C. D.A.②③④)9.关于细胞核结构与功能的叙述,错误的是( A核膜为单层膜,把核内物质与细胞质分开A. DNADNA和蛋白质组成,是遗传信息的载体B.染色质主要由核仁与某种RNA的合成以及核糖体的形成有关C.D.核孔实现核质之间频繁的物质交换和信息交流 A )10.如图表示某类酶作用的模型,其中代表酶的数字是(A.1B.2C.3D.411.有丝分裂过程中,观察染色体形态和数目的最佳时期是( C )后期中期间期A. B.前期 C. D. 12.下列各项中属于生物致癌因子的是( D )肉瘤病毒 D.Rous亚硝胺 C.紫外线 B.射线A.X.13.细胞内的能量供应机制可用如图表示,下列说法中错误的是( C )ATP X代表的是A.图中是同一种酶和酶II之间可以相互转化 C.酶IB.ATP与ADP 是同一种酶和酶IIC.酶I D.ATP是生命活动的直接能源物质D )14.下列概念与实例的相应关系中,不正确的是( A.相对性状——豌豆的高茎与矮茎aa的个体B.纯合子——基因型为AA和aA和C.等位基因——基因aaBB的个体D.杂合子——基因型为AABb为显性。
现用基因型为对白眼(b)a)为显性,绿眼(B)15.蝴蝶的性状中紫翅膀(A)对黄翅( C )和AAbb的蝴蝶杂交,后代可能出现的表现型为(紫翅绿眼、黄翅绿眼 B.A.紫翅绿眼、黄翅白眼黄翅绿眼、黄翅白眼 D.C.紫翅白眼、紫翅绿眼)16. 下列不属于减数第一次分裂主要特征的是( B着丝点分裂B. 同源染色体配对——联会 A. 同源染色体分离,分别移向细胞两级 D.四分体中非姐妹染色单体发生交叉互换 C. )如图所示核苷酸的名称是( C 17.胸腺嘧啶核糖核苷酸 D.B. 胞嘧啶核糖核苷酸 C.尿嘧啶核糖核苷酸A.尿嘧啶脱氧核苷酸)18.烟草花叶病毒的遗传物质是(A蛋白质A.RNA B.DNA C.多糖 D. )DNA分子复制所需的条件中,下列那项是最合理的( D 19.完成③能量④酶②原料①模板①②④ D.①②③④A.①②③ B.②③④ C.,这两队基因在染色体上的位置如图所示,其中①②位置上的基因分别20.某雄果蝇的基因型为EeFfB )是(F 、、f D.ef B.E、 C.e、A.FE)21.下列叙述正确的是(D和基因是同一概念A.DNA DNA的脱氧核苷酸的种类 B.遗传信息是指组成mRNA片段C.基因是有遗传效应的 D.基因在染色体上呈线性排列)22.对基因突变的叙述,错误的是( D基因突变在生物界中是普遍存在的A. B.在自然状态下,基因突变的频率是很低的 C.基因突变是随机发生的、不定向的 D.基因突变对生物大多是有利的)23.关于单倍体、二倍体、多倍体的叙述,正确的是( CA.体细胞中含有两个染色体组的个体就是二倍体用秋水仙素处理单倍体植株后得到的一定是二倍体植株B. 多倍体的植株常常是茎秆粗壮,叶片、果实、种子都比较大,营养物质都有所增加C.D.多倍体在动物中常见,在植物中很少见24.杂交育种和诱变育种依据的主要遗传学原理分别是(A )A.基因重组、基因突变B.基因突变、基因重组C.基因重组、染色体变异D.染色体变异、基因重组25.下列哪项不是基因工程的基本工具(D )A.基因的“剪刀”B.基因的“针线”C.基因的运载体D.RNA聚合酶26.下列表述中,哪一项不是达尔文自然选择学说的观点(D )A.过度繁殖B.生存斗争C.适者生存D.种群是生物进化的基本单位27.下列哪项对种群的基因频率没有影响(C )A.基因突变B.自然选择C.随机交配D.染色体变异28.正常人血浆的pH值为7.35~7.45,血浆的pH值之所以能够保持相对稳定,主要与下列哪个选项的物质有关( D )A.水B.氨基酸C.葡萄糖D.HCO3-、HPO42-29.正常情况下,有关人体体温的叙述,正确的是(C )A.不同家庭成员体温完全一致B.同一年龄同一性别不同个体的体温完全一致C.同一个体的体温在一日内也有变化,但一般不超过1 ℃D.人的体温随着环境温度的变化而显著变化30.下列物质中,不属于人体内环境组成成分的是(C )A.水B.葡萄糖C.血红蛋白D.血浆蛋白31.有关人体免疫调节的叙述,正确的是(D )A.皮肤、黏膜是保护人体的第二道防线B.抗体的化学本质是核酸C.艾滋病病毒主要破坏人体B细胞D.免疫系统具有防卫、监控和清除功能32.扦插时,保留有芽和幼叶的插条比较容易生根成活,这主要是因为芽和幼叶能(B )A.迅速生长B.产生生长素C.进行光合作用D.储存较多的有机物33.下列哪种状况下,胚芽鞘将向光弯曲生长(D )C )关于植物激素的叙述,错误的是(34. B.生长素的作用具有两重性 A.各种植物激素不是孤立地起作用细胞分裂素能促进细胞分裂D. C.乙烯能促进细胞生长D )35.种群最基本的数量特征是(种群密度 D.年龄组成和性别比例B. 出生率和死亡率A. 迁入率和迁出率C. )如图为某种生物种群数量变化曲线,相关叙述错误的是(36. CA.该种群的数量呈“S”型增长B.该种群的K值大约为400个C.大约5天后该种群的出生率大于死亡率D.该种群数量变化曲线图属于数学模型37.关于群落的叙述,不正确的是(D )A.群落中物种数目的多少称为丰富度B.植物群落垂直分层现象与光照有关C.动物群落垂直分层现象与植物有关D.动物群落水平分布一般都是均匀的38.演替过程中灌木逐渐取代了草本植物,其主要原因是(D )A.灌木繁殖能力较强B.草本植物寿命较短C.草本植物较为低等D.灌木较为高大,能获得更多的阳光39.下列选项中,自我调节能力最强的生态系统是(A )A.森林生态系统B.草原生态系统C.果园生态系统D.农田生态系统40.有关生态系统信息传递的叙述,错误的是(D )A.生命活动的正常进行离不开信息的传递B.生物种群的繁衍离不开信息的传递C.信息传递能调节生物的种间关系,以维持生态系统的稳定D.生物与生物之间信息传递往往是单向进行的41.I.如图为探究酵母菌呼吸作用装置图。
据图回答:。
乙(1)甲、乙两组装置中,探究无氧呼吸的实验装置是)实验3 (二氧化碳。
NaOH(2)甲装置中,质量分数为10%的溶液的作用是吸收充入空气中的呈现灰绿色,说,分别加入酸性的重铬酸钾溶液,其中B结束时,取少量酵母菌培养液A和培养液B II.根据绿叶中色素的提取和分离实验,回答下列问题:酒精。
明该种呼吸方式的产物有)利用无水乙醇提取绿叶中的色素时,需加入少量的二氧化硅和碳酸钙,其中加入碳酸钙的目的1(。
(填“使研磨更充分”或“防止色素被破坏”)防止色素被破坏是(填“增加色素增加色素的含量)利用毛细吸管在滤纸条上画滤液细线时,重复1~2次的目的是2(。
的含量”或“增加无水乙醇的含量”)代表的色素在层析液中的溶解度最大。
(3)如图表示色素在滤纸条上的分离结果,其中标号①42.根据人体生命活动调节的有关知识,回答下列问题:(1)某同学的手指突然受到针刺,出现缩手反射,完成该反射的结构基础是反射弧。
(2)当人在饥饿时遇到寒冷刺激,会表现出面色苍白,全身颤抖。
这说明体内的血糖浓度较低(填“较高”或“较低”),此时体内下丘脑(填一种腺体名称)分泌的促甲状腺激素释放激素含量增加,导致甲状腺激素的含量增加。
机体产热增加。
(3)某同学只要参加打扫卫生活动,就会打喷嚏、流鼻涕,甚至喘不过气来,离开现场后症状就消失。
该同学的表现叫过敏反应(填“过敏反应”或“自身免疫病”)。
(4)目前普遍认为,神经-体液-免疫调节网络是机体维持稳态的主要调节机制。
43.如图表示高等动、植物细胞二合一的亚显微结构模式图。
据图回答:。
(填结构名称)两部分中,表示植物细胞的B。
理由是它具有①②④1)A、B(填有氧。
它是细胞进行⑤(填序号)(2)动、植物细胞都具有,且与能量转换有关的细胞器是“有氧”或“无氧”)呼吸的主要场所。
分泌蛋白以胞吐形式分泌出细胞,体现了⑥的结构特点是:具核糖体(3)蛋白质合成的场所是⑦)。
流动性(填“流动性”或“选择透过性”有一定的系统,该系统的主要生物膜4)在细胞中,由细胞膜、细胞器膜及核膜等结构,共同构成了细胞的(分子。
磷脂成分是蛋白质分子和如图为某单基因遗传病的遗传系谱图。
据图回答:44.3 Aa 。
,致病基因用a表示,则1号个体的基因型是)若该病为常染色隐性遗传病(如白化病)(1100% 。
号个体是杂合体的概率为)是纯(填“可能”或“不可能”号个体不可能2()若该病为常染色体显性遗传病(如多指),则2合体,因为他们的后代中有表现型正常的个体。
号个体的基因b表示,则4X(3)若该病为染色体隐性遗传病(如红绿色盲、血友病),致病基因用b(填号和2号夫妇再生一个小孩,建议他们进行产前诊断,因为他们所生的儿子X型是1Y 。
如果)一定患病。
“儿子”或“女儿”号夫妇再生一个女儿,表2,则染色体显性遗传病(如抗维生素D佝偻病)1号和X4()若该病为现型正常的概率是0.5 。
④为分子。
据图回答:~如图表示遗传信息在细胞中的传递过程,①45.RNA(填“。
催化该过程的酶是RNA聚合酶(1)在细胞核内,由分子①形成分子②的过程叫作转录,—,则其对应。
它的一段碱基序列为—AUGGCU聚合酶”),②表示的分子是mRNA 聚合酶”或“DNA 。
—TACCGA—的DNA模板链的碱基序列是”或tRNA tRNA 。
(填“(2)在核糖体上由分子②形成分子④的过程叫作翻译,在此过程中需要③。
”)的参与。
图中亮氨酸的密码子是CUU “mRNA合成来实现的。
蛋白质(3)由图可知,基因对性状的控制主要是通过基因控制如图是生态系统能量流动过程示意图。