混凝土柱加固方法
- 格式:doc
- 大小:591.31 KB
- 文档页数:6
混凝土柱的支撑和加固方法一、前言混凝土柱是建筑物中承载重量的主要支撑结构。
随着时间的推移和外力的作用,混凝土柱可能会出现裂缝、变形等问题,影响建筑物的稳定性和安全性。
为了解决这些问题,需要对混凝土柱进行支撑和加固。
本文将介绍混凝土柱的支撑和加固方法。
二、支撑方法1.使用钢管支撑钢管支撑是一种简单有效的支撑方法。
具体步骤为:(1)选取适当的钢管,长度要超过混凝土柱的高度,直径要满足承受力的要求。
(2)在混凝土柱顶部钻孔,孔径要与钢管直径相同,钢管要嵌入混凝土柱内部。
(3)将钢管延伸到地面,固定在地面上,可以使用钢板或膨胀螺栓进行固定。
(4)如果需要更大的支撑力,可以使用多根钢管,钢管之间要保持一定的距离。
2.使用加劲木支撑加劲木支撑是一种传统的支撑方法,适用于小型建筑物。
具体步骤为:(1)选取适当的加劲木,长度要超过混凝土柱的高度,直径要满足承受力的要求。
(2)在混凝土柱顶部钻孔,孔径要与加劲木直径相同,加劲木要嵌入混凝土柱内部。
(3)将加劲木延伸到地面,固定在地面上,可以使用木板或膨胀螺栓进行固定。
(4)如果需要更大的支撑力,可以使用多根加劲木,加劲木之间要保持一定的距离。
三、加固方法1.使用钢筋混凝土包裹钢筋混凝土包裹是一种常用的加固方法,适用于混凝土柱出现较大的裂缝或变形。
具体步骤为:(1)在混凝土柱表面涂上一层防水涂料,以防止水分渗透。
(2)在混凝土柱表面缠绕钢筋网,网格大小要根据混凝土柱的大小和裂缝程度来确定。
(3)在钢筋网上涂上一层钢筋混凝土,厚度要满足承受力的要求。
(4)在钢筋混凝土表面涂上一层防水涂料,以防止水分渗透。
2.使用碳纤维板加固碳纤维板加固是一种新型的加固方法,具有重量轻、强度高等优点。
具体步骤为:(1)在混凝土柱表面涂上一层防水涂料,以防止水分渗透。
(2)将碳纤维板固定在混凝土柱表面,可以使用胶水或螺丝进行固定。
(3)在碳纤维板上涂上一层特殊的树脂,树脂要充分渗透碳纤维板。
混凝土结构加固的方法
1. 垂直加固:加固墙体或柱子的主要方式之一,可以通过在现有墙面上设置加强板或在墙的一侧加固柱子等方式来加固墙壁或柱子,增加其刚度和承载能力。
2. 加筋和填充:在混凝土结构中,加固手段也可以通过加筋和填充来实现。
加筋可以通过粘合钢筋或钢板到现有结构上来加强混凝土结构的强度,填充则是使用特定的材料如高强度混凝土、灰浆或聚合物来填充现有的结构中存在的空隙和裂缝。
3. 纵向加固:纵向加固是指在混凝土结构的长度方向上增加支撑材料。
这可以通过在现有的柱子或梁之间添加新的柱子或梁、叠加现有的结构或使用钢筋或钢板来实现。
4. 玻璃纤维加固:玻璃纤维是一种具有高强度和耐腐蚀性的材料,可以用于加固混凝土结构。
通过使用玻璃纤维布或板材增加混凝土结构的强度和刚度,从而提高结构的承载能力。
5. 外挂加固:外挂加固是指在混凝土结构表面贴上钢筋网或钢板等材料实现结构加固的方式。
这种方法不需要在结构内部进行改动,可以在保证结构原有功能的前提下提高其整体承载能力。
混凝土柱子强度不够加固方案
混凝土柱子在使用过程中,可能会因为设计不当、施工质量等原
因导致强度不够,容易引起安全隐患。
为了解决强度不够的问题,我
们可以采取以下加固方案:
1. 在原有混凝土柱子外部加设钢筋混凝土柱:在混凝土柱子外部
钻孔,在孔中注入高强度灌浆材料,然后在孔内套入钢筋,最后在钢
筋上浇灌混凝土,形成加强柱子的钢筋混凝土柱。
2. 粘贴增强材料:在混凝土柱子表面以及周围加贴增强材料,如
碳纤维布、玻璃钢布等,从而提高混凝土柱子的强度和韧性。
3. 加强钢筋配置:在现有的混凝土柱子中增加钢筋的数量和直径,以及加强连接部位的钢筋数量和直径等,从而提高混凝土柱子的整体
强度。
不同加固方案适用于不同的情况,需要根据具体情况选择合适的
方案。
加固过程中需要注意施工质量,确保加固后的柱子具有足够的
强度和安全性。
混凝土结构直接加固的7种方法范本一:1. 混凝土结构直接加固的7种方法 本文主要介绍混凝土结构直接加固的七种常用方法,分别是:增加钢筋混凝土梁的纵向钢筋、粘贴碳纤维增强复合材料、土壤注浆加固、旧混凝土覆盖层加固、钢筋混凝土柱加固、植筋加固、使用胶结性高强度混凝土。
下面进行详细介绍:1.1 增加钢筋混凝土梁的纵向钢筋 在原有梁的底部或两侧增加纵向钢筋,可以增加梁的强度和承载力。
这种方法适用于梁受弯矩作用较大的情况,如大跨度梁、悬挑梁等。
1.2 粘贴碳纤维增强复合材料 采用碳纤维增强复合材料进行直接加固可以提高混凝土结构的强度、刚度和抗震性能。
常见的方法是将碳纤维布粘贴在混凝土结构表面,并使用专用的耐碱胶水进行固定。
1.3 土壤注浆加固 土壤注浆加固是一种常用的混凝土结构直接加固方法。
通过在混凝土结构附近的土壤中注入高强度的浆液,提高土壤的密实度和承载力,从而加固混凝土结构。
1.4 旧混凝土覆盖层加固 在旧混凝土结构表面覆盖一层新的混凝土,可以提高结构的强度和耐久性。
覆盖层的厚度和配筋需符合设计要求,并保证与原有结构的粘结牢固。
1.5 钢筋混凝土柱加固 钢筋混凝土柱通常是混凝土结构中承受压力的主要构件。
通过在柱的四周加设加固钢筋,可以提高柱的抗震能力和承载力。
1.6 植筋加固 植筋加固是一种经济实用的混凝土结构加固方法。
通过在混凝土结构中预埋钢筋,并与原有结构进行粘接,提高结构的承载力和抗震能力。
1.7 使用胶结性高强度混凝土 胶结性高强度混凝土具有高强度、高韧性和良好的耐久性,适用于混凝土结构直接加固。
使用胶结性高强度混凝土可以提高结构的整体性能和抗震能力。
本文档涉及附件:1. 技术规范:《混凝土结构直接加固设计规范》2. 处理报告:混凝土结构加固工程施工处理报告法律名词及注释:1. 钢筋混凝土:混凝土结构中添加钢筋以提高强度和抗震性能的构造形式。
2. 粘贴碳纤维增强复合材料:利用碳纤维布和胶水将其粘贴在混凝土结构表面,增强结构的承载能力和抗震能力的材料。
钢筋混凝土柱构件加固技术规程一、前言钢筋混凝土柱构件是建筑物中承重结构的重要组成部分,柱的稳定性和抗震性能对于建筑物的安全性至关重要。
由于某些原因,柱构件可能出现损坏、裂缝等情况,为了保障建筑物的安全,需要进行加固处理。
本文将详细介绍钢筋混凝土柱构件加固的技术规程。
二、加固前的检查在进行加固处理之前,必须对柱的损伤情况进行全面检查,以确保加固方案的科学性和合理性。
检查内容包括以下几个方面:1.柱的几何形状和尺寸,包括柱截面形状、尺寸、偏差等。
2.柱的承载能力,包括截面承载力、轴心承载力、弯曲承载力、剪切承载力等。
3.柱的损伤情况,包括裂缝、变形、酥松等。
4.柱的材料性能,包括强度、韧性、粘结性等。
5.柱的周边环境,包括温度、湿度、荷载等。
三、加固方案的选择在进行加固处理之前,必须根据柱的损伤情况和使用条件选择合适的加固方案。
一般可采用以下几种加固方式:1.钢板加固法:将钢板缠绕在柱的外表面,利用钢板的强度和刚度来增加柱的承载能力。
2.碳纤维布加固法:将碳纤维布贴在柱的外表面,利用碳纤维布的高强度和高刚度来增加柱的承载能力。
3.外包混凝土加固法:在柱的外侧浇筑一层混凝土,利用混凝土的强度和刚度来增加柱的承载能力。
4.纤维增强复合材料加固法:将纤维增强复合材料贴在柱的外表面,利用复合材料的高强度和高刚度来增加柱的承载能力。
四、加固方案的设计根据柱的损伤情况和使用条件,确定加固方案后,必须进行设计计算,保证加固后的柱能够满足使用要求和安全要求。
设计计算应包括以下几个方面:1.柱的截面尺寸和配筋方案,包括加固前后的截面尺寸和配筋方案。
2.加固材料的性能和规格,包括钢板、碳纤维布、混凝土等材料的强度、刚度等性能指标和规格要求。
3.加固方式和施工工艺,包括钢板加固、碳纤维布加固、外包混凝土加固、纤维增强复合材料加固等加固方式的具体方案和施工工艺要求。
4.加固效果的评估,包括加固后柱的承载能力、稳定性、抗震性能等方面的评估,以及加固方案的经济性和可行性评估。
混凝土柱子强度不够加固方案有哪些范本1:为了解决混凝土柱子强度不够的问题,并增加其承载能力,我们需要采取一些加固方案。
本文将详细介绍可行的加固方法,以供参考使用。
1. 前言在进行混凝土柱子加固前,需先进行结构评估和强度测定,确定加固方案。
加固方案应满足安全性、经济性和可行性。
以下是四种常用的加固方法。
2. 粘贴钢板加固法2.1. 原理通过在柱子外侧粘贴高强度钢板,使钢板成为主要受力构件,增加整体承载能力。
2.2. 步骤2.2.1. 清理柱面,去除杂物和附着物。
2.2.2. 将钢板切割成适当尺寸,并与柱体表面涂覆粘结剂。
2.2.3. 将钢板粘贴在柱体外侧,并使用螺栓固定,以确保牢固性。
2.2.4. 考虑加固后的柱子尺寸调整问题,以满足设计要求。
2.3. 优势和劣势2.3.1. 优势:施工简单、可实现局部加固,对柱子外观影响小。
2.3.2. 劣势:钢板施工困难时可能影响施工进度,加固后柱子受力转移不均匀。
3. 包裹建筑网加固法3.1. 原理通过将建筑网包裹在柱子外部,形成一个整体增强,提升柱子的承载能力。
3.2. 步骤3.2.1. 清理柱面,去除杂物和附着物。
3.2.2. 将建筑网固定在柱子外侧,并确保网与柱体之间没有空隙。
3.2.3. 考虑适当加厚建筑网,以满足设计要求。
3.3. 优势和劣势3.3.1. 优势:施工简单、成本较低,适用于较小规模的加固工程。
3.3.2. 劣势:对柱子表面有一定影响,加固后柱子的几何形状会有所改变。
4. 外包螺旋钢筋加固法4.1. 原理采用螺旋钢筋包裹在柱子外部,增加柱子的受力面积,提高整体承载能力。
4.2. 步骤4.2.1. 清理柱面,去除杂物和附着物。
4.2.2. 将螺旋钢筋绕包在柱体上,固定在柱子顶部和底部。
4.2.3. 考虑螺旋钢筋的尺寸和间距,以满足设计要求。
4.3. 优势和劣势4.3.1. 优势:施工简单、可实现局部加固,能较好地适应柱子形状和尺寸变化。
4.3.2. 劣势:施工需要较高的技术要求,容易产生反弯扭矩。
钢筋混凝土柱的加固方法一、前言钢筋混凝土柱是建筑结构中承重骨架的重要组成部分,其作用是承受楼板和屋面的重量以及风荷载、地震荷载等外力。
在建筑结构使用过程中,由于各种原因,柱子可能会出现裂缝、变形等问题,严重时会影响建筑的安全性。
因此,对于已经出现问题的柱子,需要进行加固处理,以保证建筑的安全性。
本文主要介绍钢筋混凝土柱的加固方法及其步骤,以供参考。
二、加固前的准备工作在进行钢筋混凝土柱的加固之前,需要进行以下准备工作:1. 检查柱子的裂缝和变形情况,确定加固的具体方案;2. 清除柱子表面的灰尘和杂物,保证柱子表面干净;3. 确定加固所需的材料和工具,包括加固钢筋、环氧树脂胶、扎钢丝、钢板等。
三、加固方法1. 外包钢板法外包钢板法是一种常见的加固方法,其具体步骤如下:步骤一:清理柱子表面并打磨首先需要将柱子表面的灰尘和杂物清理干净,并用钢丝刷打磨,以便钢板能够与柱子表面紧密粘合。
步骤二:粘贴钢板将预先制作好的钢板用环氧树脂胶粘贴在柱子表面上,确保钢板与柱子表面紧密贴合。
同时,在钢板周围加固扎钢丝,以保证钢板不会脱落。
步骤三:加固钢筋在钢板上钻孔,用膨胀螺栓将加固钢筋与钢板连接起来,以提高柱子的承载能力。
2. 包裹法包裹法是一种简单而有效的加固方法,其具体步骤如下:步骤一:清理柱子表面并打磨同外包钢板法。
步骤二:加固钢筋在柱子上开孔,将加固钢筋穿过孔洞,包裹在柱子周围,然后用扎钢丝将加固钢筋牢固固定。
步骤三:填充环氧树脂在加固钢筋上方的孔洞中填充环氧树脂,以提高柱子的承载能力。
3. 碳纤维布加固法碳纤维布加固法是一种新型的加固方法,其具体步骤如下:步骤一:清理柱子表面并打磨同外包钢板法。
步骤二:粘贴碳纤维布用环氧树脂胶将碳纤维布粘贴在柱子表面上,确保碳纤维布与柱子表面紧密贴合。
步骤三:加固钢筋在碳纤维布上开孔,将加固钢筋穿过孔洞,然后用扎钢丝将加固钢筋固定在碳纤维布上。
四、加固后的处理加固完成后,需要进行以下处理:1. 清理加固工具和材料,保持现场清洁;2. 对加固后的柱子进行外观检查,确保加固效果良好;3. 根据加固方案制定检查计划,定期检查柱子的状态,以保证加固效果长期有效。
火灾后钢筋混凝土柱的修复和加固方法加固方法1. 加大截面加固法。
加大截面法即在铲除原柱的受损混凝土后,在柱的周边用同等级的细石混凝土作外包层。
将新旧混凝土结合面清洗干净,涂刷水泥砂浆或其它胶粘剂(如1:0.4铝粉水泥砂浆;1:1铝粉砂浆;环氧胶液等)以增大粘结力。
截面加大尺寸应满足强度设计要求,还应有足够尺寸放置附加钢筋,并顺利浇筑混凝土,外包层厚度不小于60mm 为宜,在配置纵筋时应配置箍筋,其直径和间距不小于原柱所配钢筋。
具体加固方法有四周外包、单面加厚和双面对称加厚等。
2. 外包钢加固法。
外包钢加固法就是在钢筋混凝土柱的四角或两面包以型钢的一种加固方法,此方法使柱截面尺寸增加不多,但承载力却大幅度提高。
外包钢加固法有干式外包钢加固法和湿式外包钢加固法两种。
干式外包钢加固法即把型钢直接外包于原柱(与原柱间没有粘结)或虽填有水泥砂浆,但不能保证结合面剪力有效传递的外包钢加固法。
为了使角钢能紧贴柱的表面,原柱表面必须打磨平整,无杂物和尘土,角钢和缀板不应弯曲,角钢和柱之间用1∶2水泥砂浆填实。
施焊钢板时,需要采用夹具夹紧型钢,用螺旋套箍时,拧紧螺帽后,宜将螺帽与垫板焊接。
由于外包钢与原柱结合面不能有效传递剪力,因此,外包钢与原柱所承受的外力按各自的刚度比例进行分配。
湿式外包钢加固法即在型钢与原柱间留有一定间隙,并在其间隙填塞乳胶水泥浆或浇灌细石混凝土,将两者粘结为一体的加固方法。
3. 预应力加固法。
预应力加固法有单侧预应力撑杆加固法和双侧预应力撑杆加固法两种。
单侧预应力撑杆加固法。
一般用在偏心受压柱的加固。
撑杆由两根角钢组成,先用连接板联成一组,装在偏心受压柱受压的一侧,将柱上下两端混凝土凿开,铺上水泥砂浆,安装上传力角钢。
传力角钢翼板的内表面应与补强柱的外表面齐平,撑杆则焊接在传力角钢上。
撑杆角钢的翼缘中心有切口,可以使撑杆中间朝外弯曲,另一侧设置固定螺栓支承板,将螺栓固定在支承板上。
切口用盖板补强,用拉紧螺栓将稍有弯曲的撑杆变直,紧贴在柱表面,建立预应力值,再将固定板按一定间距焊在角钢撑杆的侧面翼缘上,另一端焊在短角钢上,每双短角钢又相互连接起来,与侧面固定板形成固定撑杆的箍。
混凝土柱子加固方案在建筑工程中,混凝土柱子的加固是一个重要的环节。
下面将介绍一些常见的混凝土柱子加固方案。
增大截面加固法增大截面加固法是一种常见的加固方法,通过增加混凝土柱子的截面面积来提高其承载力和稳定性。
该方法适用于梁、板、柱等结构的加固。
外包钢加固法外包钢加固法是指在混凝土柱子的外部包裹一层型钢,通过型钢与混凝土的粘结力来提高柱子的承载力和稳定性。
该方法适用于要求提高承载力和稳定性的柱子加固。
预应力加固法预应力加固法是一种通过施加预应力来提高结构承载力的方法。
在混凝土柱子的加固中,可以在柱子上施加预应力,以增加其承载力。
该方法适用于要求提高承载力的柱子加固。
改变传力途径加固法改变传力途径加固法是一种通过改变结构传力途径来提高结构承载力的方法。
在混凝土柱子的加固中,可以通过增加支撑、支撑梁、钢架等方式来改变结构传力途径,以增加柱子的承载力。
该方法适用于要求提高承载力的柱子加固。
粘钢加固法粘钢加固法是一种通过在混凝土柱子的表面粘贴钢板来提高其承载力和稳定性的方法。
该方法适用于要求提高承载力和稳定性的柱子加固。
粘碳纤维加固法粘碳纤维加固法是一种通过在混凝土柱子的表面粘贴碳纤维布来提高其承载力和稳定性的方法。
该方法适用于要求提高承载力和稳定性的柱子加固。
裂缝修补加固法裂缝修补加固法是一种通过修补混凝土柱子的裂缝来提高其承载力和稳定性的方法。
该方法适用于柱子存在裂缝的情况。
高强度钢丝绳加固法高强度钢丝绳加固法是一种通过使用高强度钢丝绳来提高混凝土柱子的承载力和稳定性的方法。
该方法适用于要求提高承载力和稳定性的柱子加固。
托梁拔柱加固法托梁拔柱加固法是一种通过在托梁上安装支座,将柱子顶起,以提高其承载力和稳定性的方法。
该方法适用于要求提高承载力和稳定性的柱子加固。
植筋加固法植筋加固法是一种通过在混凝土柱子上钻孔、注入植筋胶,然后插入钢筋,以提高其承载力和稳定性的方法。
该方法适用于要求提高承载力和稳定性的柱子加固。
混凝土柱的加固与修补方法一、背景介绍混凝土柱是建筑结构中主要承受纵向荷载的构件之一,是建筑物中非常重要的结构元素。
然而,在使用过程中,混凝土柱由于长期受到荷载的作用,往往会出现裂缝、变形、强度下降等问题,需要进行加固与修补。
二、加固与修补方法1.增加混凝土柱的截面积混凝土柱的截面积决定了其承载能力,可以通过增加柱的截面积来提高其承载能力。
具体方法包括:在原有柱子周围加固,或者在柱子周围浇筑新的混凝土等。
这种方法成本较高,一般应在必要时采用。
2.加固混凝土柱的纵向钢筋混凝土柱的纵向钢筋是起到增强柱子承载能力的作用,可以在柱子的两侧、四周等位置增加纵向钢筋。
具体方法包括:在柱子两侧钻孔,加设纵向钢筋,或者在柱子四周绕设纵向钢筋等。
这种方法成本较低,但需要注意钢筋的粘结。
3.加固混凝土柱的横向钢筋混凝土柱的横向钢筋是起到增强柱子抗震性能的作用,可以在柱子的上部、中部等位置增加横向钢筋。
具体方法包括:在柱子上部加设横向钢筋,或者在柱子中部绕设横向钢筋等。
这种方法成本较低,但需要注意横向钢筋的布置。
4.填充混凝土柱的空隙混凝土柱的空隙会导致其受力不均匀,影响其承载能力,可以采用填充空隙的方法来加固。
具体方法包括:在柱子内部注入混凝土,或者在柱子周围注入混凝土等。
这种方法成本较低,但需要注意混凝土的流动性。
5.修补混凝土柱的裂缝混凝土柱的裂缝会导致其受力不均匀,影响其承载能力,可以采用修补裂缝的方法来恢复其强度。
具体方法包括:用混凝土修补剂填充裂缝,或者在裂缝位置加设钢筋等。
这种方法成本较低,但需要注意修补剂的粘结性。
三、注意事项1.加固与修补混凝土柱之前,需要对柱子进行全面的检测和评估,确定加固与修补方法。
2.加固与修补混凝土柱需要选择合适的材料和工艺,确保加固与修补效果。
3.加固与修补混凝土柱需要专业的团队和设备,确保加固与修补质量。
4.加固与修补混凝土柱后,需要对柱子进行再次检测和评估,确保其安全可靠。
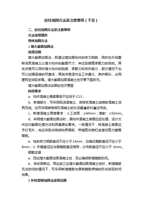
砼柱加固方法及注意事项(干货)二、砼柱加固方法及注意事项方法适用情形具体加固方法1增大截面加固法适用范围增大截面加固法,即通过增加原构件的受力钢筋,同时在外侧重新浇筑混凝土以增大构件的截面尺寸,来达到提高承载力的目的。
其优点是可以同时增大构件的刚度、承载力和变形能力,部分情况下也可以加强连接的可靠性;其缺点是湿作业工作量大、养护期长、占用建筑空间较多等。
增大截面加固混凝土柱示意下图所示。
增大截面加固法加固砼柱示意图构造要求a、构件混凝土强度等级不应低于C13;b、新增部分,可采用现浇混凝土、自密实混凝土或喷射混凝土浇筑而成。
也可采用掺有细石混凝土的水泥基灌浆料灌注而成。
c、新增混凝土厚度要求:人工浇筑:≥60mm;喷射:≥50mm。
d、采用增大截面加固法时,原构件混凝土表面应经处理,设计文件应对截面处理方法和质量提出要求。
一般情况下,除混凝土表面应予打毛外,尚应采取涂刷结构界面胶、种植剪切销钉或增设剪力键等措施。
e、柱的受力钢筋直径不应小于14mm,加锚式箍筋直径不应小于8mm;U形箍直径应与原箍筋直径相同;分布筋直径不应小于6mm。
经验之谈a、四边增大截面加固混凝土柱,务必确保新增箍筋封闭。
b、当采用单边、两边或三边增大截面加固混凝土柱时,新增箍筋无法封闭的情况下,可采用新增箍筋与原有箍筋焊接的形式实现封闭效果。
2外包型钢加固法适用范围外包型钢加固法,按其与原结构连接方式分为外粘型钢加固法和无粘结外包型钢加固法;均适用于需要大幅度提高截面承载能力和抗震能力的钢筋混凝土柱加固。
外包型钢加固混凝土柱示意如下图所示。
外包型钢加固法加固砼柱示意图构造要求a、加固角钢不应小于L75×5;b、扁钢箍板或缀板不应小于40mm×4mm,其间距不应大于20r (r为单根角钢截面的最小回转半径),且不应大于500mm;在节点区,其间距应适当加密。
c、外包角钢两端应有可靠的连接和锚固,角钢下端应锚固于基础,中间应穿过各层楼板,上端应伸至加固层的上一层楼板底或屋面板底。
混凝土柱的加固处理方法一、前言混凝土结构中的柱子作为承重结构的一部分,其承载能力对整个建筑结构的稳定性和安全性具有重要意义。
但是随着时间的推移和外力的作用,柱子可能会出现裂缝、变形等问题,甚至出现危险状况。
因此,对柱子进行加固处理是非常必要的。
本文将详细介绍混凝土柱的加固处理方法。
其中包括预处理、加固方案的选择、加固方式的实施以及后续维护等方面。
二、预处理在进行混凝土柱的加固处理之前,需要进行一些预处理工作,以便更好地确定加固方案和加固方式。
1. 检测柱的状况在进行柱子加固处理之前,需要对柱子的状况进行全面的检测,包括检测柱子的裂缝、变形、开裂程度、裂缝宽度等情况。
可以利用无损检测技术,如超声波检测、X光检测等手段,以获得更全面的数据。
2. 确定加固的目的在进行加固处理之前,需要确定加固的目的,是为了增加柱子的承载能力还是为了修复已经出现的问题。
根据不同的目的,可以选择不同的加固方案和加固方式。
3. 确定加固的重点在进行加固处理之前,需要确定加固的重点,即哪些部位需要加固,以及需要加固的程度。
可以根据柱子的受力情况和预测的受力情况,确定加固的重点。
4. 确定加固的材料在进行加固处理之前,需要确定加固的材料,包括钢筋、钢板、碳纤维等。
选择合适的材料可以提高加固的效果和耐久性。
三、加固方案的选择在进行混凝土柱的加固处理时,需要根据不同的情况选择不同的加固方案。
1. 增加柱子的截面积当柱子的承载能力不足时,可以通过增加柱子的截面积来提高其承载能力。
这种加固方式适用于柱子的截面积较小的情况。
2. 加固柱子的纵向受力能力当柱子的纵向受力能力不足时,可以通过在柱子的周围加固钢筋或者加固钢板来提高其纵向受力能力。
这种加固方式适用于柱子的纵向受力能力不足的情况。
3. 加固柱子的横向受力能力当柱子的横向受力能力不足时,可以通过在柱子的周围加固钢筋或者加固钢板来提高其横向受力能力。
这种加固方式适用于柱子的横向受力能力不足的情况。
混凝土柱子加固方式
混凝土结构中,柱子是承受上方荷载的重要组成部分,如果柱子出现了裂缝、变形等问题,就需要对其进行加固处理。
以下是几种常见的混凝土柱子加固方式:
1. 包裹钢筋:在原有柱子外面加钢筋,并将其与原有柱子的钢
筋连接,形成新的钢筋混凝土柱子。
这种方法比较常见,可以增加柱子的承载能力,但也会增加柱子的体积。
2. 粘贴碳纤维:将碳纤维布粘贴在柱子表面,形成一层外包层,可以增强柱子的抗拉能力和承载能力,同时不会增加柱子的体积。
3. 增加加劲筋:在柱子内部增加横向加劲筋,可以增强柱子的
抗弯能力和承载能力,但也会增加柱子的体积。
4. 改变截面形状:对某些截面形状较差的柱子,可以采用改变
其截面形状的方式进行加固。
比如将圆形柱子改为方形或六边形柱子,可以增加柱子的抗弯能力和承载能力。
综上所述,混凝土柱子加固方式有多种,需要根据具体情况选择合适的方法进行加固处理。
- 1 -。
说说常见建筑物梁柱强度不够的加固方法混凝土柱作为建筑中的主要承重结构,是各类建筑中主要构件之一。
随着建筑服役年份的增长,由于前期缺陷或荷载、环境的不断变化,经常出现柱耐久性下降,强度与刚度不足的情况。
而混凝土柱的破坏具有突然性,易导致事故的发生,因此关注混凝土柱的状态,对缺陷柱体进行加固是极为必要的。
建筑物梁柱加固都有什么方法呢?增大截面加固法增大截面法用于提高柱的抗压能力。
加固柱应根据柱的类型、截面形式、所处位置及受力情况等的不同,采取相应的加固构造方式。
新增纵向受力钢筋应由计算确定,但直径不应小于14mm。
钢筋在加固楼层范围内应通长布置。
纵筋布置以不与梁相交为宜,若相交则应采用植筋技术锚固于梁中,且应满足植筋的相关要求。
纵向受力钢筋上下两端都应有可靠的锚固。
纵筋下端应伸入基础,满足锚固要求。
上端应穿过楼板与上层柱连接或者在屋面板处封顶锚固。
新增箍筋应使新旧两部分整体工作,箍筋直径宜与原箍筋相同,且不应小于8mm。
箍筋在规定的范围内应加密,其间距和加密区范围应满足相关规范。
新增混凝土强度等级应比原柱提高一级,且不应低于C25。
外粘型钢加固法外粘型钢加固法用于大幅提高柱截面承载力和抗震能力。
该方法应根据柱的类型、截面形式、所处位置以及受力情况等的不同,采用相应的加固构造方式。
柱的纵向受力角钢应由计算确定,但不应小于L75*5。
角钢在加固楼层范围内应通长布置。
纵向角钢应有可靠锚固,角钢下端应锚固于基础,中间应穿过各楼层板,上端应伸至加固层的上一层楼板底或锚固于屋面顶板上。
沿柱轴线方向应隔一定距离用扁钢制作箍板或者缀板与角钢进行焊接。
箍板截面积、间距以及角钢胶缝间距与梁加固一致。
碳纤维布加固法碳纤维布加固是砌体结构采用纤维增强材料粘贴加固,是一种比较新型的加固方法,作用是纤维材料在加固结构中承担拉应力,改善构件的受力状态,限制裂缝的产生和发展。
碳纤维布加固技术是利用专用结构胶将碳纤维布粘贴在混凝土表面,形成复合结构,CFRP 通过与混凝土之间协同工作,对构件或结构起到加固及改善受力性能的作用。
混凝土柱轴压比不足的加固方法说实话混凝土柱轴压比不足的加固方法这事儿,我一开始也是瞎摸索。
我最开始想到的就是增大混凝土截面法。
这就好比给人穿厚衣服,让他看起来更壮实一样。
我就开始在原来的柱子周围再浇筑一层混凝土。
不过这里面可麻烦着呢。
首先得把原来柱子表面给清理干净,就像你给东西打补丁得先把脏东西弄掉一样,要把上面的浮浆啊、杂物啊都清除得干干净净的才行。
我当时就因为没清理好,结果新老混凝土贴合得不好,差点就失败了。
然后就是支模板,这可不能马虎啊,得保证支得规规矩矩的,不然浇出来的截面形状就不对了。
浇混凝土的时候也要控制好配比,就像做饭放调料得比例合适一样,水泥、沙、石子还有水的比例要是没调好,那混凝土的强度就达不到要求。
后来,我又试了外包型钢加固法。
这就好比给柱子穿上一身钢铠甲。
先是选择合适的型钢,你不能图便宜弄那些质量不好的。
我之前试过一次便宜的型钢,结果那强度根本就不行,后来又得返工重新做。
选好型钢就得把型钢紧紧地和柱子固定在一起,通常会用到胶水或者螺栓什么的。
这过程中,要特别注意那些接口的部分,一定要处理得很细致,就像系鞋带得系紧了一样,要让力能够很好地传递。
还有一个我没怎么实操但是研究过的办法,粘贴纤维复合材加固法。
这就好像给柱子贴上强力胶布来增强它的力量。
不过这个对操作环境要求还挺高的,比如粘贴的基层得干燥清洁,我就不确定实际操作起来会不会遇上天气不好的时候该咋办,我就怕到时候粘贴不牢固。
反正呢,在处理混凝土柱轴压比不足的加固过程中,每一步都得小心谨慎,而且要多做检查,这样才能保证加固的效果。
不管是哪种方法,前期的准备工作和一些细节处理真的特别重要,一不小心就会出问题,我可是吃了不少亏才明白这些的呢。
混凝土柱子加固方案目录1. 方案一:增加混凝土柱子的截面尺寸1.1 背景介绍1.2 方案详解1.3 性能优劣分析2. 方案二:加固混凝土柱子的纵向钢筋2.1 背景介绍2.2 方案详解2.3 性能优劣分析3. 方案三:使用碳纤维加固混凝土柱子3.1 背景介绍3.2 方案详解3.3 性能优劣分析4. 结论和建议方案一:增加混凝土柱子的截面尺寸背景介绍:混凝土柱子在长期使用过程中可能出现弯曲、开裂等问题,需要进行加固处理。
增加柱子的截面尺寸是一种常见的加固方案。
方案详解:通过在现有混凝土柱子外侧浇筑新的混凝土,扩大柱子的截面尺寸,增加柱子的承载能力和稳定性。
性能优劣分析:优点:简单易行,成本相对较低。
缺点:可能影响建筑整体外观,增加柱子自重。
方案二:加固混凝土柱子的纵向钢筋背景介绍:混凝土柱子的纵向钢筋是起到一定支撑作用的,加固纵向钢筋可以提高柱子的承载能力。
方案详解:在原有混凝土柱子外面绕绑新的纵向钢筋,增加柱子的受力能力。
性能优劣分析:优点:有效提高柱子的承载能力,加固效果好。
缺点:加固过程较复杂,成本较高。
方案三:使用碳纤维加固混凝土柱子背景介绍:碳纤维具有轻质、高强度等优点,可以用来加固混凝土结构。
方案详解:在混凝土柱子外部粘贴碳纤维布,增加柱子的承载能力和耐震性。
性能优劣分析:优点:加固效果明显,施工简便。
缺点:成本较高,对施工工艺要求较高。
结论和建议:根据具体情况选择合适的加固方案,加固混凝土柱子可有效提高建筑结构的安全性和稳定性。
预应力混凝土柱加固方法预应力混凝土柱是工业建筑中常见的结构形式,由于长期受到自然和人为因素的影响,可能会出现裂缝、变形等问题,影响结构的安全性和使用寿命。
为了解决这些问题,需要对预应力混凝土柱进行加固。
本文将介绍预应力混凝土柱加固的方法。
一、加固前的准备工作1.1 检查预应力混凝土柱的状况在进行加固之前,首先要对预应力混凝土柱进行全面的检查,包括外观、裂缝、变形等方面,以确定加固的重点和难点。
1.2 测量预应力混凝土柱的尺寸和变形情况在进行加固之前,需要对预应力混凝土柱的尺寸和变形情况进行测量,以确定加固的方式和加固材料的数量。
1.3 确定加固方案在进行加固之前,需要根据预应力混凝土柱的状况和测量结果,确定加固的方案和具体的操作步骤,以确保加固的效果。
二、预应力混凝土柱加固的方法2.1 碳纤维加固法碳纤维加固法是一种新型的加固方式,其原理是通过将碳纤维布覆盖在预应力混凝土柱表面,使其具有更好的抗拉强度和抗弯强度,从而提高其整体的承载能力。
具体步骤如下:(1)清理预应力混凝土柱的表面,确保其光洁无尘。
(2)按照设计要求将碳纤维布铺设在预应力混凝土柱的表面,覆盖面积要大于预应力混凝土柱的裂缝和变形区域。
(3)将碳纤维布涂上环氧树脂胶水,使其与预应力混凝土柱表面紧密粘合。
(4)在碳纤维布覆盖区域的两端设置钢板夹具,以保证碳纤维布与预应力混凝土柱表面之间的紧密贴合。
(5)等待环氧树脂胶水干燥后,进行碳纤维加固。
2.2 钢板加固法钢板加固法是一种常见的加固方式,其原理是通过将钢板焊接或螺栓固定在预应力混凝土柱表面,增加其承载能力。
具体步骤如下:(1)清理预应力混凝土柱的表面,确保其光洁无尘。
(2)根据设计要求选择钢板材料和尺寸,将其剪切或切割成适当的大小。
(3)将钢板焊接或螺栓固定在预应力混凝土柱表面,使其紧密贴合。
(4)在钢板的两端和预应力混凝土柱表面之间设置橡胶垫片,以缓解钢板与预应力混凝土柱表面之间的应力。
混凝土柱加固方法
混凝土柱作为建筑中的主要承重结构,是各类建筑中主要构件之一。
随着建筑服役年份的增长,由于前期缺陷或荷载、环境的不断变化,经常出现柱耐久性下降,强度与刚度不足的情况。
而混凝土柱的破坏具有突然性,易导致事故的发生,因此关注混凝土柱的状态,对缺陷柱体进行加固是极为必要的。
作为专业的建筑加固公司之一,南京耐固建筑技术有限公司在本文内就混凝土柱加固方法来做详细介绍。
混凝土结构加固的施工方法主要包含如下几个方面:
1、增大截面加固法
增大截面法是指通过采用同种材料(钢筋混凝土)来增大原结构的截面面积来提高结构构件的承载力和构件刚度,是一种传统的加固方法。
截面增大加固主要施工工序为:混凝土界面处理→钻孔→植筋→箍筋制作、安装→模板安装→混凝土浇筑及养护→验收。
2、外包钢加固法
其是在混凝土柱四周包以型钢进行加固。
它能不增大构件截面尺寸,大幅度地提高混凝土柱的承载力。
外包钢施工工艺为:基层处理→卸载及加固件就位固定→嵌补缝隙→灌胶→
固定与加压→表面防护。
3、改变结构传力途径加固法
在梁的中间部位增设支点、托梁(架)或将多跨筒支梁变为连续梁等方法。
改变结构的传力途径。
能大幅度地降低计算弯矩,提高结构构件的承载力,达到加强原结构的目的。
按增设支点的连接方式不同,可分为湿式连接和套箍干式连接。
增设支点若采用湿式连接,在支点处梁及支柱与后浇混凝土的接触面。
应进行凿毛,清除浮渣,洒水湿润,一般采用微膨胀混凝土浇筑。
若采用型钢套箍干式连接,型钢套箍与梁接触面间应用水泥砂浆座浆,待型钢套箍与支柱焊牢后,再用干硬性砂浆将全部接触缝隙塞紧填实。
4、预应力加固法
利用柱角的加固角钢和箍板或预应力拉杆固定,通过加热箍板或张拉拉杆产生预应力,使构件在三轴受压情况下提高其承载力的方法。
它具有不增加柱截面、不会影响平面视觉效果、节约钢材、有利于抗震、加固费用低的优点。
适合对方形轴心受压或小偏心受压凝土柱的加固施工。
5、粘贴碳纤维增强加固法
除具有粘贴钢板相似的优点外,还具有耐腐浊、耐潮湿、几乎不增加结构自重、耐用、维护费用较低等优点,但需要专门的防火处理,适用于各种受力材质
的混凝土结构构件和一般构筑物。
选择加固工程方案要有针对性,不同的加固工程应采取相应的加固措施,其加固方法需要在进行价格比、性能比、质量比的同时,还要体现出其工艺技术的科学性和先进性,这样的加固方案才是优秀的加固方案。
南京耐固建筑技术有限公司拥有专业的施工设计团队,为您提供符合实际并且高性价比的加固施工方案。
一、立刻要回报,穷人心态
(1)每碰到一个机会他们总是看到机会中的困难,总说不!
(2)总想一夜暴富,容易得到的东西决不是有价值的,有价值的东西决不会让你轻而易举得到,奥运会冠军是一夜成名的吗?他们只不过是在比赛中得到了人们对他们训练成绩的肯定而已罢了!《富爸爸商学院》中说,在美国凡中彩票超一百万的,五年后他们的生活还不如以前。
二、不自律
1、不愿改变自己的旧有的思考方式
人与人之间最根本的区别就是思考方式的差别,我们要想成为成功人士,就必须先改变我们的思考方式,然后改变我们的行为方式,做一件事你光看到困难,你连想都没想能成功,你会成那不成了奇迹?旧有的思考方式:立刻要回报、穷人心态、遇到困难就放弃,持之以恒的力量是无坚不摧的!旧有的行为方式:看电视、喝酒、无聊的应酬、打牌、下棋……
2、喜欢在背后议论别人
这种人被我们称为闲人,对这样的话我们不听不说不传,即便议论的话是对的对你也没一点好处!
3、经常抱怨、行为消极
人不可能是完美的,或多或少的存在缺点,只要不是原则问题,我们要看他们好的一面,更重要的是你不能老是看到别人的缺点,即便你的抱怨是对的,你也不要抱怨,因为成功者绝不抱怨,抱怨者永不成功!
4、拒绝学习、拒绝改变
二十一世纪这个世界最显著的三个特怔是:速度、多变、危机,我们的对策是:学习、改变、创业,你学的越快,你改变的速度越快,你成功的也就越快。
当今企业的竞争其实就是人才的竞争,人才的竞争就是学习力的竞争。
现在是与狼共舞的时代,你要想成功,你首先得成为一条狼!现在的富翁,再过五—十年有80%将走向破产,你要想成功,你必须学习学习改变=成功。
三、经常被情绪所左右
世界上多少的悲剧、多少的恐惧都是人与人之间不能容忍发生的,有些人遇到一点事就火冒三丈,怒发冲冠
成功的五大因素中第一大因素就是能够控制自己的情绪,第二大就是健康,第三是时间管理,四是财务管理,五是良好的人际关系。
处理好人际关系的三大秘诀:
关心别人胜过关心自己;
三不三多,即不指责、不抱怨、不批评,多赞美、多表扬、多包容;
是善于倾听、善于沟通!无知而热情胜过博学而冷漠!
第一种人,糊里糊涂,终其一生,日复一日,年复一年,既无目标,也无追求,吃喝拉撒睡之间,走到尽头。
第二种人,时而清醒,时而糊涂,一会儿雄心万丈,一会儿随波逐流,几经起落,最后,自认平庸,仰天长叹:“此生运气太差,如果有下辈子,定当如何如何。
”
第三种人,除去少不更事和老糊涂两个阶段,在人生阶段,在人生旅程的关键时段,始终头脑清醒、目标明确、行动有力。
不用多说,大家也知道,他们的人生最后价值,也最有收获。
第一种人,我们忽略不计,因为他不想有所成就,谁也不能强迫他做什么,他也没有改变生命历程的欲望。
我们讨论的议题是,第二种人如何进步为第三种人,即帮助那些想成功的人,找到一个行之有效的方法。
一生中真正有效的时间不多,做事业的黄金时间,基本可以确定为25-55岁。
25岁前是受教育和准备时间;55岁后,基本上要退出历史舞台。
所以,人生的根本问题可以界定为:如何利用有效的30年时间,获取人生的最大收益。
资源(时间和精力)是有限的,经不起挥霍,需要科学规划,小到一家公司,大至一个国家,都有十年规划、五年计划和年度计划。
我们一辈子的有效时间大致可以看成30年,就是说,可以制订6个五年计划。
一般而言,人生轨道有一些规律性的东西。
第一个五年计划,一般要解决定位问题。
我到底是什么样的性格,有什么特长?我想成为什么样的人?哪个行业适合我?我应该再什么位置上发展?
在这个阶段,主要是走向社会,通过实践活动,认识自己和社会。
尽快地给自己一个准确合理的定位。
第二个五年计划,要在行业中站住脚,获得一个初始的位置,解决基本的生活问题,有一个安定的心态,逐渐积累各种资源,包括知识、技能、经验和人脉关系等。
第三个五年计划,就要成为单位的骨干、行业的专家,获得较高的位置,有一定实力,可以调动很多资源,找到做事业的感觉。
并且淘到第一桶金,房子、车子问题应该全部解决,有成功人士的感觉,并获得社会认可。
到了40岁,进入第四个五年计划。
这时候,要上的台阶是从小康到富裕,必须进入社会的精英阶层,在单位中,要进入决策层,在行业中,要有影响力,正是纵横捭阖、呼风唤雨之时。
第五个五年计划中,发展与守成并重,因人而异,有的人高歌猛进,有的人求稳持重。
这个阶段基本是把持大政方针,放手让年轻人打拼。
五十而知天命。
第六个五年计划到来之际,一般来说,个人的创造力和精力都在走下坡路,以现代社会的节奏,多半到了退位让贤的时候,当然,也有老当益壮之士,不在此例。
四、不愿学习、自以为是,没有归零的心态
中国国民素质与美日等发达国家相差五十年,
第一个指标是工程师、医生所占比例;
第二个是国民教育投资比例;
第三个是国民投入的学习时间,凡是不学习的人都会自以为是,凡是自以为是的人都很难成功。
人学习要经历四个阶段:
不学:不知己不知
学了一点:知之己不知
再学一阶段;知之己知之
最成熟阶段:不知己知之
所以归零的心态对每个人都很重要,一个海绵如不把原来的水挤干,就不可能吸很多的水,谁归零的越快越好,谁就会越能走向成功。
五、判断事物靠直觉,而不是以事实为依据
在我们生活中有很多人说话做判断不是事实,而是靠直觉:我以为…我认为…
六、做事不靠信念、靠人言
人生为自己活着,而不是为别人活着,别人的嘴长在别人的身上,别人想怎么说就怎么说,你管不了,没有人会为自己的错误的指导而承担责任,而现实中许多人就是好为人师,这个世界的人群中一边是5%,一边是95%,5%的成功人士在没有成功之前都被人称为傻子疯子,无线电发明人甚至被当着疯子抬到精神病院去。