带状疱疹的诊治
- 格式:ppt
- 大小:10.30 MB
- 文档页数:21
带状疱疹治疗指南水痘-带状疱疹病毒(VZV)初次感染引起水痘,愈合后残留余的病毒潜伏于脊神经后根及颅神经的神经节中,当VZV 特异性的细胞免疫下降时,病毒重新复活发生带状疱疹。
带状疱疹发病的基本特点是:随着年龄的增加以及疾病、药物等对细胞免疫的损害,其发病率呈显著增长趋势。
50岁以上的带状疱疹患者及免疫功能低下的人,其生活质量可以明显下降。
1.带状疱疹的病因学带状疱疹由潜伏在神经系统内的VZV复活所致。
VZV既是水痘又是带状疱疹的病原体,属于嗜神经及皮肤的疱疹病毒,只累及人。
首次感染通常发生在童年,并导致出现水痘。
在病毒血症期,VZV进入表皮细胞,引起典型的水痘疹。
病毒接着进入皮肤粘膜的感觉神经,并通过轴突逆向输送到临近脊髓的脊神经背根感觉神经节或颅神经的感觉神经节内,永久性的潜伏在神经元中。
VZV潜伏在大约1%-7%的感觉神经节的神经元内,每个被感染的细胞中基因组复制数少于10个。
VZV在潜伏状态中是不传染的,随着年龄的增长,或发生免疫抑制及免疫缺陷时,VZV特异性细胞免疫下降,VZV 在受累的感觉神经元中复活,形成完整的病毒体,接着这些病毒体会通过感觉神经轴突转移到皮肤,从一个细胞传播到另一个细胞,穿透表皮,引起特有的疼痛性的皮肤带状疱疹,表现为簇集的丘疹水疱,密集的分布于受累感觉神经根支配的皮区。
2.带状疱疹的流行病学VZV感染的复发发生于约20%的血清学阳性的个体。
一般VZV感染一生只复发一次。
免疫缺陷患者可能在同一皮节发生两次带状疱疹,极少数病例可复发数次。
带状疱疹的发生风险随年龄增长而增加,高龄之所以成为带状疱疹重要的危险因素,可能是因为随着年龄增长,免疫逐步减弱,VZV特异性细胞免疫(CMI)反应功能降低,所致。
此外,任何原因导致的免疫功能缺陷,如白血病、骨髓移植、HIV感染、癌症等,都会大大增加带状疱疹的发病风险。
3.带状疱疹的传播带状疱疹皮损处含高浓度的VZV,可经空气传播,导致易感者发生水痘。
带状疱疹带状疱疹是由水痘带状疱疹病毒惹起的急性炎症性皮肤病,其主要特色为丛聚水泡,沿一侧四周神经作群集带状散布,伴有显然神经痛。
【临床症状】1、典型表现发疹前可有轻度乏力、低热、纳差等浑身症状,患处皮肤自觉灼热感或许神经痛,触之有显然的痛觉敏感,连续 1~3 天,亦可无前驱症状即发疹。
好发部位挨次为肋间神经、颈神经、三叉神经和腰骶神经支配地区。
患处常第一出现潮红斑,很快出现粟粒至黄豆大小的丘疹,簇状散布而不交融,继之快速变成水疱,疱壁紧张发亮,疱液澄清,外周绕以红晕,各簇水疱群间皮肤正常;皮损沿某一四周神经呈带状摆列,多发生在身体的一侧,一般不超出正中线。
神经痛为本病特色之一,可在发病前或陪伴皮损出现,老年患者常较为强烈。
病程一般 2~3 周,水疱干枯、结痂零落伍留有临时性淡红斑或色素沉稳。
2、特别表现(1)眼带状疱疹,系病毒入侵三叉神经眼支,常见于老年人,痛苦强烈,可累及角膜形成溃疡性角膜炎。
(2)耳带状疱疹,系病毒入侵面神经及听神经所致,表现为外耳道或鼓膜疱疹。
膝状神经节受累同时入侵面神经的运动和感觉神经纤维时,可出现面瘫、耳痛及外耳道疱疹三联征,称为 Ramsay-Hunt综合征。
(3)带状疱疹后遗神经痛,带状疱疹常伴有神经痛,在发疹前、发疹时以及皮损康复后均可发生,但多在皮损完整减退后或许 1 个月内消逝,少量患者神经痛可连续超出 1 个月以上,称为带状疱疹后遗神经痛。
(4)其余不典型带状疱疹,与患者机体抵挡力差别相关,可表现为顿挫型(不出现皮损仅有神经痛)、不全型(仅出现红斑、丘疹而不发生水疱即减退)、大疱型、出血性、坏疽型和泛发型(同时累及 2 个以上神经节产生对侧或同侧多个地区皮损);病毒偶可经血液播散产生宽泛性水痘样疹并入侵肺和脑等器官,称为播散型带状疱疹。
【诊断重点】1.好发于春秋天节,成人常见。
2.发疹前去往有发热、疲倦、食欲不振等前驱症状,经 1-3 天后,患处皮肤潮红,从而出现多半成群丛聚的粟米至绿豆大的丘疱疹,快速变成水疱,疱壁紧张,内容透明澄清,互不交融。
中国带状疱疹诊疗指南与共识标准与规范亲爱的朋友们,今天我们来聊聊一个非常让人头疼的疾病——带状疱疹。
别看它名字里有个“疱疹”,其实它并不是什么花里胡哨的东西,而是一种由水痘病毒引起的皮肤病。
听起来就让人觉得挺可怕的,对吧?我们该怎么办呢?别着急,我这就给你们分享一些关于带状疱疹的诊疗指南和共识,希望对你们有所帮助。
我们要了解什么是水痘病毒。
水痘病毒是一种非常顽皮的病毒,它可以潜伏在我们的身体里,等待时机发作。
一旦时机成熟,它就会让我们患上水痘。
而带状疱疹就是水痘病毒在体内潜伏多年后再次发作的结果。
预防水痘是非常重要的,尤其是对于老年人和免疫力较弱的人来说。
如何判断自己是否患有带状疱疹呢?这里有一个小技巧:当你发现自己身上出现了一片红色的小疙瘩,而且还有点痒痒的时候,不要抓挠,因为这可能是带状疱疹的早期症状。
这时候你应该及时去医院就诊,让医生给你做个检查。
如果确诊为带状疱疹,那么你就要按照医生的建议进行治疗了。
治疗带状疱疹的方法有很多种,但是总的原则是:早发现、早治疗、早康复。
如果你发现自己患有带状疱疹,那么一定要尽快去医院就诊,让医生给你开具合适的药物。
一般来说,治疗带状疱疹的药物有抗病毒药、止痛药、消炎药等。
除了药物治疗之外,你还可以通过保持良好的生活习惯来辅助治疗,比如多吃水果蔬菜、多喝水、保持充足的睡眠等。
我们还要学会如何预防带状疱疹的复发。
有一句话说得好:“病从口入”,所以我们要注意饮食卫生,避免吃生冷食物,多吃熟食。
我们还要保持良好的心态,避免过度焦虑和紧张,因为这些都可能导致免疫力下降,从而加重病情。
我想给大家讲一个关于带状疱疹的故事。
从前有一个叫做阿强的年轻人,他长得英俊潇洒,聪明能干。
可是有一天,他突然得了带状疱疹,整个人疼得无法入睡。
阿强非常痛苦,但他并没有放弃治疗。
他坚持按时吃药、注意休息,还积极参加各种康复训练。
经过一段时间的努力,阿强的病情终于得到了控制,他也重新恢复了健康。
带状疱疹最佳治疗方法有哪些?
带状疱疹通常会让患者感觉特别折磨,尤其是在患处疼痛瘙痒症状发作时,更是会难以忍受,所以能否彻底治愈疾病就直接关系到患者的切身感受。
那目前在医学上主要是采用什么样的疗法进行治疗呢?为此已经搜集到了很多病例资料,下面就会一一的作出详细阐述。
1、药物治疗。
抗病毒药物:针对病因治疗选用,如利巴韦林、阿昔洛韦、干扰素和口服中、西药物能不同程度抑制病毒,促进病人的康复,及时、有效的足量用药有时能降低后遗痛的发生率。
增强免疫力药物:强的松、聚肌胞、核苷酸等。
促进神经修复药物:如维生素B 1 、维生素B 12 、甲钴胺等。
2、物理治疗。
目前使用的物理治疗方法主要包括紫外线、超短波、直线偏振光、远红外线、激光等。
治疗主要的作用是消炎止痛。
3、椎旁和神经根阻滞。
通过在脊柱旁椎孔部位的神经根周围注入治疗药物或者使用相应的神经节段阻滞也能用于急性带状疱疹的临床治疗,效果也同样满意,但要部位准确,临床技术操作要求也较高,务必小心,严防并发症。
4、针灸拔罐。
采用针灸拔罐的方法治疗带状疱疹,拔出体内的毒邪,驱除体内恶血,从而达到止痛治病的目的。
6、综合治疗。
即口服中西药物、局部注射药物、神经根药物阻滞、物理治疗、外用止痛搽剂等。
尤其对于带状疱疹的急性期,一般3-5次即可治愈,一般不会遗留后遗神经痛。
经过阅读上述内容,相信大家都已经了解到了几种可以用以治疗带状疱疹的有效方法了。
因此要鼓励患者树立起战胜疾病的信心,且最好是在第一时间就接受仔细的检查和治疗,以便能够早日让疱疹的症状得到缓解并消失。
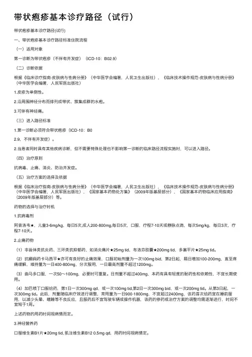
带状疱疹基本诊疗路径(试⾏)带状疱疹基本诊疗路径(试⾏)⼀、带状疱疹基本诊疗路径标准住院流程(⼀)适⽤对象第⼀诊断为带状疱疹(不伴有并发症)(ICD-10:B02.9)(⼆)诊断依据根据《临床诊疗指南-⽪肤病与性病分册》(中华医学会编著,⼈民卫⽣出版社),《临床技术操作规范-⽪肤病与性病分册》(中华医学会编著,⼈民军医出版社)1.⽪疹为单侧性。
2.沿周围神经分布⽽排列成带状、簇集成群的⽔疱。
3.可伴有神经痛。
(三)进⼊路径标准1.第⼀诊断必须符合带状疱疹(ICD-10:B02.9,不伴有并发症)。
2.当患者同时具有其他疾病诊断,但不需要特殊处理也不影响第⼀诊断的临床路径流程实施时,可以进⼊路径。
(四)治疗原则抗病毒、⽌痛、消炎、防治并发症。
(五)治疗⽅案的选择及依据根据《临床治疗指南-⽪肤病与性病分册》(中华医学会编著,⼈民卫⽣出版社),《临床技术操作规范-⽪肤病与性病分册》(中华医学会编著,⼈民军医出版社),《国家基本药物处⽅集》(2009年版基层部分),《国家基本药物临床应⽤指南》(2009年版基层部分)等。
药物的选择与治疗时机1.抗病毒剂阿昔洛韦★,⼉童3-6mg/kg,每⽇5次,成⼈200-800mg,每⽇5次,⼝服,疗程7-10天或静脉点滴,每次5mg/kg,每⽇3次,疗程7-10天。
2.⽌痛药物(1)⾮甾体类抗炎药、三环类抗抑郁药,如消炎痛⽚★25mg tid,布洛芬胶囊★200mg tid,多塞平⽚★25mg tid。
(2)抗癫痫药卡马西平★亦可有良好的⽌痛效果,⼝服初始剂量为⼀次100mg bid,第2⽇起,隔⽇增加100-200mg,直⾄疼痛缓解,维持量为⼀⽇400-800mg,分次服⽤,⼀⽇最⾼剂量不超过1200mg。
(3)曲马多⼝服,⼀次50~100mg,必要时可重复。
⽇剂量不超过400mg,本药有具有轻度的耐药性和依赖性,不宜长期使⽤。
(4)加巴喷丁⼝服给药,第1⽇⼀次300mg qd,或⼀次100mg tid,第2⽇⼀次300mg bid,或⼀次200mg tid。
带状疱疹的症状和治疗方法
带状疱疹,又称为带状疱疹病毒性感染,是由水痘-带状疱疹病毒(Varicella-zoster virus,简称VZV)引起的一种皮肤和神经系统的疾病。
其症状和治疗方法如下:
症状:
1. 皮疹:带状疱疹的主要症状是一侧身体特定区域上的红疹、水疱和溃疡。
这些疱疹通常沿着神经的分布,呈带状排列。
2. 神经痛:带状疱疹常伴随着神经痛,疱疹沿受感染神经的路径传播,导致持续或阵发性的疼痛。
3. 发热:有些患者可能伴有轻度发热、头痛、疲劳和全身不适等症状。
治疗方法:
1. 药物治疗:医生可以使用抗病毒药物,如抗病毒药曲安奈德(Acyclovir)、磷酸奥司他韦(Famciclovir)、磷酸加昔洛韦(Valacyclovir)等来减轻症状和缩短疾病持续时间。
2. 神经痛控制:对于带状疱疹引起的神经痛,可以使用镇痛药和其他疼痛管理疗法来缓解疼痛。
3. 保持清洁和干燥:保持皮肤疱疹区域干燥,可以帮助加快愈合过程。
4. 注意休息和饮食调理:休息足够并保持良好的营养,有助于提高免疫系统的功能,促进康复。
5. 避免传染:带状疱疹具有传染性,患者应避免与未感染者密切接触,尤其是
容易感染的人群(如婴儿和免疫功能较弱的人)。
注意:如果患者出现严重症状(如眼部感染、极度神经痛、面瘫等),应及时就医寻求专业医生的帮助。
以上信息仅供参考,具体治疗方案应在医生指导下进行。
带状疱疹最好的治疗方法带状疱疹,又称带状疱疹病毒性感染,是由水痘-带状疱疹病毒引起的急性疱疹性皮肤病。
它通常表现为疼痛性的皮疹,常见于胸部和腰部,但也可能出现在其他部位。
带状疱疹一般会在数周内自行痊愈,但对于一些患者来说,疼痛可能会持续数月甚至数年,严重影响生活质量。
因此,寻找最好的治疗方法对于患者来说至关重要。
治疗带状疱疹的方法有很多种,其中包括药物治疗、物理疗法和中医治疗等。
首先,药物治疗是目前治疗带状疱疹最常用的方法之一。
抗病毒药物如阿昔洛韦和希罗达等可以有效抑制病毒复制,减轻疼痛和加速皮疹愈合。
此外,镇痛药物如布洛芬和阿司匹林等可以缓解疼痛,而抗抑郁药物和抗癫痫药物也可以用于治疗神经痛。
然而,药物治疗也存在一些副作用,如头晕、恶心、呕吐等,因此在使用药物治疗时需要在医生的指导下进行。
其次,物理疗法也是治疗带状疱疹的重要手段之一。
物理疗法包括冷敷、热敷、激光治疗和中频电疗等。
冷敷可以缓解疼痛和瘙痒,而热敷则可以促进血液循环,加速皮疹愈合。
激光治疗和中频电疗可以减轻疼痛,促进神经再生,但需要在专业医生的指导下进行。
最后,中医治疗也是治疗带状疱疹的一种选择。
中医治疗带状疱疹主要是通过中药外敷或者中药内服来调理身体,增强免疫力,减轻疼痛和加速愈合。
中医治疗带状疱疹的方法多种多样,如艾灸、针灸、中药熏洗等,但需要在有经验的中医师的指导下进行。
在选择治疗方法时,患者应根据自身的情况和医生的建议进行选择。
同时,患者在治疗期间也需要注意休息,保持情绪稳定,避免劳累和受凉。
此外,饮食方面应多食用富含维生素C和维生素E的食物,如新鲜水果、蔬菜和坚果等,以增强免疫力,促进愈合。
总的来说,带状疱疹是一种常见的皮肤疾病,但通过合理的治疗方法是可以得到控制和缓解的。
在治疗过程中,患者需要积极配合医生的治疗,同时也要注意日常护理和饮食调理,以期早日康复。
希望本文所述的治疗方法能够帮助到正在遭受带状疱疹困扰的患者,让他们早日摆脱疾病的困扰,重获健康。
带状疱疹(herpes zoster)诊疗规范
由疱疹病毒中的水痘-带状疱疹病毒感染引起,该病毒具有亲神经特性,初次感染后可长期潜伏于脊髓神经后根神经节内,当宿主免疫功能减退时,病毒活跃而引起发病。
【诊断】
1.常见损害为在红斑上出现成群丘疹及水疱。
损害沿一侧周围神经分布,呈带状排列。
可有发热、患部附近淋巴结肿大。
2.神经痛为本病的特征之一,可在发疹前或伴随皮疹出现。
中老年患者于损害消失后可遗留神经痛。
3.病程约2~4周。
愈后一般不复发。
4.三叉神经受累时可合并角膜炎、结膜炎,甚至全眼炎。
5.老年体弱或免疫功能低下者,病程较长,皮损可出现血疱、大疱甚至坏死,并可泛发。
皮疹消退后常遗留神经痛。
6.病损累及膝状神经节可影响运动及感觉神经纤维,可引起面瘫、耳痛及外耳道疱疹三联征。
【治疗】
以抗病毒、消炎、止痛和防止继发感染为原则。
1.全身治疗
(1)抗病毒剂:一般用阿昔洛韦口服或静点,也可选用万乃洛韦、泛昔洛韦等。
阿昔洛韦静脉点滴时须注意点滴速度不得过快,每次点滴应维持1~2小时。
对肾功能不全者应减少用量。
(2)服止痛药,神经营养剂等,可用维生素B1、B12等。
(3)免疫调节剂:病情较重或体弱者可试用干扰素或丙种球蛋白等。
2.局部治疗:以干燥、消炎为主,可外搽炉甘石洗剂,外用抗病毒药物如阿昔洛韦或贲昔洛韦软膏,酞丁胺搽剂或软膏,继发细菌感染时外用抗生素软膏。
3.物理治疗氦激光照射、紫外线照射及频谱电疗等均有一定的消炎、止痛效果。
4.针刺:针刺某些穴位可用于止痛。