财务报销说明
- 格式:docx
- 大小:29.37 KB
- 文档页数:8
公司报销流程说明一、报销原则1. 合理性:报销费用应与公司业务相关,合理且必要的支出才能报销。
2. 规范性:报销单据应按照公司财务规定填写,不得涂改、伪造。
3. 及时性:员工应在费用发生后的规定时间内提交报销申请,避免拖延。
二、报销流程1. 费用发生:员工在业务过程中产生的合理费用,需保留相关单据作为报销凭证。
2. 填写报销单:员工需在财务部门领取或自行打印报销单,按照规范填写相关信息,包括费用发生日期、费用项目、金额、报销事由等。
3. 提交报销单:员工将填写好的报销单及原始单据一并提交给部门负责人审批。
4. 部门审批:部门负责人对报销单进行审核,确认费用合理性及规范性后,签字同意报销。
5. 财务审核:财务部门对报销单进行复核,确认报销单据完整、规范,无误后进行报销。
6. 报销支付:财务部门根据报销单金额,通过银行转账或现金方式支付给员工。
7. 通知员工:财务部门将报销支付情况通知员工,报销流程结束。
三、报销注意事项1. 报销单据应真实、完整、清晰,不得涂改、伪造。
2. 报销单据需在规定时间内提交,逾期不予报销。
3. 员工应合理控制费用支出,避免不必要的浪费。
4. 如有特殊事项需提前向部门负责人和财务部门报备。
四、报销时间1. 员工报销时间:每月1日-10日。
2. 部门审批时间:每月11日-15日。
3. 财务审核及支付时间:每月16日-20日。
五、报销咨询与投诉1. 员工如有报销疑问,可向财务部门咨询。
2. 如有报销投诉,可向公司监察部门反映。
六、附则1. 本报销流程最终解释权归公司财务部门所有。
2. 本报销流程自发布之日起实施,如有变更,将另行通知。
费用报销情况说明怎么写范文(通用7篇)费用报销申请书(一)费用申请书公司领导:陈、陈、李、蔡4人已于7年23日完成编录员、记录员培训课程,并通过考试成绩及格。
本次培训及食宿交通费用共计人民币陆仟零陆拾陆元整(¥:),特申请公司予以报销此费用,请领导审批为荷。
特此申请!申请人:陈费用报销申请书(二)尊敬的'公司领导:申请人:日期:费用报销申请书(三)公司领导您好:申请部门:_____2022年3月2日星期六申请书:第一部分总则第一条为了加强公司内部管理,规范公司财务报销行为,倡导一切以业务为重的指导思想,合理控制费用支出,特制定本制度。
第二条本制度根据相关的财经制度及公司的实际情况,将财务报销分为日常办公费用、差旅费用、借款等,以下分别说明报销相关的借款流程及各项支出具体的财务报销制度和报销流程。
第三条本制度适用公司全体员工。
第二部分借支管理规定及借支流程第一条借款管理规定(一)出差借款:出差人员凭审批后的《出差申请表》按批准额度办理借款,出差返回5个工作日内办理报销还款手续。
(二)各项借款金额超过1000元应提前一天通知财务部备款。
(三)借款销账规定:借款销帐时应以借款申请单及实销票据为依据,据实报销,超出申请单范围使用的,须经主管领导批准;(四)借款未还者原则上不得再次借款,逾期未还借支者转为个人借款从工资中扣回。
第二条借款流程(一)借款人按规定填写《借款单》,注明借款事由、借款金额(大小写须完全一致,不得涂改)、支票或现金。
(二)审批流程:主管部门经理审核签字→副总经理复核→总经理/财务审批。
(三)财务付款:借款凭审批后的借款单到财务部办理领款手续。
第三部分日常费用报销制度及流程第二条费用报销的一般规定(一)报销人必须取得相应的合法票据,且发票背面有经办人签名。
(二)填写报销单应注意:根据费用性质填写对应单据;严格按单据要求项目认真写,注明附件张数;金额大小写须完全一致(不得涂改);简述费用内容或事由。
财务报销制度及报销流程认真版财务报销制度指的是企业财务内部掌掌控度体系是企业内部为了有效地进行经营管理而订立的一系列相互联系、相互制约、相互监督的制度、措施和方法的总称。
以下是人见人爱的我共享的财务报销制度及报销流程认真版【优秀5篇】,希望能够予以您一些参考与帮忙。
财务报销制度及报销流程认真版篇一(一)费用标准:(二)费用标准及增补说明:1、特别布置出差由总经理会同有关负责人订立,差旅费实行包干制,报销时必需供应留宿和餐饮发票,实际发生未达到标准金额,不予弥补;超出标准部分由员工自行承当。
2、实际出差天数的计算以所乘坐交通工具时间到返还时间为准,以小时计算,超过3小时不满6小时计半天,超过6小时计1天。
3、出差所发生的车旅费用,按发票进行报销,但需在发票后面注明日期、启程地点、到达地点等认真信息。
4、宴请客户需由总经理批准后方可报销接待费。
5、出差时由对方接待单位供应餐饮、留宿及交通工具等将不予报销相关费用。
(三)报销流程:1、出差申请:拟出差人员首先填写《出差申请表》,认真说明出差地点、目的、行程布置、交通工具及估量差旅费用项目等,出差申请单由总经理批准。
2借支差旅费:出差人员将审批过的《出差申请表》交财务部,按借款管理规定办理借款手续,出纳按规定支出所借款项。
3、购票:出差人员持审批过的出差申请表复印件,到行政人事部申请订票。
4、返回报销:出差人员应在出差任务完成后适时办理报销事宜,流程同日常报销。
财务报销制度及报销流程认真版篇二(一)资费标准:员工因公做事或者加班,可凭公交车票据报销交通费;加班至晚上10:00以后或因特别原因由主管经理批准后乘出租车,公司可报销出租车费。
(二)报销流程1、员工整理交通车票,按规定填好《交通费报销单》(须填写坐车起始站点)2、审批:按日常费用审批程序审批。
3、员工持审批后的报销单到财务处办理报销手续。
办公费、低值易耗品等报销制度及流程(一)管理规定:为了合理掌控费用支出,此类费用由会所行政人事部统一管理,集中购置并指定专人负责。
财务报销情况说明一、背景介绍在组织运营中,财务报销是一项非常重要的环节。
它涉及到组织的资金使用情况,对于维持组织的正常运转以及合理利用和管理资金都具有重要意义。
因此,及时、准确地提交财务报销申请和说明是一项非常重要的工作。
以下是一份财务报销情况说明的模板,以帮助各个组织的财务人员更好地记录和说明报销情况。
二、报销情况说明1.报销日期:在此处填写报销的具体日期,如年月日。
2.报销单据:列举报销所需要的单据,如发票、收据、银行流水等。
请注意,保留所有有效的原始单据,并确保其真实有效。
3.报销事由:说明本次报销的具体事由,如差旅报销、办公费用报销等。
在说明时,应准确、简明地描述报销的事项,方便审批人员明确报销的目的和必要性。
4.报销金额:填写本次报销的具体金额,包括各项费用的明细。
确保以人民币元为单位,且小数点后最多保留两位小数。
5.报销支出明细:按照报销事由,逐一列举本次报销的各项支出。
具体明细应包括费用名称、单价、数量和金额。
如差旅报销,可以包括交通费、食宿费、出差补贴等;如办公费用报销,可以包括办公用品、宣传资料等。
6.差旅报销说明:如果本次报销为差旅费用的报销,请在此处详细说明差旅的具体行程安排,包括出发地、目的地、日期和交通方式等。
同时,应附上差旅报销申请表格,以便财务人员进行核对和审批。
7.其他说明:如有其他特殊情况需要说明,请在此处进行详细描述,以便审批人员全面了解报销情况。
三、补充说明1.提醒:在填写财务报销情况说明时,请准确真实地填写,并保证相关单据的合法性和有效性。
不得提供虚假材料或篡改单据信息,以免引起财务纠纷和法律责任。
2.签字确认:四、总结财务报销情况说明是一份重要的财务文件,它记录了组织内资金的使用情况,并为财务人员和审批人员提供了便利的参考。
在填写报销情况说明时,务必准确、真实地记录与报销事项相关的细节,并确保相关单据的合法性和有效性。
通过合理、规范的报销流程,可以更好地维护组织的财务秩序,保证资金的合理利用。
学校财务报销流程说明作为一名处理学校财务的专业人士,我深知报销流程的重要性。
合理有序的报销管理不仅能规避财务风险,也可以提高工作效率,为师生创造更好的学习和生活环境。
下面就让我为大家详细介绍学校财务报销的具体流程。
报销准备在进行报销前,请务必做好以下准备工作:收集好相关票据和证明文件。
这包括发票、收据、会议纪要、差旅费明细等,并确保所有凭证信息完整、真实。
核对各项费用的标准和范围,如交通费、住宿费、餐费等,避免报销金额超出规定标准。
填写报销申请单,详细列明费用类型、金额等信息,并由申请人签字确认。
根据学校财务管理制度,提供必要的审批手续。
如果涉及重大支出,可能需要相关部门或领导的审批。
报销提交将报销单及所有票据凭证整理好,按照要求送交财务部门。
有的学校可能会设立专门的报销窗口,请您提前了解。
财务人员会对您提供的材料进行审核,检查各项内容的合规性和合理性。
如果存在问题,他们会及时与您沟通,请您予以配合。
审核无误后,财务部门将安排报销款项的支付。
支付方式通常为银行转账,到账时间因学校不同而有所差异。
报销注意事项请务必在费用发生后的规定时间内提出报销申请,错过期限可能会影响报销。
如实填写各项费用,切勿伪造或隐瞒任何信息,这可能会被认定为违规行为。
妥善保管好所有票据原件,以备查验。
如有遗失,请及时告知财务部门。
密切关注学校财务管理的各项规定,及时了解政策变化,确保报销操作合法合规。
学校财务报销流程涉及多个环节,需要申请人和财务部门通力合作。
只有每个人都严格遵守规章制度,报销工作才能顺利进行,学校的财务管理才能更加规范有效。
让我们携手共建更加透明、高效的财务管理体系,为学校发展贡献自己的一份力量。
关于费用报销情况说明费用报销是指员工为公司工作所产生的费用,提出申请后经过认可并按规定程序核销的过程。
费用报销制度的建立和实施,旨在监督和控制费用支出,减少公司财务风险,同时也是员工的一种福利和权益保障。
费用报销分为差旅报销、日常费用报销和其他费用报销等多个类别。
差旅报销主要指员工因工作需要进行出差,包括交通费用、食宿费用、办公费用等的报销。
日常费用报销主要是指员工在日常工作中产生的费用,如通讯费、招待费、办公用品费用等。
其他费用报销包括培训费用、会议费用、水电费等。
在费用报销的流程中,首先是填写费用报销单。
费用报销单是员工报销费用的书面凭证,需要详细列明每一笔费用所属的类别、金额、发票等相关信息,同时还要附上相关的票据和材料作为证明。
员工在填写时应严格按照公司的规定填写,确保信息的准确性和完整性。
接下来是费用报销单的审核。
审核环节主要由部门经理或财务部门进行,审批人需要对费用的合理性和准确性进行评估,并根据公司的财务制度进行核对。
审批人还需要判断费用是否符合公司的政策规定和法律法规的要求。
对于有些特殊费用,可能还需要公司其他部门的协助和审批。
审核通过后,就是费用核销的环节。
核销人员接收到审核通过的费用报销单后,需要核对报销单上的信息和相关票据的真实性,并将费用报销的金额进行核销。
核销人员还需要保留好核销的相关材料,以备日后的审计和核查使用。
费用报销在核销之后,还需要进行报销合规性的审计和检查。
财务部门会定期对费用报销情况进行统计和分析,以确保费用报销的合规性和合理性。
对于不合规或超过公司政策范围的费用报销,公司有权进行纠正和追责。
费用报销制度的建立和实施,对于公司和员工来说都有重要的意义。
对于公司来说,能够规范和控制费用支出,降低财务风险,提高企业的经济效益;对于员工来说,能够保障员工的权益,提高员工的工作积极性和满意度。
因此,企业应该建立完善的费用报销制度,明确政策和流程,并加强培训和沟通,确保制度的贯彻和执行。
财务报销申请[正文部分]尊敬的财务部门:我是公司员工XXX,现向贵部门提交一份财务报销申请,请审批并安排相应的报销操作。
以下是报销申请的详细内容:1. 报销事由我参加了公司于XX月XX日至XX月XX日举办的培训活动,期间发生了相关费用支出,现申请报销。
该培训活动对于我个人职业发展具有重要意义,在提升技能和知识方面起到了积极的作用。
2. 费用明细以下是我在培训活动中发生的费用明细,请在审批通过后进行报销:- 交通费用:共计XX元。
包括来回车票费用(XX元)和出行期间的公共交通费用(XX元)。
- 住宿费用:共计XX元。
包括培训期间的住宿费用(XX元)和早餐费用(XX元)。
- 餐饮费用:共计XX元。
包括培训期间的午餐费用(XX元)和晚餐费用(XX元)。
- 培训费用:共计XX元。
包括培训机构收取的培训费用(XX元)和教材费用(XX元)。
我已经详细核对了以上费用,并附上相关的费用凭证作为依据。
希望能够得到贵部门的认可和支持,尽快办理报销手续。
3. 申请人信息与账户信息- 姓名:XXX- 部门:XXX- 职位:XXX- 工号:XXX请将报销金额打入以下银行账户:- 银行名称:XXX- 开户行:XXX分行- 账户名:XXX- 账号:XXX4. 备注在此我郑重声明,所申请的费用属于培训活动期间所需支出,和公司业务相关,不存在个人隐私或超出公司规定的范围。
最后,我再次向贵部门提出申请,希望能尽快审批并办理相关报销手续。
感谢贵部门的支持与配合!此致敬礼!XXX[文章结束]。
财务制度报销补充说明1. 报销范围公司的财务制度规定了报销范围,员工在正常工作中发生的相关费用,如出差费用、采购费用、差旅费用、开会费用、通讯费用、办公用品费用、培训费用等均可申请报销。
但是需要注意的是,所有费用必须严格按照公司规定的流程进行申请和审批。
同时,员工在申请报销时应当保证其合理性、真实性、合法性,并在报销申请单上如实填写相关信息,如不实填写将承担相应的法律责任。
2. 报销标准公司规定了各种费用的标准,员工可以在申请报销时查看相应的标准,进行正确的填写。
如果因为个人原因导致超标报销,则需要个人承担相应的差价。
当某项费用没有明确标准时,应当根据实际情况进行合理报销,但需要经过领导的审批。
3. 报销程序员工在申请报销时需要进行以下程序:3.1 填写报销申请单员工在需要报销时,应当按照公司规定填写报销申请单,包括以下内容:•申请人姓名•报销日期•报销事由•费用明细•各费用明细标准•注意事项等3.2 提交报销申请单员工在填写完报销申请单后,需要将单据进行提交。
公司规定,员工需要将报销申请单交给相关领导进行审批。
审批通过后,领导需要签字确认。
3.3 资料核对员工在提交报销申请单后,需要向财务部门提交相关资料,包括:•报销申请单•票据•发票•其他有关材料等3.4 财务审核财务部门在收到相关资料后,会进行审核,如所报销的费用未超标,而且经过领导审批,审核通过的话即可进行支付。
但如果所报销的费用存在疑问,则需要进行进一步的核查,直至核实报销费用的真实性、合法性等。
3.5 支付报销费用经过上述程序,财务部门审核通过后即可进行支付报销费用。
4. 注意事项在进行报销的过程中,员工需要注意以下事项:•建立财务管理意识,文明报销。
•保证费用申请和报销的真实、合法、合理性。
•严格按照公司规定的流程进行操作。
•注意票据、发票、材料的保存和使用。
•如有纠纷或争议,及时向公司领导汇报并进行交涉。
最终的决定由公司领导做出。
财务报销通告尊敬的全体员工:根据公司财务管理的要求,现发布财务报销通告如下:一、申请报销流程1. 员工应在报销前认真阅读公司财务管理制度,并确保所要报销的事项符合规定的范围和标准。
2. 在完成报销事项后,员工需填写《报销申请表》,并附上相关的费用发票、收据等凭证(在纸质报销情况下,请扫描成PDF格式并保存),然后将申请表及凭证交至所在部门负责人审批。
3. 部门负责人需仔细核对申请表及凭证的真实性和合规性,并在审批意见栏签字确认。
4. 审批完成后,将申请表及凭证提交至财务部,经财务部审核后进行报销操作。
5. 报销完成后,财务部将报销金额通过银行转账或支付宝等方式返还到员工的个人账户。
二、报销范围与标准1. 差旅费报销差旅费报销适用于出差期间的交通、食宿、误餐费等费用,具体标准遵循公司差旅费管理制度。
2. 交通费报销交通费报销适用于因公务需要发生的交通费用,包括但不限于交通工具租赁费、出租车费、公共交通费等。
报销标准执行公司相关制度规定。
3. 业务招待费报销业务招待费报销适用于与客户、合作伙伴洽谈业务或开展业务活动过程中的招待费用,需提供相关招待对象的姓名、单位以及费用明细。
报销标准参考公司相关制度规定。
4. 办公费报销办公费报销适用于办公用品、设备租赁、快递费等办公相关费用,报销标准参考公司相关制度规定。
5. 其他费用报销其他费用报销适用于经过公司财务部批准的额外费用,需提供详细的费用明细和相关凭证,报销标准执行公司相关制度规定。
三、申请报销时间要求1. 报销申请需在费用发生后的15个工作日内提交。
2. 对于特殊情况无法按时报销的,需提前向财务部门提交书面申请,说明原因和预计报销日期,并经过财务部门批准后方可进行报销操作。
四、注意事项1. 报销时,请确保凭证的真实、合规和完整性,如有违规或弄虚作假行为,将按公司相关规定追究责任。
2. 不同类型的费用报销需遵循不同的报销流程及标准,请仔细查阅公司相关制度。
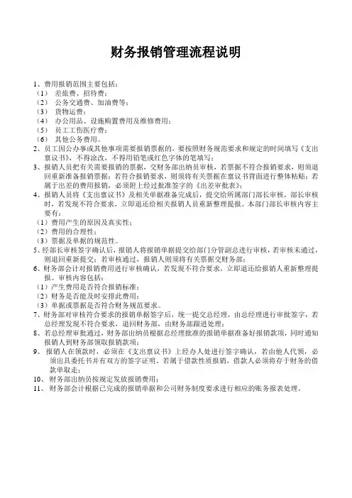
财务报销管理流程说明1、费用报销范围主要包括:(1)差旅费、招待费;(2)公务交通费、加油费等;(3)货物运费;(4)办公用品、设施购置费用及维修费用;(5)员工工伤医疗费;(6)其他公务费用。
2、员工因公办事或其他事项需要报销票据的,要按照财务规范要求和规定的时间填写《支出禀议书》,不得涂改,不得用铅笔或红色字体的笔填写;3、报销人员把有关需要报销的票据,交财务部出纳员审核,若票据不符合报销要求,则须退回重新准备报销票据;若符合报销要求,则须将有关票据在禀议书背面进行整体粘贴;若属于出差的费用报销,必须附上经过批准签字的《出差审批表》;4、报销人员将《支出禀议书》及相关单据准备完成后,提交给所属部门部长审核,部长审核时,若发现不符合要求,立即退还给相关报销人员重新整理提报。
本部门部长审核内容主要有:(1)费用产生的原因及真实性;(2)费用的合理性;(3)票据及单据的规范性。
5、经部长审核签字确认后,报销人将报销单据提交给部门分管副总进行审核,若审核未通过,则退回重新提交;若审核通过,报销人则须将有关票据交财务部;6、财务部会计对报销费用进行审核确认,若发现不符合要求,立即退还给报销人重新整理提报。
审核内容包括:(1)产生费用是否符合报销标准;(2)财务是否能及时安排此费用;(3)单据或票据是否符合财务规范要求。
7、财务部对审核符合要求的报销单据签字后,统一提交总经理,由总经理进行审批签字,若总经理发现不符合要求,退回财务部,由财务部跟进处理;8、若总经理审批通过,财务部出纳员根据总经理批准的报销单据准备好报销款项,同时通知报销人到财务部领取报销款项;9、报销人在领款时,必须在《支出禀议书》上经办人处进行签字确认,若由他人代领,必须出具委托书并有双方的签字证明。
若属于借款性质报销,借款人必须将存于财务的借款单取走;10、财务部出纳员按规定发放报销费用;11、财务部会计根据已完成的报销单据和公司财务制度要求进行相应的账务报表处理。
财务报销有关事项说明及报销流程一、报销凭证要求1、报销发票、收据应是正式发票或财政部门及税务部门印发的统一收据,圆珠笔或铅笔填写无效;报销其他原始凭证也应必须真实、合法、有效,符合财务报销制度。
2、发票内容要齐全:单位名称(一律为各单位全称)、日期、品名(必须填写物品及办公用品的具体名称)、单价、数量、金额等项目填写齐全。
字迹清楚,金额正确,大、小写相符。
票据一经涂改立即无效。
3、印章要齐全:报销发票必须有税务机关统一印制的发票监制章,并加盖开票单位发票专用章或财务专用章;行政事业单位收据必须有省或市级财政部门统一印刷的财政票据监制章及财务专用章。
发票或收据须在税务机关规定的使用有效期内。
4、在超市购买商品的,一般应提供超市机制发票(发票上须注明品名、单价、数量)。
5、报销凭证严重破损导致内容不全,不清的,报账人员应予以退回。
6、各种凭证、单据一律要求用钢笔、蓝黑或碳素黑水填写,做到内容完整、字迹清晰、工整,不得涂改,人民币大小写要清楚、完整、正确、相符,小写须写到分位,没有的用“0”补齐。
二、报销要求及有关流程报销时一律使用由财政局统一印制的《费用报销单》,可以找财务人员领取。
报销时,经办人应在《报销单》-原始单据粘贴页左上角(两直角边大约3-5cm处)依次粘贴财务票据、审批表、有关文件依据等附件,根据费用性质认真、完整填写《报销单》,并注明发票张数,且金额合计大小写必须与发票实报金额完全一致,不得涂改。
按照财务相关规定要求,财务支出实行“逐级审核”制度,每笔报销事项都必须逐级审核、层层把关。
经办人员填写费用报销单,由科室(队、中心)负责人、分管领导对报销事项真实性进行审核签字,然后送财务负责人对其合法性、合规性进行审核签字,最后由经办人报单位主要负责人签字审批后送财务人员报销。
(其中,《报销单》中所粘贴所有发票均须由经办人及科室(队、中心)负责人签字,并签在发票正面右下角。
)三、“三公经费”、专家费等报销说明1、接待费。
差旅费报销情况说明范文尊敬的领导/财务部门:我来给大家说说我这次的差旅费报销情况哈。
我是[姓名],于[出差日期]开始出差,去的地方是[出差目的地]。
这次出差啊,那可真是一趟充满故事的旅程呢。
一、交通费用。
1. 机票。
我出发的时候呀,为了能尽快赶到目的地开展工作,就订了[航空公司]的机票。
那价格呢,也不算太便宜,花了[X]元。
不过这也是没办法的事,毕竟时间就是金钱嘛,早到就能早点把事情搞定。
我还特意选了个靠窗的位置,想在路上看看风景,结果一路上光顾着想工作的事儿了,啥风景都没咋看,你说这亏不亏。
2. 市内交通。
到了目的地,那交通可真是个大问题。
我下了飞机就直奔机场大巴,这大巴票花了[X]元。
到了市区以后呢,就靠着打车和坐地铁到处跑。
打车吧,有时候还遇到堵车,那计价器“滴答滴答”地跳,我这心都在滴血啊。
总共打车花了大概[X]元。
坐地铁虽然便宜,但是换乘的时候就像走迷宫似的,好几次差点迷路。
地铁费用加起来是[X]元。
二、住宿费用。
住宿我可是精挑细选的。
我找了一家离办事地点比较近的酒店,这样每天早上就可以多睡一会儿,不至于在路上奔波太久影响工作状态。
这个酒店环境还不错,就是价格有点小贵,一晚要[X]元,我总共住了[X]晚,所以住宿费用就是[X]元。
不过在酒店里发生了个小插曲,有一天晚上隔壁房间的人好像在开派对,吵得我差点没睡好,我还去和前台投诉了呢,还好后来他们安静下来了。
三、餐饮费用。
民以食为天嘛,出差也不能亏待自己的肚子。
但是呢,我也没有铺张浪费哦。
在当地,我基本上都是吃一些当地的特色小吃和比较实惠的工作餐。
早餐一般就是[具体早餐食物],大概[X]元一顿。
午餐和晚餐有时候在小饭馆吃个盖饭或者面之类的,平均每顿[X]元左右。
不过有一天和客户一起吃饭,那顿饭稍微贵了点,花了[X]元,毕竟是为了谈业务嘛。
总的餐饮费用加起来是[X]元。
四、其他费用。
1. 办公用品。
在出差过程中,突然发现有些办公用品没带够,像笔记本和笔之类的,就临时在当地的文具店买了一些,花了[X]元。
财务报销慰问说明
一、慰问对象
本次慰问的对象为公司内部员工及家属,如有特殊情况,需经公司领导审批后进行慰问。
二、慰问事由
慰问事由为员工因疾病、意外等不可抗力因素导致经济困难,以及员工因工作需要长时间出差、加班等辛苦工作而需要慰问的事宜。
三、慰问物品或金额
慰问物品或金额根据员工实际情况确定,一般为食品、日用品、购物卡等物品或一定金额的现金,具体标准根据公司相关规定执行。
四、报销依据
报销依据为员工提供的发票、收据等相关凭证,同时需要提供公司内部审批单等相关文件。
五、报销比例与金额
报销比例根据不同情况而定,具体如下:
1. 因公出差、加班等产生的费用,按照公司出差、加班等相关规定进行报销;
2. 因私产生的费用,根据实际情况而定,一般按照实际支出的70%-90%进行报销。
六、审批与审核流程
审批与审核流程如下:
1. 员工提出申请,填写公司内部审批单;
2. 部门主管审核,签署意见;
3. 财务部门审核,核定报销金额;
4. 公司领导审批,批准报销申请;
5. 财务部门支付报销款项或发放慰问物品。
七、其他说明
1. 员工应如实填写申请表格,提供真实有效的凭证;
2. 公司将对员工提供的所有资料进行保密处理;
3. 如有虚假报销等违规行为,公司将依法追究相关责任。
八、注意事项
1. 员工在申请慰问时应按照公司规定流程进行,不要私自决定或委托他人代办;
2. 员工在申请慰问时应充分了解公司规定,如有疑问应及时咨询相关部门;。
财务报销申请报告尊敬的财务部门领导:我是公司A部门的一名员工,特此向贵部门提交一份财务报销申请报告,详细说明我在工作过程中发生的费用,并请求财务部门给予审核和报销支持。
以下是具体内容:一、费用明细1. 差旅费在过去一个月的工作中,我需要出差前往B市拜访供应商并参加行业会议。
费用明细如下:- 交通费:往返机票500元;- 住宿费:3晚共计600元;- 餐饮费:5天共计300元;- 交通费:市内交通车费200元;总计:1600元。
2. 会议费为了提升公司员工的专业能力和业务水平,我参加了一场行业内的培训会议。
费用明细如下:- 培训费用:会议报名费500元;- 住宿费:2晚共计400元;- 餐饮费:3天共计200元;总计:1100元。
3. 办公费工作中需要购买一些办公用品,以提高工作效率和质量。
费用明细如下:- 打印纸:5包共计100元;- 笔记本:2本共计50元;- 文件夹:10个共计50元;总计:200元。
二、报销事由1. 差旅费报销事由出差的目的是与供应商协商业务合作事宜,并参加了行业会议,以了解市场动态和业界最新趋势。
这对公司业务的发展具有重要意义。
2. 会议费报销事由参加行业内的培训会议,可以拓宽知识面,提升专业能力,为公司的业务进步做出贡献。
3. 办公费报销事由在工作过程中,购买必要的办公用品可以提高工作效率和质量,保证工作的顺利进行。
三、报销金额与材料附属1. 报销金额总计:约3900元。
2. 我已准备好以下相关材料,作为财务部门审核的依据:- 形成报销申请的正式申请表;- 相关费用的各种票据和发票;- 出差、培训和办公事项的报告和证明材料。
四、请求与期望1. 我真诚地希望财务部门在收到本报告后,能尽快审核报销申请,并将款项返还至我的个人账户。
2. 如果有任何需要补充的材料或进一步的信息,我将配合并尽快提供。
五、结束语我对公司的支持与信任表示感激,我会继续努力工作,为公司的发展做出更多贡献。
个人报销情况说明范文尊敬的财务部门:我是贵公司的员工XXX,现就我个人的一次报销情况作如下说明。
本人在XXXX年XX月XX日申请了一笔报销费用,共计XXXX元。
该次报销费用主要包括XXXXX。
在此,我将对每一项费用逐一进行说明,希望能够得到核实和批准。
首先,我报销的费用中包括了XXXX元的差旅费。
这部分费用是我因公出差导致的,包括交通费、住宿费和餐饮费等。
具体来说,我出差的目的是去XXXXX参加XXXXX,旅程共计XX天。
期间,我乘坐了公共交通工具前往目的地,所产生的交通费用为XXXX元。
此外,我在出差期间住宿在一家规定的酒店,住宿费用共计XXXX元。
同时,我每天根据公司规定标准在外就餐,所产生的餐饮费用为XXXX元。
其次,我还报销了XXXX元的办公用品费用。
这部分费用是我在工作中所需的办公用品,包括笔记本、文件夹、打印纸等。
这些用品的购买是为了更好地完成工作任务,提高工作效率。
最后,我还报销了XXXX元的培训费用。
这部分费用是我参加XXXX培训所产生的,旨在提高个人职业能力和工作技能。
这次培训对我发展事业具有重要意义,我相信通过这次培训能够更好地为公司做出贡献。
在这次报销过程中,我已经按照公司规定的流程进行了操作,如填写报销单、准备发票和相关材料等,并在报销单上详细列出了每项费用的明细和金额。
同时,我还按照相关要求提交了出差和培训的相关证明文件。
一切手续合法规范,真实无误,希望能够得到贵部门的核实和批准。
总而言之,这次报销是根据公司规定和我的工作需要进行的,是合理、合法的。
我保证报销所列费用均为真实、准确,没有虚报、夸大,并提供了相应的证明文件。
希望财务部门能够核实这些费用,并及时予以批准和报销。
谢谢您的关注和支持!XXXX年XX月XX日。
目录一、常用单据类型及具体使用情况∙∙∙∙∙∙∙∙∙∙∙∙∙∙∙∙∙∙∙∙∙∙∙∙∙∙∙∙∙∙∙∙∙∙∙∙∙∙∙∙∙∙∙∙∙∙∙∙∙∙∙∙∙∙∙∙∙∙∙∙∙∙∙∙∙∙∙∙∙∙∙∙∙∙∙∙∙∙∙∙∙∙∙∙∙∙∙∙∙∙∙∙∙∙∙∙∙∙∙∙∙∙∙∙∙∙∙∙∙∙∙∙∙∙∙∙∙∙∙∙∙∙∙∙∙∙2二、单据填写规范及明晰解释∙∙∙∙∙∙∙∙∙∙∙∙∙∙∙∙∙∙∙∙∙∙∙∙∙∙∙∙∙∙∙∙∙∙∙∙∙∙∙∙∙∙∙∙∙∙∙∙∙∙∙∙∙∙∙∙∙∙∙∙∙∙∙∙∙∙∙∙∙∙∙∙∙∙∙∙∙∙∙∙∙∙∙∙∙∙∙∙∙∙∙∙∙∙∙∙∙∙∙∙∙∙∙∙∙∙∙∙∙∙∙∙∙∙∙∙∙∙∙∙∙∙∙∙∙∙∙∙∙∙∙∙∙∙31、借款单∙∙∙∙∙∙∙∙∙∙∙∙∙∙∙∙∙∙∙∙∙∙∙∙∙∙∙∙∙∙∙∙∙∙∙∙∙∙∙∙∙∙∙∙∙∙∙∙∙∙∙∙∙∙∙∙∙∙∙∙∙∙∙∙∙∙∙∙∙∙∙∙∙∙∙∙∙∙∙∙∙∙∙∙∙∙∙∙∙∙∙∙∙∙∙∙∙∙∙∙∙∙∙∙∙∙∙∙∙∙∙∙∙∙∙∙∙∙∙∙∙∙∙∙∙∙∙∙∙∙∙∙∙∙∙∙∙∙∙∙∙∙∙∙∙∙∙∙∙∙∙∙∙∙∙∙∙∙∙∙∙32、业务费用付款单∙∙∙∙∙∙∙∙∙∙∙∙∙∙∙∙∙∙∙∙∙∙∙∙∙∙∙∙∙∙∙∙∙∙∙∙∙∙∙∙∙∙∙∙∙∙∙∙∙∙∙∙∙∙∙∙∙∙∙∙∙∙∙∙∙∙∙∙∙∙∙∙∙∙∙∙∙∙∙∙∙∙∙∙∙∙∙∙∙∙∙∙∙∙∙∙∙∙∙∙∙∙∙∙∙∙∙∙∙∙∙∙∙∙∙∙∙∙∙∙∙∙∙∙∙∙∙∙∙∙∙∙∙∙∙∙∙∙∙∙∙∙∙∙∙43、员工费用报销单∙∙∙∙∙∙∙∙∙∙∙∙∙∙∙∙∙∙∙∙∙∙∙∙∙∙∙∙∙∙∙∙∙∙∙∙∙∙∙∙∙∙∙∙∙∙∙∙∙∙∙∙∙∙∙∙∙∙∙∙∙∙∙∙∙∙∙∙∙∙∙∙∙∙∙∙∙∙∙∙∙∙∙∙∙∙∙∙∙∙∙∙∙∙∙∙∙∙∙∙∙∙∙∙∙∙∙∙∙∙∙∙∙∙∙∙∙∙∙∙∙∙∙∙∙∙∙∙∙∙∙∙∙∙∙∙∙∙∙∙∙∙∙∙∙54、差旅费用报销单∙∙∙∙∙∙∙∙∙∙∙∙∙∙∙∙∙∙∙∙∙∙∙∙∙∙∙∙∙∙∙∙∙∙∙∙∙∙∙∙∙∙∙∙∙∙∙∙∙∙∙∙∙∙∙∙∙∙∙∙∙∙∙∙∙∙∙∙∙∙∙∙∙∙∙∙∙∙∙∙∙∙∙∙∙∙∙∙∙∙∙∙∙∙∙∙∙∙∙∙∙∙∙∙∙∙∙∙∙∙∙∙∙∙∙∙∙∙∙∙∙∙∙∙∙∙∙∙∙∙∙∙∙∙∙∙∙∙∙∙∙∙∙∙∙65、费用预算追加单∙∙∙∙∙∙∙∙∙∙∙∙∙∙∙∙∙∙∙∙∙∙∙∙∙∙∙∙∙∙∙∙∙∙∙∙∙∙∙∙∙∙∙∙∙∙∙∙∙∙∙∙∙∙∙∙∙∙∙∙∙∙∙∙∙∙∙∙∙∙∙∙∙∙∙∙∙∙∙∙∙∙∙∙∙∙∙∙∙∙∙∙∙∙∙∙∙∙∙∙∙∙∙∙∙∙∙∙∙∙∙∙∙∙∙∙∙∙∙∙∙∙∙∙∙∙∙∙∙∙∙∙∙∙∙∙∙∙∙∙∙∙∙∙∙7三、常见Q&A∙∙∙∙∙∙∙∙∙∙∙∙∙∙∙∙∙∙∙∙∙∙∙∙∙∙∙∙∙∙∙∙∙∙∙∙∙∙∙∙∙∙∙∙∙∙∙∙∙∙∙∙∙∙∙∙∙∙∙∙∙∙∙∙∙∙∙∙∙∙∙∙∙∙∙∙∙∙∙∙∙∙∙∙∙∙∙∙∙∙∙∙∙∙∙∙∙∙∙∙∙∙∙∙∙∙∙∙∙∙∙∙∙∙∙∙∙∙∙∙∙∙∙∙∙∙∙∙∙∙∙∙∙∙∙∙∙∙∙∙∙∙∙∙∙∙∙∙∙∙∙∙∙∙∙∙∙∙∙∙∙8四、附线下店、总部、各城市费用报销对接人∙∙∙∙∙∙∙∙∙∙∙∙∙∙∙∙∙∙∙∙∙∙∙∙∙∙∙∙∙∙∙∙∙∙∙∙∙∙∙∙∙∙∙∙∙∙∙∙∙∙∙∙∙∙∙∙∙∙∙∙∙∙∙∙∙∙∙∙∙∙∙∙∙∙∙∙∙∙∙∙∙∙∙∙∙∙∙∙∙∙∙∙∙∙∙∙∙∙∙∙∙∙∙∙∙∙10一、常用单据类型及具体使用情况(一)目前日常使用率较高单据借款单、业务费用报销单、员工费用报销单、差旅费用报销单、费用预算追加单等。
(二)具体使用情况1、借款单:个人借款时使用,收款人为公司员工。
若因合同约定供应商收款前不能开具发票的,收款人可为供应商。
后续取得发票后,需要填写业务费用报销单进行借款核销;若未完全花费,需要归还剩余款项至公司账户。
2、业务费用付款单:发生的业务类、行政类的费用付款使用,例如绿植费、保洁费、咨询服务费、招聘费、短信费、运营业务费用、培训业务费用等。
3、员工费用报销单:发生的一切员工类的费用报销使用,例如加班交通费、交通费、日常团建等。
4、差旅费用报销单:发生的出差费用报销使用。
5、费用预算追加单:预算不够时,进行预算追加使用。
二、单据填写规范及明晰解释1、借款单截图①费用借款公司:按照申请人劳动合同签署公司选择,需要与合同、发票保持一致;②费用所属部门:选择占用预算的部门;③费用大类:选择占用预算的费用大类;④预算年度:2020年;⑤预算月份:选择占用预算的月份;⑥费用名称:选择相同或相近费用名称;⑦费用金额:按照合同或发票填写实际支付金额;⑧费用事由及说明:具体明细备注;⑨收款人名称:收款人真实姓名或供应商公司名称;⑩开户行:具体银行及具体支行;⑪收款账号:填写银行账号。
2、业务费用付款单截图①费用报销公司:按照申请人劳动合同签署公司选择,需要与合同、发票保持一致;②费用所属部门:选择占用预算的部门;③费用大类:选择占用预算的费用大类;④预算年度:2020年⑤预算月份:选择占用预算的月份;⑥费用名称:选择相同或相近费用名称;⑦费用金额:按照合同或发票填写实际支付金额;⑧费用事由及说明:具体明细备注;⑨收款人名称:收款人真实姓名或供应商公司名称;⑩开户行:具体银行及具体支行;⑪收款账号:填写银行账号。
3、员工费用报销单截图①费用报销公司:按照申请人劳动合同签署公司选择,需要与发票保持一致;②费用所属部门:选择占用预算的部门;③费用大类:选择占用预算的费用大类;④预算年度:2020年;⑤预算月份:选择占用预算的月份;⑥费用名称:选择相同或相近费用名称;⑦费用金额:按照实际发票填写支付金额;⑧费用事由及说明:具体明细备注;⑨收款人名称:收款人真实姓名或供应商公司名称;⑩开户行:具体银行及具体支行;⑪收款账号:填写银行账号。
4、差旅费用报销单截图①费用报销公司:按照申请人劳动合同签署公司选择,需要与发票保持一致;②费用所属部门:选择占用预算的部门;③费用大类:选择占用预算的费用大类;④预算年度:2020年;⑤预算月份:选择占用预算的月份;⑥出差始发地:填写出差始发城市;⑦出差地点:填写出差去往城市;⑧出差事由:备注出差事由;⑨出差日期、返回日期、出差天数:填写具体出差日期、返回日期、出差天数;⑩费用名称:选择相同或相近费用名称;⑪费用金额:填写实际支付金额,需要与发票金额一致;⑫费用事由及说明:具体明细备注;⑬收款人名称:收款人真实姓名;⑭开户行:具体银行及具体支行;⑮收款账号:填写银行账号。
5、费用预算追加单:截图①预算年度:2020年;②费用所属部门:填写需要追加的部门;③费用大类:填写需要追加的费用大类;④预算月份:填写需要追加预算的月份;⑤申请追加金额:填写具体追加金额;⑥追加事由:填写追加预算的具体事由、金额计算明细等。
三、常见Q&A1、Q:如何进行报销?A:需要进入OA,提交对应报销单。
在OA审批流程到达财务部时,将OA纸质单据连同贴好的发票及附件一同交到(或寄到)财务部,财务部审核后,会逐一安排付款。
2、Q:如何进行报销单据类型的选择?A:请参见本说明第二页“具体使用情况”。
3、Q:OA中没有需要选择的单据类型,怎么办?A:请联系运维部,开通单据使用权限。
实习生只可报销个人费用,所以只有员工费用报销单的权限。
4、Q:为什么报销单OA流程到财务但还没有审核?A:请将审批流程已经到达财务部的单据打印交到(或寄到)财务部。
5、Q:报销单什么格式打印?A:横版打印,需要打印正文及处理人意见区。
6、Q:OA流程已经结束,为什么还没有付款?A:OA流程与付款网银流程目前没有系统对接,所以OA流程结束不代表已打款。
具体的付款时间自纸质单据抵达财务部(审核没有问题的单据,有问题的单据会及时反馈),业务类费用于四个工作日内付款、个人报销于五个工作日内付款;所有付款(特殊情况除外)如遇月末最后一个工作日及月初第一个工作日,则付款顺延。
7、Q:购买的东西没有发票怎么办?A:所有费用均须使用与业务相关发票,不允许替票,没有与业务相符的正规发票不能报销。
请选择可以开具发票的正规供应商,择优进行购买。
8、Q:日常类、员工福利类、差旅费用类报销时限是多久?A:每月发生未报销的日常行政类(如交通费、招待费、办公用品、低值易耗品、印刷费等)、员工福利类(如加班餐费、加班交通费、日用品、食品、员工关怀等)、差旅费用,费用发生后30日内(按发票日期起算)请提交OA审批,并将完成审批的单据及时提交财务,超期视为自动放弃报销。
9、Q:发票项目开具礼品,可不可以报销?A:对于开票项目为“礼品”、“奢侈品”、“黄金”、“钻石”等,明显为礼物及名贵物品的发票,此类发票需要代扣代缴20%的个人所得税,所以目前不接收此类发票。
10、Q:报销单填制人与收款人不一致,可以打款吗?A:对于付款给公司员工的单据,包括借款单、员工费用报销单、业务费用付款单等,报销单填制人与收款人需要保持一致,才能进行打款。
11、Q:业务类费用(运营费用、培训费用等)本月已经实际发生,但还没有付款,想占用本月预算,需要如何做呢?A:每周最后一天及月末最后一天,财务部都会给各部门对接人发送报备费用的邮件。
目的是为了已经发生但还没有付款的费用,可以通过邮件的方式报备给财务部,与OA是否填制无关。
若当月未付款也未报备,则无法占用本月预算。
12、Q:物料出库和物料商城购买的流程是什么?A:需要先与采购部沟通价格及取得方式,再咨询财务部根据相应的方式进行报销。
13、Q:如何核销借款呢?A:OA提交业务费用付款单,然后关联借款单。
新提单据的费用所属部门、费用大类、预算年度、预算月份要和需要核销的借款单单据保持一致。
四、附总部及各城市费用报销对接人请先阅读此报销流程及相关Q&A之后,如在报销过程中或对以上内容有困惑或疑问,可钉钉或电话与以下对接人联络沟通。
1、财务对接人。