温度传感器简介与选型
- 格式:doc
- 大小:24.50 KB
- 文档页数:2
NTC热敏电阻温度传感器产品选型方法与应用NTC热敏电阻(Negative Temperature Coefficient)是一种温度感应器件,其电阻值随温度的变化而变化。
NTC热敏电阻可以通过测量其电阻来得知环境温度,广泛应用于电子设备中的温度测量与控制。
本文将介绍NTC热敏电阻的选型方法与应用。
1.NTC热敏电阻选型方法(1)测量范围:首先需要确定所需测量的温度范围,不同的NTC热敏电阻有不同的温度范围适用性。
(2)精度要求:根据应用需求,确定所需的温度测量精度,一般来说,精度要求越高,选用的NTC热敏电阻越高档。
(3)响应时间:对于实时性要求较高的应用,需要考虑NTC热敏电阻的响应时间。
一般来说,响应时间越短,实时性越好。
(4)环境条件:NTC热敏电阻的环境条件也需要考虑,例如工作温度、湿度等。
(5)价格:最后要考虑的因素是价格,需根据预算确定选用的NTC 热敏电阻。
综合以上因素进行综合考量,可以选择适用的NTC热敏电阻。
2.NTC热敏电阻的应用(1)温度测量与控制:NTC热敏电阻可以直接作为温度传感器,通过测量其电阻值来得知环境温度。
在温度测量与控制系统中,NTC热敏电阻可以根据温度变化调节电路,实现对温度的控制。
(2)设备保护:NTC热敏电阻可以作为过热保护装置,用于检测电子设备或电路的温度,并当温度超过设定阈值时触发保护机制,保护设备免受过热损坏。
(3)温度补偿:NTC热敏电阻可以用于温度补偿,例如在温度对电路精度要求较高的仪器设备中,通过测量环境温度并进行补偿,提高整个系统的测量精度。
(4)温度控制与调节:NTC热敏电阻可以用于调节设备的温度,例如电热水器中,通过测量水温,并根据设定温度来控制加热功率,从而达到设定温度。
(5)气象观测:NTC热敏电阻可以用于气象观测中,例如温湿度计。
总之,NTC热敏电阻具有广泛的应用领域,从温度测量与控制到设备保护、温度补偿、温度调节等方面都有应用。
什么是温度传感器,又如何选型?
温度传感器是什么呢?它是指能感受温度并转换成可用输出信号的传感器。
在工业、农业、商业、科研、国防、医学及环保等领域都会有温度检测的需求,那就会需要用到温度传感器或感温棒这样的可以实现温度检测、监测与控制的重要器件。
温度传感器通常是和显示仪表、记录仪表、电子计算机等配套使用,直接测量各种生产过程中的液体、蒸汽和气体介质以及固体表面的温度。
那如何选择合适的温度传感器或感温棒呢?其实选型的重点是需要先确定好温度信号种类、探头的长度和直径、安装固定的方式。
首先,温度传感器的温度种类分为:热电偶、热电阻、热敏电阻NTC和CMOS四种,比较常用的是热电偶和热电阻,热电偶温度范围最宽是0℃~1300℃。
热电阻中的铂电阻温度范围-200℃~500℃。
所以在选型的时候需要根据你所测温度范围和使用场合来选择合适的传感器类型,在选定好传感器的类型后,再来确定温度传感器的探头长度和直径以及安装方式,比如螺纹、法兰安装等。
线性NTC温度传感器的选型什么是线性NTC温度传感器?线性NTC温度传感器是一种基于热敏材料电阻值随温度变化的原理而设计的温度传感器,它的特点是在一定范围内,它的电阻值与温度呈线性关系,因此可以用电阻值的变化来反映温度的变化,被广泛应用于温度测量和控制领域。
选型时需要考虑什么?热敏元件参数在选型线性NTC温度传感器时,首先需要考虑的是热敏元件的参数,包括它的材料、尺寸、精度等。
例如,常见的热敏材料有铂、铜、镍等,尺寸和精度也会根据使用场合的不同进行选择。
工作条件其次,我们还需要考虑工作条件,包括传感器所处的环境温度范围、工作电压范围、通信接口等。
根据实际应用场景来选择合适的产品。
响应时间线性NTC温度传感器的响应时间也是选型的重要指标之一,主要取决于热敏元件的尺寸、热容和热导率等因素,通常响应时间越短的传感器价格越高。
价格和可靠性最后,价格和可靠性也是我们在选型线性NTC温度传感器时需要考虑的因素。
通常来说,价格越高的传感器性能越好,可靠性也越高,但实际情况也要考虑成本和实际应用场景等多方面因素,做出综合考虑。
常见的线性NTC温度传感器AD590温度传感器AD590是一种3引脚的线性温度传感器,其输出电压与温度贡献的线性度非常高,可以达到0.1%。
另外,它的工作温度范围非常广,可以达到-55℃~+150℃,因此在高温或低温下也能够正常工作。
LM35温度传感器LM35也是一种非常常用的线性温度传感器,它可以直接输出温度值,而不需要进行复杂的计算。
LM35的响应时间非常快,仅为0.1秒,而且工作电压范围也非常宽广,能够满足大多数应用场合的需要。
PT100温度传感器PT100温度传感器是一种基于铂电阻的温度传感器,具有高精度和稳定性。
它的工作温度范围也很广,一般可以达到-200℃~+600℃。
但是它的价格相对较高,一般用于对精度要求较高的场合。
总结在选型线性NTC温度传感器时,需要考虑热敏元件参数、工作条件、响应时间、价格和可靠性等因素,根据实际应用场景进行综合考虑,选择合适的产品。
温度传感器的选用温度传感器是将环境温度转换成电气信号输出的装置,目前在工业、医疗、家庭等领域都有广泛的应用。
在选用温度传感器时,需要考虑到多个因素,如测量范围、精度、响应速度、可靠性、价格等。
本文将针对这些方面进行详细介绍。
1. 测量范围温度传感器的测量范围一般是指其可以测量的温度范围,通常用最低温度和最高温度来表示。
不同的温度传感器具有不同的测量范围,因此在选用时应该根据具体的应用需求来选择。
例如,医疗领域一般使用的体温计测量范围为32℃~42℃,而用于烘烤食品的温度计测量范围可能会更高。
2. 精度温度传感器的精度是指其测量结果与实际温度之间的偏差。
一般来说,精度越高的温度传感器价格越高。
在选用时需要考虑到实际应用的需要,决定是否需要高精度的温度传感器。
例如,在科研领域或者精密加工行业,需要高精度的温度测量数据,此时需要选用高精度的温度传感器。
3. 响应速度响应速度是指温度传感器从变化发生到输出信号的时间,也称为传感器的时间常数。
响应速度越快的温度传感器可以更及时地反映温度变化,但是价格也会更高。
在一些实时控制的场合(如车用空调),需要选用响应速度快的温度传感器以实现及时响应。
4. 可靠性可靠性是指温度传感器的稳定性和工作寿命。
温度传感器应该具有在长期使用中保持测量精度的能力。
另外,温度传感器也应具有抗干扰的能力,避免对外部环境因素(如电磁干扰)的影响。
在选择温度传感器时,应该考虑到它的可靠性,以避免在使用过程中出现意外情况,造成数据错误或设备故障。
5. 价格价格是温度传感器选用时需要考虑到的另一个因素。
不同品牌和型号的温度传感器价格差异巨大,需要根据实际情况和预算来选择。
在一些经济条件较为有限的应用场合,可以考虑选用价格较低但功能相对简单的温度传感器;而在一些对数据精度和稳定性要求较高的场合,则需要选用价格相对较高的高端温度传感器。
总之,在选用温度传感器时,应考虑到多个因素,如测量范围、精度、响应速度、可靠性、价格等。
温度传感器的选型温度是工业生产须掌控的一个关键参数,对于工业生产的产品质量、设备以及人身安全有直接的影响。
选择温度检测仪表不应盲目要求测量的精度高、范围大以及自动化程度高等,而应结合工业生产中的实在工艺、被测介质的实际以及经济性等因素全盘考虑。
需要遵从的原则是检测仪表测量温度的上下限应当大于被测介质温度的波动范围、测量精度符合生产工艺技术要求、使用方式充足测量人员察看需要、便于日常检修以及维护工作,并在此基础上,尽可能选择价经济实惠的检测仪表。
按使用方式选择:假如只是就地显示,通常可以选择液体玻璃、双金属以及压力式温度计等。
假如不但需要具备测量温度的功能,还要求具备当被测温度接近限值的时候能够报警,应当选择附加报警装置的液体玻璃、双金属以及压力式温度计等。
假如要求远距离显示的话,可以选择热电阻、热电偶或者温度变送器等。
按测量范围要求选择:被测量介质的温度是选择适合的检测仪表的一个关键的依据。
假如是测量常温,可以选择热电偶温度计、热电阻温度计、压力式测度计以及双金属温度计等。
有机液体玻璃温度计的特点是其指示液为红色,有利于读数,但是无法带电接点,所以在测量温度低于100℃的介质而且不需要发送信号的时候,可以优先选择有机液体玻璃温度计。
双金属温度计的重要优点是其刻度比较清楚、耐振以及无水银等,所以当被测介质的温度低于300℃的时候,选择双金属温度计。
假如被测介质的稳定低于150℃的时候,可以选择铜热电阻;假如被测介质的温度在300℃到600℃的范围之内,可以选择镍铬—考铜热电偶,然而由于考铜合金丝简单被氧化,所以用于测量超出500℃的蒸汽温度的时候,选择镍铬—镍硅热电偶,假如被测介质的温度在600℃到1000℃的时候可以选择镍铬—镍硅热电偶;假如被测介质的温度在1000℃到1300℃的时候应选择铂铑—铂热电偶。
假如被测介质的温度高,可以选择辐射式高温计或者红外线式高温计。
按测量精度需要选择:假如要求的测量精度高,可以选择铂热电阻、铂铑—铂热电偶或者是铂铑—铂铑热电偶。
温度传感器如何选型?选择温度传感器需要注意哪些?温度传感器是电路中一个比较常见的元器件,同时温度传感器的种类也是五花八门,那么种类繁多的温度传感器应该怎么挑选呢?选择温度传感器时又需要注意什么呢?温度传感器温度传感器是指能感受温度并转换成可用输出信号的传感器。
温度传感器是温度测量仪表的核心部分,品种繁多。
按测量方式可分为接触式和非接触式两大类,按照传感器材料及电子元件特性分为热电阻和热电偶两类。
温度传感器的种类接触式接触式温度传感器的检测部分与被测对象有良好的接触,又称温度计。
温度计通过传导或对流达到热平衡,从而使温度计的示值能直接表示被测对象的温度。
温度传感器一般测量精度较高。
在一定的测温范围内,温度计也可测量物体内部的温度分布。
但对于运动体、小目标或热容量很小的对象则会产生较大的测量误差,常用的温度计有双金属温度计、玻璃液体温度计、压力式温度计、电阻温度计、热敏电阻和温差电偶等。
它们广泛应用于工业、农业、商业等部门。
在日常生活中人们也常常使用这些温度计。
随着低温技术在国防工程、空间技术、冶金、电子、食品、医药和石油化工等部门的广泛应用和超导技术的研究,测量120K以下温度的低温温度计得到了发展,如低温气体温度计、蒸汽压温度计、声学温度计、顺磁盐温度计、量子温度计、低温热电阻和低温温差电偶等。
低温温度计要求感温元件体积小、准确度高、复现性和稳定性好。
利用多孔高硅氧玻璃渗碳烧结而成的渗碳玻璃热电阻就是低温温度计的一种感温元件,可用于测量1.6~300K范围内的温度。
非接触式它的敏感元件与被测对象互不接触,又称非接触式测温仪表。
这种仪表可用来测量运动物体、小目标和热容量小或温度变化迅速(瞬变)对象的表面温度,也可用于测量温度场的温度分布。
最常用的非接触式测温仪表基于黑体辐射的基本定律,称为辐射测温仪表。
温度传感器辐。
温度传感器,主要是利用物质各种物理性质,而且是随着温度的变化规律,把温度直接转化为电量的一种传感器,相对型号比较多。
因此对于很多消费者,在进行购买时,想更多地了解温度传感器型号,以及应用,然后再选择正规厂家生产的温度传感器。
下面就对很多需求者具体介绍了温度传感器型号,以及应用,你可以更多了解再选择购买。
温度传感器型号:1)pt100温度传感器CWF1(环氧树脂包封)性能:防潮湿、绝缘性好、可靠性高、时间常数小、反应灵敏。
主要用途:家用空调、冰箱等。
2)pt100温度传感器CWF2(铝壳、铜壳、不锈钢封装)性能:防潮湿、耗散系数大、结构牢固可靠、稳定性高。
主要用途:各类空调、冰箱、热水箱、饮水机、恒温箱等。
3)pt100温度传感器CWF3(塑料壳封装)性能:一致性好、耐温防潮性强、耐电压高。
主要用途:家用空调、冰箱等。
4)pt100温度传感器CWF4(加固定金属片)性能:外形结构灵活、满足不同场合安装要求。
主要用途:风扇控制、工业温控仪表等。
5)pt100温度传感器CWF5(特殊封装)性能:时间常数小、反应快、使用灵活、可靠。
主要用途:用于高温环境,如热水器、咖啡壶及工业控温。
温度传感器主要应用:温度是表征物体冷热程度的物理量,是工农业生产过程中一个很重要而普遍的测量参数。
温度的测量及控制对保证产品质量、提高生产效率、节约能源、生产安全、促进国民经济的发展起到非常重要的作用。
由于温度测量的普遍性,温度传感器的数量在各种传感器中居首位,约占50%。
温度传感器是通过物体随温度变化而改变某种特性来间接测量的。
不少材料、元件的特性都随温度的变化而变化,所以能作温度传感器的材料相当多。
温度传感器随温度而引起物理参数变化的有:膨胀、电阻、电容、而电动势、磁性能、频率、光学特性及热噪声等等。
随着生产的发展,新型温度传感器还会不断涌现。
由于工农业生产中温度测量的范围极宽,从零下几百度到零上几千度,而各种材料做成的温度传感器只能在一定的温度范围内使用。
各种负温度系数NTC热敏电阻-温度传感器技术参数详解与选型负温度系数(NTC)热敏电阻是一种能够根据温度的变化而产生相应变化的电阻器件。
下面将从技术参数和选型两个方面详细介绍NTC热敏电阻。
一、技术参数:1.温度系数:温度系数是指在一定温度范围内,热敏电阻的电阻值与温度变化之间的关系。
NTC热敏电阻的温度系数通常为负值,即随着温度的升高,电阻值减小。
常用的NTC热敏电阻温度系数有-3,000 ppm/℃和-4,200 ppm/℃等。
2.额定阻值:额定阻值是指在标准温度下,热敏电阻的电阻值。
常用的额定阻值有10KΩ、100KΩ等。
3.工作温度范围:工作温度范围是指热敏电阻所能正常工作的温度范围。
要根据具体的应用环境和需求选择合适的工作温度范围。
4.热时间常数:热时间常数是指热敏电阻在温度变化时响应的时间。
热时间常数越小,则响应速度越快。
5.精度:精度是指热敏电阻在额定温度下的电阻值与标准值之间的误差。
常见的精度等级有±1%、±3%等。
二、选型:1.根据需要测量的温度范围选择合适的温度系数:在选择NTC热敏电阻时,要根据所需测量的温度范围来选择合适的温度系数。
一般来说,-3,000 ppm/℃的NTC热敏电阻适用于宽温度范围的测量,而-4,200 ppm/℃的NTC热敏电阻适用于较窄的温度范围。
2.根据应用环境选择合适的工作温度范围:在选择NTC热敏电阻时,要根据应用环境的温度范围来选择合适的工作温度范围。
确保选择的NTC热敏电阻能够在应用环境下正常工作。
3.根据响应速度选择合适的热时间常数:在选择NTC热敏电阻时,要根据应用需求来选择合适的热时间常数。
如果需要快速响应的温度传感器,应选择具有较小热时间常数的NTC热敏电阻。
4.根据精度要求选择合适的精度等级:如果应用对测量精度要求较高,则应选择具有较高精度等级的NTC热敏电阻。
综上所述,选择合适的NTC热敏电阻应考虑其技术参数,如温度系数、额定阻值、工作温度范围、热时间常数和精度等,以满足具体应用的需求。
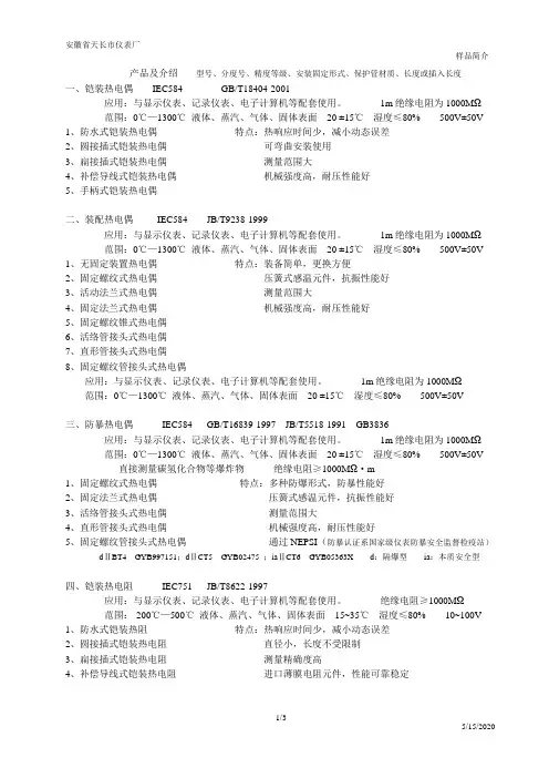
产品及介绍型号、分度号、精度等级、安装固定形式、保护管材质、长度或插入长度一、铠装热电偶IEC584 GB/T18404-2001应用:与显示仪表、记录仪表、电子计算机等配套使用。
1m绝缘电阻为1000MΩ范围:0℃—1300℃液体、蒸汽、气体、固体表面20 ±15℃湿度≤80% 500V±50V1、防水式铠装热电偶特点:热响应时间少,减小动态误差2、圆接插式铠装热电偶可弯曲安装使用3、扁接插式铠装热电偶测量范围大4、补偿导线式铠装热电偶机械强度高,耐压性能好5、手柄式铠装热电偶二、装配热电偶IEC584 JB/T9238-1999应用:与显示仪表、记录仪表、电子计算机等配套使用。
1m绝缘电阻为1000MΩ范围:0℃—1300℃液体、蒸汽、气体、固体表面20 ±15℃湿度≤80% 500V±50V1、无固定装置热电偶特点:装备简单,更换方便2、固定螺纹式热电偶压簧式感温元件,抗振性能好3、活动法兰式热电偶测量范围大4、固定法兰式热电偶机械强度高,耐压性能好5、固定螺纹锥式热电偶6、活络管接头式热电偶7、直形管接头式热电偶8、固定螺纹管接头式热电偶应用:与显示仪表、记录仪表、电子计算机等配套使用。
1m绝缘电阻为1000MΩ范围:0℃—1300℃液体、蒸汽、气体、固体表面20 ±15℃湿度≤80% 500V±50V三、防暴热电偶IEC584 GB/T16839-1997 JB/T5518-1991 GB3836应用:与显示仪表、记录仪表、电子计算机等配套使用。
1m绝缘电阻为1000MΩ范围:0℃—1300℃液体、蒸汽、气体、固体表面20 ±15℃湿度≤80% 500V±50V 直接测量碳氢化合物等爆炸物绝缘电阻≥1000MΩ·m1、固定螺纹式热电偶特点:多种防爆形式,防暴性能好2、固定法兰式热电偶压簧式感温元件,抗振性能好3、活络管接头式热电偶测量范围大4、直形管接头式热电偶机械强度高,耐压性能好5、固定螺纹管接头式热电偶通过NEPSI(防暴认证系国家级仪表防暴安全监督检疫站)dⅡBT4 GYB997151;dⅡCT5 GYB02475 ;iaⅡCT6 GYB05363X d:隔爆型ia:本质安全型四、铠装热电阻IEC751 JB/T8622-1997应用:与显示仪表、记录仪表、电子计算机等配套使用。
2008 NO.32Science and Technology Innovation Herald技 术 创 新1 不同材料制成的温度传感器依据制作温度传感器采用材料的不同,常用的温度传感器有热电偶、热电阻、NTC热敏电阻、半导体温度传感器等。
1.1 热电偶温度传感器热电偶由两种特定的金属材料(如铂铑)结合后制成,测温范围一般在-184~2300℃。
热电阻是由一种特定的金属材料 (如铂等)制成的,测温范围一般在-200~850℃。
以上两种温度传感器测温范围宽、可以在高温场合工作、体积较大、成本较高。
1.2 NTC热敏电阻温度传感器NTC热敏电阻即负温度系数热敏电阻。
它由Mn-Co-Ni-Fe-Cu等过渡金属氧化物的2-4种组成,采用陶瓷工艺烧结而成。
测温范围一般在-55~300℃。
NTC热敏电阻阻值随温度的变化符合指数规律,其最大的缺点也在于它的非线性,一般需要经过线性化处理,使输出电压与温度之间基木上成线性关系。
NTC热敏电阻温度传感器的一致性和互换性较差。
1.3 半导体温度传感器半导体温度传感器的温度检测依据是PN结正向电压和温度的关系。
其测温范围一般在-55~150℃。
半导体温度传感器很容易制成集成温度传感器。
与热电偶、热电阻、热敏电阻等其它温度传感器相比,半导体温度传感器具有灵敏度高、线性度好、响应速度快等特点。
另外,它将驱动电路、信号处理电路以及必要的逻辑控制电路集成在单片IC上,有尺寸小、使用方便等特点。
2 不同信号输出方式的温度传感器根据温度传感器的输出信号方式,可以分为模拟温度传感器、逻辑温度传感器和数字温度传感器。
2.1 模拟温度传感器模拟温度传感器输出模拟信号(电压或电流)。
模拟信号必须经过专门的接口电路,转换成数字信号后才能由微处理器进行处理。
电压输出温度传感器主要特点是电源电压和电流比较低,在传输线路电压降和电压噪声不是主要考虑因素时,其电压输出直接成为控制系统和数据采集系统的输入。
温度传感器选型介绍本文档旨在为项目中需要选购温度传感器的人员提供一些指导和建议。
通过对不同类型的温度传感器进行比较和分析,帮助您做出明智的选择。
温度传感器的分类温度传感器通常根据测量原理和工作原理进行分类。
以下是常见的几种温度传感器类型:1. 热敏传感器:基于材料的电阻、电容、电压或电流与温度关系的变化来测量温度。
2. 热电偶(Thermocouple):利用热电效应将两种不同材料的热电动势转化为温度。
3. 红外线温度传感器:通过检测物体发出的热辐射来测量温度。
4. 温度传感器芯片:集成度高,体积小,精度高,适用于需要高精度测量的场合。
选型指南在选型过程中,需考虑以下几个关键因素:1. 测量范围和精度首先,确定所需的温度测量范围和精度。
不同的项目对温度的要求不同,因此需要找到适合项目需求的传感器。
2. 工作环境和材料考虑传感器是否适应项目的工作环境,例如温度、湿度、腐蚀性等因素。
同时,还需评估材料的可靠性和耐用性,确保传感器在长期使用中能够正常工作。
3. 接口和通讯协议根据项目的需求,选择合适的接口和通讯协议。
常见的接口类型包括模拟输出、数字接口(如I2C、SPI)等。
确保传感器可以与项目中的其他设备进行良好的连接和通讯。
4. 供电需求了解传感器的供电需求,包括电压、电流和功耗等。
确保项目中的供电系统能够提供足够的电力支持传感器的正常工作。
5. 价格和供应链最后,考虑传感器的价格和供应链情况。
寻找可靠的供应商和厂家,确保传感器的价格合理且能长期供应。
常见温度传感器推荐根据以上选型指南,以下是几种常见的温度传感器推荐:1. DS18B20:数字温度传感器,适用于数字化系统,精度高,价格较为合理。
2. LM35:模拟温度传感器,简单易用,精度较高。
3. AM2320:数字温湿度传感器,可同时测量温度和湿度,适用于对环境要求较高的项目。
以上推荐仅供参考,具体选型还需根据项目要求进行评估和比较。
总结通过认真考虑温度范围、精度、工作环境、接口、供电需求、价格和供应链等因素,我们可以选择到适合项目需求的温度传感器。
欧姆龙pt100选型手册欧姆龙(Omron)是一家全球领先的自动化控制解决方案提供商,其产品广泛应用于工业自动化、医疗设备、家用电器等领域。
其中,欧姆龙PT100温度传感器是一款常用的温度测量设备,本文将为大家介绍欧姆龙PT100选型手册。
一、欧姆龙PT100温度传感器简介欧姆龙PT100温度传感器是一种基于铂电阻原理的温度测量设备,其测量范围通常为-200℃至+600℃。
该传感器具有高精度、稳定性好、抗干扰能力强等特点,广泛应用于工业自动化领域。
二、欧姆龙PT100选型手册内容1. 产品概述:介绍欧姆龙PT100温度传感器的基本参数和特点,包括测量范围、精度、响应时间等。
2. 选型指南:根据不同的应用场景和需求,提供不同型号的PT100传感器的选型建议。
例如,对于高温环境下的应用,建议选择耐高温型PT100传感器;对于需要长期稳定性的应用,建议选择精度高、稳定性好的PT100传感器。
3. 安装指南:介绍PT100传感器的安装方法和注意事项。
包括传感器的安装位置、固定方式、接线方法等。
同时,还提供了一些常见问题的解决方案,帮助用户更好地使用PT100传感器。
4. 技术参数:详细列出了各个型号PT100传感器的技术参数,包括测量范围、精度、响应时间、线性度等。
用户可以根据自己的需求选择合适的型号。
5. 应用案例:提供一些典型的应用案例,展示PT100传感器在不同领域的应用。
例如,工业自动化领域的温度控制、医疗设备领域的体温测量等。
6. 常见问题解答:总结了用户在使用PT100传感器过程中常遇到的问题,并提供了相应的解决方案。
例如,传感器输出信号异常、温度测量不准确等问题的解决方法。
三、欧姆龙PT100选型手册的意义欧姆龙PT100选型手册的发布,对于用户选择合适的PT100传感器具有重要意义。
首先,手册提供了详细的产品参数和技术指标,用户可以根据自己的需求选择合适的型号。
其次,手册提供了安装指南和常见问题解答,帮助用户更好地使用和维护PT100传感器。
常用温度传感器的对比分析及选择常用的温度传感器有热电偶、热电阻和智能温度传感器。
这些传感器在测量温度方面有各自的特点和适应场景。
以下是对这些传感器的对比分析及选择建议。
热电偶是最常用的温度传感器之一、它由两种不同金属的导线焊接在一起组成,当温度发生变化时,导线间会产生电压差。
热电偶具有广泛的温度范围,可以适应从低温到高温的环境。
它的优点是响应速度快、稳定性好和抗干扰能力强。
然而,热电偶也存在一些缺点,例如需要外部电源供电、准确性相对较低和易受外界电磁干扰等。
热电阻是另一种常用的温度传感器。
它使用电阻值的变化来测量温度。
热电阻的最常见类型是铂电阻,具有较高的准确性和稳定性。
热电阻在低温范围内具有较好的性能,并且对温度变化的响应速度较快。
然而,热电阻的优点也带来了它的一些限制,例如价格相对较高、响应速度相对较慢和不适用于超高温环境等。
智能温度传感器是近年来兴起的一种新型温度传感器。
它采用数字技术和微处理器,可以实现更精确的温度测量和数据处理。
智能温度传感器通常具有高准确性、灵敏度和可靠性,并且具有数据存储和通信功能。
这些传感器可以适用于各种应用场景,例如医疗、环境监测和工业控制等。
然而,智能温度传感器的价格相对较高,而且在极端温度环境和高电磁干扰环境下的表现可能略有不足。
在选择温度传感器时,需要综合考虑以下几个因素:1.测量范围:根据实际需求确定温度范围,选择能够适应所需范围的传感器。
2.精确度:根据应用场景的要求选择合适的传感器精确度,例如工业控制领域通常需要较高的精确度。
3.响应速度:根据测量要求选择响应速度较快的传感器,特别是在需要实时监测的应用场景中。
4.价格:根据预算限制选择适当的传感器,智能温度传感器通常价格较高。
5.环境适应性:考虑传感器在环境条件下的性能,例如抗干扰能力、适应高温或低温环境等。
综上所述,选择合适的温度传感器应根据实际应用需求进行综合考虑。
热电偶具有快速响应、广泛适应性等特点;热电阻具有高准确性、稳定性和低温性能等特点;智能温度传感器具有高精确度、数据处理和通信功能等特点。
NTC热敏电阻温度传感器产品选型方法与应用NTC热敏电阻(Negative Temperature Coefficient Thermistor)是一种根据温度变化而改变电阻值的电子元件。
由于其灵敏度高、稳定性好以及成本较低等特点,被广泛应用于温度测量、温度控制、温度补偿等领域。
本文将介绍NTC热敏电阻的选型方法以及常见的应用场景。
一、NTC热敏电阻的选型方法1.温度范围:首先需要确定NTC热敏电阻所需测量温度的范围。
通常情况下,NTC热敏电阻的测量范围在-50℃到+200℃之间,不同型号的NTC 热敏电阻在不同温度范围内有着不同的工作表现。
2.温度系数:NTC热敏电阻的温度系数指的是单位温度变化时电阻值变化的量。
一般而言,NTC热敏电阻的温度系数为负值,即随温度升高,电阻值降低。
温度系数的选取需要根据具体的应用需求,一般情况下,温度变化较大的场景下,需要选择温度系数较大的NTC热敏电阻。
3.稳定性:NTC热敏电阻的稳定性是指在长时间使用过程中,电阻值的变化范围。
稳定性好的NTC热敏电阻能够提供更准确的温度测量结果,因此在高精度要求的场景中,需要选择稳定性较好的NTC热敏电阻。
4.阻值:NTC热敏电阻的阻值是在标准温度下的电阻值。
不同型号的NTC热敏电阻具有不同的阻值范围,选择时需要根据具体的电路要求和测量范围来确定。
二、NTC热敏电阻的应用1.温度测量:NTC热敏电阻可作为温度传感器,将其与电路连接后,通过测量电阻值的变化来获得温度信息。
在温度测量中,通常将NTC热敏电阻组装在温度探头中,通过温度探头来感知被测物体的温度变化。
2.温度控制:NTC热敏电阻可用于温度控制回路中,通过监测环境温度的变化,实现对温度的控制。
在温度升高或降低到设定值时,控制电路可以通过控制相应的执行器来调整温度。
3.温度补偿:在一些电路中,温度会对电路元件的性能产生影响,为了保持电路的稳定性和准确性,可以采用NTC热敏电阻进行温度补偿。
温度监控的I/O解决方案
选择和采购温度传感器
监测温度和采集数据的传感器种类繁多。
从单一房间的温度监测到复杂的批次过程控制应用都依赖精准的温度获取。
电阻温度计(RTD),热电偶,积体电路温度计(ICTD),热敏电阻,红外线传感器是用于以上目的的主要传感器类型。
RTD决定于材料电阻和温度的关系,它读数精确(一般小数点后2-3位),具有多种封装形式。
他们一般由镍,铜及其他金属制造,但是较早前,RTD是由铂制造的,很大程度上因为铂的电阻在较宽的温度区间里与温度成线性关系。
但是由于铂价格昂贵且当温度超过660°C时不能适用,因为在这范围以外铂的惰性会失效导致读数不准。
RTD需要一个小功率激励源才能进行操作,且RTD应用性很强,在较大范围内它侦测温度非常准确漂移很小。
热电偶是由双金属导体制备,受热时产生的电压与温度成比例.同RTD一样,热电偶常用于工业设置里。
其种类丰富(B,J,K,R,T等),提供不同的温度敏感范围。
热电偶读数没有RTD那么精确,有时可能高达一度之差。
热电偶和RTD一样本身及其脆弱,使用时它通常附有一根耐用探针。
一般热电偶价格不贵,但若装了特殊外壳或装置,其价格将大大上升。
因为热电偶种类繁多测温范围很大,最高可达1800°C,能用在高温条件下(但值得注意的是,高温使用一般需要特殊外壳、包装或绝热材料)。
ICTD是常见的通用温度传感器,其价格不贵,类似2线晶体管装置,工作电压在5-30V之间,由此产生的电流与温度成线性比例。
也和RTD一样,ICTD低噪音,但比RTD更易使用,因为其无需电阻测量电路。
ICTD的特点在于其简易,工业应用偏少,在-50~100°C范围内温度测量较准确,例如在HVAC,制冷机和室内温度监控等应用上。
热敏电阻工作原理是由电阻调节获得不同温度。
这样看来热敏电阻和RTD的工作原理类似,差别在于前者使用2线互连,对温度更加敏感,但是一定程度上读数不准。
除此,电热调节器所用材料通常是陶瓷或聚合物(而RTD使用纯金属),这样使其具有价格上的优势。
热敏电阻适应于大容量的温度监测,范围在-40~200°C,并且允许一定量的漂移的场合。
红外传感器代表了温度监测设备中最新前沿的仪器。
红外辐射通过监测物体的电磁辐射(也叫做热摄影或高温测量)来对其进行远程温度测定,红外监测对快速移动的物体或难以测得高温易变化的环境有很好的效果红外广泛应用在制造流程中,如对金属、玻璃、水泥、陶瓷半导体、塑料、纸品、织物及涂层的温度。
重要提示:在决定使用哪种测温器件时,需着重考虑的是价格、温度测量所需达到的精度、设备对环境的适用性以及布线。
例如:对ICTD来说,一般双绞电缆,最简单的布线方案就能使它正常工作,几千米的布线也不会造成信号损失。
;而相比较RTD,则需要3或4线制。
对于RTD,线的规格也同样重要。
直径必须相配,接合无误,即使在最佳的条件下,也易受噪音的影响,尤其在线过长的情况下。
热电偶的应用通常都有严格的布线要求。
每种热电偶有其匹配的线,和它的材料组成相搭配。
这种专业线价格昂贵,所以在热电偶应用时,以短程布线为多。
Opto 22 的解决方案
SNAP输入模块
Opto 22的特点在于能为所有类型温度监测设备---RTD,热电偶,ICTD,热敏电阻,红外监测提供解决方案。
方案包括一套完整的多通道模拟输入模块,能与以上设备连接用于远程监控和数据采集。
更值得注意的是,Opto 22的I/O模块有多种构造,从双通道到八通道一应俱全。
八通道的模块是需要多通道温度采集的最佳经济选择。
应用包括水处理、制冷系统、杀菌、巴氏消毒及焊接等。
Opto 22的SNAP AICTD-8模块是特别为能源管理相关应用而设计的,能从标准ICTD中获得八通道模
拟温度输入。
适用于HVAC和制冷业的机器制造商和系统集成商。
类似的,Opto 22的SNAP-AITM-8也为多种标准类型B、C、D、G、E、J、K、N、R、S、T等热电偶提供八通道的温度输入。
这个模块能接受多达八个独立热电偶探头,是对高压釜、工业炉、换热器及相关需要热控制设备进行温度监控、数据采集的理想工具。
该模块能有效帮助机器制造商节省空间,例如避免了成型机和试验台的开发。
Opto 22为RTD设计的解决方案包括SNAP-AIRTD模块,它提供模拟温度输入双通道,能生成从-20~850°的温度范围。
对于电热调节器,四通道的SNAP-AIR40K-4能提供0–40 K ohms的误差范围。
而基于Opto 22系统与红外监测连接,其细微差别在于连接是通过串口模块或是通过标准的4-20mA输入模块。
SNAP PAC智能处理器
SNAP温度输入模块直接连接温度传感器,转换现场模拟信号至数字信号,然后传送给同一底板上的SNAP PAC I/O智能处理器。
SNAP PAC Brain是一个智能I/O处理和通讯装置,它实现了Opto 22 I/O系统高效的温度监控。
I/O运行时智能处理器自动进行多种运算,但需获取控制器的处理信息。
(一个例外,由于市面上的电敏电阻种类太多,热敏电阻的温度计算需要控制器本身的逻辑能力。
)此外,基本的温度计算功能已包含在智能处理器内,无需额外编程。
在温度监控这一应用上,SNAP PAC I/O智能处理器有以下特点:
将计量单位转换成温度λ
提供冷端补偿计算λ
λ执行热电偶线性化
Opto 22的I/O智能处理器和I/O模块与各类型传感器协同工作获得准确的温度数据,应用于多方面。
更多关于温度传感器技术的信息,请查阅Control Engineering online上的《Challenges of Temperature Sensing》一文,网址/article/CA6620283.html。