安全系统专项检查计划清单
- 格式:doc
- 大小:67.00 KB
- 文档页数:10
系统性排查学校安全隐患的清单为了确保学校的安全,保障师生的生命财产安全,特制定本排查清单,通过系统性的排查,消除潜在的安全隐患。
一、安全管理制度排查1. 是否制定有完整的安全管理制度。
2. 是否定期对安全管理制度进行修订和完善。
3. 是否对全体师生进行安全教育和培训。
4. 是否建立有完善的安全档案。
二、校园环境排查1. 校园建筑是否符合国家安全标准。
2. 校园设施设备是否完好,是否存在安全隐患。
3. 校园消防设施是否完备,是否定期进行检查和维护。
4. 校园安全通道是否畅通,是否存在占用、堵塞现象。
5. 校园周边环境是否安全,是否存在治安隐患。
三、安全教育排查1. 是否将安全教育纳入课程体系。
2. 是否定期组织安全演练。
3. 是否对特殊人群进行重点安全教育。
4. 是否定期对教职工进行安全培训。
四、食品安全排查1. 食堂食材来源是否合法,质量是否可靠。
2. 食堂卫生是否达标,是否存在食品安全隐患。
3. 是否定期对食堂进行食品安全检查。
4. 是否建立有食品安全应急预案。
五、网络安全排查1. 校园网络是否安全,是否存在网络攻击、病毒感染等情况。
2. 是否定期对校园网络进行安全检查和维护。
3. 是否对师生进行网络安全教育。
4. 是否建立有网络安全应急预案。
六、交通安全排查1. 校园周边交通是否畅通,是否存在交通事故隐患。
2. 是否定期对校车进行安全检查。
3. 是否对师生进行交通安全教育。
4. 是否建立有交通安全应急预案。
七、突发事件应急预案排查1. 是否制定有完善的突发事件应急预案。
2. 是否定期组织突发事件应急演练。
3. 是否对应急预案进行修订和完善。
4. 是否对全体师生进行突发事件应急教育。
通过以上七个方面的排查,全面梳理学校的安全隐患,为学校的和谐稳定提供坚实保障。
安全生产检查的清单1、安全生产监督检查随机抽查事项清单怎样填(国办发〔2015〕为深入贯彻落实《国务院办公厅关于推广随机抽查规范事中事后监管的通知》58号)要求,推进各级安全监管部门、煤矿安全监察机构(以下统称安全监管监察部门)在日常监管执法中推行安全生产监督检查随机抽查(以下简称随机抽查)工作,制定本方案。
一、总体要求(一)指导思想和目标。
贯彻党中央、国务院关于安全生产工作的重要决策部署,落实简政放权、放管结合、优化服务要求,坚持依法监管,创新监管方式,规范执法行为,切实消除安全隐患,有效遏制重特大事故,促进全国安全生产形势持续稳定好转。
到2017年底,随机抽查在全国安全监管监察系统得到普遍运用,检查任性、执法扰民、执法不公等社会反映强烈的问题得到较好解决,随机抽查成为各级安全监管监察部门实施年度监督检查计划(含安全监管执法工作计划和煤矿安全监察执法工作计划)和开展安全生产大检查、专项治理、暗访暗查等监管监察执法活动的主要方式。
(二)基本原则。
——坚持依法实施。
严格执行《安全生产法》、《职业病防治法》、《矿山安全法》及相关法律、法规、规章,严格执法程序,落实执法责任,确保随机抽查工作依法顺利推进,实现常态化、制度化、规范化。
——坚持公正高效。
坚持严格规范公正文明执法,落实安全生产分类分级和属地监管的要求,对不同的对象分别采取适当的随机抽查方法,提升监管执法效能。
——坚持公开透明。
实行“阳光执法”,主动公开、及时更新随机抽查程序、事项、结果等信息,畅通举报投诉渠道,强化社会监督,切实保障社会公众的知情权,维护当事人的合法权益。
——坚持协同推进。
建立完善随机抽查信息平台,充分利用现有信息数据,与分类分级和属地监管需求相适应,与有关部门执法及信用信息平台相衔接,突出重点,有序推进,务求实效。
二、完善安全生产监督检查随机抽查机制(一)明确随机抽查的主体。
随机抽查主体是各级安全监管监察部门。
国家安全监管总局负责组织、协调全国安全监管监察部门开展随机抽查工作,根据工作需要在全国范围内按照省级行政区域随机抽取待查对象,直接组织或者督促、指导相关地区安全监管监察部门实施随机抽查。
安全生产日常巡查、专项检查制度安全生产是企业生产经营过程中必须关注和重视的重要问题,也是企业生产经营的根本保证。
为了加强安全生产管理工作,预防事故的发生,保护职工的生命财产安全,企业应建立完善的安全生产日常巡查和专项检查制度。
下面是一份关于安全生产日常巡查和专项检查制度的基本内容,供您参考:一、制度目的和依据1.1 目的:为了全面、有效地加强安全生产管理工作,规范企业安全生产行为,预防和减少事故的发生,保护职工的生命财产安全,维护企业的正常生产秩序。
1.2 依据:本制度的制定依据《中华人民共和国安全生产法》、《企业安全生产管理规定》等相关法律法规以及企业安全生产管理制度和标准,符合企业实际情况。
二、巡查和检查的内容和方法2.1 巡查内容:包括对生产设备、生产环境、作业操作、职工安全意识、应急演练等方面的巡查,重点是企业安全生产管理制度的执行情况,存在的安全隐患及时发现并进行整改。
2.2 检查内容:包括对特定的安全重点区域、安全设备和作业操作等方面的检查,重点是核查安全设备的完好性和可靠性,发现隐患及时进行修复或更换。
2.3 巡查和检查的方法:(1)定时巡查:按照规定时间,对特定的地点和设备进行巡查。
(2)不定期巡查:根据实际情况,对可能存在安全隐患的区域进行巡查。
(3)专项检查:对重大危险源、安全设备和作业操作等方面进行专项检查。
三、巡查和检查的频次和责任3.1 巡查和检查的频次:(1)生产设备和生产环境的巡查,按每日、每周、每月、每季度等不同时间进行,具体频次由企业根据实际情况制定。
(2)作业操作的巡查,每班次进行一次巡查,保证作业过程中的安全。
(3)职工安全意识的巡查,每季度进行一次,发现安全隐患及时纠正。
3.2 巡查和检查的责任:(1)巡查和检查由专门的安全巡查员和安全检查员负责,他们需要经过相应的培训和考试合格方可上岗。
(2)巡查员要熟悉企业安全管理制度和有关法律法规,具备较高的安全意识和辨别能力。
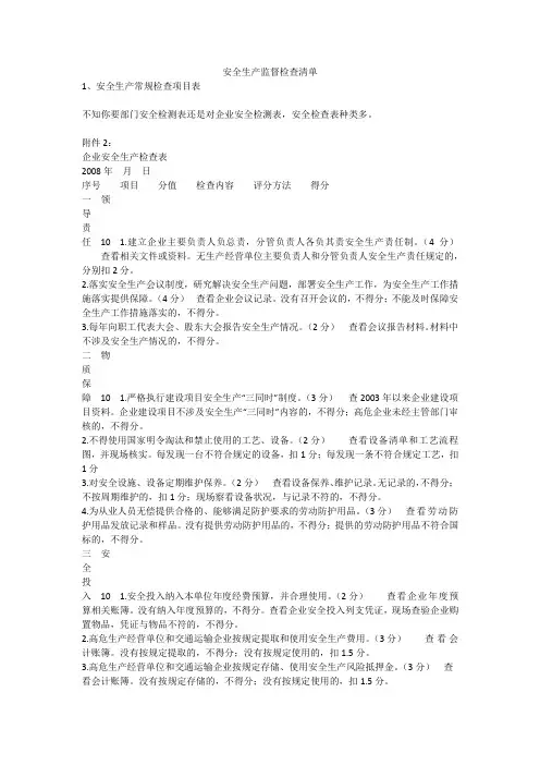
安全生产监督检查清单1、安全生产常规检查项目表不知你要部门安全检测表还是对企业安全检测表,安全检查表种类多。
附件2:企业安全生产检查表2008年月日序号项目分值检查内容评分方法得分一领导责任10 1.建立企业主要负责人负总责,分管负责人各负其责安全生产责任制。
(4分)查看相关文件或资料。
无生产经营单位主要负责人和分管负责人安全生产责任规定的,分别扣2分。
2.落实安全生产会议制度,研究解决安全生产问题,部署安全生产工作,为安全生产工作措施落实提供保障。
(4分)查看企业会议记录。
没有召开会议的,不得分;不能及时保障安全生产工作措施落实的,不得分。
3.每年向职工代表大会、股东大会报告安全生产情况。
(2分)查看会议报告材料。
材料中不涉及安全生产情况的,不得分。
二物质保障10 1.严格执行建设项目安全生产“三同时”制度。
(3分)查2003年以来企业建设项目资料。
企业建设项目不涉及安全生产“三同时”内容的,不得分;高危企业未经主管部门审核的,不得分。
2.不得使用国家明令淘汰和禁止使用的工艺、设备。
(2分)查看设备清单和工艺流程图,并现场核实。
每发现一台不符合规定的设备,扣1分;每发现一条不符合规定工艺,扣1分3.对安全设施、设备定期维护保养。
(2分)查看设备保养、维护记录。
无记录的,不得分;不按周期维护的,扣1分;现场察看设备状况,与记录不符的,不得分。
4.为从业人员无偿提供合格的、能够满足防护要求的劳动防护用品。
(3分)查看劳动防护用品发放记录和样品。
没有提供劳动防护用品的,不得分;提供的劳动防护用品不符合国标的,不得分。
三安全投入10 1.安全投入纳入本单位年度经费预算,并合理使用。
(2分)查看企业年度预算相关账簿。
没有纳入年度预算的,不得分。
查看企业安全投入列支凭证,现场查验企业购置物品,凭证与物品不符的,不得分。
2.高危生产经营单位和交通运输企业按规定提取和使用安全生产费用。
(3分)查看会计账簿。
没有按规定提取的,不得分;没有按规定使用的,扣1.5分。
2019年安全生产专项整治行动危化品整治及检查发现的共性问题和隐患清单一、安全基础管理方面1、部分企业安委会职能发挥不够,安全生产责任制落实不到位。
主要体现在:(1)安全生产委员会决策职能发挥不够,安全生产责任制未做到全覆盖,部分企业安全生产责任制规定的职责部门与企业实际部门设置不完全相符。
(2)《安全生产责任制考核管理制度》未明确对企业负责人安全生产责任制进行定期考核,予以奖惩。
(3)《领导干部现场带班管理制度》未明确带班人员考核部门及考核频次等内容;部分企业主要负责人和各级管理人员未严格履行带班制度,无相关人员签字。
(4)未建立异常工况下应急处理的授权决策机制;部分管理人员职责不符合省政府311号令规定。
2、部分企业制度制定缺失较多,现有管理制度不足以满足现场管理的要求。
主要体现在:(1)法律法规识别工作不到位,导致企业现行制度制定有缺陷,制度有缺陷导致制度执行不到位。
(2)未建立安全生产承诺公告制度、应急器材管理与维护保养制度、车间装卸作业时接口连接可靠性确认制度等。
(3)抽查《劳动护品管理细则》,劳动防护用品未制订配备标准,无采购、保管等相应的内容。
(4)抽查《应急预案管理细则》部分内容缺失(如预案的修订,评估内容等)。
3、部分企业变更管理工作开展水平较低,未执行变更管理制度和相关要求,变更风险不可控。
主要体现在:(1)变更管理制度不健全,职工不知道变更管理,不理解变更管理。
(2)变更管理档案不完善,工艺变更中未制定、落实安全风险管控措施,工艺变更中缺少验收程序。
(3)未将生产组织方式和人员等方面发生的所有变化,纳入变更管理制度,无变更的技术基础、可能带来的安全风险等内容。
(4)未建立变更管理制度,未提供变更后相关人员的培训资料。
4、部分企业承包商管理工作开展不到位,管理缺失。
主要体现在:(1)企业的事故管理制度中没有将承包商在本单位内发生的事故/事件纳入企业的事故管理的内容。
(2)未对承包商用工合同、工伤保险、健康证明等进行审查。
安全生产四个清单管理制度篇一:安全生产四个清单管理制度为确保全市安全生产形势稳定,今年,桐乡市安委办积极创新,在全市11家重点单位推行生产安全任务清单工作制度。
截止11月底,共整改各类安全隐患6000余条,取得一定成效。
一是细化任务列清单。
桐乡市安委办对安监、建设、质监等11家重点单位明确了各自的任务清单、工作要求和整治期限。
围绕危化、“三场所三企业”、消防、道路交通、建筑、特种设备等重点行业领域列出了近20条整治任务。
11个部门分别结合本单位工作实际,制定专项行动工作方案,明确职责分工,强化措施落实。
同时,加强部门间沟通协调,联动推进,实现各部门间工作的相互推动,相互促进。
二是强化措施抓落实。
严格落实地方政府属地管理、行业主管部门直接监管、安全监管部门综合监管职责,采取专项整治、专家检查、暗访突击、联合执法等措施,深入排查安全隐患,并强化隐患整治手段,采取限期整改、挂牌督办、停产停业整顿等措施督促整改。
其中,危化领域共发出限期整改指令书61份,建筑领域发出限期整改通知书294份,责令停工整顿工地33个。
同时,落实专人持续跟进,确保所有隐患排查、报告、治理和销账全过程的记录和闭环管理。
三是加强执法严监管。
紧紧围绕“企业是隐患排查治理责任主体”这一关键,综合采取法律、行政、经济、教育等手段,加强执法监管力度,推进专项整治取得实质性进展。
其中,危化领域立案查处非法生产危险化学品行为3起,罚款34万元,对一名当事人移交公安刑拘;特种设备领域共下达安全监察指令书83份,立案查处特种设备违法案件37起,罚款116.5万元;消防领域共处罚单位126家,临时查封14家,罚款26.5万元,拘留10人。
以严管严控态势倒逼企业依法依规落实安全生产主体责任。
四是查改结合促长效。
将专项整治纳入系统工作考核,并采取明确责任要求、强化工作考核、加强联合执法、完善激励约束机制等举措,补齐政府及部门在安全监管责任落实、制度机制等方面存在短板漏洞,不断健全完善安全生产长效管理机制。
青海省住建领域安全专项整治三年行动
任务清单
安
全
专
项
整
治
三
年
行
动
实
施
方
案
镇建设安全专项整治三年行动实
施方案
镇建设安全专项整治三年行动实施方案
镇建设安全专项整治燃气安
全隐患
排查整
治
建设部门,12月
底前
规
范燃气
经营企
业行为
各地
建设部门,
20
21年
12月
底前
年
行
动
实
施
方
案
镇建设安全专项整治三年行动实施方案
升基础支撑
能
力
防安全专项整治三年行动实施方
案
安
全
专
项
整
治
三
年
行
动
实
施
方
案
防安全专项整治三年行动实施方
案
防安全专项整治三年行动实施方案。
第1篇一、前言为确保生产、工作、生活环境的安全生产,预防和减少事故发生,提高全员安全意识,根据我国安全生产法律法规和相关政策要求,特制定本安全隐患日周月排查清单。
本清单旨在指导各单位、各部门对安全隐患进行全面、细致的排查,及时发现并消除安全隐患,确保安全生产无事故。
二、排查范围1. 工厂、车间、办公场所;2. 生产设备、设施;3. 办公设备、设施;4. 电气设备、线路;5. 消防设施、器材;6. 交通安全设施;7. 仓库、物资;8. 办公室、宿舍等生活区域;9. 施工现场、临时设施;10. 其他可能存在安全隐患的场所。
三、排查内容1. 安全生产责任制落实情况;2. 安全规章制度执行情况;3. 安全教育培训情况;4. 安全防护设施设备完好情况;5. 消防设施器材配备及使用情况;6. 电气设备、线路绝缘情况;7. 交通安全设施完好情况;8. 仓库、物资管理情况;9. 办公室、宿舍等生活区域安全情况;10. 施工现场、临时设施安全情况;11. 环境保护设施运行情况;12. 防尘、防毒、防辐射等防护措施落实情况;13. 应急预案制定及演练情况;14. 安全生产事故报告及处理情况;15. 其他安全隐患。
四、排查方法1. 日常巡查:对生产、办公、生活等场所进行日常巡查,及时发现并消除安全隐患;2. 定期检查:按照规定时间对安全隐患进行定期检查,确保隐患整改到位;3. 专项检查:针对特定场所、设备、设施进行专项检查,全面排查安全隐患;4. 事故调查:对发生的事故进行调查,分析原因,采取措施防止类似事故再次发生;5. 职工自查:鼓励职工积极参与安全隐患排查,发现隐患及时报告。
五、排查步骤1. 制定排查计划:明确排查时间、范围、内容、责任人等;2. 组织实施:按照排查计划,对安全隐患进行全面排查;3. 记录整理:对排查出的安全隐患进行详细记录,包括隐患部位、性质、等级、整改措施等;4. 整改落实:对排查出的安全隐患,按照“谁检查、谁整改、谁负责”的原则,落实整改措施;5. 检查验收:对整改后的安全隐患进行检查验收,确保整改到位;6. 总结反馈:对排查、整改情况进行总结,及时反馈给相关部门和责任人。
交通系统安全生产检查专项整治任务清单交通系统安全生产一直是社会关注的焦点,而专项整治任务清单则是在保障交通系统安全的重要手段之一。
面对交通系统安全生产的挑战,我们需要系统地评估和整治交通系统中存在的安全隐患和问题,以便做出有效的整改和改进。
在本文中,我将从各个角度进行评估,撰写一份全面的交通系统安全生产检查专项整治任务清单。
1. 分析当前交通系统中存在的安全隐患和问题在进行交通系统安全生产检查之前,首先需要对当前的安全隐患和问题进行全面的分析。
这包括交通设施的老化、管理制度的不完善、人员素质的参差不齐等方面。
更具体地,交通信号灯的维护和管理不力、交通规则的宣传和落实不到位、交通事故的处理不当等都是当前交通系统中存在的安全隐患和问题。
2. 制定专项整治任务清单在分析了当前的安全隐患和问题之后,下一步是制定专项整治任务清单。
这份清单需要包括具体的整治措施、责任部门、落实时间等内容。
对于交通信号灯的维护和管理不力,可以制定加强对信号灯设施的巡查和维护计划;对于交通规则宣传和落实不到位,可以制定加强交通宣传力度和加强交通违规处罚力度等具体措施。
3. 详细解析专项整治任务清单在制定了专项整治任务清单之后,需要对清单中的每一项任务进行详细的解析。
这包括对整治措施的具体介绍、实施的可能困难和挑战、需要动员的各方力量等方面。
只有对每一项任务进行深入的分析,才能确保整治工作的顺利进行。
4. 回顾性总结在对交通系统安全生产检查专项整治任务清单进行详细解析之后,需要进行回顾性总结。
这包括总结整治任务清单的编制过程、实施的效果和成果等方面。
通过回顾性总结,可以更好地发现清单中可能存在的不足和改进之处。
我对交通系统安全生产检查专项整治任务清单的理解是,这不仅是一份具体的任务清单,更是对整个交通系统安全生产问题的深入思考和分析。
只有通过全面的评估和整治,才能够有效地提高交通系统的安全性和可靠性。
希望本文所提供的交通系统安全生产检查专项整治任务清单能够为相关部门和机构提供一些参考和借鉴,促进交通系统安全生产的全面整改和改进。
博物馆安全检查计划一、安全检查的目标1、预防和减少安全事故的发生,保障博物馆内人员的生命安全和身体健康。
2、保护博物馆内的文物、展品不受损坏、丢失或被盗。
3、确保博物馆的设施设备正常运行,保障博物馆的正常开放和运营。
二、安全检查的范围1、博物馆建筑及周边环境检查博物馆建筑的结构是否安全,有无裂缝、倾斜等情况。
检查周边环境是否存在安全隐患,如道路状况、排水系统等。
2、消防设施检查火灾自动报警系统、灭火设备、疏散通道等是否正常。
测试消防栓的水压和灭火器的有效期。
3、电气设备检查电线电路是否老化、破损,插座是否松动。
检测电器设备的接地和漏电保护装置是否有效。
4、安防系统检查监控摄像头是否正常工作,图像是否清晰。
测试门禁系统、报警系统的灵敏度和可靠性。
5、藏品保管设施检查藏品库房的温湿度控制设备是否正常。
查看藏品存放架、柜的安全性。
6、公共区域检查楼梯、扶手、电梯的安全性。
确保公共卫生间的设施完好。
三、安全检查的频率1、日常检查每天对博物馆的公共区域、安防系统进行一次简单巡查。
检查电气设备、消防设施的外观是否正常。
2、定期检查每周对消防设施进行一次全面检查和测试。
每月对电气设备进行一次详细检查和维护。
每季度对博物馆建筑及周边环境进行一次全面检查。
藏品保管设施每半年进行一次深入检查。
3、不定期检查在重大活动、节假日之前进行专项安全检查。
遇到恶劣天气后,及时检查建筑和设施设备的受损情况。
四、安全检查的人员安排1、成立安全检查小组,由博物馆馆长担任组长,负责统筹安排安全检查工作。
2、小组成员包括保卫部门负责人、设备维护人员、藏品管理人员等相关专业人员。
3、邀请消防、电气等方面的专家定期参与检查,提供专业指导。
五、安全检查的流程1、制定检查清单根据安全检查的范围和重点,制定详细的检查清单,明确检查项目、标准和方法。
2、现场检查检查人员按照检查清单,逐一进行现场检查,记录检查情况。
对于发现的问题,及时拍照或录像留存证据。
安全生产日常巡查、专项检查制度一、任务与要求1、安全生产巡检是指生产过程及安全管理中可能存在的隐患、有害与危险因素、缺陷等进行查证,以确定隐患或有害与危险因素、缺陷的存在状态,以及它们转化为事故的条件,以便制定整改措施,消除隐患和有害与危险因素,确保生产安全。
2、安全生产巡检的任务是查证各种有害与危险因素、缺陷和隐患,督促整改,监督各项安全规章制度的实施,坚决杜绝违章指挥,违章作业。
3、安全生产巡检应贯彻领导与群众相结合的原则,通过采取有组织的、个别的、日常的巡视方式来实现,是经常性的安全检查。
4、安全生产巡检必须有明确的目的,要求内容和具体计划,并制定〈〈安全检查表》。
5、必须建立由企业领导负责和有关职能人员参加的安全巡检组织,做到边检查边整改,及时总结和推广先进经验。
二、安全生产巡检的内容1、安全巡检对象的确定应本着突出重点的原则,对于危险性大、易发生事故、事故危害大的生产系统、部位、装置设备等应加强检查。
2、检查重点:重点检查项目安全生产责任制落实情况、各种安全文明施工制度的执行情况和各种有关方案、措施的实施情况。
三、安全生产巡检的方法1、安全生产巡检米用安全检查表法。
2、安全检查表法是为了系统地找出系统中的不安全因素,事先把系统加以剖析,列出各层次的不安全因素,确定检查项目,并把检查项目按系统的组成顺序编制成表,以便进行检查和评审。
四、安全生产巡检的形式1、定期安全检查(1) 中心的安全主管或现场安全员,每天跟班进行安全检查,并填写安全日志。
对查出的问题要立即处理,为夜班和次日安全生产创造条件。
(2) 各中心领导下,每月进行若干次文明安全生产跟班。
(3) 各中心要加强现场安全文明施工管理,抽查和验收检查。
2、专业安全检查(1) 专业安全检查的实施以项目专业人员(包括总分包两级专业人员)为主,结合现场实际情况进行定期和不定期检查。
(2) 专业安全检查包括以下内容:1) 设备安全防护;2) 工程用电;3) 劳动防护用品的购置和使用等。