高中生物必修二课时作业30:2.2 基因在染色体上
- 格式:doc
- 大小:70.51 KB
- 文档页数:6
基因在染色体上合格考达标练1.下列关于基因与染色体关系的说法,正确的是()A.萨顿运用假说—演绎法,确定了基因位于染色体上B.沃森和克里克发现了基因和染色体行为存在明显的平行关系C.摩尔根运用类比推理的方法,证实基因位于染色体上D.摩尔根绘制出了果蝇各种基因在染色体上的相对位置图,说明基因在染色体上呈线性排列,摩尔根通过假说—演绎法证明了基因在染色体上,A、C两项错误;萨顿发现了基因和染色体行为存在明显的平行关系,B项错误;摩尔根和他的学生们发明了测定基因位于染色体上的相对位置的方法,并绘制出了第一个果蝇各种基因在染色体上的相对位置图,说明基因在染色体上呈线性排列,D项正确。
2.根据基因与染色体的相应关系,非等位基因的概念可叙述为()A.染色体不同位置上的不同基因B.同源染色体上不同位置的基因C.非同源染色体上的不同基因D.同源染色体相同位置上的基因,强调的都是不同位置上的基因。
B、C两项所述内容包含于非等位基因的概念,D项所述的是等位基因。
3.决定果蝇眼色的基因位于X染色体上,其中W基因控制红色,w基因控制白色。
一只红眼雌果蝇与一只红眼雄果蝇杂交,其后代中不可能出现的是()A.红眼雄果蝇B.白眼雄果蝇C.红眼雌果蝇D.白眼雌果蝇:X W X W或X W X w,红眼雄果蝇:X W Y。
若X W X W×X W Y→X W X W(红眼雌果蝇)、X W Y(红眼雄果蝇);若X W X w×X W Y→X W X W(红眼雌果蝇)、X W X w(红眼雌果蝇)、X W Y(红眼雄果蝇)、X w Y(白眼雄果蝇)。
可见,后代中不可能出现白眼雌果蝇。
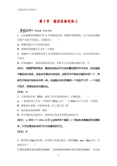
4.果蝇某条染色体上部分基因的分布如图甲所示,该条染色体经变异后部分基因的分布如图乙所示。
下列说法正确的是()A.图甲中控制朱红眼和深红眼的基因属于等位基因B.一条染色体上有多个基因,基因在染色体上呈线性排列C.该染色体上的所有基因在果蝇的所有细胞中都能表达D.图中甲、乙染色体属于同源染色体,图甲中控制朱红眼和深红眼的基因位于同一条染色体上,属于非等位基因,A 项错误;据图分析,一条染色体上有多个基因,基因在染色体上呈线性排列,B 项正确;该染色体上的所有基因在果蝇的所有细胞中都含有,但是只能部分表达,C 项错误;图中乙是甲发生变异的结果,两者不是同源染色体,D 项错误。
第2章基因和染色体的关系第2节基因在染色体上一、选择题1.关于孟德尔的一对相对性状杂交实验和摩尔根证实基因位于染色体上的果蝇杂交实验,下列叙述不正确的是()A.两实验都设计了F1自交实验来验证其假说B.实验中涉及的性状均受一对等位基因控制C.两实验都采用了统计学方法分析实验数据D.两实验均采用了“假说—演绎”的研究方法2.下列有关基因和染色体的叙述,不能作为“萨顿假说”依据的是()A.在向后代传递过程中,都保持完整性和独立性B.在体细胞中一般成对存在,分别来自父母双方C.基因控制生物的性状D.减数第一次分裂过程中,基因和染色体的行为完全一致3.下列关于基因和染色体在减数分裂过程中行为变化的描述中,错误的是()A.同源染色体分离的同时,等位基因也随之分离B.非同源染色体自由组合,使所有非等位基因之间也发生自由组合C.染色单体分开时,复制而来的两个基因也随之分开D.非同源染色体数量越多,非等位基因组合的种类也越多4.下列关于基因与染色体关系的描述,正确的是()A.基因与染色体是一一对应的关系B.基因与染色体毫无关系C.一个基因是由一条染色体构成的D.基因在染色体上呈线性排列5.下列各项中,不能说明基因和染色体行为存在平行关系的是()A.基因、染色体在生殖过程中的完整性和独立性B.体细胞中基因、染色体成对存在,配子中二者都是成单存在C.体细胞中成对的基因、同源染色体都是一个来自母方,一个来自父方D.等位基因、非同源染色体的自由组合6.下列不属于基因和染色体行为存在平行关系证据的是()A.在减数分裂过程中,非等位基因与非同染色体都会发生自由组合B.在体细胞中,基因和染色体都是成对存在的C.成对的基因和同染色体都是一个来自父方,一个来自母方D.基因有完整性和独立性,但染色体的结构会发生变化,从染色体转变成染色质7.摩尔根成功证明基因位于染色体上,下列叙述与他当时的研究过程不符合的是() A.以果蝇作为实验材料B.运用假说—演绎法进行研究C.他敢于怀疑,勤奋实践D.引用荧光标记这一新技术对基因进行定位8.下列哪项能说明基因与染色体之间有明显的平行关系()A.DNA主要分布在染色体上,是染色体的主要化学组成成分之一B.在体细胞中,基因和染色体都是成对存在的C.基因在染色体上成线性排列D.在细胞分裂的间期可能发生基因突变9.孟德尔通过豌豆杂交实验,提出遗传规律;萨顿研究蝗虫的减数分裂,提出假说“基因在染色体上”;摩尔根进行果蝇杂交实验,证明基因位于染色体上。
高中生物人教版(2019)必修二2.2基因在染色体上同步练习一、单选题1.基因遗传行为与染色体行为是平行的。
根据这一事实作出的如下推测,哪一项是没有说服力的()A. 受精完成后基因和染色体由单个恢复成对B. 每条染色体上载有许多基因C. 同源染色体分离导致等位基因分离D. 非同源染色体之间的自由组合使相应的非等位基因重组2.摩尔根验证“白眼基因只存在于X染色体上,Y染色体上不含有它的等位基因”的实验是()A. 亲本白眼雄果蝇与纯合红眼雌果蝇杂交,F1都是红眼果蝇B. F1雌雄果蝇相互交配,F2出现白眼果蝇,且白眼果蝇都是雄性C. F1中的红眼雌果蝇与F2中的白眼雄果蝇交配,子代雌雄果蝇中,红眼和白眼各占一半D. 野生型红眼雄果蝇与白眼雌果蝇交配,子代只有红眼雌果蝇和白眼雄果蝇3.在人类探明基因神秘踪迹的历程中,最早证明基因位于染色体上的是( )A. 孟德尔的豌豆杂交实验B. 萨顿的蝗虫实验C. 摩尔根的果蝇杂交实验D. 人类红绿色盲研究4.下列不能说明基因与染色体存在平行关系的是()A. 在体细胞中基因成对存在,染色体也是成对存在B. 成对的基因与同源染色体都是一个来自父方,一个来自母方C. 非等位基因自由组合,非同源染色体也有自由组合D. 基因在染色体上呈线性排列5.如图为某雌果蝇体细胞染色体示意图,下列叙述错误的是()A. 图中含有4对同源染色体B. 该果蝇的原始生殖细胞中含有8条染色体C. 基因型为BbX D X d的个体能产生4种配子,且比例为1∶1∶1∶1D. 若该果蝇的一个卵原细胞产生的一个卵细胞的基因型为cX D,则同时产生的第二极体的基因型为CX D、CX d、cX d6.假说—演绎法是现代科学研究中常用的方法,孟德尔利用该方法发现两大遗传定律,被称为遗传学之父。
下列有关叙述正确的是:()A. 豌豆的黄色子叶与绿色豆荚是一对相对性状B. 测交后代性状分离比为1∶1,可以从细胞水平上说明基因分离定律的实质C. 孟德尔设计测交实验并预期实验结果,属于假说—演绎法的演绎推理过程D. 萨顿应用与孟德尔相同的研究方法,得出推论:“基因在染色体上”7.基因与染色体行为存在明显平行关系,下列不能为这一观点提供证据的是()A. 在体细胞中基因成对存在,染色体也是成对存在的B. 基因不仅存在于细胞核中,也存在于线粒体、叶绿体中C. 在配子中成对的基因只有一个,成对的染色体也只有一条D. 受精卵中成对的基因分别来自父方和母方,染色体也是如此8.关于孟德尔的豌豆杂交实验和摩尔根的果蝇杂交实验,叙述正确的是()A. 前者遵循分离定律,后者不遵循B. 前者相对性状易区分,后者不易区分C. 前者的结论对后者得出结论有影响D. 前者使用了假说一演绎法,后者使用了类比推理法9.下列对有关概念的叙述,正确的是()A. 相对性状指生物同一性状的不同类型,例如牛的细毛与短毛B. 位于一对同源染色体同一位置上的基因即为等位基因C. 所有的基因都与染色体的行为存在着明显的平行关系D. 表现型是指生物个体表现出来的性状,受基因型控制10.在探索遗传本质的过程中,下列科学发现与研究方法相一致的是()①1866 年孟德尔的豌豆杂交实验,提出遗传定律②1903年萨顿研究蝗虫的减数分裂,提出假说“基因在染色体上”③1910 年摩尔根进行果蝇杂交实验,证明基因位于染色体上A. ①假说一演绎法②假说一演绎法③类比推理法B. ①假说一演绎法②类比推理法③类比推理法C. ①假说一演绎法②类比推理法③假说一演绎法D. ①类比推理法②假说一演绎法③类比推理法11.萨顿在研究蝗虫染色体形态和数目时,发现基因和染色体的行为存在着明显的平行关系,下列说法不能说明这种关系的是()A. 非同源染色体自由组合时,所有非等位基因也自由组合B. 如果基因型为Aa的杂合子一条染色体缺失,则杂合子可能表现隐性性状C. 基因型为Aa的杂合子形成配子时,基因数目减半,染色体数目也减半D. 基因型为X A Y a的个体,A基因来自母方,a基因来自父方,X染色体来自母方,Y染色体来自父方12.果蝇的眼色由一对等位基因(A、a)控制,在纯种暗红眼(♀)和纯种朱红眼(♂)的正交实验中,F1只有暗红眼;在纯种暗红眼(♂)和纯种朱红眼(♀)的反交实验中,F1雌性全为暗红眼,雄性全为朱红眼。
第2章基因和染色体的关系第2节基因在染色体上一、单选题1.萨顿通过类比推理法得出“基因在染色体上”的推论,下列能为该推论提供证据的是()①基因在杂交过程中保持完整性和独立性,在配子形成和受精过程中,染色体保持相对稳定的形态结构②基因和染色体在体细胞中都成对存在③一个DNA分子上有很多个基因,一条染色体上有一个或两个DNA 分子④基因和染色体在配子中都成单存在⑤等位基因一个来自父本一个来自母本,同源染色体一条来自父本一条来自母本⑥形成配子时,等位基因分离的同时非等位基因自由组合,同源染色体分离的同时非同源染色体自由组合A.①②④⑤⑥B.①②③⑤⑥C.①②③④⑤D.②③④⑤⑥2.大量事实表明,萨顿发现的基因遗传行为与染色体的行为是平行的。
据此做出如下推测,哪一项是没有说服力的()A.基因在染色体上B.同源染色体分离导致等位基因分离C.每条染色体上都有许多基因D.非同源染色体自由组合使非等位基因自由组合3.已知果蝇的体细胞中有4对同源染色体,根据萨顿的假说,关于该果蝇减数分裂产生配子的说法,正确的是()A.果蝇的精子中含有成对基因B.果蝇的体细胞中只含有一个基因C.果蝇的4对同源染色体上含有的基因可以同时来自父方,也可以同时来自母方D.在体细胞中,基因是成对存在的,在配子中只有成对基因中的一个14.果蝇的性染色体存在于()A.精子B.卵细胞C.体细胞D.以上三种细胞5.摩尔根研究果蝇的眼色遗传实验过程如图所示。
下列相关叙述中,错误的是()P红眼(雌)×白眼(雄)↓F1红眼(雌、雄)↓F1雌雄交配F2红眼(雌、雄)白眼(雄)3/41/4A.果蝇的眼色遗传遵循基因的分离定律B.摩尔根的果蝇杂交实验和孟德尔的豌豆杂交实验一样,都采用了“假说—演绎法”C.摩尔根所做的假设是控制白眼的基因只位于X染色体上,亲本中白眼雄果蝇的基因型是X w YD.F2中的红眼雌果蝇的基因型只有X W X W6.果蝇的红眼对白眼为显性性状,且控制该性状的一对基因位于X染色体上,下列杂交组合中,通过眼色就可以直接判断果蝇性别的是()A.杂合红眼(♀)和红眼(♂)B.白眼(♀)×白眼(♂)C.杂合红眼(♀)×白眼(♂)D.白眼(♀)×红眼(♂)7.若红眼(R)雌果蝇和白眼(r)雄果蝇交配,F1全是红眼;F1的雌雄个体相交所得的F2中有红眼雌果蝇121只,红眼雄果蝇60只,白眼雌果蝇0只,白眼雄果蝇59只。
基因在染色体上1.基因型为AaX B Y的小鼠仅因为减数分裂过程中染色体未正常分离,而产生一个不含性染色体的AA型配子。
等位基因A,a位于2号染色体上。
下列关于染色体未分离时期的分析,正确的是( )①2号染色体一定在减数第二次分裂时未分离②2号染色体可能在减数第一次分裂时未分离③性染色体可能在减数第二次分裂时未分离④性染色体一定在减数第一次分裂时未分离A.①③B.①④C.②③D.②④2.一对表现正常的夫妇,生了一个孩子既是红绿色盲又是XYY的患者,从根本上说,前者致病基因的来源与后者的病因发生的时期分别是()A.与母亲有关、减数第二次分裂B.与父亲有关、减数第一次分裂C.与父母亲都有关、受精作用D.与母亲有关、减数第一次分裂3.如图所示为某生物正在进行分裂的细胞,等位基因A和a位于染色体的位置(不考虑交叉互换)可能是( )A.A位于①上,a位于⑤上B.A位于⑤上,a位于⑦上C.A和a分别位于⑤和⑧上D.A和a分别位于②和⑥上4.基因的自由组合定律的实质是( )A.有丝分裂过程中相同基因随姐妹染色单体的分开而分离B.减数分裂过程中等位基因随同源染色体的分开而分离C.在等位基因分离的同时,所有的非等位基因自由组合D.在等位基因分离的同时,非同源染色体上的非等位基因自由组合5.下列关于孟德尔遗传规律现代解释的叙述,错误的是( )A.非同源染色体上的非等位基因的分离和组合是互不干扰的B.同源染色体上的等位基因具有一定的独立性C.同源染色体上的等位基因分离,非等位基因自由组合D.同源染色体上的等位基因分离,非同源染色体上的非等位基因自由组合6.基因的分离、基因的自由组合发生的时期分别是( )A.均发生在有丝分裂后期B.减数分裂第一次分裂前期,减数分裂第一次分裂后期C.均发生在减数分裂第一次分裂后期D.减数分裂第二次分裂后期,减数分裂第一次分裂后期7.用纯合子果蝇作为亲本研究两对相对性状的遗传实验,结果如下:下列说法不正确的是()A.实验中属于显性性状的是灰身、红眼B.体色和眼色的遗传符合自由组合定律C.若组合①的F1随机交配,则F2雄蝇中灰身白眼的概率为3/4D.若组合②的F1随机交配,则F2中黑身白眼的概率为1/88.雌雄异株的高等植物剪秋罗有宽叶和狭叶两种类型,宽叶(B)对狭叶(b)呈显性,等位基因位于X染色体上,其中狭叶基因(b)会使花粉致死。
基因在染色体上一、单选题(共20小题,每小题3分,共60分)1.下列有关基因和染色体的叙述正确的是()A.基因都在染色体上B.基因在染色体上呈线性排列C.一条染色体上有一个基因D.染色体就是由基因组成的2.下列关于基因和染色体平行关系的叙述,不正确的是()A.在杂交过程中,基因保持完整性和独立性,染色体在配子形成和受精过程中有相对稳定的形态结构B.在体细胞中基因成对存在于同一条染色体上C.体细胞中成对的基因一个来自父方,一个来自母方,同源染色体也是如此D.非等位基因在形成配子时自由组合,非同源染色体在减数第一次分裂后期也是如此3.下列关于染色体,DNA,基因三者关系的叙述,正确的是()A.每条染色体含有多个DNA分子B.一个DNA分子含有多个基因C.组成三者的基本单位都不同D.三者在细胞中的分布都不同4.已知果蝇的体细胞中有4对同源染色体,根据萨顿的假说,关于该昆虫减数分裂产生配子的说法,正确的是( )A.果蝇的精子中含有成对基因B.果蝇的体细胞中只含有成对基因中的一个C.果蝇的4对同源染色体上含有的基因可以同时来自于父方,也可以同时来自于母方D.在体细胞中,基因是成对存在的,在配子中只有成对基因中的一个5.下列关于果蝇中基因和染色体的行为存在的平行关系的说法中,错误的是()A.基因和染色体在杂交过程中保持完整性和独立性B.减数分裂过程中非等位基因与非同源染色体的自由组合是同步的C.在体细胞中基因与染色体都是成对存在的D.在体细胞中染色体的数目与基因数目相同6.下列论述不能说明基因与染色体具有平行关系的是()A.体细胞中同源染色体和成对的基因均是一个来自于父方,一个来自于母方B.雌雄配子结合后染色体恢复为成对状态,基因恢复为成对状态C.减数分裂后每一个配子得到每对同源染色体中的一条和每对基因中的一个D.在各种细胞中基因都是成对存在的,同源染色体也是成对存在的7.下列有关生物传宗接代过程中细胞核内的染色体,DNA,基因三者关系的叙述,错误的是()A.每条染色体上含有多个基因B.三者都能复制和传递C.三者都是生物细胞内的遗传物质D.基因和染色体行为存在着平行关系8.果蝇的红眼(R)对白眼(r)是显性,控制眼色的基因位于X染色体上。
第2节基因在染色体上[对点训练]题组一萨顿的假说1.下列关于人类染色体、基因和减数分裂的叙述中,错误的是()A.基因的主要载体是染色体,所以染色体和基因的行为具有平行关系B.在体细胞中,等位基因存在于成对的同源染色体上C.减数分裂过程中,等位基因随着同源染色体的分开而分离D.正常情况下,每个配子都含有体细胞中的每一对等位基因[答案] D[解析]人的细胞核基因全部位于染色体上,而细胞核是基因的主要储存部位,所以染色体是基因的主要载体;在体细胞中,基因成对存在于同源染色体上;染色体和基因的行为具有平行关系,如等位基因随着同源染色体的分开而分离;由于在减数第一次分裂后期同源染色体分离,导致了在配子中不含有等位基因。
2.下列关于基因和染色体关系的叙述,错误的是()A.萨顿利用类比推理的方法提出基因在染色体上的假说B.摩尔根等人首次通过实验证明了基因在染色体上C.所有的基因都在染色体上D.基因在染色体上呈线性排列,每条染色体上都有若干个基因[答案] C[解析]萨顿根据基因与染色体行为的一致性,运用类比推理法,提出“基因在染色体上”的假说;摩尔根等人则通过假说—演绎法用实验证明了基因在染色体上;染色体是基因的主要载体,线粒体、叶绿体及原核细胞中无染色体,但含有基因;每条染色体上都有若干个基因,基因在染色体上呈线性排列。
3.下列不能体现基因与染色体平行关系的是()A.间期的复制行为B.间期蛋白质的合成C.一半来自父方,一半来自母方D.在减数第一次分裂后期自由组合[答案] B[解析]A项中,基因和染色体在间期都进行复制;B项中,基因只是DNA片段,间期蛋白质合成,不能体现基因与染色体之间的平行关系;C项中,受精卵由精子和卵细胞融合而来,核中的基因和染色体均是一半来自父方,一半来自母方;D项中,非同源染色体在减数第一次分裂后期自由组合,位于非同源染色体上的非等位基因也自由组合。
4.科学的研究方法是取得成功的关键,假说—演绎法和类比推理是科学研究中常用的方法,人类探索基因神秘踪迹历程中,进行了如下研究:①1866年孟德尔的豌豆杂交实验:提出了生物的性状由遗传因子控制②1903年萨顿研究蝗虫的精子和卵细胞形成过程,提出假说:基因在染色体上③1910年摩尔根进行果蝇杂交实验:找到基因在染色体上的实验证据。
2.2基因在染色体上一、单选题1.假说—演绎法是现代科学研究中常用的一种方法。
假说是在观察分析、提出问题的基础上通过推理和想象提出的,演绎是根据假说进行的推理预测过程。
演绎的结果是否正确需要通过实验来检验。
若实验结果与演绎结果相符,则假说正确,反之假说错误。
下列说法正确的是()A.根据假说演绎出的实验预期结果被证实,则假说一定正确B.孟德尔针对豌豆相对性状进行研究的过程中提出的“受精时雌雄配子随机结合”属于假说C.孟德尔针对豌豆相对性状进行研究的过程中进行的测交实验属于演绎D.萨顿运用假说—演绎法得出了基因在染色体上的推论2.下列叙述不能说明“基因和染色体行为存在着明显的平行关系”的是()A.染色体就是由基因组成的B.两者在体细胞中成对存在C.成对基因一个来自父方一个来自母方,成对染色体也是一条来自父方一条来自母方D.在减数分裂中,非等位基因自由组合,非同源染色体也自由组合3.萨顿依据“基因和染色体的行为存在明显的平行关系”,而提出“基因在染色体上”的假说,以下哪项不属于他所依据的“平行”关系()A.基因在杂交过程中保持完整性和独立性;染色体在配子形成和受精过程中也有相对稳定的形态结构B.基因和染色体在体细胞中都是成对存在,且在形成配子时都彼此分离C.非等位基因在形成配子时自由组合;非同源染色体在减数分裂中也是自由组合D.作为遗传物质的DNA,是由两条反向平行的脱氧核苷酸长链盘绕而成的4.下列关于基因与染色体关系的叙述,不正确的是()A.一条染色体上含多个基因B.染色体上的基因呈线性排列C.基因只位于染色体上,所以染色体是基因的唯一载体D.在体细胞中,基因成对存在,染色体也成对存在5.果蝇的红眼基因A和白眼基因a位于X染色体上,现已知某对果蝇后代中雌性全是红眼,雄性中一半红眼,一半白眼,则亲本的基因型是()A.X A X a和X A Y B.X A X A和X a YC.X a X a和X A Y D.X a X a和X a Y6.下列有关基因、DNA和染色体的叙述,错误的是()A.基因在染色体上呈线性排列B.每条染色体都只含一个DNA分子C.绝大多数生物的遗传物质是DNA D.基因通常是有遗传效应的DNA片段7.萨顿和摩尔根在“基因在染色体上”的研究中,都做出了突出的贡献,他们选择的研究材料分别是()A.果蝇和蝗虫B.蝗虫和果蝇C.果蝇和果蝇D.蝗虫和蝗虫8.摩尔根通过果蝇眼色的杂交实验,证明了萨顿的假说。
基因在染色体上1.如图是科学家对果蝇一条染色体上的基因测定结果,有关该图的说法正确的是()A.控制红宝石眼与深红眼的基因是等位基因B.该染色体上的基因呈线性排列C.该染色体上的基因在后代中都能表达D.控制白眼和截翅的基因在遗传时遵循基因的分离定律2.下列遵循孟德尔遗传定律的是A.同源染色体上的非等位基因B.一条染色体上的等位基因C.一对性染色上的等位基因D.位于姐妹染色单体上的等位基因3.摩尔根通过果蝇眼色的杂交实验,证明了萨顿的假说。
如图为果蝇眼色杂交图解,下列相关叙述错误的是()A.萨顿通过观察蝗虫细胞的染色体变化规律,推论出基因在染色体上的假说B.果蝇白眼性状的遗传具有隔代遗传和白眼雄果蝇少于白眼雌果蝇的特点C.若让红眼雄果蝇与白眼雌果蝇杂交,则可通过子代的眼色来辨别性别D.根据图中信息可推断,控制果蝇的红眼和白眼的一对等位基因遵循分离定律4.基因的分离定律和自由组合定律分别发生于下图中哪个过程?()A.①和①B.①和②C.①和①②D.②和①②5.控制果蝇红眼和白眼的基因位于X 染色体上,且红眼对白眼为显性。
若果蝇缺失1 条Ⅳ号染色体仍能正常生存和繁殖,缺失 2 条致死,则一对都缺失 1 条Ⅳ号染色体的红眼果蝇杂交(亲本雌果蝇为杂合子),则F1 中()A.白眼雌果蝇占1/4 B.红眼雌果蝇占1/4C.染色体数正常的红眼果蝇占1/4 D.缺失1 条Ⅳ号染色体的白眼果蝇占1/46.人类21三体综合征的成因是在生殖细胞形成的过程中,第21号染色体没有分离。
已知21号四体的胚胎不能成活。
假设一对夫妇均为21三体综合征患者,从理论上讲他们生出患病女孩的概率是()A.2/3 B.1/3 C.2/5 D.1/47.下列有关基因和染色体的叙述错误的是()①染色体是基因的主要载体,基因在染色体上呈线性排列②摩尔根利用果蝇进行杂交实验,运用“假说一演绎”法确定了基因在染色体上③同源染色体的相同位置上一定是等位基因④一条染色体上有许多基因,染色体就是由基因组成的⑤萨顿研究蝗虫的减数分裂,运用类比推理的方法提出假说“基因在染色体上”A.①②③⑤B.②③④C.③④D.①②⑤8.下列叙述正确的是()A.细胞核内的核仁被破坏,会影响到胰岛素的合成B.酶催化作用的实质是提高化学反应的活化能,是化学反应顺利进行C.所有的基因都位于染色体上D.非等位基因在形成配子时都是自由组合9.在完全显性条件下(即杂合子与显性纯合子表现型相同),若下列所示基因状况的生物自交,其子代性状分离比例为9∶3∶3∶1的是()10、果蝇的眼色由一对等位基因(A、a)控制,在纯种暗红眼(♀)和纯种朱红眼(♂)的正交实验中,F1只有暗红眼;在纯种暗红眼(♂)和纯种朱红眼(♀)的反交实验中,F1雌性全为暗红眼,雄性全为朱红眼。
基因在染色体上一、选择题(12小题)1.下列关于基因和染色体关系的叙述,错误的是A.基因和染色体行为存在着明显的平行关系B.一条染色体上含有多个基因C.染色体就是由基因组成的D.基因在染色体上呈线性排列2.下列叙述中,不能说明“核基因和染色体行为存在平行关系”的是A.基因发生突变而染色体没有发生变化B.非等位基因随非同源染色体的自由组合而组合C.二倍体生物形成配子时基因和染色体数目均减半D.Aa杂合子发生染色体缺失后,可表现出a基因的性状3.下列关于孟德尔遗传规律的叙述中,正确的是A.遗传规律不适用于原核生物是因为原核生物没有细胞结构B.遗传规律只适用于高等植物C.遗传规律发生在配子形成过程中D.遗传规律发生在受精作用过程中4.下列有关基因和染色体的叙述,不支持“基因在染色体上”这一结论的是A.在体细胞中一般成对存在,分别来自父母双方B.在向后代传递过程中,都保持完整性和独立性C.果蝇的白眼基因是具有遗传效应的DNA片段D.减数第一次分裂过程中,基因和染色体行为存在平行关系5.下列关于基因与染色体的关系的说法,错误的是A.萨顿使用类比推理的方法提出基因在染色体上的假说B.摩尔根等人首次通过实验证明基因在染色体上C.基因的基本组成单位与染色体的基本组成成分相同D.在生物体的细胞中,基因的数量大于染色体的数量6.以下关于孟德尔、萨顿、摩尔根研究过程的说法,正确的是A.孟德尔与萨顿的研究运用了假说演绎法B.萨顿与摩尔根的研究均运用了类比推理法C.三人的研究均使用了假说演绎法D.摩尔根的研究,反过来证明了萨顿的假说7.下列关于基因和染色体的叙述,错误的是A.体细胞中成对的等位基因或同源染色体在杂交过程中保持独立性B.受精卵中成对的等位基因或同源染色体一半来自母方,另一半来自父方C.雌雄配子结合形成合子时,非同源染色体上的非等位基因自由组合D.减数分裂时,成对的等位基因或同源染色体彼此分离分别进入不同配子8.下列各项中,能说明基因和染色体行为存在平行关系的是①基因、染色体在生殖过程中的完整性、独立性②成对的基因、染色体都是一个来自母方,一个来自父方③体细胞中基因、染色体成对存在,子细胞中二者都是单一存在④等位基因、同源染色体的分离A.①②B.②③C.①②③D.①②③④9.在探索遗传本质的过程中,科学发现与使用的研究方法配对正确的是①1866年孟德尔的豌豆杂交实验,提出遗传定律②1903年萨顿研究蝗虫的减数分裂,提出假说“基因在染色体上”③1910年摩尔根进行果蝇杂交实验,证明基因位于染色体上。
第2节基因在染色体上1.已知果蝇的体细胞中有4对同源染色体,根据萨顿的假说,关于该昆虫减数分裂产生配子的说法,正确的是()A.果蝇的精子中含有成对基因B.果蝇的体细胞中只含有一个基因C.果蝇的4对同源染色体上含有的基因可以同时来自于父方,也可以同时来自于母方D.在体细胞中,基因是成对存在的,在配子中只有成对基因中的一个[解析]根据萨顿的假说,基因和染色体行为存在着明显的平行关系,在体细胞中基因成对存在,染色体也是成对存在的。
在配子中只有成对基因中的一个,同样也只有成对染色体中的一条。
体细胞中成对的基因一个来自于父方,一个来自于母方;同源染色体也是如此。
[答案] D2.下列对染色体、DNA、基因三者关系的叙述中,正确的是()A.一条染色体上含有一个或两个DNA分子,一个DNA分子上含有一个基因B.都能进行复制、分离和传递,且三者行为一致C.染色体是基因的唯一载体D.在生物的传宗接代中,基因的行为决定着染色体的行为[解析]A项中一个DNA分子上含有许多个基因;C项染色体是基因的主要载体;D项应是染色体的行为决定基因的行为。
[答案] B3.基因型为Mm的动物,在其精子形成过程中,基因MM、mm、Mm分开,分别发生在()①精原细胞形成初级精母细胞时②初级精母细胞形成次级精母细胞时③次级精母细胞形成精细胞时④精细胞形成精子时A.①②③B.③③②C.②②③D.②③④[解析]MM、mm的产生是通过DNA复制形成的,因此位于姐妹染色单体上,它们的分离发生在减数第二次分裂,伴随着丝点分裂,姐妹染色单体的分开而分离。
Mm是一对等位基因,位于一对同源染色体上,它们的分离发生在减数第一次分裂,伴随着同源染色体的分开而分离。
[答案] B4.下列关于果蝇的叙述,错误的是()A.体细胞中有4对同源染色体,其中有3对常染色体,1对性染色体B.白眼雄果蝇的白眼色基因位于X染色体上,Y染色体上无等位基因C.白眼雄果蝇产生的配子中一半含有白眼色基因,一半不含白眼色基因D.白眼雌果蝇与红眼雄果蝇杂交,后代全部表现为红眼果蝇[解析]设控制红眼与白眼的基因用W、w表示,白眼雌果蝇产生的配子为X w 一种,红眼雄果蝇产生的配子有X W和Y两种,雌雄配子随机结合,产生X W X w 和X w Y,雌果蝇全为红眼,雄果蝇全为白眼。
基因在染色体上1.下列关于基因与染色体关系的描述,正确的是A.基因在染色体上呈线性排列B.基因与染色体毫无关系C.一个基因是由一条染色体构成的D.基因与染色体是一一对应的关系2.下列有关基因在染色体上的叙述,不正确的是A.萨顿用类比推理法提出了“基因在染色体上”的假说B.孟德尔用“非同源染色体上的非等位基因自由组合”阐述了基因自由组合定律的实质C.摩尔根用假说一演绎法证明了基因在染色体上D.一条染色体上有许多基因,基因在染色体上呈线性排列3.孟德尔根据豌豆杂交实验,提出遗传规律;萨顿研究减数分裂的过程,提出“基因在染色体上”的假说;摩尔根进行果蝇杂交实验,证明基因位于染色体上。
以上科学发现的研究方法依次是A.类比推理法、类比推理法、假说一演绎法B.假说一演绎法、类比推理法、假说一演绎法C.假说一演绎法、类比推理法、类比推理法D.类比推理法、假说一演绎法、类比推理法4.基因在染色体上的实验证据是A.孟德尔的豌豆杂交实验B.萨顿蝗虫细胞观察实验C.摩尔根的果蝇杂交实验D.现代分子生物学技术印证5.对摩尔根得出“果蝇的白眼基因位于X染色体上”这一结论没有影响的是A.孟德尔的遗传定律B.摩尔根的精巧实验设计C.萨顿的遗传的染色体假说D.克里克提出的中心法则6.下列有关基因和染色体的叙述,不支持“基因在染色体上”这一结论的是A.在向后代传递过程中,都保持完整性和独立性B.在体细胞中都成对存在,都分别来自父母双方C.减数第一次分裂过程中,基因和染色体行为完全一致D.果蝇的眼色有白色和红色等性状7.最初用实验证明基因在染色体上的科学家是A.孟德尔B.萨顿 C.摩尔根D.沃森、克里克8.如图是用集合的方法,表示各种概念之间的关系,表中与图示相符的是9.关于染色体和基因的说法,不正确的是A.基因在染色体上呈线性排列B.染色体上的非等位基因都能自由组合C.萨顿通过类比推理得出基因与染色体具有平行关系D.摩尔根通过果蝇杂交试验证明基因在染色体上10.萨顿在20世纪初期以蝗虫细胞为材料进行实验时,提出了基因在染色体上的假说,下列有关分析正确的是A.萨顿提出假说的依据是基因和染色体行为存在着明显的平行关系B.萨顿利用类比推理的方法证明了基因在染色体上C.萨顿用果蝇杂交实验证明了基因在染色体上D.该假说是萨顿以蝗虫受精卵为材料研究细胞分裂过程时发现的11.果蝇同源染色体I (常染色体)上的裂翅基因(A)对完整翅基因(a)为显性。
第2节 基因在染色体上基础巩固1最早证明基因位于染色体上的实验是( )A.孟德尔的豌豆杂交实验B.萨顿的蝗虫实验C.摩尔根的果蝇杂交实验D.水稻杂交实验答案:C2已知果蝇的体细胞内有4对同源染色体,根据萨顿的假说,下列关于该动物减数分裂产生配子的说法,正确的是( )A.果蝇的精子中含有成对的基因B.果蝇的体细胞只含有一个基因C.果蝇的4对同源染色体上含有的基因可以同时来自父方,也可以同时来自母方D.在体细胞中,基因是成对存在的,在配子中只含有成对基因中的一个答案:D3右图是果蝇某条染色体上的基因,下列有关该图的说法,正确的是( )A.控制朱红眼与深红眼的基因是等位基因B.控制白眼和朱红眼的基因在遗传时遵循基因的分离定律C.该染色体上的基因在后代的每个细胞中都能表达D.该染色体上的基因彼此间不遵循自由组合定律答案:D4下列叙述正确的是( )A.细胞中的DNA都在染色体上B.减数分裂过程中染色体与其上的基因的行为一致C.细胞中染色体与DNA分子一一对应D.以上说法均正确解析:细胞中的DNA主要位于染色体上,此外在细胞质中的叶绿体、线粒体中也有少量的DNA。
正常情况下,细胞中的每条染色体只含有一个DNA分子,但在进行分裂的细胞中,复制后的每条染色体上有两个DNA分子。
答案:B5下列哪项自交后代会出现分离比为9∶3∶3∶1的遗传现象?( )答案:C6下列不能说明基因与染色体存在平行关系的是( )A.在体细胞中基因成对存在,染色体也是成对存在的B.体细胞中成对的基因一个来自父方,一个来自母方C.非等位基因自由组合,非同源染色体也自由组合D.基因在染色体上呈线性排列解析:在体细胞中基因成对存在,染色体也是成对的。
在配子中只有成对基因中的一个,同样,也只有成对染色体中的一条。
体细胞中成对的基因一个来自父方,一个来自母方,同源染色体也是如此。
非同源染色体上的非等位基因在形成配子时自由组合,非同源染色体在减数第一次分裂后期也是自由组合。
第二节基因在染色体上练习题一、选择题1.首先找到基因位于染色体上的实验证据的科学家是( )A.孟德尔 B.摩尔根 C.萨顿 D.克里克[答案] B[解析] 摩尔根首先用果蝇作实验材料验证了基因位于染色体上。
2.已知蛙的性别决定类型为XY型,现有一只性染色体组成为XX的蝌蚪,由于外界环境条件的影响,最终发育成了一只具有生殖功能的雄蛙。
若由该蛙与正常雌蛙抱对,适宜条件下,所得后代的雌、雄性别比应是( )A.1∶1 B.2∶1 C.3∶1 D.1∶0[答案] D[解析] 误认为外界环境的影响导致了性染色体的改变,由XX―→XY,实际上是错解了遗传原理。
环境条件只是影响了性别的分化,但并没有改变染色体或遗传物质的种类。
所以,这对抱对的雌雄性,性染色体组成都是XX,因此其后代也应都是XX型,在条件适宜时,发育成的蛙自然只有雌蛙了。
3.下列关于孟德尔豌豆高茎和矮茎杂交实验的解释正确的是( )①高茎基因和矮茎基因是一对等位基因②豌豆的高茎基因和矮茎基因位于同源染色体的同一位置③在杂种一代形成配子时,高茎基因和矮茎基因随同源染色体的分开而分离④豌豆的高茎基因和矮茎基因都是随染色体向子代传递的A.①② B.②③④ C.①③④ D.①②③④[答案] D4.现代分子生物学采用的测定基因在染色体上位置的方法是( )A.杂交法 B.测交法 C.荧光标记法 D.X射线衍射法[答案] C[解析] 现在分子生物学可采用荧光标记法,测定基因在染色体上的位置。
5.正常雄果蝇的染色体组成可以描述为( )A.3+X B.3+Y C.6+XX D.6+XY[答案] D6.萨顿和摩尔根在“基因在染色体上”的研究中,都做出了突出贡献。
他们选择的研究材料分别是( )A.蝗虫和果蝇 B.果蝇和蝗虫 C.蝗虫和蝗虫 D.果蝇和果蝇[答案] A[解析] 萨顿的实验材料是蝗虫,而摩尔根的实验材料是果蝇。
二、非选择题7.“基因和染色体行为存在着明显的平行关系”表现在:(1)染色体可以在显微镜下观察到,并有相对稳定的____________________。
第2节基因在染色体上课后·训练提升合格考过关检验1.已知果蝇的体细胞中有4对同源染色体。
根据萨顿的假说,下列关于该果蝇减数分裂产生配子的说法,正确的是()A.正常情况下果蝇的精子中含有成对的基因B.果蝇的体细胞中只含有1个基因C.果蝇的4对同源染色体可以同时来自父方,也可以同时来自母方,基因是成对存在的,在配子中只有成对基因中的一个,所以正常情况下其中的基因均不成对,A项错误。
果蝇的体细胞中含同源染色体,所以基因基本都是成对的,且种类也很多,B项错误。
同源染色体中的一条来自母方,一条来自父方,不会同时来自母方或父方,C项错误。
2.下列关于果蝇的叙述,错误的是()A.体细胞中有4对同源染色体,其中有3对是常染色体,1对是性染色体B.白眼雄果蝇的白眼基因位于X染色体上,Y染色体上无等位基因C.白眼雄果蝇产生的配子中一半含有白眼基因,一半不含白眼基因,后代全部表现为红眼果蝇W、w表示,则白眼雌果蝇产生的配子为X w,红眼雄果蝇产生的配子有X W和Y 2种,雌雄配子随机结合,子代的基因型为X W X w和X w Y,雌果蝇全为红眼,雄果蝇全为白眼。
3.基因位于染色体上的实验证据是摩尔根的果蝇杂交实验,所用科学方法是假说—演绎法,摩尔根在实验中的新发现是()A.F1果蝇全是红眼B.F2果蝇出现性状分离C.F2果蝇中红眼与白眼的数量比是3∶14.果蝇的红眼(R)对白眼(r)为显性,控制眼色的基因位于X染色体上。
现用1只红眼果蝇和1只白眼果蝇杂交,F1中雄果蝇与亲代雌果蝇眼色相同,雌果蝇与亲代雄果蝇眼色相同。
那么,亲代果蝇的基因型为()A.X R X R×X r YB.X r X r×X R YR r×X r Y D.X R X r×X R Y,F1中雄果蝇与亲代雌果蝇眼色相同,因此,亲代雌果蝇一定为纯合子,排除C项和D项。
A项中子代雌果蝇与亲代雄果蝇的眼色不同,不符合题意。
基因在染色体上一、选择题1.下列哪项不是萨顿推论“基因和染色体行为存在着明显的平行关系”的理由()A.基因和染色体在体细胞中成对存在B.每对染色体上有一对等位基因C.受精卵中成对的基因和染色体分别来自父方和母方D.配子中只含有成对基因和染色体中的一个2.摩尔根的重要贡献是()A.首先提出基因在染色体上的假说B.总结了遗传学上的三大定律C.用实验证明基因位于染色体上D.首先提出了“基因”一词3.下面是科学家探究基因本质的研究过程中所运用的研究方法及结论,正确的是() A.孟德尔通过豌豆杂交实验,运用类比推理,提出基因分离定律B.萨顿根据基因和染色体行为的平行关系运用假说——演绎法,推测基因在染色体上C.孟德尔通过豌豆杂交实验,运用假说—演绎法,提出了自由组合定律D.摩尔根通过果蝇杂交实验,运用同位素标记法,提出基因在染色体上4.下列关于基因和染色体在减数分裂过程中行为变化的描述,错误的是A.同源染色体分离的同时,等位基因也随之分离B.非同源染色体自由组合,使所有非等位基因之间也发生自由组合C.染色单体分开时,复制而来的两个基因也随之分开D.非同源染色体数量越多,非等位基因的组合的种类也越多5.如图表示果蝇的一个细胞,其中数字表示染色体,字母表示基因,下列叙述正确的是()A.从染色体情况上看,该果蝇只能形成一种配子B.e基因控制的性状在雌雄个体中出现的概率相等C.形成配子时基因A、a与D、d之间自由组合D.只考虑3、4与7、8两对染色体时,该个体能形成四种配子,并且配子数量不相等6.如图表示果蝇某一条染色体上几个基因,相关叙述中错误的是()A.萨顿通过类比推理假设了基因在染色体上B.观察图示可知,基因在染色体上呈线性排列C.图示中的各基因之间不遵循自由组合定律D.图示中的朱红眼基因和深红眼基因是等位基因7.遵循分离定律和自由组合定律的等位基因都位于()A.同源染色体上B.非同源染色体上C.细胞质中染色体上D.细胞核中染色体上8.通过对细胞有丝分裂、减数分裂和受精作用的研究,以及对染色体化学成分的分析,人们认为染色体在遗传上起重要作用。
那么从细胞水平看,染色体能起遗传作用的理由是()A.细胞中的DNA大部分在染色体上B.染色体主要由DNA和蛋白质组成C.DNA在染色体中含量稳定,是主要的遗传物质D.染色体在生物传种接代中能保持稳定性和连续性9.摩尔根通过果蝇眼色的杂交实验,证明了萨顿的假说。
如图为果蝇眼色杂交图解,下列相关叙述错误的是A.萨顿通过观察蝗虫细胞的染色体变化规律,推论出基因在染色体上的假说B.果蝇白眼性状的遗传具有隔代遗传和白眼雄果蝇少于白眼雌果蝇的特点C.若让红眼雄果蝇与白眼雌果蝇杂交,则可通过子代的眼色来辨别性别D.根据图中信息可推断,控制果蝇的红眼和白眼的一对等位基因遵循分离定律10.下列有关基因和染色体的叙述中,错误的有几项①染色体是基因的主要载体,基因在染色体上呈线性排列②摩尔根果蝇杂交实验,运用“假说-演绎”法确定了基因在染色体上③同源染色体的相同位置上一定是等位基因④一条染色体上有许多基因,染色体就是由基因组成的⑤萨顿运用类比推理的方法提出假说“基因在染色体上”⑥现代分子生物学技术用荧光标记技术将基因定位在染色体上A.四项B.一项C.两项D.三项二、非选择题11.此图为果蝇体细胞染色体图,请据下图回答下列问题:(1)此果蝇体内有同源染色体______对。
此果蝇为_____________性果蝇。
(2)此图中的A和a的关系是________基因,A和b 的关系是__________基因。
(3)写出此果蝇的基因型:______________。
(4)若考虑基因的组成,该果蝇能形成___种精细胞?其中含X和含有Y的比例为_____。
(5)请依据上图细胞中染色体的形态和基因的位置,画出其减数分裂形成的一个精细胞。
___——★ 参考答案★——1.[答案]B[解析]AD、萨顿假说提出,基因和染色体在体细胞中都是成对存在的,在配子中都只含有成对中的一个,AD正确;B、每对染色体上有很对等位基因,B错误;C、萨顿假说提出,受精卵中成对的基因和染色体来源相同,均一个来自父方,一个来自母方,C正确。
故选B。
2.[答案]C[解析]A. 萨顿首先提出基因在染色体上的假说,A错误;B. 遗传学上三大定律孟德尔提出了两个,摩尔根提出了一个,B错误;C. 摩尔根通过假说-演绎法证实基因在染色体上,C正确;D. 首先提出“基因”一词的是丹麦生物学家约翰逊,D错误。
3.[答案]C[解析]孟德尔通过豌豆杂交实验,运用假说一演绎法,提出了遗传因子的传递规律,包括分离定律和自由组合定律,A项错误,C项正确;萨顿根据基因和染色体行为的平行关系运用类比推理法,推测基因在染色体上,B项错误;摩尔根通过果蝇杂交实验,运用假说一演绎法,提出基因在染色体上,D项错误。
4.[答案]B[解析]减数第一次分裂后期,同源染色体分离,非同源染色体自由组合,同时等位基因随着同源染色体的分开而分离,非同源染色体上的非等位基因自由组合。
减数第二次分裂后期,染色单体分开时,复制而来的两个基因也随之分开。
[详解]等位基因位于同源染色体上,因此同源染色体分离的同时,等位基因也随之分离,A 正确;同源染色体上和非同源染色体上都含有非等位基因,非同源染色体自由组合时,只能使非同源染色体上的非等位基因发生自由组合,而同源染色体上的非等位基因不会自由组合,B错误;着丝点分裂,染色单体分开形成染色体时,间期复制而来的两个基因也随之分开,C正确;在减数第一次分裂后期,同源染色体分离的同时非同源染色体自由组合,所以非同源染色体数量越多,非等位基因组合的种类也越多,D正确。
故选B。
5.[答案]C[解析]A、该细胞中的三对同源染色体上都含有等位基因,根据基因自由组合定律,该果蝇能形成8种配子,A错误;B、e基因位于X染色体上,Y染色体上没有它的等位基因,所以e基因控制的性状,在雄性个体中出现的概率高于在雌性个体中出现的概率,B错误;C、A、a与D、d这两对等位基因位于2对同源染色体上,遵循基因的自由组合定律,C正确;D、只考虑3、4与7、8两对同源染色体时,该果蝇的基因型可表示为DdX e Y,能产生DX e、dX e、DY、dY四种配子且数量相等,D错误。
故选C。
6.[答案]D[解析]A、萨顿通过类比推理法,推论出基因在染色体上,A正确;B、观察图示可知,基因在染色体上呈线性排列,B正确;C、图示中的各基因在一条染色体上,各基因之间不遵循自由组合定律,C正确;D、图示中的朱红眼基因和深红眼基因位于一条染色体上,故不是等位基因,D错误。
故选D。
7.[答案]D[解析]位于同源染色体上的等位基因遵循分离定律,A错误;非同源染色体上的非等位基因自由组合,B错误;细胞质中无染色体,C错误;细胞核中染色体上的基因可遵循分离定律和自由组合定律,D正确;故选D。
8.[答案]D[解析]细胞里的DNA大部分在染色体上,这是从分子水平上说的,A错误;染色体主要由DNA和蛋白质组成,这是从分子水平上说的,B错误;细胞类生物的遗传物质就是DNA,C错误;从细胞水平看,染色体在生物传宗接代中能保持稳定性和连续性,这说明染色体在遗传上起重要作用,D正确。
9.[答案]B[解析]萨顿通过观察蝗虫细胞的染色体变化规律,根据染色体行为与基因行为的一致性推论出基因在染色体上的假说,A正确;控制果蝇白眼的基因为位于X染色体上,属于伴X隐性遗传,具有隔代遗传和白眼雄果蝇多于白眼雌果蝇的特点,B错误;若让红眼雄果蝇与白眼雌果蝇杂交,后代雄果蝇全为白眼,雌果蝇全为红眼,故可通过子代的眼色来辨别性别,C正确;F2代红眼果蝇与白眼果蝇之比为3:1,符合孟德尔的分离定律,D正确。
10.[答案]C[解析]①染色体是基因的主要载体,基因在染色体上呈线性排列,①正确;②摩尔根通过“假说—演绎”法证明了基因在染色体上,②正确③同源染色体的相同位置上可能是等位基因或相同基因,③错误;④一条染色体上有许多基因,染色体的主要成分是DNA和蛋白质,④错误;⑤萨顿运用类比推理的方法提出假说“基因在染色体上”,⑤正确;⑥现代分子生物学技术用荧光标记技术将基因定位在染色体上,⑥正确。
综上所述,ABD不符合题意,C符合题意。
11.[答案](1)4 雄(2)等位非等位(3)AaBbX W Y(4)8 1:1(5)如图[解析]分析题图:图示表示果蝇的染色体组成图解,图中含有X染色体和Y染色体,因此该果蝇表示雄果蝇,其染色体组成可以表示为3对常染色体+XY,并且图中每条同源染色体上均有一对基因,基因型可以表示为AaBbX W Y。
[详解](1)果蝇体细胞中含有大小形态基本相同的染色体,能过两两配对的2条染色体是同源染色体,图中有4对同源染色体;由于其染色体组成含有X和Y,所以是雄性果蝇。
(2)A和a位于同源染色体相同的位置,是等位基因;A和b位于非同源染色体上,属于非等位基因。
(3)该果蝇的基因型AaBbX W Y。
(4)根据自由组合定律的实质,等位基因分离,位于非同源染色体上的非等位基因自由组合,可以形成精细胞2×2×2=8种,X和Y是同源染色体,在减数分裂时发生分离,所以精细胞中含有X和Y的比例为1:1。
(5)精子的形成是同源染色体分离,非同源染色体自由组合所以可以形成的精子如下图:。